Spandidos Publications Logo
  • About
    • About Spandidos
    • Aims and Scopes
    • Abstracting and Indexing
    • Editorial Policies
    • Reprints and Permissions
    • Job Opportunities
    • Terms and Conditions
    • Contact
  • Journals
    • All Journals
    • Oncology Letters
      • Oncology Letters
      • Information for Authors
      • Editorial Policies
      • Editorial Board
      • Aims and Scope
      • Abstracting and Indexing
      • Bibliographic Information
      • Archive
    • International Journal of Oncology
      • International Journal of Oncology
      • Information for Authors
      • Editorial Policies
      • Editorial Board
      • Aims and Scope
      • Abstracting and Indexing
      • Bibliographic Information
      • Archive
    • Molecular and Clinical Oncology
      • Molecular and Clinical Oncology
      • Information for Authors
      • Editorial Policies
      • Editorial Board
      • Aims and Scope
      • Abstracting and Indexing
      • Bibliographic Information
      • Archive
    • Experimental and Therapeutic Medicine
      • Experimental and Therapeutic Medicine
      • Information for Authors
      • Editorial Policies
      • Editorial Board
      • Aims and Scope
      • Abstracting and Indexing
      • Bibliographic Information
      • Archive
    • International Journal of Molecular Medicine
      • International Journal of Molecular Medicine
      • Information for Authors
      • Editorial Policies
      • Editorial Board
      • Aims and Scope
      • Abstracting and Indexing
      • Bibliographic Information
      • Archive
    • Biomedical Reports
      • Biomedical Reports
      • Information for Authors
      • Editorial Policies
      • Editorial Board
      • Aims and Scope
      • Abstracting and Indexing
      • Bibliographic Information
      • Archive
    • Oncology Reports
      • Oncology Reports
      • Information for Authors
      • Editorial Policies
      • Editorial Board
      • Aims and Scope
      • Abstracting and Indexing
      • Bibliographic Information
      • Archive
    • Molecular Medicine Reports
      • Molecular Medicine Reports
      • Information for Authors
      • Editorial Policies
      • Editorial Board
      • Aims and Scope
      • Abstracting and Indexing
      • Bibliographic Information
      • Archive
    • World Academy of Sciences Journal
      • World Academy of Sciences Journal
      • Information for Authors
      • Editorial Policies
      • Editorial Board
      • Aims and Scope
      • Abstracting and Indexing
      • Bibliographic Information
      • Archive
    • International Journal of Functional Nutrition
      • International Journal of Functional Nutrition
      • Information for Authors
      • Editorial Policies
      • Editorial Board
      • Aims and Scope
      • Abstracting and Indexing
      • Bibliographic Information
      • Archive
    • International Journal of Epigenetics
      • International Journal of Epigenetics
      • Information for Authors
      • Editorial Policies
      • Editorial Board
      • Aims and Scope
      • Abstracting and Indexing
      • Bibliographic Information
      • Archive
    • Medicine International
      • Medicine International
      • Information for Authors
      • Editorial Policies
      • Editorial Board
      • Aims and Scope
      • Abstracting and Indexing
      • Bibliographic Information
      • Archive
  • Articles
  • Information
    • Information for Authors
    • Information for Reviewers
    • Information for Librarians
    • Information for Advertisers
    • Conferences
  • Language Editing
Spandidos Publications Logo
  • About
    • About Spandidos
    • Aims and Scopes
    • Abstracting and Indexing
    • Editorial Policies
    • Reprints and Permissions
    • Job Opportunities
    • Terms and Conditions
    • Contact
  • Journals
    • All Journals
    • Biomedical Reports
      • Information for Authors
      • Editorial Policies
      • Editorial Board
      • Aims and Scope
      • Abstracting and Indexing
      • Bibliographic Information
      • Archive
    • Experimental and Therapeutic Medicine
      • Information for Authors
      • Editorial Policies
      • Editorial Board
      • Aims and Scope
      • Abstracting and Indexing
      • Bibliographic Information
      • Archive
    • International Journal of Epigenetics
      • Information for Authors
      • Editorial Policies
      • Editorial Board
      • Aims and Scope
      • Abstracting and Indexing
      • Bibliographic Information
      • Archive
    • International Journal of Functional Nutrition
      • Information for Authors
      • Editorial Policies
      • Editorial Board
      • Aims and Scope
      • Abstracting and Indexing
      • Bibliographic Information
      • Archive
    • International Journal of Molecular Medicine
      • Information for Authors
      • Editorial Policies
      • Editorial Board
      • Aims and Scope
      • Abstracting and Indexing
      • Bibliographic Information
      • Archive
    • International Journal of Oncology
      • Information for Authors
      • Editorial Policies
      • Editorial Board
      • Aims and Scope
      • Abstracting and Indexing
      • Bibliographic Information
      • Archive
    • Medicine International
      • Information for Authors
      • Editorial Policies
      • Editorial Board
      • Aims and Scope
      • Abstracting and Indexing
      • Bibliographic Information
      • Archive
    • Molecular and Clinical Oncology
      • Information for Authors
      • Editorial Policies
      • Editorial Board
      • Aims and Scope
      • Abstracting and Indexing
      • Bibliographic Information
      • Archive
    • Molecular Medicine Reports
      • Information for Authors
      • Editorial Policies
      • Editorial Board
      • Aims and Scope
      • Abstracting and Indexing
      • Bibliographic Information
      • Archive
    • Oncology Letters
      • Information for Authors
      • Editorial Policies
      • Editorial Board
      • Aims and Scope
      • Abstracting and Indexing
      • Bibliographic Information
      • Archive
    • Oncology Reports
      • Information for Authors
      • Editorial Policies
      • Editorial Board
      • Aims and Scope
      • Abstracting and Indexing
      • Bibliographic Information
      • Archive
    • World Academy of Sciences Journal
      • Information for Authors
      • Editorial Policies
      • Editorial Board
      • Aims and Scope
      • Abstracting and Indexing
      • Bibliographic Information
      • Archive
  • Articles
  • Information
    • For Authors
    • For Reviewers
    • For Librarians
    • For Advertisers
    • Conferences
  • Language Editing
Login Register Submit
  • This site uses cookies
  • You can change your cookie settings at any time by following the instructions in our Cookie Policy. To find out more, you may read our Privacy Policy.

    I agree
Search articles by DOI, keyword, author or affiliation
Search
Advanced Search
presentation
Oncology Letters
Join Editorial Board Propose a Special Issue
Print ISSN: 1792-1074 Online ISSN: 1792-1082
Journal Cover
May-2023 Volume 25 Issue 5

Full Size Image

Sign up for eToc alerts
Recommend to Library

Journals

International Journal of Molecular Medicine

International Journal of Molecular Medicine

International Journal of Molecular Medicine is an international journal devoted to molecular mechanisms of human disease.

International Journal of Oncology

International Journal of Oncology

International Journal of Oncology is an international journal devoted to oncology research and cancer treatment.

Molecular Medicine Reports

Molecular Medicine Reports

Covers molecular medicine topics such as pharmacology, pathology, genetics, neuroscience, infectious diseases, molecular cardiology, and molecular surgery.

Oncology Reports

Oncology Reports

Oncology Reports is an international journal devoted to fundamental and applied research in Oncology.

Experimental and Therapeutic Medicine

Experimental and Therapeutic Medicine

Experimental and Therapeutic Medicine is an international journal devoted to laboratory and clinical medicine.

Oncology Letters

Oncology Letters

Oncology Letters is an international journal devoted to Experimental and Clinical Oncology.

Biomedical Reports

Biomedical Reports

Explores a wide range of biological and medical fields, including pharmacology, genetics, microbiology, neuroscience, and molecular cardiology.

Molecular and Clinical Oncology

Molecular and Clinical Oncology

International journal addressing all aspects of oncology research, from tumorigenesis and oncogenes to chemotherapy and metastasis.

World Academy of Sciences Journal

World Academy of Sciences Journal

Multidisciplinary open-access journal spanning biochemistry, genetics, neuroscience, environmental health, and synthetic biology.

International Journal of Functional Nutrition

International Journal of Functional Nutrition

Open-access journal combining biochemistry, pharmacology, immunology, and genetics to advance health through functional nutrition.

International Journal of Epigenetics

International Journal of Epigenetics

Publishes open-access research on using epigenetics to advance understanding and treatment of human disease.

Medicine International

Medicine International

An International Open Access Journal Devoted to General Medicine.

Journal Cover
May-2023 Volume 25 Issue 5

Full Size Image

Sign up for eToc alerts
Recommend to Library

  • Article
  • Citations
    • Cite This Article
    • Download Citation
    • Create Citation Alert
    • Remove Citation Alert
    • Cited By
  • Similar Articles
    • Related Articles (in Spandidos Publications)
    • Similar Articles (Google Scholar)
    • Similar Articles (PubMed)
  • Download PDF
  • Download XML
  • View XML
Correction Open Access

[Corrigendum] Upregulation of LINC00659 expression predicts a poor prognosis and promotes migration and invasion of gastric cancer cells

  • Authors:
    • Pihai Gong
    • Ying Xu
    • Min Liu
    • Xiaohui Shen
    • Yuhang Mao
    • Yiping Li
    • Kun Zhang
    • Shenling Yu
    • Hong Fan
  • View Affiliations / Copyright

    Affiliations: Department of Medical Genetics and Developmental Biology, Medical School of Southeast University, Key Laboratory of Developmental Genes and Human Diseases, Ministry of Education, Southeast University, Nanjing, Jiangsu 210009, P.R. China, School of Life Science and Technology, Southeast University, Nanjing, Jiangsu 210018, P.R. China, Department of Pathology, Medical School of Southeast University, Nanjing, Jiangsu 210009; 4Department of Medicine, The Third Affiliated Hospital of Harbin Medical University, Harbin, Heilongjiang 154000, P.R. China, Department of Medicine, The Third Affiliated Hospital of Harbin Medical University, Harbin, Heilongjiang 154000, P.R. China
    Copyright: © Gong et al. This is an open access article distributed under the terms of Creative Commons Attribution License [CC BY 4.0].
  • Article Number: 199
    |
    Published online on: April 3, 2023
       https://doi.org/10.3892/ol.2023.13785
  • Expand metrics +
Metrics: Total Views: 0 (Spandidos Publications: | PMC Statistics: )
Metrics: Total PDF Downloads: 0 (Spandidos Publications: | PMC Statistics: )
Cited By (CrossRef): 0 citations Loading Articles...

This article is mentioned in:



Article

Oncol Lett 22: [Related article:] 557, 2021; DOI: 10.3892/ol.2021.12818

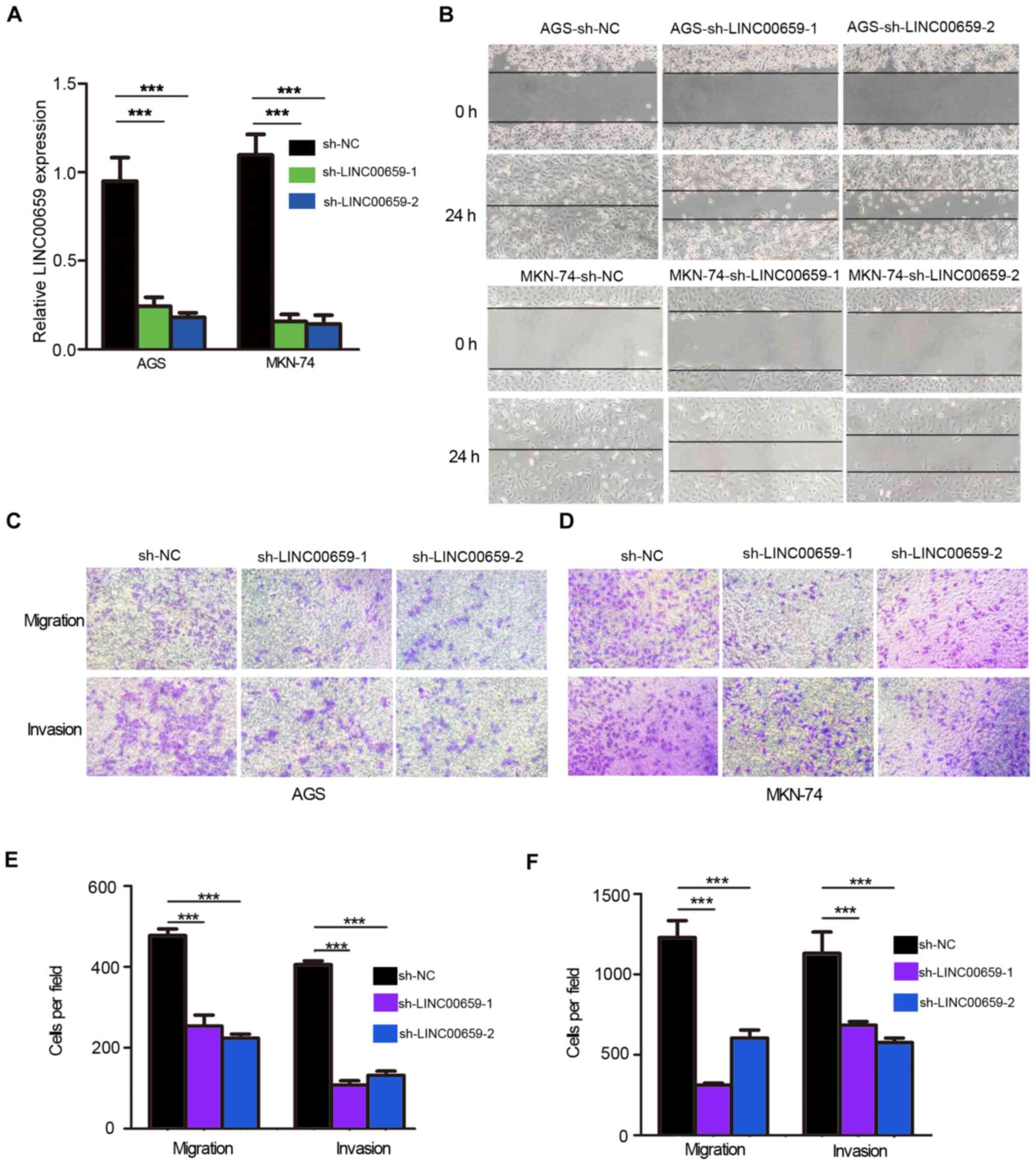
Following the publication of the above article, a concerned reader drew to the authors’ attention that, for the cell migration and invasion assay experiments shown for the AGS cell line in Fig. 4C on p. 6, the data shown for the ‘Migration / sh-NC’ and ‘Invasion / sh-LINC00659-1’ panels were overlapping, such that these data appeared to have been derived from the same original source, even though they were intended to show the results from differently performed experiments.

Figure 4.

Functions of LINC00659 on GC cell migration and invasion. (A) Efficiency of sh-LINC00659, which was used to knock down LINC00659 expression, was detected in AGS and MKN-74 cells. (B) Wound healing assay revealing the migratory abilities of AGS and MKN-74 cells after knocking down LINC00659 with sh-LINC00659 (magnification, ×200). After knocking down LINC00659 expression with sh-LINC00659, cell migration and invasion assays were performed in (C) AGS and (D) MKN-74 cells (magnification, ×200). Bar charts show the quantification of the data in (E) AGS and (F) MKN-74 cells, showing the mean number of migrating/invading cells (± SD) per microscopic field from triplicate samples. Statistical analysis was performed using ANOVA with Fisher's LSD post-hoc test. ***P<0.001. sh-NC, short hairpin RNA negative control.

The authors have examined their original data, and realize that the data were inadvertently selected incorrectly for the ‘Migration / sh-NC’ panel. Consequently, the corrected version of Fig. 4, featuring the correct data for the ‘Migration / sh-NC’ experiment with the AGS cell line in Fig. 4C, is shown on the next page. The overall conclusions of this study were not affected by this error. All the authors agree to the publication of this corrigendum, and are grateful to the Editor of Oncology Letters for allowing them the opportunity to publish this; furthermore, they apologize to the readership for any inconvenience caused.

Related Articles

  • Abstract
  • View
  • Download
  • Twitter
Copy and paste a formatted citation
Spandidos Publications style
Gong P, Xu Y, Liu M, Shen X, Mao Y, Li Y, Zhang K, Yu S and Fan H: [Corrigendum] Upregulation of LINC00659 expression predicts a poor prognosis and promotes migration and invasion of gastric cancer cells. Oncol Lett 25: 199, 2023.
APA
Gong, P., Xu, Y., Liu, M., Shen, X., Mao, Y., Li, Y. ... Fan, H. (2023). [Corrigendum] Upregulation of LINC00659 expression predicts a poor prognosis and promotes migration and invasion of gastric cancer cells. Oncology Letters, 25, 199. https://doi.org/10.3892/ol.2023.13785
MLA
Gong, P., Xu, Y., Liu, M., Shen, X., Mao, Y., Li, Y., Zhang, K., Yu, S., Fan, H."[Corrigendum] Upregulation of LINC00659 expression predicts a poor prognosis and promotes migration and invasion of gastric cancer cells". Oncology Letters 25.5 (2023): 199.
Chicago
Gong, P., Xu, Y., Liu, M., Shen, X., Mao, Y., Li, Y., Zhang, K., Yu, S., Fan, H."[Corrigendum] Upregulation of LINC00659 expression predicts a poor prognosis and promotes migration and invasion of gastric cancer cells". Oncology Letters 25, no. 5 (2023): 199. https://doi.org/10.3892/ol.2023.13785
Copy and paste a formatted citation
x
Spandidos Publications style
Gong P, Xu Y, Liu M, Shen X, Mao Y, Li Y, Zhang K, Yu S and Fan H: [Corrigendum] Upregulation of LINC00659 expression predicts a poor prognosis and promotes migration and invasion of gastric cancer cells. Oncol Lett 25: 199, 2023.
APA
Gong, P., Xu, Y., Liu, M., Shen, X., Mao, Y., Li, Y. ... Fan, H. (2023). [Corrigendum] Upregulation of LINC00659 expression predicts a poor prognosis and promotes migration and invasion of gastric cancer cells. Oncology Letters, 25, 199. https://doi.org/10.3892/ol.2023.13785
MLA
Gong, P., Xu, Y., Liu, M., Shen, X., Mao, Y., Li, Y., Zhang, K., Yu, S., Fan, H."[Corrigendum] Upregulation of LINC00659 expression predicts a poor prognosis and promotes migration and invasion of gastric cancer cells". Oncology Letters 25.5 (2023): 199.
Chicago
Gong, P., Xu, Y., Liu, M., Shen, X., Mao, Y., Li, Y., Zhang, K., Yu, S., Fan, H."[Corrigendum] Upregulation of LINC00659 expression predicts a poor prognosis and promotes migration and invasion of gastric cancer cells". Oncology Letters 25, no. 5 (2023): 199. https://doi.org/10.3892/ol.2023.13785
Follow us
  • Twitter
  • LinkedIn
  • Facebook
About
  • Spandidos Publications
  • Careers
  • Cookie Policy
  • Privacy Policy
How can we help?
  • Help
  • Live Chat
  • Contact
  • Email to our Support Team