Spandidos Publications Logo
  • About
    • About Spandidos
    • Aims and Scopes
    • Abstracting and Indexing
    • Editorial Policies
    • Reprints and Permissions
    • Job Opportunities
    • Terms and Conditions
    • Contact
  • Journals
    • All Journals
    • Oncology Letters
      • Oncology Letters
      • Information for Authors
      • Editorial Policies
      • Editorial Board
      • Aims and Scope
      • Abstracting and Indexing
      • Bibliographic Information
      • Archive
    • International Journal of Oncology
      • International Journal of Oncology
      • Information for Authors
      • Editorial Policies
      • Editorial Board
      • Aims and Scope
      • Abstracting and Indexing
      • Bibliographic Information
      • Archive
    • Molecular and Clinical Oncology
      • Molecular and Clinical Oncology
      • Information for Authors
      • Editorial Policies
      • Editorial Board
      • Aims and Scope
      • Abstracting and Indexing
      • Bibliographic Information
      • Archive
    • Experimental and Therapeutic Medicine
      • Experimental and Therapeutic Medicine
      • Information for Authors
      • Editorial Policies
      • Editorial Board
      • Aims and Scope
      • Abstracting and Indexing
      • Bibliographic Information
      • Archive
    • International Journal of Molecular Medicine
      • International Journal of Molecular Medicine
      • Information for Authors
      • Editorial Policies
      • Editorial Board
      • Aims and Scope
      • Abstracting and Indexing
      • Bibliographic Information
      • Archive
    • Biomedical Reports
      • Biomedical Reports
      • Information for Authors
      • Editorial Policies
      • Editorial Board
      • Aims and Scope
      • Abstracting and Indexing
      • Bibliographic Information
      • Archive
    • Oncology Reports
      • Oncology Reports
      • Information for Authors
      • Editorial Policies
      • Editorial Board
      • Aims and Scope
      • Abstracting and Indexing
      • Bibliographic Information
      • Archive
    • Molecular Medicine Reports
      • Molecular Medicine Reports
      • Information for Authors
      • Editorial Policies
      • Editorial Board
      • Aims and Scope
      • Abstracting and Indexing
      • Bibliographic Information
      • Archive
    • World Academy of Sciences Journal
      • World Academy of Sciences Journal
      • Information for Authors
      • Editorial Policies
      • Editorial Board
      • Aims and Scope
      • Abstracting and Indexing
      • Bibliographic Information
      • Archive
    • International Journal of Functional Nutrition
      • International Journal of Functional Nutrition
      • Information for Authors
      • Editorial Policies
      • Editorial Board
      • Aims and Scope
      • Abstracting and Indexing
      • Bibliographic Information
      • Archive
    • International Journal of Epigenetics
      • International Journal of Epigenetics
      • Information for Authors
      • Editorial Policies
      • Editorial Board
      • Aims and Scope
      • Abstracting and Indexing
      • Bibliographic Information
      • Archive
    • Medicine International
      • Medicine International
      • Information for Authors
      • Editorial Policies
      • Editorial Board
      • Aims and Scope
      • Abstracting and Indexing
      • Bibliographic Information
      • Archive
  • Articles
  • Information
    • Information for Authors
    • Information for Reviewers
    • Information for Librarians
    • Information for Advertisers
    • Conferences
  • Language Editing
Spandidos Publications Logo
  • About
    • About Spandidos
    • Aims and Scopes
    • Abstracting and Indexing
    • Editorial Policies
    • Reprints and Permissions
    • Job Opportunities
    • Terms and Conditions
    • Contact
  • Journals
    • All Journals
    • Biomedical Reports
      • Information for Authors
      • Editorial Policies
      • Editorial Board
      • Aims and Scope
      • Abstracting and Indexing
      • Bibliographic Information
      • Archive
    • Experimental and Therapeutic Medicine
      • Information for Authors
      • Editorial Policies
      • Editorial Board
      • Aims and Scope
      • Abstracting and Indexing
      • Bibliographic Information
      • Archive
    • International Journal of Epigenetics
      • Information for Authors
      • Editorial Policies
      • Editorial Board
      • Aims and Scope
      • Abstracting and Indexing
      • Bibliographic Information
      • Archive
    • International Journal of Functional Nutrition
      • Information for Authors
      • Editorial Policies
      • Editorial Board
      • Aims and Scope
      • Abstracting and Indexing
      • Bibliographic Information
      • Archive
    • International Journal of Molecular Medicine
      • Information for Authors
      • Editorial Policies
      • Editorial Board
      • Aims and Scope
      • Abstracting and Indexing
      • Bibliographic Information
      • Archive
    • International Journal of Oncology
      • Information for Authors
      • Editorial Policies
      • Editorial Board
      • Aims and Scope
      • Abstracting and Indexing
      • Bibliographic Information
      • Archive
    • Medicine International
      • Information for Authors
      • Editorial Policies
      • Editorial Board
      • Aims and Scope
      • Abstracting and Indexing
      • Bibliographic Information
      • Archive
    • Molecular and Clinical Oncology
      • Information for Authors
      • Editorial Policies
      • Editorial Board
      • Aims and Scope
      • Abstracting and Indexing
      • Bibliographic Information
      • Archive
    • Molecular Medicine Reports
      • Information for Authors
      • Editorial Policies
      • Editorial Board
      • Aims and Scope
      • Abstracting and Indexing
      • Bibliographic Information
      • Archive
    • Oncology Letters
      • Information for Authors
      • Editorial Policies
      • Editorial Board
      • Aims and Scope
      • Abstracting and Indexing
      • Bibliographic Information
      • Archive
    • Oncology Reports
      • Information for Authors
      • Editorial Policies
      • Editorial Board
      • Aims and Scope
      • Abstracting and Indexing
      • Bibliographic Information
      • Archive
    • World Academy of Sciences Journal
      • Information for Authors
      • Editorial Policies
      • Editorial Board
      • Aims and Scope
      • Abstracting and Indexing
      • Bibliographic Information
      • Archive
  • Articles
  • Information
    • For Authors
    • For Reviewers
    • For Librarians
    • For Advertisers
    • Conferences
  • Language Editing
Login Register Submit
  • This site uses cookies
  • You can change your cookie settings at any time by following the instructions in our Cookie Policy. To find out more, you may read our Privacy Policy.

    I agree
Search articles by DOI, keyword, author or affiliation
Search
Advanced Search
presentation
Oncology Letters
Join Editorial Board Propose a Special Issue
Print ISSN: 1792-1074 Online ISSN: 1792-1082
Journal Cover
June-2024 Volume 27 Issue 6

Full Size Image

Sign up for eToc alerts
Recommend to Library

Journals

International Journal of Molecular Medicine

International Journal of Molecular Medicine

International Journal of Molecular Medicine is an international journal devoted to molecular mechanisms of human disease.

International Journal of Oncology

International Journal of Oncology

International Journal of Oncology is an international journal devoted to oncology research and cancer treatment.

Molecular Medicine Reports

Molecular Medicine Reports

Covers molecular medicine topics such as pharmacology, pathology, genetics, neuroscience, infectious diseases, molecular cardiology, and molecular surgery.

Oncology Reports

Oncology Reports

Oncology Reports is an international journal devoted to fundamental and applied research in Oncology.

Experimental and Therapeutic Medicine

Experimental and Therapeutic Medicine

Experimental and Therapeutic Medicine is an international journal devoted to laboratory and clinical medicine.

Oncology Letters

Oncology Letters

Oncology Letters is an international journal devoted to Experimental and Clinical Oncology.

Biomedical Reports

Biomedical Reports

Explores a wide range of biological and medical fields, including pharmacology, genetics, microbiology, neuroscience, and molecular cardiology.

Molecular and Clinical Oncology

Molecular and Clinical Oncology

International journal addressing all aspects of oncology research, from tumorigenesis and oncogenes to chemotherapy and metastasis.

World Academy of Sciences Journal

World Academy of Sciences Journal

Multidisciplinary open-access journal spanning biochemistry, genetics, neuroscience, environmental health, and synthetic biology.

International Journal of Functional Nutrition

International Journal of Functional Nutrition

Open-access journal combining biochemistry, pharmacology, immunology, and genetics to advance health through functional nutrition.

International Journal of Epigenetics

International Journal of Epigenetics

Publishes open-access research on using epigenetics to advance understanding and treatment of human disease.

Medicine International

Medicine International

An International Open Access Journal Devoted to General Medicine.

Journal Cover
June-2024 Volume 27 Issue 6

Full Size Image

Sign up for eToc alerts
Recommend to Library

  • Article
  • Citations
    • Cite This Article
    • Download Citation
    • Create Citation Alert
    • Remove Citation Alert
    • Cited By
  • Similar Articles
    • Related Articles (in Spandidos Publications)
    • Similar Articles (Google Scholar)
    • Similar Articles (PubMed)
  • Download PDF
  • Download XML
  • View XML

  • Supplementary Files
    • Supplementary_Data.pdf
Article Open Access

A novel immune‑related lncRNA as a prognostic biomarker in HER2+ breast cancer

  • Authors:
    • Xinwei Li
    • Yue Meng
    • Bing Gu
  • View Affiliations / Copyright

    Affiliations: Guangdong Cardiovascular Institute, Guangdong Provincial People's Hospital (Guangdong Academy of Medical Sciences), Southern Medical University, Guangzhou, Guangdong 510080, P.R. China, Department of Clinical Laboratory, Guangdong Provincial People's Hospital (Guangdong Academy of Medical Sciences), Southern Medical University, Guangzhou, Guangdong 510080, P.R. China
    Copyright: © Li et al. This is an open access article distributed under the terms of Creative Commons Attribution License.
  • Article Number: 269
    |
    Published online on: April 16, 2024
       https://doi.org/10.3892/ol.2024.14402
  • Expand metrics +
Metrics: Total Views: 0 (Spandidos Publications: | PMC Statistics: )
Metrics: Total PDF Downloads: 0 (Spandidos Publications: | PMC Statistics: )
Cited By (CrossRef): 0 citations Loading Articles...

This article is mentioned in:



Abstract

Human epidermal growth factor receptor 2 (HER2)+ breast cancer is characterized by high malignancy and poor prognosis. Long non‑coding (lnc)RNAs are crucial in breast cancer progression and prognosis, especially in tumor‑associated immune processes. The present study aimed to elucidate novel lncRNAs related to immune function that could serve as biomarkers for both diagnosis and prognosis of this cancer subtype. Using data from The Cancer Genome Atlas and The Immunology Database and Analysis Portal, correlation analysis was performed to identify differentially expressed lncRNAs and immune‑related genes. Through receiver operating characteristic analysis, the diagnostic value of specific lncRNAs was identified and evaluated, with a focus on their capacity to distinguish between cancerous and non‑cancerous states. The present research revealed 22 differentially expressed lncRNAs and 23 differentially expressed immune‑related genes, with 19 immune‑related lncRNAs. A total of 13 of these lncRNAs demonstrated diagnostic relevance. In particular, it was demonstrated that the expression of lncRNA CTC‑537E7.2 was significantly correlated with patient survival, suggesting its potential as a prognostic marker. Additionally, the expression of lncRNA CTC‑537E7.2 was significantly correlated with clinical parameters, such as hormone receptor status and patient demographics. Moreover, it exhibited associations with four distinct immune cell types and demonstrated involvement in the Janus kinase‑signal transducer and activator of transcription pathway. Further assessment by in situ hybridization confirmed the increased expression of lncRNA CTC‑537E7.2 in samples from HER2+ patients, reinforcing its significance. In summary, the present study uncovered a novel prognostic biomarker for HER2+ breast cancer, thereby laying the groundwork for investigating the underlying molecular mechanisms driving the development of this subtype of breast cancer.

Introduction

Breast cancer remains a significant health issue among women. It is the most common malignancy and is as the second leading cause of cancer-related deaths in this population (1). Breast cancer is notably diverse, leading to its classification into four main molecular subtypes for clinical relevance: Luminal A, luminal B, human epidermal growth factor receptor 2 (HER2)+ and triple-negative, based on the presence or absence of estrogen receptor (ER), progesterone receptor (PR) and HER2 (2). HER2+ breast cancer, which accounts for 15–20% of all breast cancer cases, is characterized by the overexpression of HER2 and the lack of ER and PR expression (2,3). This subtype is associated with more aggressive tumor growth, a higher likelihood of metastasis and recurrence, and ultimately, a less favorable outcome (4). Identifying precise biomarkers for the early detection and prognosis of HER2+ breast cancer is imperative for improving patient outcomes.

Long non-coding (lnc)RNAs are RNA transcripts >200 nucleotides long that lack protein-coding potential (5). Typically, lncRNAs are linear RNA molecules characterized by the presence of a 5′ cap or 3′ poly-A tail (6). They are recognized for their diverse roles in biological processes such as gene expression regulation, RNA splicing, micro (mi)RNA modulation and protein folding (7). The best-known function of lncRNAs is their ability to modulate gene expression by acting as miRNA sponges and influencing the binding of transcription factors to promoters, whilst also forming scaffolding complexes with effector molecules to regulate the activation or silencing of target genes (8). Numerous studies have reported the impact of lncRNAs on several aspects of breast cancer, encompassing their regulatory roles in the proliferation, invasion, metastasis and apoptosis of breast cancer cells (9–11). Furthermore, lncRNAs are involved in the development of chemoresistance in breast cancer (12). Moreover, previous research has underscored the essential roles of lncRNAs in cancer immunity, such as antigen presentation, immune activation and immune cell infiltration, thereby garnering significant attention (13,14). Whilst the prognostic significance of immune-related lncRNA markers for overall survival (OS) in breast cancer has been previously addressed (15), their diagnostic and prognostic values in HER2+ breast cancer remain largely unexplored.

Therefore, in the present study, data from patients with breast cancer were retrieved from The Cancer Genome Atlas (TCGA) to identify differential lncRNAs linked to HER2+ breast cancer. Integrating immune-related genes from The Immunology Database and Analysis Portal (Immport), the correlation between immune-associated lncRNAs and prognosis was assessed. These potential biomarkers were then experimentally evaluated to establish novel diagnostic and prognostic targets for HER2+ breast cancer.

Materials and methods

Data source and preprocessing

In July 2021, the TCGA-BRCA dataset (Version 3; The Cancer Imaging Archive. http://doi.org/10.7937/K9/TCIA.2016.AB2NAZRP) (16) was retrieved via the University of California Santa Cruz Xena platform (https://xenabrowser.net), which includes RNA sequencing data, survival statistics and clinical details for both cancerous and normal breast tissue samples. It enables the segmentation of cancer cases into four molecular categories based on the status of ER, PR, and HER2: Luminal A (positive for ER or PR, and negative for HER2), luminal B (positive for ER or PR, and HER2), HER2+ (negative for ER and PR, and positive for HER2) and triple-negative (negative for ER, PR and HER2) (2). For the present analysis, the Gene Annotation by the ENCODE Consortium (GENCODE) human gene annotation (release 22) (https://www.gencodegenes.org/human/release_22.html) was used, selecting ‘protein-coding’ tags for mRNA research, and classifying several non-coding RNA types, such as ‘antisense’, ‘sense-intronic’, ‘lincRNA’, ‘ncRNA’, ‘sense-overlapping’ or ‘processed-transcript’, as lncRNAs. The data was organized into separate matrices for mRNA and lncRNA evaluation. Additionally, immune gene data were compiled from the ImmPort database (https://immport.niaid.nih.gov) to create a dedicated immune gene matrix, setting the stage for the subsequent analysis.

Identification of differentially expressed immune-related genes and lncRNAs

In the analysis, differential expression of immune-related genes across luminal A, luminal B, triple negative breast cancer (TNBC) and normal samples compared with HER2+ samples was assessed using the ‘limma’ package in R (version 3.5.1; http://bioconductor.org/packages/release/bioc/html/limma.html) (17). The screening criteria of P<0.05 and log2fold change (FC) >0.5 were selected to identify significantly differentially expressed genes. A Venn diagram analysis was performed using the online tool Venn (http://bioinformatics.psb.ugent.be/webtools/Venn/) to extract the overlapping set of differentially expressed immune genes across the different conditions. This identical approach was also applied to identify differentially expressed lncRNAs, adhering to the same screening criteria of P<0.05 and log2FC >0.5, to ascertain the common subset of lncRNAs for further investigation.

Identification of immune-related lncRNAs

The intersecting differentially expressed immune genes and lncRNAs identified from the previous steps were analyzed using Pearson correlation analysis to ascertain significant relationships. Significantly correlated pairs exhibiting an absolute value of r>0.3 and P<0.05 were earmarked for further assessment. The outcomes of this screening were graphically represented utilizing the ‘ggplot2’ package in R (version 3.3.2; http://ggplot2.tidyverse.org/), facilitating a visual interpretation of the data's underlying patterns and associations.

Screening for diagnostic markers

The ‘pROC’ package within R software (version 1.12.1; http://www.rdocumentation.org/packages/pROC/versions/1.18.5) was used to create receiver operating characteristic (ROC) curves (18), comparing the performance of immune-related lncRNAs in HER2+ breast cancer samples and normal controls. The diagnostic capabilities of these lncRNAs were quantified by measuring the area under the curve (AUC). lncRNAs with AUC>0.7 were deemed as significant, highlighting their potential as effective markers for differentiating between healthy and cancerous conditions.

Screening biomarkers

The optimal cut-off value of each diagnostic marker was determined by the surv_cutpoint function, enabling the division of HER2+ breast cancer samples into groups based on high or low expression levels of specific lncRNAs. To assess how the expression levels of these lncRNAs correlated with OS among HER2+ patients, the ‘survival’ package in R (version 3.5–3; http://CRAN.R-project.org/package=survival) was used to create Kaplan-Meier survival curves. lncRNAs with P<0.05 were considered significant and were therefore identified as potential prognostic biomarkers for further analysis in the present research.

Correlation analysis of biomarkers and clinicopathological features

The correlation between biomarkers and clinicopathological characteristics was analyzed by creating box plots to visualize the differences in biomarker expression across several clinicopathological categories. This was accomplished using the ‘ggplot2’ R package, allowing for a clear and informative representation of the data trends and distributions relative to clinical attributes.

Subcellular localization analysis of biomarkers

The subcellular locations of prognostic biomarkers were identified using the LncLocator (http://www.csbio.sjtu.edu.cn/bioinf/lncLocator/index.html#) and iLoc-lncRNA database (http://lin-group.cn/server/iLoc-LncRNA/predictor.php), respectively.

Correlation analysis of biomarkers and immune cells

The Cell-type Identification By Estimating Relative Subsets Of RNA Transcripts (CIBERSORT) approach (19) was used to perform immune cell infiltration analysis in patients with HER2+ breast cancer. Following this, the R package ‘ggstatsplot’ (version 3.6.1; http://indrajeetpatil.github.io/ggstatsplot/) was used to calculate the Spearman's rank correlation coefficient between the identified biomarkers and 22 types of infiltrating immune cells. This analysis aimed to assess the relationship between biomarkers and the presence of immune cells in the tumor environment. Immune cells that demonstrated a correlation coefficient of r>0.3 and P<0.05 were recognized as significantly correlated with the biomarkers in question.

Construction of lncRNA-mRNA and competing endogenous (ce)RNA network

A Pearson correlation analysis was performed to identify the relationships between nuclear and cytoplasmic lncRNAs and immune-related genes, selecting only lncRNA-mRNA pairs with r>0.3 and P<0.05. The lncbaseV2 database (https://dianalab.e-ce.uth.gr/html/diana/web/index.php?r=lncbasev2) was used to predict lncRNA-miRNA relationships, with significance set at a prediction score >0.7. Furthermore, the miRWalk 2.0 platform (http://zmf.umm.uni-heidelberg.de/apps/zmf/mirwalk2/) was used to identify miRNA-mRNA interactions. Only interactions recognized by at least 4/6 reference databases (miRWalk, miRanda, miRDB, PITA, RNA22 and Targetscan) were considered valid. A lncRNA-miRNA-mRNA regulatory network was constructed based on cytoplasmic co-expression relationships. Cytoscape software (version 3.8.0; http://cytoscape.org/) facilitated the visualization of the lncRNA-mRNA co-expression and ceRNA networks for nuclear and cytoplasmic lncRNAs, respectively (20). Finally, functional characterization of mRNAs present in both networks was achieved using Gene Ontology (GO) (https://geneontology.org/) and Kyoto Encyclopedia of Genes and Genomes (KEGG) (https://www.kegg.jp/) pathway enrichment analyses, using the Database for Annotation, Visualization, and Integrated Discovery (DAVID; http://david.ncifcrf.gov/tools.jsp).

In situ hybridization (ISH)

Two tissue microarrays (cat. nos. HBreD080CS01 and TFBrec-01) were purchased from Shanghai Outdo Biotech Co., Ltd., containing 217 breast cancer tissues and 24 adjacent non-tumor tissues. The expression of lncRNA CTC-537E7.2 was evaluated utilizing the ISH Test Kit (Boster Biological Biotechnology; cat. no. MK11221) according to the manufacturer's protocols. In brief, the paraffin-embedded tissue sections were deparaffinized and rehydrated. Endogenous peroxidase activity was blocked by 3% hydrogen peroxide for 10 min and then digested with protease K. The digoxigenin-labeled oligonucleotide probe was added at a concentration of 1.5–2 µg/ml and incubated overnight at 37°C. Next, the sections were treated with a blocking reagent at 37°C for 30 min, followed by incubation with biotinylated rat anti-Digoxigenin at 37°C for 60 min. Subsequently, the sections were treated with Sterptavidin-Biotin-Amplified Complex at 37°C for 20 min, followed by the application of biotinylated peroxidase at 37°C for 20 min. Finally, sections were stained using 3,3′-diaminobenzidine. Oligonucleotide probes marked with DIG-dUTP at the 3′ end were purchased from Boster Biological Biotechnology (cat. no. MK1122). The sequences for these probes were as follows: 5′-AGGTACAGTCATGTGCCGCATAATGACATTCAGTCAATGA-3′; 5′-ATATATGAGGTGGTCCTGTAAGGTGATAATGGAGCTGAAA-3′; and 5′-TGTAACATCATAGCACAACCAATCACCTTTTCTATATTTA-3′.

ISH results were captured using a tissue microarray scanner (Aperio VERSA 8; Leica Biosystems). The captured images were analyzed using ImageScope software (v.11.2.0.780; Leica Biosystems), which automatically detects regions of interest on the tissue sections based on staining intensity: Dark brown signifies strong positivity; light brown indicates moderate positivity; light yellow shows weak positivity; and blue marks negative staining. Quantitative analyses were performed based on the intensity levels, encompassing both the area (in pixels) and the % of positively stained regions. To quantify the expression of lncRNA CTC-537E7.2, a semi-quantitative method known as the histoscore (H-score) was used (21). This scoring system combines the staining intensity (with scores ranging from 0 for negative, 1 for weak, 2 for moderate and 3 for strong) and the % of positive cells at each intensity level. Specifically, the H-score was calculated as follows: H-SCORE=∑(I × Pi)=(% of cells of weak intensity × 1) + (% of cells of moderate intensity × 2) + (% of cells of strong intensity × 3), where I=intensity of staining and Pi=% of stained tumor cells (22,23). This method produces a score ranging from 0–300, serving as a comprehensive quantitative indicator of lncRNA expression.

Statistical analysis

Statistical analyses were performed using R (version 3.5.1; http://www.r-project.org/foundation/) and incorporated several packages such as ‘limma’, ‘pROC’, ‘ClusterProfiler’, ‘ggplot2’, ‘Cytoscape’, ‘ggstatsplot’ and ‘survival’. The differential expression of mRNAs and lncRNAs was determined using the ‘limma’ package. Correlation analysis was performed using either Pearson or Spearman's correlation, depending on the data distribution and the analysis requirements. ROC curve analysis was used to evaluate the predictive power of each lncRNA regarding clinical outcomes. The Wilcoxon rank-sum test was used to assess the statistical differences in the expression of biomarkers across several clinicopathological categories between two groups. For comparisons involving >2 groups, the one-way ANOVA test with Bonferroni's correction was used. Kaplan-Meier survival curves were generated to compare survival times among groups based on lncRNA expression levels, identifying those with statistically significant impacts. The Kruskal-Wallis test was used to assess differences between multiple groups in experimental data, followed by Dunn's post hoc test for pairwise comparisons. The results are presented as median (interquartile range). P<0.05 was considered to indicate a statistically significant difference, unless stated otherwise.

Results

Data source and processing

A total of 803 samples were extracted from the TCGA database, which included 430 luminal A samples, 124 luminal B samples, 37 HER2+ samples, 113 TNBC samples and 99 normal samples. Out of these, 689 samples had comprehensive survival and clinical information available. A list of immune-related genes was also compiled from the ImmPort database. After removing duplicates, a list of 1,811 unique genes was finalized for subsequent analysis.

Identification of differentially expressed immune-related genes and lncRNAs

Differential gene expression analysis was performed comparing the HER2+ breast cancer group with the luminal A, luminal B, TNBC and normal sample groups. A total of 485 immune genes were identified as differentially expressed in the HER2+ breast cancer group compared with the normal sample group, consisting of 185 upregulated and 300 downregulated genes. In comparison with the luminal A breast cancer group, 193 immune genes exhibited differential expression (76 upregulated and 117 downregulated). Similarly, when compared with the luminal B breast cancer group, 135 immune genes showed differential expression (79 upregulated and 135 downregulated). Compared with the TNBC group, 152 immune genes demonstrated differential expression, with 43 upregulated and 109 downregulated genes (Table I). The distribution of these differential genes among each sample group was visually represented using volcano plots (Fig. 1A-D). A Venn diagram analysis using online tool Venn (http://bioinformatics.psb.ugent.be/webtools/Venn/) revealed 23 shared differential immune genes among the four groups (Fig. 1E). Similarly, after analyzing the differential lncRNAs, 662 lncRNAs were found to be differentially expressed in the HER2+ breast cancer group compared with the normal sample group. This included 158 upregulated and 504 downregulated lncRNAs. In comparison with the luminal A breast cancer group, 233 lncRNAs exhibited differential expression (55 upregulated and 178 downregulated). Similarly, compared with the luminal B breast cancer group, 138 lncRNAs showed differential expression (36 upregulated and 102 downregulated). In contrast with the TNBC group, 184 lncRNAs demonstrated differential expression, with 68 upregulated and 116 downregulated lncRNAs (Table II). The distribution of these differential lncRNAs was illustrated using volcano plots (Fig. 2A-D). By comparing the differential lncRNAs across the four groups, 22 commonly differentially expressed lncRNAs were identified (Fig. 2E).

Figure 1.

Distribution of differential genes among each sample group. Volcano plots of differentially expressed immune-related genes between HER2+ samples and (A) normal, (B) luminal A, (C) luminal B and (D) TNBC samples. A significance threshold was set at P<0.05 and log2fold change >0.5. Upregulated genes are represented by red dots and downregulated genes are represented by blue dots. (E) Venn diagram of differentially expressed immune-related genes. HER2, human epidermal growth factor receptor 2; LumA, luminal A; LumB, luminal B; TNBC, triple negative breast cancer.

Figure 2.

Distribution of differential lncRNAs among each sample group. Volcano plots of differentially expressed lncRNAs between HER2+ samples and (A) normal, (B) luminal A, (C) luminal B and (D) TNBC samples. A significance threshold was set at P<0.05 and log2fold change >0.5. Upregulated lncRNAs are represented by red dots and downregulated lncRNAs are represented by blue dots. (E) Venn diagram of differentially expressed lncRNAs. lncRNA, long non-coding RNA; HER2, human epidermal growth factor receptor 2; LumA, luminal A; LumB, luminal B; TNBC, triple negative breast cancer.

Table I.

Number of differentially expressed immune-related genes among each sample group.

Table I.

Number of differentially expressed immune-related genes among each sample group.

GroupUpregulatedDownregulatedTotal
HER2+ vs. normal185300485
HER2+ vs. luminal A76117193
HER2+ vs. luminal B5679135
HER2+ vs. TNBC43109152

[i] HER2, human epidermal growth factor receptor 2; TNBC, triple negative breast cancer.

Table II.

Number of differentially expressed long non-coding RNAs among each sample group.

Table II.

Number of differentially expressed long non-coding RNAs among each sample group.

GroupUpregulatedDownregulatedTotal
HER2+ vs. normal158504662
HER2+ vs. luminal A55178233
HER2+ vs. luminal B36102138
HER2+ vs. TNBC68116184

[i] HER2, human epidermal growth factor receptor 2; TNBC, triple negative breast cancer.

Identification of immune-related lncRNAs

In total, 74 significantly correlated pairs (differentially expressed immune-related genes and differentially expressed lncRNAs exhibiting a correlated relationship meeting the standard criteria of r>0.3 and P<0.05) were identified. These pairs included 20 differential immune genes, encompassing C-X-C motif chemokine ligand 17, Dermcidin, Dickkopf WNT signaling pathway inhibitor 1, Fibroblast Growth Factor Receptor 4, Galanin, Growth Differentiation Factor 15, Indoleamine 2,3-Dioxygenase 1, Insulin-Like Growth Factor 1 Receptor, Lipopolysaccharide-Binding Protein, Mesenchymal-Epithelial Transition Factor, Phosphatidylinositol 3, Prolactin Receptor, Proteasome 26S Subunit, Non-ATPase 3, S100 Calcium-Binding Protein A7, S100 Calcium-Binding Protein A7A, S100 Calcium-Binding Protein A8, S100 Calcium-Binding Protein A9, Syndecan 1, Semaphorin 3C, Solute Carrier Family 40 Member 1 and Thymosin Beta 15A, and 19 differential lncRNAs (TMEM92-AS1, ST8SIA6-AS1, RP11-95M15.1, RP11-783K16.5, RP11-612B6.2, RP11-510J16.5, RP11-45215.2, RP11-428L9.2, RP11-369C8.1, RP11-287D1.4, RP11-20F24.2, RP11-206M11.7, RP11-19E11.1, MNX1-AS1, LINC01213, LINCO0993, LA16C-380H5.4, HOTAIR, CTC-537E7.2, CTA-384D8.35, AC087491.2 and AC008268.1). As a result, a set of 19 immune-related differential lncRNAs was obtained. The aforementioned findings were visualized using the R package ‘ggplot2’, as depicted in Fig. 3.

Figure 3.

Correlation between differential long non-coding RNA and differential immune-related genes. *P<0.05; **P<0.01.

Identification of 13 immune-related differentially expressed lncRNAs as diagnostic biomarkers

Diagnostic lncRNAs were identified by constructing ROC curves for 19 immune-related differential lncRNAs between normal control and HER2+ samples. Out of these, 13 immune-related differential lncRNAs exhibited an AUC >0.7, pointing to a promising predictive value for breast cancer survival (Table III and Fig. S1). Therefore, all 13 immune-related differential lncRNAs with diagnostic potential were included in the analysis, namely AC008268.1 (AUC=0.709), CTA-384D8.35 (AUC=0.909), CTC-537E7.2 (AUC=0.788), HOTAIR (AUC=0.942), LA16c-380H5.4 (AUC=0.879), LINC00993 (AUC=0.717), RP11-95M15.1 (AUC=0.826), RP11-287D1.4 (AUC=0.915), RP11-510J16.5 (AUC=0.854), RP11-612B6.2 (AUC=0.883), RP11-783K16.5 (AUC=0.963), ST8SIA6-AS1 (AUC=0.913) and TMEM92-AS1 (AUC=0.844).

Table III.

Predictive value of 13 diagnostic long non-coding RNAs.

Table III.

Predictive value of 13 diagnostic long non-coding RNAs.

lncRNAsAUC95% CIP-valueSensitivitySpecificity
AC008268.10.7090.6089–0.8096 1.78×10−40.6220.798
CTA-384D8.350.9090.8426–0.9756 2.34×10−130.8650.889
CTC-537E7.20.7880.692–0.8845 2.42×10−70.6760.889
HOTAIR0.9420.8937–0.9895 2.66×10−150.9190.889
LA16c-380H5.40.8790.8197–0.9390 1.09×10−110.8650.737
LINC009930.7170.6156–0.8176 1.04×10−40.6220.778
RP11-95M15.10.8260.7271–0.9246 5.34×10−90.7570.909
RP11-287D1.40.9150.8528–0.9773 1.04×10−130.8380.869
RP11-510J16.50.8540.7666–0.9418 2.23×10−100.7840.889
RP11-612B6.20.8830.8064–0.9594 6.97×10−120.8380.869
RP11-783K16.50.9630.9345–0.991800.8650.949
ST8SIA6-AS10.9130.8384–0.9869 1.45X10−130.8380.970
TMEM92-AS10.8440.7565–0.9311 7.32×10−100.8380.758

[i] lncRNAs, long non-coding RNAs; AUC, area under the curve; CI, confidence interval.

lncRNA CTC-537E7.2 is a prognostic biomarker for patients with HER2+ breast cancer

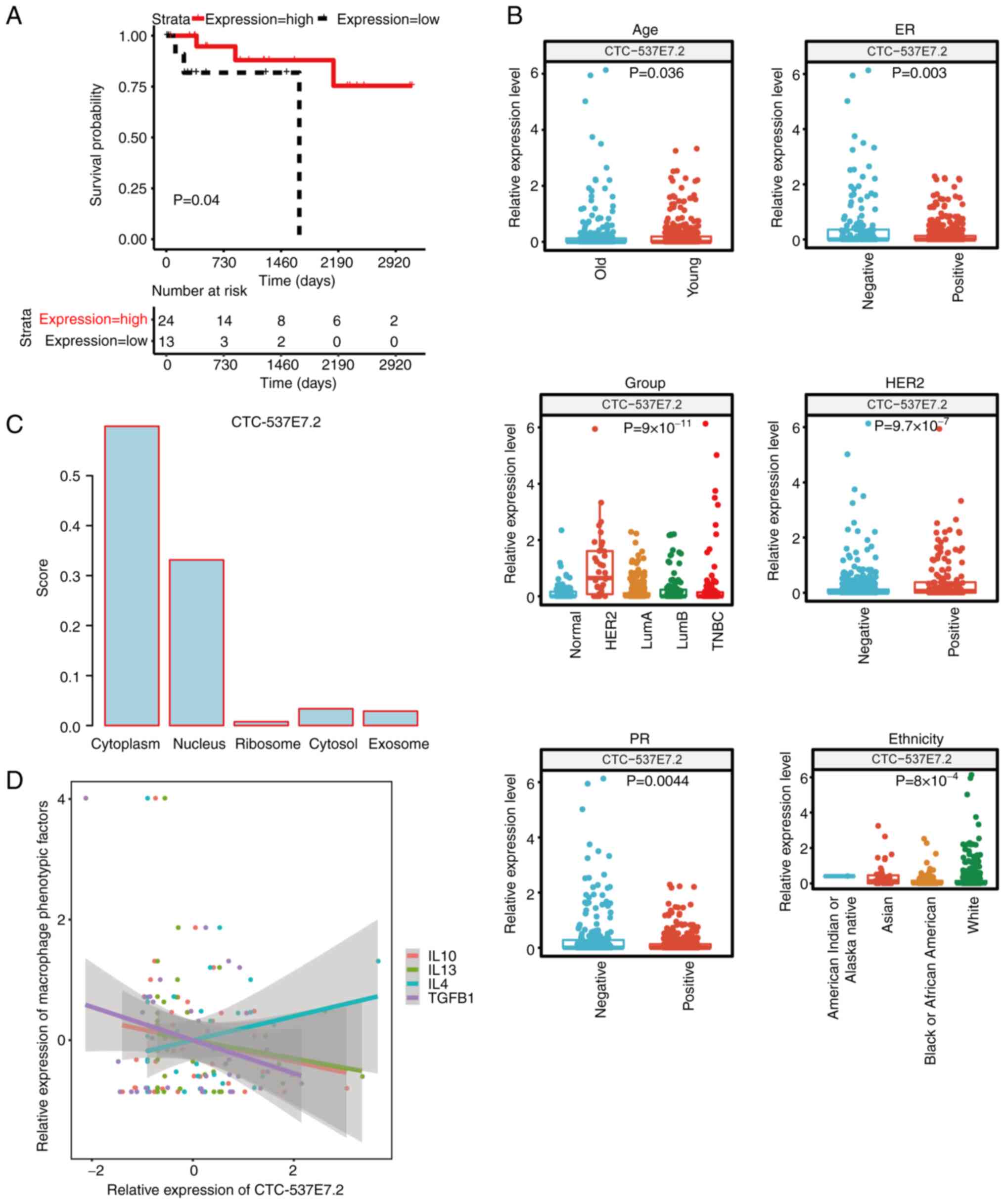
To elucidate prognostic biomarkers for patients with HER2+ breast cancer, the optimal threshold value of each diagnostic lncRNA was used to stratify the HER2+ samples into high and low expression groups. Subsequently, Kaplan-Meier survival curves were generated using the R package ‘survival’. Notably, among these lncRNAs, CTC-537E7.2 was significant associated with prognosis in HER2+ patients (P=0.04), establishing itself as a promising prognostic biomarker (Fig. 4A). Patients with elevated levels of CTC-537E7.2 exhibited notably extended overall survival compared with those with lower expression.

Figure 4.

Kaplan-Meier survival analysis, correlation analysis of clinical characteristics, subcellular localization prediction and immunoinfiltration analysis of the lncRNA CTC-537E7.2. (A) Kaplan-Meier survival analysis of lncRNA CTC-537E7.2. (B) Correlation between clinical characteristics and the expression of lncRNA CTC-537E7.2. (C) Prediction of subcellular localization of lncRNA CTC-537E7.2 using the LncLocator database. (D) Scatter plot showing the correlation between lncRNA CTC-537E7.2 and macrophage phenotypic factors. lncRNA, long non-coding RNA; ER, estrogen receptor; HER2, human epidermal growth factor receptor 2; PR, progesterone receptor; IL, interleukin; TGFB1, transforming growth factor-β1.

Correlations between lncRNA CTC-537E7.2 and clinical and pathological characteristics

To further assess the association between prognostic biomarkers and clinicopathological factors, a correlation analysis was performed. Using the R package ‘ggplot2’, box plots were generated to visualize the expression values of the biomarker across different clinicopathological factors (Fig. 4B). The results revealed significant differences (P<0.05) in the expression of lncRNA CTC-537E7.2 across several sample groups concerning six clinicopathological factors, namely ER, PR, HER2, age, group and ethnicity.

Subcellular localization of lncRNA CTC-537E7.2

According to the subcellular localization prediction of lncRNA CTC-537E7.2, the LncLocator database assigned the highest score to the cytoplasm (0.598853; Fig. 4C). Conversely, the iLoc-lncRNA database identified the nucleus as having the highest score (0.905448) for this lncRNA (data not shown). These results indicate that lncRNA CTC-537E7.2 is expressed in both the cytoplasm and nucleus.

Correlation analysis of lncRNA CTC-537E7.2 and immune cells

To evaluate the potential association between lncRNA CTC-537E7.2 and immune cells in HER2+ breast cancer samples, the CIBERSORT algorithm was initially used to assess the proportions of immune cell populations within the samples. This analysis provided insights into 22 distinct immune cell types across all 37 HER2+ breast cancer samples. Following this, correlation analyses were performed to evaluate the relationship between the expression levels of lncRNA CTC-537E7.2 and each specific immune cell type. Noteworthy results revealed significant associations between lncRNA CTC-537E7.2 and four immune cell types: M0 Macrophages (r=−0.386; P=0.018), monocytes (r=0.340; P=0.039), neutrophils (r=−0.332; P=0.045) and M2 macrophages (r=0.331; P=0.046; Table IV). Neutrophils and macrophages serve dual roles in both promoting and suppressing cancer development (24,25). Macrophages, derived from monocytes (26), can transition from inactive M0 macrophages to polarized phenotypes (27), primarily classified as classically activated (M1) and alternatively activated (M2) macrophages (28). M2 macrophages, predominant among tumor-associated macrophages, markedly contribute to tumor progression and metastasis (24). Notably, the present study found lncRNA CTC-537E7.2 shows a positive correlation with M2 macrophages, which are known to be activated by cytokines such as interleukin (IL)-4, IL-13, IL-10 and transforming growth factor-β (TGF-β) (28). To further assess the relationship between lncRNA CTC-537E7.2 and macrophages, the correlation between lncRNA CTC-537E7.2 and phenotypic factors of M2 macrophages (IL-10, TGF-β, IL-4, and IL-13) were analyzed. The correlation plot revealed a positive correlation between lncRNA CTC-537E7.2 and IL-4, whilst demonstrating negative correlations with other phenotypic factors, including IL-10, TGF-β and IL-13 (Fig. 4D).

Table IV.

Immune cells associated with biomarkers.

Table IV.

Immune cells associated with biomarkers.

Immune celllncRNArP-value
Macrophages M0CTC-537E7.2−0.3858251650.018350539
MonocytesCTC-537E7.20.3403599240.039277796
NeutrophilsCTC-537E7.2−0.3315199230.045024058
Macrophages M2CTC-537E7.20.3306393220.045631770

[i] lncRNA, long non-coding RNA.

Construction of lncRNA-mRNA and ceRNA network

Based on the subcellular localization findings for lncRNA CTC-537E7.2, lncRNA-mRNA and ceRNA networks were constructed. Nuclear lncRNAs directly modulate target gene expression through binding, whilst cytoplasmic lncRNAs act as ceRNAs, influencing gene expression via miRNA interactions (29). Pearson correlation analysis was performed on lncRNA CTC-537E7.2 and immune-related genes, whereby, based on the parameters of r>0.3 and P<0.05, a total of 51 lncRNA-mRNA pairs were identified, consisting of 1 lncRNA and 51 mRNAs. The LNCbaseV2 database was used for predictive analysis for selected lncRNA CTC-537E7.2 and miRNAs relationship pairs with a score >0.7, resulting in 13 pairs comprising 1 lncRNA and 13 miRNAs. The miRWalk2.0 database, with data integrated from six databases: miRWalk, miRanda, miRDB, PITA, RNA22 and Targetscan, was used to predict miRNA-mRNA relationship pairs for the 51 mRNAs associated with lncRNA CTC-537E7.2. This approach identified 6,456 miRNA-mRNA relationship pairs, involving 48 mRNAs and 1,284 miRNAs. Finally, by integrating the co-expression relationships, a ceRNA network was formulated with 24 pairs, consisting of one lncRNA, 8 unique miRNAs and 11 distinct mRNAs. Visualization was achieved using Cytoscape software (Fig. 5).

Figure 5.

Co-expression network of lncRNA-mRNA and ceRNA. (A) Co-expression network of lncRNA CTC-537E7.2 and mRNAs. (B) ceRNA network of lncRNA CTC-537E7.2. Blue diamond indicates lncRNA; red circle indicates miRNA; and yellow triangle indicates mRNA. lncRNA, long non-coding RNA; ceRNA, competing endogenous RNA; miRNA, microRNA.

The results of GO and KEGG enrichment analyses were considered significant when P<0.05 and counts ≥2. Within the lncRNA-mRNA co-expression network, mRNAs were enriched across 40 GO Biological Processes (BP), 8 Cellular Components (CC), 7 Molecular Functions (MF) and 18 KEGG pathways (Fig. S2). In the ceRNA network, mRNAs showed significant enrichment in 12 GO BP, 2 CC, 5 MF and 5 KEGG pathways, including pathways such as Janus kinase-signal transducer and activator of transcription (Jak-STAT) signaling related to macrophage polarization (Fig. S3). The top 10 GO and KEGG terms, selected by count value, are presented due to the extensive number of enriched pathways.

lncRNA CTC-537E7.2 expression in tissue microarrays

ISH assays were performed to detect the expression of lncRNA CTC-537E7.2 in tissue microarrays. Cases with severe detachment during immunohistochemistry and those lost to follow-up were excluded from the statistical analysis due to tissue chip detachment issues. After the removal of invalid cases, 160 breast cancer tissues and 24 paired cancer-adjacent tissue samples were included in the statistical analysis. The analysis revealed distinctive color reactions for lncRNA CTC-537E7.2 in both breast cancer and adjacent tissues, primarily localized within the nuclei of tumor cells and cancer-adjacent tissues, and occasionally observed in the cytoplasm. The expression of lncRNA CTC-537E7.2 across different groups is summarized in Table V. Notably, compared with other subtypes of breast cancer and adjacent normal tissues, HER2+ breast cancer tissues exhibited significantly higher staining signal intensity for lncRNA CTC-537E7.2 (P<0.05; Fig. 6A and B).

Figure 6.

Expression and scoring of lncRNA CTC-537E7.2 in different subtypes of breast cancer and paired cancer-adjacent tissues. (A) Representative staining of lncRNA CTC-537E7.2 in several subtypes of breast cancer and adjacent tissues. (B) Comparison of H-scores among the HER2+, luminal, TNBC and normal groups. *P<0.05; ***P<0.001. lncRNA, long non-coding RNA; HER2, human epidermal growth factor receptor 2; TNBC, triple negative breast cancer.

Table V.

Expression levels of CTC-537E7.2 among different groups.

Table V.

Expression levels of CTC-537E7.2 among different groups.

GroupnMedian (interquartile range)H/ZP-value
Luminal3935.49 (17.48–69.45)17.7000.0005
HER2+7464.74 (26.26–93.41)
TNBC4727.29 (10.84–69.86)
Normal2433.44 (18.15–63.79)
HER2+ vs. luminal 2.6570.0236
HER2+ vs. TNBC 3.6620.0008
HER2+ vs. normal 2.8090.0149

[i] ‘H’ represents the Kruskal-Wallis statistic, and ‘Z’ denotes the Z-score. The Z-score, calculated through Dunn's post-hoc test, serves as a standardized measure to assess the significance of differences between groups. HER2, human epidermal growth factor receptor 2; TNBC, triple negative breast cancer.

Discussion

Breast cancer ranks as a leading cause of cancer in women and is characterized by its diverse nature (1). Specifically, HER2+ breast cancers are known for their aggressive behavior, leading to poor survival outcomes and a higher tendency for metastasis (4). Despite advancements in treatments such as surgery, radiotherapy and targeted therapies, which have significantly improved the outcomes for patients with breast cancer, the prognosis for many remains less than optimal (30). Hence, there is an urgent need to identify new prognostic biomarkers for breast cancer. In this context, lncRNAs have emerged as critical players in cancer development, progression and the immune response (13,14). Additionally, their value as prognostic indicators in breast cancer has been increasingly recognized in research (15).

The present study identified a novel biomarker, lncRNA CTC-537E7.2, which may have prognostic significance in HER2+ breast cancer. This immune-related lncRNA demonstrated its potential as a prognostic indicator, marked by a high AUC value (>0.7) and a significant correlation with OS. Notably, lncRNA CTC-537E7.2 has not been documented in previous research related to breast cancer or other cancers to the best of our knowledge, which underscores its novelty and potential significance in this context. The present analysis also assessed the relationship between this biomarker and several clinical characteristics in patients with HER2+ breast cancer. Distinct variations in the expression levels of lncRNA CTC-537E7.2 were observed across different hormonal receptor statuses (ER and PR) and HER2 expressions, as well as among different patient subgroups. Notably, lncRNA CTC-537E7.2 was predominantly expressed in the HER2+ group. Furthermore, ISH analysis revealed that lncRNA CTC-537E7.2 expression was significantly elevated in HER2+ breast cancer tissues compared with other breast cancer subtypes and normal tissue. The results of the present study indicate that the lncRNA CTC-537E7.2 appears to serve a contributory role in the modulation of gene expression pertinent to ER, PR and HER2, thereby potentially influencing the formation of molecular subtypes. Additionally, the differential expression of lncRNA CTC-537E7.2 across several molecular subtypes of breast cancer also highlights the heterogeneity of the disease. However, the findings of the present study indicated no significant association between lncRNA CTC-537E7.2 expression and the tumor-node-metastasis classification or tumor stage in the patient cohort. This suggests that the alterations in lncRNA CTC-537E7.2 expression may not be directly linked to the stage of disease or the timing of HER2-+ breast cancer diagnosis.

The correlation analysis in the present study revealed significant associations between lncRNA CTC-537E7.2 and specific immune cells, particularly highlighting a significant correlation with monocytes and M2 macrophages. Macrophages, which differentiate from monocytes, can develop into M1 or M2 phenotypes, with M2 macrophages known for their role in promoting tumor growth and metastasis (24). In the present study, the levels of the lncRNA CTC-537E7.2 were shown to be positively correlated with M2 macrophages, and also demonstrated a significant positive correlation with IL-4 levels. IL-4 is a critical cytokine for the polarization of M2 macrophages (31), and evidence suggests that IL-4 can directly influence the induction of M2 macrophages (32). Moreover, a previous study indicated that lncRNAs are implicated in the IL4-induced M2 macrophage polarization in breast cancer (33). This suggests that the aberrant upregulation of lncRNA CTC-537E7.2 could potentially enhance M2 macrophage activation via IL-4; however, detailed investigations are needed to confirm this mechanism. Additionally, the results of the enrichment analysis in the present study revealed an enrichment in signaling pathways related to macrophage polarization, including the Jak-STAT signaling pathway. This pathway is crucial for regulating macrophage polarization through the action of STAT protein family members induced by Jak, serving as key transcription factors (34). Among these, STAT6 is known to enhance the transcription of genes related to M2 macrophage polarization (31). The present study indicated that biomarker target genes may facilitate macrophage polarization towards M2 through the Jak-STAT signaling pathway. Notably, despite the known tumor-promoting activities of M2 macrophages, the survival analysis in the present study indicated that lncRNA CTC-537E7.2 acted as a protective factor in the context of HER2+ breast cancer. This paradox could be explained by the complex interactions within the breast cancer microenvironment, which involves several cell types and signaling pathways (35). Whilst lncRNA CTC-537E7.2 may contribute to M2 macrophage promotion, it might also engage in regulatory activities with other cell types that mitigate the tumor-promoting effects of M2 macrophages, improving patient survival outcomes. Additionally, the influence of lncRNA CTC-537E7.2 on M2 macrophages might be modulated by other factors within the tumor microenvironment. Therefore, despite the promotive effects on M2 macrophages, the overall impact of lncRNA CTC-537E7.2 appears to be protective. This complex interaction underscores the intricacy of the tumor microenvironment and highlights the necessity for further research to clarify the mechanisms behind these associations. Understanding these dynamics may lead to new targeted therapeutic strategies for breast cancer.

The key strength of the present study lies in its comprehensive use of population-based databases and advanced high-throughput sequencing data, offering a robust foundation for its findings. Notably, the focus on lncRNA CTC-537E7.2 as a biomarker is unprecedented in cancer research, presenting it as a potential novel prognostic indicator specifically for HER2+ breast cancer, which necessitates further exploration. Additionally, the present research contributes to the expanding domain of tumor immunology, potentially aiding the clinical advancement of antitumor immunotherapies. Despite these advantages, the study still faces limitations: Primarily, the sample size of HER2+ cases in TCGA is relatively small. This limitation may restrict the generalizability of the conclusions; secondly, constraints at the institution where the present study was performed limited the access to diverse and numerous breast cancer tissue samples, necessitating the use of tissue microarrays from Shanghai Outdo Biotech Co., Ltd. rather than samples collected by the authors; finally, the study did not assess the detailed biological mechanisms through which lncRNA CTC-537E7.2 influences the progression and development of HER2+ breast cancer. Future research with a larger sample collection will be essential to validate the results of the present study, enhance their applicability, and explore the immune-related pathways involving lncRNA CTC-537E7.2 for potential therapeutic insights.

Supplementary Material

Supporting Data

Acknowledgements

Not applicable.

Funding

The present research was funded by the National Natural Science Foundation of China (grant no. 82003149) and the Guangzhou Science and Technology Program (grant no. 202102020265).

Availability of data and materials

The tissue microarray data generated in the present study may be found in the public database Figshare under accession number 25397776 or at the following URL: https://doi.org/10.6084/m9.figshare.25397776. All other data generated in the present study may be requested from the corresponding author.

Authors' contributions

BG and YM designed the study. YM downloaded the datasets and performed the statistical analyses. XL performed the experiments, analyzed the microarray data and drafted the manuscript. BG and YM revised the manuscript. All authors read and approved the final version of the manuscript. XL and YM confirm the authenticity of all the raw data.

Ethics approval and consent to participate

Ethical approval for the use of the tissue microarray was granted by the Clinical Research Ethics Committee, Shanghai Outdo Biotech Co., Ltd. (Shanghai, China; approval no. SHXC2021YF01).

Patient consent for publication

Not applicable.

Competing interests

The authors declare that they have no competing interests.

Glossary

Abbreviations

Abbreviations:

AUC

area under the curve

BP

Biological Process

CC

Cellular Component

CIBERSORT

Cell-type Identification by Estimating Relative Subsets of RNA Transcripts

ER

estrogen receptor

FC

fold change

GO

Gene Ontology

HER2

human epidermal growth factor receptor 2

IL

interleukin

ISH

in situ hybridization

Jak-STAT

Janus kinase-signal transducer and activator of transcription

KEGG

Kyoto Encyclopedia of Genes and Genomes

lncRNA

long non-coding RNAs

miRNA

microRNA

MF

Molecular Function

OS

overall survival

PR

progesterone receptor

ROC

receiver operating characteristic

TCGA

The Cancer Genome Atlas

ImmPort

The Immunology Database and Analysis Portal

TGF-β

transforming growth factor-β

References

1 

Siegel RL, Miller KD, Fuchs HE and Jemal A: Cancer statistics, 2022. CA Cancer J Clin. 72:7–33. 2022. View Article : Google Scholar : PubMed/NCBI

2 

Carey LA, Perou CM, Livasy CA, Dressler LG, Cowan D, Conway K, Karaca G, Troester MA, Tse CK, Edmiston S, et al: Race, breast cancer subtypes, and survival in the Carolina Breast Cancer Study. JAMA. 295:2492–2502. 2006. View Article : Google Scholar : PubMed/NCBI

3 

Cronin KA, Harlan LC, Dodd KW, Abrams JS and Ballard-Barbash R: Population-based estimate of the prevalence of HER-2 positive breast cancer tumors for early stage patients in the US. Cancer Invest. 28:963–968. 2010. View Article : Google Scholar

4 

Slamon DJ, Clark GM, Wong SG, Levin WJ, Ullrich A and McGuire WL: Human breast cancer: Correlation of relapse and survival with amplification of the HER-2/neu oncogene. Science. 235:177–182. 1987. View Article : Google Scholar : PubMed/NCBI

5 

Sun M and Kraus WL: From discovery to function: The expanding roles of long noncoding RNAs in physiology and disease. Endocr Rev. 36:25–64. 2015. View Article : Google Scholar : PubMed/NCBI

6 

Ao X, Ding W, Li X, Xu Q, Chen X, Zhou X, Wang J and Liu Y: Non-coding RNAs regulating mitochondrial function in cardiovascular diseases. J Mol Med (Berl). 101:501–526. 2023. View Article : Google Scholar : PubMed/NCBI

7 

Chen YG, Satpathy AT and Chang HY: Gene regulation in the immune system by long noncoding RNAs. Nat Immunol. 18:962–972. 2017. View Article : Google Scholar

8 

Liu Y, Ding W, Wang J, Ao X and Xue J: Non-coding RNA-mediated modulation of ferroptosis in cardiovascular diseases. Biomed Pharmacother. 164:1149932023. View Article : Google Scholar : PubMed/NCBI

9 

Sun M, Gadad SS, Kim DS and Kraus WL: Discovery, annotation, and functional analysis of long noncoding RNAs controlling cell-cycle gene expression and proliferation in breast cancer cells. Mol Cell. 59:698–711. 2015. View Article : Google Scholar

10 

Chen DQ, Zheng XD, Cao Y, HeX D, Nian WQ, Zeng XH and Liu XY: Long non-coding RNA LINC00628 suppresses the growth and metastasis and promotes cell apoptosis in breast cancer. Eur Rev Med Pharmacol Sci. 21:275–283. 2017.

11 

Jiang X, Zhou Y, Sun AJ and Xue JL: NEAT1 contributes to breast cancer progression through modulating miR-448 and ZEB1. J Cell Physiol. 233:8558–8566. 2018. View Article : Google Scholar

12 

Ahmadpour ST, Orre C, Bertevello PS, Mirebeau-Prunier D, Dumas JF and Desquiret-Dumas V: Breast cancer chemoresistance: Insights into the regulatory role of lncRNA. Int J Mol Sci. 24:158972023. View Article : Google Scholar

13 

Denaro N, Merlano MC and Lo Nigro C: Long noncoding RNAs as regulators of cancer immunity. Mol Oncol. 13:61–73. 2019. View Article : Google Scholar

14 

Zhang L, Xu X and Su X: Noncoding RNAs in cancer immunity: Functions, regulatory mechanisms, and clinical application. Mol Cancer. 19:482020. View Article : Google Scholar : PubMed/NCBI

15 

Shen Y, Peng X and Shen C: Identification and validation of immune-related lncRNA prognostic signature for breast cancer. Genomics. 112:2640–2646. 2020. View Article : Google Scholar : PubMed/NCBI

16 

Lingle W, Erickson BJ, Zuley ML, Jarosz R, Bonaccio E, Filippini J, Net JM, Levi L, Morris EA, Figler GG, et al: 2016.The Cancer Genome Atlas Breast Invasive Carcinoma Collection (TCGA-BRCA) (Version 3) [Data set]. The Cancer Imaging Archive. https://doi.org/10.7937/K9/TCIA.2016.AB2NAZRP

17 

Ritchie ME, Phipson B, Wu D, Hu Y, Law CW, Shi W and Smyth GK: limma powers differential expression analyses for RNA-sequencing and microarray studies. Nucleic Acids Res. 43:e472015. View Article : Google Scholar : PubMed/NCBI

18 

Hanley JA and McNeil BJ: The meaning and use of the area under a receiver operating characteristic (ROC) curve. Radiology. 143:29–36. 1982. View Article : Google Scholar : PubMed/NCBI

19 

Chen B, Khodadoust MS, Liu CL, Newman AM and Alizadeh AA: Profiling tumor infiltrating immune cells with CIBERSORT. Methods Mol Biol. 1711:243–259. 2018. View Article : Google Scholar

20 

Shannon P, Markiel A, Ozier O, Baliga NS, Wang JT, Ramage D, Amin N, Schwikowski B and Ideker T: Cytoscape: A software environment for integrated models of biomolecular interaction networks. Genome Res. 13:2498–2504. 2003. View Article : Google Scholar : PubMed/NCBI

21 

Matkowski R, Gisterek I, Halon A, Lacko A, Szewczyk K, Staszek U, Pudelko M, Szynglarewicz B, Szelachowska J, Zolnierek A and Kornafel J: The prognostic role of tumor-infiltrating CD4 and CD8 T lymphocytes in breast cancer. Anticancer Res. 29:2445–2451. 2009.PubMed/NCBI

22 

Yeo W, Chan SL, Mo FK, Chu CM, Hui JW, Tong JH, Chan AW, Koh J, Hui EP, Loong H, et al: Phase I/II study of temsirolimus for patients with unresectable Hepatocellular Carcinoma (HCC)-a correlative study to explore potential biomarkers for response. BMC Cancer. 15:3952015. View Article : Google Scholar : PubMed/NCBI

23 

Azim HA Jr, Peccatori FA, Brohée S, Branstetter D, Loi S, Viale G, Piccart M, Dougall WC, Pruneri G and Sotiriou C: RANK-ligand (RANKL) expression in young breast cancer patients and during pregnancy. Breast Cancer Res. 17:242015. View Article : Google Scholar : PubMed/NCBI

24 

Hu W, Li X, Zhang C, Yang Y, Jiang J and Wu C: Tumor-associated macrophages in cancers. Clin Transl Oncol. 18:251–258. 2016. View Article : Google Scholar

25 

Xiong S, Dong L and Cheng L: Neutrophils in cancer carcinogenesis and metastasis. J Hematol Oncol. 14:1732021. View Article : Google Scholar

26 

Terry RL and Miller SD: Molecular control of monocyte development. Cell Immunol. 291:16–21. 2014. View Article : Google Scholar

27 

Miao X, Leng X and Zhang Q: The current state of nanoparticle-induced macrophage polarization and reprogramming research. Int J Mol Sci. 18:3362017. View Article : Google Scholar

28 

Biswas SK and Mantovani A: Macrophage plasticity and interaction with lymphocyte subsets: Cancer as a paradigm. Nat Immunol. 11:889–896. 2010. View Article : Google Scholar

29 

Salmena L, Poliseno L, Tay Y, Kats L and Pandolfi PP: A ceRNA Hypothesis: The Rosetta Stone of a Hidden RNA Language? Cell. 146:353–358. 2011. View Article : Google Scholar

30 

Maughan KL, Lutterbie MA and Ham PS: Treatment of breast cancer. Am Fam Physician. 81:1339–1346. 2010.PubMed/NCBI

31 

Yu T, Gan S, Zhu Q, Dai D, Li N, Wang H, Chen X, Hou D, Wang Y, Pan Q, et al: Modulation of M2 macrophage polarization by the crosstalk between Stat6 and Trim24. Nat Commun. 10:43532019. View Article : Google Scholar : PubMed/NCBI

32 

Ghafouri-Fard S, Abak A, Tavakkoli Avval S, Shoorei H, Taheri M and Samadian M: The impact of non-coding RNAs on macrophage polarization. Biomed Pharmacother. 142:1121122021. View Article : Google Scholar : PubMed/NCBI

33 

Zong S, Dai W, Guo X and Wang K: LncRNA-SNHG1 promotes macrophage M2-like polarization and contributes to breast cancer growth and metastasis. Aging (Albany NY). 13:23169–23181. 2021. View Article : Google Scholar : PubMed/NCBI

34 

Li H, Jiang T, Li MQ, Zheng XL and Zhao GJ: Transcriptional regulation of macrophages polarization by MicroRNAs. Front Immunol. 9:11752018. View Article : Google Scholar

35 

Sánchez-González I, Bobien A, Molnar C, Schmid S, Strotbek M, Boerries M, Busch H and Olayioye MA: miR-149 suppresses breast cancer metastasis by blocking paracrine interactions with macrophages. Cancer Res. 80:1330–1341. 2020. View Article : Google Scholar

Related Articles

  • Abstract
  • View
  • Download
  • Twitter
Copy and paste a formatted citation
Spandidos Publications style
Li X, Meng Y and Gu B: A novel immune‑related lncRNA as a prognostic biomarker in HER2<sup>+</sup> breast cancer. Oncol Lett 27: 269, 2024.
APA
Li, X., Meng, Y., & Gu, B. (2024). A novel immune‑related lncRNA as a prognostic biomarker in HER2<sup>+</sup> breast cancer. Oncology Letters, 27, 269. https://doi.org/10.3892/ol.2024.14402
MLA
Li, X., Meng, Y., Gu, B."A novel immune‑related lncRNA as a prognostic biomarker in HER2<sup>+</sup> breast cancer". Oncology Letters 27.6 (2024): 269.
Chicago
Li, X., Meng, Y., Gu, B."A novel immune‑related lncRNA as a prognostic biomarker in HER2<sup>+</sup> breast cancer". Oncology Letters 27, no. 6 (2024): 269. https://doi.org/10.3892/ol.2024.14402
Copy and paste a formatted citation
x
Spandidos Publications style
Li X, Meng Y and Gu B: A novel immune‑related lncRNA as a prognostic biomarker in HER2<sup>+</sup> breast cancer. Oncol Lett 27: 269, 2024.
APA
Li, X., Meng, Y., & Gu, B. (2024). A novel immune‑related lncRNA as a prognostic biomarker in HER2<sup>+</sup> breast cancer. Oncology Letters, 27, 269. https://doi.org/10.3892/ol.2024.14402
MLA
Li, X., Meng, Y., Gu, B."A novel immune‑related lncRNA as a prognostic biomarker in HER2<sup>+</sup> breast cancer". Oncology Letters 27.6 (2024): 269.
Chicago
Li, X., Meng, Y., Gu, B."A novel immune‑related lncRNA as a prognostic biomarker in HER2<sup>+</sup> breast cancer". Oncology Letters 27, no. 6 (2024): 269. https://doi.org/10.3892/ol.2024.14402
Follow us
  • Twitter
  • LinkedIn
  • Facebook
About
  • Spandidos Publications
  • Careers
  • Cookie Policy
  • Privacy Policy
How can we help?
  • Help
  • Live Chat
  • Contact
  • Email to our Support Team