Spandidos Publications Logo
  • About
    • About Spandidos
    • Aims and Scopes
    • Abstracting and Indexing
    • Editorial Policies
    • Reprints and Permissions
    • Job Opportunities
    • Terms and Conditions
    • Contact
  • Journals
    • All Journals
    • Oncology Letters
      • Oncology Letters
      • Information for Authors
      • Editorial Policies
      • Editorial Board
      • Aims and Scope
      • Abstracting and Indexing
      • Bibliographic Information
      • Archive
    • International Journal of Oncology
      • International Journal of Oncology
      • Information for Authors
      • Editorial Policies
      • Editorial Board
      • Aims and Scope
      • Abstracting and Indexing
      • Bibliographic Information
      • Archive
    • Molecular and Clinical Oncology
      • Molecular and Clinical Oncology
      • Information for Authors
      • Editorial Policies
      • Editorial Board
      • Aims and Scope
      • Abstracting and Indexing
      • Bibliographic Information
      • Archive
    • Experimental and Therapeutic Medicine
      • Experimental and Therapeutic Medicine
      • Information for Authors
      • Editorial Policies
      • Editorial Board
      • Aims and Scope
      • Abstracting and Indexing
      • Bibliographic Information
      • Archive
    • International Journal of Molecular Medicine
      • International Journal of Molecular Medicine
      • Information for Authors
      • Editorial Policies
      • Editorial Board
      • Aims and Scope
      • Abstracting and Indexing
      • Bibliographic Information
      • Archive
    • Biomedical Reports
      • Biomedical Reports
      • Information for Authors
      • Editorial Policies
      • Editorial Board
      • Aims and Scope
      • Abstracting and Indexing
      • Bibliographic Information
      • Archive
    • Oncology Reports
      • Oncology Reports
      • Information for Authors
      • Editorial Policies
      • Editorial Board
      • Aims and Scope
      • Abstracting and Indexing
      • Bibliographic Information
      • Archive
    • Molecular Medicine Reports
      • Molecular Medicine Reports
      • Information for Authors
      • Editorial Policies
      • Editorial Board
      • Aims and Scope
      • Abstracting and Indexing
      • Bibliographic Information
      • Archive
    • World Academy of Sciences Journal
      • World Academy of Sciences Journal
      • Information for Authors
      • Editorial Policies
      • Editorial Board
      • Aims and Scope
      • Abstracting and Indexing
      • Bibliographic Information
      • Archive
    • International Journal of Functional Nutrition
      • International Journal of Functional Nutrition
      • Information for Authors
      • Editorial Policies
      • Editorial Board
      • Aims and Scope
      • Abstracting and Indexing
      • Bibliographic Information
      • Archive
    • International Journal of Epigenetics
      • International Journal of Epigenetics
      • Information for Authors
      • Editorial Policies
      • Editorial Board
      • Aims and Scope
      • Abstracting and Indexing
      • Bibliographic Information
      • Archive
    • Medicine International
      • Medicine International
      • Information for Authors
      • Editorial Policies
      • Editorial Board
      • Aims and Scope
      • Abstracting and Indexing
      • Bibliographic Information
      • Archive
  • Articles
  • Information
    • Information for Authors
    • Information for Reviewers
    • Information for Librarians
    • Information for Advertisers
    • Conferences
  • Language Editing
Spandidos Publications Logo
  • About
    • About Spandidos
    • Aims and Scopes
    • Abstracting and Indexing
    • Editorial Policies
    • Reprints and Permissions
    • Job Opportunities
    • Terms and Conditions
    • Contact
  • Journals
    • All Journals
    • Biomedical Reports
      • Information for Authors
      • Editorial Policies
      • Editorial Board
      • Aims and Scope
      • Abstracting and Indexing
      • Bibliographic Information
      • Archive
    • Experimental and Therapeutic Medicine
      • Information for Authors
      • Editorial Policies
      • Editorial Board
      • Aims and Scope
      • Abstracting and Indexing
      • Bibliographic Information
      • Archive
    • International Journal of Epigenetics
      • Information for Authors
      • Editorial Policies
      • Editorial Board
      • Aims and Scope
      • Abstracting and Indexing
      • Bibliographic Information
      • Archive
    • International Journal of Functional Nutrition
      • Information for Authors
      • Editorial Policies
      • Editorial Board
      • Aims and Scope
      • Abstracting and Indexing
      • Bibliographic Information
      • Archive
    • International Journal of Molecular Medicine
      • Information for Authors
      • Editorial Policies
      • Editorial Board
      • Aims and Scope
      • Abstracting and Indexing
      • Bibliographic Information
      • Archive
    • International Journal of Oncology
      • Information for Authors
      • Editorial Policies
      • Editorial Board
      • Aims and Scope
      • Abstracting and Indexing
      • Bibliographic Information
      • Archive
    • Medicine International
      • Information for Authors
      • Editorial Policies
      • Editorial Board
      • Aims and Scope
      • Abstracting and Indexing
      • Bibliographic Information
      • Archive
    • Molecular and Clinical Oncology
      • Information for Authors
      • Editorial Policies
      • Editorial Board
      • Aims and Scope
      • Abstracting and Indexing
      • Bibliographic Information
      • Archive
    • Molecular Medicine Reports
      • Information for Authors
      • Editorial Policies
      • Editorial Board
      • Aims and Scope
      • Abstracting and Indexing
      • Bibliographic Information
      • Archive
    • Oncology Letters
      • Information for Authors
      • Editorial Policies
      • Editorial Board
      • Aims and Scope
      • Abstracting and Indexing
      • Bibliographic Information
      • Archive
    • Oncology Reports
      • Information for Authors
      • Editorial Policies
      • Editorial Board
      • Aims and Scope
      • Abstracting and Indexing
      • Bibliographic Information
      • Archive
    • World Academy of Sciences Journal
      • Information for Authors
      • Editorial Policies
      • Editorial Board
      • Aims and Scope
      • Abstracting and Indexing
      • Bibliographic Information
      • Archive
  • Articles
  • Information
    • For Authors
    • For Reviewers
    • For Librarians
    • For Advertisers
    • Conferences
  • Language Editing
Login Register Submit
  • This site uses cookies
  • You can change your cookie settings at any time by following the instructions in our Cookie Policy. To find out more, you may read our Privacy Policy.

    I agree
Search articles by DOI, keyword, author or affiliation
Search
Advanced Search
presentation
Oncology Letters
Join Editorial Board Propose a Special Issue
Print ISSN: 1792-1074 Online ISSN: 1792-1082
Journal Cover
January-2025 Volume 29 Issue 1

Full Size Image

Sign up for eToc alerts
Recommend to Library

Journals

International Journal of Molecular Medicine

International Journal of Molecular Medicine

International Journal of Molecular Medicine is an international journal devoted to molecular mechanisms of human disease.

International Journal of Oncology

International Journal of Oncology

International Journal of Oncology is an international journal devoted to oncology research and cancer treatment.

Molecular Medicine Reports

Molecular Medicine Reports

Covers molecular medicine topics such as pharmacology, pathology, genetics, neuroscience, infectious diseases, molecular cardiology, and molecular surgery.

Oncology Reports

Oncology Reports

Oncology Reports is an international journal devoted to fundamental and applied research in Oncology.

Experimental and Therapeutic Medicine

Experimental and Therapeutic Medicine

Experimental and Therapeutic Medicine is an international journal devoted to laboratory and clinical medicine.

Oncology Letters

Oncology Letters

Oncology Letters is an international journal devoted to Experimental and Clinical Oncology.

Biomedical Reports

Biomedical Reports

Explores a wide range of biological and medical fields, including pharmacology, genetics, microbiology, neuroscience, and molecular cardiology.

Molecular and Clinical Oncology

Molecular and Clinical Oncology

International journal addressing all aspects of oncology research, from tumorigenesis and oncogenes to chemotherapy and metastasis.

World Academy of Sciences Journal

World Academy of Sciences Journal

Multidisciplinary open-access journal spanning biochemistry, genetics, neuroscience, environmental health, and synthetic biology.

International Journal of Functional Nutrition

International Journal of Functional Nutrition

Open-access journal combining biochemistry, pharmacology, immunology, and genetics to advance health through functional nutrition.

International Journal of Epigenetics

International Journal of Epigenetics

Publishes open-access research on using epigenetics to advance understanding and treatment of human disease.

Medicine International

Medicine International

An International Open Access Journal Devoted to General Medicine.

Journal Cover
January-2025 Volume 29 Issue 1

Full Size Image

Sign up for eToc alerts
Recommend to Library

  • Article
  • Citations
    • Cite This Article
    • Download Citation
    • Create Citation Alert
    • Remove Citation Alert
    • Cited By
  • Similar Articles
    • Related Articles (in Spandidos Publications)
    • Similar Articles (Google Scholar)
    • Similar Articles (PubMed)
  • Download PDF
  • Download XML
  • View XML
Article Open Access

UL16‑binding protein 1 is a significant prognostic and diagnostic marker for breast cancer

  • Authors:
    • Xiaowei Zhang
    • Shuhong Dai
    • Liang Li
    • Pengyun Wang
    • Mingxin Dong
  • View Affiliations / Copyright

    Affiliations: Department of Medicinal Chemistry, School of Pharmacy, Qingdao University, Qingdao, Shandong 266023, P.R. China, Department of Cardiology, Zibo Central Hospital, Zibo, Shandong 255036, P.R. China, Department of Orthopedics, Zibo Central Hospital, Zibo, Shandong 255036, P.R. China
    Copyright: © Zhang et al. This is an open access article distributed under the terms of Creative Commons Attribution License.
  • Article Number: 15
    |
    Published online on: October 21, 2024
       https://doi.org/10.3892/ol.2024.14761
  • Expand metrics +
Metrics: Total Views: 0 (Spandidos Publications: | PMC Statistics: )
Metrics: Total PDF Downloads: 0 (Spandidos Publications: | PMC Statistics: )
Cited By (CrossRef): 0 citations Loading Articles...

This article is mentioned in:



Abstract

The aim of the present study was to investigate the association between UL16 binding protein 1 (ULBP1) and the prognosis of patients with and immune cell infiltration in breast cancer (BRCA). The mRNA data of BRCA and immune‑related genes were extracted from The Cancer Genome Atlas and were analyzed using bioinformatics tools. Subsequently, the results obtained by bioinformatics were validated through the collection of clinical patient data at the Zibo Central hospital (Zibo, China). The difference in the expression of the ULBP1 gene between BRCA tissues and normal precancerous tissues was analyzed, followed by validation using immunohistochemistry. By combining clinical data from patients with BRCA, the prognostic and diagnostic significance of the ULBP1 gene in patients with BRCA was analyzed. Gene enrichment analysis was conducted to gain insight into the molecular mechanisms underlying the regulatory role of ULBP1 in BRCA by analyzing its related functions and signaling pathways. Furthermore, single sample gene set enrichment analysis (ssGSEA) and Spearman's correlation analysis were performed to explore the correlation between ULBP1 as a target gene related with tumor immune cell infiltration. The data revealed that ULBP1 is a target gene associated with immunity and the prognosis of patients with BRCA. Patients with BRCA with a high expression of ULBP1 had a poorer prognosis. ULBP1 expression correlated with progesterone receptor expression, estrogen receptor expression and histological type in patients with BRCA; thus, it may serve as an independent predictor for the overall survival rate of patients. Functional enrichment analysis revealed a significant co‑expression between ULBP1 and ULBP2, ULBP3, retinoic acid early transcript 1K, as well as a significant enrichment of pathways associated with carcinogenesis and immune suppression. ssGSEA and Spearman's correlation analysis demonstrated significant correlations between ULBP1 expression and tumor immune cells, as well as immune checkpoints. Overall, the present study demonstrated that ULBP1 was associated with BRCA immunity and might serve as a prognostic and diagnostic biomarker for patients with BRCA. In addition, it might also be a potential target for the immunotherapy of BRCA.

Introduction

The incidence and mortality rates of patients with breast cancer (BRCA) have emerged as a significant public health concern among women, posing a threat to human well-being (1,2). According to the latest GLOBOCAN 2021 data, there is an estimated global burden of ~2.3 million new cases of BRCA, accompanied by a mortality rate of 6.9% (3). The lack of early symptoms at diagnosis leads to late detection and even metastasis, resulting in poor prognosis (4). With the advancement of gene chips, novel biomarkers that unravel the heterogeneity of BRCA have gradually emerged (5). In recent years, the utilization of immunotherapy and targeted therapy have been extensively employed in the treatment of BRCA, with promising outcomes (6). To enhance the early diagnosis of BRCA, optimize the efficacy of immunotherapy and prolong survival rates, it is imperative to identify more effective biomarkers (7).

The UL16 binding protein (ULBP)1 is a gene that belongs to the major histocompatibility complex class I-related family (8). The protein encoded by this gene acts as a ligand for the natural killer group 2, member D (NKG2D), which is an immune system-activating receptor found on natural killer cell (NK) cells and T-cells (9). Additionally, in cells infected with cytomegalovirus, this ligand interacts with the UL16 glycoprotein and is hindered from activating the immune system (10). This gene has been found to have four transcript variants that encode different isoforms, including ULBP1, ULBP2, ULBP3 and ULBP4 (11). The expression of ULBP1 is upregulated in certain types of cancer, such as colon cancer (12), hepatocellular carcinoma (13) and cervical cancer (14); however, its expression in BRCA remains unreported, at least to the best of our knowledge.

The present study evaluated the expression of the ULBP1 gene in BRCA and assessed its association with the prognosis of patients with BRCA and immune cell infiltration. Moreover, the sequencing results were further validated through immunohistochemistry conducted on both BRCA and adjacent non-cancerous tissues. The findings presented in the current study established ULBP1 as a potential biomarker for fundamental and applied research on BRCA, providing crucial molecular evidence for early diagnosis and immunotherapy.

Materials and methods

Data collection

Data collection was conducted from The Cancer Genome Atlas (TCGA; http://portal.gdc.cancer.gov/) platform was utilized to acquire clinical and RNA-sequencing data sets, including GSE73540 (15), GSE3143 (16), GSE22820 (17), and GSE42568 (18) from a cohort of 1,226 BRCA patients. Additionally, this dataset encompassed 113 corresponding non-tumor samples. The data obtained from the TCGA database was collected and analyzed by Xiantao Academic Online (https://www.xiantaozi.com). The Xiantao Academic tool streamlines various analysis and visualization processes commonly used in the R language. It presents these analyses and visualizations as online pages, providing a comprehensive solution for common statistical analysis and visualization tasks. A total of 1,098 clinical records were collected among the 1,226 patients with BRCA. Furthermore, for the immunohistochemical analysis, the data were obtained from specimens collected at Zibo Central Hospital (Zibo, China).

Differentially expressed mRNA (DEmRNA) analysis

The ggplot2 (version 3.3.6), stats (version 4.2.1) and car (version 3.1–0) package were employed via Xiantao Academic Online for conducting differential mRNA analysis to identify mRNAs that exhibited a significant differential expression, characterized by an absolute log2 fold change (|logFC|)>1.5 and a P.adj value <0.05. The Xiantao Academic Online was utilized for the identification of co-expressed mRNAs with target genes, while the ‘ggplot2’ package (version 3.3.6) in Xiantao Academic Online was employed for visualizing mRNA volcano plots.

Survival analysis

The patients with BRCA were stratified into two groups, namely the ULBP1 high expression group and ULBP1 low expression group, based on the median level of ULBP1 mRNA expression (cut-off level, 0.731). Survival analysis was performed using the survival (version 3.3.1) package to investigate the association between DEmRNA and the prognosis of patients with BRCA (https://www.xiantaozi.com).

Identification of DEmRNAs associated with the prognosis and immunity of patients with BRCA

In order to identify immune-related target genes, the ImmPort database (https://www.immport.org/shared/home) was utilized to obtain immunoregulatory genes. Subsequently, Venn overlap analysis in Xiantao Academic Online was employed to demonstrate the interaction between prognosis-associated DEmRNAs and immune-related genes. Ultimately, ULBP1 was identified as the specific target gene.

Functional enrichment analysis

The ‘cluster profiler’ package (version 4.4.4) in Xiantao Academic Online was utilized to automate the process of Gene Ontology (GO) and Kyoto Encyclopedia of Genes and Genomes (KEGG) term analysis. The patients with BRCA were stratified into the low and high expression groups based on the median ULBP1 expression levels as aforementioned in survival analysis. The protein-protein interaction analysis was performed utilizing the STRING database (https://string-db.org).

Immune infiltration analysis

The single sample gene set enrichment analysis (ssGSEA) algorithm in Xiantao Academic Online, which is further normalized by the range of values across all gene sets and samples, was employed to conduct the immune infiltration analysis of ULBP1 in BRCA tissue samples, evaluating 24 distinct immune cell types. Spearman's correlation analysis was employed to evaluate the correlation between ULBP1 expression and immune cells, as well as immune checkpoint molecules, including programmed cell death protein 1 (PDCD1), cytotoxic T lymphocyte-associated protein 4 (CTLA4) and programmed cell death ligand 1 (CD274). The Wilcoxon rank-sum test was conducted to assess the enrichment of immune infiltrating cells in patients with BRCA with a high expression of ULBP1 compared with those with a low expression of ULBP1.

Immunohistochemical analysis

The expression levels of ULBP1 in biopsy samples obtained from a total of 74 treatment-naive patients diagnosed with primary BRCA at Zibo Central Hospital between May 2020 and July 2023 were assessed using immunohistochemical analysis. Patients with a prior history of chemotherapy, radiotherapy or other malignancies were also excluded from the current study. Written consent was obtained from all patients. The sections (5 µm) were dewaxed by heating at 55°C for 30 min and subjected to two 15 min washes with xylene. Then, the sections were rehydrated by a series of 5 min washes in ethanol. The sections were placed into an enamel cylinder containing 10 mmol/l sodium citrate (pH 6.0), heated by gas cooker at 95°C for 5 min for antigen unmasking, and then were treated with 3% hydrogen peroxide for 30 min to inactivate endogenous peroxidase activity. After being incubated with fetal bovine serum at 37°C for 30 min, the sections were then incubated at 4°C overnight with specific rabbit polyclonal antibodies targeting human ULBP1 (cat. no. ab238331; Abcam), ULBP2 (cat. no. ab275023, Abcam) and ULBP3 (cat. no. ab300102, Abcam), diluted at 1:1000. The sections were then washed with PBS and incubated for 30 min with biotinylated goat anti-rabbit secondary antibody (cat. no. ab6721; Abcam) at 37°C. The substrate, 3′3-diaminobenzidin (DAB) tetrachloride, dissolved in steamed water, was added to visualize the positive expression. Negative control sections were immune-stained as described above, but incubated with PBS instead of a primary antibody. Negative control slides were treated with isotype-matched antibodies at the same dilution (1:1,000) as the primary anti-human ULBP1, ULBP2 or ULBP3 antibodies. The presence of ULBP1, ULBP2 or ULBP3 was determined based on its positive localization in cellular membrane regions. A fluorescence microscope used to capture the images, and the protein expression levels were quantitatively analyzed using Image-Pro Plus software (Media Cybernetics, Inc.). To classify and score protein expression levels, a semi-quantitative approach combining the percentage of tumor cells stained positively, staining intensity and previous descriptions of high and low expression groups based on ULBP1 molecule levels was employed (19).

Statistical analysis

SPSS 26.0 software (IBM Corp.) was utilized for data processing purposes. Initially, the expression of ULBP1 in both normal breast tissue and BRCA tissue was examined using the Wilcoxon rank-sum test and Wilcoxon signed-rank test, respectively. Receiver operating characteristic (ROC) curve analysis was conducted to evaluate the diagnostic efficacy of ULBP1 expression in BRCA. The association between ULBP1 expression and the clinicopathological parameters of the patients was analyzed using the χ2 test with counts (percentages). Univariate and multivariate Cox regression analyses were performed to assess the impact of ULBP1 expression and clinicopathological parameters on the patient survival rate. Spearman's rank correlation coefficient analysis was employed for correlation analysis. The Kaplan-Meier method was applied to plot overall survival (OS) curves, with differences in survival being assessed using log-rank tests. The data presented are derived from the mean ± SD of a minimum of three replicates. P<0.05 was considered to indicate a statistically significant difference.

Results

Identification of DEmRNAs associated with the prognosis and immunity of patients with BRCA

To identify DEmRNAs associated with BRCA, a total of 4,356 genes were identified as being significantly altered in BRCA compared with normal breast tissue samples. The upregulated genes are represented by red dots, while the downregulated genes are represented by blue dots. Among these, ULBP1 exhibited a significant upregulation, as depicted by the volcano plot illustrated in Fig. 1A. By employing the ‘survival’ package for the batch fitting of survival regression, a comprehensive analysis was conducted to investigate the association between multiple genes and the survival rate of patients with BRCA using the Cox regression statistical method. As a result, 1,078 genes were successfully identified that were significantly associated with the prognosis of patients with BRCA. Furthermore, the genes associated with the immune system were classified as ‘immune-related genes’ and the gene list was downloaded from the ImmPort database. A Venn overlap analysis was conducted to identify shared target genes among the prognosis-related genes, immune-related genes and DEmRNAs in patients with BRCA. The analysis revealed a set of common target DEmRNAs, namely TNF superfamily member 4, ULBP1, syndecan 1, uromodulin-like 1, interleukin (IL)27, inhibin subunit α, thymosin β 15A and IL36 receptor antagonist (Fig. 1B). The aforementioned genes demonstrated substantial associations with both the prognosis and immune infiltration of patients with BRCA. Through comprehensive comparisons, ULBP1 was selected as the target gene. The heatmap presented in Fig. 1C illustrates the co-expression of ULBP1 and its associated mRNAs. The initial five genes exhibit a positive correlation with ULBP1 expression, whereas the latter five genes demonstrated a negative correlation.

Figure 1.

Identification of DEmRNAs that are associated with the prognosis and immunity of patients with BRCA. (A) A volcanic map depicting the differential expression pattern of mRNA, and (B) a Venn diagram highlighting the overlap between target genes among prognosis-related genes, immune-related genes and DEmRNAs in patients with BRCA. (C) Heatmap showcasing ULBP1 and its co-expressed mRNA. ***P<0.001. DEmRNAs, differentially expressed mRNAs; BRCA, breast cancer; ULBP, UL16 binding protein; MTHFD1L, methylenetetrahydrofolate dehydrogenase (NADP+ dependent) 1; CBX2, chromobox protein homolog 2; CALU, calumenin; TTC36, tetratricopeptide repeat domain 36; MLPH, melanophilin; PHGR1, proline, histidine and glycine rich 1; KIF12, kinesin family member 12.

High expression of ULBP1 has a specific predictive and diagnostic value for patients with BRCA

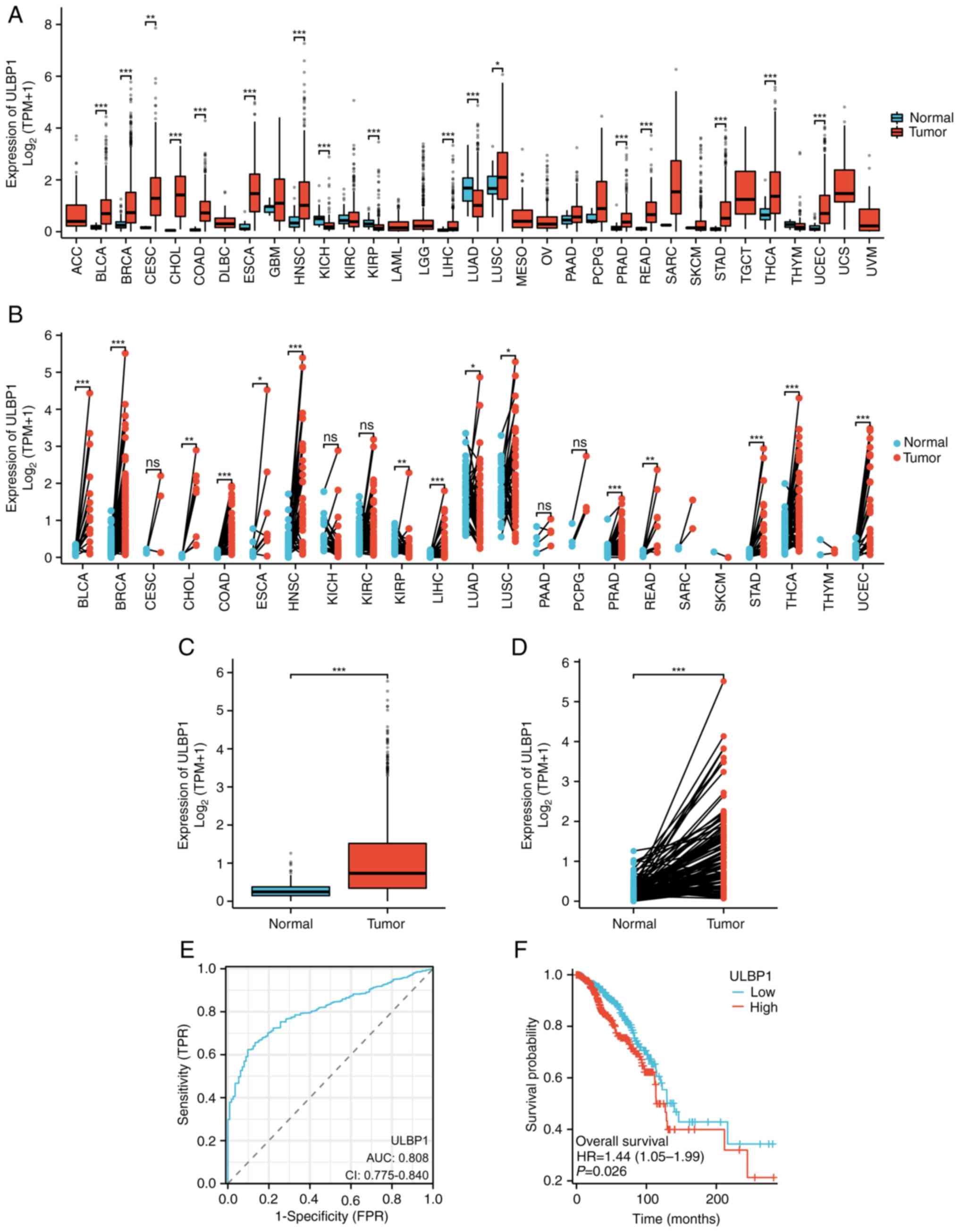
The expression analysis of ULBP1 in pan-cancer using the Xiantao database revealed that ULBP1 was highly expressed in BRCA, bladder urothelial carcinoma, cervical squamous cell carcinoma and endocervical adenocarcinoma, cholangiocarcinoma, colon adenocarcinoma, esophageal carcinoma, head and neck squamous cell carcinoma, kidney chromophobe, kidney renal papillary cell carcinoma, lung squamous cell carcinoma, prostate adenocarcinoma, rectal adenocarcinoma, THCA, stomach gastric adeno-cancers and endometrial cancers compared with normal tissues (Fig. 2A) and the corresponding adjacent normal tissue samples (Fig. 2B). Because adjacent tissue may have different gene expression patterns compared with normal tissue, this causes a slight difference in the results of the two graphs (Fig. 2A and B). By contrast, lung adenocarcinoma exhibited low levels of ULBP1 expression in tumor tissues compared with normal tissues (Fig. 2A). Furthermore, additional visualization analysis of the expression pattern of ULBP1 was performed by comparing both normal para-cancerous tissues and the matched tumor-normal pairs obtained from TCGA database, with a specific focus on patients with BRCA. The expression of ULBP1 was significantly upregulated in BRCA tissues compared with normal para-cancerous tissues (Fig. 2C) and the matched tumor-normal paired tissue (Fig. 2D).

Figure 2.

Expression level of ULBP1 exhibits good diagnostic predictive value for patients with BRCA. (A) Comparative analysis of ULBP1 mRNA expression levels in tumor and adjacent normal tissues across various malignancies. (B) ULBP1 mRNA levels were quantified using RNA-sequencing data from tumor samples and their matched normal tissues in The Cancer Genome Atlas database. (C) Analysis of sequencing data revealed the differential expression of ULBP1 mRNA between normal and BRCA tissues. (D) Validation of ULBP1 mRNA expression through RNA-sequencing in paired BRCA and normal breast tissue samples. (E) The diagnostic predictive value of ULBP1 expression level was assessed using ROC curve analysis. (F) Kaplan-Meier curve illustrating the comparison of overall survival between subgroups of patients with BRCA with a high/low ULBP1 mRNA expression. *P<0.05; **P<0.01; ***P<0.001. ULBP1, UL16 binding protein 1; BRCA, breast cancer; BLCA, bladder urothelial carcinoma; CESC, cervical squamous cell carcinoma and endocervical adenocarcinoma; CHOL, cholangiocarcinoma; COAD, colon adenocarcinoma; ESCA, esophageal carcinoma; HNSC, head and neck squamous cell carcinoma; KICH, kidney chromophobe; KIRP, kidney renal papillary cell carcinoma; LUSC, lung squamous cell carcinoma; PRAD, prostate adenocarcinoma; READ, rectal adenocarcinoma; STAD, stomach gastric adeno-cancers; UCEC, endometrial cancers; ns, not significant; AUC, area under the curve; CI, confidence intervals; HR, hazard ratio; FPR, false positive rate; TPR, true positive rate.

Subsequently, ROC curve analysis demonstrated that ULBP1 expression should be regarded as a discriminative factor. The results revealed that compared with normal breast tissue, BRCA tissue exhibited higher levels of ULBP1 expression, with an area under the curve (AUC) of 0.808 and 95% confidence interval of 0.775–0.840 (Fig. 2E). In addition, the AUC for the low expression of ULBP1 was found to be 0.498 (data not shown). This further supports the notion that ULBP1 holds potential as a diagnostic biomarker for BRCA. Furthermore, the prognostic significance of ULBP1 in BRCA was evaluated by analyzing data from TCGA database. Kaplan-Meier survival curves indicated significantly higher overall survival rates in the low expression group compared with the high expression group for ULBP1 (P=0.026), as depicted in Fig. 2F. This information revealed that the low expression of ULBP1 predicted a higher overall survival rate.

Association between ULBP1 expression and clinicopathological features of patients with BRCA

The associations between ULBP1 expression and the clinicopathological features of patients with BRCA were assessed using the χ2 test and logistic regression models (Fig. 3). The expression of ULBP1 exhibited significant associations with estrogen receptor (ER) expression (P<0.001), progesterone receptor (PR) expression (P<0.001) and the prediction analysis of microarray 50 (PAM50) (P<0.05). As presented in Table I, the χ2 test revealed significant associations between ULBP1 expression and the age of patients with BRCA (P=0.007), race (P=0.012), PR expression (P<0.001), ER expression (P<0.001), PAM50 (P<0.001) and histological type (P<0.001). However, no significant associations were observed with other clinicopathological features, such as pathological T stage (P=0.216), pathological N stage (P=0.580), pathological M stage (P=0.771), pathological stage (P=0.605), human epidermal growth factor receptor 2 (HER2) status (P=0.529) and menopause status (P=0.382).

Figure 3.

ULBP1 expression and patients with breast cancer. The association between ULBP1 expression and the clinicopathological features of patients with breast cancer assessed using the χ2 test and logistic regression models. ULBP1 expression exhibited significant associations with (A) ER expression, (B) PR expression and (C) with PAM50. *P<0.05; ***P<0.001. ULBP1, UL16 binding protein 1; ER, estrogen receptor; PR, progesterone receptor; PAM50, prediction analysis of microarray 50; Lum, Lumican; HER2, human epidermal growth factor receptor 2.

Table I.

Association between ULBP1 and clinicopathological features of patients with BRCA.

Table I.

Association between ULBP1 and clinicopathological features of patients with BRCA.

CharacteristicsLow expression of ULBP1High expression of ULBP1P-value
n543544
Pathological T stage, n (%) 0.216
  T1 + T2447 (41.2%)462 (42.6%)
  T3 + T495 (8.8%)80 (7.4%)
Pathological N stage, n (%) 0.580
  N0253 (23.7%)263 (24.6%)
  N1 + N2 + N3280 (26.2%)272 (25.5%)
Pathological M stage, n (%) 0.771
  M0437 (47.2%)468 (50.6%)
  M19 (1%)11 (1.2%)
Pathological stage, n (%) 0.605
  Stage I + stage II398 (37.4%)403 (37.9%)
  Stage III + stage IV135 (12.7%)127 (11.9%)
Race, n (%) 0.012
  White401 (40.2%)354 (35.5%)
  Asian + Black or African American106 (10.6%)136 (13.6%)
Age, n (%) 0.007
  ≤60279 (25.7%)324 (29.8%)
  >60264 (24.3%)220 (20.2%)
Histological type, n (%) <0.001
  Infiltrating ductal cancer345 (35.2%)431 (43.9%)
  Infiltrating lobular cancer141 (14.4%)64 (6.5%)
ER status, n (%) <0.001
  Negative43 (4.1%)197 (19%)
  Positive472 (45.5%)325 (31.3%)
PR status, n (%) <0.001
  Negative104 (10.1%)238 (23%)
  Positive410 (39.7%)282 (27.3%)
HER2 status, n (%) 0.529
  Negative262 (36.5%)298 (41.6%)
  Positive69 (9.6%)88 (12.3%)
PAM50, n (%) <0.001
  LumA373 (35.6%)191 (18.2%)
  LumB99 (9.5%)107 (10.2%)
  HER227 (2.6%)55 (5.3%)
  Basal23 (2.2%)172 (16.4%)
Menopause status, n (%) 0.382
  Pre109 (11.6%)121 (12.9%)
  Post358 (38.2%)348 (37.2%)
OS event, n (%) 0.056
  Alive478 (44%)457 (42%)
  Dead65 (6%)87 (8%)
DSS event, n (%) 0.082
  Yes35 (3.3%)50 (4.7%)
  No501 (47%)481 (45.1%)
PFI event, n (%) 0.135
  Yes65 (6%)82 (7.5%)
  No478 (44%)462 (42.5%)

[i] ULBP1, UL16 binding protein 1; BRCA, breast cancer; ER, estrogen receptor; PR, progesterone receptor; PAM50, prediction analysis of microarray 50; Lum, lumican; HER2, human epidermal growth factor receptor 2; OS, overall survival; DSS, disease-free survival; PFI, progression-free interval.

OS rates of patients with BRCA with varying ULBP1 expression levels in the different subgroups

The OS rates of patients with BRCA with a high or low expression of ULBP1 in the different subgroups are presented in Fig. 4A-F. The results indicated that a poor OS rate was associated with an increased ULBP1 expression in the subgroups aged >60 years (P=0.045), N1 subgroup (P=0.037), infiltrating ductal cancer subgroup (P=0.014), ER-positive subgroup (P=0.041), subgroup of stage II (P=0.016) and post-menopause subgroup (P=0.008).

Figure 4.

ULBP1 expression and survival of patients with breast cancer. The overall survival rates of patients with breast cancer with varying expression levels of ULBP1 in the different subgroups were examined. The findings revealed a significant association between increased ULBP1 expression and poor overall survival in the following subgroups: (A) In patients aged >60 years of age, (B) those with N1 stage tumors, (C) those with infiltrating ductal cancer, (D) ER-positive patients, (E) those with stage II disease and (F) those at post-menopause. ULBP1, UL16 binding protein 1; ER, estrogen receptor; HR, hazard ratio.

ULBP1 is an independent risk factor significantly affecting survival

In order to assess the impact of ULBP1 expression and clinicopathological parameters on survival, univariate and multivariate Cox regression analyses were conducted. In the univariate Cox regression model, T4 stage (P<0.001), N1 stage (P<0.001), N2 stage (P<0.001), N3 stage (P<0.001), M1 stage (P<0.001) and the ULBP1 expression level (P=0.026) were all statistically significant variables. Subsequently, the multivariate Cox regression analysis revealed that T4 stage (P=0.032), M1 stage (P=0.034), N1 stage (P=0.020), N2 stage (P=0.006), N3 stage (P=0.004) and the ULBP1 expression level (P=0.046) were independent risk factors significantly affecting survival, as presented in Table II.

Table II.

Prognostic value of ULBP1 in patients with BRCA determined through both univariate and multivariate Cox regression analyses.

Table II.

Prognostic value of ULBP1 in patients with BRCA determined through both univariate and multivariate Cox regression analyses.

Univariate analysisMultivariate analysis


CharacteristicsTotal (n)Hazard ratio (95% CI)P-valueHazard ratio (95% CI)P-value
Pathologic T stage1,083
  T1277Reference Reference
  T26311.336 (0.890–2.006)0.1621.115 (0.702–1.770)0.646
  T31401.551 (0.921–2.612)0.0991.110 (0.599–2.054)0.740
  T4353.759 (1.959–7.213)<0.0012.336 (1.077–5.066)0.032
Pathological N stage1,067
  N0516Reference Reference
  N13581.947 (1.322–2.865)<0.0011.646 (1.080–2.508)0.020
  N21162.522 (1.484–4.287)<0.0012.223 (1.258–3.931)0.006
  N3774.191 (2.318–7.580)<0.0012.973 (1.413–6.255)0.004
ULBP11,086
  Low542Reference Reference
  High5441.443 (1.046–1.990)0.0261.431 (1.007–2.033)0.046
Pathological M stage925
  M0905Reference Reference
  M1204.266 (2.474–7.354)<0.0012.018 (1.053–3.870)0.034

[i] ULBP1, UL16 binding protein 1; BRCA, breast cancer; CI, confidence intervals.

Furthermore, a nomogram was developed to predict the OS rates of patients with BRCA at 1, 3 and 5 years based on the pathological tumor node metastasis (TNM) stage, age and ULBP1 expression (Fig. 5A). The combination of pathological TNM stage and ULBP1 expression was utilized to forecast the OS of patients with BRCA at different intervals. A bias-corrected line was constructed to approximate the ideal curve that demonstrated agreement between predicted outcomes and observed results at all time points (Fig. 5B). These findings highlight the significant clinical relevance of ULBP1 in the assessment of the prognosis of individuals diagnosed with BRCA.

Figure 5.

Overall survival. The construction of a nomogram curve was performed to predict the probability of OS rate of in patients at 1, 3 and 5 years. (A) The predictive factors encompassed T4 stage, N1 stage, N2 stage, N3 stage, M1 stage and ULBP1 expression. (B) Furthermore, the utilization of the nomogram facilitated the prediction of the 1-year OS in patients with breast cancer, as well as the 3- and 5-year OS. OS, overall survival; ULBP1, UL16 binding protein 1.

Role of ULBP1 in BRCA investigated through gene enrichment analysis

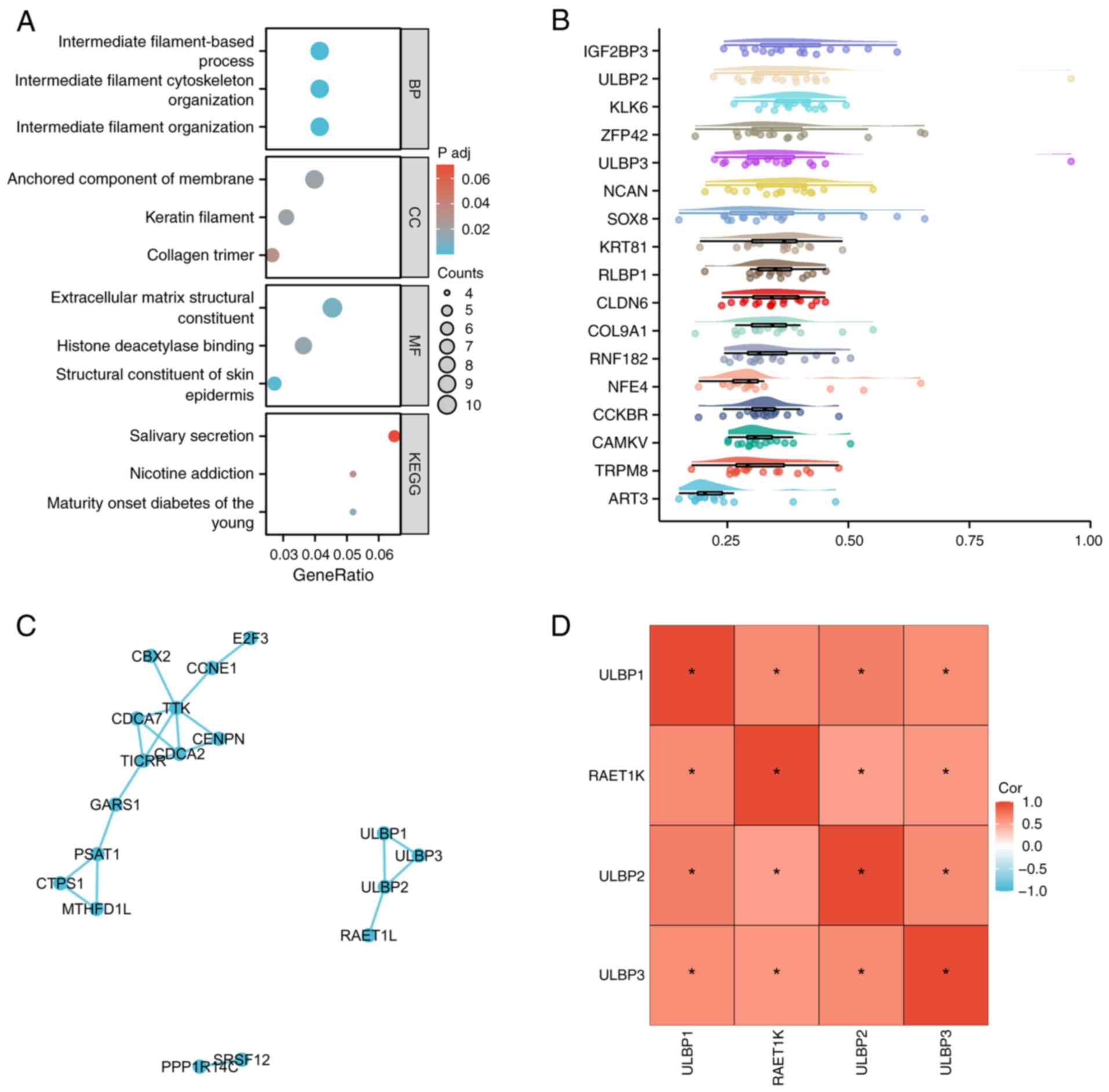
To delineate potential gene regulatory networks associated with ULBP1, the RNA-sequencing data of corresponding molecules were extracted from TCGA public database and divided into high and low expression groups, based on ULBP1 molecule expression levels; gene enrichment analysis was performed, and the ‘ggplot2’ package was utilized to visualize the results of this analysis. Moreover, GO/KEGG analysis was employed to classify the gene list. The gene set enrichment analysis indicated the significant enrichment of several gene functional clusters, including ‘intermediate filament organization’ (P<0.001), ‘intermediate filament cytoskeleton organization’ (P<0.001) and ‘intermediate filament-based process’ (P<0.001) in patients with BRCA with a high expression of ULBP1 (Fig. 6A). In addition, genes were arranged in a descending order according to their average resemblance to other genes. The gene at the top of the list signified the greatest level of similarity with other genes, suggesting its significant correlation and potential pivotal function. The data analysis suggested that ULBP3, neuron proteoglycan (‘NCAN’), SRY-box transcription factor 8 (‘SOX8’), keratin 81 (‘KRT81’), retinaldehyde-binding protein 1 (‘RLBP1’), claudin-6 (‘CLDN6’), collagen type IX alpha 1 Chain (‘COL9A1’), ring finger protein 182 (‘RNF182’), nuclear factor erythroid 4 (‘NFE4’), cholecystokinin B receptor (‘CCKBR’), CaM kinase-like vesicle-associated protein (‘CAMKV’), transient receptor potential cation channel subfamily M member 8 (‘TRPM8’) and ADP-ribosyl transferase C2 and C3 toxin-like 3 (‘ART3’) may play a crucial role in the functioning of ULBP1 (Fig. 6B). The protein-protein interaction analysis revealed that ULBP1 exhibits interactions with both ULBP2 and ULBP3, while ULBP2 interacts with retinoic acid early transcript 1K (RAET1K) (Fig. 6C). The expression levels of ULBP2, ULBP3 and RAET1K in patients with BRCA were analyzed using heatmaps to demonstrate associations. The data revealed significant associations among the expression levels of ULBP1, ULBP2, ULBP3 and RAET1K in BRCA (Fig. 6D).

Figure 6.

Role of ULBP1 in BRCA. The role of ULBP1 in BRCA was investigated using gene enrichment analysis. (A) The differentially expressed genes were ranked based on the correlation factor, and subsequently, the gene list underwent Gene Ontology/Kyoto Encyclopedia of Genes and Genomes analysis for clustering purposes. (B) The importance of each gene was calculated using network topology, followed by screening key genes from the gene list. (C) Protein-protein interaction analysis was performed utilizing the STRING database (https://string-db.org). (D) Heatmaps were used to analyze the expression levels of ULBP2, ULBP3 and RAET1K in patients with BRCA to demonstrate correlations. *P<0.05. BRCA, breast cancer; ULBP, UL16 binding protein; RAET1K, retinoic acid early transcript 1K; NCAN, neuron proteoglycan; SOX8, SRY-box transcription factor 8; KRT81, keratin 81; RLBP1, retinaldehyde-binding protein 1; CLDN6, claudin-6; COL9A1, collagen type IX alpha 1 chain; RNF182, ring finger protein 182; NFE4, nuclear factor erythroid 4; CCKBR, cholecystokinin B receptor; CAMKV, CaM kinase-like vesicle-associated protein; TRPM8, transient receptor potential cation channel subfamily M member 8; ART3, ADP-ribosyl transferase C2 and C3 toxin-like 3.

Correlation between ULBP1 expression and tumor immune-infiltration in BRCA

The correlation between ULBP1 expression and tumor immunity is demonstrated in Fig. 7, where the ssGSEA algorithm was utilized to evaluate the association between the relative abundance of 24 immune cell types and ULBP1 expression in BRCA (Fig. 7A). As illustrated in Fig. 7B-I, various subsets of immune cells exhibited significant associations with ULBP1 expression, including CD8+ T-cells (P<0.001; R=−0.119), NK cells (P<0.001; R=−0.200), dendritic cells (DC) cells (P<0.001; R=0.135), T-cells (P=0.004; R=0.086), macrophages (P<0.001; R=0.316), type 2 T helper (Th2) cells (P<000l; R=0.282), regulatory T (Treg) cells (P<0.00l; R=0.238) and type 1 T helper (Th1) cells (P<0.00l; R=0.341).

Figure 7.

Correlations between immune cells and ULBP1. (A) The correlation between infiltrating immune cells and the expression levels of ULBP1 was investigated in clinical samples from patients with breast cancer, revealing significant associations with various subsets of immune cells. The immune cells included (B) CD8+ T cells, (C) NK cells, (D) DC cells, (E) T cells, (F) macrophages, (G) Th2 cells, (H) Tregs, and (I) Th1 cells. *P<0.05; **P<0.01; ***P<0.001. ULBP1, UL16 binding protein 1; DC, dendritic cells; Th2, type 2 T helper cell; Treg, regulatory T cell; Th1, type 1 T helper cell; NK, natural killer.

Enrichment of immune cells in the ULBP1 high and low expression groups

The Wilcoxon rank-sum test was employed to assess the enrichment of immune cells in the ULBP1 high and low expression groups. The findings revealed that, compared with the low expression group, the high ULBP1 expression group exhibited significantly reduced levels of CD8+ T-cells (Fig. 8A) and NK cells (Fig. 8B). Conversely, when compared to the low expression group, the ULBP1 high expression group demonstrated significantly elevated levels of DC cells, T-cells, Th1 cells, Th2 cells and macrophages (Fig. 8C-G).

Figure 8.

ULBP1 expression and immune cells. The high and low expression group of ULBP1 exhibited differential enrichment of immune cells. Specifically, the high expression group exhibited a significant decrease in (A) CD8+ T cells and (B) NK cells. By contrast, compared with the low expression group, the high expression group demonstrated a notable increase in (C) DC cells, (D) T cells, (E) Th1 cells, (F) Th2 cells and (G) macrophages. **P<0.01; ***P<0.001. ULBP1, UL16 binding protein 1; DC, dendritic cells; Th2, type 2 T helper cell; Th1, type 1 T helper cell; NK, natural killer.

Correlation between tumor immune checkpoints and ULBP1 expression in BRCA

The correlation between tumor immune checkpoints and ULBP1 expression in BRCA was also examined. A positive correlation was observed between the expression of ULBP1 and PDCD1 (P=0.001; R=0.096), CD274 (P<0.001; R=0.163), as well as CTLA4 expression (P<0.001; R=0.227) (Fig. 9).

Figure 9.

Correlation analysis. The expression of ULBP1 exhibited a positive correlation with the expression of (A) PDCD1, (B) CD274 and (C) CTLA4, indicating a potential correlation between ULBP1 and immune checkpoint molecules. ULBP1, UL16 binding protein 1; PDCD1, programmed cell death protein 1; CD274, programmed cell death ligand; CTLA4, cytotoxic T-lymphocyte-associated protein 4; TPM, transcripts per million.

Assessment of ULBP1 expression in BRCA using immunohistochemistry

The expression of ULBP1 in BRCA and its corresponding para-cancerous tissue was confirmed using immunohistochemistry. The predominant localization of ULBP protein expression was observed on the cell membrane of BRCA tissues. The findings demonstrated an increase in ULBP1 expression in 37 out of 74 cases of BRCA, as well as in 13 out of 74 paired para-cancer normal tissue (Fig. 10). Additionally, the results indicated an association between ULBP1 expression and clinical indicators among patients with BRCA, including ER status (P<0.001) and PR status (P<0.001); however, no association was observed with pathological T stage (P=0.355), pathological N stage (P=0.831), pathological M stage (P=0.792), pathological stage (P=0.916) or HER2 status (P=0.239). Furthermore, there was a significant association between ULBP1 expression, and both ULBP2 expression (P<0.001) and ULBP3 expression (P<0.001) in patients with BRCA (Table III).

Figure 10.

Expression of ULBP1 in BRCA tissues and normal tissues. The protein expression level of ULBP1 was evaluated in both (A) adjacent tissues and (B) BRCA tumor samples. Scale bar, 30 µm. ULBP1, UL16 binding protein 1; BRCA, breast cancer.

Table III.

Association between ULBP1 and clinical features of patients with BRCA.

Table III.

Association between ULBP1 and clinical features of patients with BRCA.

CharacteristicsLow expression of ULBP1High expression of ULBP1P-value
n3737
Pathological T stage 0.355
  T1 + T22729
  T3 + T4108
Pathological N stage 0.831
  N02120
  N1 + N2 + N31617
Pathological M stage 0.792
  M03433
  M134
Pathological stage 0.916
  Stage I + stage II2827
  Stage III + stage IV910
ULBP2 <0.001
  +2414
  -1323
ULBP3 <0.001
  +2217
  -1520
ER status <0.001
  Negative517
  Positive3220
HER2 status 0.239
  Negative2629
  Positive118
PR status <0.001
  Negative719
  Positive3018

[i] ULBP, UL16 binding protein; BRCA, breast cancer; ER, estrogen receptor; PR, progesterone receptor; HER2, human epidermal growth factor receptor 2.

Discussion

In both experimental animals and patients with cancer, the presence of tumor NKG2D ligands has been positively associated with tumor eradication and improved patient survival rates (20,21). These ligands are recognized by NKG2D receptors at levels typically higher on tumor cells compared with surrounding normal tissues, and can be further induced through gastric cancer therapies (22). Therefore, effective cancer treatment may directly induce damage to tumor cells in order to stimulate the expression of NKG2D ligands followed by subsequent attack from cytotoxic lymphocytes (23).

ULBP1 is a ligand that activates the NKG2D receptor, playing a crucial role in immune regulation. NK cells express NKG2D as an activating receptor (24). Associated with major histocompatibility complex class I genes, ULBP1 can be independently expressed in human cell lines and primary tumors (25,26). The previous years have witnessed the emergence of molecular targeted therapy and immunotherapy as significant treatment modalities for BRCA (27). Notably, the clinical efficacy of immune checkpoint inhibitors has been demonstrated (28); however, their utilization is limited due to associated adverse events (29). Consequently, there is a need for the further investigation of immune-related genes in order to enhance the prognosis of patients with BRCA (30).

In the present study, based on TCGA database, it was found that the expression level of ULBP1 was higher in BRCA tissues compared with normal breast tissue samples. The upregulation of ULBP1 expression in BRCA was associated with advanced clinical pathological parameters such as age, race, PR expression, ER expression, molecular subtypes and histological types. Patients with a positive ER/PR status exhibit a higher cure rate and lower recurrence rate compared with those with a negative status (31). Subsequently, the results obtained using bioinformatics were validated through the collection of clinical patient data at the Zibo Central hospital. The evidence obtained from immunohistochemical staining also indicated an association between ULBP1 expression and clinical indicators among patients with BRCA. These findings suggest that ULBP1 plays a pivotal role in the management of BRCA and can serve as a molecular marker for assessing the efficacy of endocrine therapy.

Additionally, ULBP1 exhibited a high diagnostic rate and was identified as an independent prognostic factor through multivariate regression analysis in BRCA. Furthermore, through GO and KEGG pathway enrichment analysis, it was discovered that both ULBP1 and its co-expressed mRNAs were enriched in certain signaling pathways within tumors, such as ‘intermediate filament organization’, ‘intermediate filament cytoskeleton organization’ and ‘intermediate filament-based process’. Moreover, the data revealed significant associations among the expression levels of ULBP1, ULBP2 and ULBP3 in BRCA. Moreover, the evidence obtained from immunohistochemical staining also confirmed that there was a significant association between ULBP1 expression, and both ULBP2 expression and ULBP3 expression in patients with BRCA. The presented evidence suggests that ULBPs, namely ULBP1, ULBP2 and ULBP3, exhibit co-expression in BRCA, and possess the ability to interact synergistically with each other.

Immunotherapy utilizing immune checkpoint inhibitors has demonstrated notable efficacy in tumor treatment and has enhanced the prognosis of patients with cancer, particularly with CD274/PD-1 inhibitors (32). In the present study, correlation analysis revealed significant associations between ULBP1 and CD274, CTLA4, PD-1 (PDCD1), as well as various subsets of immune cells including DC cells, T-cells, macrophages, Th2 cells, Treg cells and Th1 cells. However, a negative association was observed with CD8+ T-cells and NK cells. These findings suggest a correlation between ULBP1 and immune infiltration, as well as immunosuppression within the microenvironment of BRCA tumors.

In conclusion, the present study suggests an association between ULBP1 and tumor immune response, highlighting its potential as an attractive candidate for immunotherapeutic interventions in BRCA. This biomarker holds promise in the prediction and diagnosis of BRCA. However, future research endeavors are required to validate the cellular functionality of ULBP1.

Acknowledgements

Not applicable.

Funding

The present study received financial support from The Natural Science Foundation of Shandong Province (grant no. ZR2021QH032) and The Medical and Health Science and Technology Project of Shandong Province (grant no. 202304070941).

Availability of data and materials

The data generated in the present study may be requested from the corresponding author.

Authors' contributions

XZ, MD and PW were involved in conducting a portion of the experiments and played a role in shaping the design of the study. LL and SD provided support during the experimental procedures and made valuable contributions to refining the manuscript. All authors have read and approved the final version of the manuscript. XZ and PW confirm the authenticity of all the raw data. Each author significantly contributed to conceptualizing and designing the study, acquiring, analyzing and interpreting data; drafting or critically revising important intellectual content within the article; as well as granting final approval for publication.

Ethics approval and consent to participate

The study has been approved by the Ethics Committee of Zibo Central Hospital. The research program strictly follows the scientific and ethical guidelines stated in the Declaration of Helsinki, and written consent has been acquired from all patients.

Patient consent for publication

Not applicable.

Competing interests

The authors declare that they have no competing interests.

References

1 

Wilkinson L and Gathani T: Understanding breast cancer as a global health concern. The Br J Radiol. 95:202110332022. View Article : Google Scholar

2 

Kawiak A: Molecular research and treatment of breast cancer. Int J Mol Sci. 23:96172022. View Article : Google Scholar

3 

Trapani D, Ginsburg O, Fadelu T, Lin NU, Hassett M, Ilbawi AM, Anderson BO and Curigliano G: Global challenges and policy solutions in breast cancer control. Cancer Treat Rev. 104:1023392022. View Article : Google Scholar

4 

Ben-Dror J, Shalamov M and Sonnenblick A: The history of early breast cancer treatment. Genes (Basel). 13:9602022. View Article : Google Scholar

5 

Katsura C, Ogunmwonyi I, Kankam HK and Saha S: Breast cancer: Presentation, investigation and management. Br J Hosp Med (Lond). 83:1–7. 2022. View Article : Google Scholar

6 

Sarhangi N, Hajjari S, Heydari SF, Ganjizadeh M, Rouhollah F and Hasanzad M: Breast cancer in the era of precision medicine. Mol Biol Rep. 49:10023–10037. 2022. View Article : Google Scholar

7 

Goel S and Chandarlapaty S: Emerging therapies for breast cancer. Cold Spring Harb Perspect Med. 13:a0413332023. View Article : Google Scholar

8 

Lança T, Correia DV, Moita CF, Raquel H, Neves-Costa A, Ferreira C, Ramalho JS, Barata JT, Moita LF, Gomes AQ and Silva-Santos B: The MHC class Ib protein ULBP1 is a nonredundant determinant of leukemia/lymphoma susceptibility to gammadelta T-cell cytotoxicity. Blood. 115:2407–2411. 2010. View Article : Google Scholar

9 

López-Soto A, Quiñones-Lombraña A, López-Arbesú R, López-Larrea C and González S: Transcriptional regulation of ULBP1, a human ligand of the NKG2D receptor. J Biol Chem. 281:30419–30430. 2006. View Article : Google Scholar

10 

Hu B, Tian X and Li Y, Liu Y, Yang T, Han Z, An J, Kong L and Li Y: Epithelial-mesenchymal transition may be involved in the immune evasion of circulating gastric tumor cells via downregulation of ULBP1. Cancer Med. 9:2686–2697. 2020. View Article : Google Scholar

11 

Zuo J, Willcox BE and Moss P: ULBPs: Regulators of human lymphocyte stress recognition. Oncotarget. 8:106157–106158. 2017. View Article : Google Scholar

12 

Ruan GT, Xie HL, Zhu LC, Ge YZ, Yan L, Liao C, Gong YZ and Shi HP: Immune ULBP1 is elevated in colon adenocarcinoma and predicts prognosis. Front Genet. 13:7625142022. View Article : Google Scholar

13 

Easom NJW, Marks M, Jobe D, Gillmore R, Meyer T, Maini MK and Njie R: ULBP1 is elevated in human hepatocellular carcinoma and predicts outcome. Front Oncol. 10:9712020. View Article : Google Scholar

14 

Cho H, Chung JY, Kim S, Braunschweig T, Kang TH, Kim J, Chung EJ, Hewitt SM and Kim JH: MICA/B and ULBP1 NKG2D ligands are independent predictors of good prognosis in cervical cancer. BMC Cancer. 14:9572014. View Article : Google Scholar

15 

Wen WX, Soo JS, Kwan PY, Hong E, Khang TF, Mariapun S, Lee CS, Hasan SN, Rajadurai P, Yip CH, et al: Germline APOBEC3B deletion is associated with breast cancer risk in an Asian multi-ethnic cohort and with immune cell presentation. Breast Cancer Res. 18:562016. View Article : Google Scholar

16 

Bild AH, Yao G, Chang JT, Wang Q, Potti A, Chasse D, Joshi MB, Harpole D, Lancaster JM, Berchuck A, et al: Oncogenic pathway signatures in human cancers as a guide to targeted therapies. Nature. 439:353–357. 2006. View Article : Google Scholar

17 

Liu RZ, Graham K, Glubrecht DD, Germain DR, Mackey JR and Godbout R: Association of FABP5 expression with poor survival in triple-negative breast cancer: Implication for retinoic acid therapy. Am J Pathol. 178:997–1008. 2011. View Article : Google Scholar

18 

Clarke C, Madden SF, Doolan P, Aherne ST, Joyce H, O'Driscoll L, Gallagher WM, Hennessy BT, Moriarty M, Crown J, et al: Correlating transcriptional networks to breast cancer survival: A large-scale coexpression analysis. Carcinogenesis. 34:2300–2308. 2013. View Article : Google Scholar

19 

Zhang X, Ruan Y, Li Y, Lin D and Quan C: Tight junction protein claudin-6 inhibits growth and induces the apoptosis of cervical carcinoma cells in vitro and in vivo. Med Oncol. 32:1482015. View Article : Google Scholar

20 

Kamimura H, Yamagiwa S, Tsuchiya A, Takamura M, Matsuda Y, Ohkoshi S, Inoue M, Wakai T, Shirai Y, Nomoto M, et al: Reduced NKG2D ligand expression in hepatocellular carcinoma correlates with early recurrence. J Hepatol. 56:381–388. 2012. View Article : Google Scholar

21 

Lee GH, An HJ, Kim TH, Kim G, Park KS, Park H, Lee TH and Kwon AY: Clinical impact of natural killer group 2D receptor expression and that of its ligand in ovarian carcinomas: A retrospective study. Yonsei Med J. 62:288–297. 2021. View Article : Google Scholar

22 

Liu X, Sun M, Yu S, Liu K, Li X and Shi H: Potential therapeutic strategy for gastric cancer peritoneal metastasis by NKG2D ligands-specific T cells. Onco Targets Ther. 8:3095–3104. 2015.

23 

Bae JH, Kim SJ, Kim MJ, Oh SO, Chung JS, Kim SH and Kang CD: Susceptibility to natural killer cell-mediated lysis of colon cancer cells is enhanced by treatment with epidermal growth factor receptor inhibitors through UL16-binding protein-1 induction. Cancer Sci. 103:7–16. 2012. View Article : Google Scholar

24 

Himmelreich H, Mathys A, Wodnar-Filipowicz A and Kalberer CP: Post-transcriptional regulation of ULBP1 ligand for the activating immunoreceptor NKG2D involves 3′ untranslated region. Hum Immunol. 72:470–478. 2011. View Article : Google Scholar

25 

Nanbakhsh A, Pochon C, Mallavialle A, Amsellem S, Bourhis JH and Chouaib S: c-Myc regulates expression of NKG2D ligands ULBP1/2/3 in AML and modulates their susceptibility to NK-mediated lysis. Blood. 123:3585–3595. 2014. View Article : Google Scholar

26 

Textor S, Fiegler N, Arnold A, Porgador A, Hofmann TG and Cerwenka A: Human NK cells are alerted to induction of p53 in cancer cells by upregulation of the NKG2D ligands ULBP1 and ULBP2. Cancer Res. 71:5998–6009. 2011. View Article : Google Scholar

27 

Odle TG: Precision medicine in breast cancer. Radiol Technol. 88:401M–421M. 2017.

28 

Postow MA, Sidlow R and Hellmann MD: Immune-related adverse events associated with immune checkpoint blockade. N Engl J Med. 378:158–168. 2018. View Article : Google Scholar

29 

Zhang Y and Zheng J: Functions of immune checkpoint molecules beyond immune evasion. Adv Exp Med Biol. 1248:201–226. 2020. View Article : Google Scholar

30 

Onkar SS, Carleton NM, Lucas PC, Bruno TC, Lee AV, Vignali DAA and Oesterreich S: The great immune escape: understanding the divergent immune response in breast cancer subtypes. Cancer discov. 13:23–40. 2023. View Article : Google Scholar

31 

da Silva JL, Cardoso Nunes NC, Izetti P, de Mesquita GG and de Melo AC: Triple negative breast cancer: A thorough review of biomarkers. Crit Rev Oncol Hematol. 145:102855. 2020. View Article : Google Scholar

32 

Dermani FK, Samadi P, Rahmani G, Kohlan AK and Najafi R: PD-1/PD-L1 immune checkpoint: Potential target for cancer therapy. J Cell Physiol. 234:1313–1325. 2019. View Article : Google Scholar

Related Articles

  • Abstract
  • View
  • Download
  • Twitter
Copy and paste a formatted citation
Spandidos Publications style
Zhang X, Dai S, Li L, Wang P and Dong M: UL16‑binding protein 1 is a significant prognostic and diagnostic marker for breast cancer. Oncol Lett 29: 15, 2025.
APA
Zhang, X., Dai, S., Li, L., Wang, P., & Dong, M. (2025). UL16‑binding protein 1 is a significant prognostic and diagnostic marker for breast cancer. Oncology Letters, 29, 15. https://doi.org/10.3892/ol.2024.14761
MLA
Zhang, X., Dai, S., Li, L., Wang, P., Dong, M."UL16‑binding protein 1 is a significant prognostic and diagnostic marker for breast cancer". Oncology Letters 29.1 (2025): 15.
Chicago
Zhang, X., Dai, S., Li, L., Wang, P., Dong, M."UL16‑binding protein 1 is a significant prognostic and diagnostic marker for breast cancer". Oncology Letters 29, no. 1 (2025): 15. https://doi.org/10.3892/ol.2024.14761
Copy and paste a formatted citation
x
Spandidos Publications style
Zhang X, Dai S, Li L, Wang P and Dong M: UL16‑binding protein 1 is a significant prognostic and diagnostic marker for breast cancer. Oncol Lett 29: 15, 2025.
APA
Zhang, X., Dai, S., Li, L., Wang, P., & Dong, M. (2025). UL16‑binding protein 1 is a significant prognostic and diagnostic marker for breast cancer. Oncology Letters, 29, 15. https://doi.org/10.3892/ol.2024.14761
MLA
Zhang, X., Dai, S., Li, L., Wang, P., Dong, M."UL16‑binding protein 1 is a significant prognostic and diagnostic marker for breast cancer". Oncology Letters 29.1 (2025): 15.
Chicago
Zhang, X., Dai, S., Li, L., Wang, P., Dong, M."UL16‑binding protein 1 is a significant prognostic and diagnostic marker for breast cancer". Oncology Letters 29, no. 1 (2025): 15. https://doi.org/10.3892/ol.2024.14761
Follow us
  • Twitter
  • LinkedIn
  • Facebook
About
  • Spandidos Publications
  • Careers
  • Cookie Policy
  • Privacy Policy
How can we help?
  • Help
  • Live Chat
  • Contact
  • Email to our Support Team