Spandidos Publications Logo
  • About
    • About Spandidos
    • Aims and Scopes
    • Abstracting and Indexing
    • Editorial Policies
    • Reprints and Permissions
    • Job Opportunities
    • Terms and Conditions
    • Contact
  • Journals
    • All Journals
    • Oncology Letters
      • Oncology Letters
      • Information for Authors
      • Editorial Policies
      • Editorial Board
      • Aims and Scope
      • Abstracting and Indexing
      • Bibliographic Information
      • Archive
    • International Journal of Oncology
      • International Journal of Oncology
      • Information for Authors
      • Editorial Policies
      • Editorial Board
      • Aims and Scope
      • Abstracting and Indexing
      • Bibliographic Information
      • Archive
    • Molecular and Clinical Oncology
      • Molecular and Clinical Oncology
      • Information for Authors
      • Editorial Policies
      • Editorial Board
      • Aims and Scope
      • Abstracting and Indexing
      • Bibliographic Information
      • Archive
    • Experimental and Therapeutic Medicine
      • Experimental and Therapeutic Medicine
      • Information for Authors
      • Editorial Policies
      • Editorial Board
      • Aims and Scope
      • Abstracting and Indexing
      • Bibliographic Information
      • Archive
    • International Journal of Molecular Medicine
      • International Journal of Molecular Medicine
      • Information for Authors
      • Editorial Policies
      • Editorial Board
      • Aims and Scope
      • Abstracting and Indexing
      • Bibliographic Information
      • Archive
    • Biomedical Reports
      • Biomedical Reports
      • Information for Authors
      • Editorial Policies
      • Editorial Board
      • Aims and Scope
      • Abstracting and Indexing
      • Bibliographic Information
      • Archive
    • Oncology Reports
      • Oncology Reports
      • Information for Authors
      • Editorial Policies
      • Editorial Board
      • Aims and Scope
      • Abstracting and Indexing
      • Bibliographic Information
      • Archive
    • Molecular Medicine Reports
      • Molecular Medicine Reports
      • Information for Authors
      • Editorial Policies
      • Editorial Board
      • Aims and Scope
      • Abstracting and Indexing
      • Bibliographic Information
      • Archive
    • World Academy of Sciences Journal
      • World Academy of Sciences Journal
      • Information for Authors
      • Editorial Policies
      • Editorial Board
      • Aims and Scope
      • Abstracting and Indexing
      • Bibliographic Information
      • Archive
    • International Journal of Functional Nutrition
      • International Journal of Functional Nutrition
      • Information for Authors
      • Editorial Policies
      • Editorial Board
      • Aims and Scope
      • Abstracting and Indexing
      • Bibliographic Information
      • Archive
    • International Journal of Epigenetics
      • International Journal of Epigenetics
      • Information for Authors
      • Editorial Policies
      • Editorial Board
      • Aims and Scope
      • Abstracting and Indexing
      • Bibliographic Information
      • Archive
    • Medicine International
      • Medicine International
      • Information for Authors
      • Editorial Policies
      • Editorial Board
      • Aims and Scope
      • Abstracting and Indexing
      • Bibliographic Information
      • Archive
  • Articles
  • Information
    • Information for Authors
    • Information for Reviewers
    • Information for Librarians
    • Information for Advertisers
    • Conferences
  • Language Editing
Spandidos Publications Logo
  • About
    • About Spandidos
    • Aims and Scopes
    • Abstracting and Indexing
    • Editorial Policies
    • Reprints and Permissions
    • Job Opportunities
    • Terms and Conditions
    • Contact
  • Journals
    • All Journals
    • Biomedical Reports
      • Information for Authors
      • Editorial Policies
      • Editorial Board
      • Aims and Scope
      • Abstracting and Indexing
      • Bibliographic Information
      • Archive
    • Experimental and Therapeutic Medicine
      • Information for Authors
      • Editorial Policies
      • Editorial Board
      • Aims and Scope
      • Abstracting and Indexing
      • Bibliographic Information
      • Archive
    • International Journal of Epigenetics
      • Information for Authors
      • Editorial Policies
      • Editorial Board
      • Aims and Scope
      • Abstracting and Indexing
      • Bibliographic Information
      • Archive
    • International Journal of Functional Nutrition
      • Information for Authors
      • Editorial Policies
      • Editorial Board
      • Aims and Scope
      • Abstracting and Indexing
      • Bibliographic Information
      • Archive
    • International Journal of Molecular Medicine
      • Information for Authors
      • Editorial Policies
      • Editorial Board
      • Aims and Scope
      • Abstracting and Indexing
      • Bibliographic Information
      • Archive
    • International Journal of Oncology
      • Information for Authors
      • Editorial Policies
      • Editorial Board
      • Aims and Scope
      • Abstracting and Indexing
      • Bibliographic Information
      • Archive
    • Medicine International
      • Information for Authors
      • Editorial Policies
      • Editorial Board
      • Aims and Scope
      • Abstracting and Indexing
      • Bibliographic Information
      • Archive
    • Molecular and Clinical Oncology
      • Information for Authors
      • Editorial Policies
      • Editorial Board
      • Aims and Scope
      • Abstracting and Indexing
      • Bibliographic Information
      • Archive
    • Molecular Medicine Reports
      • Information for Authors
      • Editorial Policies
      • Editorial Board
      • Aims and Scope
      • Abstracting and Indexing
      • Bibliographic Information
      • Archive
    • Oncology Letters
      • Information for Authors
      • Editorial Policies
      • Editorial Board
      • Aims and Scope
      • Abstracting and Indexing
      • Bibliographic Information
      • Archive
    • Oncology Reports
      • Information for Authors
      • Editorial Policies
      • Editorial Board
      • Aims and Scope
      • Abstracting and Indexing
      • Bibliographic Information
      • Archive
    • World Academy of Sciences Journal
      • Information for Authors
      • Editorial Policies
      • Editorial Board
      • Aims and Scope
      • Abstracting and Indexing
      • Bibliographic Information
      • Archive
  • Articles
  • Information
    • For Authors
    • For Reviewers
    • For Librarians
    • For Advertisers
    • Conferences
  • Language Editing
Login Register Submit
  • This site uses cookies
  • You can change your cookie settings at any time by following the instructions in our Cookie Policy. To find out more, you may read our Privacy Policy.

    I agree
Search articles by DOI, keyword, author or affiliation
Search
Advanced Search
presentation
Oncology Letters
Join Editorial Board Propose a Special Issue
Print ISSN: 1792-1074 Online ISSN: 1792-1082
Journal Cover
February-2025 Volume 29 Issue 2

Full Size Image

Sign up for eToc alerts
Recommend to Library

Journals

International Journal of Molecular Medicine

International Journal of Molecular Medicine

International Journal of Molecular Medicine is an international journal devoted to molecular mechanisms of human disease.

International Journal of Oncology

International Journal of Oncology

International Journal of Oncology is an international journal devoted to oncology research and cancer treatment.

Molecular Medicine Reports

Molecular Medicine Reports

Covers molecular medicine topics such as pharmacology, pathology, genetics, neuroscience, infectious diseases, molecular cardiology, and molecular surgery.

Oncology Reports

Oncology Reports

Oncology Reports is an international journal devoted to fundamental and applied research in Oncology.

Experimental and Therapeutic Medicine

Experimental and Therapeutic Medicine

Experimental and Therapeutic Medicine is an international journal devoted to laboratory and clinical medicine.

Oncology Letters

Oncology Letters

Oncology Letters is an international journal devoted to Experimental and Clinical Oncology.

Biomedical Reports

Biomedical Reports

Explores a wide range of biological and medical fields, including pharmacology, genetics, microbiology, neuroscience, and molecular cardiology.

Molecular and Clinical Oncology

Molecular and Clinical Oncology

International journal addressing all aspects of oncology research, from tumorigenesis and oncogenes to chemotherapy and metastasis.

World Academy of Sciences Journal

World Academy of Sciences Journal

Multidisciplinary open-access journal spanning biochemistry, genetics, neuroscience, environmental health, and synthetic biology.

International Journal of Functional Nutrition

International Journal of Functional Nutrition

Open-access journal combining biochemistry, pharmacology, immunology, and genetics to advance health through functional nutrition.

International Journal of Epigenetics

International Journal of Epigenetics

Publishes open-access research on using epigenetics to advance understanding and treatment of human disease.

Medicine International

Medicine International

An International Open Access Journal Devoted to General Medicine.

Journal Cover
February-2025 Volume 29 Issue 2

Full Size Image

Sign up for eToc alerts
Recommend to Library

  • Article
  • Citations
    • Cite This Article
    • Download Citation
    • Create Citation Alert
    • Remove Citation Alert
    • Cited By
  • Similar Articles
    • Related Articles (in Spandidos Publications)
    • Similar Articles (Google Scholar)
    • Similar Articles (PubMed)
  • Download PDF
  • Download XML
  • View XML
Article Open Access

Protein lactylation within the nucleus independently predicts the prognosis of non‑specific triple‑negative breast cancer

  • Authors:
    • Anping Gui
    • Xiaoshan Cao
    • Fengjiao Meng
    • Yingzhi Chen
    • Shihui Ma
    • Hong Chen
  • View Affiliations / Copyright

    Affiliations: Breast Center, People's Hospital of Zhongshan City, Zhongshan, Guangdong 528400, P.R. China, Department of Pathology, People's Hospital of Zhongshan City, Zhongshan, Guangdong 528400, P.R. China, Department of Oncological Surgery, People's Hospital of Zhongshan City, Zhongshan, Guangdong 528400, P.R. China
    Copyright: © Gui et al. This is an open access article distributed under the terms of Creative Commons Attribution License.
  • Article Number: 72
    |
    Published online on: November 22, 2024
       https://doi.org/10.3892/ol.2024.14818
  • Expand metrics +
Metrics: Total Views: 0 (Spandidos Publications: | PMC Statistics: )
Metrics: Total PDF Downloads: 0 (Spandidos Publications: | PMC Statistics: )
Cited By (CrossRef): 0 citations Loading Articles...

This article is mentioned in:



Abstract

Protein lactylation represents a pervasive post‑translational modification prevalent in histones and diverse proteins, fostering tumor initiation and progression. Nonetheless, the impact of protein lactylation on the prognosis of non‑specific triple‑negative breast cancer (TNBC) remains uncertain. In the present study, the pan‑lysine lactylation (panKlac) levels in cytoplasmic and nuclear compartments were semi‑quantitatively examined using a tissue microarray encompassing 77 non‑specific TNBC tissues. The association of the prognosis of patients with the panKlac levels in the cytoplasmic and nuclear compartments or other tumor attributes was assessed using Kaplan‑Meier and Cox regression analyses. Furthermore, the molecular pathways involved in the promotional effect of lactylation on cell proliferation were determined through a transcriptomic analysis. The results indicated that the panKlac levels were markedly higher in tumor tissues than in para‑tumor mammary regions and showed no significant correlations with various clinicopathological parameters, such as tumor dimension, lymph node involvement or histological grading. Notably, high panKlac levels within the nucleus served as an independent predictor of recurrence‑free survival, whereas high cytoplasmic panKlac levels were a protective factor for patient survival. The panKlac levels were also markedly elevated in the TNBC cell line, MDA‑MB‑231. Additionally, glycolysis inhibition significantly reduced the global panKlac levels and concurrently diminished cell proliferation. According to the comprehensive transcriptomic analysis results, pathways related to ribosomal subunit biosynthesis/assembly and aminoacyl‑tRNA biosynthesis were involved in the tumor‑promoting mechanisms of lactylation. Further results revealed the oncogenic propensity of tyrosyl‑tRNA synthetase 1 (YARS1) and its association with lactate production. Overall, Klac levels within the nucleus are an independent prognostic indicator for patients with non‑specific TNBC. It is imperative to delve deeper into the roles and mechanisms of nuclear protein lactylation and YARS1 in non‑specific TNBC.

Introduction

Breast cancer (BRCA) has developed as a preeminent life-threatening disease for women on a global scale as a consequence of its elevated incidence and mortality rates. In 2020, there were >2.3 million new cases and 685,000 deaths associated with breast cancer. It is projected that the numbers will exceed 3 million new cases and 1 million deaths annually by 2040 (1). Although the 5-year survival rate of triple-negative breast cancer (TNBC) has been bolstered by advancements in comprehensive treatments, such as surgery, chemotherapy, radiotherapy and molecular targeting therapy, its prognosis remains suboptimal primarily owing to the absence of discernible molecular targets or biomarkers (2,3). At present, a combined approach involving chemotherapy and immune checkpoint inhibitors has become the mainstream treatment for locally advanced (4) and metastatic TNBC (5). The combination of atezolizumab with chemotherapy has demonstrated an increase in the pathological complete response rate by ~17% (58 vs. 41%) compared with chemotherapy alone (4). Therefore, further research is crucial to achieve a comprehensive understanding of the molecular mechanisms underlying TNBC progression, facilitating the creation of more efficacious treatment approaches for TNBC.

Aerobic glycolysis, a metabolic signature of tumor cells (6), not only drives tumor proliferation (7), metastasis (8) and drug resistance (9), but also intricately mediates host antitumor immunity within the tumor microenvironment (10–12). Lactate can be produced by aerobic glycolysis and accumulated within tumor tissues, the understanding of which has been extended from its origins as a metabolic byproduct to its crucial role in driving tumor progression (13). Notably, intracellular lactate can induce lactylation modifications on histone lysine residues, therefore affecting the transcription of inflammation-related genes and advancing the transformation of M1 macrophages to M2 macrophages (14).

Several studies have underscored the role of histone lactylation in the epigenetic modulation of gene expression and its prognostic significance in human cancer. For instance, higher levels of pan-lysine lactylation (panKlac) and H3K18 lactylation are linked to poorer overall survival outcomes in colon cancer and foster bevacizumab resistance by hyper-activating rubicon-like autophagy enhancer/Pacer transcription (15). In bladder cancer, H3K18 lactylation boosts the transcription of the oncogenic transcription factors, Y-box binding protein 1 and YY1, contributing to cisplatin resistance (16). In ocular melanoma, H3K18 lactylation is associated with elevations in YTH N6-methyladenosine RNA-binding protein 2 (YTHDF2) transcription and decreases in recurrence-free survival (RFS) (17). Therefore, nuclear protein lactylation in TNBC merits comprehensive investigation.

Transfer RNA (tRNA) ligases refer to a class of enzymes that facilitate the binding of specific amino acids to tRNA molecules during intricate peptide chain synthesis. The notable link between lactate and tRNA ligases remained elusive until recent studies revealed the role of alanyl-tRNA synthetase 1 (AARS1) as a potential lactyltransferase. Specifically, AARS1 was found to exert dual effects of either fostering cell proliferation through the lactylation of Yes-associated transcriptional regulator and TEA domain transcription factor 1 or weakening the tumor-suppressive function of p53 via p53 lactylation (18,19). In this context, lactate can be directly recognized, bound and transported to nuclear substrates by AARS1, catalyzing subsequent lactylation reactions in the nucleus.

The current study aimed to investigate the prognostic significance of protein lactylation in patients with non-specific TNBC. Additionally, the oncogenic role and underlying molecular mechanisms of glycolysis in TNBC cells were examined through transcriptomic and bioinformatics analyses.

Materials and methods

Patients and tissue microarray (TMA)

In the present study, samples from 100 patients diagnosed with invasive ductal carcinoma (non-specific) type of TNBC at the early stages (stage I–IIA) according to the eighth edition of the primary tumor, lymph node, and metastasis (TNM) classification of the American Joint Commission of Cancer for breast cancer (20) were collected in the Breast Center, People's Hospital of Zhongshan City (Zhongshan, China) between January 2013 and December 2016. All patients underwent surgery as the primary treatment modality without any prior interventions. Adjuvant chemotherapy was performed following radical resection, comprising 4 cycles of epirubicin and cyclophosphamide followed by 4 cycles of paclitaxel. Ipsilateral axillary lymph nodes were dissected if any lymph node dissemination was indicated on imaging, such as ultrasound or magnetic resonance imaging. Alternatively, sentinel lymph node biopsy was performed to confirm no tumor invasion in the local lymph nodes. If axillary lymph node metastasis was observed, radiotherapy was performed.

Subsequent pathological analysis results further excluded 21 patients from the present study due to insufficient tissue samples, specific invasive types or positive hormone receptor and/or human epidermal growth factor receptor 2 (HER2). To reduce potential confounding factors from different biological behaviors, specific invasive types, including metaplastic, medullary and mucinous carcinomas, were excluded from the study. Hormone receptor was considered positive when ≥1% of tumor cells were stained, with intensity ranged from weak to strong (21). HER2 was considered positive when scored 3+ via immunohistochemistry or 2+/+ via fluorescence in situ hybridization amplification according to the 2018 American Society of Clinical Oncology/College of American Pathologists Clinical Practice guidelines (22). Additionally, 2 patients were excluded from the study due to the occurrence of another primary breast or thyroid tumor during follow-up. The workflow of experiments involving patients is delineated in Fig. 1.

Figure 1.

Workflow outlining the selection and study of patients with non-specific TNBC at the early stages. *Negative ER and PR: <1% of cells were stained; Negative HER2: negative-2+ in immunohistochemistry and not amplified in fluorescence in situ hybridization. TNBC, triple-negative breast cancer; ER, estrogen receptor; PR, progesterone receptor; HR, hormone receptor; RFS, recurrence-free survival; T, tumor (size); N, lymph node status; panKlac, pan-lysine lactylation.

Core tissue samples (1.5 mm in diameter) were obtained from paraffin-embedded blocks of 77 patients and 37 corresponding para-tumor tissues were also collected. These samples were re-embedded into a TMA by Shanghai Zhuoli Biotechnology Co., Ltd. All tissues were acquired with the informed consent of the patients. The study protocol was conducted with ethical approval from the Clinical Practice and Experimental Research Ethics Committee of the People's Hospital of Zhongshan City (approval no. K2023-113).

Immunohistochemistry

The TMA was sliced into 0.4-µm slides. Following deparaffinization and rehydration in a series of graded alcohols (100, 95 and 80%), the slides were subjected to antigen retrieval by boiling in 10 mM citrate buffer (pH 6.0) for 5 min in a micro-oven. The slides were then immersed in 5% bovine serum albumin (cat. no. A850222; Macklin Biochemical Technology Co.) in Tris-buffered saline with 0.1% Tween 20 for 30 min at room temperature to block non-specific protein binding, and the tissue sections were incubated with 3% H2O2 in methanol for 15 min to quench endogenous peroxidase. The slides were then incubated with anti-L-Lactyllysine rabbit monoclonal antibodies (cat. no. PTM-1401RM; 1:300; PTM Biolabs, Inc.) overnight at 4°C and then with horseradish peroxidase (HRP)-conjugated goat anti-rabbit secondary antibodies (cat. no. A0208; 1:1,000; Beyotime Institute of Biotechnology) for 30 min at room temperature. HRP signals were detected with 3,3′-diaminobenzidine. The stained slides were viewed by two pathologists and any disagreement was addressed by a third senior pathologist. A minimum of three fields (magnification, ×200) were analyzed for each slide. The staining intensity was categorized into four grades ranging from 0 to 3 (absent, weak, moderate and strong), and the percentage of positively stained cancer cells was calculated. H scores were calculated by multiplying the staining intensity with the percentage of positively stained cancer cells (23). The slides were scanned with a light microscope (Hamamatsu Photonics K.K.) and images were analyzed with K viewer software (v1.7.0.29; Konfoong Bioinformation Tech Co., Ltd.).

Cell culture and pharmacological interventions

The human TNBC cell line, MDA-MB-231, and the human normal mammary ductal cell line, MCF-10A, were provided by Procell Life Science & Technology Co., Ltd. The MDA-MB-231 cells were maintained in Roswell Park Memorial Institute-1640 medium (cat. no. 11875500; Gibco; Thermo Fisher Scientific, Inc.) supplemented with 10% fetal bovine serum (FBS; cat. no. SV30208; Hyclone; Cytiva), 100 U/ml penicillin and 100 µg/ml streptomycin (cat. no. EH80010; eLGbio). The MCF-10A cells were maintained in Dulbecco's Modified Eagle Medium/F12 (1:1) supplemented with 10% FBS, 10 µg/ml insulin, 20 ng/ml epidermal growth factor, 100 U/ml penicillin and 100 µg/ml streptomycin (cat. no. CL-0525; Procell Life Science & Technology Co., Ltd.). All cells were cultured in a humidified environment at 37°C with 5% CO2. For reverse transcription-quantitative polymerase chain reaction (RT-qPCR), cells were seeded into a 6-well plate (2×105 cells in 2 ml of medium per well) and treated with 10, 20 or 40 mM oxamate (cat. no. S6871; Selleck Chemicals) in complete growth medium for 24 or 48 h, as indicated in figure legends, at 37°C. Since the drug was dissolved in ddH2O, an equivalent volume of ddH2O was added to cells in the control group.

Histone protein extraction

Histone proteins were isolated according to the instructions of the EpiQuik Total Histone Extraction Kit (cat. no. OP-0006-100; EpigenTek Group, Inc.) manual before further quantitative analysis by western blotting (WB).

WB

After washing with ice-cold phosphate-buffered saline, cells were lysed in ice-cold Radio-Immunoprecipitation Assay buffers (cat. no. BL504A; Biosharp Life Sciences) containing proteinase inhibitor cocktail (cat. no. 11836170001; Roche Diagnostics) for 30 min. Cell lysates were later sonicated in an ultrasonic cell disruptor (XM-650DT; Shanghai Jingxin Industrial Development Co., Ltd.) at 65 W for 30 sec (2 sec on and 3 sec off) on ice, followed by a 15-min centrifugation at 13,000 × g at 4°C. Subsequently, sample concentrations were measured with the bicinchoninic acid method (cat. no. A55864; Thermo Fisher Scientific, Inc.). Thereafter, samples (20 or 30 µg of whole cell lysate or 2 µg of extracted histone protein as indicated) were loaded and separated using a 10 or 12% sodium dodecyl sulfate-polyacrylamide gel electrophoresis system and then transferred onto a polyvinylidene fluoride membrane (cat. no. ISEQ00010; MilliporeSigma). After blocking with 5% skim milk for 30 min at room temperature, the membrane was subjected to an overnight incubation at 4°C with primary antibodies, including anti-L-Lactyllysine rabbit mAb (cat. no. PTM-1401RM; 1:100; PTM Biolabs, Inc.), anti-L-Lactyl-Histone H3 (Lys14) rabbit mAb (cat. no. PTM-1414RM; 1:100; PTM Biolabs, Inc.), anti-L-Lactyl-Histone H3 (Lys18) Rabbit mAb-ChIP Grade (cat. no. PTM-1427RM; 1:100; PTM Biolabs, Inc.), anti-Histone H3 Rabbit mAb (cat. no. EPR16987; 1:1,000; Abcam) and anti-β-actin mouse mAb (cat. no. 60008-1-Ig; 1:1,000; Proteintech Group, Inc.). The membrane was cut according to the molecular weight markers prior to hybridization with antibodies. Next, the membrane was washed with Tris-buffered saline with 0.1% Tween 20 (pH 7.4) three times (10 min/time) before incubation with HRP-labeled goat anti-mouse (cat. no. A0216) or goat anti-rabbit (cat. no. A0208) secondary antibodies (both 1:1,000; Beyotime Institute of Biotechnology) for 45 min at room temperature. HRP signals were visualized with electrogenerated chemiluminescence reagents (cat. no. EBT002; eLGbio) on the Ephoto™ device [cat. no. L00797c; Mobao (Xiamen) Biotechnology, Co., Ltd.], which was equipped with ePhoto software (v2).

Cell viability assay

For Cell Counting Kit (CCK)-8 assays, cells were seeded into a 96-well plate (1×103 cells in 100 µl of medium per well). CCK-8 reagents (10 µl; cat. no. CA1210; Beijing Solarbio Science & Technology Co., Ltd.) were added to each well. Following 2 h of cell culture at 37°C, optical density values at 450 nm were measured with a spectrophotometer. In each experimental setting, wells containing the same medium supplemented with the specified drugs and no cells were utilized as blank controls.

mRNA transcriptomic analysis

The mRNA transcriptomic analysis was conducted by Igenecode Corporation (Beijing Boyun Huakang Gene Technology Co., Ltd.) on the DNBSEQ-T7 sequencing platform. RNA samples were prepared as described in the RT-qPCR section. The clean reads were compared with the human genome using HISAT2 software (v2.2.1; http://daehwankimlab.github.io/hisat2/), followed by quantification of gene expression with StringTie software (v2.1.5; http://github.com/gpertea/stringtie) and the ballgown package (v2.24.0; http://github.com/broadinstitute/ballgown) in R software (v4.3.1; http://www.r-project.org). Principal component analysis (PCA) was performed with the princomp function in R. Differentially expressed genes (DEGs) were screened using the DEseq2 method with the criteria of |log2(Fold Change)|≥1 and adjusted P≤0.05. Subsequent to Gene ontology (GO) annotations with QuickGO (http://www.ebi.ac.uk/QuickGO/), GO enrichment analysis was conducted with the clusterProfiler package in R software. The Kyoto Encyclopedia of Genes and Genomes (KEGG) pathway enrichment analysis was also performed with the clusterProfiler package. Additionally, protein-protein interaction analysis was carried out using the STRING database (https://cn.string-db.org) and the stringDB package. Gene Set Enrichment Analysis (GSEA) was conducted using the GSEA software (http://www.broadinstitute.org/gsea/index.jsp) and the MSigDB database (v7.4).

RT-qPCR

RNA of the MDA-MB-231 cells was isolated as per the protocols of the RNA easy fast animal tissue/cell total RNA extraction kit (cat. no. DP451; Tiangen Biotech Co., Ltd.). The concentration (>100 ng/µl) and purity (A260/280 >2.0) of RNA samples were measured with a nanodrop photometer (NanoDrop 2000; Thermo Fisher Scientific, Inc.). Subsequently, the RNA was kept on ice before being reverse transcribed at 37°C for 15 min following the manufacturer's instructions using HiScript III RT SuperMix for qPCR (+gDNA wiper; cat. no. R323; Vazyme Biotech Co., Ltd.). The obtained cDNA was quantified with PowerUp SYBR Green Master Mix (cat. no. A25742; Applied Biosystems; Thermo Fisher Scientific, Inc.) on an ABI 7500 Real-Time PCR system (7500; Applied Biosystems; Thermo Fisher Scientific, Inc.). The following thermocycling conditions were used: 50°C for 2 min and 40 cycles of 95°C for 2 min, 95°C for 15 sec and 60°C for 1 min. The primer specificity was determined with melting curves. The cycling threshold results were determined with the 2−ΔΔCq method (24), with glyceraldehyde-3-phosphate dehydrogenase as the normalization control. Detailed primer sequences are listed in Table I.

Table I.

Primer sequences for reverse transcription-quantitative PCR.

Table I.

Primer sequences for reverse transcription-quantitative PCR.

Gene symbolPrimer sequences (5′ to 3′)
GAPDHF: GCACCGTCAAGGCTGAGAAC
R: TGGTGAAGACGCCAGTGGA
GCLMF: CGCACAGCGAGGAGGAGTTT
R: AATCCAGCTGTGCAACTCCAA
CYP1B1F: CCTCCTCTTCACCAGGTATCC
R: TGGTAGCCCAAGACAGAGGT

[i] F, forward; R, reverse; GAPDH, glyceraldehyde-3-phosphate dehydrogenase; GCLM, glutamate-cysteine ligase modifier subunit; CYP1B1, cytochrome P450 family 1 subfamily B member 1.

Database and web-based tool

A web-based tool (https://www.xiantaozi.com/) was used to compare the RNA-sequencing data of paired or unpaired BRCA and normal tissues from The Cancer Genome Atlas (TCGA)-BRCA (https://portal.gdc.cancer.gov). Additionally, the correlation between the expression of YARS1 and other genes was also evaluated using the xiantaozi web-based tool. Furthermore, the disparity in RFS between YARS1-high and YARS1-low groups (split by median value of mRNA expression level by gene chip) was analyzed using the Kaplan-Meier Plotter database (https://kmplot.com/), in which the gene expression data and survival information were downloaded from Gene Expression Omnibus, European Genome-phenome Archive and TCGA (25).

Screening of hub genes

Cytoscape (v3.9.1), which combined public datasets STRING, BioGRID and IntAct (https://cytoscape.org/release_notes_3_9_1.html), was employed to screen the hub genes among the downregulated genes. Betweenness values were acquired using the CytoNCA plugin (https://apps.cytoscape.org/apps/cytonca).

Statistical analysis

The two-tailed Wilcoxon signed rank test was utilized to assess the significance of differences in panKlac levels between paired tumor and peri-tumor tissue. Unpaired Student's t-test was used to compare the panKlac level in the cytoplasm and nucleus of the tumor tissues, with each from different patients. The association between age and panKlac expression was tested using unpaired Student's t-test. The association between tumor (T) and node (N) stage with panKlac expression was tested using Fisher's exact test. The association between Grade and panKlac expression was tested using the χ2 test. The Gehan-Breslow-Wilcoxon test was employed for comparing the survival differences between Kaplan-Meier plots. Data from CCK-8 assays and WB were compared (between two groups) with the unpaired Student's t-test. Covariates with significance (P<0.1) in the univariate Cox regression analysis were subsequently included in the multivariate Cox regression analysis to screen the independent indicators of patient survival. YARS1 expression was compared between unpaired normal and tumor samples using the Mann-Whitney U test and between paired normal and tumor specimens with the paired Student's t-test. Spearman correlation analyses were employed to determine expression correlations. Statistical analyses were performed with GraphPad Prism 9.5.1 (Dotmatics), SPSS Statistics 27 (IBM Corp.) or the xiantaozi web-based tool. P<0.05 was considered to indicate a statistically significant difference.

Results

Characteristics of patients

The clinicopathological information of the included patients is listed in Table II. Patients were all female, aged from 33 to 77, with a mean age of 50.44 years. Almost 90% of the patients had a tumor size of T1 or T2 and 9.1% of the patients had a tumor size of T3 or T4. Additionally, 85% of the patients were at N0 or N1, while the rest of the patients were at N2 or N3. There were 61% of the patients at G1 or G2 grades. The follow-up period, which was the interval from the surgery date to disease relapse or loss to follow-up, ranged from 0 to 10.3 years, with a median time of 4.2 years. The H scores of panKlac levels in the cytoplasm and nucleus of tumor and para-tumor mammary tissues are also listed in Table I. The median value was utilized to stratify PanKlac levels in the cytoplasm and nucleus.

Table II.

Clinicopathological characteristics of the cohort of patients with non-specific triple-negative breast cancer (n=77).

Table II.

Clinicopathological characteristics of the cohort of patients with non-specific triple-negative breast cancer (n=77).

ParametersValue
Average age (range), years50.44 (33–77)
T, n (%)
  T121 (27.3)
  T249 (63.6)
  T3 or 47 (9.1)
N, n (%)
  N045 (58.4)
  N121 (27.3)
  N26 (7.8)
  N35 (6.5)
Histological grade, n (%)
  1 or 247 (61.0)
  330 (39.0)
Median duration of follow-up (range), years4.2 (0–10.3)
Median panKlac, H-score (range)
  Tumor nucleus90 (0–280)
  Tumor cytosol100 (0–200)
  Peri-tumoral nucleus50 (0–180)
  Peri-tumoral cytosol50 (0–200)

[i] T, tumor (size); N, lymph node status; panKlac, pan-lysine lactylation.

panKlac levels are upregulated in the tumor tissues of patients with non-specific TNBC

The representative panKlac immunohistochemistry images are presented in Fig. 2A. Notably, the panKlac levels were significantly higher in tumor tissues than in para-tumor mammary tissues, both in the nucleus (P=0.0175) and cytoplasm (P=0.0038) (Fig. 2B). In the tumor samples, the distribution of the panKlac levels was similar between the cytoplasm and nucleus (P>0.05; Fig. 2C). Notably, the protein lactylation levels within tumors were not associated with various clinicopathological parameters such as age, tumor size, lymph node status or histological grade (Table III).

Figure 2.

High lysine lactylation levels in breast cancer. (A) Representative images depicting panKlac presence in tumor (left) and para-tumoral mammary tissues (right). The black arrow delineates para-tumor mammary tissues. Scale bar, 200 µm. (B) Comparative assessment of the panKlac staining levels in the nucleus and cytoplasm between tumor and para-tumor mammary tissues, respectively. The results are graphically presented as violin plots, indicating the median, 25 and 75th quantile values. (C) Comparison of the panKlac levels in the cytoplasm and nucleus of the tumor tissues, with each from different patients). Statistical significance was determined with (B) the two-tailed Wilcoxon matched-pairs signed rank test and (C) an unpaired Student's t-test within GraphPad Prism 9.5.1. *P<0.05, **P<0.01. ns, no statistical significance; panKlac, pan-lysine lactylation.

Table III.

Association between the Klac level and other clinicopathological factors.

Table III.

Association between the Klac level and other clinicopathological factors.

panKlac nuclear localizationpanKlac cytosolic localization


ParametersHigh (n=39)Low (n=38)P-valueHigh (n=44)Low (n=33)P-value
Mean age (SD), years51.28 (9.73)49.58 (8.689)0.42149.41 (9.751)51.82 (8.383)0.259
T, n
  T1147 129
  T22128 2920
  T3/4430.211340.776
N, n
  N02223 2718
  N1129 129
  N224 42
  N3320.744140.406
Grade, n
  1/22423 2621
  315150.92718120.686

[i] T, tumor (size); N, lymph node status; panKlac, pan-lysine lactylation.

Association of high panKlac levels in the nucleus with the survival of the cohort of patients with non-specific TNBC

RFS was chosen as the evaluation metric as RFS may be influenced by fewer confounding factors compared with overall survival. All patients with operable TNBC were treated with uniform regimens. However, patients with recurrent disease might have received varying treatments influenced by factors such as economic considerations and the availability of new drugs. RFS displayed associations with clinicopathological features including tumor size (P<0.0001) and lymph node status (P=0.0139) and showed a trend towards an association with panKlac levels in both the nucleus (P=0.0526) and cytoplasm (P=0.0575), but these results were not statistically significant (Fig. 3). In the univariate Cox regression analysis, RFS was linked to T3 or T4 [hazard ratio (HR), 6.918; P=0.034] and N2 (HR, 6.529; P=0.01), and together with N3 (HR, 4.528; P=0.077) and panKlac levels in the nucleus (HR, 3.182; P=0.083) and cytoplasm (HR, 0.297; P=0.069), these variables were passed through to multivariate analysis (Table IV). Through multivariate Cox regression analysis, N2 (HR, 11.171; P=0.010) and elevated panKlac levels in the nucleus (HR, 5.682; P=0.034) were identified as independent prognostic determinants (Table IV).

Figure 3.

Association between RFS and clinicopathological factors. The clinicopathological factors included T, N, histological grade and panKlac level (as determined by the median H score). Statistical analysis and result visualization were conducted with GraphPad Prism version 9.5.1. RFS, recurrence-free survival; T, tumor (size); N, lymph node status; panKlac, pan-lysine lactylation.

Table IV.

Univariate and multivariate Cox regression analysis of recurrence-free survival.

Table IV.

Univariate and multivariate Cox regression analysis of recurrence-free survival.

UnivariateMultivariate


ParametersP-valueHR95% CIP-valueHR95% CI
Age0.0971.0480.991–1.1090.1341.0580.983–1.139
T
  T1
  T20.4921.7360.361–8.3620.6881.4290.249–8.191
  T3/40.0346.9181.153–41.5080.2183.5270.476–26.157
N
  N0
  N10.7540.7690.149–3.9690.4660.5220.091–2.993
  N20.0106.5291.552–27.4700.01011.1711.788–69.813
  N30.0774.5280.849–24.1620.7591.3860.173–11.104
Grade
  Grade1/2
  Grade30.5740.7090.213–2.3560.7290.7740.182–3.298
panKlac level
  Nucleus-panKlac high0.0833.1820.86–11.7690.0345.6821.137–28.394
  Cytosol-panKlac high0.0690.2970.08–1.0970.1590.3560.085–1.500

[i] T, tumor (size); N, lymph node status; panKlac, pan-lysine lactylation; HR, hazard ratio; CI, confidence interval.

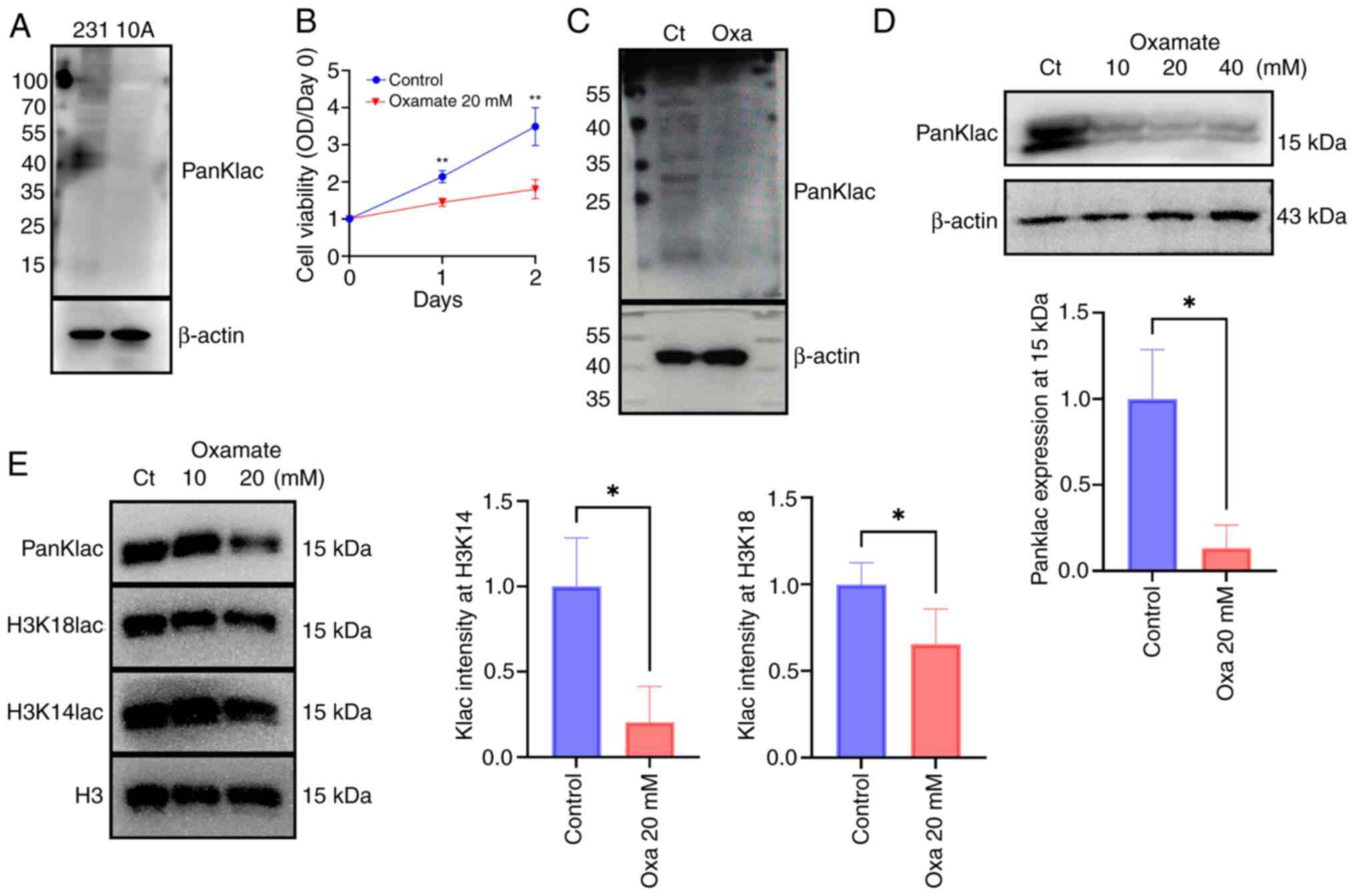
High levels of lactylation and the proliferation-inhibitory impact of oxamate on BRCA cells

Global lactylation levels were markedly higher in MDA-MB-231 cells compared with the benign mammary epithelial cell line, MCF-10A (Fig. 4A). Moreover, treatment with the lactate dehydrogenase A (LDHA) inhibitor, oxamate, notably diminished the viability (Fig. 4B) and global lactylation levels (Fig. 4C) in MDA-MB-231 cells. Additionally, the lactylation levels of histones (molecular weight of ~15 kDa) were downregulated following oxamate treatment (Fig. 4D). While no decrease in lactylation levels was noted at a concentration of 10 mM, treatment with 20 mM Oxamate significantly induced dose-dependent reductions in lactylation levels of H3K18 and H3K14 residues (Fig. 4E). Overall, the global lactylation status and/or histone lactylation may play a pivotal role in BRCA cell proliferation.

Figure 4.

Oxamate decreased Klac levels and inhibited the proliferation of MDA-MB-231 cells. (A) Elevated global Klac levels in the triple-negative breast cancer cell line, MDA-MB-231 compared with the benign mammary epithelial cell line, MCF-10A (loading control: β-actin; whole cell lysate: 20 µg). (B) Significantly repressed cell proliferation after oxamate (20 mM) treatment in MDA-MB-231 cells (blue: control group; red: oxamate group). (C) Significantly decreased global Klac levels after oxamate treatment (loading control: β-actin; whole cell lysate: 20 µg). (D) Significantly decreased Klac levels of histones after oxamate treatment (loading control: β-actin; for Klac: whole cell lysate: 30 µg). The graph is the semi-quantified data of the western blot bands (n=3). (E) Dose-dependent reductions in lactylation levels at H3, H3K14 and H3K18 residues after oxamate treatment (loading control: H3). The analysis was conducted using histone protein extract (2 µg). The graph is the semi-quantified data of the western blot bands (n=3). The membranes were cut in accordance with the molecular weight markers electrophoresed on one or both sides of the membrane before its hybridization with antibodies. All experiments were repeated three times. Statistical significance between the indicated groups in the cell viability and western blotting assays was assessed with the two-tailed unpaired Student's t-test. *P<0.05, **P<0.01. Ct, control group; Oxa, oxamate group; Klac, lysine lactylation.

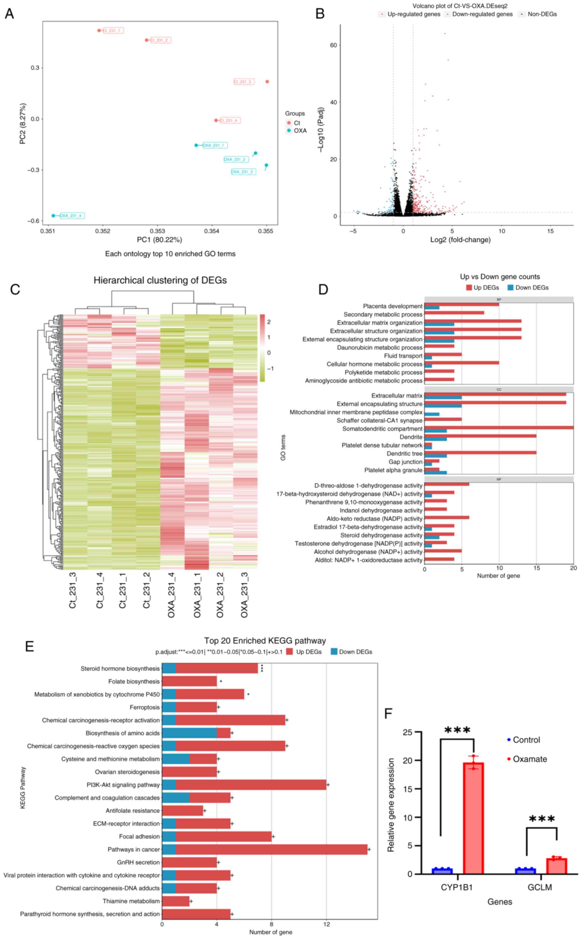
DEGs in the transcriptome

A transcriptomic analysis was conducted to obtain the DEGs between oxamate-treated and untreated cell populations. The PCA results revealed a distinct transcriptomic signature in the oxamate group compared with the control group (Fig. 5A). Following 24 h of oxamate exposure, 265 genes were notably upregulated, while 71 genes were downregulated (Fig. 5B). The fragments per kilobase of transcript per million fragments mapped values of these DEGs were subjected to hierarchical clustering analyses (Fig. 5C). Notably, GO enrichment analysis results demonstrated the involvement of these DEGs in biological processes (BPs) such as ‘extracellular matrix organization’, ‘external encapsulating structure organization’ and ‘secondary metabolic processes’ (Fig. 5D). Furthermore, the KEGG pathway enrichment analysis results indicated the enrichment of these DEGs in pathways including ‘Steroid hormone biosynthesis’, ‘Folate biosynthesis’ and ‘Metabolism of xenobiotics by cytochrome P450’ (Fig. 5E). For validation, RT-qPCR with the RNA samples from the control and oxamate treatment groups was performed, which confirmed the upregulation of cytochrome P450 family 1 subfamily B member 1 and glutamate-cysteine ligase modifier subunit, genes enriched in steroid hormone biosynthesis and ferroptosis pathways, respectively (Fig. 5F).

Figure 5.

DEG screening and GO/KEGG enrichment between the oxamate and control groups in the transcriptomic analysis. (A) PC analysis of the transcriptome profiles of the oxamate (blue dots) and control (red dots) groups consisting of four biological replicates. (B) Visualization of the DEGs through a volcano plot, where upregulated genes are represented by red dots and downregulated genes are marked by blue dots. Genes with |log2(fold change)|>1 and False Discovery Rate <0.05 were considered DEGs. (C) Hierarchical clustering of the DEGs, with the horizontal axis showing the different samples and the vertical axis representing log10 (fragments per kilobase of transcript per million fragments mapped +1) of gene expression counts, followed by Z-score normalization. (D) GO enrichment analysis of the DEGs, with red bars indicating the upregulated DEGs and blue bars indicating the downregulated DEGs. (E) KEGG enrichment analysis of the DEGs. (F) Upregulation of CYP1B1 and GCLM (two upregulated DEGs) were confirmed using reverse transcription-quantitative PCR. ***P.adjust<0.01, **P.adjust=0.01–0.05, *P.adjust=0.05–0.1; + >0.1.; The experiments were repeated three times. PC, principal component; DEGs, differentially expressed genes; GO, Gene Ontology; KEGG, Kyoto Encyclopedia of Genes and Genomes; Ct, control group; OXA, oxamate group; GCLM, glutamate-cysteine ligase modifier subunit; CYP1B1, cytochrome P450 family 1 subfamily B member 1.

GSEA results

Compared with the control group, the oxamate-treated group showed reductions in the levels of BP gene sets including ribosomal large subunit biogenesis, translational initiation and ribosomal large subunit assembly (Fig. 6A), cellular compartment gene sets such as ribosomal subunit and large ribosomal subunit (Fig. 6B) and molecular function gene sets associated with the structural constitution of the ribosome (Fig. 6C). Furthermore, the activity of KEGG gene sets encompassing ribosome, DNA replication and aminoacyl-tRNA biosynthesis was lower in the treatment group than in the control group (Fig. 6D). Hallmark gene sets such as Myc, E2F, G2M checkpoint, oxidative phosphorylation, DNA repair and MTORC signaling were also downregulated in the treatment group vs. the control group (data not shown).

Figure 6.

Gene Set Enrichment Analysis of the transcriptomic comparison between the control and oxamate groups. (A) Biological process gene sets downregulated in the treatment group. (B) Cellular compartment gene sets downregulated in the treatment group. (C) Molecular function gene sets downregulated in the treatment group. (D) Kyoto Encyclopedia of Genes and Genomes gene sets downregulated in the treatment group. NES, enrichment scores; FDR, False Discovery Rates.

YARS1 as the hub genes

The present study next identified the hub genes among the downregulated DEGs. The top 3 genes, YARS1, coagulation factor XIII A chain and serpina5 were singled out for further analysis due to the high betweenness values (Fig. 7A). Furthermore, the expression correlations of these 3 genes with 3 key glycolysis-related enzymes [LDHA, hexokinase 2 (HK2) and pyruvate kinase M1/2 (PKM)] were analyzed to ascertain their association with glycolysis and protein lactylation. YARS1 exhibited marked correlations with LDHA (ρ=0.434; P<0.001), PKM (ρ=0.427; P<0.001) and HK2 (ρ=0.158; P<0.001) (Fig. 7B), illustrating that YARS1 expression was closely associated with lactate and lactylation. According to TCGA-BRCA data, the RNA expression of YARS1 was significantly higher in BRCA tissues than in normal tissues (Fig. 7C). Moreover, mRNA gene chip data from the Kaplan-Meier Plotter database revealed a significant association between high YARS1 expression and reduced RFS (P=0.00031; HR, 1.2; 95% confidence interval, 1.09–1.33; Fig. 7D).

Figure 7.

Implications of YARS1 in lactylation and triple-negative breast cancer progression. (A) Visualization of the protein-protein interaction networks involving downregulated genes in the transcriptomic analysis using Cytoscape. (B) Positive correlation of YARS1 expression with various key enzymes associated with lactate production, such as LDHA, PKM and HK2. Expression correlations were determined with the Spearman correlation analysis. (C) Analysis of YARS1 expression in unpaired (left) vs. paired (right) breast cancer samples and normal mammary tissues. The significance of differences in YARS1 expression between unpaired and paired normal and tumor samples was assessed with the Mann-Whitney U test and paired Student's t-test, respectively. These statistical methodologies were chosen in alignment with the attributes of data and implemented with the xiantaozi website-based tool. (D) Association of YARS1 expression with decreased recurrence-free survival in breast cancer according to the Kaplan-Meier Plotter database. ***P<0.01. YARS1, tyrosyl-tRNA synthetase 1; TPM, transcripts per million; LDHA, lactate dehydrogenase A; PKM, pyruvate kinase M1/2; HK2, hexokinase 2.

Discussion

Based on immunohistochemistry and survival analyses, no significant association was found between the panKlac expression level and patient survival using a TMA consisting of various BRCA subtypes (luminal, HER2 amplification and TNBC; cat. no. ZL-Brcsur1801; Shanghai Zhuoli Biotechnology Co., Ltd.) (data not shown). Given that immune surveillance evasion could be a crucial mechanism in TNBC progression (26) and lactylation has been linked to the BRCA immune microenvironment and immunotherapy (27), TNBC was chosen as the focus of the present study. The present study dissected the prognostic significance of global lactylation in non-specific TNBC. To the best of our knowledge, the findings of the present study unveiled for the first time that lactylation levels within the nucleus could independently predict the prognosis of TNBC. However, lactylation levels were not associated with clinicopathological factors such as tumor size, lymph node status and grade. In the in vitro experiments, BRCA cells presented with heightened global pan-lactylation levels compared with benign mammary epithelial cells. Additionally, the repression of lactate production mediated by LDHA decreased BRCA cell proliferation. The subsequent transcriptomic analysis results disclosed a potential close correlation between lactylation and the perturbation of ribosomal subunit synthesis and reassembly processes in the nucleus. Furthermore, the results of the present study highlighted the pivotal implication of a tyrosine-tRNA synthetase, YARS1, in both lactylation and BRCA progression.

Until now, limited studies have assessed the prognostic significance of lactylation in BRCA. In a prior lactylome analysis involving 8 paired TNBC samples (tumor and adjacent tissues), upregulation of H4K12 lactylation was determined as an independent prognostic biomarker for TNBC (28). Similarly, the findings of the present study revealed that various lysine residues on proteins and histones were universally lactylated in BRCA cells and clinical specimens and that global lactylation within the nucleus was a predictive factor for the prognosis of TNBC. Accordingly, it is of great value to investigate the oncogenic implication of nuclear protein lactylation in TNBC. Prior comprehensive lactylproteomic studies have unveiled numerous lactylation sites in liver carcinoma specimens and oral squamous cell carcinoma cells, with only a handful of sites identified on histones (29,30), signifying that lactylation is a widespread protein modification that extends beyond histones. Certain studies have demonstrated that lactylation may contribute to protein stabilization, therefore potentially exerting oncogenic effects within the nucleus, which may be achieved by boosting oncogene transcription or DNA repair mechanisms in human cancer (31,32). Specifically, in the context of prostate cancer, lactylation stabilizes hypoxia inducible factor 1 subunit α, activating KIAA1199 transcription and ultimately facilitating vasculogenic mimicry in tumor cells (31). Additionally, lactylation enhances the function of MRE11, a pivotal protein participating in homologous recombination that recognizes and repairs damaged DNA in human cancer, and inhibition of MRE11 lactylation impedes DNA repair, thereby inducing the sensitivity of tumor cells to drugs such as cisplatin and poly (ADP-ribose) polymerase 1 inhibitors (32). These findings corroborate the results of the present study and demonstrate that lactylation levels within the nucleus could serve as a predictor for the prognosis of patients with TNBC.

In the present study, for mechanistic analyses, a comparative transcriptomic analysis was conducted on MDA-MB-231 cells treated with or without a glycolysis inhibitor, which elucidated that DEGs were enriched in gene sets related to ribosomal subunit synthesis/assembly and aminoacyl-tRNA biosynthesis. Hence, further research is warranted to understand the involvement of lactylation in ribosome synthesis and assembly. Additionally, the present study identified YARS1 as a hub gene among the downregulated DEGs following glycolysis inhibition. Further results showed that YARS1 was positively correlated with key enzymes in glycolysis and lactate production and markedly associated with the prognosis of patients with BRCA. YARS1 has been newly discovered as an oncogene. A previous study revealed the promotional role of YARS1 in the progression of gastric cancer through the PI3K-Akt pathway (33). Furthermore, a more recent study demonstrated that YARS1 is an independent prognostic marker for bladder cancer and potentially affects immune infiltration dynamics and various cancer phenotypes, including senescence, ferroptosis and stemness (34). The present study identified YARS1 as a prognostic marker for TNBC that was closely linked to lactate production and lactylation. Nevertheless, further studies are needed to unveil the intricate mechanisms involved in the regulation of YARS1 expression by lactate and lactylation and the oncogenic mechanism of YARS1 in BRCA.

A limitation of the present study lies in the small sample size of patients with non-specific TNBC. Although RFS displayed a tendency towards correlation with panKlac levels in the nucleus, no statistical significance was observed in the Kaplan-Meier analysis. This lack of significance may be attributed to the small sample size. Nonetheless, it was revealed that increased nuclear panKlac served as an independent marker predictive of an unfavorable prognosis in the multivariate Cox analysis, a comprehensive evaluation that considers various variables. These findings underscore the need for more extensive studies involving a larger sample size to confirm the oncogenic implications of nuclear protein lactylation in TNBC. Furthermore, additional functional experiments and detailed mechanistic investigations are warranted to validate the association between lactylation and YARS1, as the association was only suggested based on bioinformatic analysis in the present study.

In conclusion, it was demonstrated in the present study that lactylation levels in TNBC tissues were higher compared with those in normal tissues, and elevated lactylation levels within the nucleus could be predictive of RFS in patients with TNBC. GSEA and hub gene screening indicated that nuclear lactylation potentially assumes an oncogenic role in TNBC via ribosomal subunit synthesis/assembly and aminoacyl-tRNA biosynthesis pathways. Furthermore, an association was observed between YARS1 and lactylation, highlighting the need for further in-depth mechanistic studies to delve into the intricate relationship among these factors.

Acknowledgements

The authors would like to thank Dr Lan Ting (Department of Advanced Diagnosis Center, People's Hospital of Zhongshan City) for providing technical support throughout the study. The authors would also like to thank Dr Chu Bing (Senior Pathologist, Department of Pathology, People's Hospital of Zhongshan City), for their help when there was a disagreement between our two pathologists. The authors also thank Dr Huang Chensheng (Breast Center, People's Hospital of Zhongshan City) and Dr Zhang Jinhua (Breast Center, People's Hospital of Zhongshan City) for their contributions to the collection of paraffin blocks.

Funding

This study was supported by the Funding of the Key Department of General Surgery (grant no. T2019009) and the Funding of the Graduate Advisor in 2022 (grant no. SG2022YJS0040).

Availability of data and materials

The transcriptome data generated in the present study may be found in the Sequence Read Archive under accession number PRJNA1174689 or at the following URL: https://www.ncbi.nlm.nih.gov/bioproject/PRJNA1174689. Otherwise, the data generated in the present study may be requested from the corresponding author.

Authors' contributions

SM conceptualized the study, while AG devised the research methodology and data collection protocols. AG performed the in vitro experimentation and data acquisition. XC performed the immunohistochemistry assays. FM and YC examined the slides and assigned H scores. AG analyzed and elucidated all data to obtain conclusions, construct figures and compose tables. The initial draft of the manuscript was written by AG. SM meticulously evaluated and refined the intellectual depth of the manuscript. HC and SM procured the essential funding for the research endeavor, with HC also involved in conceptualizing the study, and providing supervision and guidance throughout this study. AG, FM and SM confirm the authenticity of all the raw data. All authors have read and approved the final version of the manuscript.

Ethics approval and consent to participate

Tissues were routinely collected from patients during surgery with prior written informed consent from the patients for the use of their tissues and data in research. The study protocol received ethical approval from the Clinical Practice and Experimental Research Ethics Committee of the People's Hospital of Zhongshan City (Zhongshan, China; approval no. K2023-113), followed international and national regulations, and obeyed the Declaration of Helsinki.

Patient consent for publication

Patients provided written informed consent for the publication of their clinical data and images.

Competing interests

The authors declare that they have no competing interests.

Glossary

Abbreviations

Abbreviations:

Klac

lysine lactylation

TNBC

triple-negative breast cancer

RFS

recurrence-free survival

TMA

tissue microarray

HER2

human epidermal growth factor receptor 2

References

1 

Arnold M, Morgan E, Rumgay H, Mafra A, Singh D, Laversanne M, Vignat J, Gralow JR, Cardoso F, Siesling S and Soerjomataram I: Current and future burden of breast cancer: Global statistics for 2020 and 2040. Breast. 66:15–23. 2022. View Article : Google Scholar : PubMed/NCBI

2 

Derakhshan F and Reis-Filho JS: Pathogenesis of triple-negative breast cancer. Annu Rev Pathol. 17:181–204. 2022. View Article : Google Scholar : PubMed/NCBI

3 

Bianchini G, De Angelis C, Licata L and Gianni L: Treatment landscape of triple-negative breast cancer-expanded options, evolving needs. Nat Rev Clin Oncol. 19:91–113. 2022. View Article : Google Scholar : PubMed/NCBI

4 

Mittendorf EA, Zhang H, Barrios CH, Saji S, Jung KH, Hegg R, Koehler A, Sohn J, Iwata H, Telli ML, et al: Neoadjuvant atezolizumab in combination with sequential nab-paclitaxel and anthracycline-based chemotherapy versus placebo and chemotherapy in patients with early-stage triple-negative breast cancer (IMpassion031): A randomised, double-blind, phase 3 trial. Lancet. 396:1090–1100. 2020. View Article : Google Scholar : PubMed/NCBI

5 

Winer EP, Lipatov O, Im SA, Goncalves A, Muñoz-Couselo E, Lee KS, Schmid P, Tamura K, Testa L, Witzel I, et al: Pembrolizumab versus investigator-choice chemotherapy for metastatic triple-negative breast cancer (KEYNOTE-119): A randomised, open-label, phase 3 trial. Lancet Oncol. 22:499–511. 2021. View Article : Google Scholar : PubMed/NCBI

6 

Park JH, Pyun WY and Park HW: Cancer metabolism: Phenotype, signaling and therapeutic targets. Cells. 9:23082020. View Article : Google Scholar : PubMed/NCBI

7 

Lunt SY and Vander Heiden MG: Aerobic glycolysis: Meeting the metabolic requirements of cell proliferation. Annu Rev Cell Dev Biol. 27:441–464. 2011. View Article : Google Scholar : PubMed/NCBI

8 

Yang J, Ren B, Yang G, Wang H, Chen G, You L, Zhang T and Zhao Y: The enhancement of glycolysis regulates pancreatic cancer metastasis. Cell Mol Life Sci. 77:305–321. 2020. View Article : Google Scholar : PubMed/NCBI

9 

Chen Y, Zhang J, Zhang M, Song Y, Zhang Y, Fan S, Ren S, Fu L, Zhang N, Hui H and Shen X: Baicalein resensitizes tamoxifen-resistant breast cancer cells by reducing aerobic glycolysis and reversing mitochondrial dysfunction via inhibition of hypoxia-inducible factor-1α. Clin Transl Med. 11:e5772021. View Article : Google Scholar : PubMed/NCBI

10 

Zhao J, Jin D, Huang M, Ji J, Xu X, Wang F, Zhou L, Bao B, Jiang F, Xu W, et al: Glycolysis in the tumor microenvironment: A driver of cancer progression and a promising therapeutic target. Front Cell Dev Biol. 12:14164722024. View Article : Google Scholar : PubMed/NCBI

11 

Yang H, Zou X, Yang S, Zhang A, Li N and Ma Z: Identification of lactylation related model to predict prognostic, tumor infiltrating immunocytes and response of immunotherapy in gastric cancer. Front Immunol. 14:11499892023. View Article : Google Scholar : PubMed/NCBI

12 

Jiao Y, Ji F, Hou L, Lv Y and Zhang J: Lactylation-related gene signature for prognostic prediction and immune infiltration analysis in breast cancer. Heliyon. 10:e247772024. View Article : Google Scholar : PubMed/NCBI

13 

Wang T, Ye Z, Li Z, Jing DS, Fan GX, Liu MQ, Zhuo QF, Ji SR, Yu XJ, Xu XW and Qin Y: Lactate-induced protein lactylation: A bridge between epigenetics and metabolic reprogramming in cancer. Cell Prolif. 56:e134782023. View Article : Google Scholar : PubMed/NCBI

14 

Zhang D, Tang Z, Huang H, Zhou G, Cui C, Weng Y, Liu W, Kim S, Lee S, Perez-Neut M, et al: Metabolic regulation of gene expression by histone lactylation. Nature. 574:575–580. 2019. View Article : Google Scholar : PubMed/NCBI

15 

Li W, Zhou C, Yu L, Hou Z, Liu H, Kong L, Xu Y, He J, Lan J, Ou Q, et al: Tumor-derived lactate promotes resistance to bevacizumab treatment by facilitating autophagy enhancer protein RUBCNL expression through histone H3 lysine 18 lactylation (H3K18la) in colorectal cancer. Autophagy. 20:114–130. 2024. View Article : Google Scholar : PubMed/NCBI

16 

Li F, Zhang H, Huang Y, Li D, Zheng Z, Xie K, Cao C, Wang Q, Zhao X, Huang Z, et al: Single-cell transcriptome analysis reveals the association between histone lactylation and cisplatin resistance in bladder cancer. Drug Resist Updat. 73:1010592024. View Article : Google Scholar : PubMed/NCBI

17 

Yu J, Chai P, Xie M, Ge S, Ruan J, Fan X and Jia R: Histone lactylation drives oncogenesis by facilitating m6A reader protein YTHDF2 expression in ocular melanoma. Genome Biol. 22:852021. View Article : Google Scholar : PubMed/NCBI

18 

Ju J, Zhang H, Lin M, Yan Z, An L, Cao Z, Geng D, Yue J, Tang Y, Tian L, et al: The alanyl-tRNA synthetase AARS1 moonlights as a lactyltransferase to promote YAP signaling in gastric cancer. J Clin Invest. 134:e1745872024. View Article : Google Scholar : PubMed/NCBI

19 

Zong Z, Xie F, Wang S, Wu X, Zhang Z, Yang B and Zhou F: Alanyl-tRNA synthetase, AARS1, is a lactate sensor and lactyltransferase that lactylates p53 and contributes to tumorigenesis. Cell. 187:2375–2392.e33. 2024. View Article : Google Scholar : PubMed/NCBI

20 

Giuliano AE, Connolly JL, Edge SB, Mittendorf EA, Rugo HS, Solin LJ, Weaver DL, Winchester DJ and Hortobagyi GN: Breast cancer-major changes in the American joint committee on cancer eighth edition cancer staging manual. CA Cancer J Clin. 67:290–303. 2017. View Article : Google Scholar : PubMed/NCBI

21 

Hammond ME, Hayes DF, Dowsett M, Allred DC, Hagerty KL, Badve S, Fitzgibbons PL, Francis G, Goldstein NS, Hayes M, et al: American society of clinical oncology/college of American pathologists guideline recommendations for immunohistochemical testing of estrogen and progesterone receptors in breast cancer. J Clin Oncol. 28:2784–2795. 2010. View Article : Google Scholar : PubMed/NCBI

22 

Wolff AC, Hammond MEH, Allison KH, Harvey BE, Mangu PB, Bartlett JMS, Bilous M, Ellis IO, Fitzgibbons P, Hanna W, et al: Human epidermal growth factor receptor 2 testing in breast cancer: American society of clinical oncology/college of American pathologists clinical practice guideline focused update. Arch Pathol Lab Med. 142:1364–1382. 2018. View Article : Google Scholar : PubMed/NCBI

23 

Bertozzi S, Londero AP, Viola L, Orsaria M, Bulfoni M, Marzinotto S, Corradetti B, Baccarani U, Cesselli D, Cedolini C and Mariuzzi L: TFEB, SIRT1, CARM1, beclin-1 expression and PITX2 methylation in breast cancer chemoresistance: A retrospective study. BMC Cancer. 21:11182021. View Article : Google Scholar : PubMed/NCBI

24 

Livak KJ and Schmittgen TD: Analysis of relative gene expression data using real-time quantitative PCR and the 2(−Delta Delta C(T)) method. Methods. 25:402–408. 2001. View Article : Google Scholar : PubMed/NCBI

25 

Győrffy B: Survival analysis across the entire transcriptome identifies biomarkers with the highest prognostic power in breast cancer. Comput Struct Biotechnol J. 19:4101–4109. 2021. View Article : Google Scholar : PubMed/NCBI

26 

Knab VM, Gotthardt D, Klein K, Grausenburger R, Heller G, Menzl I, Prinz D, Trifinopoulos J, List J, Fux D, et al: Triple-negative breast cancer cells rely on kinase-independent functions of CDK8 to evade NK-cell-mediated tumor surveillance. Cell Death Dis. 12:9912021. View Article : Google Scholar : PubMed/NCBI

27 

Deng J and Liao X: Lysine lactylation (Kla) might be a novel therapeutic target for breast cancer. BMC Med Genomics. 16:2832023. View Article : Google Scholar : PubMed/NCBI

28 

Cui Z, Li Y, Lin Y, Zheng C, Luo L, Hu D, Chen Y, Xiao Z and Sun Y: Lactylproteome analysis indicates histone H4K12 lactylation as a novel biomarker in triple-negative breast cancer. Front Endocrinol (Lausanne). 15:13286792024. View Article : Google Scholar : PubMed/NCBI

29 

Yang Z, Yan C, Ma J, Peng P, Ren X, Cai S, Shen X, Wu Y, Zhang S, Wang X, et al: Lactylome analysis suggests lactylation-dependent mechanisms of metabolic adaptation in hepatocellular carcinoma. Nat Metab. 5:61–79. 2023. View Article : Google Scholar : PubMed/NCBI

30 

Song F, Hou C, Huang Y, Liang J, Cai H, Tian G, Jiang Y, Wang Z and Hou J: Lactylome analyses suggest systematic lysine-lactylated substrates in oral squamous cell carcinoma under normoxia and hypoxia. Cell Signal. 120:1112282024. View Article : Google Scholar : PubMed/NCBI

31 

Luo Y, Yang Z, Yu Y and Zhang P: HIF1α lactylation enhances KIAA1199 transcription to promote angiogenesis and vasculogenic mimicry in prostate cancer. Int J Biol Macromol. 222:2225–2243. 2022. View Article : Google Scholar : PubMed/NCBI

32 

Chen Y, Wu J, Zhai L, Zhang T, Yin H, Gao H, Zhao F, Wang Z, Yang X, Jin M, et al: Metabolic regulation of homologous recombination repair by MRE11 lactylation. Cell. 187:294–311.e21. 2024. View Article : Google Scholar : PubMed/NCBI

33 

Zhang C, Lin X, Zhao Q, Wang Y, Jiang F, Ji C, Li Y, Gao J, Li J and Shen L: YARS as an oncogenic protein that promotes gastric cancer progression through activating PI3K-Akt signaling. J Cancer Res Clin Oncol. 146:329–342. 2020. View Article : Google Scholar : PubMed/NCBI

34 

Wang Y, Wang J, Zhang L, He J, Ji B, Wang J, Ding B and Ren M: Unveiling the role of YARS1 in bladder cancer: A prognostic biomarker and therapeutic target. J Cell Mol Med. 28:1–20. 2024. View Article : Google Scholar

Related Articles

  • Abstract
  • View
  • Download
  • Twitter
Copy and paste a formatted citation
Spandidos Publications style
Gui A, Cao X, Meng F, Chen Y, Ma S and Chen H: Protein lactylation within the nucleus independently predicts the prognosis of non‑specific triple‑negative breast cancer. Oncol Lett 29: 72, 2025.
APA
Gui, A., Cao, X., Meng, F., Chen, Y., Ma, S., & Chen, H. (2025). Protein lactylation within the nucleus independently predicts the prognosis of non‑specific triple‑negative breast cancer. Oncology Letters, 29, 72. https://doi.org/10.3892/ol.2024.14818
MLA
Gui, A., Cao, X., Meng, F., Chen, Y., Ma, S., Chen, H."Protein lactylation within the nucleus independently predicts the prognosis of non‑specific triple‑negative breast cancer". Oncology Letters 29.2 (2025): 72.
Chicago
Gui, A., Cao, X., Meng, F., Chen, Y., Ma, S., Chen, H."Protein lactylation within the nucleus independently predicts the prognosis of non‑specific triple‑negative breast cancer". Oncology Letters 29, no. 2 (2025): 72. https://doi.org/10.3892/ol.2024.14818
Copy and paste a formatted citation
x
Spandidos Publications style
Gui A, Cao X, Meng F, Chen Y, Ma S and Chen H: Protein lactylation within the nucleus independently predicts the prognosis of non‑specific triple‑negative breast cancer. Oncol Lett 29: 72, 2025.
APA
Gui, A., Cao, X., Meng, F., Chen, Y., Ma, S., & Chen, H. (2025). Protein lactylation within the nucleus independently predicts the prognosis of non‑specific triple‑negative breast cancer. Oncology Letters, 29, 72. https://doi.org/10.3892/ol.2024.14818
MLA
Gui, A., Cao, X., Meng, F., Chen, Y., Ma, S., Chen, H."Protein lactylation within the nucleus independently predicts the prognosis of non‑specific triple‑negative breast cancer". Oncology Letters 29.2 (2025): 72.
Chicago
Gui, A., Cao, X., Meng, F., Chen, Y., Ma, S., Chen, H."Protein lactylation within the nucleus independently predicts the prognosis of non‑specific triple‑negative breast cancer". Oncology Letters 29, no. 2 (2025): 72. https://doi.org/10.3892/ol.2024.14818
Follow us
  • Twitter
  • LinkedIn
  • Facebook
About
  • Spandidos Publications
  • Careers
  • Cookie Policy
  • Privacy Policy
How can we help?
  • Help
  • Live Chat
  • Contact
  • Email to our Support Team