Spandidos Publications Logo
  • About
    • About Spandidos
    • Aims and Scopes
    • Abstracting and Indexing
    • Editorial Policies
    • Reprints and Permissions
    • Job Opportunities
    • Terms and Conditions
    • Contact
  • Journals
    • All Journals
    • Oncology Letters
      • Oncology Letters
      • Information for Authors
      • Editorial Policies
      • Editorial Board
      • Aims and Scope
      • Abstracting and Indexing
      • Bibliographic Information
      • Archive
    • International Journal of Oncology
      • International Journal of Oncology
      • Information for Authors
      • Editorial Policies
      • Editorial Board
      • Aims and Scope
      • Abstracting and Indexing
      • Bibliographic Information
      • Archive
    • Molecular and Clinical Oncology
      • Molecular and Clinical Oncology
      • Information for Authors
      • Editorial Policies
      • Editorial Board
      • Aims and Scope
      • Abstracting and Indexing
      • Bibliographic Information
      • Archive
    • Experimental and Therapeutic Medicine
      • Experimental and Therapeutic Medicine
      • Information for Authors
      • Editorial Policies
      • Editorial Board
      • Aims and Scope
      • Abstracting and Indexing
      • Bibliographic Information
      • Archive
    • International Journal of Molecular Medicine
      • International Journal of Molecular Medicine
      • Information for Authors
      • Editorial Policies
      • Editorial Board
      • Aims and Scope
      • Abstracting and Indexing
      • Bibliographic Information
      • Archive
    • Biomedical Reports
      • Biomedical Reports
      • Information for Authors
      • Editorial Policies
      • Editorial Board
      • Aims and Scope
      • Abstracting and Indexing
      • Bibliographic Information
      • Archive
    • Oncology Reports
      • Oncology Reports
      • Information for Authors
      • Editorial Policies
      • Editorial Board
      • Aims and Scope
      • Abstracting and Indexing
      • Bibliographic Information
      • Archive
    • Molecular Medicine Reports
      • Molecular Medicine Reports
      • Information for Authors
      • Editorial Policies
      • Editorial Board
      • Aims and Scope
      • Abstracting and Indexing
      • Bibliographic Information
      • Archive
    • World Academy of Sciences Journal
      • World Academy of Sciences Journal
      • Information for Authors
      • Editorial Policies
      • Editorial Board
      • Aims and Scope
      • Abstracting and Indexing
      • Bibliographic Information
      • Archive
    • International Journal of Functional Nutrition
      • International Journal of Functional Nutrition
      • Information for Authors
      • Editorial Policies
      • Editorial Board
      • Aims and Scope
      • Abstracting and Indexing
      • Bibliographic Information
      • Archive
    • International Journal of Epigenetics
      • International Journal of Epigenetics
      • Information for Authors
      • Editorial Policies
      • Editorial Board
      • Aims and Scope
      • Abstracting and Indexing
      • Bibliographic Information
      • Archive
    • Medicine International
      • Medicine International
      • Information for Authors
      • Editorial Policies
      • Editorial Board
      • Aims and Scope
      • Abstracting and Indexing
      • Bibliographic Information
      • Archive
  • Articles
  • Information
    • Information for Authors
    • Information for Reviewers
    • Information for Librarians
    • Information for Advertisers
    • Conferences
  • Language Editing
Spandidos Publications Logo
  • About
    • About Spandidos
    • Aims and Scopes
    • Abstracting and Indexing
    • Editorial Policies
    • Reprints and Permissions
    • Job Opportunities
    • Terms and Conditions
    • Contact
  • Journals
    • All Journals
    • Biomedical Reports
      • Information for Authors
      • Editorial Policies
      • Editorial Board
      • Aims and Scope
      • Abstracting and Indexing
      • Bibliographic Information
      • Archive
    • Experimental and Therapeutic Medicine
      • Information for Authors
      • Editorial Policies
      • Editorial Board
      • Aims and Scope
      • Abstracting and Indexing
      • Bibliographic Information
      • Archive
    • International Journal of Epigenetics
      • Information for Authors
      • Editorial Policies
      • Editorial Board
      • Aims and Scope
      • Abstracting and Indexing
      • Bibliographic Information
      • Archive
    • International Journal of Functional Nutrition
      • Information for Authors
      • Editorial Policies
      • Editorial Board
      • Aims and Scope
      • Abstracting and Indexing
      • Bibliographic Information
      • Archive
    • International Journal of Molecular Medicine
      • Information for Authors
      • Editorial Policies
      • Editorial Board
      • Aims and Scope
      • Abstracting and Indexing
      • Bibliographic Information
      • Archive
    • International Journal of Oncology
      • Information for Authors
      • Editorial Policies
      • Editorial Board
      • Aims and Scope
      • Abstracting and Indexing
      • Bibliographic Information
      • Archive
    • Medicine International
      • Information for Authors
      • Editorial Policies
      • Editorial Board
      • Aims and Scope
      • Abstracting and Indexing
      • Bibliographic Information
      • Archive
    • Molecular and Clinical Oncology
      • Information for Authors
      • Editorial Policies
      • Editorial Board
      • Aims and Scope
      • Abstracting and Indexing
      • Bibliographic Information
      • Archive
    • Molecular Medicine Reports
      • Information for Authors
      • Editorial Policies
      • Editorial Board
      • Aims and Scope
      • Abstracting and Indexing
      • Bibliographic Information
      • Archive
    • Oncology Letters
      • Information for Authors
      • Editorial Policies
      • Editorial Board
      • Aims and Scope
      • Abstracting and Indexing
      • Bibliographic Information
      • Archive
    • Oncology Reports
      • Information for Authors
      • Editorial Policies
      • Editorial Board
      • Aims and Scope
      • Abstracting and Indexing
      • Bibliographic Information
      • Archive
    • World Academy of Sciences Journal
      • Information for Authors
      • Editorial Policies
      • Editorial Board
      • Aims and Scope
      • Abstracting and Indexing
      • Bibliographic Information
      • Archive
  • Articles
  • Information
    • For Authors
    • For Reviewers
    • For Librarians
    • For Advertisers
    • Conferences
  • Language Editing
Login Register Submit
  • This site uses cookies
  • You can change your cookie settings at any time by following the instructions in our Cookie Policy. To find out more, you may read our Privacy Policy.

    I agree
Search articles by DOI, keyword, author or affiliation
Search
Advanced Search
presentation
Oncology Letters
Join Editorial Board Propose a Special Issue
Print ISSN: 1792-1074 Online ISSN: 1792-1082
Journal Cover
March-2025 Volume 29 Issue 3

Full Size Image

Sign up for eToc alerts
Recommend to Library

Journals

International Journal of Molecular Medicine

International Journal of Molecular Medicine

International Journal of Molecular Medicine is an international journal devoted to molecular mechanisms of human disease.

International Journal of Oncology

International Journal of Oncology

International Journal of Oncology is an international journal devoted to oncology research and cancer treatment.

Molecular Medicine Reports

Molecular Medicine Reports

Covers molecular medicine topics such as pharmacology, pathology, genetics, neuroscience, infectious diseases, molecular cardiology, and molecular surgery.

Oncology Reports

Oncology Reports

Oncology Reports is an international journal devoted to fundamental and applied research in Oncology.

Experimental and Therapeutic Medicine

Experimental and Therapeutic Medicine

Experimental and Therapeutic Medicine is an international journal devoted to laboratory and clinical medicine.

Oncology Letters

Oncology Letters

Oncology Letters is an international journal devoted to Experimental and Clinical Oncology.

Biomedical Reports

Biomedical Reports

Explores a wide range of biological and medical fields, including pharmacology, genetics, microbiology, neuroscience, and molecular cardiology.

Molecular and Clinical Oncology

Molecular and Clinical Oncology

International journal addressing all aspects of oncology research, from tumorigenesis and oncogenes to chemotherapy and metastasis.

World Academy of Sciences Journal

World Academy of Sciences Journal

Multidisciplinary open-access journal spanning biochemistry, genetics, neuroscience, environmental health, and synthetic biology.

International Journal of Functional Nutrition

International Journal of Functional Nutrition

Open-access journal combining biochemistry, pharmacology, immunology, and genetics to advance health through functional nutrition.

International Journal of Epigenetics

International Journal of Epigenetics

Publishes open-access research on using epigenetics to advance understanding and treatment of human disease.

Medicine International

Medicine International

An International Open Access Journal Devoted to General Medicine.

Journal Cover
March-2025 Volume 29 Issue 3

Full Size Image

Sign up for eToc alerts
Recommend to Library

  • Article
  • Citations
    • Cite This Article
    • Download Citation
    • Create Citation Alert
    • Remove Citation Alert
    • Cited By
  • Similar Articles
    • Related Articles (in Spandidos Publications)
    • Similar Articles (Google Scholar)
    • Similar Articles (PubMed)
  • Download PDF
  • Download XML
  • View XML

  • Supplementary Files
    • Supplementary_Data.pdf
Article Open Access

Adiponectin facilitates the cell cycle, inhibits cell apoptosis and induces temozolomide resistance in glioblastoma via the Akt/mTOR pathway

  • Authors:
    • Peng Sun
    • Fude Liu
    • Kang Huo
    • Jianyi Wang
    • Yawen Cheng
    • Suhang Shang
    • Wenlong Ma
    • Jia Yu
    • Jianfeng Han
  • View Affiliations / Copyright

    Affiliations: Department of Neurology, The First Affiliated Hospital of Xi'an Jiaotong University, Xi'an, Shaanxi 710061, P.R. China, Department of Neurology, The First Affiliated Hospital of Xi'an Jiaotong University, Xi'an, Shaanxi 710061, P.R. China
    Copyright: © Sun et al. This is an open access article distributed under the terms of Creative Commons Attribution License.
  • Article Number: 127
    |
    Published online on: January 7, 2025
       https://doi.org/10.3892/ol.2025.14875
  • Expand metrics +
Metrics: Total Views: 0 (Spandidos Publications: | PMC Statistics: )
Metrics: Total PDF Downloads: 0 (Spandidos Publications: | PMC Statistics: )
Cited By (CrossRef): 0 citations Loading Articles...

This article is mentioned in:



Abstract

Adiponectin (ADN) regulates DNA synthesis, cell apoptosis and cell cycle to participate in the pathology and progression of glioblastoma. The present study aimed to further explore the effect of ADN on temozolomide (TMZ) resistance in glioblastoma and the underlying mechanism of action. Glioblastoma cell lines (U251 and U87‑MG cells) were treated with ADN and TMZ at different concentrations; subsequently, 3.0 µg/ml ADN and 1.0 mM TMZ were selected as the optimal concentrations for the experimental conditions. LY294002 (a PI3K inhibitor) was added to ADN or ADN + TMZ‑treated glioblastoma cell lines. Cell growth rate was determined using the Cell Counting Kit‑8 assay, the apoptotic rate and cell cycle were evaluated using Annexin V/propidium iodide and cell cycle assays, and p‑Akt (Thr308), p‑Akt (Ser473), Akt, p‑mTOR, c‑caspase 3, caspase 3, Bax, cyclin B1 and cyclin D1 expression was determined by western blotting. Adiponectin receptor (ADIPOR) 1 and ADIPOR2 were expressed in glioblastoma cell lines. The glioblastoma cell line growth rate was increased by ADN in a concentration‑ and time‑dependent manner. ADN inhibited glioblastoma cell line apoptosis and facilitated cell cycle. Of note, ADN activated the Akt/mTOR pathway and the addition of LY294002 reversed the effect of ADN, indicating that ADN activated the Akt/mTOR pathway to suppress apoptosis and promote cell cycle in glioblastoma cell lines. Notably, TMZ inhibited glioblastoma cell line growth, promoted apoptosis and increased G2 phase cell cycle arrest. However, the addition of ADN reversed the effect of TMZ in glioblastoma cell lines, disclosing that ADN induced TMZ resistance. Markedly, ADN‑mediated TMZ resistance was further attenuated by LY294002, suggesting that ADN activated the Akt/mTOR pathway to induce TMZ resistance in glioblastoma cell lines. In conclusion, ADN activated the Akt/mTOR pathway to facilitate cell cycle, inhibit cell apoptosis and induce TMZ resistance in glioblastoma.

Introduction

Gliomas are the most common type of primary brain tumor with a global prevalence of 42.8% among primary central nervous system tumors (1,2). According to the World Health Organization (WHO), gliomas can be classified into four grades and a higher grade reflects a higher degree of malignancy (3). Glioblastoma, a WHO grade IV glioma, is the most aggressive type of glioma and accounts for ~49% of malignant brain tumors (4,5). It is estimated that the annual incidence of glioblastoma is ~3.23 per 100,000 individuals (6). Temozolomide (TMZ) is the first-line chemotherapy for glioblastoma and acts by inducing DNA nucleotide mismatch, leading to glioblastoma cell damage, apoptosis and cell cycle arrest in the G2/M phase (7–10). However, TMZ resistance develops in nearly 50% of patients with glioblastoma and is a contributor to poor prognosis (10–12). Therefore, exploring potential mechanisms that lead to TMZ resistance is worthwhile in improving the management of patients with glioblastoma.

TMZ resistance can be induced by the overexpression of O6-methylguanine-DNA methyltransferase and/or deficiency in the DNA repair pathway (11). Recently, other mechanisms for TMZ resistance have been proposed (13). The Akt/mTOR pathway plays a fundamental role in glioblastoma pathology and progression, which regulates multiple cellular processes, such as cell survival, proliferation, angiogenesis, invasion and metastasis (14). Of note, this pathway also played a fundamental role in TMZ resistance in glioblastoma according to previous studies (15–17).

Adiponectin (ADN) is a protein consisting of 244 amino acids with a molecular weight of 28 kDa, which is secreted by adipocytes and serves as a pivotal mediator of insulin sensitivity, lipid metabolism and inflammation (18). Previous studies report that ADN was closely involved in the pathology and progression of various types of cancer, including glioblastoma (19–22). For instance, one study indicated that ADN regulates pancreatic cancer cell growth through the β-catenin pathway (23). Regarding glioblastoma, another study illustrated that ADN regulates DNA synthesis, cell proliferation and cell cycle arrest to modulate glioblastoma progression (22). ADN also exerts fundamental effects on drug resistance in cancer cells (24) and ADN regulates the sensitivity of prostate cancer cells to doxorubicin (25). Another study proposed that ADN modulated sunitinib sensitivity by abrogating the PI3K/Akt/NF-κB pathway in renal cell carcinoma (26). Considering the involvement of ADN in glioblastoma progression and its ability to modulate drug resistance, it was hypothesized that ADN may also participate in TMZ resistance in glioblastoma.

The current study intended to explore the engagement of ADN in TMZ resistance in glioblastoma and the involvement of the Akt/mTOR pathway during this process.

Materials and methods

Cell culture and ADN treatment

U251 (cat. no. SCSP-559; National Collection of Authenticated Cell Cultures) and U87-MG (cat. no. TCHu138; National Collection of Authenticated Cell Cultures) cells were maintained in high-glucose Dulbecco's Modified Eagle's Medium (cat. no. SH30022.01; Hyclone; Cytiva) containing 10% fetal bovine serum (cat. no. SH30084.04; Hyclone; Cytiva) at 37°C in the presence of 5% CO2. They were subsequently treated with ADN (cat. no. 1065-AP-050; R&D Systems, Inc.) at concentrations of 0.1, 0.5, 1.0 3.0 and 10.0 µg/ml. Subsequently, the cell growth rate was determined by the Cell Counting Kit-8 (CCK-8) assay and the phosphorylated (p)-Akt (Thr308), p-Akt (Ser473), Akt and p-mTOR expression was analyzed by western blotting. The U87-MG cell line used in the present study was the American Type Culture Collection (ATCC) version, which is most probably a glioblastoma cell line of unknown origin. The authenticity of the U87-MG cell line was verified by Short Tandem Repeat (STR) Profiling. The STR Profiling results of the U87-MG cell line were as follows: Amelogenin: X; D5S818: 11, 12; D13S317: 8, 11; D7S820: 8, 9; D16S539: 12; vWA: 15, 17; TH01: 9.3; TPOX: 8; CSF1PO: 10, 11; D19S433: 15, 15.2; D21S11: 28, 32.2; D18S51: 13, 14, which were from the website of the supplier (https://www.cellbank.org.cn/search-detail.php?id=211).

LY294002 treatment

LY294002 (a PI3K inhibitor; cat. no. ab120243; Abcam) was dissolved in dimethyl sulfoxide (cat. no. PHR1309; MilliporeSigma) for further treatment. Subsequently, U251 and U87-MG cells were treated with 10 µM LY294002 in combination with ADN for 24 h at 37°C. Furthermore, the apoptotic rate was assessed by Annexin V/propidium iodide (AV/PI). The expression levels of cleaved caspase 3 (c-caspase 3), caspase 3 and Bax were evaluated by western blotting.

TMZ treatment

TMZ (cat. no. ab141055; Abcam) at concentrations of 0.1 and 1.0 mM were cultured with U251 and U87-MG cells, respectively. ADN with concentrations of 1, 2 and 3 µg/ml were cultured with cells in combination with TMZ at 0.1 and 1.0 mM at 37°C for 24 h. The mixture of 1.0 mM TMZ, 3 µg/ml ADN and 10 µM LY294002 was also added to the cells. Finally, 1 mM TMZ or LY294002 was cultured with the cells in the presence of 3 µg/ml ADN at 37°C for 24 h. Subsequently, the cell growth rate was assessed using CCK-8, the apoptotic rate and cell cycle were evaluated using AV/PI assay and cell cycle assay; the expression levels of c-caspase 3, caspase 3, Bax, cyclin B1 and cyclin D1 were determined by western blotting.

CCK-8 assay

The CCK-8 regent (cat. no. C0037; Beyotime Institute of Biotechnology) with an amount of 50 µl was added and cultivated with the cells for 1 h at 37°C. Subsequently, the optical density value at 450 nm was measured with a microplate reader (Bio-Rad Laboratories, Inc.). The cell growth rate was calculated.

AV/PI and cell cycle assays

An AV/PI kit (cat. no. C1062S; Beyotime Institute of Biotechnology) was used to detect cell apoptosis. The cells were digested with trypsin (cat. no. SH30042.01; Hyclone; Cytiva) for 1 min at room temperature and re-suspended. Following rinsing with PBS, the cells were incubated with 5 µl AV and 5 µl PI at room temperature in the dark for 15 min at room temperature. Finally, the cells were measured with a CytoFLEX flow cytometer (Beckman Coulter, Inc.). The data were analyzed with FlowJo X (FlowJo LLC). The cells in quadrant 2 (Q2) and quadrant 4 (Q4) were considered as apoptotic cells.

For the cell cycle assay, the cells were harvested and re-suspended. Subsequently, they were fixed in 70% ethanol at 4°C overnight. The cells were centrifuged (800 × g at 4°C for 3 min) and collected and stained with PI solution (cat. no. ST1569; Beyotime Institute of Biotechnology) for 30 min at room temperature. A CytoFLEX flow cytometer (Beckman Coulter, Inc.) was applied to detect the cells.

Western blotting

The cells were lysed with radio immunoprecipitation assay buffer (cat. no. V900854; MilliporeSigma) and the protein solution was quantified with the bicinchoninic acid kit (cat. no. 23225; Thermo Fisher Scientific, Inc.). The protein was denatured at 100°C for 10 min following mixing with a loading buffer. Subsequently, 10-µg protein samples were loaded into a 4–20% sodium dodecyl sulfate polyacrylamide gel electrophoresis gel for separation and transferred to the nitrocellulose membrane (cat. no. HATF00010; MilliporeSigma). The membrane was blocked with skimmed milk for 2 h at 37°C, followed by incubation with primary and secondary antibodies overnight at 4°C and secondary antibodies at 37°C for 90 min. The primary antibodies used were for the following proteins: Adiponectin receptor (ADIPOR) 1 (cat. no. APR06109G; 1:1,000; Epitomics, Inc.), ADIPOR2 (cat. no. APG01582G; 1:500; Epitomics, Inc.), Akt (cat. no. 9272S; 1:1,000; Cell Signaling Technology, Inc.), p-Akt (Thr308) (cat. no. 9275S; 1:500; Cell Signaling Technology, Inc.), p-Akt (Ser473) (cat. no. 9271S; 1:500; Cell Signaling Technology, Inc.), c-caspase 3 (cat. no. 9661S; 1:500; Cell Signaling Technology, Inc.), caspase 3 (cat. no. 9662S; 1:1,000; Cell Signaling Technology, Inc.), Bax (cat. no. 2772S; 1:1,000; Cell Signaling Technology, Inc.), p-mTOR (cat. no. 2983S; 1:500; Cell Signaling Technology, Inc.), cyclin B1 (cat. no. ab32053; 1:1,000; Abcam), cyclin D1 (cat. no. ab16663; 1:1,000; Abcam), β-actin (cat. no. 20536-1-AP; 1:4,000; Proteintech Group, Inc.) and glyceraldehyde-3-phosphate dehydrogenase (GAPDH) antibody (cat. no. 10494-1-AP; 1:4,000; Proteintech Group, Inc.). Finally, the horseradish peroxidase-conjugated secondary antibody (cat. no. ab6721; 1:10,000; Abcam) was incubated with the membrane. The protein bands were visualized with an enhanced chemiluminescence kit (cat. no. 32209; Thermo Fisher Scientific, Inc.) and X-ray film. The gray value was quantified by Gene Tools 3.7 (SynGene).

Statistical analysis

The SPSS software (v.26.0; IBM Corp.) was used for statistical analysis. One-way ANOVA was applied for the comparison among groups and Tukey's test was employed for post-hoc comparison. P<0.05 was considered to indicate a statistically significant difference.

Results

ADN increases growth and activates the Akt/mTOR pathway in U251 and U87-MG cells

Considering that ADN binds to its receptors to exert its functions, western blotting was applied to detect ADIPOR1 and ADIPOR2 in U251 and U87-MG cells. It was found that ADIPOR1 and ADIPOR2 were expressed in U251 and U87-MG cells, suggesting that these two types of cells possessed the basis for ADN to exert its functions (Fig. S1).

U251 cell growth rate was increased following treatment with 1.0, 3.0 and 10.0 µg/ml ADN compared with that noted in the control (all P<0.05; Fig. 1A). Subsequently, U251 cells were treated with 3.0 µg/ml ADN at different time points. It was found that following ADN treatment for 24 and 48 h, U251 cell growth rate was increased compared with that of the control (both P<0.05; Fig. 1B). Similarly, the effect of ADN on the U87-MG cell growth rate further indicated a concentration-dependent (Fig. 1C) and time-dependent (Fig. 1D) mode of action. It was noted that when the treatment duration was 24 h, ADN exhibited an optimal effect in promoting U251 and U87-MG cell growth. In addition, compared with the treatment duration of 24 h, the effect of ADN on U251 and U87-MG cell growth was not further promoted after 48 h (both P>0.05). Therefore, the treatment duration of ADN for 24 h was selected as the experimental condition for subsequent experiments.

Figure 1.

ADN facilitates U251 and U87-MG cell growth in a concentration- and time-dependent manner. (A) Effect of different concentrations of ADN on U251 cell growth rate. (B) Effect of 3.0 µg/ml ADN on U251 cell growth rate at different time points. (C) Effect of different concentrations of ADN on U87-MG cell growth rate. (D) Effect of 3.0 µg/ml ADN on U87-MG cell growth rate at different time points. *P<0.05 vs. control. ADN, adiponectin.

According to western blotting analysis (Fig. 2A), p-Akt (Thr308)/Akt was elevated following 1.0 and 3.0 µg/ml treatment with ADN compared with that of the control in U251 cells (both P<0.05; Fig. 2B). However, p-Akt (Ser473)/Akt was not affected by ADN treatment at any concentration used in U251 cells (all P>0.05; Fig. 2C). p-mTOR/GAPDH was increased following treatment with 1.0 and 3.0 µg/ml ADN compared with those of the control in U251 cells (both P<0.05; Fig. 2D). The same trends were also noted in U87-MG cells (Fig. 2E-H).

Figure 2.

ADN activates the Akt/mTOR pathway in U251 and U87-MG cells. (A) Representative images of p-Akt (Thr308), p-Akt (Ser473), Akt, p-mTOR and GAPDH by western blotting in U251 cells. Effect of different concentrations of ADN on (B) p-Akt (Thr308)/Akt, (C) p-Akt (Ser473)/Akt and (D) p-mTOR/GAPDH in U251 cells. (E) Representative images of p-Akt (Thr308), p-Akt (Ser473), Akt, p-mTOR and GAPDH by western blotting in U87-MG cells. Effect of different concentrations of ADN on (F) p-Akt (Thr308)/Akt, (G) p-Akt (Ser473)/Akt and (H) p-mTOR/GAPDH in U87-MG cells. *P<0.05 vs. control. ADN, adiponectin; p-, phosphorylated.

Notably, when the concentration was 3.0 µg/ml, ADN indicated outstanding ability to activate the Akt/mTOR pathway and facilitate U251 and U87-MG cell growth. Therefore, 3.0 µg/ml ADN was selected as the experimental condition for subsequent experiments.

ADN activates the Akt/mTOR pathway to inhibit apoptosis in U251 and U87-MG cells

According to the AV/PI assay (Fig. 3A), the apoptotic rate was decreased by ADN compared with that of the vehicle (P<0.05); however, it was increased by ADN + LY294002 compared with ADN in U251 cells (P<0.05; Fig. 3B). western blotting (Fig. 3C) indicated that c-caspase 3/caspase3 (Fig. 3D) and Bax/GAPDH (Fig. 3E) were decreased by ADN compared with the vehicle (both P<0.05); however, they were elevated by ADN + LY294002 compared with ADN in U251 cells (both P<0.05). The same trends were noted in U87-MG cells (Fig. 3F-J).

Figure 3.

LY294002 attenuates the inhibition of ADN on U251 and U87-MG cell apoptosis. (A) Representative images of U251 cell apoptosis by AV/PI assay and (B) comparison of apoptosis rate among control, vehicle-treated, ADN-treated and ADN + LY294002-treated U251 cells. (C) Representative images of c-caspase 3, caspase 3, Bax and GAPDH in U251 cells by western blotting and comparison of (D) c-caspase 3/caspase 3 and (E) Bax/GAPDH among control, vehicle-treated, ADN-treated and ADN + LY294002-treated U251 cells. (F) Representative images of U87-MG cell apoptosis by AV/PI assay and (G) comparison of apoptosis rate among control, vehicle-treated, ADN-treated and ADN + LY294002-treated U87-MG cells. (H) Representative images of c-caspase 3, caspase 3, Bax and GAPDH in U87-MG cells by western blotting and comparison of (I) c-caspase 3/caspase 3 and (J) Bax/GAPDH among control, vehicle-treated, ADN-treated and ADN + LY294002-treated U87-MG cells. *P<0.05 vs. vehicle; #P<0.05 vs. ADN. ADN, adiponectin; c-caspase, cleaved caspase.

ADN activates the Akt/mTOR pathway to increase U251 and U87-MG cells in the S phase

According to cell cycle assay results (Fig. 4A), the proportion of U251 cells in the S phase was increased by ADN treatment compared with the vehicle (P<0.05); however, it was reduced by ADN + LY294002 compared with ADN (P<0.05; Fig. 4B). Western blotting (Fig. 4C) indicated that cyclin B1/β-actin (Fig. 4D) and cyclin D1/β-actin (Fig. 4E) were increased following treatment with ADN compared with the vehicle (P<0.05); however, they were decreased by ADN + LY294002 compared with ADN in U251 cells (P<0.05). Similar trends were noted in U87-MG cells (Fig. 4F-J).

Figure 4.

LY294002 attenuates ADN-induced U251 and U87-MG cells in the S phase. (A) Representative images of U251 cell cycle analysis by cell cycle assay and (B) comparison of the proportion of cells in the S phase among control, vehicle-treated, ADN-treated and ADN + LY294002-treated U251 cells. (C) Representative images of cyclinB1, cyclinD1 and β-actin in U251 cells by western blotting and comparison of (D) cyclinB1/β-actin and (E) cyclinD1/β-actin among control, vehicle-treated, ADN-treated and ADN + LY294002-treated U251 cells. (F) Representative images of U87-MG cell cycle analysis by cell cycle assay and (G) comparison of the proportion of cells in the S phase among control, vehicle-treated, ADN-treated and ADN + LY294002-treated U87-MG cells. (H) Representative images of cyclinB1, cyclinD1 and β-actin in U87-MG cells by western blotting and comparison of (I) cyclinB1/β-actin and (J) cyclinD1/β-actin among control, vehicle-treated, ADN-treated and ADN + LY294002-treated U87-MG cells. *P<0.05 vs. vehicle; #P<0.05 vs. ADN. ADN, adiponectin.

ADN facilitates TMZ resistance in U251 and U87-MG cells

Different concentrations of TMZ were applied to treat the glioblastoma cell lines. It was noted that treatment with 1.0 mM TMZ indicated an optimal effect on inhibiting glioblastoma cell line growth; therefore, this concentration was selected as the optimal treatment condition for the subsequent step. In addition, it was found that only 3.0 µg/ml ADN+1.0 mM TMZ increased glioblastoma cell line growth compared with 1.0 mM TMZ (both P<0.05; Fig. S2A and B). Therefore, 3.0 µg/ml ADN and 1.0 mM TMZ were selected as the conditions for subsequent experiments.

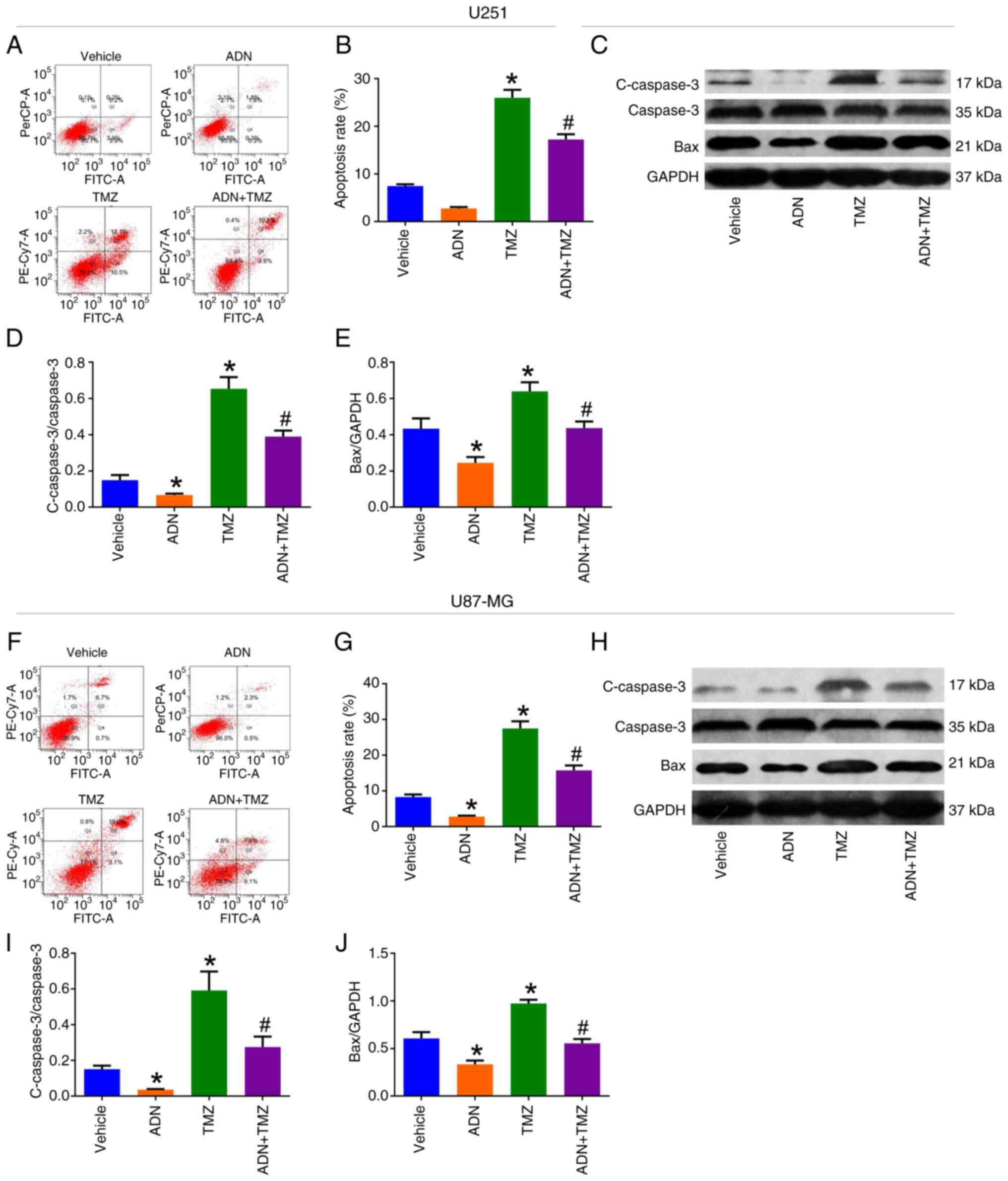
The AV/PI assay (Fig. 5A) suggested that the apoptotic rate was enhanced by TMZ compared with vehicle (P<0.05); however, it was reduced by ADN+TMZ compared with TMZ in U251 cells (P<0.05; Fig. 5B). Western blotting analysis (Fig. 5C) revealed that the ratio of c-caspase 3/caspase 3 (Fig. 5D) and the ratio of Bax/GAPDH (Fig. 5E) were increased by TMZ compared with vehicle (all P<0.05); however, they were reduced by ADN+TMZ compared with TMZ in U251 cells (both P<0.05). The same trends were noted in U87-MG cells (Fig. 5F-J).

Figure 5.

ADN attenuates the promotion of TMZ on U251 and U87-MG cell apoptosis. (A) Representative images of U251 cell apoptosis by AV/PI assay and (B) comparison of apoptosis rate among vehicle-treated, ADN-treated, TMZ-treated and ADN+TMZ-treated U251 cells. (C) Representative images of c-caspase 3, caspase 3, Bax and GAPDH in U251 cells by western blotting and comparison of (D) c-caspase 3/caspase 3 and (E) Bax/GAPDH among vehicle-treated, ADN-treated, TMZ-treated and ADN + TMZ-treated U251 cells. (F) Representative images of U87-MG cell apoptosis by Annexin V/PI flow cytometry and (G) comparison of apoptosis rate among vehicle-treated, ADN-treated, TMZ-treated and ADN + TMZ-treated U87-MG cells. (H) Representative images of c-caspase 3, caspase 3, Bax and GAPDH in U87-MG cells by western blotting and comparison of (I) c-caspase 3/caspase 3 and (J) Bax/GAPDH among vehicle-treated, ADN-treated, TMZ-treated and ADN+TMZ-treated U87-MG cells. *P<0.05 vs. vehicle; #P<0.05 vs. TMZ. ADN, adiponectin; TMZ, temozolomide; c-caspase, cleaved caspase.

The cell cycle assay (Fig. 6A) suggested that the proportion of U251 cells in the G2 phase was increased by TMZ compared with that of the vehicle group (P<0.05), whereas it was decreased in the ADN+TMZ group compared with that noted in the TMZ group (P<0.05; Fig. 6B). The same trends were noted in U87-MG cells (Fig. 6C and D).

Figure 6.

ADN attenuates TMZ-induced U251 and U87-MG cell cycle arrest in the G2 phase. (A) Representative images of U251 cell cycle analysis by cell cycle assay and (B) comparison of the proportion of cells in the G2 phase among vehicle-treated, ADN-treated, TMZ-treated and ADN +TMZ-treated U251 cells. (C) Representative images of U87-MG cell cycle analysis by cell cycle assay and (D) comparison of the proportion of cells in the G2 phase among vehicle-treated, ADN-treated, TMZ-treated and ADN + TMZ-treated U87-MG cells. *P<0.05 vs. vehicle; #P<0.05 vs. TMZ. ADN, adiponectin; TMZ, temozolomide; c-caspase, cleaved caspase.

ADN activates the Akt/mTOR pathway to facilitate TMZ resistance in U251 and U87-MG cells

LY294002 was added to further explore the underlying mechanism of ADN involved in TMZ resistance. It was found that the U251 cell growth rate was reduced by TMZ + ADN + LY294002 compared with TMZ+ADN (P<0.05; Fig. S2A). The same trends were discovered in U87-MG cells (Fig. S2B).

Discussion

The actions of ADN are mediated via classical receptors, which belong to the seven transmembrane domains receptor family, such as ADIPOR1 and ADIPOR2 (27–29). Notably, ADIPOR1 and ADIPOR2 are closely involved in the pathology and progression of glioblastoma (30,31) and several studies have reported that they are expressed in various tumor tissues, including glioma (22,32–34). According to a previous study, ADIPOR1 and ADIPOR2 are expressed in 83% (25/30) of human glioma tissues; in addition, 70% of glioma tissues indicated co-expression of both receptors, which were also expressed in glioblastoma cell lines (22). In line with this previous study (22), the present study also discovered that ADIPOR1 and ADIPOR2 were expressed in U251 and U87-MG cells, suggesting that these two glioblastoma cell lines possessed the basis for ADN to exert its functions. Subsequently, it was noted that ADN could facilitate glioblastoma cell line growth and cells in the S phase, while inhibiting apoptosis. A possible reason might be that ADN can bind to ADIPOR1 and ADIPOR2 to regulate several downstream pathways, such as the adenosine monophosphate-activated protein kinase (AMPK)/sirtuin 1, AMPK/mTOR and extracellular signal-regulated kinase (ERK)1/2 pathways to accelerate glioblastoma cell line proliferation, while inhibiting apoptosis (22,30,31).

The Akt/mTOR pathway, a key regulator of multiple cellular processes, is involved in the pathology and progression of various types of cancer (14,35–37). Regarding glioblastoma, previous studies have indicated that the Akt/mTOR pathway regulates cell proliferation, apoptosis, metastasis, autophagy and cell cycle arrest (38–40). Notably, a previous study discovered that Akt phosphorylation can be regulated by ADN, which is responsible for glioblastoma progression (22). The current study showed that ADN activated the Akt/mTOR pathway in glioblastoma cell lines, which was consistent with a previous study (22). It should be clarified that Ser473 and Thr308 are two phosphorylation sites of Akt (41). However, it was found that ADN could only lead to Akt phosphorylation at Thr308, while it could not induce its phosphorylation at Ser473 in glioblastoma cell lines. It is to notable that the addition of LY294002 reversed the effect of ADN on glioblastoma cell line apoptosis and cells in the S phase. The findings suggested that ADN might activate the Akt/mTOR pathway to facilitate glioblastoma progression.

TMZ is the first-line chemotherapy for patients with glioblastoma, whereas drug resistance to TMZ remains a challenging problem and is a cause of poor prognosis (42,43). U251 and U87-MG cell lines are widely used cell lines to establish TMZ-resistant glioblastoma cell models according to previous studies (44–48). Guided by these previous studies (44–48), U251 and U87-MG cell lines we also applied to explore the effect of ADN on TMZ resistance in glioblastoma. It was found that ADN reversed the effect of TMZ on apoptosis, cell cycle arrest and growth in glioblastoma cell lines, which indicated that it contributed to TMZ resistance in glioblastoma. However, the underlying mechanisms responsible for ADN-induced TMZ resistance have not been reported by previous studies. The Akt/mTOR pathway was found to be aberrantly activated in primary glioblastoma samples and its activation could impair the efficacy of TMZ treatment (16,49–51). Therefore, it was further explored whether this pathway is involved in the regulation of ADN on TMZ resistance in glioblastoma. Notably, it was discovered that the addition of LY294002 reversed the effect of ADN on TMZ resistance in glioblastoma cell lines. Therefore, ADN might induce TMZ resistance by activating the Akt/mTOR pathway in glioblastoma.

The current study observed that ADN facilitated glioblastoma progression and induced TMZ resistance by activating the Akt/mTOR pathway. However, the underlying mechanisms of ADN's regulation of the Akt/mTOR pathway were unclear. According to a previous study, it was hypothesized that ADN might bind to its receptors (ADIPOR1 and ADIPOR2) to initiate the activation of PI3K, which further activated the Akt/mTOR pathway, thereby promoting glioblastoma progression and TMZ resistance (22). However, this hypothesis should be validated by further experiments.

It should be clarified that this study applied 0.1, 0.5, 1.0, 3.0 and 10.0 µg/ml as the concentration gradient of ADN to treat U251 and U87-MG cell lines. The setting of these concentrations of ADN was exploratory in nature. Initially, the present study tried to follow the experience of a relevant previous study, which used 0.0025, 0.025 and 0.25 µg/ml as the concentration gradient of ADN to treat U251 and U87-MG cell lines (22). However, after applying similar concentrations of ADN (0.1 and 0.5 µg/ml), it was found that U251 and U87-MG cell line growth was unaffected. Consequently, it was decided to use higher concentrations of ADN (1.0, 3.0 and 10.0 µg/ml) to treat these cell lines. It is hoped that the concentration gradient of ADN set in the present study can provide a reference for future researchers embarking on similar investigations.

Recently, several studies have revealed the potential mechanisms regarding glioblastoma progression and relapse, which are conducive to improving the management of glioblastoma patients (52–54). Nevertheless, the prognosis of glioblastoma patients is unsatisfactory and one of the contributors is TMZ resistance, which is developed in ~50% of glioblastoma patients (10). Therefore, investigating potential mechanisms contributing to TMZ resistance is crucial to improving the prognosis of patients with glioblastoma. The current study found that ADN was responsible for glioblastoma progression and TMZ resistance. The findings provided perspectives that ADN and its downstream Akt/mTOR pathway might be potential therapeutic targets to reverse TMZ resistance in patients with glioblastoma. Meanwhile, considering the involvement of ADN in glioblastoma progression and TMZ resistance, ADN may serve as a potential marker for patients with glioblastoma receiving TMZ. Therefore, the detection of ADN by enzyme-linked immunosorbent assay and reverse transcription PCR might assist in predicting the prognosis of patients with glioblastoma receiving TMZ. Overall, the findings might be conducive to enhancing the management of patients with glioblastoma. To achieve this goal, further in vivo experiments are required to validate the effect of ADN on glioblastoma progression and TMZ resistance. Further clinical studies are warranted to verify the potential of ADN to serve as a biomarker for patients with glioblastoma receiving TMZ.

Several limitations of this study should be noted. i) The underlying mechanism of the regulation of ADN on the Akt/mTOR pathway should be investigated by further experiments. ii) The glioblastoma cell lines used in this study included U251 and U87-MG cell lines, which could not fully represent the glioblastoma. Further studies could consider applying primary glioblastoma cells or other glioblastoma cell lines, such as A172, LN229 and LN18 cell lines, to validate the findings of this study. iii) Further in vivo experiments were required to confirm the engagement of ADN in glioblastoma progression and TMZ resistance.

In conclusion, the present study demonstrated that ADN activated the Akt/mTOR pathway to facilitate cell cycle, inhibited cell apoptosis and induced TMZ resistance in glioblastoma.

Supplementary Material

Supporting Data

Acknowledgements

Not applicable.

Funding

The present study was supported by The Role of collagen receptor DDR2 in cerebral vasospasm: A Youth project of Shaanxi Natural Science Basic Research Program (grant no. 2016SF-033).

Availability of data and materials

The data generated in the present study may be requested from the corresponding author.

Authors' contributions

JY and JH contributed to the conception and design of the study. PS and FL were responsible for the acquisition of data. KH, JW and YC were responsible for analysis and interpretation of the data. SS contributed to the methodology of the overal study design and wrote the first draft of the manuscript. WM contributed to the interpretation of the data and manuscript revision.. JY and JH confirm the authenticity of all the raw data. All authors read and approved the final manuscript.

Ethics approval and consent to participate

Not applicable.

Patient consent for publication

Not applicable.

Competing interests

The authors declare that they have no competing interests.

References

1 

van den Bent MJ, Geurts M, French PJ, Smits M, Capper D, Bromberg JEC and Chang SM: Primary brain tumours in adults. Lancet. 402:1564–1579. 2023. View Article : Google Scholar : PubMed/NCBI

2 

Salari N, Ghasemi H, Fatahian R, Mansouri K, Dokaneheifard S, Shiri MH, Hemmati M and Mohammadi M: The global prevalence of primary central nervous system tumors: A systematic review and meta-analysis. Eur J Med Res. 28:392023. View Article : Google Scholar : PubMed/NCBI

3 

Weller M, Wen PY, Chang SM, Dirven L, Lim M, Monje M and Reifenberger G: Glioma. Nat Rev Dis Primers. 10:332024. View Article : Google Scholar : PubMed/NCBI

4 

Grochans S, Cybulska AM, Simińska D, Korbecki J, Kojder K, Chlubek D and Baranowska-Bosiacka I: Epidemiology of glioblastoma multiforme-literature review. Cancers (Basel). 14:24122022. View Article : Google Scholar : PubMed/NCBI

5 

Schaff LR and Mellinghoff IK: Glioblastoma and other primary brain malignancies in adults: A review. JAMA. 329:574–587. 2023. View Article : Google Scholar : PubMed/NCBI

6 

Miller KD, Ostrom QT, Kruchko C, Patil N, Tihan T, Cioffi G, Fuchs HE, Waite KA, Jemal A, Siegel RL and Barnholtz-Sloan JS: Brain and other central nervous system tumor statistics, 2021. CA Cancer J Clin. 71:381–406. 2021. View Article : Google Scholar : PubMed/NCBI

7 

Rodríguez-Camacho A, Flores-Vázquez JG, Moscardini Martelli J, Torres-Ríos JA, Olmos-Guzmán A, Ortiz-Arce CS, Cid-Sánchez DR, Pérez SR, Macías-González MDS, Hernández-Sánchez LC, et al: Glioblastoma Treatment: State-of-the-Art and Future Perspectives. Int J Mol Sci. 23:72022022. View Article : Google Scholar

8 

Czarnywojtek A, Borowska M, Dyrka K, Van Gool S, Sawicka-Gutaj N, Moskal J, Kościński J, Graczyk P, Hałas T, Lewandowska AM, et al: Glioblastoma Multiforme: The latest diagnostics and treatment techniques. Pharmacology. 108:423–431. 2023. View Article : Google Scholar : PubMed/NCBI

9 

Aldoghachi AF, Aldoghachi AF, Breyne K, Ling KH and Cheah PS: Recent Advances in the therapeutic strategies of glioblastoma multiforme. Neuroscience. 491:240–270. 2022. View Article : Google Scholar : PubMed/NCBI

10 

Karachi A, Dastmalchi F, Mitchell DA and Rahman M: Temozolomide for immunomodulation in the treatment of glioblastoma. Neuro Oncology. 20:1566–1572. 2018. View Article : Google Scholar : PubMed/NCBI

11 

Tomar MS, Kumar A, Srivastava C and Shrivastava A: Elucidating the mechanisms of Temozolomide resistance in gliomas and the strategies to overcome the resistance. Biochim Biophys Acta Rev Cancer. 1876:1886162021. View Article : Google Scholar : PubMed/NCBI

12 

Teraiya M, Perreault H and Chen VC: An overview of glioblastoma multiforme and temozolomide resistance: Can LC-MS-based proteomics reveal the fundamental mechanism of temozolomide resistance? Front Oncol. 13:11662072023. View Article : Google Scholar : PubMed/NCBI

13 

Daisy Precilla S, Biswas I, Kuduvalli SS and Anitha TS: Crosstalk between PI3K/AKT/mTOR and WNT/β-Catenin signaling in GBM-Could combination therapy checkmate the collusion? Cell Signal. 95:1103502022. View Article : Google Scholar : PubMed/NCBI

14 

Khabibov M, Garifullin A, Boumber Y, Khaddour K, Fernandez M, Khamitov F, Khalikova L, Kuznetsova N, Kit O and Kharin L: Signaling pathways and therapeutic approaches in glioblastoma multiforme (Review). Int J Oncol. 60:692022. View Article : Google Scholar : PubMed/NCBI

15 

Guo L and Wu Z: FOXM1-mediated NUF2 expression confers temozolomide resistance to human glioma cells by regulating autophagy via the PI3K/AKT/mTOR signaling pathway. Neuropathology. 42:430–446. 2022. View Article : Google Scholar : PubMed/NCBI

16 

Zając A, Sumorek-Wiadro J, Langner E, Wertel I, Maciejczyk A, Pawlikowska-Pawlęga B, Pawelec J, Wasiak M, Hułas-Stasiak M, Bądziul D, et al: Involvement of PI3K pathway in glioma cell resistance to temozolomide treatment. Int J Mol Sci. 22:51552021. View Article : Google Scholar : PubMed/NCBI

17 

Xiong J, Guo G, Guo L, Wang Z, Chen Z, Nan Y, Cao Y, Li R, Yang X, Dong J, et al: Amlexanox enhances temozolomide-induced antitumor effects in human glioblastoma cells by inhibiting IKBKE and the Akt-mTOR signaling pathway. ACS Omega. 6:4289–4299. 2021. View Article : Google Scholar : PubMed/NCBI

18 

Khoramipour K, Chamari K, Hekmatikar AA, Ziyaiyan A, Taherkhani S, Elguindy NM and Bragazzi NL: Adiponectin: Structure, physiological functions, role in diseases, and effects of nutrition. Nutrients. 13:11802021. View Article : Google Scholar : PubMed/NCBI

19 

Naimo GD, Forestiero M, Paolì A, Malivindi R, Gelsomino L, Győrffy B, Leonetti AE, Giordano F, Panza S, Conforti FL, et al: ERα/LKB1 complex upregulates E-cadherin expression and stimulates breast cancer growth and progression upon adiponectin exposure. Int J Cancer. 153:1257–1272. 2023. View Article : Google Scholar : PubMed/NCBI

20 

Illiano M, Nigro E, Sapio L, Caiafa I, Spina A, Scudiero O, Bianco A, Esposito S, Mazzeo F, Pedone PV, et al: Adiponectin down-regulates CREB and inhibits proliferation of A549 lung cancer cells. Pulm Pharmacol Ther. 45:114–120. 2017. View Article : Google Scholar : PubMed/NCBI

21 

Nigro E, Orlandella FM, Polito R, Mariniello RM, Monaco ML, Mallardo M, De Stefano AE, Iervolino PLC, Salvatore G and Daniele A: Adiponectin and leptin exert antagonizing effects on proliferation and motility of papillary thyroid cancer cell lines. J Physiol Biochem. 77:237–248. 2021. View Article : Google Scholar : PubMed/NCBI

22 

Porcile C, Di Zazzo E, Monaco ML, D'Angelo G, Passarella D, Russo C, Di Costanzo A, Pattarozzi A, Gatti M, Bajetto A, et al: Adiponectin as novel regulator of cell proliferation in human glioblastoma. J Cell Physiol. 229:1444–1454. 2014. View Article : Google Scholar : PubMed/NCBI

23 

Jiang J, Fan Y, Zhang W, Shen Y, Liu T, Yao M, Gu J, Tu H and Gan Y: Adiponectin suppresses human pancreatic cancer growth through attenuating the β-Catenin signaling pathway. Int J Biol Sci. 15:253–264. 2019. View Article : Google Scholar : PubMed/NCBI

24 

Li Y, Yu C and Deng W: Roles and mechanisms of adipokines in drug resistance of tumor cells. Eur J Pharmacol. 899:1740192021. View Article : Google Scholar : PubMed/NCBI

25 

Bub JD, Miyazaki T and Iwamoto Y: Adiponectin as a growth inhibitor in prostate cancer cells. Biochem Biophys Res Commun. 340:1158–1166. 2006. View Article : Google Scholar : PubMed/NCBI

26 

Sun G, Zhang X, Liu Z, Zhu S, Shen P, Zhang H, Zhang M, Chen N, Zhao J, Chen J, et al: The Adiponectin-AdipoR1 axis mediates tumor progression and tyrosine kinase inhibitor resistance in metastatic renal cell carcinoma. Neoplasia. 21:921–931. 2019. View Article : Google Scholar : PubMed/NCBI

27 

Bocian-Jastrzębska A, Malczewska-Herman A and Kos-Kudła B: Role of leptin and adiponectin in carcinogenesis. Cancers (Basel). 15:42502023. View Article : Google Scholar : PubMed/NCBI

28 

Fang H and Judd RL: Adiponectin regulation and function. Compr Physiol. 8:1031–1063. 2018. View Article : Google Scholar : PubMed/NCBI

29 

Nigro E, Daniele A, Salzillo A, Ragone A, Naviglio S and Sapio L: AdipoRon and other adiponectin receptor agonists as potential candidates in cancer treatments. Int J Mol Sci. 22:55692021. View Article : Google Scholar : PubMed/NCBI

30 

Liu X, Chen J and Zhang J: AdipoR1-mediated miR-3908 inhibits glioblastoma tumorigenicity through downregulation of STAT2 associated with the AMPK/SIRT1 pathway. Oncol Rep. 37:3387–3396. 2017. View Article : Google Scholar : PubMed/NCBI

31 

Jie C, Xuan W, Feng HD, Hua DM, Bo W, Fei S and Hao Z: AdipoR2 inhibits human glioblastoma cell growth through the AMPK/mTOR pathway. Eur J Med Res. 26:282021. View Article : Google Scholar : PubMed/NCBI

32 

Byeon JS, Jeong JY, Kim MJ, Lee SM, Nam WH, Myung SJ, Kim JG, Yang SK, Kim JH and Suh DJ: Adiponectin and adiponectin receptor in relation to colorectal cancer progression. Int J Cancer. 127:2758–2767. 2010. View Article : Google Scholar : PubMed/NCBI

33 

Jardé T, Caldefie-Chézet F, Goncalves-Mendes N, Mishellany F, Buechler C, Penault-Llorca F and Vasson MP: Involvement of adiponectin and leptin in breast cancer: Clinical and in vitro studies. Endocr Relat Cancer. 16:1197–1210. 2009. View Article : Google Scholar : PubMed/NCBI

34 

Williams CJ, Mitsiades N, Sozopoulos E, His A, Wolk A, Nifli AP, Tseleni-Balafouta S and Mantzoros CS: Adiponectin receptor expression is elevated in colorectal carcinomas but not in gastrointestinal stromal tumors. Endocr Relat Cancer. 15:289–299. 2008. View Article : Google Scholar : PubMed/NCBI

35 

Barzegar Behrooz A, Talaie Z, Jusheghani F, Łos MJ, Klonisch T and Ghavami S: Wnt and PI3K/Akt/mTOR survival pathways as therapeutic targets in glioblastoma. Int J Mol Sci. 23:13532022. View Article : Google Scholar : PubMed/NCBI

36 

Fattahi S, Amjadi-Moheb F, Tabaripour R, Ashrafi GH and Akhavan-Niaki H: PI3K/AKT/mTOR signaling in gastric cancer: Epigenetics and beyond. Life Sci. 262:1185132020. View Article : Google Scholar : PubMed/NCBI

37 

Miricescu D, Totan A, Stanescu S II, Badoiu SC, Stefani C and Greabu M: PI3K/AKT/mTOR signaling pathway in breast cancer: From molecular landscape to clinical aspects. Int J Mol Sci. 22:1732020. View Article : Google Scholar : PubMed/NCBI

38 

Zheng X, Li W, Xu H, Liu J, Ren L, Yang Y, Li S, Wang J, Ji T and Du G: Sinomenine ester derivative inhibits glioblastoma by inducing mitochondria-dependent apoptosis and autophagy by PI3K/AKT/mTOR and AMPK/mTOR pathway. Acta Pharm Sin B. 11:3465–3480. 2021. View Article : Google Scholar : PubMed/NCBI

39 

Yang R, Wang M, Zhang G, Bao Y, Wu Y, Li X, Yang W and Cui H: E2F7-EZH2 axis regulates PTEN/AKT/mTOR signalling and glioblastoma progression. Br J Cancer. 123:1445–1455. 2020. View Article : Google Scholar : PubMed/NCBI

40 

Jiang Y, Liu J, Hong W, Fei X and Liu R: Arctigenin inhibits glioblastoma proliferation through the AKT/mTOR pathway and induces autophagy. Biomed Res Int. 2020:35426132020. View Article : Google Scholar : PubMed/NCBI

41 

Manning BD and Toker A: AKT/PKB Signaling: Navigating the Network. Cell. 169:381–405. 2017. View Article : Google Scholar : PubMed/NCBI

42 

Lee SY: Temozolomide resistance in glioblastoma multiforme. Genes Dis. 3:198–210. 2016. View Article : Google Scholar : PubMed/NCBI

43 

Chien CH, Hsueh WT, Chuang JY and Chang KY: Dissecting the mechanism of temozolomide resistance and its association with the regulatory roles of intracellular reactive oxygen species in glioblastoma. J Biomed Sci. 28:182021. View Article : Google Scholar : PubMed/NCBI

44 

Thanasupawat T, Glogowska A, Burg M, Krcek J, Beiko J, Pitz M, Zhang GJ, Hombach-Klonisch S and Klonisch T: C1q/TNF-related peptide 8 (CTRP8) promotes temozolomide resistance in human glioblastoma. Mol Oncol. 12:1464–1479. 2018. View Article : Google Scholar : PubMed/NCBI

45 

Sun Q, Xu J, Yuan F, Liu Y, Chen Q, Guo L, Dong H and Liu B: RND1 inhibits epithelial-mesenchymal transition and temozolomide resistance of glioblastoma via AKT/GSK3-β pathway. Cancer Biol Ther. 25:23217702024. View Article : Google Scholar : PubMed/NCBI

46 

Wang X, Jia L, Jin X, Liu Q, Cao W, Gao X, Yang M and Sun B: NF-ĸB inhibitor reverses temozolomide resistance in human glioma TR/U251 cells. Oncol Lett. 9:2586–2590. 2015. View Article : Google Scholar : PubMed/NCBI

47 

Li H, Chen L, Li JJ, Zhou Q, Huang A, Liu WW, Wang K, Gao L, Qi ST and Lu YT: miR-519a enhances chemosensitivity and promotes autophagy in glioblastoma by targeting STAT3/Bcl2 signaling pathway. J Hematol Oncol. 11:702018. View Article : Google Scholar : PubMed/NCBI

48 

Yang YN, Zhang XH, Wang YM, Zhang X and Gu Z: miR-204 reverses temozolomide resistance and inhibits cancer initiating cells phenotypes by degrading FAP-α in glioblastoma. Oncol Lett. 15:7563–7570. 2018.PubMed/NCBI

49 

Rao V, Kumar G, Vibhavari RJA, Nandakumar K, Thorat ND, Chamallamudi MR and Kumar N: Temozolomide Resistance: A Multifarious Review on Mechanisms Beyond O-6-Methylguanine-DNA Methyltransferase. CNS Neurol Disord Drug Targets. 22:817–831. 2023. View Article : Google Scholar : PubMed/NCBI

50 

Singh N, Miner A, Hennis L and Mittal S: Mechanisms of temozolomide resistance in glioblastoma-a comprehensive review. Cancer Drug Resist. 4:17–43. 2021.PubMed/NCBI

51 

Chen L, Han L, Shi Z, Zhang K, Liu Y, Zheng Y, Jiang T, Pu P, Jiang C and Kang C: LY294002 enhances cytotoxicity of temozolomide in glioma by down-regulation of the PI3K/Akt pathway. Mol Med Rep. 5:575–579. 2012.PubMed/NCBI

52 

Dai X, Ye L, Li H, Dong X, Tian H, Gao P, Dong J and Cheng H: Crosstalk between microglia and neural stem cells influences the relapse of glioblastoma in GBM immunological microenvironment. Clin Immunol. 251:1093332023. View Article : Google Scholar : PubMed/NCBI

53 

Gao P, Wang H, Li H, Shu L, Han Z, Li S, Cheng H and Dai X: miR-21-5p Inhibits the Proliferation, Migration, and Invasion of Glioma by Targeting S100A10. J Cancer. 14:1781–1793. 2023. View Article : Google Scholar : PubMed/NCBI

54 

Zhou L, Li H, Yao H, Dai X, Gao P and Cheng H: TMED family genes and their roles in human diseases. Int J Med Sci. 20:1732–1743. 2023. View Article : Google Scholar : PubMed/NCBI

Related Articles

  • Abstract
  • View
  • Download
  • Twitter
Copy and paste a formatted citation
Spandidos Publications style
Sun P, Liu F, Huo K, Wang J, Cheng Y, Shang S, Ma W, Yu J and Han J: Adiponectin facilitates the cell cycle, inhibits cell apoptosis and induces temozolomide resistance in glioblastoma via the Akt/mTOR pathway. Oncol Lett 29: 127, 2025.
APA
Sun, P., Liu, F., Huo, K., Wang, J., Cheng, Y., Shang, S. ... Han, J. (2025). Adiponectin facilitates the cell cycle, inhibits cell apoptosis and induces temozolomide resistance in glioblastoma via the Akt/mTOR pathway. Oncology Letters, 29, 127. https://doi.org/10.3892/ol.2025.14875
MLA
Sun, P., Liu, F., Huo, K., Wang, J., Cheng, Y., Shang, S., Ma, W., Yu, J., Han, J."Adiponectin facilitates the cell cycle, inhibits cell apoptosis and induces temozolomide resistance in glioblastoma via the Akt/mTOR pathway". Oncology Letters 29.3 (2025): 127.
Chicago
Sun, P., Liu, F., Huo, K., Wang, J., Cheng, Y., Shang, S., Ma, W., Yu, J., Han, J."Adiponectin facilitates the cell cycle, inhibits cell apoptosis and induces temozolomide resistance in glioblastoma via the Akt/mTOR pathway". Oncology Letters 29, no. 3 (2025): 127. https://doi.org/10.3892/ol.2025.14875
Copy and paste a formatted citation
x
Spandidos Publications style
Sun P, Liu F, Huo K, Wang J, Cheng Y, Shang S, Ma W, Yu J and Han J: Adiponectin facilitates the cell cycle, inhibits cell apoptosis and induces temozolomide resistance in glioblastoma via the Akt/mTOR pathway. Oncol Lett 29: 127, 2025.
APA
Sun, P., Liu, F., Huo, K., Wang, J., Cheng, Y., Shang, S. ... Han, J. (2025). Adiponectin facilitates the cell cycle, inhibits cell apoptosis and induces temozolomide resistance in glioblastoma via the Akt/mTOR pathway. Oncology Letters, 29, 127. https://doi.org/10.3892/ol.2025.14875
MLA
Sun, P., Liu, F., Huo, K., Wang, J., Cheng, Y., Shang, S., Ma, W., Yu, J., Han, J."Adiponectin facilitates the cell cycle, inhibits cell apoptosis and induces temozolomide resistance in glioblastoma via the Akt/mTOR pathway". Oncology Letters 29.3 (2025): 127.
Chicago
Sun, P., Liu, F., Huo, K., Wang, J., Cheng, Y., Shang, S., Ma, W., Yu, J., Han, J."Adiponectin facilitates the cell cycle, inhibits cell apoptosis and induces temozolomide resistance in glioblastoma via the Akt/mTOR pathway". Oncology Letters 29, no. 3 (2025): 127. https://doi.org/10.3892/ol.2025.14875
Follow us
  • Twitter
  • LinkedIn
  • Facebook
About
  • Spandidos Publications
  • Careers
  • Cookie Policy
  • Privacy Policy
How can we help?
  • Help
  • Live Chat
  • Contact
  • Email to our Support Team