Spandidos Publications Logo
  • About
    • About Spandidos
    • Aims and Scopes
    • Abstracting and Indexing
    • Editorial Policies
    • Reprints and Permissions
    • Job Opportunities
    • Terms and Conditions
    • Contact
  • Journals
    • All Journals
    • Oncology Letters
      • Oncology Letters
      • Information for Authors
      • Editorial Policies
      • Editorial Board
      • Aims and Scope
      • Abstracting and Indexing
      • Bibliographic Information
      • Archive
    • International Journal of Oncology
      • International Journal of Oncology
      • Information for Authors
      • Editorial Policies
      • Editorial Board
      • Aims and Scope
      • Abstracting and Indexing
      • Bibliographic Information
      • Archive
    • Molecular and Clinical Oncology
      • Molecular and Clinical Oncology
      • Information for Authors
      • Editorial Policies
      • Editorial Board
      • Aims and Scope
      • Abstracting and Indexing
      • Bibliographic Information
      • Archive
    • Experimental and Therapeutic Medicine
      • Experimental and Therapeutic Medicine
      • Information for Authors
      • Editorial Policies
      • Editorial Board
      • Aims and Scope
      • Abstracting and Indexing
      • Bibliographic Information
      • Archive
    • International Journal of Molecular Medicine
      • International Journal of Molecular Medicine
      • Information for Authors
      • Editorial Policies
      • Editorial Board
      • Aims and Scope
      • Abstracting and Indexing
      • Bibliographic Information
      • Archive
    • Biomedical Reports
      • Biomedical Reports
      • Information for Authors
      • Editorial Policies
      • Editorial Board
      • Aims and Scope
      • Abstracting and Indexing
      • Bibliographic Information
      • Archive
    • Oncology Reports
      • Oncology Reports
      • Information for Authors
      • Editorial Policies
      • Editorial Board
      • Aims and Scope
      • Abstracting and Indexing
      • Bibliographic Information
      • Archive
    • Molecular Medicine Reports
      • Molecular Medicine Reports
      • Information for Authors
      • Editorial Policies
      • Editorial Board
      • Aims and Scope
      • Abstracting and Indexing
      • Bibliographic Information
      • Archive
    • World Academy of Sciences Journal
      • World Academy of Sciences Journal
      • Information for Authors
      • Editorial Policies
      • Editorial Board
      • Aims and Scope
      • Abstracting and Indexing
      • Bibliographic Information
      • Archive
    • International Journal of Functional Nutrition
      • International Journal of Functional Nutrition
      • Information for Authors
      • Editorial Policies
      • Editorial Board
      • Aims and Scope
      • Abstracting and Indexing
      • Bibliographic Information
      • Archive
    • International Journal of Epigenetics
      • International Journal of Epigenetics
      • Information for Authors
      • Editorial Policies
      • Editorial Board
      • Aims and Scope
      • Abstracting and Indexing
      • Bibliographic Information
      • Archive
    • Medicine International
      • Medicine International
      • Information for Authors
      • Editorial Policies
      • Editorial Board
      • Aims and Scope
      • Abstracting and Indexing
      • Bibliographic Information
      • Archive
  • Articles
  • Information
    • Information for Authors
    • Information for Reviewers
    • Information for Librarians
    • Information for Advertisers
    • Conferences
  • Language Editing
Spandidos Publications Logo
  • About
    • About Spandidos
    • Aims and Scopes
    • Abstracting and Indexing
    • Editorial Policies
    • Reprints and Permissions
    • Job Opportunities
    • Terms and Conditions
    • Contact
  • Journals
    • All Journals
    • Biomedical Reports
      • Information for Authors
      • Editorial Policies
      • Editorial Board
      • Aims and Scope
      • Abstracting and Indexing
      • Bibliographic Information
      • Archive
    • Experimental and Therapeutic Medicine
      • Information for Authors
      • Editorial Policies
      • Editorial Board
      • Aims and Scope
      • Abstracting and Indexing
      • Bibliographic Information
      • Archive
    • International Journal of Epigenetics
      • Information for Authors
      • Editorial Policies
      • Editorial Board
      • Aims and Scope
      • Abstracting and Indexing
      • Bibliographic Information
      • Archive
    • International Journal of Functional Nutrition
      • Information for Authors
      • Editorial Policies
      • Editorial Board
      • Aims and Scope
      • Abstracting and Indexing
      • Bibliographic Information
      • Archive
    • International Journal of Molecular Medicine
      • Information for Authors
      • Editorial Policies
      • Editorial Board
      • Aims and Scope
      • Abstracting and Indexing
      • Bibliographic Information
      • Archive
    • International Journal of Oncology
      • Information for Authors
      • Editorial Policies
      • Editorial Board
      • Aims and Scope
      • Abstracting and Indexing
      • Bibliographic Information
      • Archive
    • Medicine International
      • Information for Authors
      • Editorial Policies
      • Editorial Board
      • Aims and Scope
      • Abstracting and Indexing
      • Bibliographic Information
      • Archive
    • Molecular and Clinical Oncology
      • Information for Authors
      • Editorial Policies
      • Editorial Board
      • Aims and Scope
      • Abstracting and Indexing
      • Bibliographic Information
      • Archive
    • Molecular Medicine Reports
      • Information for Authors
      • Editorial Policies
      • Editorial Board
      • Aims and Scope
      • Abstracting and Indexing
      • Bibliographic Information
      • Archive
    • Oncology Letters
      • Information for Authors
      • Editorial Policies
      • Editorial Board
      • Aims and Scope
      • Abstracting and Indexing
      • Bibliographic Information
      • Archive
    • Oncology Reports
      • Information for Authors
      • Editorial Policies
      • Editorial Board
      • Aims and Scope
      • Abstracting and Indexing
      • Bibliographic Information
      • Archive
    • World Academy of Sciences Journal
      • Information for Authors
      • Editorial Policies
      • Editorial Board
      • Aims and Scope
      • Abstracting and Indexing
      • Bibliographic Information
      • Archive
  • Articles
  • Information
    • For Authors
    • For Reviewers
    • For Librarians
    • For Advertisers
    • Conferences
  • Language Editing
Login Register Submit
  • This site uses cookies
  • You can change your cookie settings at any time by following the instructions in our Cookie Policy. To find out more, you may read our Privacy Policy.

    I agree
Search articles by DOI, keyword, author or affiliation
Search
Advanced Search
presentation
Oncology Reports
Join Editorial Board Propose a Special Issue
Print ISSN: 1021-335X Online ISSN: 1791-2431
Journal Cover
August-2020 Volume 44 Issue 2

Full Size Image

Sign up for eToc alerts
Recommend to Library

Journals

International Journal of Molecular Medicine

International Journal of Molecular Medicine

International Journal of Molecular Medicine is an international journal devoted to molecular mechanisms of human disease.

International Journal of Oncology

International Journal of Oncology

International Journal of Oncology is an international journal devoted to oncology research and cancer treatment.

Molecular Medicine Reports

Molecular Medicine Reports

Covers molecular medicine topics such as pharmacology, pathology, genetics, neuroscience, infectious diseases, molecular cardiology, and molecular surgery.

Oncology Reports

Oncology Reports

Oncology Reports is an international journal devoted to fundamental and applied research in Oncology.

Experimental and Therapeutic Medicine

Experimental and Therapeutic Medicine

Experimental and Therapeutic Medicine is an international journal devoted to laboratory and clinical medicine.

Oncology Letters

Oncology Letters

Oncology Letters is an international journal devoted to Experimental and Clinical Oncology.

Biomedical Reports

Biomedical Reports

Explores a wide range of biological and medical fields, including pharmacology, genetics, microbiology, neuroscience, and molecular cardiology.

Molecular and Clinical Oncology

Molecular and Clinical Oncology

International journal addressing all aspects of oncology research, from tumorigenesis and oncogenes to chemotherapy and metastasis.

World Academy of Sciences Journal

World Academy of Sciences Journal

Multidisciplinary open-access journal spanning biochemistry, genetics, neuroscience, environmental health, and synthetic biology.

International Journal of Functional Nutrition

International Journal of Functional Nutrition

Open-access journal combining biochemistry, pharmacology, immunology, and genetics to advance health through functional nutrition.

International Journal of Epigenetics

International Journal of Epigenetics

Publishes open-access research on using epigenetics to advance understanding and treatment of human disease.

Medicine International

Medicine International

An International Open Access Journal Devoted to General Medicine.

Journal Cover
August-2020 Volume 44 Issue 2

Full Size Image

Sign up for eToc alerts
Recommend to Library

  • Article
  • Citations
    • Cite This Article
    • Download Citation
    • Create Citation Alert
    • Remove Citation Alert
    • Cited By
  • Similar Articles
    • Related Articles (in Spandidos Publications)
    • Similar Articles (Google Scholar)
    • Similar Articles (PubMed)
  • Download PDF
  • Download XML
  • View XML

  • Supplementary Files
    • Supplementary_Data1.pdf
    • Supplementary_Data2.pdf
    • Supplementary_Data3.pdf
Article Open Access

Possible involvement of TGF‑β‑SMAD‑mediated epithelial‑mesenchymal transition in pro‑metastatic property of PAX6

  • Authors:
    • Meng Jin
    • Daili Gao
    • Rongchun Wang
    • Attila Sik
    • Kechun Liu
  • View Affiliations / Copyright

    Affiliations: Biology Institute, Qilu University of Technology (Shandong Academy of Sciences), Jinan, Shandong 250103, P.R. China, Institute of Physiology, Medical School, University of Pécs, H‑7624 Pécs, Hungary
    Copyright: © Jin et al. This is an open access article distributed under the terms of Creative Commons Attribution License.
  • Pages: 555-564
    |
    Published online on: June 11, 2020
       https://doi.org/10.3892/or.2020.7644
  • Expand metrics +
Metrics: Total Views: 0 (Spandidos Publications: | PMC Statistics: )
Metrics: Total PDF Downloads: 0 (Spandidos Publications: | PMC Statistics: )
Cited By (CrossRef): 0 citations Loading Articles...

This article is mentioned in:



Abstract

Paired box 6 (PAX6) is a transcription factor that has oncogenic features. In breast cancer, PAX6 facilitates tumor progression; however, the underlying mechanism is largely unknown. The majority of breast cancer‑related mortalities are associated with metastasis of cancer cells. Therefore, the present study aimed to investigate the role of PAX6 in breast tumor metastasis. PAX6 was stably overexpressed in breast cancer cells to perform tumor migration and metastasis assays in vitro and in vivo. In addition, the expression of PAX6 and transforming growth factor β (TGF‑β)‑SMAD signaling associated proteins on human breast cancer tissue array, as well as key factors involved in epithelial‑mesenchymal transition (EMT) were assayed to explore the mechanism underlying metastasis of breast cancer cells. The expression levels of PAX6 were demonstrated to be increased in human breast cancer tissues and associated with poor clinical outcomes. Overexpression of PAX6 markedly promoted metastasis. Further investigation revealed that PAX6 overexpression increased TGF‑β‑SMAD signaling pathway and induced EMT. These results suggested that highly expressed PAX6 led to EMT through TGF‑β‑SMAD signaling pathway, thereby promoting cell metastasis and ultimately affecting survival in patients with breast cancer. Taken together, findings indicated that PAX6 may serve as a therapeutic target for the clinical treatment of breast cancer and the underlying mechanism could be used to overcome metastasis of cancer cells.

Introduction

Breast cancer is the most frequently diagnosed malignancy in women worldwide, and is the second most common cause of cancer-related morality among women (1). It is estimated that >1 million people worldwide are diagnosed with breast cancer annually, claiming 400,000 lives every year (2). In patients with breast cancer, distant site metastases are considered the main cause of death (3,4). It has been widely reported that highly expressed oncogenes promote the development and progression of breast cancer (5–9). Therefore, investigation of the roles of these genes and their regulatory mechanism may provide a promising way to develop therapeutic strategies for treating breast cancer.

Paired box (PAX) 6, a member of the PAX family of proteins, is an important transcription factor in multiple biological processes (10). PAX6 is a key member of the retinal determination gene network (RDGN), which is a conservative pathway required for the development of a number of organs in mammals, including eyes, pancreas and central nervous system (11,12). Recent studies have indicated that aberrant expression of RDGN members is involved in cancer initiation and progression (13–17). Indeed, PAX6 is overexpressed in various types of human cancers, which suggests its oncogenic roles (7,18–24). Consistently, downregulation of PAX6 by gene silencing results in the suppression on tumor progression in xenografted nude mice (7). In breast cancer, specific microRNAs inhibit cell proliferation and invasion by targeting PAX6, which can be reversed by PAX6 overexpression (25,26). Knockdown of PAX6 exerts significant inhibitory roles in breast cancer cell proliferation and tumor progression in luminal type (MCF7) and triple-negative (MDA-MB-231) breast cancer cell lines (7). Moreover, PAX6 overexpression is associated with a poor prognosis in patients with breast cancer (27) and metastasis might be affected by the methylation status of PAX6 (28). Taken together, these findings suggested that PAX6 might be exploited as a potential target for the treatment of breast cancer.

In breast cancer, ~90% of mortalities are associated with metastasis of cancer cells (29). Thus, it is important to understand the mechanism underlying the metastatic process as well as the factors and pathways contributing to this process (30–33). Increasing evidence supports that epithelial- mesenchymal transition (EMT) serves a crucial role in breast tumor metastasis (34,35). During EMT, cancer cells lose their polarity and adhesion, and gain invasive and metastatic features (36,37). It has been reported that the transforming growth factor-β (TGF-β)-SMAD pathway induces EMT, therefore promoting metastasis (38).

Although the aforementioned previous studies have suggested an enhancive role of PAX6 in breast cancer progression, the underlying mechanism remains unknown. The objectives of the present study included: i) investigate the effects of PAX6 on breast cancer cell metastasis; ii) explore the underlying mechanism of the pro-metastatic property of PAX6. Herein, PAX6 was stably overexpressed in breast cancer cells, revealing the pro-metastatic property of PAX6. Additionally, analysis on the expression of PAX6 and TGF-β-SMAD signaling-associated proteins on human breast cancer tissue array, and key factors involved in EMT revealed that TGF-β-SMAD-mediated EMT may contribute to this biological process.

Materials and methods

Cell culture and zebrafish models

MCF7 and MDA-MB-231 (Procell Life Science & Technology Co., Ltd.; STR profile reports in Data S1 and S2, respectively) cell lines were cultured in DMEM high glucose medium (Hyclone; GE Healthcare Life Sciences) containing 10% fetal bovine serum (FBS) and 1% penicillin/streptomycin, and incubated at 37°C in humidified air containing 5% CO2. Adult wild-type zebrafish (AB line; China Zebrafish Resource Center) were maintained under a 14 h light/10 h dark cycle photoperiod according to the standard procedures. The embryos were obtained from the natural mating of adult zebrafish bred then maintained in bathing water. Fertilized eggs were collected and transferred to 6-well plates (39). Plates were kept in an incubator with the temperature maintained at 28±0.5°C and monitored daily until 2 days post-fertilization (dpf). To inhibit melanin formation, 0.003% phenylthiocarbamide (Sigma-Aldrich; Merck KGaA) was added to the bathing medium after 10–12 h post-fertilization (40).

Plasmid and transfection

The open reading frame of human PAX6 cDNA (NM_000280; Shanghai Genechem Co., Ltd.) was cloned into the vector pcDNA3.1 (Invitrogen; Thermo Fisher Scientific, Inc.) to generate the PAX6 expression vector. The PAX6 expression vector and empty pcDNA3.1 vector (2 µg) were stably transfected into MCF7 and MDA-MB-231 cells using the FuGENE HD Transfection Reagent (Promega Corporation) according to the manufacturer's protocol. After 24 h, cells were passaged 1:15 in DMEM high glucose medium containing 600 µg/ml of G418 (Invitrogen; Thermo Fisher Scientific, Inc.). After ~2 weeks, individual clones were isolated by serial dilution. Stably transfected cells were confirmed by western blotting, and a total of four cell lines were established: i) PAX6-MCF7, MCF7 cells with high expression of PAX6; ii) Ctl-MCF7, MCF7 cells with empty pcDNA3.1; iii) PAX6-MDA-MB-231, MDA-MB-231 cells with high expression of PAX6; iv) Ctl-MDA-MB-231, MDA-MB-231 cells lines with empty pcDNA3.1.

Immunohistochemistry

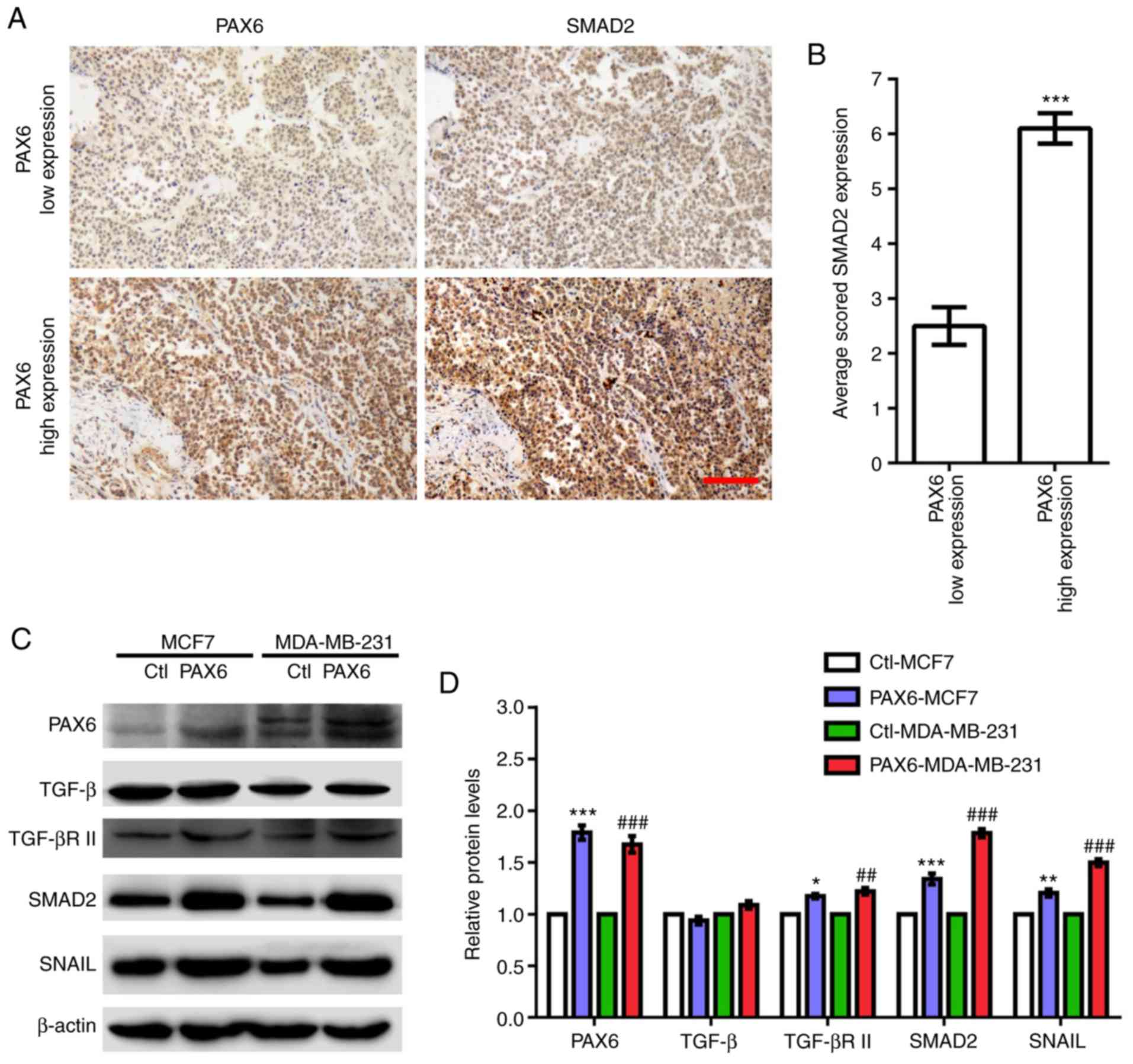
Two human breast cancer tissue arrays with same catalog number (cat. no. BR1504b) were obtained from Xian Alenabio Biotechnology Co., Ltd. Each tissue array contains 70 malignant primary breast cancer tissues and 4 paracarcinoma tissues. Paraffin-embedded sections were stained as previously described (41). Sections were deparaffinized in xylene and rehydrated in graded alcohol concentrations. Sodium citrate buffer was used for antigen retrieval. Tissues were treated with 3% hydrogen peroxide in methanol to block endogenous peroxidase activity, followed by 1% bovine serum albumin in PBS for 30 min at room temperature to block non-specific binding. Sections were incubated with the primary antibody overnight at 4°C, and then incubated with the secondary antibodies at room temperature for 30 min. The primary antibodies used were selected based on previous studies and included PAX6 (1:100; Abcam; cat. no. ab197768) (25) and SMAD2 [1:100; Cell Signaling Technology, Inc. (CST); cat. no. 5339] (42); the secondary antibodies included horseradish peroxidase-labeled anti-mouse IgG (1:1,000; Abcam; cat. no. ab6789) and anti-rabbit IgG (1:1,000; Abcam; cat. no. ab97080). DAB was used for chromogenic reaction, and nuclei were counterstained with hematoxylin. One tissue array was used for PAX6 staining and another one was used for SMAD2 staining. To compare PAX6 expression in paracarcinoma and breast cancer samples, the 4 cases of para-carcinoma and 20 randomly selected cases of malignant primary breast cancer were used. However, to analyze the relationship between PAX6 and SMAD2 staining patterns, all 70 cases of malignant primary breast cancer were used. After analyzing 70 samples of PAX6 staining results, samples were divided in PAX6 low expression and PAX6 high expression. Subsequently, the same samples were used in the SMAD2 staining tissue array to determine SMAD2 expression in PAX6 low expression group and PAX6 high expression group. All protein expressions were scored blindly by two investigators. The staining intensity was rated on a 0–3 scale: 0 (negative), 1 (weak), 2 (moderate) and 3 (intense) (Fig. 1B). In addition, the percentage of positively stained cells was also rated on a 0–3 scale: 0 (0-25%), 1 (26-50%), 2 (51-75%), and 3 (76-100%). The protein expression was scored by multiplying the intensity score by the percentage score of staining. PAX6 low and high expression was established based on a staining below and above the mean expression of PAX6 staining, respectively. The mean expression of PAX6 staining was determined by calculating the mean value of PAX6 expression from all 70 cases of malignant primary breast cancer.

Figure 1.

High expression of PAX6 is associated with poor prognosis. (A) Breast cancer-specific Kaplan-Meier survival curve based on PAX6 expression. The log-rank test was used to compare patient survival curves between groups with low (z-score <-1.96; n=464), regular (−1.96≤ z-score ≤1.96; n=533), and high (z-score >1.96; n=96) PAX6 gene expression. (B) Representative images of 0, 1, 2 and 3 staining intensity in breast cancer tissues. (C) Immunohistochemical staining for PAX6 in breast cancer and paracarcinoma tissues. (D) Quantification of PAX6 expression scores. Scale bar, 100 µm. ***P<0.001 vs. paracarcinoma. PAX6, paired box 6.

Analysis of public microarray datasets

All data were downloaded from http://gdac.broadinstitute.org/runs/stddata_latest/data/BRCA/20160128. Clinical information and gene expression data [output as RNA-sequencing by expectation-maximization (RSEM) values] were obtained from Broad GDAC (January 2016; Firehose analysis run; http://gdac.broadinstitute.org) to assess the association between PAX6 expression and the overall survival time of patients. Gene expression values were grouped into three categories based on z-scores for PAX6 gene expression: Low (z-score <-1.96; n=464), regular (−1.96≤ z-score ≤1.96; n=533) and high (z-score >1.96; n=96).

Western blot analysis

Cells were seeded (1×105 cells/ml) in a 6-well plate (Corning Inc.) and cultured overnight. Cells were harvested and collected in cold RIPA lysis buffer (Thermo Fisher Scientific, Inc.) containing protease inhibitor cocktail. The lysates were cleared at 20,000 × g for 10 min at 4°C, and protein concentration was determined using the bicinchoninic acid protein assay. Samples were boiled in 5X SDS-PAGE loading buffer and western blotting was performed according to the Bio-Rad electrophoresis protocol (43). The samples were separated with 6, 10 or 12% SDS-PAGE gel (60 µg protein per lane) by electrophoresis based on the molecular weight of tested proteins and then electrophoretically transferred onto PVDF membranes (Invitrogen; Thermo Fisher Scientific, Inc.). Non-specific binding was blocked in blocking buffer TBST (TBS with 0.05% Tween-20) with 5% (w/v) skim milk for 2 h at room temperature. The blots were subsequently incubated with primary antibodies overnight at 4°C, washed with TBST three times, followed by horseradish peroxidase (HRP)-conjugated secondary antibody incubation for 2 h at room temperature. Protein expressions were visualized by enhanced chemiluminescence (Amersham; Cytiva), and images were captured using Image Studio System (version 5.0; LI-COR Biosciences). Primary antibodies were selected according to previous findings as cited and included: TGF-β (1:1,000; CST; cat. no. 3711) (44), TGF-β receptor II (TGF-βR II) (1:1,000; CST; cat. no. 79424) (45), SMAD2 (1:1,000; CST; cat. no. 5339) (42), Snail zinc-finger protein (SNAIL; 1:1,000; CST; cat. no. 3879) (42), β-actin (1:40,000; Sigma-Aldrich, Merck KGaA; cat. no. A5441) and PAX6 (1:200; Abcam; cat. no. ab197768) (25). Primary antibodies of EMT-associated proteins included E-cadherin (1:1,000; Proteintech Group, Inc.; cat. no. 20874-1-AP), N-cadherin (1:2,000; Proteintech Group, Inc.; cat. no. 22018-1-AP), vimentin (1:1,000; Proteintech Group, Inc.; cat. no. 10366-1-AP) and fibronectin (1:500, Proteintech Group, Inc.; cat. no. 15613-1-AP) were selected based on a previous literature (46). Secondary antibodies were HRP-conjugated donkey anti-rabbit IgG (1:10,000; Zhongshan Golden Bridge Biotechnology; cat. no. ZB5301) and HRP-conjugated donkey anti-mouse IgG (1:10,000; Zhongshan Golden Bridge Biotechnology; cat. no. ZB2305). The expression levels of target proteins were normalized to β-actin and unpaired Student's t-test was applied to statistically comparing the relative expression levels of proteins using GraphPad Prism software 6.0 (GraphPad Software, Inc.).

Cell proliferation assay

Cell proliferation was evaluated by Cell Counting Kit-8 (CCK-8; Dojindo Molecular Technologies, Inc.) according to the manufacturer's protocol. Briefly, a total of 1×104 cells per well were seeded into 96-well plates in triplicate and maintained at 37°C. After 6, 12, 24, 48 and 72 h, 10 µl CCK-8 medium was added into the wells. After incubation at 37°C for 3 h, the absorbance was measured at a wavelength of 450 nm. The CCK-8 assays were repeated three times.

Gap closure assay

A total of 3×105 cells/ml were seeded into each well of a Culture-Insert 2 Well in µ-Dish 35 mm plates (Ibidi GmbH). After 24 h growth (95-100% confluent cell layer), the Culture-Insert 2 Well was removed gently by using sterile tweezers to generate a cell-free gap. The dish was washed with PBS to remove cell debris and non-attached cells and filled with DMEM high glucose medium with 10% FBS. Images were captured at 0 and 24 h under a light microscope. Gap closure was analyzed using ImageJ software (version 1.48; National Institutes of Health). The gap closure assay was performed in triplicate.

Transwell migration assay

Cell migration was tested using the 24-mm Transwell insert with 8.0 µm pore polycarbonate membrane. The top chambers were seeded with 1×105 cells/ml in culture medium without FBS, whereas the bottom chambers were filled with culture medium containing 10% FBS. The cells were allowed to migrate for 24 h before being fixed with 4% paraformaldehyde for 20 min. Cells were washed three times with PBS and stained with 0.1% crystal violet for 40 min at room temperature. After staining, the cells were washed three times with PBS and those remained on the top surface of the membrane were scraped off with a cotton swab. The migrated cells were imaged using a light microscope. Cell quantification was performed on eight randomly selected fields using ImageJ software (version 1.48; National Institutes of Health). The Transwell migration assay was performed in triplicate.

Tumor xenograft assay in zebrafish

Pax6-MCF7 and Ctl-MCF7 stable cells were harvested and resuspended at a density of 1×106 cells/ml, and then treated with CM-Dil dye (Sigma-Aldrich, Merck KGaA) according to the manufacturers' instructions. CM-Dil-labeled cells were loaded into borosilicate glass capillary needles and injected into the yolk sac of zebrafish embryos at 2 dpf to generate tumor xenografts, as previously described (47). Zebrafish embryos were collected and maintained in an incubator at 28±0.5°C; at 2 dpf, embryos were anesthetized with 200 mg/l tricaine (0.003%; Sigma-Aldrich, Merck KGaA) and positioned on a 10-cm petri dish coated with 1% agarose for transplantation with CM-Dil-labeled cells at a density of 1×106/ml. After implantation, zebrafish were maintained at 34°C for 1 day and randomly selected and photographed using a fluorescence microscope. A total of 30 zebrafish embryos were used in each group, and the experiments were repeated three times.

Statistical analysis

Kaplan-Meier survival curves were generated using WinStat (version 1.1.2) for Excel (R Fitch Software, A-Prompt Corp.) (48). PAX6 gene expression values were grouped into three categories based on z-scores by using R (version 3.2.2), aforementioned, and log-rank test was used to compare patient survival curves between these groups. For the remaining results, statistical analysis between groups was performed using one-way ANOVA followed by Dunnett's post-hoc test using GraphPad Prism software 6.0 (GraphPad Software, Inc.) and expressed as mean ± SEM. P<0.05 was considered to indicate a statistically significant difference.

Results

High expression of PAX6 in human breast cancer is associated with poor prognosis

To analyze the association between the expression levels of PAX6 and breast cancer progression, Kaplan-Meier survival curves and PAX6 expression in human breast cancer and paracarcinoma samples were assayed. As shown in Fig. 1A, high expression levels of PAX6 significantly associated with poor patient prognosis, as measured by the decrease in breast cancer survival in this group. The representative picture of each staining intensity score was shown in Fig. 1B. To compare PAX6 expression in paracarcinoma and breast cancer samples, the 4 cases of para-carcinoma and 20 randomly selected cases of malignant primary breast cancer from a human breast cancer tissue array were stained with PAX6 and analyzed. A representative picture of high expression of PAX6 in breast cancer is presented in Fig. 1C. PAX6 expression was scored by multiplying the intensity score by the percentage score of PAX6 staining. As a result, PAX6 expression in breast cancer tissues was demonstrated to be markedly increased compared with that in paracarcinoma tissues (Fig. 1D).

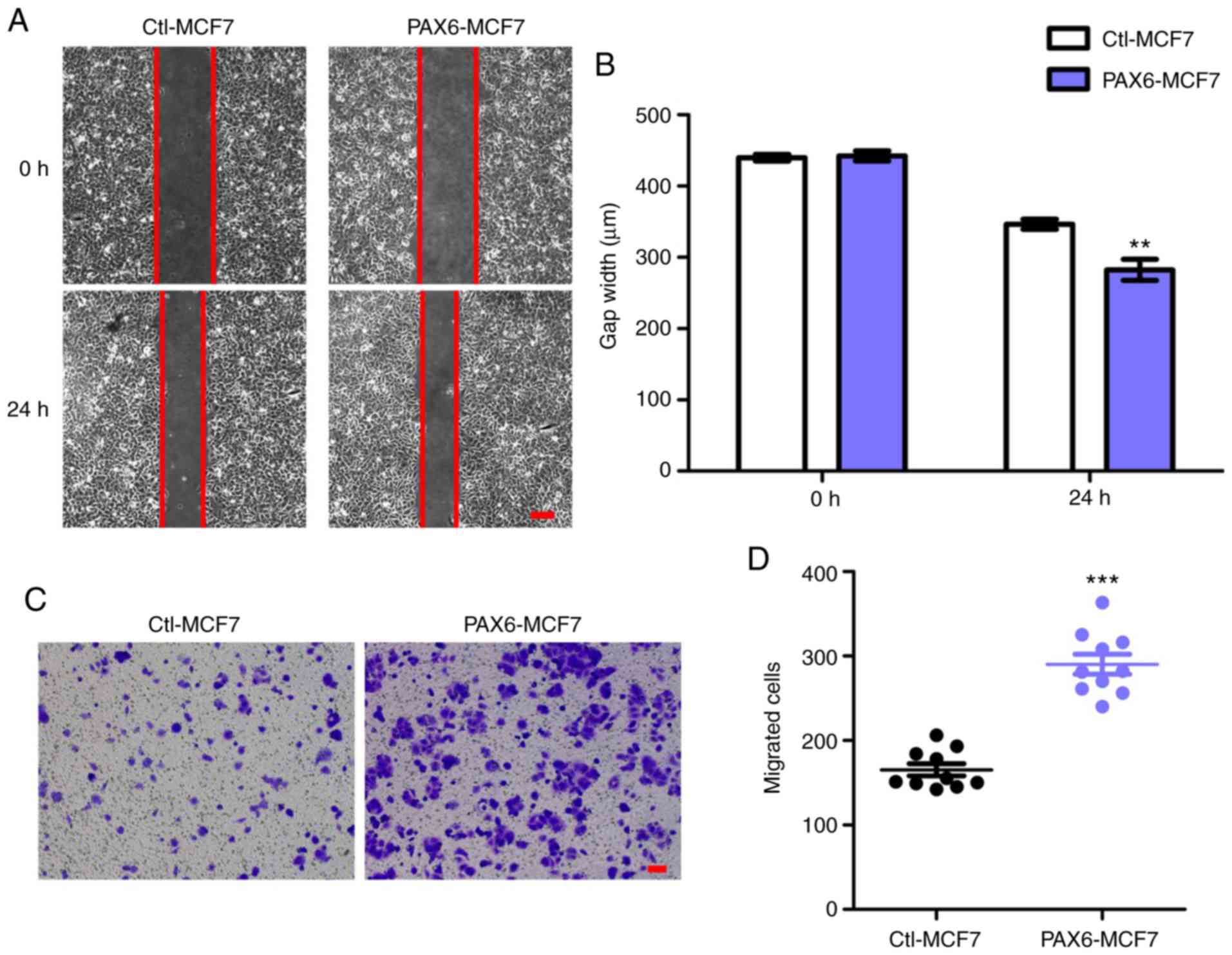
Overexpression of PAX6 facilitates migration in the MCF7 human breast cancer cell line

Since highly expressed PAX6 associated with decreased breast cancer survival rate (Fig. 1A) and tumor metastasis is the main cause of death in breast cancer (49), we hypothesized that overexpression of PAX6 may positively affect migration and metastasis. Owing to its low metastatic potential (50,51), the MCF7 cell line was used to generate an MCF7 cell line that stably overexpressed PAX6 to investigate the effects of PAX6 overexpression on tumor migration and metastasis. PAX6 overexpression did not significantly affect cell proliferation (Fig. S1). Results from the gap closure assay, performed as a migration assay, showed that overexpression of PAX6 promoted the migration of breast cancer cells, significantly reducing the gap width after 24 h compared with the Ctl-MCF7 group (Fig. 2A and B). In addition, transwell assays also revealed an increase in the number of migrated cells in PAX6-MCF7 cells compared with the Ctl-MCF7 group (Fig. 2C and D).

Figure 2.

Pro-migratory effects of PAX6 overexpression in MCF7 breast cancer cells. (A) Gap closure assay. Representative images of gap closure at 0 and 24 h. (B) Analyses of gap width in the gap closure assay. (C) Transwell migration assay. Representative images of migrated cells at 24 h. (D) Analyses of migrated cells from the transwell migration assay. Scale bar, 100 µm. Data are expressed as the mean ± SEM; n=10; **P<0.01 and ***P<0.001 vs. Ctl-MCF7. Ctl, control; PAX6, paired box 6.

Effects of PAX6 overexpression on tumor metastasis in vivo

To further verify the metastasis-promoting effects of PAX6 overexpression in vivo, zebrafish tumor xenograft assays were performed. PAX6-MCF7 cells or Ctl-MCF7 were injected into zebrafish at 2 dpf and tumor metastasis in zebrafish were recorded and analyzed 24 h later (Fig. 3). PAX6-MCF7 cells migrated to the head, blood vessels and the tail regions of the zebrafish, whereas most of the Ctl-MCF7 cells remained in the injection site (Fig. 3A and B). Consistently, ~70% of the zebrafish injected with PAX6-MCF7 cells displayed a tumor metastasis phenotype, which was indicated by any foci observed outside of the injection site. By contrast, the percentage was 30% when the zebrafish were injected with Ctl-MCF7 cells (Fig. 3C).

Figure 3.

Effect of PAX6 overexpression on tumor metastasis in zebrafish. (A) PAX6-MCF7 or Ctl-MCF7 breast cancer cells were injected into the yolk sac of zebrafish at 2 dpf. Red fluorescence represents injected cells, which was observed under a fluorescence microscope. Scale bar, 500 µm. (B) Number of metastatic tumor foci in zebrafish. (C) Percentage of zebrafish with metastatic cells across the total manipulated zebrafish. Data are expressed as the mean ± SEM; n=20; *P<0.05; ***P<0.001 vs. Ctl-MCF7. Ctl, control; PAX6, paired box 6.

High expression of PAX6 is associated with activated TGF-β-SMAD signaling pathway in human breast cancer

Previous studies have demonstrated that activated TGF-β-SMAD signaling pathway mediates the formation of breast tumor metastasis (38). To test if this is the case for the pro-metastatic PAX6, key factors involved in the TGF-β-SMAD signaling pathway were examined in a breast cancer tissue array and two breast cancer cell lines highly expressing PAX6. MCF7 is a luminal type with low metastatic potential, whereas MDA-MB-231 is a triple-negative breast cancer cell line with high metastatic potential (51). The analysis of a tissue array containing 70 cases of malignant primary breast cancer, revealed that low expression levels of PAX6 are associated with low expression levels of SMAD2, whereas high expression levels of PAX6 are significantly associated with high expression levels of SMAD2 (Fig. 4A and B). In addition, elevated protein expression levels of TGF-βR II, SMAD2 and SNAIL were observed in PAX6-MCF7 and PAX6-MDA-MB-231 cells compared with the corresponding control (Fig. 4C and D). By contrast, PAX6 overexpression did not seem to affect TGF-β expression levels. Moreover, no obvious changes in cell morphology were observed for PAX6-MCF7 and PAX6-MDA-MB-231 in comparison with the control cells (Fig. S2). Collectively, these findings suggested that PAX6 may serve a role in the activation of TGF-β-SMAD pathway in human breast cancer.

Figure 4.

Highly expressed PAX6 correlates with activated TGF-β-SMAD signaling in human breast cancer. (A) Representative images of human breast cancer tissue array stained with anti-PAX6 and anti-SMAD2 antibodies. (B) Quantification of SMAD2 staining in low and high expressing PAX6 breast cancer samples. (C) Western blotting results of key factors involved in TGF-β-SMAD signaling pathway including TGF-β, TGF-βR II, SMAD2 and SNAIL in Ctl-MCF7, PAX6-MCF7, Ctl-MDA-MB-231 and PAX6-MDA-MB-231. (D) Relative protein expression levels normalized to β-actin from western blot in C were analyzed. Data are expressed as the mean ± SEM; n=3; *P<0.05, **P<0.01 and ***P<0.001 vs. Ctl-MCF7; ##P<0.01 and ###P<0.001 vs. Ctl-MDA-MB-231. Scale bar, 100 µm. Ctl, control; PAX6, paired box 6; SNAIL, Snail zinc finger protein; TGF-β, transforming growth factor β; TGF-βR II, TGF-β receptor II.

PAX6 overexpression induces EMT in human breast cancer

It has been reported that signaling pathways such as TGF-β, mitogen-activated protein kinase, PI3K/AKT and extracellular-signal-regulated kinase are highly associated with EMT-related metastasis (46,52,53). Additionally, aforementioned results suggested a role of PAX6 overexpression in the activation of metastasis and TGF-β-SMAD signaling pathway. Thus, we hypothesized that high expression of PAX6 may promote metastasis through TGF-β-SMAD-mediated EMT. PAX6 overexpression in MCF7 and MDA-MB-231 cell lines resulted in a significantly decreased expression level of the epithelial marker E-cadherin compared with the respective controls, whereas the protein expression levels of the mesenchymal markers N-cadherin, vimentin and fibronectin were significantly increased (Fig. 5A and B).

Figure 5.

PAX6 overexpression leads to a decrease in the epithelial marker and an increase in the mesenchymal markers in breast cancer cell lines. (A) Detection of EMT markers by western blotting. The epithelial marker is E-cadherin and the mesenchymal markers are N-cadherin, vimentin and fibronectin. (B) Relative protein expression levels from western blot in (A) were analyzed. Data are expressed as the mean ± SEM; n=3; *P<0.05, **P<0.01 and ***P<0.001 vs. Ctl-MCF7; ##P<0.01 and ###P<0.001 vs. Ctl-MDA-MB-231. Ctl, control; PAX6, paired box 6.

Discussion

Since metastasis is the main cause of mortality in human breast cancer, elucidating the underlying mechanism and discovering therapeutic targets are crucial to improve breast cancer treatment. PAX6 is known for its oncogenic role in several types of cancers, including breast cancer (7,18–27). However, the relationship between PAX6 and breast tumor metastasis, as well as the underlying mechanism involved in this process need further investigation. In the present study, overexpression of PAX6 was found to promote migration and metastasis, and TGF-β-SMAD-mediated EMT was found to be possibly involved in this process (Fig. 6). Specifically, PAX6 activates TGF-β signaling and the downstream signal transduction though SMADs, mediating EMT transcription factors (TFs) in the nucleus. EMT TFs regulate the expression of EMT-associated proteins, such as E-cadherin and N-cadherin, to promote cell metastasis, ultimately affecting survival in breast cancer patients.

Figure 6.

Pro-metastatic activity of PAX6 in breast cancer regulated by TGF-β-SMAD-mediated EMT. In breast cancer, PAX6 regulates TGF-β-SMAD signaling through TGF-βR I, TGF-βR II, and SMAD complexes, comprising SMAD2, SMAD3 and SMAD4, which regulate EMT TFs, such as Snail zinc-finger protein, Snail family transcriptional repressor 2, ZEB1 and ZEB2. EMT TFs stimulate target genes involved in EMT, thus promoting metastasis of cancer cells. EMT, epithelial-mesenchymal transition; PAX6, paired box 6; TF, transcription factor; TGF-β, transforming growth factor β; TβR, TGF-β receptor; ZEB, zinc-finger E-box binding homeobox.

Previous studies indicate that PAX6 plays important regulatory roles in the progression of breast cancer (7,25–27). However, these findings were derived from the downregulation of PAX6 or from tissue microarrays. In accordance with previous studies from tissue microarrays (27), staining results from the present study suggested that high PAX6 expression may be associated with a poor prognosis in breast cancer patients. In the present study, PAX6 was stably overexpressed in human breast cancer cells to investigate the oncogenic action of PAX6 on breast cancer. PAX6 overexpression had no significant effect on cell proliferation, whereas it markedly promoted cell migration and metastasis. The pro-metastatic ability of PAX6 revealed in the current study is consistent with previous findings based on the knockdown of PAX6 (7,25,26), further supporting the potential of PAX6 as a therapeutic target for breast cancer treatment. Interestingly, knockdown of PAX6 remarkably inhibits cell viability, DNA synthesis and colony formation in MCF-7 and MDA-MB-231 cells, as well as tumorigenesis in xenograft mice models, indicating that PAX6 regulates growth of both ER-positive and -negative breast cancer cells (7). These results contrast with the findings of the present study, where PAX6 overexpression had no apparent effect on cell proliferation, highlighting the importance of studying the oncogenic function of transcription factors utilizing multiple approached and techniques, such as knockdown and overexpression techniques. Besides PAX6, other members of RDGN network, including eyes absent homolog 2, homeobox protein SIX1 (SIX1) and dachshund homolog 1, have also been demonstrated to mediate progression of breast cancer (38,50,54–58), suggesting a possible interaction and transcriptional regulation of RDGN components in breast cancer. PAX6 can regulate the transcription of homeobox protein SIX1 (59,60) and in turn, SIX1 is able to induce breast cancer metastasis via TGF-β signaling and EMT (50,58). One possibility is that PAX6 regulates SIX1 transcription, and therefore promotes metastasis. Similarly, it has been reported that PAX6 acts as a transcription factor to bind directly to the promoter region of zinc-finger E-box binding homeobox (ZEB)2, mediating its transcriptional activity, which promotes metastasis in non-small cell lung cancer (NSCLC) (46).

TGF-β signaling is initiated by the interaction of the cytokine TGF-β with TGF-βR II, which triggers the recruitment of TGF-β receptor I to activate the downstream signal transduction though SMADs (61,62). It has been widely reported that aberrant regulation of TGF-β-SMAD signaling results in breast cancer progression (63). High levels of TGF-β-SMAD signaling is frequently found in breast cancer, acting as a tumor promoter in the advanced stages of the disease by activating metastasis, angiogenesis and EMT (64,65). It has also been reported that PAX6 regulates TGF-β signaling. For example, there is a co-localization and physical interaction between PAX6 and TGF-β in murine eyes (66). In addition. microRNA-135b, a direct target of PAX6, is able to inhibit TGF-β signaling (67). The present study demonstrated the positive effects of PAX6 overexpression on the activation of TGF-β-SMAD signaling in breast cancer cells, with the expression levels of TGF-βR II, SMAD2 and SNAIL being significantly increased. By contrast, overexpression of PAX6 had no obvious effect on TGF-β expression, suggesting that the increased expression of TGF-βR II was not due to the upregulation of TGF-β. It has been reported that the expression levels of TGF-β receptor are not simply a passive requirement of signaling but instead, the expression levels of TGF-β receptors can actively modulate TGF-β responses, such as enhancing its sensitivity to TGF-β (68). Therefore, we hypothesized that PAX6 increased TGF-β-SMAD signaling possibly through enhancing the sensitivity to TGF-β instead of increasing expression levels of TGF-β. Similarly, high levels of SIX1, the downstream factor of PAX6 in the RDGN network is associated with the activation of TGF-β-SMAD signaling during breast cancer progression (38,54,55). Moreover, PAX6 overexpression has been reported to reverse the inhibitory effects of SMAD3 downregulation-induced cell proliferation and metastasis (23) further verifying the role of PAX6 in activating TGF-β-SMAD signaling pathway. However, the interaction between PAX6 and TGF-β during cancer progression and the way PAX6 regulates TGF-β-SMAD signaling pathway remains unknown, therefore it would be valuable to explore the role of TGF-β stimulation in this context.

Since PAX6 overexpression increased breast cancer cell metastasis, as well as the expression levels of TGF-β-SMAD signaling and mesenchymal markers, the possible involvement of TGF-β-SMAD mediated EMT in pro-metastatic property of PAX6 was revealed. Numerous studies have shown that activation of TGF-β-SMAD signaling pathway potentiates breast tumor metastasis (65,69,70). During cancer metastasis, TGF-β-SMAD pathway can induce EMT, which is driven by an interactive network of transcription factors including SNAIL, Snail family transcriptional repressor 2, ZEB1 and ZEB2 (69). EMT plays important roles in breast cancer metastasis (34,71). Moreover, it has been demonstrated that PAX6 overexpression markedly promotes NSCLC metastasis by mediating EMT, affecting survival in patients with NSCLC (46). Accordingly, results from the present study demonstrated a significant increase in pro-migratory and pro-metastatic activity, as well as the expression levels of TGF-β-SMAD signaling and the mesenchymal markers N-cadherin, vimentin and fibronectin, and a decrease in the epithelial marker E-cadherin, induced by the overexpression of PAX6. These results suggested that high levels of PAX6 may increase the metastasis of breast cancer possibly through TGF-β-SMAD-mediated EMT, leading to poor clinical outcomes.

Supplementary Material

Supporting Data
Supporting Data
Supporting Data

Acknowledgements

We appreciate the work of Mrs Ximin Wang for the maintenance of zebrafish, and we are grateful to Dr Ming Fa for the critical reading and editing of the manuscript.

Funding

This work was supported by The National Science Foundation for Young Scientists of China (grant no. 81802629), for MJ. This work was also supported by The European Union's Horizon 2020 Research and Innovation Programme (VISGEN; grant no. 734862), The Future and Emerging Technologies Open Scheme for Research and Innovation Actions (NEURAM; grant no. 712821) and The Higher Education Institutional Excellence Programme of the Ministry for Innovation and Technology in Hungary, within the thematic programme of ‘Innovation for the sustainable life and environment’ from the University of Pécs, for AS.

Availability of data and materials

The data generated and/or analyzed during the present study are available from the corresponding author on reasonable request.

Authors' contributions

MJ and KCL conceived the project and designed the experiments. MJ, DLG and RCW performed the experiments and analyzed the data. AS analyzed the data and edited the manuscript. MJ wrote the manuscript. All authors read and approved the final version of the manuscript.

Ethics approval and consent to participate

Not applicable.

Patient consent for publication

Not applicable.

Competing interests

The authors declare that they have no competing interests.

References

1 

Akram M, Iqbal M, Daniyal M and Khan AU: Awareness and current knowledge of breast cancer. Biol Res. 50:332017. View Article : Google Scholar : PubMed/NCBI

2 

Waks AG and Winer EP: Breast cancer treatment. JAMA. 321:3162019. View Article : Google Scholar : PubMed/NCBI

3 

Tungsukruthai S, Petpiroon N and Chanvorachote P: Molecular mechanisms of breast cancer metastasis and potential anti-metastatic compounds. Anticancer Res. 38:2607–2618. 2018.PubMed/NCBI

4 

Peart O: Metastatic breast cancer. Radiol Technol. 88:519M–539M. 2017.PubMed/NCBI

5 

Riobo-Del Galdo NA, Lara Montero Á and Wertheimer EV: Role of hedgehog signaling in breast cancer: Pathogenesis and therapeutics. Cells. 8:3752019. View Article : Google Scholar

6 

Chu PY, Hou MF, Lai JC, Chen LF and Lin CS: Cell reprogramming in tumorigenesis and its therapeutic implications for breast cancer. Int J Mol Sci. 20:18272019. View Article : Google Scholar

7 

Zong X, Yang H, Yu Y, Zou D, Ling Z, He X and Meng X: Possible role of Pax-6 in promoting breast cancer cell proliferation and tumorigenesis. BMB Rep. 44:595–600. 2011. View Article : Google Scholar : PubMed/NCBI

8 

Pastuszak-Lewandoska D, Kordiak J, Antczak A, Migdalska- Sęk M, Czarnecka KH, Górski P, Nawrot E, Kiszałkiewicz JM, Domańska-Senderowska D and Brzeziańska-Lasota E: Expression level and methylation status of three tumor suppressor genes, DLEC1, ITGA9 and MLH1, in non-small cell lung cancer. Med Oncol. 33:752016. View Article : Google Scholar : PubMed/NCBI

9 

Xu A, Ahsanul Kabir Khan M, Chen F, Zhong Z, Chen HC and Song Y: Overexpression of autotaxin is associated with human renal cell carcinoma and bladder carcinoma and their progression. Med Oncol. 33:1312016. View Article : Google Scholar : PubMed/NCBI

10 

Strachan T and Read AP: PAX genes. Curr Opin Genet Dev. 4:427–438. 1994. View Article : Google Scholar : PubMed/NCBI

11 

Zhang J, Lu JP, Suter DM, Krause KH, Fini ME, Chen B and Lu Q: Isoform- and dose-sensitive feedback interactions between paired box 6 gene and delta-catenin in cell differentiation and death. Exp Cell Res. 316:1070–1081. 2010. View Article : Google Scholar : PubMed/NCBI

12 

Elso C, Lu X, Weisner PA, Thompson HL, Skinner A, Carver E and Stubbs L: A reciprocal translocation dissects roles of Pax6 alternative promoters and upstream regulatory elements in the development of pancreas, brain, and eye. Genesis. 51:630–646. 2013.PubMed/NCBI

13 

Liu Y, Han N, Zhou S, Zhou R, Yuan X, Xu H, Zhang C, Yin T and Wu K: The DACH/EYA/SIX gene network and its role in tumor initiation and progression. Int J Cancer. 138:1067–1075. 2016. View Article : Google Scholar : PubMed/NCBI

14 

Anantharajan J, Zhou H, Zhang L, Hotz T, Vincent MY, Blevins MA, Jansson AE, Kuan JWL, Ng EY, Yeo YK, et al: Structural and functional analyses of an allosteric EYA2 phosphatase inhibitor that has on target effects in human lung cancer cells. Mol Cancer Ther. 18:1484–1496. 2019. View Article : Google Scholar : PubMed/NCBI

15 

Chu Y, Chen Y, Li M, Shi D, Wang B, Lian Y, Cheng X, Wang X, Xu M, Cheng T, et al: Six1 regulates leukemia stem cell maintenance in acute myeloid leukemia. Cancer Sci. 110:2200–2210. 2019. View Article : Google Scholar : PubMed/NCBI

16 

Kingsbury TJ, Kim M and Civin CI: Regulation of cancer stem cell properties by SIX1, a member of the PAX-SIX-EYA-DACH network. Adv Cancer Res. 141:1–42. 2019. View Article : Google Scholar : PubMed/NCBI

17 

Benzina S, Beauregard AP, Guerrette R, Jean S, Faye MD, Laflamme M, Maïcas E, Crapoulet N, Ouellette RJ and Robichaud GA: Pax-5 is a potent regulator of E-cadherin and breast cancer malignant processes. Oncotarget. 8:12052–12066. 2017. View Article : Google Scholar : PubMed/NCBI

18 

Luo J, Li H and Zhang C: MicroRNA-7 inhibits the malignant phenotypes of non-small cell lung cancer in vitro by targeting Pax6. Mol Med Rep. 12:5443–5448. 2015. View Article : Google Scholar : PubMed/NCBI

19 

Li Y, Li Y, Liu Y, Xie P, Li F and Li G: PAX6, a novel target of microRNA-7, promotes cellular proliferation and invasion in human colorectal cancer cells. Dig Dis Sci. 59:598–606. 2014. View Article : Google Scholar : PubMed/NCBI

20 

Shyr CR, Tsai MY, Yeh S, Kang HY, Chang YC, Wong PL, Huang CC, Huang KE and Chang C: Tumor suppressor PAX6 functions as androgen receptor co-repressor to inhibit prostate cancer growth. Prostate. 70:190–199. 2010.PubMed/NCBI

21 

Muratovska A, Zhou C, He S, Goodyer P and Eccles MR: Paired-box genes are frequently expressed in cancer and often required for cancer cell survival. Oncogene. 22:7989–7997. 2003. View Article : Google Scholar : PubMed/NCBI

22 

Maulbecker CC and Gruss P: The oncogenic potential of Pax genes. EMBO J. 12:2361–2367. 1993. View Article : Google Scholar : PubMed/NCBI

23 

Qian Z, Zhang Q, Hu Y, Zhang T, Li J, Liu Z, Zheng H, Gao Y, Jia W, Hu A, et al: Investigating the mechanism by which SMAD3 induces PAX6 transcription to promote the development of non-small cell lung cancer. Respir Res. 19:2622018. View Article : Google Scholar : PubMed/NCBI

24 

Lai JP, Mertens RB, Mirocha J, Koo J, Venturina M, Chung F, Mendez AB, Kahn M and Dhall D: Comparison of PAX6 and PAX8 as immunohistochemical markers for pancreatic neuroendocrine tumors. Endocr Pathol. 26:54–62. 2015. View Article : Google Scholar : PubMed/NCBI

25 

Zou Q, Yi W, Huang J, Fu F, Chen G and Zhong D: MicroRNA-375 targets PAX6 and inhibits the viability, migration and invasion of human breast cancer MCF-7 cells. Exp Ther Med. 14:1198–1204. 2017. View Article : Google Scholar : PubMed/NCBI

26 

Meng Y, Zou Q, Liu T, Cai X, Huang Y and Pan J: microRNA-335 inhibits proliferation, cell-cycle progression, colony formation, and invasion via targeting PAX6 in breast cancer cells. Mol Med Rep. 11:379–385. 2015. View Article : Google Scholar : PubMed/NCBI

27 

Xia X, Yin W, Zhang X, Yu X, Wang C, Xu S, Feng W and Yang H: PAX6 overexpression is associated with the poor prognosis of invasive ductal breast cancer. Oncol Lett. 10:1501–1506. 2015. View Article : Google Scholar : PubMed/NCBI

28 

Urrutia G, Laurito S, Campoy E, Nasif D, Branham MT and Roqué M: PAX6 promoter methylation correlates with MDA-MB-231 cell migration, and expression of MMP2 and MMP9. Asian Pac J Cancer Prev. 19:2859–2866. 2018.PubMed/NCBI

29 

Wang Y and Zhou BP: Epithelial-mesenchymal transition in breast cancer progression and metastasis. Chin J Cancer. 30:603–611. 2011. View Article : Google Scholar : PubMed/NCBI

30 

Valle Oseguera CA and Spencer JV: Human cytomegalovirus interleukin-10 enhances matrigel invasion of MDA-MB-231 breast cancer cells. Cancer Cell Int. 17:242017. View Article : Google Scholar : PubMed/NCBI

31 

He Z, Xu Q, Wang X, Wang J, Mu X, Cai Y, Qian Y, Shao W and Shao Z: RPLP1 promotes tumor metastasis and is associated with a poor prognosis in triple-negative breast cancer patients. Cancer Cell Int. 18:1702018. View Article : Google Scholar : PubMed/NCBI

32 

Stalker L, Pemberton J and Moorehead RA: Inhibition of proliferation and migration of luminal and claudin-low breast cancer cells by PDGFR inhibitors. Cancer Cell Int. 14:892014. View Article : Google Scholar : PubMed/NCBI

33 

Borrull A, Ghislin S, Deshayes F, Lauriol J, Alcaide-Loridan C and Middendorp S: Nanog and Oct4 overexpression increases motility and transmigration of melanoma cells. J Cancer Res Clin Oncol. 138:1145–1154. 2012. View Article : Google Scholar : PubMed/NCBI

34 

Wu Y, Sarkissyan M and Vadgama JV: Epithelial-mesenchymal transition and breast cancer. J Clin Med. 5:132016. View Article : Google Scholar

35 

Prieto-García E, Díaz-García CV, García-Ruiz I and Agulló- Ortuño MT: Epithelial-to-mesenchymal transition in tumor progression. Med Oncol. 34:1222017. View Article : Google Scholar : PubMed/NCBI

36 

Thiery JP, Acloque H, Huang RY and Nieto MA: Epithelial-mesenchymal transitions in development and disease. Cell. 139:871–890. 2009. View Article : Google Scholar : PubMed/NCBI

37 

Abudureheman A, Ainiwaer J, Hou Z, Niyaz M, Turghun A, Hasim A, Zhang H, Lu X and Sheyhidin I: High MLL2 expression predicts poor prognosis and promotes tumor progression by inducing EMT in esophageal squamous cell carcinoma. J Cancer Res Clin Oncol. 144:1025–1035. 2018. View Article : Google Scholar : PubMed/NCBI

38 

Farabaugh SM, Micalizzi DS, Jedlicka P, Zhao R and Ford HL: Eya2 is required to mediate the pro-metastatic functions of Six1 via the induction of TGF-β signaling, epithelial-mesenchymal transition, and cancer stem cell properties. Oncogene. 31:552–562. 2012. View Article : Google Scholar : PubMed/NCBI

39 

Jin M, He Q, Zhang S, Cui Y, Han L and Liu K: Gastrodin suppresses pentylenetetrazole-induced seizures progression by modulating oxidative stress in zebrafish. Neurochem Res. 43:904–917. 2018. View Article : Google Scholar : PubMed/NCBI

40 

Karlsson J, von Hofsten J and Olsson PE: Generating transparent zebrafish: A refined method to improve detection of gene expression during embryonic development. Mar Biotechnol (NY). 3:522–527. 2001. View Article : Google Scholar : PubMed/NCBI

41 

Harrell JC, Dye WW, Allred DC, Jedlicka P, Spoelstra NS, Sartorius CA and Horwitz KB: Estrogen receptor positive breast cancer metastasis: Altered hormonal sensitivity and tumor aggressiveness in lymphatic vessels and lymph nodes. Cancer Res. 66:9308–9315. 2006. View Article : Google Scholar : PubMed/NCBI

42 

Singha PK, Pandeswara S, Geng H, Lan R, Venkatachalam MA, Dobi A, Srivastava S and Saikumar P: Increased Smad3 and reduced Smad2 levels mediate the functional switch of TGF-β from growth suppressor to growth and metastasis promoter through TMEPAI/PMEPA1 in triple negative breast cancer. Genes Cancer. 10:134–149. 2019.PubMed/NCBI

43 

Zhang B, Wang L, Ji X, Zhang S, Sik A, Liu K and Jin M: Anti-inflammation associated protective mechanism of berberine and its derivatives on attenuating pentylenetetrazole-induced seizures in zebrafish. J Neuroimmune Pharmacol. 15:309–325. 2020. View Article : Google Scholar : PubMed/NCBI

44 

Lv W, Wang J and Zhang S: Effects of cisatracurium on epithelial-to-mesenchymal transition in esophageal squamous cell carcinoma. Oncol Lett. 18:5325–5331. 2019.PubMed/NCBI

45 

Wei CY, Tan QX, Zhu X, Qin QH, Zhu FB, Mo QG and Yang WP: Expression of CDKN1A/p21 and TGFBR2 in breast cancer and their prognostic significance. Int J Clin Exp Pathol. 8:14619–14629. 2015.PubMed/NCBI

46 

Wu DM, Zhang T, Liu YB, Deng SH, Han R, Liu T, Li J and Xu Y: The PAX6-ZEB2 axis promotes metastasis and cisplatin resistance in non-small cell lung cancer through PI3K/AKT signaling. Cell Death Dis. 10:3492019. View Article : Google Scholar : PubMed/NCBI

47 

Mercatali L, La Manna F, Groenewoud A, Casadei R, Recine F, Miserocchi G, Pieri F, Liverani C, Bongiovanni A, Spadazzi C, et al: Development of a patient-derived xenograft (PDX) of breast cancer bone metastasis in a zebrafish model. Int J Mol Sci. 17:13752016. View Article : Google Scholar

48 

Huang Z, Duan H and Li H: Identification of gene expression pattern related to breast cancer survival using integrated TCGA datasets and genomic tools. Biomed Res Int. 2015:8785462015. View Article : Google Scholar : PubMed/NCBI

49 

Scimeca M, Urbano N, Bonfiglio R, Duggento A, Toschi N, Schillaci O and Bonanno E: Novel insights into breast cancer progression and metastasis: A multidisciplinary opportunity to transition from biology to clinical oncology. Biochim Biophys Acta Rev Cancer. 1872:138–148. 2019. View Article : Google Scholar : PubMed/NCBI

50 

Micalizzi DS, Christensen KL, Jedlicka P, Coletta RD, Barón AE, Harrell JC, Horwitz KB, Billheimer D, Heichman KA, Welm AL, et al: The Six1 homeoprotein induces human mammary carcinoma cells to undergo epithelial-mesenchymal transition and metastasis in mice through increasing TGF-beta signaling. J Clin Invest. 119:2678–2690. 2009. View Article : Google Scholar : PubMed/NCBI

51 

Lacroix M and Leclercq G: Relevance of breast cancer cell lines as models for breast tumours: An update. Breast Cancer Res Treat. 83:249–289. 2004. View Article : Google Scholar : PubMed/NCBI

52 

Katsuno Y, Lamouille S and Derynck R: TGF-β signaling and epithelial-mesenchymal transition in cancer progression. Curr Opin Oncol. 25:76–84. 2013. View Article : Google Scholar : PubMed/NCBI

53 

Sadek KW, Haik MY, Ashour AA, Baloch T, Aboulkassim T, Yasmeen A, Vranic S, Zeidan A and Al Moustafa AE: Water-pipe smoking promotes epithelial-mesenchymal transition and invasion of human breast cancer cells via ERK1/ERK2 pathways. Cancer Cell Int. 18:1802018. View Article : Google Scholar : PubMed/NCBI

54 

Patrick AN, Cabrera JH, Smith AL, Chen XS, Ford HL and Zhao R: Structure-function analyses of the human SIX1-EYA2 complex reveal insights into metastasis and BOR syndrome. Nat Struct Mol Biol. 20:447–453. 2013. View Article : Google Scholar : PubMed/NCBI

55 

Iwanaga R, Wang CA, Micalizzi DS, Harrell JC, Jedlicka P, Sartorius CA, Kabos P, Farabaugh SM, Bradford AP and Ford HL: Expression of Six1 in luminal breast cancers predicts poor prognosis and promotes increases in tumor initiating cells by activation of extracellular signal-regulated kinase and transforming growth factor-beta signaling pathways. Breast Cancer Res. 14:R1002012. View Article : Google Scholar : PubMed/NCBI

56 

McCoy EL, Iwanaga R, Jedlicka P, Abbey NS, Chodosh LA, Heichman KA, Welm AL and Ford HL: Six1 expands the mouse mammary epithelial stem/progenitor cell pool and induces mammary tumors that undergo epithelial-mesenchymal transition. J Clin Invest. 119:2663–2677. 2009. View Article : Google Scholar : PubMed/NCBI

57 

Zhao F, Wang M, Li S, Bai X, Bi H, Liu Y, Ao X, Jia Z and Wu H: DACH1 inhibits SNAI1-mediated epithelial-mesenchymal transition and represses breast carcinoma metastasis. Oncogenesis. 4:e1432015. View Article : Google Scholar : PubMed/NCBI

58 

Micalizzi DS, Wang CA, Farabaugh SM, Schiemann WP and Ford HL: Homeoprotein Six1 increases TGF-beta type I receptor and converts TGF-beta signaling from suppressive to supportive for tumor growth. Cancer Res. 70:10371–10380. 2010. View Article : Google Scholar : PubMed/NCBI

59 

Pappu KS and Mardon G: Genetic control of retinal specification and determination in Drosophila. Int J Dev Biol. 48:913–924. 2004. View Article : Google Scholar : PubMed/NCBI

60 

Hoshiyama D, Iwabe N and Miyata T: Evolution of the gene families forming the Pax/Six regulatory network: Isolation of genes from primitive animals and molecular phylogenetic analyses. FEBS Lett. 581:1639–1643. 2007. View Article : Google Scholar : PubMed/NCBI

61 

Buck MB and Knabbe C: TGF-beta signaling in breast cancer. Ann N Y Acad Sci. 1089:119–126. 2006. View Article : Google Scholar : PubMed/NCBI

62 

Taylor MA, Lee YH and Schiemann WP: Role of TGF-β and the tumor microenvironment during mammary tumorigenesis. Gene Expr. 15:117–132. 2011. View Article : Google Scholar : PubMed/NCBI

63 

Imamura T, Hikita A and Inoue Y: The roles of TGF-β signaling in carcinogenesis and breast cancer metastasis. Breast Cancer. 19:118–124. 2012. View Article : Google Scholar : PubMed/NCBI

64 

Oft M, Heider KH and Beug H: TGFbeta signaling is necessary for carcinoma cell invasiveness and metastasis. Curr Biol. 8:1243–1252. 1998. View Article : Google Scholar : PubMed/NCBI

65 

Khoshakhlagh M, Soleimani A, Binabaj MM, Avan A, Ferns GA, Khazaei M and Hassanian SM: Therapeutic potential of pharmacological TGF-β signaling pathway inhibitors in the pathogenesis of breast cancer. Biochem Pharmacol. 164:17–22. 2019. View Article : Google Scholar : PubMed/NCBI

66 

Shubham K and Mishra R: Pax6 interacts with SPARC and TGF-β in murine eyes. Mol Vis. 18:951–956. 2012.PubMed/NCBI

67 

Bhinge A, Poschmann J, Namboori SC, Tian X, Jia Hui Loh S, Traczyk A, Prabhakar S and Stanton LW: miR-135b is a direct PAX6 target and specifies human neuroectoderm by inhibiting TGF-β/BMP signaling. EMBO J. 33:1271–1283. 2014. View Article : Google Scholar : PubMed/NCBI

68 

Rojas A, Padidam M, Cress D and Grady WM: TGF-beta receptor levels regulate the specificity of signaling pathway activation and biological effects of TGF-beta. Biochim Biophys Acta. 1793:1165–1173. 2009. View Article : Google Scholar : PubMed/NCBI

69 

Xie F, Ling L, van Dam H, Zhou F and Zhang L: TGF-β signaling in cancer metastasis. Acta Biochim Biophys Sin (Shanghai). 50:121–132. 2018. View Article : Google Scholar : PubMed/NCBI

70 

Valastyan S and Weinberg RA: Tumor metastasis: Molecular insights and evolving paradigms. Cell. 147:275–292. 2011. View Article : Google Scholar : PubMed/NCBI

71 

De Craene B and Berx G: Regulatory networks defining EMT during cancer initiation and progression. Nat Rev Cancer. 13:97–110. 2013. View Article : Google Scholar : PubMed/NCBI

Related Articles

  • Abstract
  • View
  • Download
  • Twitter
Copy and paste a formatted citation
Spandidos Publications style
Jin M, Gao D, Wang R, Sik A and Liu K: Possible involvement of TGF‑β‑SMAD‑mediated epithelial‑mesenchymal transition in pro‑metastatic property of PAX6. Oncol Rep 44: 555-564, 2020.
APA
Jin, M., Gao, D., Wang, R., Sik, A., & Liu, K. (2020). Possible involvement of TGF‑β‑SMAD‑mediated epithelial‑mesenchymal transition in pro‑metastatic property of PAX6. Oncology Reports, 44, 555-564. https://doi.org/10.3892/or.2020.7644
MLA
Jin, M., Gao, D., Wang, R., Sik, A., Liu, K."Possible involvement of TGF‑β‑SMAD‑mediated epithelial‑mesenchymal transition in pro‑metastatic property of PAX6". Oncology Reports 44.2 (2020): 555-564.
Chicago
Jin, M., Gao, D., Wang, R., Sik, A., Liu, K."Possible involvement of TGF‑β‑SMAD‑mediated epithelial‑mesenchymal transition in pro‑metastatic property of PAX6". Oncology Reports 44, no. 2 (2020): 555-564. https://doi.org/10.3892/or.2020.7644
Copy and paste a formatted citation
x
Spandidos Publications style
Jin M, Gao D, Wang R, Sik A and Liu K: Possible involvement of TGF‑β‑SMAD‑mediated epithelial‑mesenchymal transition in pro‑metastatic property of PAX6. Oncol Rep 44: 555-564, 2020.
APA
Jin, M., Gao, D., Wang, R., Sik, A., & Liu, K. (2020). Possible involvement of TGF‑β‑SMAD‑mediated epithelial‑mesenchymal transition in pro‑metastatic property of PAX6. Oncology Reports, 44, 555-564. https://doi.org/10.3892/or.2020.7644
MLA
Jin, M., Gao, D., Wang, R., Sik, A., Liu, K."Possible involvement of TGF‑β‑SMAD‑mediated epithelial‑mesenchymal transition in pro‑metastatic property of PAX6". Oncology Reports 44.2 (2020): 555-564.
Chicago
Jin, M., Gao, D., Wang, R., Sik, A., Liu, K."Possible involvement of TGF‑β‑SMAD‑mediated epithelial‑mesenchymal transition in pro‑metastatic property of PAX6". Oncology Reports 44, no. 2 (2020): 555-564. https://doi.org/10.3892/or.2020.7644
Follow us
  • Twitter
  • LinkedIn
  • Facebook
About
  • Spandidos Publications
  • Careers
  • Cookie Policy
  • Privacy Policy
How can we help?
  • Help
  • Live Chat
  • Contact
  • Email to our Support Team