Spandidos Publications Logo
  • About
    • About Spandidos
    • Aims and Scopes
    • Abstracting and Indexing
    • Editorial Policies
    • Reprints and Permissions
    • Job Opportunities
    • Terms and Conditions
    • Contact
  • Journals
    • All Journals
    • Oncology Letters
      • Oncology Letters
      • Information for Authors
      • Editorial Policies
      • Editorial Board
      • Aims and Scope
      • Abstracting and Indexing
      • Bibliographic Information
      • Archive
    • International Journal of Oncology
      • International Journal of Oncology
      • Information for Authors
      • Editorial Policies
      • Editorial Board
      • Aims and Scope
      • Abstracting and Indexing
      • Bibliographic Information
      • Archive
    • Molecular and Clinical Oncology
      • Molecular and Clinical Oncology
      • Information for Authors
      • Editorial Policies
      • Editorial Board
      • Aims and Scope
      • Abstracting and Indexing
      • Bibliographic Information
      • Archive
    • Experimental and Therapeutic Medicine
      • Experimental and Therapeutic Medicine
      • Information for Authors
      • Editorial Policies
      • Editorial Board
      • Aims and Scope
      • Abstracting and Indexing
      • Bibliographic Information
      • Archive
    • International Journal of Molecular Medicine
      • International Journal of Molecular Medicine
      • Information for Authors
      • Editorial Policies
      • Editorial Board
      • Aims and Scope
      • Abstracting and Indexing
      • Bibliographic Information
      • Archive
    • Biomedical Reports
      • Biomedical Reports
      • Information for Authors
      • Editorial Policies
      • Editorial Board
      • Aims and Scope
      • Abstracting and Indexing
      • Bibliographic Information
      • Archive
    • Oncology Reports
      • Oncology Reports
      • Information for Authors
      • Editorial Policies
      • Editorial Board
      • Aims and Scope
      • Abstracting and Indexing
      • Bibliographic Information
      • Archive
    • Molecular Medicine Reports
      • Molecular Medicine Reports
      • Information for Authors
      • Editorial Policies
      • Editorial Board
      • Aims and Scope
      • Abstracting and Indexing
      • Bibliographic Information
      • Archive
    • World Academy of Sciences Journal
      • World Academy of Sciences Journal
      • Information for Authors
      • Editorial Policies
      • Editorial Board
      • Aims and Scope
      • Abstracting and Indexing
      • Bibliographic Information
      • Archive
    • International Journal of Functional Nutrition
      • International Journal of Functional Nutrition
      • Information for Authors
      • Editorial Policies
      • Editorial Board
      • Aims and Scope
      • Abstracting and Indexing
      • Bibliographic Information
      • Archive
    • International Journal of Epigenetics
      • International Journal of Epigenetics
      • Information for Authors
      • Editorial Policies
      • Editorial Board
      • Aims and Scope
      • Abstracting and Indexing
      • Bibliographic Information
      • Archive
    • Medicine International
      • Medicine International
      • Information for Authors
      • Editorial Policies
      • Editorial Board
      • Aims and Scope
      • Abstracting and Indexing
      • Bibliographic Information
      • Archive
  • Articles
  • Information
    • Information for Authors
    • Information for Reviewers
    • Information for Librarians
    • Information for Advertisers
    • Conferences
  • Language Editing
Spandidos Publications Logo
  • About
    • About Spandidos
    • Aims and Scopes
    • Abstracting and Indexing
    • Editorial Policies
    • Reprints and Permissions
    • Job Opportunities
    • Terms and Conditions
    • Contact
  • Journals
    • All Journals
    • Biomedical Reports
      • Information for Authors
      • Editorial Policies
      • Editorial Board
      • Aims and Scope
      • Abstracting and Indexing
      • Bibliographic Information
      • Archive
    • Experimental and Therapeutic Medicine
      • Information for Authors
      • Editorial Policies
      • Editorial Board
      • Aims and Scope
      • Abstracting and Indexing
      • Bibliographic Information
      • Archive
    • International Journal of Epigenetics
      • Information for Authors
      • Editorial Policies
      • Editorial Board
      • Aims and Scope
      • Abstracting and Indexing
      • Bibliographic Information
      • Archive
    • International Journal of Functional Nutrition
      • Information for Authors
      • Editorial Policies
      • Editorial Board
      • Aims and Scope
      • Abstracting and Indexing
      • Bibliographic Information
      • Archive
    • International Journal of Molecular Medicine
      • Information for Authors
      • Editorial Policies
      • Editorial Board
      • Aims and Scope
      • Abstracting and Indexing
      • Bibliographic Information
      • Archive
    • International Journal of Oncology
      • Information for Authors
      • Editorial Policies
      • Editorial Board
      • Aims and Scope
      • Abstracting and Indexing
      • Bibliographic Information
      • Archive
    • Medicine International
      • Information for Authors
      • Editorial Policies
      • Editorial Board
      • Aims and Scope
      • Abstracting and Indexing
      • Bibliographic Information
      • Archive
    • Molecular and Clinical Oncology
      • Information for Authors
      • Editorial Policies
      • Editorial Board
      • Aims and Scope
      • Abstracting and Indexing
      • Bibliographic Information
      • Archive
    • Molecular Medicine Reports
      • Information for Authors
      • Editorial Policies
      • Editorial Board
      • Aims and Scope
      • Abstracting and Indexing
      • Bibliographic Information
      • Archive
    • Oncology Letters
      • Information for Authors
      • Editorial Policies
      • Editorial Board
      • Aims and Scope
      • Abstracting and Indexing
      • Bibliographic Information
      • Archive
    • Oncology Reports
      • Information for Authors
      • Editorial Policies
      • Editorial Board
      • Aims and Scope
      • Abstracting and Indexing
      • Bibliographic Information
      • Archive
    • World Academy of Sciences Journal
      • Information for Authors
      • Editorial Policies
      • Editorial Board
      • Aims and Scope
      • Abstracting and Indexing
      • Bibliographic Information
      • Archive
  • Articles
  • Information
    • For Authors
    • For Reviewers
    • For Librarians
    • For Advertisers
    • Conferences
  • Language Editing
Login Register Submit
  • This site uses cookies
  • You can change your cookie settings at any time by following the instructions in our Cookie Policy. To find out more, you may read our Privacy Policy.

    I agree
Search articles by DOI, keyword, author or affiliation
Search
Advanced Search
presentation
Oncology Reports
Join Editorial Board Propose a Special Issue
Print ISSN: 1021-335X Online ISSN: 1791-2431
Journal Cover
October-2020 Volume 44 Issue 4

Full Size Image

Sign up for eToc alerts
Recommend to Library

Journals

International Journal of Molecular Medicine

International Journal of Molecular Medicine

International Journal of Molecular Medicine is an international journal devoted to molecular mechanisms of human disease.

International Journal of Oncology

International Journal of Oncology

International Journal of Oncology is an international journal devoted to oncology research and cancer treatment.

Molecular Medicine Reports

Molecular Medicine Reports

Covers molecular medicine topics such as pharmacology, pathology, genetics, neuroscience, infectious diseases, molecular cardiology, and molecular surgery.

Oncology Reports

Oncology Reports

Oncology Reports is an international journal devoted to fundamental and applied research in Oncology.

Experimental and Therapeutic Medicine

Experimental and Therapeutic Medicine

Experimental and Therapeutic Medicine is an international journal devoted to laboratory and clinical medicine.

Oncology Letters

Oncology Letters

Oncology Letters is an international journal devoted to Experimental and Clinical Oncology.

Biomedical Reports

Biomedical Reports

Explores a wide range of biological and medical fields, including pharmacology, genetics, microbiology, neuroscience, and molecular cardiology.

Molecular and Clinical Oncology

Molecular and Clinical Oncology

International journal addressing all aspects of oncology research, from tumorigenesis and oncogenes to chemotherapy and metastasis.

World Academy of Sciences Journal

World Academy of Sciences Journal

Multidisciplinary open-access journal spanning biochemistry, genetics, neuroscience, environmental health, and synthetic biology.

International Journal of Functional Nutrition

International Journal of Functional Nutrition

Open-access journal combining biochemistry, pharmacology, immunology, and genetics to advance health through functional nutrition.

International Journal of Epigenetics

International Journal of Epigenetics

Publishes open-access research on using epigenetics to advance understanding and treatment of human disease.

Medicine International

Medicine International

An International Open Access Journal Devoted to General Medicine.

Journal Cover
October-2020 Volume 44 Issue 4

Full Size Image

Sign up for eToc alerts
Recommend to Library

  • Article
  • Citations
    • Cite This Article
    • Download Citation
    • Create Citation Alert
    • Remove Citation Alert
    • Cited By
  • Similar Articles
    • Related Articles (in Spandidos Publications)
    • Similar Articles (Google Scholar)
    • Similar Articles (PubMed)
  • Download PDF
  • Download XML
  • View XML
Article Open Access

Long non‑coding RNA NR2F1‑AS1 facilitates the osteosarcoma cell malignant phenotype via the miR‑485‑5p/miR‑218‑5p/BIRC5 axis

  • Authors:
    • Guanghui Jia
    • Yalei Wang
    • Yali Yu
    • Zijun Li
    • Xiangyu Wang
  • View Affiliations / Copyright

    Affiliations: Department of Foot and Ankle Surgery, Zhengzhou Orthopedics Hospital, Zhengzhou, Henan 450052, P.R. China, Department of Laboratory, Zhengzhou Orthopedics Hospital, Zhengzhou, Henan 450052, P.R. China
    Copyright: © Jia et al. This is an open access article distributed under the terms of Creative Commons Attribution License.
  • Pages: 1583-1595
    |
    Published online on: July 20, 2020
       https://doi.org/10.3892/or.2020.7698
  • Expand metrics +
Metrics: Total Views: 0 (Spandidos Publications: | PMC Statistics: )
Metrics: Total PDF Downloads: 0 (Spandidos Publications: | PMC Statistics: )
Cited By (CrossRef): 0 citations Loading Articles...

This article is mentioned in:



Abstract

Long non‑coding RNA (lncRNA) NR2F1 antisense RNA 1 (NR2F1‑AS1) has been reported to be an oncogene in several cancer types, including osteosarcoma (OS). However, the underlying fundamental molecular mechanism of NR2F1‑AS1 in OS remains largely unknown, which the present study aimed to elucidate. The present study demonstrated that NR2F1‑AS1 expression is markedly increased in OS, and NR2F1‑AS1 was shown to exert oncogenic functions in OS. Further molecular mechanistic studies revealed that microRNA (miR)‑485‑5p and miR‑218‑5p were direct targets of NR2F1‑AS1. More importantly, miR‑485‑5p and miR‑218‑5p exhibited low expression levels and were negatively correlated with NR2F1‑AS1 expression in OS tissues. It was then identified that baculoviral inhibitor of apoptosis repeat‑containing 5 (BIRC5) was a direct target of miR‑485‑5p and miR‑218‑5p in OS cells. Furthermore, a series of experiments suggested that NR2F1‑AS1 affects the proliferation, migration, invasion and apoptosis of OS cells by regulating BIRC5. Finally, it was revealed that silencing of NR2F1‑AS1 repressed the OS cell malignant phenotype by binding with miR‑485‑5p and miR‑218‑5p, and then downregulating BIRC5 expression, which suggests that the NR2F1‑AS1/miR‑485‑5p/miR‑218‑5p/BIRC5 axis could be a potential target for treating OS.

Introduction

Osteosarcoma (OS), as the most common primary human malignant tumor among children and adolescents, originating from bone mesenchymal cells, has the characteristics of early distant metastasis and a high local recurrence rate (1–3). Currently, treatment of OS includes mainly neoadjuvant chemotherapy combined with surgical treatment; however, the clinical prognosis rate following current treatment strategies has not been largely improved (4). The main reason for the poor clinical prognosis is that the current treatments cannot effectively inhibit distant metastasis and the recurrence of drug resistance. In addition, the most fundamental reason is that the pathogenesis of OS has not been well elucidated. With the rapid development of molecular biology, new technologies provide opportunities for a more in-depth study of the pathogenesis of OS.

Long non-coding RNA (lncRNA) is a class of endogenous RNA sequences >200 nucleotides in length, which completely lacks or only has a small portion of protein encoding capacity (5). The abnormal sequences, abnormal spatial structure, abnormal protein binding and expression of lncRNAs in the body are all closely associated with the occurrence of human diseases. Numerous studies have shown that lncRNAs have a wide range of functions in almost all physiologic processes of an organism, and they do not only regulate cell differentiation (6,7) and metabolism (8), but also participate in a variety of pathological processes, such as cancer proliferation, invasion, metastasis (9), apoptosis (10) and drug resistance (11). NR2F1-AS1, a recently discovered lncRNA, has been found to enhance esophageal squamous cell carcinoma (ESCC) progression by regulating the Hedgehog signaling pathway (12). NR2F1-AS1 has also been reported to regulate the microRNA (miR)-338-3p/cyclin D1 axis to promote thyroid cancer progression (13). In papillary thyroid carcinoma, NR2F1-AS1 has been confirmed to exacerbate cell proliferation by regulating the miR-423-5p/SRY-box transcription factor (SOX)12 signaling pathway (14). In addition, in endometrial cancer, NR2F1-AS1 has been reported to sponge miR-363 and target SOX4 to play a role in cell proliferation and migration (15). Notably, it has been validated that NR2F1-AS1 facilitates the malignant properties of OS via binding to miR-483-3p to enhance forkhead box A1 (FOXA1) expression (16). These findings demonstrate that NR2F1-AS1 acts as an oncogene in cancer. However, the function of NR2F1-AS1 in OS is not well understood and requires further investigation.

A number of studies have demonstrated that miRNAs exhibit roles in numerous biological processes by regulating their mRNA targets, including in cell development, tumorigenesis, cell differentiation and aging (17–19). In OS, the miRNA expression profile has been extensively studied, and a variety of miRNAs has been identified to play a role in OS, such as miR-422a, miR-145 and miR-194 (20). Furthermore, the aberrant expression of miRNAs is closely associated with OS progression and prognosis. miR-485-5p and miR-218-5p have been reported to inhibit the malignant behavior of OS (21–23). Therefore, the present study investigated these miRNAs to expand our understanding of their functional effects in OS.

Baculoviral inhibitor of apoptosis repeat-containing 5 (BIRC5), also termed survivin, is a member of the family of apoptotic inhibitors and plays an important regulatory role in tumor progression in numerous types of cancers, including OS (24–27). In addition, accumulating evidence has confirmed that BIRC5 is negatively regulated by miRNAs in different tumor cells to play functional roles. For example, in breast cancer, BIRC5 has been demonstrated to be regulated by miR-485-5p to suppress cancer progression and chemosensitivity (24). Furthermore, in OS, miR-218 promotes apoptosis of U2OS osteosarcoma cells via targeting BIRC5 (22). However, in OS, whether BIRC5 is controlled by miR-485-5p and miR-218-5p to serve roles in tumor development and progression has not been fully elucidated, to the best of our knowledge. It is well understood that lncRNAs can combine with miRNAs to target mRNAs, which creates a network of lncRNA-miRNA-mRNA and thus exerts biological functions in cancer. Therefore, it is worth investigating whether NR2F1-AS1, miR-485-5p, miR-218-5p and BIRC5 form an axis to affect the malignant phenotype of OS.

The present study revealed that NR2F1-AS1 expression was upregulated in OS. Further studies indicated that NR2F1-AS1 knockdown inhibited cell proliferation, migration and invasion, and facilitated cell apoptosis by interacting with miR-485-5p and miR-218-5p to downregulate BIRC5 expression. In summary, the present study described the participation of the NR2F1-AS1/miR-485-5p/miR-218-5p/BIRC5 axis in regulating the OS malignant phenotype.

Materials and methods

Clinical samples

A total of 32 cases of OS tissue specimens and corresponding adjacent normal tissue (age range, 8–50 years; mean age 18.8±10.1 years) specimens were collected at the Zhengzhou Orthopedic Hospital (Zhengzhou, Henan, China) between January 2016 and December 2018. All specimens were confirmed by pathological biopsy, and none of the patients underwent chemotherapy and radiation therapy before surgery. The tissue samples were quickly frozen in liquid nitrogen in vitro. The patient samples were collected with permission from the Medical Ethics Committee of Zhengzhou Orthopedic Hospital, and written informed consent was obtained from the patients before the operation.

Cell culture and cell transfection

Human OS cell lines (HOS, MG63 and U2OS) and a normal osteoblast cell line (hFOB1.19) were obtained from the Chinese Academy of Sciences Cell Bank. The OS cells (HOS, MG63 and U2OS) were cultured in RPMI-1640 medium (Sangon Biotech Co., Ltd.) with 10% fetal bovine serum (FBS; Hyclone; Thermo Fisher Scientific, Inc.) in a 5% CO2 atmosphere at 37°C. The hFOB1.19 cells were cultured at 33.5°C with 5% CO2 in RPMI-1640 medium with 10% FBS. The 293T cells were cultured at 37°C with 5% CO2 in Gibco (no. 12800017, containing NaHCO3 1.5 g/l) medium (Thermo Fisher Scientific, Inc.) with 10% FBS. The small interfering RNA (siRNA) specifically targeting NR2F1-AS1 (si-NR2F1-AS) and the negative control (si-NC) were synthesized and purchased from Invitrogen; Thermo Fisher Scientific, Inc. The sequences were as follows: si-NR2F1-AS1#: 5′-GAAGAUAGUUUAUAAUUUAAA-3′; si-NR2F1-AS2#: 5′-AGUUCAAGAAGAUAGUUUAUA-3′; si-NR2F1-AS3#: 5′-GAUGUUCUCAAUAUUUCUAUU-3′; si-NC: 5′-CGAAACCUAGCGUGUACACAA-3′. miR-485-5p mimics and negative control (NC), and miR-485-5p inhibitor (miR-485-5p in) and NC were also obtained from Invitrogen; Thermo Fisher Scientific, Inc. The sequences were as follows: miR-485-5p mimics: 5′-AGAGGCUGGCCGUGAUGAAUUC-3′; mimics NC: 5′-GUCCGCAGCACGCAUUAAGAUU-3′; miR-485-5p inhibitor: 5′-GAAUUCAUCACGGCCAGCCUCU-3′; inhibitor NC: 5′-UAAUUCGAGUCAUGAAUUUCA-3′. miR-218-5p mimics and negative control (NC), and miR-218-5p inhibitor (miR-218-5p in) and NC were also obtained from Invitrogen; Thermo Fisher Scientific, Inc. The sequences were as follows: miR-218-5p mimics: 5′-UUGUGCUUGAUCUAACCAUGU-3′; mimics NC: 5′-UAAAUGACCGUCCCUCCGAGU-3′; miR-218-5p inhibitor: 5′-ACAUGGUUAGAUCAAGCACAA-3′; inhibitor NC: 5′-CAGUACUUUUGUGUAGUACAA-3′. A BIRC5 overexpression plasmid pcDNA3.1-BIRC5 (pc-BIRC5) and empty pcDNA3.1 vector were purchased from GeneChem, Inc. Using Lipofectamine 2000 (Invitrogen; Thermo Fisher Scientific, Inc.), siRNA and miRNAs at an appropriate concentration mixed in 2 ml Opti-MEM plus 10% FBS were used to transfect MG63 and U-2OS cells. The MG63 and U-2OS cells were divided into different groups: i) lncRNA NR2F1-AS1 NC group (transfected with 50 nM si-NR2F1-AS1 NC); ii) si-NR2F1-AS11# group (transfected with 50 nM si-NR2F1-AS11#); iii) si-NR2F1-AS12# group (transfected with 50 nM si-NR2F1-AS12#); iv) si-NR2F1-AS1 + miR-485-5p inh group (transfected with 50 nM si-NR2F1-AS11# + miR-485-5p inhibitor); v) si-NR2F1-AS1 + miR-485-5p inh NC group (transfected with 50 nM si-NR2F1-AS11# + miR-485-5p inhibitor NC); vi) si-NR2F1-AS1 + miR-218-5p inh group (transfected with 50 nM si-NR2F1-AS11# + miR-218-5p inhibitor); vii) si-NR2F1-AS1 + miR-218-5p inh NC group (transfected with 50 nM si-NR2F1-AS11# + miR-218-5p inhibitor NC); viii) si-NR2F1-AS1 + pc-BIRC5 group (transfected with 50 nM si-NR2F1-AS11# + pcDNA3.1-BIRC5); and ix) si-NR2F1-AS1 + pc-DNA3.1 group (transfected with 50 nM si-NR2F1-AS11# + pcDNA3.1). Subsequently, 24 h after transfection, the cells were prepared for the subsequent experiments.

Total RNA isolation and reverse transcription-quantitative PCR (RT-qPCR)

Using TRIzol reagent (Invitrogen; Thermo Fisher Scientific, Inc.), total RNA was isolated. Subsequently, RT (RT-Reagent Kit, Takara Bio) of RNA to cDNA (Invitrogen; Thermo Fisher Scientific, Inc.) and qPCR analysis were performed. The thermocycling conditions of qPCR for NR2F1-AS1 and BIRC5 were as follows: 5 min at 95°C, followed by 40 cycles of 95°C for 30 sec and 65°C for 45 sec. For the measurement of miR-485-5p and miR-218-5p expression, the thermocycling conditions were as follows: Pre-denaturation at 95°C for 1 min, followed by 40 cycles at 95°C for 15 sec, 60°C for 30 sec, and 72°C for 30 sec, which was performed on an ABI 7500 qPCR instrument (Applied Biosystems; Thermo Fisher Scientific, Inc.). Relative expression levels of NR2F1-AS1, miR-218-5p and miR-485-5p were calculated using the 2−ΔΔCq method (28). The NR2F1-AS1 and BIRC5 expression levels were made relative to GAPDH, and the miR-485-5p and miR-218-5p expression levels were made relative to U6. The sequences of all primers are presented in Table I.

Table I.

Primer sequences.

Table I.

Primer sequences.

GenePositionSequence (5′ to 3′)
NR2F1-AS1Forward AGCGGTGCAAACCATGTG
Reverse CAAGTTGGCTGAACCAAAT
miR-218-5pForward AAGACACCCTGGACGAAGCC
Reverse ACAACCAGAGTCCACCGGCG
miR-485-5pForward ACACTCCAGCTGGGAAGACGGGAGGAAAGAA
Reverse CTCAACTGGTGTCGTGGA
GAPDHForward CAGTGCCAGCCTCGTCTAT
Reverse AGGGGCCATCCACAGTCTTC
U6Forward CTCGCTTCGGCAGCACATA
Reverse AACGATTCACGAATTTGCGT
BIRC5Forward AGGACCACCGCATCTCTACAT
Reverse AAGTCTGGCTCGTTCTCAGTG

[i] BIRC5, baculoviral inhibitor of apoptosis repeat-containing 5; NR2F1-AS1, long non-coding RNA NR2F1 antisense RNA1.

Cell Counting Kit-8 (CCK-8) assay

The transfected MG63 and U-2OS cells with good growth status were seeded in a 96-well plate at a density of 1×104/well and incubated. CCK-8 reagent (10 µl) was then added to each well at 0, 24, 48 and 72 h, and the cells were further incubated for 2 h. The absorbance of the samples was then determined at a wavelength of 450 nm.

Flow cytometric analysis of apoptosis

Following transfection for 24 h, MG63 and U-2OS cells were digested with 0.25% trypsin and harvested. Subsequently, the cells were re-suspended with pre-cooled 1X PBS, centrifuged for 10 min (1,200 × g), and washed. The cells were stained with Annexin V-FITC and propidium iodide (PI) for 10 min and incubated at room temperature. Finally, the apoptosis rate was detected using a flow cytometer and analyzed on FACSCalibur (BD Biosciences).

Transwell assay

Following transfection for 24 h, MG63 and U-2OS cells were digested and re-suspended with FBS-free RPMI-1640 medium. For the invasion assay, the upper chamber of a Transwell plate was pre-coated with Matrigel (BD Biosciences) overnight. The next day, a 100-µl cell suspension (5×104 cells) was placed into the upper chamber. For the migration assay, there is no need to pre-coated with Matrigel. The same number of cells was placed into the upper chamber of the Transwell plate. For both assays, the lower chamber was filled with RPMI-1640 medium containing 20% of FBS. Then, the Transwell plate was cultured in an incubator containing 5% CO2. Following 24 h, the cells were wished, fixed with 70% ethanol for 15 min, stained with crystal violet (0.1%) or 30 min at 25°C and counted with an Olympus IX51 inverted microscope (Olympus Corp.; magnification, ×200).

Bioinformatics analysis

To investigate how NR2F1-AS1 regulates miR-485-5p and miR-218-5p, and how miR-485-5p and miR-218-5p regulate BIRC5, bioinformatics websites were used for analysis. The websites used were as follows: Diana Tools (http://carolina.imis.athena-innovation.gr/diana_tools/web/index.php?r=lncbasev2/index), miRwalk (http://zmf.umm.uni-heidelberg.de/apps/zmf/mirwalk2/), Target Scan (http://www.targetscan.org/vert_71/) and miRbase (http://www.mirbase.org/).

Luciferase reporter assay

The NR2F1-AS1 fragments containing the predicted miR-485-5p and miR-218-5p binding sites were separately amplified by PCR (PCR thermocycling condition: 3 min at 94°C, followed by 35 cycles of 94°C for 30 sec, 58°C for 30 sec and 72°C for 45 sec) and cloned into a pmirGLO dual luciferase miRNA target expression vector (Promega Corp.) to create a wild-type NR2F1-AS1 reporter vector (NR2F1-AS1-wild-type; NR2F1-AS1-Wt). To mutate the putative miR-485-5p and miR-218-5p binding sites in NR2F1-AS1, the sequences of the putative binding site were changed and replaced to form a NR2F1-AS1-mutated-type (NR2F1-AS1-Mut). Subsequently, the recombinant plasmids and miRNAs (miR-485-5p mimics, miR-218-5p mimics or miR-NC) were co-transfected into 293T cells using Lipofectamine™ 2000. After 48 h, the luciferase activities were measured using the Dual Luciferase Reporter Gene Assay System (Promega Corp.). To investigate whether BIRC5 is a functional target of miR-485-5p and miR-218-5p, the aforementioned methods were followed and recombinant plasmids pmirGLO-BIRC5-wt/pmirGLO-BIRC5-mut were constructed. These recombinant plasmids were then co-transfected with miRNAs into 293T cells and luciferase activities were determined.

Western blotting

MG63 and U-2OS cells were transfected for 48 h and were then harvested and lysed with RIPA lysis buffer (Thermo Fisher Scientific, Inc.). The protein concentration was measured by BCA (Thermo Fisher Scientific, Inc.) and then a 40 µg protein sample of each group was separated by 12% SDS-PAGE and transferred to a nitrocellulose membrane. Following blocking with 5% skim milk, the membrane was incubated with GAPDH and BIRC5 primary antibodies: GAPDH (cat. no. ab128915; 1:10,000 dilution in TBST; Abcam), BIRC5 (cat. no. ab76424; 1:5,000 dilution; Abcam) overnight at 4°C, followed by incubation with horseradish peroxidase-labeled goat anti-Rabbit secondary antibodies (cat. no. ab205718; 1:5,000 dilution; Abcam) for 2 h at room temperature. Finally, the immune reactive bands were visualized with a chemiluminescent kit. GAPDH was used as a reference gene.

Statistical analysis

SPSS 24.0 (IBM Corp.) and GraphPad Prism 5 (GraphPad Software, Inc.) were used for data analysis. All data are expressed as mean ± standard deviation. Student's t-test was used for the comparison of two groups. Univariate ANOVA followed by Fisher's LSD post hoc tests was used for comparisons between multiple groups. Correlation between NR2F1-AS1 and miRNA (miR-218-5p and miR-485-5p) expression was determined using Spearman's correlation analysis. The correlation between NR2F1-AS1 expression and clinical parameters of patients with OS was employed by a χ2 test. P<0.05 was considered to indicate a statistically significant difference.

Results

NR2F1-AS1 expression is upregulated and exerts an oncogenic function in OS

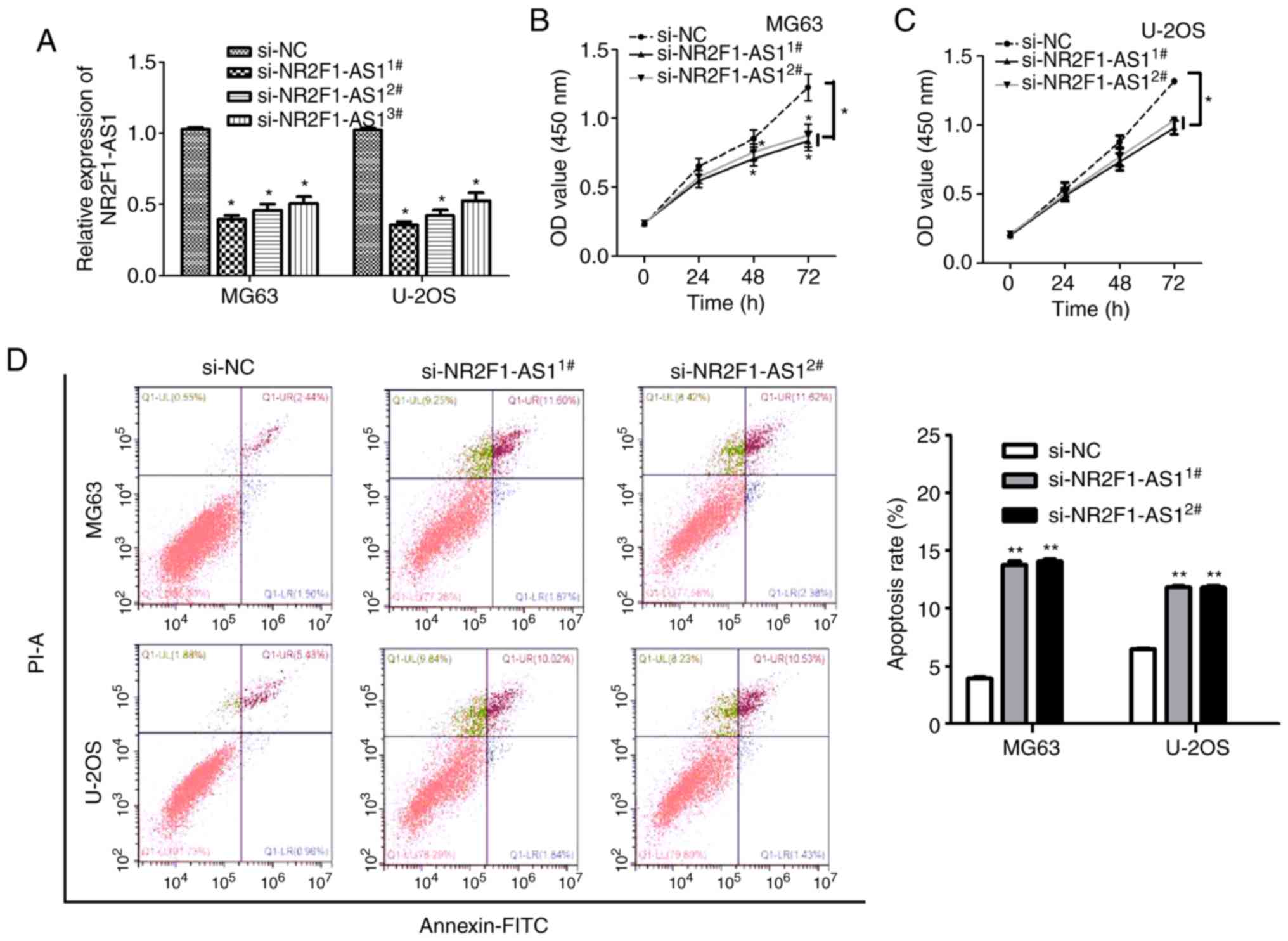
NR2F1-AS1 has been confirmed to facilitate the malignancy of multiple tumors. Therefore, the present study investigated the NR2F1-AS1 expression in OS. Consistent with previous studies, it was demonstrated that NR2F1-AS expression was significantly increased in OS (Fig. 1A). Furthermore, among the 32 patients, a high level of NR2F1-AS1 was closely associated with more advanced Enneking stage (P=0.029) and distant metastasis (P=0.004; Table II). In addition, NR2F1-AS1 was significantly overexpressed in OS cell lines, especially in MG63 and U-2OS cells when compared with the normal osteoblast cell line hFOB1.19 (Fig. 1B). Thus, MG63 and U-2OS cells were selected for use in subsequent functional studies. Subsequently, the functions of NR2F1-AS1 in OS were evaluated and three siRNAs (si-NR2F1-AS11#, si-NR2F1-AS12#, si-NR2F1-AS13#) were assessed to detect their knockdown efficiency. The results demonstrated that si-NR2F1-AS11# exhibited the highest knockdown efficiency, followed by si-NR2F1-AS12# and finally si-NR2F1-AS13#, which also revealed that the transfections were successful (Fig. 2A). Therefore, si-NR2F1-AS11# and si-NR2F1-AS12# were selected for further experiments. Cell proliferation, invasion, migration and apoptosis were observed following NR2F1-AS1-knockdown. By performing a CCK-8 assay, it was determined that NR2F1-AS1-knockdown markedly reduced the proliferative capacity of the OS MG63 and U-2OS cells cells (Fig. 2B and C). Furthermore, the data of flow cytometry demonstrated that the apoptosis of OS cells was significantly increased following silencing of NR2F1-AS1 expression (Fig. 2D). Furthermore, it was identified that the migration and invasion of OS cells were significantly attenuated following NR2F1-AS1-knockdown (Fig. 3A and B). In summary, these findings indicated that NR2F1-AS1 expression is upregulated in OS and that NR2F1-AS1 exerts an oncogenic function in OS.

Figure 1.

NR2F1-AS1 expression is upregulated in OS. (A) NR2F1-AS1 expression in human OS tissues and adjacent tissues was detected by RT-qPCR. **P<0.01, tumor vs. adjacent tissues. (B) NR2F1-AS1 expression in human OS cell lines (U-2OS, 143B and MG63) and human normal osteoblast cell line (hFOB1.19) was detected by RT-qPCR. **P<0.01, compared with hFOB1.19 cells. OS, osteosarcoma; NR2F1-AS1, long non-coding RNA NR2F1 antisense RNA 1.

Figure 2.

NR2F1-AS1 exerts oncogenic function in OS. (A) Expression of NR2F1-AS1 was silenced by transfection with si-NR2F1-AS11#, si-NR2F1-AS12# and si-NR2F1-AS13# in MG63 and U-2OS cells. (B and C) The effect of NR2F1-AS1 knockdown on the proliferation abilities of MG63 and U-2OS cells was detected by performing CCK-8 assay. (D) The effect of NR2F1-AS1 knockdown on the apoptosis abilities of MG63 and U-2OS cells was identified by performing flow cytometry assay. *P<0.05 and **P<0.01, vs. the si-NC group. OS, osteosarcoma; NR2F1-AS1, long non-coding RNA NR2F1 antisense RNA 1; NC, negative control.

Figure 3.

NR2F1-AS1 exerts oncogenic function in OS. (A) Effect of NR2F1-AS1 knockdown on the migration abilities of MG63 and U-2OS cells was confirmed by performing Transwell assay. (B) Effect of NR2F1-AS1 knockdown on the invasion abilities of MG63 and U-2OS cells was identified by performing Transwell assay. **P<0.01 vs. the si-NC group. OS, osteosarcoma; NR2F1-AS1, long non-coding RNA NR2F1 antisense RNA 1; NC, negative control.

Table II.

Association between NR2F1-AS1 expression level and clinical parameters of the patients with OS.

Table II.

Association between NR2F1-AS1 expression level and clinical parameters of the patients with OS.

NR2F1-AS1 expression
ParametersLow (n=15)High (n=17)P-value
Age (years) 0.589
  <181112
  ≥1845
Sex 0.354
  Male69
  Female98
Tumor site 0.517
  Femur/Tibia810
  Other77
Enneking stage 0.029a
  I–II127
  III310
Distant metastasis 0.004 a
  Present136
  Absent211

a P<0.05, significant difference. NR2F1-AS1, long non-coding RNA NR2F1 antisense RNA 1; OS, osteosarcoma.

miR-485-5p and miR-218-5p are direct targets of NR2F1-AS1 in OS cells

A number of studies have demonstrated that lncRNAs combined with miRNAs exert biological functions in cancer (29), cardiovascular disease (30), acute megakaryoblastic leukemia (31) and diabetes mellitus (32). Therefore, the present study attempted to identify the potential binding sites of NR2F1-AS1. With biological software analysis, miR-485-5p and miR-218-5p were identified and it was determined that their seed regions could recognize NR2F1-AS1 sequences (Fig. 4A). The subsequent luciferase assays performed demonstrated the interactions of miR-485-5p with NR2F1-AS1, and miR-218-5p with NR2F1-AS1 (Fig. 4B). Subsequently, it was observed that miR-485-5p and miR-218-5p were expressed at significantly low levels in OS tissues, which was in contrast to NR2F1-AS1 expression. Furthermore, negative correlations were identified between miR-485-5p and NR2F1-AS1, and miR-218-5p and NR2F1-AS1 (Fig. 4C and D). Finally, it was validated that NR2F1-AS1 inhibition could result in a significant increase in miR-218-5p and miR-485-5p (Fig. 4E). In summary, these findings suggest that NR2F1-AS1 may interact with miR-485-5p and miR-218-5p to serve a role in the biological functions in OS.

Figure 4.

miR-485-5p and miR-218-5p are direct targets of NR2F1-AS1 in OS cells. (A) Sequences matching between NR2F1-AS1 and miR-485-5p, and NR2F1-AS1 and miR-218-5p. (B) Luciferase assay was used to verify the binding between NR2F1-AS1 and miR-485-5p, and NR2F1-AS1 and miR-218-5p. **P<0.01 compared with miR-485-5p-NC group (verifying the binding between NR2F1-AS1 and miR-485-5p, the left panel); **P<0.01 compared with the miR-218-5p-NC group (verifying the binding between NR2F1-AS1 and miR-218-5p, the right panel). (C) Expression of miR-485-5p and the correlation between miR-485-5p and NR2F1-AS1 expression in 32 OS tissues. **P<0.01, tumor vs. adjacent tissues. (D) Expression of miR-218-5p and the correlation between miR-218-5p and NR2F1-AS1 expression in 32 OS tissues. **P<0.01, tumor vs. adjacent tissues. (E) Expression of miR-485-5p and miR-218-5p in MG63 and U-2OS cells transfected with si-NR2F1-AS1 or si-NC. **P<0.01, vs. the si-NC group. OS, osteosarcoma; NR2F1-AS1, long non-coding RNA NR2F1 antisense RNA 1.

NR2F1-AS1 affects OS cell biological behaviors by regulating miR-485-5p and miR-218-5p

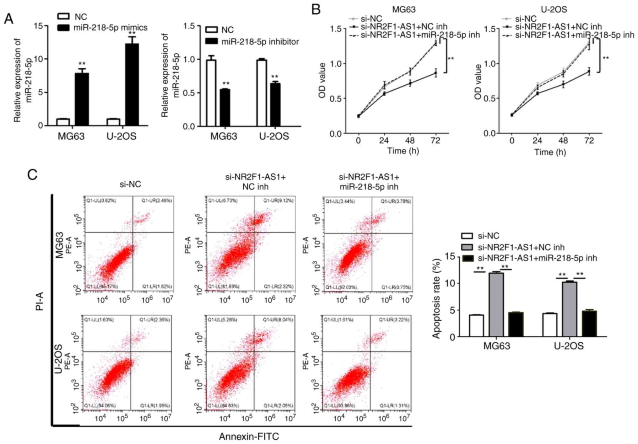
First, we transfected miR-485-5p mimics and the negative control (NC), miR-485-5p inhibitor and the negative control (NC) to MG63 and U-2OS cells to detect whether the transfections were successful. From the results of qPCR, we revealed the transfections were successful (Fig. 5A). Subsequently, to investigate whether NR2F1-AS1 affects the biological behaviors of OS cells via miR-485-5p, the inhibitor of miR-485-5p (miR-485-5p inh) and the negative control (NC inh) were co-transfected with si-NR2F1-AS11# (si-NR2F1-AS1) into MG63 and U-2OS cells. A series of experiments were then performed. As presented in Figs. 5B and C and 6A and B, NR2F1-AS1-knockdown markedly reduced cell proliferation, migration and invasion, and stimulated apoptosis. However, these effects were markedly attenuated by concurrent miR-485-5p-knockdown. In addition, we transfected miR-218-5p mimics and the negative control (NC), miR-218-5p inhibitor and the negative control (NC) to MG63 and U-2OS cells to detect whether the transfections were successful. The results of qPCR showed that the transfections were successful (Fig. 7A). To validate that NR2F1-AS1 affects OS cell biological behaviors by regulating miR-218-5p, the inhibitor of miR-218-5p (miR-218-5p inh) and the negative control (NC inh) were con-transfected with si-NR2F1-AS1 into MG63 and U-2OS cells. As presented in Figs. 7B and C and 8A and B, it was demonstrated that suppression of NR2F1-AS1 could hinder the proliferation, migration and invasion, and promote the apoptosis of MG63 and U-2OS cells. Furthermore, the effects were substantially attenuated by the inhibition of miR-218-5p. These observations indicated that NR2F1-AS1 affects OS cell biological behaviors by targeting miR-485-5p and miR-218-5p.

Figure 5.

NR2F1-AS1 affects the cell proliferation and apoptosis of OS cells by regulating miR-485-5p. (A) Expression of miR-485-5p by transfection with miR-485-5p mimics and mimics NC, miR-485-5p inhibitor (inh) and NC inhibitor (NC inh) by qPCR to detect whether the transfection were successful. **P<0.01, vs. the NC group. (B) Effect of NR2F1-AS1 on the proliferation abilities of MG63 and U-2OS cells by regulating miR-485-5p was detected by performing CCK-8 assay. **P<0.01. (C) Effect of NR2F1-AS1 on the apoptosis abilities of MG63 and U-2OS cells by regulating miR-485-5p was identified by performing flow cytometry assay. **P<0.01. OS, osteosarcoma; NR2F1-AS1, long non-coding RNA NR2F1 antisense RNA 1.

Figure 6.

NR2F1-AS1 affects the cell migration and invasion of OS cells by regulating miR-485-5p. (A) Effect of NR2F1-AS1 on the migration abilities of MG63 and U-2OS cells by regulating miR-485-5p was confirmed by performing Transwell assay. (B) Effect of NR2F1-AS1 on the invasion abilities of MG63 and U-2OS cells by regulating miR-485-5p were identified by performing Transwell assay. **P<0.01. OS, osteosarcoma; NR2F1-AS1, long non-coding RNA NR2F1 antisense RNA 1; inh, inhibitor; NC, negative control.

Figure 7.

NR2F1-AS1 affects the cell proliferation and apoptosis of OS cells by regulating miR-218-5p. (A) Expression of miR-218-5p by transfecting with miR-218-5p mimics and mimics NC, miR-218-5p inhibitor (inh) and NC inhibitor (NC inh) by qPCR to detect whether the transfection were successful. **P<0.01, vs. the NC group. (B) Effect of NR2F1-AS1 on the proliferation abilities of MG63 and U-2OS cells by regulating miR-218-5p was detected by performing CCK-8 assay. **P<0.01. (C) Effect of NR2F1-AS1 on the apoptosis abilities of MG63 and U-2OS cells by regulating miR-218-5p were identified by performing flow cytometry assay. **P<0.01. OS, osteosarcoma; NR2F1-AS1, long non-coding NR2F1 antisense RNA 1.

Figure 8.

NR2F1-AS1 affects the cell migration and invasion of OS cells by regulating miR-218-5p. (A) Effect of NR2F1-AS1 on the migration abilities of MG63 and U-2OS cells by regulating miR-218-5p was confirmed by performing Transwell assay. (B) Effect of NR2F1-AS1 on the invasion abilities of MG63 and U-2OS cells by regulating miR-218-5p were identified by performing Transwell assay. **P<0.01. OS, osteosarcoma; NR2F1-AS1, long non-coding RNA NR2F1 antisense RNA 1; inh, inhibitor; NC, negative control.

BIRC5 is a direct target of miR-485-5p and miR-218-5p in OS cells

A number of studies have confirmed that miRNAs serve roles in numerous biological processes by regulating their mRNA targets. Therefore, the present study searched for potential targets of miR-485-5p and miR-218-5p. Through biological software analysis, BIRC5, a member of the apoptosis suppressor (IAP) gene family, was identified. It was revealed that the 3′-untranslated region of BIRC5 mRNA directly interacts with miR-485-5p and miR-218-5p (Fig. 9A). Subsequently, luciferase assays verified the interactions of miR-485-5p with BIRC5, and miR-218-5p with BIRC5 (Fig. 9B). It was then validated that inhibition of miR-485-5p and miR-218-5p resulted in increased BIRC5 expression (Fig. 9C and D). In addition, BIRC5 expression was observed to be expressed at a high level in OS tissues as shown in Fig. 9E. Pearson's analysis demonstrated that BIRC5 expression was negatively correlated with miR-485-5p and miR-218-5p expression, but positively correlated with NR2F1-AS1 expression in OS tissues (Fig. 9F-H). As a whole, these observations demonstrated that BIRC5 is a direct target of miR-485-5p and miR-218-5p in OS cells.

Figure 9.

BIRC5 is the direct target of miR-485-5p and miR-218-5p in OS cells. (A) Sequences matching between BIRC5 and miR-485-5p, and BIRC5 and miR-218-5p. (B) Luciferase assay was used to verify the binding between BIRC5 and miR-485-5p, and BIRC5 and miR-218-5p. **P<0.01 compared with miR-485-5p-NC group (verifying the binding between BIRC5 and miR-485-5p, the left panel); **P<0.01 compared with miR-218-5p-NC group (verifying the binding between BIRC5 and miR-218-5p, the right panel). (C) RT-qPCR assay was performed to detect BIRC5 expression in MG63 and U-2OS cells respectively transfected with miR-485-5p inhibitor (inh), and miR-218-5p inhibitor (inh). **P<0.01, vs. NC group. (D) Western blot assay was performed to detect BIRC5 expression in MG63 and U-2OS cells, respectively, transfected with miR-485-5p inhibitor and miR-218-5p inhibitor. (E) Expression of BIRC5 in 32 OS tissues. **P<0.01. (F) Correlation between BIRC5 and miR-485-5p expression in 32 OS tissues. (G) Correlation between BIRC5 and miR-218-5p expression in 32 OS tissues. (H) Correlation between BIRC5 and NR2F1-AS1 expression in 32 OS tissues. OS, osteosarcoma; NR2F1-AS1, long non-coding RNA NR2F1 antisense RNA 1; BIRC5, baculoviral inhibitor of apoptosis repeat-containing 5.

NR2F1-AS1 affects OS cell biological behaviors by regulating BIRC5

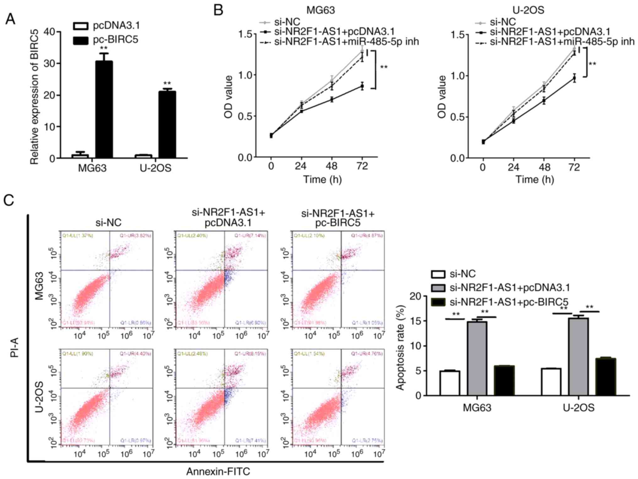
As aforementioned, NR2F1-AS1 affects OS cell biological behaviors by regulating miR-485-5p and miR-218-5p, and miR-485-5p and miR-218-5p could target BIRC5. Therefore, it was next investigated with a number of experiments whether NR2F1-AS1 affects OS cell biological behaviors by regulating BIRC5 in OS cells. We first transfected pcDNA3.1-BIRC5 and pcDNA3.1 into cells and the results of qPCR showed that the transfections were successful (Fig. 10A). And then through a series of experiments, we demonstrated that NR2F1-AS1-knockdown markedly decreased cell proliferation, migration and invasion, and promoted cell apoptosis (Figs. 10B and C and 11A and B). However, this influence was substantially weakened following overexpression of BIRC5, which suggests that NR2F1-AS1 affects OS cell biological behaviors by regulating BIRC5. Combined with previous studies, it was concluded that NR2F1-AS1 facilitates the OS cell malignant phenotype by downregulating miR-485-5p and miR-218-5p, and upregulating BIRC5 expression.

Figure 10.

NR2F1-AS1 affects the cell proliferation and apoptosis of OS cells via BIRC5. (A) Expression of BIRC5 by qPCR was detected to evaluate whether the transfection was successful. **P<0.01, vs. the pcDNA3.1 group. (B) Effect of NR2F1-AS1 via BIRC5 on MG63 and U-2OS cell proliferation abilities was detected by performing CCK-8 assay. **P<0.01. (C) Effect of NR2F1-AS1 via BIRC5 on MG63 and U-2OS cell apoptosis abilities were identified by performing flow cytometry assay. **P<0.01. OS, osteosarcoma; NR2F1-AS1, long non-coding RNA lncRNA NR2F1 antisense RNA 1; BIRC5, baculoviral inhibitor of apoptosis repeat-containing 5.

Figure 11.

NR2F1-AS1 affects the cell migration and invasion of OS cells via BIRC5. (A) Effect of NR2F1-AS1 via BIRC5 on the migration abilities of MG63 and U-2OS cells was confirmed by performing Transwell assay. (B) Effect of NR2F1-AS1 via BIRC5 on MG63 and U-2OS cell invasion abilities was identified by performing Transwell assay. **P<0.01. OS, osteosarcoma; NR2F1-AS1, long non-coding RNA NR2F1 antisense RNA 1; BIRC5, Baculoviral inhibitor of apoptosis repeat-containing 5.

Discussion

Previously, abnormal expression of long non-coding RNAs (lncRNAs) and microRNAs (miRNAs) has been reported to contribute to tumor progression. For example, in esophageal squamous cell carcinoma (ESCC), SNHG6 was identified to enhance cell malignancy (33). In osteosarcoma (OS), ANRIL has been reported to be closely associated with the malignant behavior of OS cells (9). In addition, APTR has been reported to inhibit miR-132-3p and upregulate YAP1 to accelerate OS progression (34). In hepatocellular carcinoma, DLGAP1-AS1 has been confirmed to facilitate cell proliferation via the miR-486-5p/H3F3B axis (35). NR2F1-AS1 has been reported to play a role in papillary thyroid carcinoma (14), ESCC (12), endometrial cancer (15), hepatocellular carcinoma (36) and OS (16). In OS, NR2F1-AS1 has been identified to sponge miR-483-3p to upregulate FOXA1 and enhance the malignant properties of OS cells (16). However, the mechanism of NR2F1-AS1 in OS remains unknown.

Initially, the present study determined that NR2F1-AS1 expression was upregulated in OS tissues. Furthermore, a high level of NR2F1-AS1 was closely correlated with a more advanced Enneking stage and distant metastasis. Subsequently, NR2F1-AS1 expression was found to be present at a high level in OS cells. To determine the roles of NR2F1-AS1, three siRNAs were first transfected into OS cells in order to identify the most effective siRNA for further functional experiments. The results demonstrated that knockdown of NR2F1-AS1 significantly repressed the proliferation, migration and invasion, and promoted the apoptosis of OS cells, which indicated that NR2F1-AS1 exerts an oncogenic function in OS, consistent with other studies.

A number of studies have reported that lncRNAs exert biological functions in cancer by interacting with miRNAs to regulate their target genes (10,13,30). Therefore, the present study attempted to identify the potential binding sites of NR2F1-AS1 using biological software analysis, and it was identified that the seed regions of miR-485-5p and miR-218-5p could recognize NR2F1-AS1 sequences. The subsequent luciferase assays confirmed the interactions of miR-485-5p with NR2F1-AS1, and miR-218-5p with NR2F1-AS1. miR-485-5p has been recognized as an oncogene in non-small cell lung cancer (37), glioma (38), breast cancer (39), colorectal cancer (40), OS (41) and esophageal cancer (42). miR-218-5p has been reported to inhibit the malignancy of cervical cancer (43), oral squamous cell carcinoma (44) and non-small cell lung cancer (45). To detect the functional roles of miR-485-5p and miR-218-5p in OS, the expression levels of miR-485-5p and miR-218-5p were first determined in OS tissues. The data revealed that miR-485-5p and miR-218-5p expression levels were low in OS tissues, which were in contrast to NR2F1-AS1 expression, and both miR-485-5p and miR-218-5p were negatively correlated with NR2F1-AS1 expression. Finally, it was validated that NR2F1-AS1 inhibition led to an increase in both miR-218-5p and miR-485-5p. In summary, these findings demonstrated that NR2F1-AS1 may interact with miR-485-5p and miR-218-5p to exert biological roles in OS.

It has been reported that in papillary thyroid cancer (PTC), miR-485-5p is sponged by LINC00460 and thereby upregulates Raf1 expression to facilitate PTC progression (46). In addition, in cholangiocarcinoma, miR-485-5p has been demonstrated to negatively regulate FLVCR1-AS1 (47). Furthermore, in non-small cell lung cancer, DGCR5 has been identified to sponge miR-218-5p to promote cancer progression (48). In prostate cancer, PCA3 sponges miR-218-5p and modulated HMGB1 (49). These findings demonstrate that lncRNAs can affect the behavior of tumor cells via miR-485-5p or miR-218-5p. The present study revealed that inhibition of miR-485-5p or miR-218-5p could attenuate the effects of NR2F1-AS1-knockdown on cell proliferation, migration and invasion, and apoptosis, which indicated that NR2F1-AS1 affects the malignancy of OS cells via miR-485-5p and miR-218-5p. Notably, baculoviral inhibitor of apoptosis repeat-containing 5 (BIRC5) was identified as a target gene of both miR-485-5p and miR-218-5p. BIRC5, a member of the apoptosis suppressor (IAP) gene family, is closely associated with tumor apoptosis. The present study demonstrated that BIRC5 not only has a higher expression level in OS tissues, but also that BIRC5 expression is negatively associated with miR-485-5p and miR-218-5p, and positively correlated with NR2F1-AS1. Furthermore, it was observed that NR2F1-AS1 affects the proliferation, migration, invasion and apoptosis of OS cells via BIRC5. Therefore, these data demonstrated that NR2F1-AS1 facilitates the OS cell malignant phenotype via downregulating miR-485-5p and miR-218-5p, and then upregulating BIRC5 expression. Notably, NR2F1-AS1 was reported to enhance the malignant properties of OS by increasing FOXA1 expression via sponging of microRNA-483-3p (16). In our manuscript, we revealed that NR2F1-AS1 acted as an oncogene in osteosarcoma that facilitated osteosarcoma cell proliferation and migration through targeting miR-485-5p and miR-218-5p and then targeting BIRC5. The difference from that study was that we revealed NR2F1-AS1 exert roles by acting on two miRNAs simultaneously, which confirmed the diversity of target genes. And more importantly, we demonstrated that a new axis NR2F1-AS1/miR-485-5p/miR-218-5p/BIRC5 is involved in the tumorigenesis of OS, which revealed the multi-targeting and network regulation of lncRNA-miRNA-mRNA. However, there are some limitations in the present study. For example, only 32 OS tissues were utilized and the number of samples was small. In addition, in vivo results to confirm the effects of the investigated NR2F1-AS1 axis on tumor growth were not obtained at present. Therefore, the focus of future studies will be to collect more tissue specimens and simultaneity to illuminate the effect of the NR2F1-AS1/miR-485-5p/miR-218-5p/BIRC5 axis on tumor growth in vivo.

In conclusion, the present study provides further understanding of the oncogenic functions of NR2F1-AS1 in OS. To the best of our knowledge, the present study was the first to demonstrate that the NR2F1-AS1/miR-485-5p/miR-218-5p/BIRC5 axis is involved in the tumorigenesis of OS. These findings revealed a novel regulatory network in OS and may contribute to the identification of new therapeutic targets for OS.

Acknowledgements

Not applicable.

Funding

No funding was received.

Availability of data and materials

The datasets used during the present study are available from the corresponding author upon reasonable request.

Authors' contributions

GJ performed the experiments and drafted the manuscript. YW performed the data analysis and figure design. YY concepted the study design. ZL carried out the sample selection. XW managed the project administration. All authors read and approved the manuscript and agree to be accountable for all aspects of the research in ensuring that the accuracy or integrity of any part of the work are appropriately investigated and resolved.

Ethics approval and consent to participate

The patient samples were collected and the protocol was granted permission of the Medical Ethics Committee of Zhengzhou Orthopedic Hospital, and informed consents of all of the patients were obtained before the operation.

Patient consent for publication

Not applicable

Competing interests

The authors declare that they have no competing interests.

References

1 

Ritter J and Bielack SS: Osteosarcoma. Ann Oncol. 21 (Suppl 7):vii320–vii325. 2010. View Article : Google Scholar : PubMed/NCBI

2 

Arndt CA, Rose PS, Folpe AL and Laack NN: Common musculoskeletal tumors of childhood and adolescence. Mayo Clin Proc. 87:475–487. 2012. View Article : Google Scholar : PubMed/NCBI

3 

Gianferante DM, Mirabello L and Savage SA: Germline and somatic genetics of osteosarcoma-connecting aetiology, biology and therapy. Nat Rev Endocrinol. 13:480–491. 2017. View Article : Google Scholar : PubMed/NCBI

4 

Ferrari S and Serra M: An update on chemotherapy for osteosarcoma. Expert Opin Pharmacother. 16:2727–2736. 2015. View Article : Google Scholar : PubMed/NCBI

5 

Lee C and Kikyo N: Strategies to identify long noncoding RNAs involved in gene regulation. Cell Biosci. 2:372012. View Article : Google Scholar : PubMed/NCBI

6 

Chen X, Li J, Liang D, Zhang L and Wang Q: LncRNA AWPPH participates in the development of non-traumatic osteonecrosis of femoral head by upregulating Runx2. Exp Ther Med. 19:153–159. 2020.PubMed/NCBI

7 

Wang Y, Mei C, Su X, Wang H, Yang W and Zan L: MEF2A regulates the MEG3-DIO3 miRNA mega cluster-targeted PP2A signaling in bovine skeletal myoblast differentiation. Int J Mol Sci. 20:27482019. View Article : Google Scholar

8 

Nolte W, Weikard R, Brunner RM, Albrecht E, Hammon HM, Reverter A and Kühn C: Biological network approach for the identification of regulatory long non-coding RNAs associated with metabolic efficiency in cattle. Front Genet. 10:11302019. View Article : Google Scholar : PubMed/NCBI

9 

Guan H, Mei Y, Mi Y, Li C, Sun X, Zhao X, Liu J, Cao W, Li Y and Wang Y: Downregulation of lncRNA ANRIL suppresses growth and metastasis in human osteosarcoma cells. OncoTargets Ther. 11:4893–4899. 2018. View Article : Google Scholar

10 

Liu D, Zhang H, Cong J, Cui M, Ma M, Zhang F, Sun H and Chen C: H3K27 acetylation-induced lncRNA EIF3J-AS1 improved proliferation and impeded apoptosis of colorectal cancer through miR-3163/YAP1 axis. J Cell Biochem. 121:1923–1933. 2020. View Article : Google Scholar : PubMed/NCBI

11 

Liu X, Huang Z, Qian W, Zhang Q and Sun J: Silence of lncRNA UCA1 rescues drug resistance of cisplatin to non-small-cell lung cancer cells. J Cell Biochem. 120:9243–9249. 2019. View Article : Google Scholar : PubMed/NCBI

12 

Han N, Zuo L, Chen H, Zhang C, He P and Yan H: Long non-coding RNA homeobox A11 antisense RNA (HOXA11-AS) promotes retinoblastoma progression via sponging miR-506-3p. OncoTargets Ther. 12:3509–3517. 2019. View Article : Google Scholar

13 

Guo F, Fu Q, Wang Y and Sui G: Long non-coding RNA NR2F1-AS1 promoted proliferation and migration yet suppressed apoptosis of thyroid cancer cells through regulating miRNA-338-3p/CCND1 axis. J Cell Mol Med. 23:5907–5919. 2019. View Article : Google Scholar : PubMed/NCBI

14 

Yang C, Liu Z, Chang X, Xu W, Gong J, Chai F and Cui D: NR2F1-AS1 regulated miR-423-5p/SOX12 to promote proliferation and invasion of papillary thyroid carcinoma. J Cell Biochem. 121:2009–2018. 2020. View Article : Google Scholar : PubMed/NCBI

15 

Wang L, Zhao S and Mingxin YU: LncRNA NR2F1-AS1 is involved in the progression of endometrial cancer by sponging miR-363 to target SOX4. Pharmazie. 74:295–300. 2019.PubMed/NCBI

16 

Li S, Zheng K, Pei Y, Wang W and Zhang X: Long noncoding RNA NR2F1-AS1 enhances the malignant properties of osteosarcoma by increasing forkhead box A1 expression via sponging of microRNA-483-3p. Aging (Albany NY). 11:11609–11623. 2019. View Article : Google Scholar : PubMed/NCBI

17 

Gulino R, Forte S, Parenti R, Memeo L and Gulisano M: MicroRNA and pediatric tumors: Future perspectives. Acta Histochem. 117:339–354. 2015. View Article : Google Scholar : PubMed/NCBI

18 

Meng YC, Lin T, Jiang H, Zhang Z, Shu L, Yin J, Ma X, Wang C, Gao R and Zhou XH: MiR-122 Exerts inhibitory effects on osteoblast proliferation/differentiation in osteoporosis by activating the PCP4-mediated JNK pathway. Mol Ther Nucleic Acids. 20:345–358. 2020. View Article : Google Scholar : PubMed/NCBI

19 

Tan YX, Hong Y, Jiang S, Lu MN, Li S, Chen B, Zhang L, Hu T, Mao R, Mei R and Xiyang YB: MicroRNA-449a regulates the progression of brain aging by targeting SCN2B in SAMP8 mice. Int J Mol Med. 45:1091–1102. 2020.PubMed/NCBI

20 

Fan H, Lu S, Wang S and Zhang S: Identification of critical genes associated with human osteosarcoma metastasis based on integrated gene expression profiling. Mol Med Rep. 20:915–930. 2019.PubMed/NCBI

21 

Xuan C, Jin M, Gao Y, Xu S, Wang L, Wang Y, Han R and An Q: MiR-218 suppresses the proliferation of osteosarcoma through downregulation of E2F2. Oncol Lett. 17:571–577. 2019.PubMed/NCBI

22 

Wang DZ, Jing SF, Hao SB, Huang XY, Miao QT and Gao JF: MiR-218 promotes apoptosis of U2OS osteosarcoma cells through targeting BIRC5. Eur Rev Med Pharmacol Sci. 22:6650–6657. 2018.PubMed/NCBI

23 

Jin J, Cai L, Liu ZM and Zhou XS: MiRNA-218 inhibits osteosarcoma cell migration and invasion by down-regulating of TIAM1, MMP2 and MMP9. Asian Pac J Cancer Prev. 14:3681–3684. 2013. View Article : Google Scholar : PubMed/NCBI

24 

Wang M, Cai WR, Meng R, Chi JR, Li YR, Chen AX, Yu Y and Cao XC: MiR-485-5p suppresses breast cancer progression and chemosensitivity by targeting survivin. Biochem Biophys Res Commun. 501:48–54. 2018. View Article : Google Scholar : PubMed/NCBI

25 

Yun S, Kim WK, Kwon Y, Jang M, Bauer S and Kim H: Survivin is a novel transcription regulator of KIT and is downregulated by miRNA-494 in gastrointestinal stromal tumors. Int J Cancer. 142:2080–2093. 2018. View Article : Google Scholar : PubMed/NCBI

26 

Wang XP, Yao J, Guan J, Zhou ZQ, Zhang ZY and Yang J: MicroRNA-542-3p functions as a tumor suppressor via directly targeting survivin in hepatocellular carcinoma. Biomed Pharmacother. 99:817–824. 2018. View Article : Google Scholar : PubMed/NCBI

27 

Yu X, Zhang Y, Cavazos D, Ma X, Zhao Z, Du L and Pertsemlidis A: MiR-195 targets cyclin D3 and survivin to modulate the tumorigenesis of non-small cell lung cancer. Cell Death Dis. 9:1932018. View Article : Google Scholar : PubMed/NCBI

28 

Livak KJ and Schmittgen TD: Analysis of relative gene expression data using real-time quantitative PCR and the 2(-Delta Delta C(T)) method. Methods. 25:402–408. 2001. View Article : Google Scholar : PubMed/NCBI

29 

Bhan A, Soleimani M and Mandal SS: Long noncoding RNA and cancer: A new paradigm. Cancer Res. 77:3965–3981. 2017. View Article : Google Scholar : PubMed/NCBI

30 

Liu DC, Song LL, Liang Q, Hao L, Zhang ZG and Han CH: Long noncoding RNA LEF1-AS1 silencing suppresses the initiation and development of prostate cancer by acting as a molecular sponge of miR-330-5p via LEF1 repression. J Cell Physiol. 234:12727–12744. 2019. View Article : Google Scholar : PubMed/NCBI

31 

Emmrich S, Streltsov A, Schmidt F, Thangapandi VR, Reinhardt D and Klusmann JH: LincRNAs MONC and MIR100HG act as oncogenes in acute megakaryoblastic leukemia. Mol Cancer. 13:1712014. View Article : Google Scholar : PubMed/NCBI

32 

Suwal A, Hao JL, Liu XF, Zhou DD, Pant OP, Gao Y, Hui P, Dai XX and Lu CW: NONRATT021972 long-noncoding RNA: A promising lncRNA in diabetes-related diseases. Int J Med Sci. 16:902–908. 2019. View Article : Google Scholar : PubMed/NCBI

33 

Zhang Y, Li R, Ding X, Zhang K and Qin W: Upregulation of long non-coding RNA SNHG6 promote esophageal squamous cell carcinoma cell malignancy and its diagnostic value. Am J Transl Res. 11:1084–1091. 2019.PubMed/NCBI

34 

Guan H, Shang G, Cui Y, Liu J, Sun X, Cao W, Wang Y and Li Y: Long noncoding RNA APTR contributes to osteosarcoma progression through repression of miR-132-3p and upregulation of yes-associated protein 1. J Cell Physiol. 234:8998–9007. 2019. View Article : Google Scholar : PubMed/NCBI

35 

Peng X, Wei F and Hu X: Long noncoding RNA DLGAP1-AS1 promotes cell proliferation in hepatocellular carcinoma via sequestering miR-486-5p. J Cell Biochem. 121:1953–1962. 2020. View Article : Google Scholar : PubMed/NCBI

36 

Huang H, Chen J, Ding CM, Jin X, Jia ZM and Peng J: LncRNA NR2F1-AS1 regulates hepatocellular carcinoma oxaliplatin resistance by targeting ABCC1 via miR-363. J Cell Mol Med. 22:3238–3245. 2018. View Article : Google Scholar : PubMed/NCBI

37 

Gao F, Wu H, Wang R, Guo Y, Zhang Z, Wang T, Zhang G, Liu C and Liu J: MicroRNA-485-5p suppresses the proliferation, migration and invasion of small cell lung cancer cells by targeting flotillin-2. Bioengineered. 10:1–12. 2019. View Article : Google Scholar : PubMed/NCBI

38 

Wang R, Zuo X, Wang K, Han Q, Zuo J, Ni H, Liu W, Bao H, Tu Y and Xie P: MicroRNA-485-5p attenuates cell proliferation in glioma by directly targeting paired box 3. Am J Cancer Res. 8:2507–2517. 2018.PubMed/NCBI

39 

Zhang JX, Chen ZH, Chen DL, Tian XP, Wang CY, Zhou ZW, Gao Y, Xu Y, Chen C, Zheng ZS, et al: LINC01410-miR-532-NCF2-NF-κB feedback loop promotes gastric cancer angiogenesis and metastasis. Oncogene. 37:2660–2675. 2018. View Article : Google Scholar : PubMed/NCBI

40 

Hu XX, Xu XN, He BS, Sun HL, Xu T, Liu XX, Chen XX, Zeng KX, Wang SK and Pan YQ: MicroRNA-485-5p functions as a tumor suppressor in colorectal cancer cells by targeting CD147. J Cancer. 9:2603–2611. 2018. View Article : Google Scholar : PubMed/NCBI

41 

Wang FR, Xu SH, Wang BM and Wang F: MiR-485-5p inhibits metastasis and proliferation of osteosarcoma by targeting CX3CL1. Eur Rev Med Pharmacol Sci. 22:7197–7204. 2018.PubMed/NCBI

42 

Han DL, Wang LL, Zhang GF, Yang WF, Chai J, Lin HM, Fu Z and Yu JM: MiRNA-485-5p, inhibits esophageal cancer cells proliferation and invasion by down-regulating O-linked N-acetylglucosamine transferase. Eur Rev Med Pharmacol Sci. 23:2809–2816. 2019.PubMed/NCBI

43 

Xu Y, He Q, Lu Y, Tao F, Zhao L and Ou R: MicroRNA-218-5p inhibits cell growth and metastasis in cervical cancer via LYN/NF-κB signaling pathway. Cancer Cell Int. 18:1982018. View Article : Google Scholar : PubMed/NCBI

44 

Li X, He J, Shao M, Cui B, Peng F, Li J, Ran Y, Jin D, Kong J, Chang J, et al: Downregulation of miR-218-5p promotes invasion of oral squamous cell carcinoma cells via activation of CD44-ROCK signaling. Biomed Pharmacother. 106:646–654. 2018. View Article : Google Scholar : PubMed/NCBI

45 

Zhu K, Ding H, Wang W, Liao Z, Fu Z, Hong Y, Zhou Y, Zhang CY and Chen X: Tumor-suppressive miR-218-5p inhibits cancer cell proliferation and migration via EGFR in non-small cell lung cancer. Oncotarget. 7:28075–28085. 2016. View Article : Google Scholar : PubMed/NCBI

46 

Li G and Kong Q: LncRNA LINC00460 promotes the papillary thyroid cancer progression by regulating the LINC00460/miR-485-5p/Raf1 axis. Biol Res. 52:612019. View Article : Google Scholar : PubMed/NCBI

47 

Bao W, Cao F, Ni S, Yang J, Li H, Su Z and Zhao B: lncRNA FLVCR1-AS1 regulates cell proliferation, migration and invasion by sponging miR-485-5p in human cholangiocarcinoma. Oncol Lett. 18:2240–2247. 2019.PubMed/NCBI

48 

Wang J, Shu HZ, Xu CY and Guo SG: LncRNA DGCR5 promotes non-small cell lung cancer progression via sponging miR-218-5p. Eur Rev Med Pharmacol Sci. 23:9947–9954. 2019.PubMed/NCBI

49 

Zhang G, He X, Ren C, Lin J and Wang Q: Long noncoding RNA PCA3 regulates prostate cancer through sponging miR-218-5p and modulating high mobility group box 1. J Cell Physiol. 234:13097–13109. 2019. View Article : Google Scholar : PubMed/NCBI

Related Articles

  • Abstract
  • View
  • Download
  • Twitter
Copy and paste a formatted citation
Spandidos Publications style
Jia G, Wang Y, Yu Y, Li Z and Wang X: Long non‑coding RNA NR2F1‑AS1 facilitates the osteosarcoma cell malignant phenotype via the miR‑485‑5p/miR‑218‑5p/BIRC5 axis. Oncol Rep 44: 1583-1595, 2020.
APA
Jia, G., Wang, Y., Yu, Y., Li, Z., & Wang, X. (2020). Long non‑coding RNA NR2F1‑AS1 facilitates the osteosarcoma cell malignant phenotype via the miR‑485‑5p/miR‑218‑5p/BIRC5 axis. Oncology Reports, 44, 1583-1595. https://doi.org/10.3892/or.2020.7698
MLA
Jia, G., Wang, Y., Yu, Y., Li, Z., Wang, X."Long non‑coding RNA NR2F1‑AS1 facilitates the osteosarcoma cell malignant phenotype via the miR‑485‑5p/miR‑218‑5p/BIRC5 axis". Oncology Reports 44.4 (2020): 1583-1595.
Chicago
Jia, G., Wang, Y., Yu, Y., Li, Z., Wang, X."Long non‑coding RNA NR2F1‑AS1 facilitates the osteosarcoma cell malignant phenotype via the miR‑485‑5p/miR‑218‑5p/BIRC5 axis". Oncology Reports 44, no. 4 (2020): 1583-1595. https://doi.org/10.3892/or.2020.7698
Copy and paste a formatted citation
x
Spandidos Publications style
Jia G, Wang Y, Yu Y, Li Z and Wang X: Long non‑coding RNA NR2F1‑AS1 facilitates the osteosarcoma cell malignant phenotype via the miR‑485‑5p/miR‑218‑5p/BIRC5 axis. Oncol Rep 44: 1583-1595, 2020.
APA
Jia, G., Wang, Y., Yu, Y., Li, Z., & Wang, X. (2020). Long non‑coding RNA NR2F1‑AS1 facilitates the osteosarcoma cell malignant phenotype via the miR‑485‑5p/miR‑218‑5p/BIRC5 axis. Oncology Reports, 44, 1583-1595. https://doi.org/10.3892/or.2020.7698
MLA
Jia, G., Wang, Y., Yu, Y., Li, Z., Wang, X."Long non‑coding RNA NR2F1‑AS1 facilitates the osteosarcoma cell malignant phenotype via the miR‑485‑5p/miR‑218‑5p/BIRC5 axis". Oncology Reports 44.4 (2020): 1583-1595.
Chicago
Jia, G., Wang, Y., Yu, Y., Li, Z., Wang, X."Long non‑coding RNA NR2F1‑AS1 facilitates the osteosarcoma cell malignant phenotype via the miR‑485‑5p/miR‑218‑5p/BIRC5 axis". Oncology Reports 44, no. 4 (2020): 1583-1595. https://doi.org/10.3892/or.2020.7698
Follow us
  • Twitter
  • LinkedIn
  • Facebook
About
  • Spandidos Publications
  • Careers
  • Cookie Policy
  • Privacy Policy
How can we help?
  • Help
  • Live Chat
  • Contact
  • Email to our Support Team