Spandidos Publications Logo
  • About
    • About Spandidos
    • Aims and Scopes
    • Abstracting and Indexing
    • Editorial Policies
    • Reprints and Permissions
    • Job Opportunities
    • Terms and Conditions
    • Contact
  • Journals
    • All Journals
    • Oncology Letters
      • Oncology Letters
      • Information for Authors
      • Editorial Policies
      • Editorial Board
      • Aims and Scope
      • Abstracting and Indexing
      • Bibliographic Information
      • Archive
    • International Journal of Oncology
      • International Journal of Oncology
      • Information for Authors
      • Editorial Policies
      • Editorial Board
      • Aims and Scope
      • Abstracting and Indexing
      • Bibliographic Information
      • Archive
    • Molecular and Clinical Oncology
      • Molecular and Clinical Oncology
      • Information for Authors
      • Editorial Policies
      • Editorial Board
      • Aims and Scope
      • Abstracting and Indexing
      • Bibliographic Information
      • Archive
    • Experimental and Therapeutic Medicine
      • Experimental and Therapeutic Medicine
      • Information for Authors
      • Editorial Policies
      • Editorial Board
      • Aims and Scope
      • Abstracting and Indexing
      • Bibliographic Information
      • Archive
    • International Journal of Molecular Medicine
      • International Journal of Molecular Medicine
      • Information for Authors
      • Editorial Policies
      • Editorial Board
      • Aims and Scope
      • Abstracting and Indexing
      • Bibliographic Information
      • Archive
    • Biomedical Reports
      • Biomedical Reports
      • Information for Authors
      • Editorial Policies
      • Editorial Board
      • Aims and Scope
      • Abstracting and Indexing
      • Bibliographic Information
      • Archive
    • Oncology Reports
      • Oncology Reports
      • Information for Authors
      • Editorial Policies
      • Editorial Board
      • Aims and Scope
      • Abstracting and Indexing
      • Bibliographic Information
      • Archive
    • Molecular Medicine Reports
      • Molecular Medicine Reports
      • Information for Authors
      • Editorial Policies
      • Editorial Board
      • Aims and Scope
      • Abstracting and Indexing
      • Bibliographic Information
      • Archive
    • World Academy of Sciences Journal
      • World Academy of Sciences Journal
      • Information for Authors
      • Editorial Policies
      • Editorial Board
      • Aims and Scope
      • Abstracting and Indexing
      • Bibliographic Information
      • Archive
    • International Journal of Functional Nutrition
      • International Journal of Functional Nutrition
      • Information for Authors
      • Editorial Policies
      • Editorial Board
      • Aims and Scope
      • Abstracting and Indexing
      • Bibliographic Information
      • Archive
    • International Journal of Epigenetics
      • International Journal of Epigenetics
      • Information for Authors
      • Editorial Policies
      • Editorial Board
      • Aims and Scope
      • Abstracting and Indexing
      • Bibliographic Information
      • Archive
    • Medicine International
      • Medicine International
      • Information for Authors
      • Editorial Policies
      • Editorial Board
      • Aims and Scope
      • Abstracting and Indexing
      • Bibliographic Information
      • Archive
  • Articles
  • Information
    • Information for Authors
    • Information for Reviewers
    • Information for Librarians
    • Information for Advertisers
    • Conferences
  • Language Editing
Spandidos Publications Logo
  • About
    • About Spandidos
    • Aims and Scopes
    • Abstracting and Indexing
    • Editorial Policies
    • Reprints and Permissions
    • Job Opportunities
    • Terms and Conditions
    • Contact
  • Journals
    • All Journals
    • Biomedical Reports
      • Information for Authors
      • Editorial Policies
      • Editorial Board
      • Aims and Scope
      • Abstracting and Indexing
      • Bibliographic Information
      • Archive
    • Experimental and Therapeutic Medicine
      • Information for Authors
      • Editorial Policies
      • Editorial Board
      • Aims and Scope
      • Abstracting and Indexing
      • Bibliographic Information
      • Archive
    • International Journal of Epigenetics
      • Information for Authors
      • Editorial Policies
      • Editorial Board
      • Aims and Scope
      • Abstracting and Indexing
      • Bibliographic Information
      • Archive
    • International Journal of Functional Nutrition
      • Information for Authors
      • Editorial Policies
      • Editorial Board
      • Aims and Scope
      • Abstracting and Indexing
      • Bibliographic Information
      • Archive
    • International Journal of Molecular Medicine
      • Information for Authors
      • Editorial Policies
      • Editorial Board
      • Aims and Scope
      • Abstracting and Indexing
      • Bibliographic Information
      • Archive
    • International Journal of Oncology
      • Information for Authors
      • Editorial Policies
      • Editorial Board
      • Aims and Scope
      • Abstracting and Indexing
      • Bibliographic Information
      • Archive
    • Medicine International
      • Information for Authors
      • Editorial Policies
      • Editorial Board
      • Aims and Scope
      • Abstracting and Indexing
      • Bibliographic Information
      • Archive
    • Molecular and Clinical Oncology
      • Information for Authors
      • Editorial Policies
      • Editorial Board
      • Aims and Scope
      • Abstracting and Indexing
      • Bibliographic Information
      • Archive
    • Molecular Medicine Reports
      • Information for Authors
      • Editorial Policies
      • Editorial Board
      • Aims and Scope
      • Abstracting and Indexing
      • Bibliographic Information
      • Archive
    • Oncology Letters
      • Information for Authors
      • Editorial Policies
      • Editorial Board
      • Aims and Scope
      • Abstracting and Indexing
      • Bibliographic Information
      • Archive
    • Oncology Reports
      • Information for Authors
      • Editorial Policies
      • Editorial Board
      • Aims and Scope
      • Abstracting and Indexing
      • Bibliographic Information
      • Archive
    • World Academy of Sciences Journal
      • Information for Authors
      • Editorial Policies
      • Editorial Board
      • Aims and Scope
      • Abstracting and Indexing
      • Bibliographic Information
      • Archive
  • Articles
  • Information
    • For Authors
    • For Reviewers
    • For Librarians
    • For Advertisers
    • Conferences
  • Language Editing
Login Register Submit
  • This site uses cookies
  • You can change your cookie settings at any time by following the instructions in our Cookie Policy. To find out more, you may read our Privacy Policy.

    I agree
Search articles by DOI, keyword, author or affiliation
Search
Advanced Search
presentation
Oncology Reports
Join Editorial Board Propose a Special Issue
Print ISSN: 1021-335X Online ISSN: 1791-2431
Journal Cover
May-2022 Volume 47 Issue 5

Full Size Image

Sign up for eToc alerts
Recommend to Library

Journals

International Journal of Molecular Medicine

International Journal of Molecular Medicine

International Journal of Molecular Medicine is an international journal devoted to molecular mechanisms of human disease.

International Journal of Oncology

International Journal of Oncology

International Journal of Oncology is an international journal devoted to oncology research and cancer treatment.

Molecular Medicine Reports

Molecular Medicine Reports

Covers molecular medicine topics such as pharmacology, pathology, genetics, neuroscience, infectious diseases, molecular cardiology, and molecular surgery.

Oncology Reports

Oncology Reports

Oncology Reports is an international journal devoted to fundamental and applied research in Oncology.

Experimental and Therapeutic Medicine

Experimental and Therapeutic Medicine

Experimental and Therapeutic Medicine is an international journal devoted to laboratory and clinical medicine.

Oncology Letters

Oncology Letters

Oncology Letters is an international journal devoted to Experimental and Clinical Oncology.

Biomedical Reports

Biomedical Reports

Explores a wide range of biological and medical fields, including pharmacology, genetics, microbiology, neuroscience, and molecular cardiology.

Molecular and Clinical Oncology

Molecular and Clinical Oncology

International journal addressing all aspects of oncology research, from tumorigenesis and oncogenes to chemotherapy and metastasis.

World Academy of Sciences Journal

World Academy of Sciences Journal

Multidisciplinary open-access journal spanning biochemistry, genetics, neuroscience, environmental health, and synthetic biology.

International Journal of Functional Nutrition

International Journal of Functional Nutrition

Open-access journal combining biochemistry, pharmacology, immunology, and genetics to advance health through functional nutrition.

International Journal of Epigenetics

International Journal of Epigenetics

Publishes open-access research on using epigenetics to advance understanding and treatment of human disease.

Medicine International

Medicine International

An International Open Access Journal Devoted to General Medicine.

Journal Cover
May-2022 Volume 47 Issue 5

Full Size Image

Sign up for eToc alerts
Recommend to Library

  • Article
  • Citations
    • Cite This Article
    • Download Citation
    • Create Citation Alert
    • Remove Citation Alert
    • Cited By
  • Similar Articles
    • Related Articles (in Spandidos Publications)
    • Similar Articles (Google Scholar)
    • Similar Articles (PubMed)
  • Download PDF
  • Download XML
  • View XML
Correction Open Access

[Corrigendum] Hwang-Heuk-San induces apoptosis in HCT116 human colorectal cancer cells through the ROS-mediated activation of caspases and the inactivation of the PI3K/Akt signaling pathway

  • Authors:
    • Moon Hee Lee
    • Su-Hyun Hong
    • Cheol Park
    • Gi-Young Kim
    • Sun-Hee Leem
    • Sung Hyun Choi
    • Young-Sam Keum
    • Jin Won Hyun
    • Taeg Kyu Kwon
    • Sang Hoon Hong
    • Yung Hyun Choi
  • View Affiliations / Copyright

    Affiliations: Department of Biochemistry, Dongeui University College of Korean Medicine, Busan 614-052, Republic of Korea, Department of Molecular Biology, Dongeui University, Busan 614-714, Republic of Korea, Department of Marine Life Sciences, Jeju National University, Jeju 690-756, Republic of Korea, Department of Biological Science, Dong-A University, Busan 604‑714, Republic of Korea, Department of Safety and System Management, Korea Lift College, Geochang 670-802, Republic of Korea, College of Pharmacy, Dongguk University, Goyang 410-773, Republic of Korea, Department of Biochemistry, School of Medicine, Jeju National University, Jeju 609-756, Republic of Korea, Department of Immunology, School of Medicine, Keimyung University, Daegu 704-701, Republic of Korea, Department of Internal Medicine, Dongeui University College of Korean Medicine, Busan 614-052, Republic of Korea
    Copyright: © Lee et al. This is an open access article distributed under the terms of Creative Commons Attribution License [CC BY 4.0].
  • Article Number: 90
    |
    Published online on: March 10, 2022
       https://doi.org/10.3892/or.2022.8301
  • Expand metrics +
Metrics: Total Views: 0 (Spandidos Publications: | PMC Statistics: )
Metrics: Total PDF Downloads: 0 (Spandidos Publications: | PMC Statistics: )
Cited By (CrossRef): 0 citations Loading Articles...

This article is mentioned in:



Article

Oncol Rep 36: [Related article:] 205–214, 2016; DOI: 10.3892/or.2016.4812

Subsequently to the publication of the above article, an interested reader drew to the authors attention that certain of the data panels featured in Figs. 1B, 4A, 6A and 8A, showing DAPI or NAC staining of the cells, appeared to contain overlapping data. The authors have consulted their original data, and realize that errors were made during the compilation of these figures; consequently, they have repeated the affected experiments.

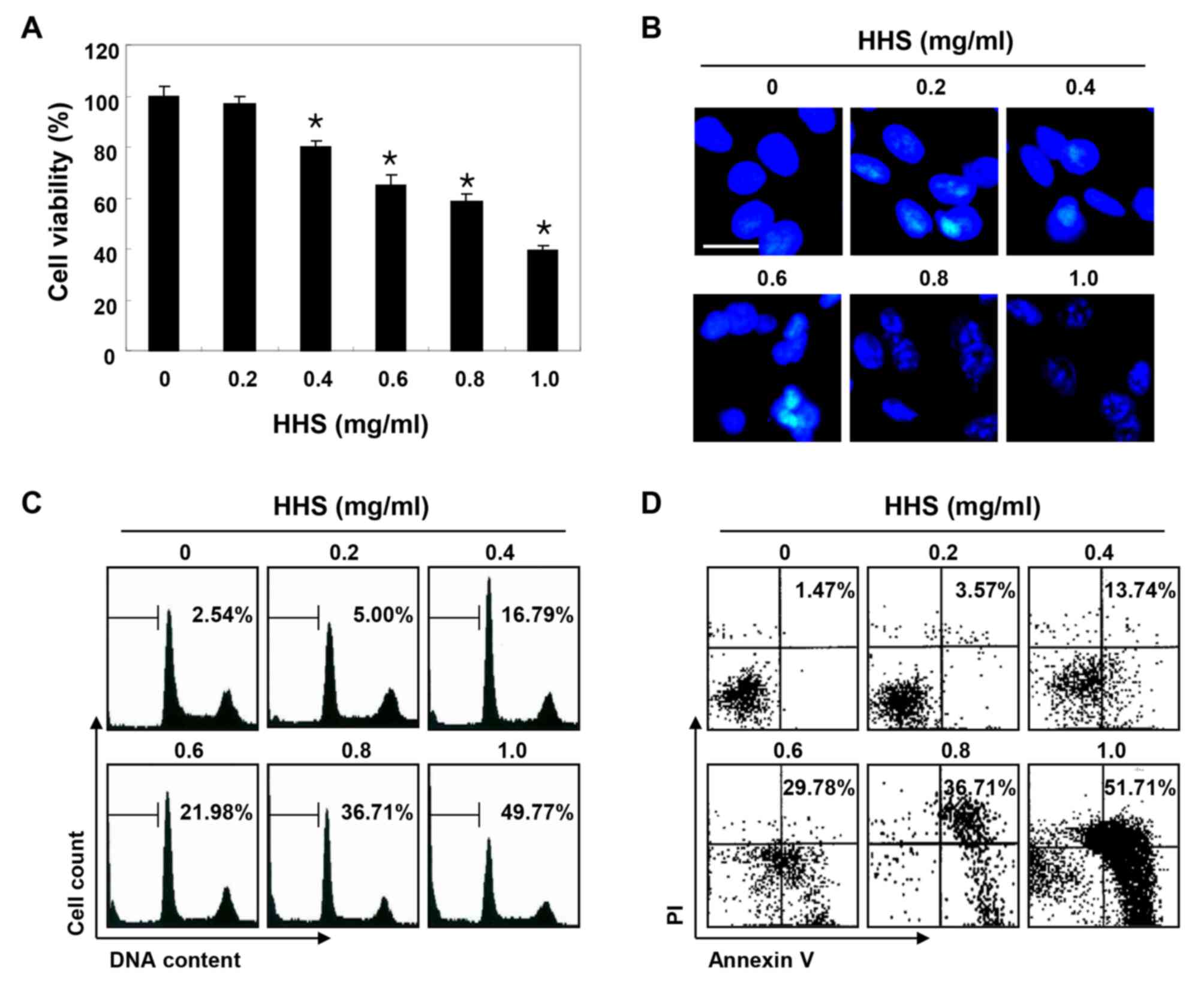
Figure 1.

Inhibition of cell viability and induction of apoptosis by HHS treatment in HCT116 cells. (A) The cells were treated with various concentrations of HHS for 48 h. Cell viability was determined by the MTT assay. Statistical significance was determined using one-way ANOVA (*p<0.05 vs. untreated control). (B) The cells grown under the same conditions as (A) were fixed and stained with DAPI to visualize DNA. The stained nuclei were then observed under a fluorescence microscope using a blue filter (original magnification, ×400). (C) To quantify the degree of apoptosis induced by HHS, the cells were evaluated by a flow cytometer to determine sub-G1 DNA content, which represents the cells undergoing apoptotic DNA degradation. (D) The cells were also stained with Annexin V-FITC and PI, and the percentages of apoptotic cells (Annexin V+ cells) were then analyzed using flow cytometric analysis. (C and D) The results are expressed as the mean of two different experiments.

Figure 4.

Inhibition of HHS-induced apoptosis by pan-caspase inhibitor in HCT116 cells. The cells were pre-treated for 1 h with or without z-VAD-fmk (50 μM) and then treated with HHS (0.8 mg/ml) for an additional 48 h. (A) The cells were stained with DAPI and photographed with a fluorescence microscope (original magnification, ×400). (B) The percentages of apoptotic cells (sub-G1 cells) were analyzed using flow cytometric analysis. The results are expressed as the mean of the two different experiments. (C) Cell viability was determined by the MTT assay. Each point represents the mean ± SD of three independent experiments (*p<0.05 vs. the untreated control; #p<0.05 vs. the HHS-treated cells).

Figure 6.

HHS-induced apoptosis is associated with the inactivation of PI3K/Akt signaling in HCT116 cells. The cells were pretreated with PI3K inhibitor (LY294002, 10 μM) for 1 h and then treated with HHS (0.8 mg/ml) for 48 h. (A) After staining with DAPI solution, the nuclei were observed under a fluorescence microscope (original magnification, ×400). (B) The percentages of apoptotic cells (sub-G1 cells) were analyzed using flow cytometric analysis. The results are expressed as the mean of the two different experiments. (C) Cell viability was determined by the MTT assay. Each point represents the mean ± SD of three independent experiments (*p<0.05 vs. the untreated control; #p<0.05 vs. the HHS-treated cells).

Figure 8.

ROS-dependent apoptosis induction by HHS treatment in HCT116 cells. (A) The cells were treated with or without NAC (10 mM) for 1 h before challenge with HHS (0.8 mg/ml) for 48 h. (A) They were collected and stained with DAPI to visualize the DNA. The stained nuclei were then observed under a fluorescence microscope (original magnification, ×400). (B) To quantify the degree of apoptosis, the cells were evaluated for sub-G1 DNA content using a flow cytometry. The results are expressed as the mean of the two different experiments. (C) Cell viability was determined by the MTT assay. Each point represents the mean ± SD of three independent experiments (*p<0.05 vs. the untreated control; #p<0.05 vs. the HHS-treated cells).

The revised versions of Figs. 1, 4, 6 and 8, featuring replacement data for Figs. 1B, 4A, 6A and 8A, are shown on the subsequent pages. The authors regret the errors that were made during the preparation of the published figures, and confirm that these errors did not affect the conclusions reported in the study. The authors are grateful to the Editor of Oncology Reports for allowing them the opportunity to publish a Corrigendum, and all the authors agree to this Corrigendum. Furthermore, they apologize to the readership for any inconvenience caused.

Related Articles

  • Abstract
  • View
  • Download
  • Twitter
Copy and paste a formatted citation
Spandidos Publications style
Lee MH, Hong S, Park C, Kim G, Leem S, Choi SH, Keum Y, Hyun JW, Kwon TK, Hong SH, Hong SH, et al: [Corrigendum] Hwang-Heuk-San induces apoptosis in HCT116 human colorectal cancer cells through the ROS-mediated activation of caspases and the inactivation of the PI3K/Akt signaling pathway. Oncol Rep 47: 90, 2022.
APA
Lee, M.H., Hong, S., Park, C., Kim, G., Leem, S., Choi, S.H. ... Choi, Y.H. (2022). [Corrigendum] Hwang-Heuk-San induces apoptosis in HCT116 human colorectal cancer cells through the ROS-mediated activation of caspases and the inactivation of the PI3K/Akt signaling pathway. Oncology Reports, 47, 90. https://doi.org/10.3892/or.2022.8301
MLA
Lee, M. H., Hong, S., Park, C., Kim, G., Leem, S., Choi, S. H., Keum, Y., Hyun, J. W., Kwon, T. K., Hong, S. H., Choi, Y. H."[Corrigendum] Hwang-Heuk-San induces apoptosis in HCT116 human colorectal cancer cells through the ROS-mediated activation of caspases and the inactivation of the PI3K/Akt signaling pathway". Oncology Reports 47.5 (2022): 90.
Chicago
Lee, M. H., Hong, S., Park, C., Kim, G., Leem, S., Choi, S. H., Keum, Y., Hyun, J. W., Kwon, T. K., Hong, S. H., Choi, Y. H."[Corrigendum] Hwang-Heuk-San induces apoptosis in HCT116 human colorectal cancer cells through the ROS-mediated activation of caspases and the inactivation of the PI3K/Akt signaling pathway". Oncology Reports 47, no. 5 (2022): 90. https://doi.org/10.3892/or.2022.8301
Copy and paste a formatted citation
x
Spandidos Publications style
Lee MH, Hong S, Park C, Kim G, Leem S, Choi SH, Keum Y, Hyun JW, Kwon TK, Hong SH, Hong SH, et al: [Corrigendum] Hwang-Heuk-San induces apoptosis in HCT116 human colorectal cancer cells through the ROS-mediated activation of caspases and the inactivation of the PI3K/Akt signaling pathway. Oncol Rep 47: 90, 2022.
APA
Lee, M.H., Hong, S., Park, C., Kim, G., Leem, S., Choi, S.H. ... Choi, Y.H. (2022). [Corrigendum] Hwang-Heuk-San induces apoptosis in HCT116 human colorectal cancer cells through the ROS-mediated activation of caspases and the inactivation of the PI3K/Akt signaling pathway. Oncology Reports, 47, 90. https://doi.org/10.3892/or.2022.8301
MLA
Lee, M. H., Hong, S., Park, C., Kim, G., Leem, S., Choi, S. H., Keum, Y., Hyun, J. W., Kwon, T. K., Hong, S. H., Choi, Y. H."[Corrigendum] Hwang-Heuk-San induces apoptosis in HCT116 human colorectal cancer cells through the ROS-mediated activation of caspases and the inactivation of the PI3K/Akt signaling pathway". Oncology Reports 47.5 (2022): 90.
Chicago
Lee, M. H., Hong, S., Park, C., Kim, G., Leem, S., Choi, S. H., Keum, Y., Hyun, J. W., Kwon, T. K., Hong, S. H., Choi, Y. H."[Corrigendum] Hwang-Heuk-San induces apoptosis in HCT116 human colorectal cancer cells through the ROS-mediated activation of caspases and the inactivation of the PI3K/Akt signaling pathway". Oncology Reports 47, no. 5 (2022): 90. https://doi.org/10.3892/or.2022.8301
Follow us
  • Twitter
  • LinkedIn
  • Facebook
About
  • Spandidos Publications
  • Careers
  • Cookie Policy
  • Privacy Policy
How can we help?
  • Help
  • Live Chat
  • Contact
  • Email to our Support Team