Spandidos Publications Logo
  • About
    • About Spandidos
    • Aims and Scopes
    • Abstracting and Indexing
    • Editorial Policies
    • Reprints and Permissions
    • Job Opportunities
    • Terms and Conditions
    • Contact
  • Journals
    • All Journals
    • Oncology Letters
      • Oncology Letters
      • Information for Authors
      • Editorial Policies
      • Editorial Board
      • Aims and Scope
      • Abstracting and Indexing
      • Bibliographic Information
      • Archive
    • International Journal of Oncology
      • International Journal of Oncology
      • Information for Authors
      • Editorial Policies
      • Editorial Board
      • Aims and Scope
      • Abstracting and Indexing
      • Bibliographic Information
      • Archive
    • Molecular and Clinical Oncology
      • Molecular and Clinical Oncology
      • Information for Authors
      • Editorial Policies
      • Editorial Board
      • Aims and Scope
      • Abstracting and Indexing
      • Bibliographic Information
      • Archive
    • Experimental and Therapeutic Medicine
      • Experimental and Therapeutic Medicine
      • Information for Authors
      • Editorial Policies
      • Editorial Board
      • Aims and Scope
      • Abstracting and Indexing
      • Bibliographic Information
      • Archive
    • International Journal of Molecular Medicine
      • International Journal of Molecular Medicine
      • Information for Authors
      • Editorial Policies
      • Editorial Board
      • Aims and Scope
      • Abstracting and Indexing
      • Bibliographic Information
      • Archive
    • Biomedical Reports
      • Biomedical Reports
      • Information for Authors
      • Editorial Policies
      • Editorial Board
      • Aims and Scope
      • Abstracting and Indexing
      • Bibliographic Information
      • Archive
    • Oncology Reports
      • Oncology Reports
      • Information for Authors
      • Editorial Policies
      • Editorial Board
      • Aims and Scope
      • Abstracting and Indexing
      • Bibliographic Information
      • Archive
    • Molecular Medicine Reports
      • Molecular Medicine Reports
      • Information for Authors
      • Editorial Policies
      • Editorial Board
      • Aims and Scope
      • Abstracting and Indexing
      • Bibliographic Information
      • Archive
    • World Academy of Sciences Journal
      • World Academy of Sciences Journal
      • Information for Authors
      • Editorial Policies
      • Editorial Board
      • Aims and Scope
      • Abstracting and Indexing
      • Bibliographic Information
      • Archive
    • International Journal of Functional Nutrition
      • International Journal of Functional Nutrition
      • Information for Authors
      • Editorial Policies
      • Editorial Board
      • Aims and Scope
      • Abstracting and Indexing
      • Bibliographic Information
      • Archive
    • International Journal of Epigenetics
      • International Journal of Epigenetics
      • Information for Authors
      • Editorial Policies
      • Editorial Board
      • Aims and Scope
      • Abstracting and Indexing
      • Bibliographic Information
      • Archive
    • Medicine International
      • Medicine International
      • Information for Authors
      • Editorial Policies
      • Editorial Board
      • Aims and Scope
      • Abstracting and Indexing
      • Bibliographic Information
      • Archive
  • Articles
  • Information
    • Information for Authors
    • Information for Reviewers
    • Information for Librarians
    • Information for Advertisers
    • Conferences
  • Language Editing
Spandidos Publications Logo
  • About
    • About Spandidos
    • Aims and Scopes
    • Abstracting and Indexing
    • Editorial Policies
    • Reprints and Permissions
    • Job Opportunities
    • Terms and Conditions
    • Contact
  • Journals
    • All Journals
    • Biomedical Reports
      • Information for Authors
      • Editorial Policies
      • Editorial Board
      • Aims and Scope
      • Abstracting and Indexing
      • Bibliographic Information
      • Archive
    • Experimental and Therapeutic Medicine
      • Information for Authors
      • Editorial Policies
      • Editorial Board
      • Aims and Scope
      • Abstracting and Indexing
      • Bibliographic Information
      • Archive
    • International Journal of Epigenetics
      • Information for Authors
      • Editorial Policies
      • Editorial Board
      • Aims and Scope
      • Abstracting and Indexing
      • Bibliographic Information
      • Archive
    • International Journal of Functional Nutrition
      • Information for Authors
      • Editorial Policies
      • Editorial Board
      • Aims and Scope
      • Abstracting and Indexing
      • Bibliographic Information
      • Archive
    • International Journal of Molecular Medicine
      • Information for Authors
      • Editorial Policies
      • Editorial Board
      • Aims and Scope
      • Abstracting and Indexing
      • Bibliographic Information
      • Archive
    • International Journal of Oncology
      • Information for Authors
      • Editorial Policies
      • Editorial Board
      • Aims and Scope
      • Abstracting and Indexing
      • Bibliographic Information
      • Archive
    • Medicine International
      • Information for Authors
      • Editorial Policies
      • Editorial Board
      • Aims and Scope
      • Abstracting and Indexing
      • Bibliographic Information
      • Archive
    • Molecular and Clinical Oncology
      • Information for Authors
      • Editorial Policies
      • Editorial Board
      • Aims and Scope
      • Abstracting and Indexing
      • Bibliographic Information
      • Archive
    • Molecular Medicine Reports
      • Information for Authors
      • Editorial Policies
      • Editorial Board
      • Aims and Scope
      • Abstracting and Indexing
      • Bibliographic Information
      • Archive
    • Oncology Letters
      • Information for Authors
      • Editorial Policies
      • Editorial Board
      • Aims and Scope
      • Abstracting and Indexing
      • Bibliographic Information
      • Archive
    • Oncology Reports
      • Information for Authors
      • Editorial Policies
      • Editorial Board
      • Aims and Scope
      • Abstracting and Indexing
      • Bibliographic Information
      • Archive
    • World Academy of Sciences Journal
      • Information for Authors
      • Editorial Policies
      • Editorial Board
      • Aims and Scope
      • Abstracting and Indexing
      • Bibliographic Information
      • Archive
  • Articles
  • Information
    • For Authors
    • For Reviewers
    • For Librarians
    • For Advertisers
    • Conferences
  • Language Editing
Login Register Submit
  • This site uses cookies
  • You can change your cookie settings at any time by following the instructions in our Cookie Policy. To find out more, you may read our Privacy Policy.

    I agree
Search articles by DOI, keyword, author or affiliation
Search
Advanced Search
presentation
Oncology Reports
Join Editorial Board Propose a Special Issue
Print ISSN: 1021-335X Online ISSN: 1791-2431
Journal Cover
September-2024 Volume 52 Issue 3

Full Size Image

Sign up for eToc alerts
Recommend to Library

Journals

International Journal of Molecular Medicine

International Journal of Molecular Medicine

International Journal of Molecular Medicine is an international journal devoted to molecular mechanisms of human disease.

International Journal of Oncology

International Journal of Oncology

International Journal of Oncology is an international journal devoted to oncology research and cancer treatment.

Molecular Medicine Reports

Molecular Medicine Reports

Covers molecular medicine topics such as pharmacology, pathology, genetics, neuroscience, infectious diseases, molecular cardiology, and molecular surgery.

Oncology Reports

Oncology Reports

Oncology Reports is an international journal devoted to fundamental and applied research in Oncology.

Experimental and Therapeutic Medicine

Experimental and Therapeutic Medicine

Experimental and Therapeutic Medicine is an international journal devoted to laboratory and clinical medicine.

Oncology Letters

Oncology Letters

Oncology Letters is an international journal devoted to Experimental and Clinical Oncology.

Biomedical Reports

Biomedical Reports

Explores a wide range of biological and medical fields, including pharmacology, genetics, microbiology, neuroscience, and molecular cardiology.

Molecular and Clinical Oncology

Molecular and Clinical Oncology

International journal addressing all aspects of oncology research, from tumorigenesis and oncogenes to chemotherapy and metastasis.

World Academy of Sciences Journal

World Academy of Sciences Journal

Multidisciplinary open-access journal spanning biochemistry, genetics, neuroscience, environmental health, and synthetic biology.

International Journal of Functional Nutrition

International Journal of Functional Nutrition

Open-access journal combining biochemistry, pharmacology, immunology, and genetics to advance health through functional nutrition.

International Journal of Epigenetics

International Journal of Epigenetics

Publishes open-access research on using epigenetics to advance understanding and treatment of human disease.

Medicine International

Medicine International

An International Open Access Journal Devoted to General Medicine.

Journal Cover
September-2024 Volume 52 Issue 3

Full Size Image

Sign up for eToc alerts
Recommend to Library

  • Article
  • Citations
    • Cite This Article
    • Download Citation
    • Create Citation Alert
    • Remove Citation Alert
    • Cited By
  • Similar Articles
    • Related Articles (in Spandidos Publications)
    • Similar Articles (Google Scholar)
    • Similar Articles (PubMed)
  • Download PDF
  • Download XML
  • View XML
Article Open Access

ABT‑737 increases cisplatin sensitivity through the ROS‑ASK1‑JNK MAPK signaling axis in human ovarian cancer cisplatin‑resistant A2780/DDP cells

  • Authors:
    • Xiaoning Li
    • Yumeng Guo
    • Zihan Xing
    • Tao Gong
    • Lijun Yang
    • Tao Yang
    • Bingmei Chang
    • Xiaoxia Wang
    • Baofeng Yu
    • Rui Guo
  • View Affiliations / Copyright

    Affiliations: Department of Biochemistry and Molecular Biology, Shanxi Medical University, Taiyuan, Shanxi 030001, P.R. China, Department of Hematology, Linfen Central Hospital, Linfen, Shanxi 041099, P.R. China, Department of Pharmacology, Shanxi Medical University, Taiyuan, Shanxi 030001, P.R. China
    Copyright: © Li et al. This is an open access article distributed under the terms of Creative Commons Attribution License.
  • Article Number: 122
    |
    Published online on: July 23, 2024
       https://doi.org/10.3892/or.2024.8781
  • Expand metrics +
Metrics: Total Views: 0 (Spandidos Publications: | PMC Statistics: )
Metrics: Total PDF Downloads: 0 (Spandidos Publications: | PMC Statistics: )
Cited By (CrossRef): 0 citations Loading Articles...

This article is mentioned in:



Abstract

Ovarian cancer is a gynecological malignant tumor with the highest mortality rate, and chemotherapy resistance seriously affects patient therapeutic outcomes. It has been shown that the high expression of anti‑apoptotic proteins Bcl‑2 and Bcl‑xL is closely related to ovarian cancer chemotherapy resistance. Therefore, reducing Bcl‑2 and Bcl‑xL expression levels may be essential for reversing drug resistance in ovarian cancer. ABT‑737 is a BH3‑only protein mimetic, which can effectively inhibit the expression of the anti‑apoptotic proteins Bcl‑xL and Bcl‑2. Although it has been shown that ABT‑737 can increase the sensitivity of ovarian cancer cells to cisplatin, the specific molecular mechanism remains unclear and requires further investigation. In the present study, the results revealed that ABT‑737 can significantly increase the activation levels of JNK and ASK1 induced by cisplatin in A2780/DDP cells, which are cisplatin‑resistant ovarian cancer cells. Inhibition of the JNK and ASK1 pathway could significantly reduce cisplatin cytotoxicity increased by ABT‑737 in A2780/DDP cells, while inhibiting the ASK1 pathway could reduce JNK activation. In addition, it was further determined that ABT‑737 could increase reactive oxygen species (ROS) levels in A2780/DDP cells induced by cisplatin. Furthermore, the inhibition of ROS could significantly reduce JNK and ASK1 activation and ABT‑737‑mediated increased cisplatin cytotoxicity in A2780/DDP cells. Overall, the current data identified that activation of the ROS‑ASK1‑JNK signaling axis plays an essential role in the ability of ABT‑737 to increase cisplatin sensitivity in A2780/DDP cells. Therefore, upregulation the ROS‑ASK1‑JNK signaling axis is a potentially novel molecular mechanism by which ABT‑737 can enhance cisplatin sensitivity of ovarian cancer cells. In addition, the present research can also provide new therapeutic strategies and new therapeutic targets for patients with cisplatin‑resistant ovarian cancer with high Bcl‑2/Bcl‑xL expression patterns.

Introduction

Ovarian cancer is a type of malignant tumor that is a serious threat to health of women worldwide (1–3). Currently, the standard treatment method for ovarian cancer is cytoreductive surgery and first-line chemotherapy. Patient sensitivity to initial chemotherapy is ~50–80%, with a recurrence rate being as high as 80% (4). Patients with recurrent ovarian cancer are resistant to almost all chemotherapy drugs. More importantly, the five-year survival rate of patients is only 30–40% (4,5). Cisplatin is one of the most widely used chemotherapy drugs, which has a significant therapeutic effect on ovarian cancer. However, cisplatin resistance is a major obstacle to achieving satisfactory ovarian cancer treatment effects (6). Thus, there is an urgent need to establish strategies for increasing ovarian cancer cisplatin sensitivity. In recent years, research groups across the globe have investigated ovarian cancer progression (7), particularly the mechanisms of resistance to platinum-based drugs in ovarian cancer (8). It has been previously found that evasion of apoptosis caused by abnormal regulation of this process plays a crucial role in ovarian cancer cisplatin resistance; in particular, the high expression of anti-apoptotic proteins is closely related to drug resistance and recurrence in this disease, seriously affecting clinical treatment outcomes in patients (9).

Bcl-2 and Bcl-xL are two crucial anti-apoptotic proteins of the Bcl-2 family, that are localized in the mitochondria and regulate mitochondrial outer membrane permeability. They can inhibit the occurrence of apoptosis. High expression of these two proteins is related to the occurrence, development, low survival rate, radiotherapy resistance and chemotherapy resistance of various tumors, rendering them effective tumor therapeutic targets (10). Bcl-2 protein overexpression can significantly reduce the cisplatin-induced inhibition of ovarian cancer cell proliferation and apoptosis (11). Additionally, several studies have demonstrated that inhibiting Bcl-xL expression can effectively induce ovarian cancer cell death and increase cisplatin sensitivity of ovarian cancer (12–15). Therefore, downregulating Bcl-2 and Bcl-xL expression levels can effectively increase ovarian cancer cisplatin sensitivity, thereby reversing the clinical drug resistance and improving the patient five-year survival rate.

ABT-737, a BH3-only protein stimulant, is an effective small molecule inhibitor of Bcl-xL and Bcl-2. Mechanistically, ABT-737 can specifically inhibit the binding of Bcl-2/Bcl-xL to Bak/Bax by competing with the BH3 domain, then inducing apoptosis through the mitochondrial apoptotic pathway (16). It has been revealed that ABT-737 has favorable antitumor activity in a variety of tumor types (17). ABT-737 not only plays a synergistic cytotoxic role in different cancers, including ovarian, lung and bladder cancers, but can also induce significant levels of apoptosis (18). In addition, the first author's previous research group found that ABT-737 could enhance cisplatin-induced apoptosis by regulating endoplasmic reticulum (ER)-mitochondrial Ca2+ signal transduction or modulating mitochondrial dynamics in ovarian cancer cells (18,19). Because of the known roles of Bcl-2 family pro-survival members in mitochondrial metabolism, it was proposed that ABT-737 possibly affects cisplatin resistance by modulating reactive oxygen species (ROS) production in human ovarian cancer cells.

Previous research has uncovered that ABT-737 can lead to high ROS accumulation in the body and destroy the redox balance of organisms. This creates oxidative stress in a variety of tumor cells, including ovarian cancer cells, inducing apoptosis. These results suggested that ROS and apoptosis levels are positively correlated (20). Although numerous studies have revealed that ROS accumulation is cytotoxic and conducive to cancer treatment, the role of ROS in addressing cancer cell drug resistance has not been systematically examined (21). Therefore, it remains unclear if ABT-737 treatment can increase ovarian cancer cells sensitivity to cisplatin by regulating ROS generation. These mechanistic details are a crucial focus of the present study.

ROS are related to the c-Jun N-terminal kinase (JNK) and play significant roles in various physiological processes, such as the inflammatory response and apoptosis. JNK and p38 mitogen-activated protein kinase (MAPK) play an important role in cell apoptosis induced by various types of stress, such as ROS (22). Moreover, some studies have confirmed that ABT-737 can enhance activation of the JNK pathway by inhibiting the effects of Bcl-2/BcL-xL to induce apoptosis (23–26). Therefore, it was aimed to determine if ABT-737 can induce JNK pathway activation by inducing ROS accumulation to promote ovarian cancer cell sensitivity to cisplatin. Apoptosis signal regulated kinase 1 (ASK1) plays a bridge and link role in ROS-mediated JNK signaling pathway activation. The signal pathway activated by ASK1 is one of the important ways for ROS participation in JNK signal transduction (22). This led us to hypothesize that ABT-737 may increase cisplatin sensitivity in ovarian cancer cells by regulating the ROS-ASK1-JNK signaling pathway.

In the present study, the effects of ABT-737 on cisplatin sensitivity of A2780/DDP cells and the relevant molecular mechanisms were examined. It was confirmed that ABT-737 could significantly increase the sensitivity of A2780/DDP cells to cisplatin, which is mediated by ROS-dependent activation of the ASK1-JNK MAPK signaling pathway.

Materials and methods

Reagents and antibodies

RIPA Lysis buffer was purchased from Beyotime Institute of Biotechnology. ABT-737 (a BH3 mimetic), N-Acety-L-Cysteine (NAC; ROS inhibitor), U0126 (ERK inhibitor), SB203580 (p38 inhibitor), SP600125 (JNK inhibitor), LY294002 (Akt inhibitor), GS-4997 (ASK1 inhibitor) and BAPTA-AM (calcium chelator) were purchased from Selleck Chemicals. Antibodies against Bcl-xL (cat. no. 551022; 1:200; mouse) and Bcl-2 (cat. no. 568664; 1:200; mouse) were purchased from BD Biosciences. Antibodies against Bax (cat. no. ab32503; 1:1,000; rabbit) and Bak (cat. no. ab32371; 1:1,000; rabbit) were purchased from Abcam. Antibodies against phosphorylated (p-) Ask1 (cat. no. 28846-1-AP; 1:1,000; rabbit), Ask1 (cat. no. 67072-1-Ig; 1:1,000; rabbit), p-P38 (cat. no. 28796-1-AP; 1:500; rabbit), P38 (cat. no. 14064-1-AP; 1:500; rabbit), p-Akt (cat. no. 66444-1-Ig; 1:2,000; mouse) and Akt (cat. no. 60203-2-Ig; 1:2,000; mouse) were purchased from Proteintech Group, Inc. Antibodies against caspase 3 (cat. no. 9662S; 1:2,000; rabbit), cleaved-caspase 3 (cat. no. 9661S; 1:1,000; rabbit), PARP (cat. no. 9542S; 1:1,000; rabbit), cleaved-PARP (cat. no. 9541S; 1:1,000; rabbit), p-JNK (cat. no. 4668S; 1:2,000; rabbit), JNK (cat. no. 9252S; 1:2,000; rabbit), p-ERK (cat. no. 4370S; 1:1,000; rabbit) and ERK (cat. no. 4695S; 1:1,000; rabbit) were purchased from Cell Signaling Technology, Inc. The antibody against β-actin (cat. no. AF0003; 1:2,000; mouse) was purchased from Beyotime Institute of Biotechnology.

Cell culture

Human cisplatin-resistant A2780/DDP cells were provided by the Department of Biochemistry and Molecular Biology (Basic Medical College, Shanxi Medical University). Cells were cultured in RPMI-1640 culture medium (Gibco; Thermo Fisher Scientific, Inc.) and supplemented with 10% (v/v) fetal bovine serum (FBS; Invitrogen; Thermo Fisher Scientific, Inc.) at 37°C with 5% CO2. In total, 2 µg/ml cisplatin was used to maintain the A2780/DDP resistant line alive in cell culture.

Cell viability assays

Human cisplatin-resistant A2780/DDP cells were plated at 1.2×104 cells/well in 96-well plates (Corning, Inc.). After incubating the cells for 24 h at 37°C with 5% CO2, cells were treated as indicated. Next, 3-(4,5-dimethylthizaol-2yl)-2,5-diphenyl tetrazolium bromide (MTT) reagent [10 µl; 5 mg/ml in phosphate-buffered saline (PBS); Sigma-Aldrich; Merck KGaA] was added to each well, then the plates were incubated for 4–6 h. Formazan crystals were dissolved in 150 µl DMSO and the wells were shaken for 10 to 15 min using a tablet oscillation device. Absorbance values were measured at a wavelength of 490 nm (Bio-Rad Laboratories, Inc.). The mean value of five replicate wells was calculated for each treatment group.

TUNEL assays

Apoptosis was detected using a TUNEL (TdT-mediated dUTP Nick-End Labeling) In Situ Cell Death Detection Kit (Roche Diagnostics) according to the manufacturer's protocol. The principle of the TUNEL method is that apoptotic cells have DNA breaks in the genome, with the exposed 3′-OH groups able to be conjugated with fluorescein (FITC)-labeled dUTP catalyzed by terminal deoxynucleotidyl transferase (TdT). The apoptotic levels were detected using TUNEL assays by flow cytometry and confocal fluorescence microscopy. The detailed operation process was as follows:

When apoptosis levels were detected using TUNEL assays by flow cytometry, cells were harvested using trypsin (0.4%, Beijing Solarbio Science & Technology Co., Ltd.) and washed with PBS. Cells were fixed with 4% (w/v) paraformaldehyde (Beijing Solarbio Science & Technology Co., Ltd.)/PBS for 20 min on ice and washed with PBS. Cells were fixed with 70% (w/v) ethanol for 4 h at −20°C. The cells were centrifuged at 3,000 × g for 5 min at 4°C and washed with PBS, and then incubated with 0.1% Triton X-100 for 5 min at room temperature. After washing with PBS, the cells were incubated with proteinase K (20 µg/ml) for 8–10 min at room temperature, washed with PBS, and incubated with 80 µl equilibration buffer for 5 min at room temperature. The cells were centrifuged at 3,000 × g for 5 min at 4°C, then pellet was incubated with 50 µl terminal deoxynucleotidyl transferase (TdT) mixture (TdT: equilibration buffer, 1:9) for 1 h at 37°C in a humidified atmosphere. The cells were washed with PBS and resuspended in 200–300 µl PBS. Finally, the samples were examined by flow cytometry (Muse Cell Analyzer; MilliporeSigma). The results are representative of three independent experiments.

When apoptosis levels were detected using TUNEL assays by confocal fluorescence microscopy, A2780/DDP cells were plated at 4×104 cells/well in 24-well plates (Corning, Inc.). After 24 h, the cells were treated as indicated at 37°C with 5% CO2. The cells were washed with 0.1 M PBS three times and fixed with 4% (w/v) paraformaldehyde/PBS for 20–30 min at room temperature. After washing with 0.1 M PBS three times, the cells were incubated with 50 µl reaction solution mixture (TdT: FITC-12-dUTP labeling mix: equilibration buffer, 1:5:50) for 1 h at 37°C in a humidified atmosphere. The cell nuclei were stained by FITC-12-dUTP labeling mix, then apoptotic cells with characteristic nuclear fragmentation (green staining) were counted in six randomly chosen fields by confocal fluorescence microscopy (scale bar, 10 µm). The experiment was repeated three times.

Detection of cell apoptosis

The Hoechst staining method was used to examine apoptotic cells by staining the nuclei and observing cell morphological changes. A2780/DDP cells were cultured in 24-well plates (Corning, Inc.), then treated with the various indicated drugs for 24 h. Cells were washed with PBS three times and fixed with 4% (w/v) paraformaldehyde/PBS for 20–30 min at room temperature. After washing with PBS three times, the cells were incubated with Hoechst 33258/H2O (2 µg/ml) for 5 min at room temperature, then washed with PBS three times. The cells were examined with a fluorescence microscope (Olympus Corporation). All samples were run in triplicate.

The Annexin V-FITC/PI Apoptosis Detection Kit (Dalian Meilun Biotechnology Co., Ltd.) was used to detect cell apoptosis levels at different stages based on the staining of Annexin V-FITC and PI. A2780/DDP cells were exposed to the indicated treatments for various times. The cells were harvested by trypsin (0.4%; Beijing Solarbio Science & Technology Co., Ltd.) and washed with PBS for two times. Then, 1X binding buffer was added to resuspend the cells to a concentration of 1×106 cells/ml and 100 µl cell suspension (total of 1×105 cells) was added into a new tube. Next, 5 µl annexin V-FITC and 5–10 µl PI were added, then the samples were gently mixed and incubated at room temperature in the dark for 15 min. After this staining incubation period, 400 µl 1X binding buffer was added to each tube, was mixed and detected by flow cytometry. The results were analyzed with FlowJo 10.8.1 software (BD Biosciences). A total of three replicates were performed for each sample.

Measurement of ROS formation

A2780/DDP cells were cultured in 24-well plates. After incubation with the indicated treatments for 24 h, DCFH-DA (5 µM; Beyotime Institute of Biotechnology) was added to the cells. The cells were incubated at 37°C for 20 min, then washed three times with PBS to sufficiently remove any excess DCFH-DA. A fluorescence microscope (Olympus Corporation) was used to detect changes in intracellular ROS production in the A2780/DDP cells. The experiment was repeated three times.

Western blot analysis

A2780/DDP cells were lysed in 100 µl RIPA lysis buffer (50 mM Tris pH 7.4, 150 mM NaCl, 1% Triton X-100, 1% sodium deoxycholate, 0.1% SDS) by sonication. Protein concentrations were quantified using a protein assay kit (Bio-Rad Laboratories, Inc.). Equivalent amounts of total proteins (30 to 40 µg) were separated using 12% SDS-poly-acrylamide gel electrophoresis and transferred onto PVDF membranes (MilliporeSigma). The membranes were blocked with 5% non-fat dry milk in PBST buffer (10 mM Tris-HCl pH 7.6, 100 mM NaCl and 0.1% Tween-20) for 90–120 min at room temperature, then incubated with the relevant primary antibodies overnight at 4°C. The membranes were washed with PBST buffer three times for 10 min each, then incubated with a horseradish peroxidase-conjugated goat anti-mouse secondary antibody (cat. no. A0216; Beyotime Institute of Biotechnology) or a horseradish peroxidase-conjugated goat anti-rabbit secondary antibody (cat. no. A0208; Beyotime Institute of Biotechnology) at a 1:1,000 dilution for 90 min at room temperature. The membranes were washed with PBST buffer again three times for 10 min each. The immunoreactive bands were visualized by Enhanced Chemiluminescent (ECL) detecting agents (Thermo Fisher Scientific, Inc.) and measured with an ECL image detection system (BD Biosciences). The protein levels were quantified by densitometry using Quantity One 4.6.2 software (Bio-Rad Laboratories, Inc.). The data are presented as the mean ± standard deviation (SD) of three independent experiments.

Measurement of oxidative stress indices

A2780/DDP cells were cultured in 6-well plates and cultured at 37°C. After the cells were cultured to 80% confluence, they were incubated with indicated treatments for 24 h. The intracellular levels of hydrogen peroxide, superoxide anions, and hydroxyl radicals were detected using Hydrogen Peroxide assay kit (cat. no. S0038; Beyotime Institute of Biotechnology), Superoxide Anions assay kit (cat. no. BES-2343BTK; Shanghai Bolsen Biotechnology Co., Ltd.) and Hydroxyl Radicals assay kit (cat. no. BES20343BO; Shanghai Bolsen Biotechnology Co., Ltd.), respectively, according to the manufacturer's protocols. The data were measured using a microplate reader according to the manufacturer's protocols. A total of three replicates were performed for each sample.

Measurement of total antioxidant capacity (T-AOC)

A2780/DDP cells were cultured in 6-well plates at a density of 1×105 cells/well, then incubated with the indicated treatments for 24 h at 4°C. Changes in the T-AOC were detected using the T-AOC Assay Kit (with ABTS method; cat. no. S0119; Beyotime Institute of Biotechnology) according to the manufacturer's protocol. A total of three replicates were performed for each sample.

Statistical analysis

Statistical analysis was performed using SPSS (version 22.0; IBM Corp.). The data are presented as the mean ± SD. One-way ANOVA was used for multiple-group comparisons, followed by Tukey's post hoc test. Differences between two groups were determined using an unpaired Student's t-test. P<0.05 was considered to indicate a statistically significant difference. Data are representative of three independent experiments performed in triplicate.

Results

ABT-737 and cisplatin inhibit A2780/DDP cell growth in a time- and dose-dependent manner

A2780/DDP cells were treated with different concentrations of ABT-737 (0, 2.5, 5, 10, 20, 40 and 80 µM) and cisplatin (0, 2.5, 5, 10, 20, 40 and 80 µg/ml) for 24 h or 48 h; then the cell survival rates were examined by MTT assays. The results showed that the cell viability decreased in a time- and dose-dependent manner (Fig. 1A and B). A literature review suggested that when examining the combined effect of the two drugs, it is best to choose the dose of each drug alone when the cell viability inhibition rate was ~10% (27). From the MTT assay results, 10 µM and 5 µg/ml were selected as the optimal concentrations of ABT-737 and cisplatin, respectively.

Figure 1.

ABT-737 and cisplatin inhibit A2780/DDP cell growth. (A) A2780/DDP cells were treated with the indicated doses of ABT-737 for 24 h or 48 h; then the cell viability was determined by MTT assays. (B) A2780/DDP cells were treated with the indicated doses of cisplatin for 24 or 48 h; then the cell viability was detected by MTT assays. Data are presented as the mean ± SD of three independent experiments. *P<0.05 (24 h) and #P<0.05 (48 h) vs. the control group.

ABT-737 increases A2780/DDP cell sensitivity to cisplatin

Next, to investigate if ABT-737 can affect the antitumor effects of cisplatin, A2780/DDP cells were treated with different concentrations of ABT-737 (10, 20, 40 µM) combined with cisplatin (5, 10 and 20 µg/ml) for 24 or 48 h, separately (Fig. 2A-C). From the aforementioned MTT assay results, the optimal treatment combination was selected: 10 µM ABT-737 combined with 5 µg/ml cisplatin for 24 or 48 h in A2780/DDP cells (Fig. 2D). The MTT assay results showed that ABT-737 enhanced cisplatin-induced proliferation inhibition in A2780/DDP cells.

Figure 2.

ABT-737 enhances cisplatin-induced A2780/DDP cell proliferation inhibition. (A) A2780/DDP cells were treated with cisplatin (5 µg/ml) alone or combined with ABT-737 (10, 20 and 40 µM) for 24 or 48 h; then the cell viability was determined by MTT assays. (B) A2780/DDP cells were treated with cisplatin (10 µg/ml) alone or combined with ABT-737 (10, 20 and 40 µM) for 24 or 48 h; then the cell viability was determined by MTT assays. (C) A2780/DDP cells were treated with cisplatin (20 µg/ml) alone or combined with ABT-737 (10, 20 and 40 µM) for 24 or 48 h; then the cell viability was determined by MTT assays. (D) A2780/DDP cells were treated with cisplatin (5 µg/ml) alone or combined with ABT-737 (10 µM) for 24 or 48 h; then the cell viability was determined by MTT assays. Data are presented as the mean ± SD of three independent experiments. *P<0.05 vs. the control group; #P<0.05 vs. the cisplatin group.

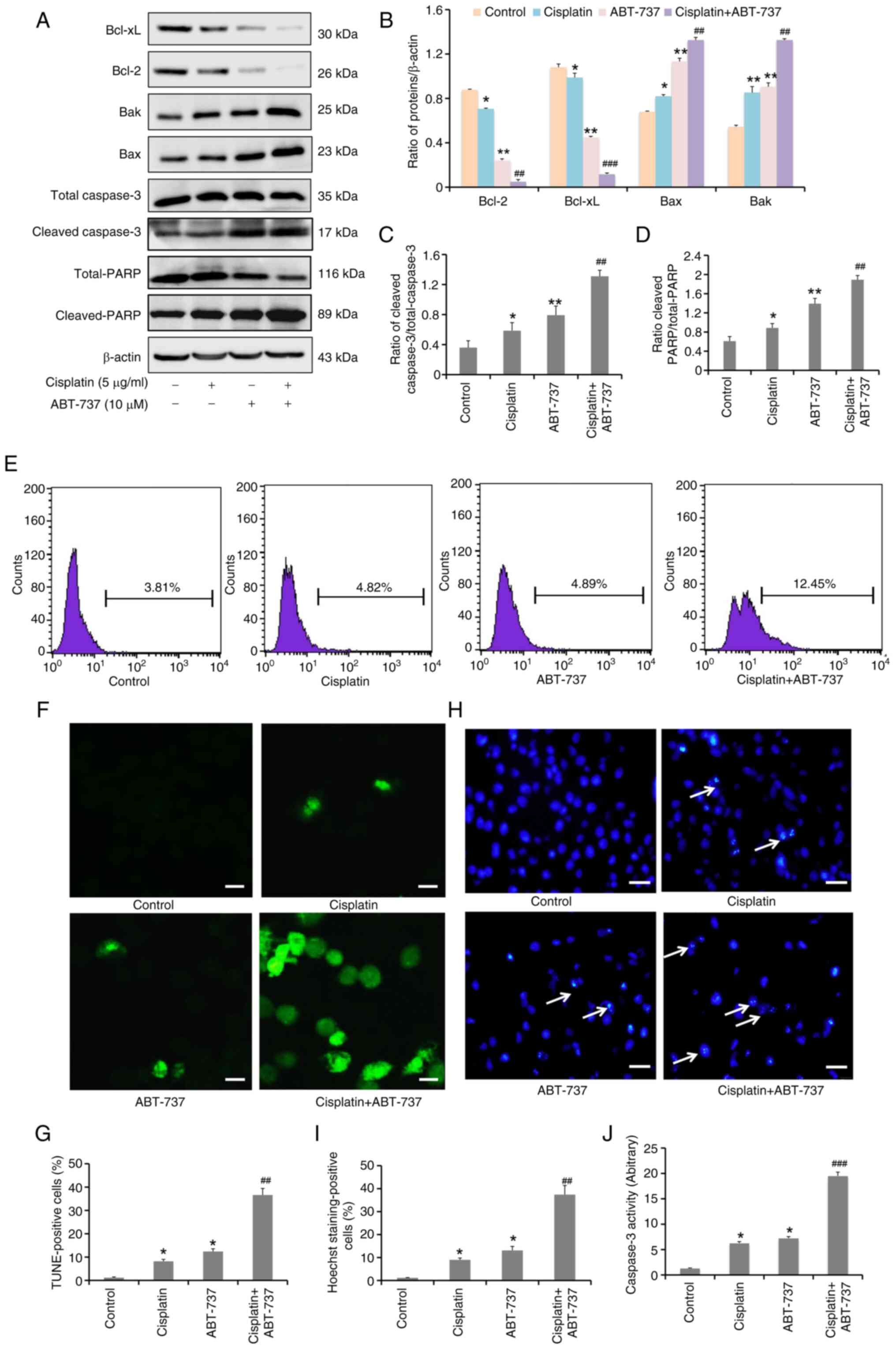
It was then further investigated if ABT-737 could increase cisplatin-induced apoptosis in these cells. The data shown in Fig. 2D were analyzed and it was found that the cell survival rate was ~30% when cisplatin (5 µg/ml) and ABT-737 (10 µM) were combined for 24 h in A2780/DDP cells. Next, a literature research was performed and the optimal experiment condition of cells was considered, finding that 24 h was more suitable for subsequent experiments (27,28). Therefore, the cells were treated with cisplatin and/or ABT-737 for 24 h and the expression levels of apoptosis-related proteins Bcl-2, Bcl-xL, Bak, Bax, total-caspase 3, cleaved-caspase 3, total-PARP and cleaved-PARP were evaluated. The results revealed that the cisplatin and ABT-737 combination clearly increased the protein expression levels of Bax, Bak, cleaved-caspase 3 and cleaved-PARP, but decreased those of Bcl-2 and Bcl-xL (Fig. 3A-D). In addition, cells were treated with the cisplatin and ABT-737 combination for 24 h; then apoptotic levels were evaluated using TUNEL assays, flow cytometry and confocal microscopy, respectively. The result of the flow cytometry indicated that dUTP coupling fluorescence signal significantly increased in the cisplatin and ABT-737 combination group (Fig. 3E), and the data of the confocal microscopy demonstrated that there was increased DNA fragmentation in the cisplatin and ABT-737 combination group (Fig. 3F and G), preliminarily suggesting that ABT-737 could increase cisplatin-induced apoptosis. Based on these results, cells were treated with cisplatin and/or ABT-737 for 24 h and changes in nuclear morphology were examined using Hoechst 33258 staining. The results indicated that there were chromatin condensation and nuclear fragmentation in the cisplatin and ABT-737 combination group, suggesting that ABT-737 could increase cisplatin-induced DNA damage (Fig. 3H and I). To further confirm the apoptotic levels induced by cisplatin in combination with ABT-737, caspase 3 enzyme activity was detected using caspase 3 enzyme activity assay kit. The results showed a significant increase in caspase 3 enzyme activity in the cisplatin and ABT-737 combination group, suggesting that ABT-737 could increase cisplatin-induced caspase 3 enzyme activity (Fig. 3J). Taken together, these results suggested that ABT-737 treatment could increase cisplatin-induced apoptosis in A2780/DDP cells.

Figure 3.

ABT-737 increases cisplatin-induced A2780/DDP cell apoptosis. A2780/DDP cells were treated with cisplatin (5 µg/ml) alone or combined with ABT-737 (10 µM) for 24 h. (A) Western blot analysis was performed to examine Bcl-2, Bcl-xL, Bak, Bax, total-caspase 3, cleaved-caspase 3 and cleaved-PARP protein expression. (B) Quantitative analysis of Bcl-2, Bcl-xL, Bak, Bax and cleaved-PARP protein levels from panel A. Data are presented as the mean ± SD of three independent experiments. (C and D) Quantitative analysis of (C) cleaved-caspase 3/total-caspase 3 and (D) cleaved-PARP/total-PARP protein levels from panel A. Data are presented as the mean ± SD of three independent experiments. (E) TUNEL assays were performed to detect apoptosis level in A2780/DDP cells by flow cytometry. (F) TUNEL assays were performed to detect apoptosis in A2780/DDP cells with 50 µl reaction solution mixture (TdT: FITC-12-dUTP labeling mix: equilibration buffer=1:5:50) for 1 h at 37°C. Apoptotic cells with the characteristic nuclear fragmentation (green staining) were counted in six randomly chosen fields by confocal fluorescence microscopy (scale bar, 10 µm). (G) Quantitative analysis of TUNEL-positive cells. Data are presented as the mean ± SD of three independent experiments. (H) Hoechst staining analysis of nuclear morphology (scale bar, 10 µm). (I) Quantitative analysis of Hoechst staining-positive cells. Data are presented as the mean ± SD of three independent experiments. (J) Caspase 3 enzyme activity assays were performed in A2780/DDP cells. Data are presented as the mean ± SD of three independent experiments. *P<0.05 and **P<0.01 vs. the control group; ##P<0.01 and ###P<0.001 vs. the cisplatin group.

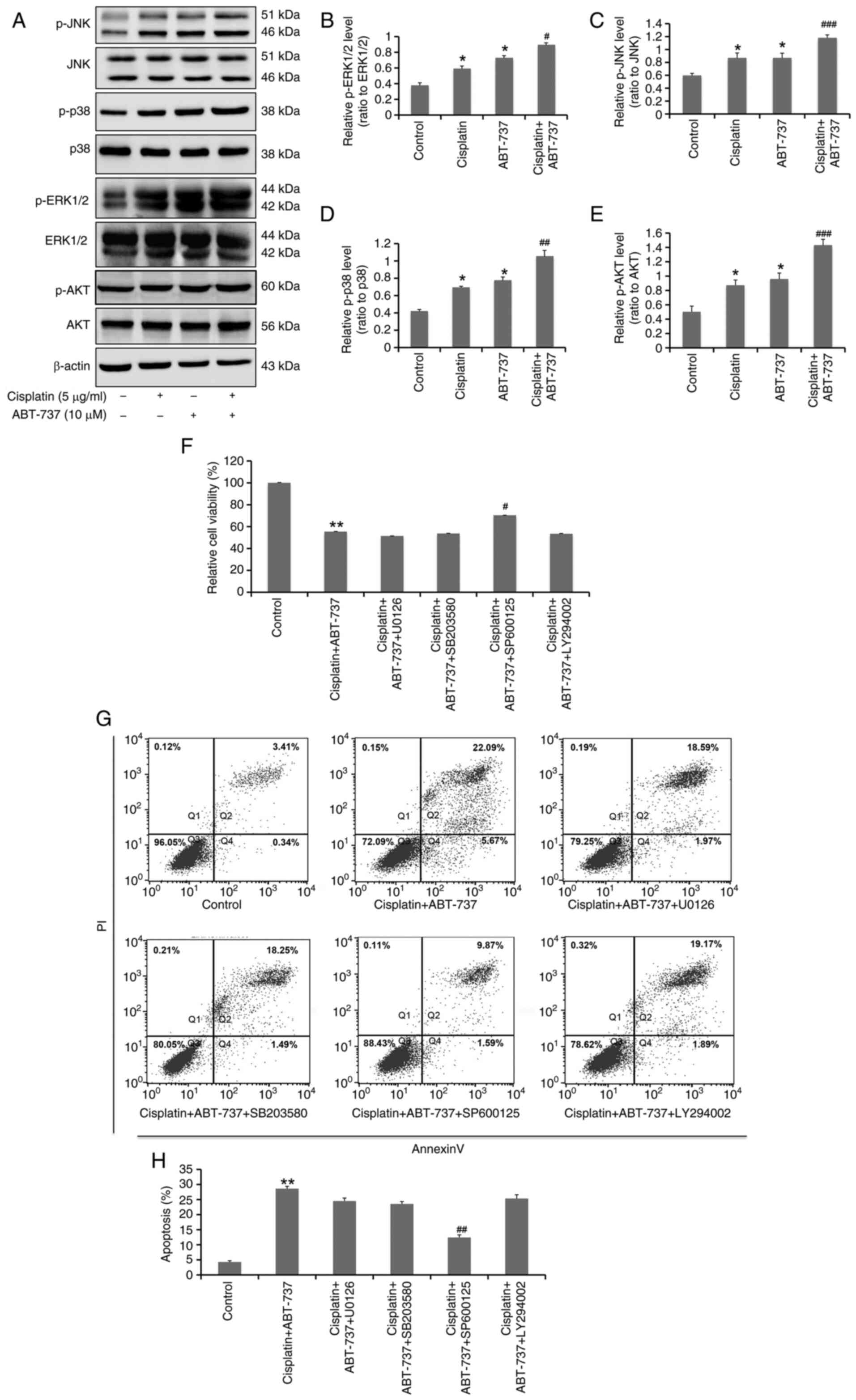
ABT-737 increases A2780/DDP cell sensitivity to cisplatin through the JNK pathway

MAPK and PI3K/Akt are the main signaling pathways that regulate cell proliferation and apoptosis. It has been previously reported that ABT-737 can regulate different forms of apoptosis through the MAPK and PI3K/Akt signaling pathways (29). However, it is unclear whether ABT-737 can increase the sensitivity of ovarian cancer cells to cisplatin through these specific signaling pathways. Therefore, western blot analysis was used to determine the activation of MAPK and PI3K/Akt signaling pathways activation status in cells treated with ABT-737 and cisplatin combination for 24 h. The results demonstrated that the combination of ABT-737 and cisplatin could significantly increase the protein expression levels of p-JNK, p-ERK, p-p38 and p-Akt (Fig. 4A-E). In addition, specific inhibitors of the MAPK and PI3K/Akt signaling pathways were used, finding that 5 µM SP600125 (JNK inhibitor) treatment could significantly reverse the proliferation inhibition and apoptosis induced by the combination of ABT-737 and cisplatin. However, individual treatments with 5 µM U0126 (ERK1/2 inhibitor), 5 µM SB203580 (p38 inhibitor) and 5 µM LY294002 (Akt inhibitor) had no inhibitory effects on the slower proliferation and increased apoptosis induced by the ABT-737 and cisplatin combination (Fig. 4F-H). These data suggested that ABT-737 can increase the sensitivity of A2780/DDP to cisplatin through activation of the JNK pathway.

Figure 4.

ABT-737 increases the sensitivity of A2780/DDP cells to cisplatin through the JNK pathway. (A) A2780/DDP cells were treated with cisplatin (5 µg/ml) alone or combined with ABT-737 (10 µM) for 24 h. Western blot analysis of p-JNK, JNK, p-ERK1/2, ERK1/2, p-p38, p38, p-AKT and AKT protein expression. (B-E) Quantitative analysis of (B) p-ERK1/2/ERK1/2, (C) p-JNK/JNK, (D) p-p38/p38 and (E) p-AKT/AKT protein levels from panel A. Data are presented as the mean ± SD of three independent experiments. *P<0.05 vs. the control group; #P<0.05, ##P<0.01 and ###P<0.001 vs. the cisplatin group. (F) A2780/DDP cells were treated with cisplatin (5 µg/ml) combined with ABT-737 (10 µM) or combined with ABT-737 (10 µM) and U0126 (5 µM), SB203580 (5 µM), SP600125 (5 µM) or LY294002 (5 µM) for 24 h; then cell viability was detected by MTT assays. Data are presented as the mean ± SD of three independent experiments. **P<0.01 vs. the control group; #P<0.05 vs. the cisplatin + ABT-737 group. (G) A2780/DDP cells were treated with cisplatin (5 µg/ml) combined with ABT-737 (10 µM) or combined with ABT-737 (10 µM) and U0126 (5 µM), SB203580 (5 µM), SP600125 (5 µM), or LY294002 (5 µM) for 24 h; then cell apoptosis was determined by flow cytometry. (H) Quantitative analysis of the flow cytometry results. Data are presented as the mean ± SD of three independent experiments. **P<0.01 vs. the control group; ##P<0.01 vs. the cisplatin + ABT-737 group.

ASK1 is required for ABT-737-induced JNK activation and apoptosis in A2780/DDP cells

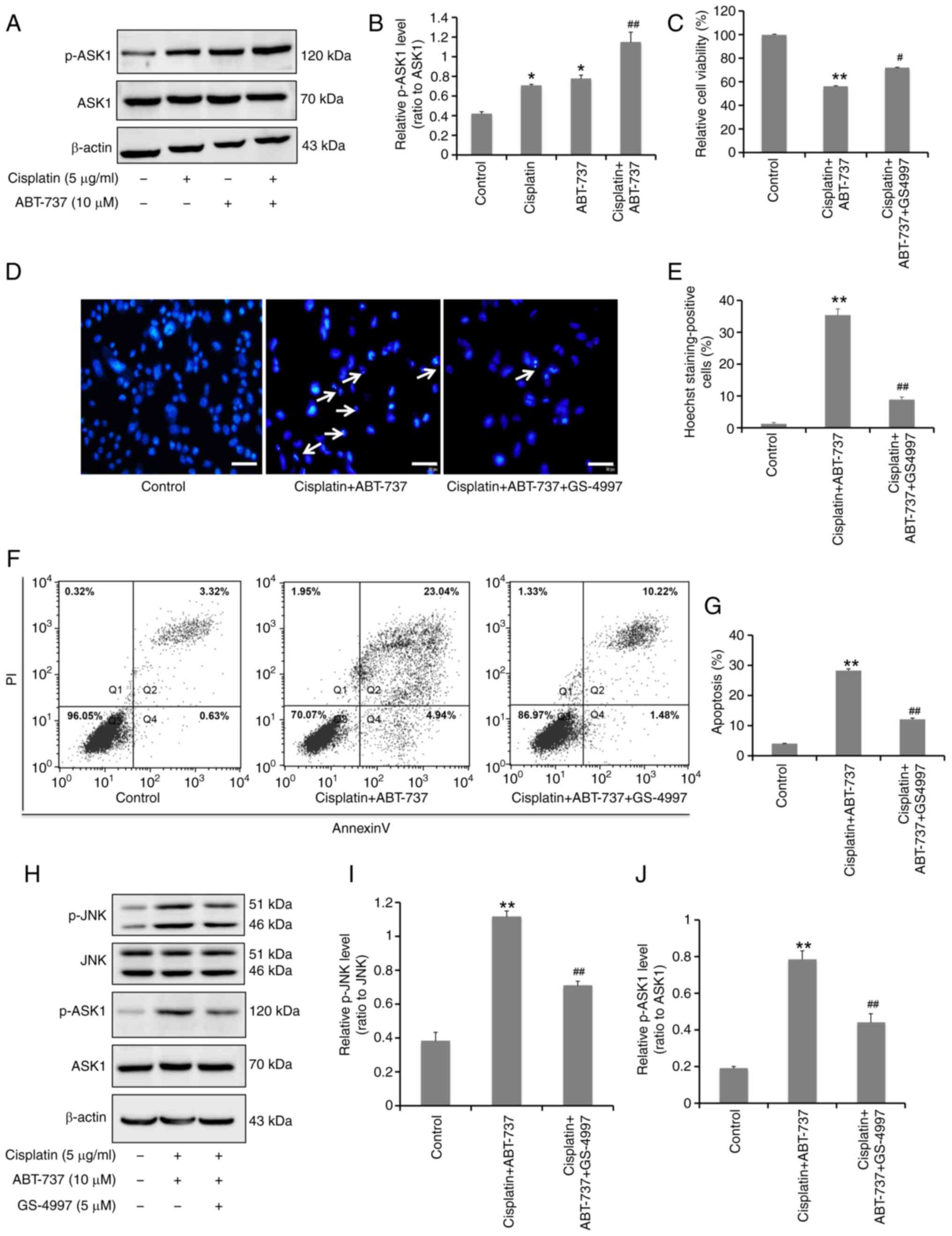
Although it was confirmed that ABT-737 could increase the sensitivity of A2780/DDP cells to cisplatin by activating the JNK signaling pathway, the upstream signaling details remained unclear. In numerous cell types, ASK1 has been found to play a vital role in activating the p38 and JNK signaling pathway (30). In the present study, western blot analysis was used to determine the activation of ASK1 protein induced by the combination of ABT-737 and cisplatin for 24 h. It was found that ABT-737 combined with cisplatin could effectively increase ASK1 protein phosphorylation levels (Fig. 5A and B). After treatment with the 5 µM ASK1 inhibitor GS-4997, MTT assays indicated that the inhibition of cell survival rate was significantly alleviated (Fig. 5C); Hoechst 33258 nuclear staining revealed that chromatin pyknosis and nuclear fragmentation were significantly reduced (Fig. 5D and E), and the result of Annexin V-FITC/PI double staining data demonstrated that cell apoptosis levels were significantly reduced (Fig. 5F and G). Collectively, these results suggested that ASK1 is important in ovarian cancer cells apoptosis induced by ABT-737. In addition, western blot analysis was used to detect the ASK1 and JNK protein phosphorylation levels after treatment with the ASK1 inhibitor GS-4997. These results showed that inhibiting ASK1 could significantly reduce JNK activation in these cells (Fig. 5H-J), indicating that ASK1 is necessary for ABT-737-induced JNK activation.

Figure 5.

ASK1 is required for ABT-737-induced JNK activation and apoptosis in A2780/DDP cells. (A) A2780/DDP cells were treated with cisplatin (5 µg/ml) alone or combined with ABT-737 (10 µM) for 24 h. Western blot analysis of p-ASK1 and ASK1 protein expression. (B) Quantitative analysis of p-ASK1/ASK1 protein levels from panel A. Data are presented as the mean ± SD of three independent experiments. *P<0.05 vs. the control group; ##P<0.01 vs. the cisplatin group. (C) A2780/DDP cells were treated with cisplatin (5 µg/ml) combined with ABT-737 (10 µM) or combined with ABT-737 (10 µM) and GS-4997 (5 µM) for 24 h. The cell viability was determined by MTT assays. Data are presented as the mean ± SD of three independent experiments. **P<0.01 vs. the control group; #P<0.05 vs. the cisplatin + ABT-737 group. (D) Hoechst staining analysis of nuclear morphology (scale bar, 10 µm). (E) Quantitative analysis of the Hoechst staining-positive cells. Data are presented as the mean ± SD of three independent experiments. **P<0.01 vs. the control group; ##P<0.01 vs. the cisplatin + ABT-737 group. (F) Cell apoptosis was detected by flow cytometry. (G) Quantitative analysis of the flow cytometry results. Data are presented as the mean ± SD of three independent experiments. **P<0.01 vs. the control group; ##P<0.01 vs. the cisplatin + ABT-737 group. (H) Western blot analysis of p-ASK1, ASK1, p-JNK and JNK protein expression. (I and J) Quantitative analysis of p-ASK1/ASK1 and p-JNK/JNK protein levels from panel H. Data are presented as the mean ± SD of three independent experiments. **P<0.01 vs. the control group; ##P<0.01 vs. the cisplatin + ABT-737 group. p-, phosphorylated.

ABT-737 enhances the antioxidant system imbalance induced by cisplatin in A2780/DDP cells

It has been previously reported that ABT-737 induces cell apoptosis by increasing oxidative stress, which is one of the main antitumor mechanisms of certain chemotherapeutic drugs. ROS play a vital role in maintaining the cell redox balance and can induce cell apoptosis (31). Firstly, ROS production in cells was detected after exposure to the ABT-737 and cisplatin combination for 24 h by fluorescence microscope. The results showed that ABT-737 combined with cisplatin could significantly increase ROS production in A2780/DDP cells (Fig. 6A and B). In addition, the levels of oxidative stress indices, including hydrogen peroxide, superoxide anions and hydroxyl radicals, were significantly increased following exposure to ABT-737 combined with cisplatin for 24 h (Fig. 6C-E), while the T-AOC levels of A2780/DDP cells were significantly reduced following combination treatment (Fig. 6F). These results indicated that ABT-737 could strongly enhance the imbalance between oxidation and antioxidant status induced by cisplatin in A2780/DDP cells.

Figure 6.

ABT-737 enhances the imbalance of antioxidant system induced by cisplatin in A2780/DDP cells. A2780/DDP cells were treated with cisplatin (5 µg/ml) alone or combined with ABT-737 (10 µM) for 24 h. (A) Fluorescence microscopy was used to observe the formation of intracellular ROS in A2780/DDP cells (scale bar, 10 µm). (B) Quantitative analysis of the ROS-positive cells. Data are presented as the mean ± SD of three independent experiments. (C-E) The oxidative stress indices (including hydroxyl radicals, superoxide anions and hydrogen peroxide) were detected by the respective assay kits. (F) The T-AOC was detected using an assay kit. Data are presented as the mean ± SD of three independent experiments. *P<0.05 vs. the control group; ##P<0.01 and ###P<0.001 vs. the cisplatin group. ROS, reactive oxygen species; T-AOC, total antioxidant capacity.

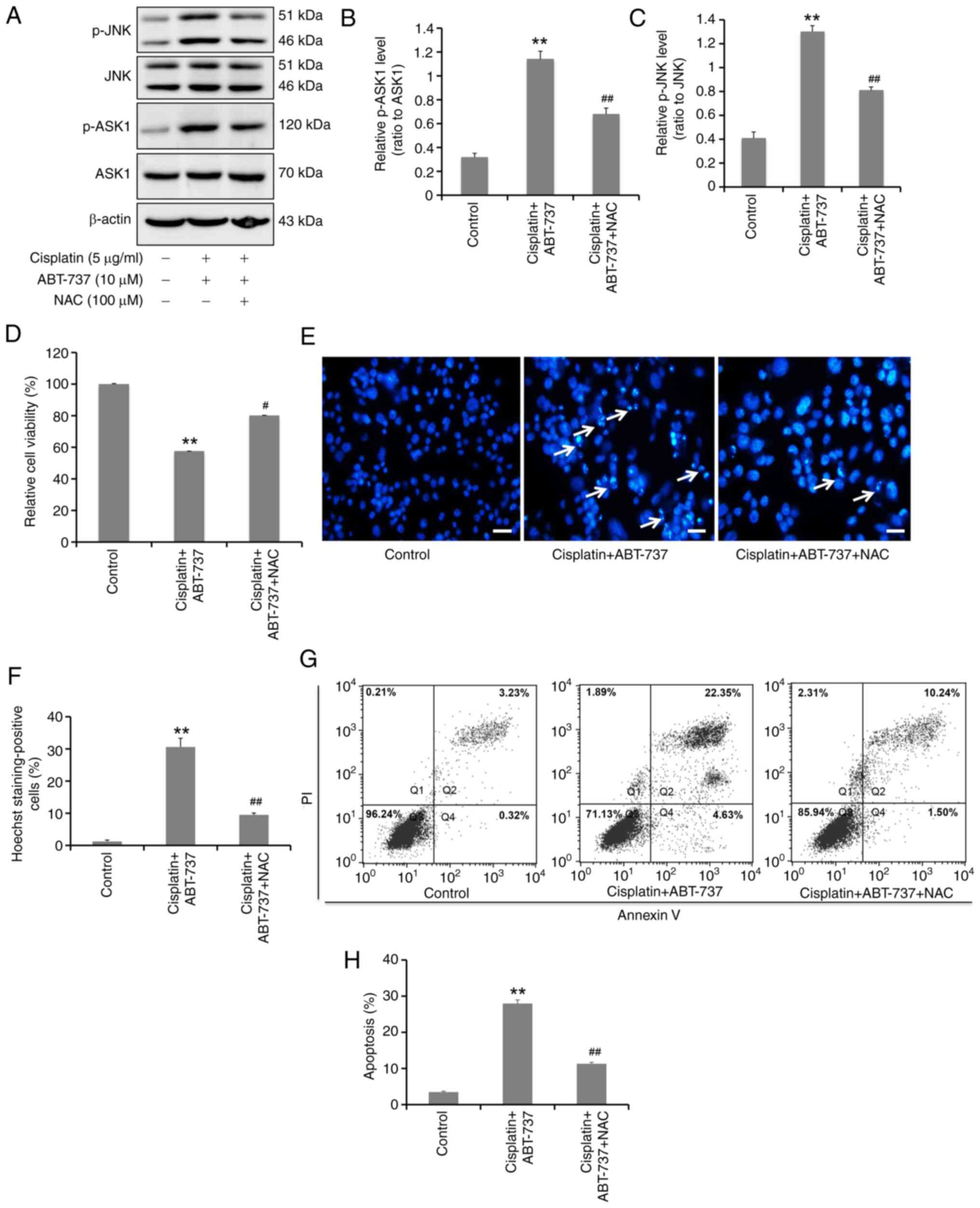
ROS production induced by ABT-737 mediates the activation of the ASK1-JNK signaling pathway and increases cisplatin-induced apoptosis in A2780/DDP cells

Numerous studies have shown that oxidative stress can induce activation of the ASK1-JNK signaling pathway in numerous cell types (32,33). To further clarify the effects of ABT-737-induced oxidative stress on the ASK1-JNK signaling pathway, pretreatment NAC (an antioxidant) was first used to detect any ASK1 and JNK phosphorylation changes from the combined action of ABT-737 and cisplatin in A2780/DDP cells. The results identified that NAC could significantly inhibit the ASK1 and JNK protein phosphorylation levels (Fig. 7A-C), suggesting that the ROS formation induced by ABT-737 could mediate the activation of the ASK1-JNK signaling pathway. In addition, the effects of ABT-737-induced generation of ROS on cisplatin-induced apoptosis of A2780/DDP cells were detected. Following NAC treatment, MTT assays showed that the cell survival inhibition was significantly alleviated (Fig. 7D), while Hoechst 33258 nuclear staining indicated that chromatin pyknosis and nuclear fragmentation were significantly reduced (Fig. 7E and F). Furthermore, Annexin V-FITC/PI double staining demonstrated that the cell apoptotic rate was significantly reduced by NAC (Fig. 7G and H). These results identified that ROS production induced by ABT-737 could induce cisplatin-induced apoptosis in A2780/DDP cells. Overall, the data showed that ABT-737 treatment can induce ROS production in A2780/DDP cells, which mediates the activation of the ASK1-JNK signaling pathway and increases cisplatin-induced apoptosis. In summary, ABT-737 increases cisplatin sensitivity through the ROS-ASK1-JNK MAPK signaling axis in human ovarian cancer cisplatin-resistant A2780/DDP cells.

Figure 7.

ABT-737-induced production of reactive oxygen species mediates the activation of the ASK1-JNK signaling pathway and apoptosis of A2780/DDP cells. A2780/DDP cells were treated with cisplatin (5 µg/ml) combined with ABT-737 (10 µM) or combined with ABT-737 (10 µM) and NAC (100 µM) for 24 h. (A) Western blot analysis of p-ASK1, ASK1, p-JNK and JNK protein expression. (B and C) Quantitative analysis of (B) p-ASK1/ASK1 and (C) p-JNK/JNK protein levels from panel A. Data are presented as the mean ± SD of three independent experiments. (D) The cell viability was determined by MTT assays. Data are presented as the mean ± SD of three independent experiments. (E) Hoechst staining analysis of nuclear morphology (scale bar, 10 µm). (F) Quantitative analysis of the Hoechst staining-positive cells. Data are presented as the mean ± SD of three independent experiments. (G) Cell apoptosis was detected by flow cytometry. (H) Quantitative analysis of the flow cytometric results. Data are presented as the mean ± SD of three independent experiments. **P<0.01 vs. the control group; #P<0.05 and ##P<0.01 vs. the cisplatin + ABT-737 group. p-, phosphorylated.

Discussion

Ovarian cancer is one of the three major malignant tumors of the female reproductive system. Early ovarian cancer is not obvious, with the main symptoms mostly occurring in late-stage of the disease. This results in ovarian cancer being difficult to treat, leading to high mortality rates (34). In most cases, surgical treatment was performed after the disease was confirmed, with several courses of paclitaxel combined with platinum chemotherapy administered after operation to increase patient survival rates. However, the emergence of chemoresistance has seriously restricted the effect of this combination therapy. This has even led to treatment failure, resulting in disease recurrence (35,36). Therefore, exploring the molecular mechanisms associated with chemotherapy resistance in ovarian cancer has immeasurable significance for reversing this obstacle and improving the curative effect of treatment approaches.

At present, numerous studies have found that high expression levels of anti-apoptotic proteins Bcl-2 and Bcl-xL are closely related to chemoresistance in ovarian cancer. Targeting Bcl-2/Bcl-xL, either using genetic knockdown methods or small molecule inhibitors, enhanced platinum or paclitaxel sensitivity in ovarian cancer cell lines (9) and patient samples (37,38). ABT-737 is a novel and potent inhibitor of Bcl-2 family proteins, which are critical for cell survival. These proteins are often overexpressed in numerous tumor types, with high affinity towards Bcl-xL, Bcl-2 and Bcl-w, but no affinity towards less homologous proteins, such as Bcl-B, Mcl-1 and A1. Other research has shown that ABT-737 has single-agent activity against lymphoma and small cell lung cancer, as well as significant anti-myeloma activity both in vitro and in vivo through inhibiting Bcl-2 and Bcl-xL expression (19,39). The current experimental data also confirmed this view in A2780/DDP cells. ABT-737 not only inhibits A2780/DDP cell survival in a time- and dose-dependent manner, but also increases the cisplatin-induced reduction in cell proliferation in a dose-dependent manner. The present data suggested that ABT-737 could simultaneously significantly inhibit the expression levels of anti-apoptotic proteins Bcl-2 and Bcl-xL, increase the expression levels of pro-apoptotic proteins cleaved-caspase 3, cleaved-PARP, Bax and Bak, and enhance caspase 3 activity to collectively increase cisplatin-induced apoptotic rates in A2780/DDP cells. These results showed that ABT-737 not only inhibits A2780/DDP cell survival, but also increases the sensitivity of these cells to cisplatin treatment. Although it has been confirmed that ABT-737 can increase ovarian cancer cell cisplatin sensitivity, the mechanistic details of this resistance reversal require further exploration.

The MAPK family includes a group of evolutionarily conserved serine-threonine kinases, which can be divided into four subfamilies: ERK, p38, JNK and ERK5, which represent the four classical MAPK pathways, respectively (40). MAPK is the critical signaling pathway that regulates cell promotion, apoptosis and drug resistance under the stimulation of different types of endogenous or existing factors (22,40). Inhibiting p38 MAPK has been shown to synergistically induce apoptosis in melanoma cells in combination with ABT-737 (23). A previous study demonstrated that p38 MAPK plays a vital role in A549 and H1299 cell death induced by ABT-737 (29). However, it is unknown if the MAPK signaling pathway is involved in ABT-737-mediated reversal of tumor chemoresistance, including in ovarian cancer. In the present study, it was found that ABT-737 could significantly increase the sensitivity of A2780/DDP cells to cisplatin. In addition, the current results revealed that ABT-737 could significantly increase the phosphorylation levels of JNK, ERK and p38 in the MAPK signaling pathway. However, after JNK, ERK and p38 were blocked using specific inhibitors, only pretreatment with the JNK inhibitor (SP600125) was found to significantly reduce the A2780/DDP cell proliferation inhibition induced by ABT-737 combined with cisplatin. Additionally, SP600125 was the only inhibitor that could reduce the A2780/DDP cell apoptosis induced by the ABT-737 and cisplatin combination. These effects were not observed following pretreatment with the ERK1/2 inhibitor (U0126) or p38 inhibitor (SB203580) in A2780/DDP cells.

A recent study reported that ABT-737 can also induce tumor cell apoptosis by regulating the PI3K/AKT signaling pathway in colon cancer (41). Thus, the effects of ABT-737 combined with cisplatin were also examined on the PI3K/AKT signaling pathway, finding that Akt phosphorylation increased significantly with this combination. However, pretreatment with LY294002 (Akt inhibitor) did not affect the proliferation inhibition and apoptosis induced by ABT-737 combined with cisplatin in A2780/DDP cells. These results indicated that the ABT-737-mediated increased A2780/DDP cells sensitivity to cisplatin-induced cytotoxicity may be mediated by the JNK-MAPK signaling pathway. However, further studies are required to elucidate the specific molecular mechanism of JNK activation induced by ABT-737.

ASK1 is also called mitogen activated protein kinase 5 (MAP3K5), which can be activated by several stimuli, including calcium overloaded, ROS and ER stress. Studies have shown that activated ASK1 can phosphorylate and activate JNK and p38 in ovarian cancer (30). Therefore, ASK1 phosphorylation levels were detected in A2780/DDP cells. The combination of ABT-737 and cisplatin could significantly increase ASK1 phosphorylation in A2780/DDP cells. To further confirm if ASK1 is part of the signaling upstream of JNK in the cisplatin resistance reversal process, A2780/DDP cells were pretreated with an ASK1 inhibitor (GS-4997). With this treatment, the JNK protein activation and apoptosis induced by ABT-737 combined with cisplatin were significantly reversed in A2780/DDP cells. These results suggested that the ASK1/JNK signaling axis plays a vital role in ABT-737-mediated reversal of ovarian cancer cisplatin resistance.

Numerous studies have shown that oxidative stress is critically involved in ABT-737-induced apoptosis of various tumor cells (31,42). Dong et al (31) found that ABT-737 reverses the Warburg effect via the Sirt3-HIF1α axis to promote oxidative stress-induced apoptosis in ovarian cancer cells. To examine the involvement of oxidative stress in our experimental system, ROS levels were detected in A2780/DDP cells using fluorescence microscopy. The data demonstrated that ABT-737 could induce the production of ROS, as well as significantly increase the production of ROS induced by cisplatin alone in A2780/DDP cells. Moreover, the combined action of ABT-737 and cisplatin in A2780/DDP cells could significantly reduce intracellular T-AOC. These results indicated that ABT-737 could clearly increase oxidative stress induced by cisplatin and reduce the antioxidant capacity in A2780/DDP cells. In addition, it was found that a ROS inhibitor (NAC) could significantly reduce the proliferation inhibition and increased apoptosis induced by ABT-737 combined with cisplatin in A2780/DDP cells. Taken together, these results suggested that ABT-737 could increase A2780/DDP cell cisplatin sensitivity by inducing oxidative stress.

Research has demonstrated that ROS accumulation can induce activation of the ASK/JNK signaling pathway in different tumor cell types, which eventually induces apoptosis (22,43). In the present study, it was found that NAC pretreatment could significantly reduce the ASK1 and JNK protein phosphorylation levels induced by the combined action of ABT-737 and cisplatin, indicating that production of ROS could induce the ASK1-JNK pathway activation in A2780/DDP cells. Furthermore, compared with the ABT-737 and cisplatin combination group, the addition of NAC led to significantly decreased cell apoptotic rates. From these data, it was hypothesized that oxidative stress-dependent activation of the ASK1-JNK pathway is necessary for the ABT-737-mediated increase of ovarian cancer cisplatin sensitivity.

In conclusion, the present study confirmed that ABT-737 could not only induce A2780/DDP cell apoptosis in a time- and dose-dependent manner, but also increase the sensitivity of these cells to cisplatin. In addition, the present study revealed that the pharmacological inhibition of Bcl-2 could reverse A2780/DDP cell cisplatin resistance by increasing cisplatin-induced generation of ROS. ROS accumulation can promote activation of the ASK1-JNK signaling pathway and induce cell apoptosis, ultimately increasing sensitivity of A2780/DDP cells to cisplatin-induced cytotoxicity. Moreover, the present findings are consistent with the results of the first author's previous research group. However, this group only explored the ABT-737-mediated enhancement of cisplatin-induced apoptosis through the regulation of ER-mitochondrial Ca2+ signal transduction or glycolysis modulation in ovarian cancer cells (19,44). The authors did not further investigate the effects of ABT-737 on ROS production and its downstream signals. Several studies have shown that mitochondrial calcium overload or glycolysis can induce significant oxidative stress and intracellular ROS accumulation (45,46). Therefore, the current study focused on the effects of ABT-737 on ROS and its downstream signaling molecules, which effectively complements the previously established molecular mechanisms of ABT-737-mediated enhancement of ovarian cancer cisplatin sensitivity through Ca2+ overload or glycolysis. It is important to note that our research only investigated the effects of ABT-737 on ovarian cancer cisplatin sensitivity at the in vitro cellular level. Cellular experiments do not fully reflect the role of ABT-737 in vivo. To address this in an improved way, as well as the effects on the ROS-ASK1-JNK signaling pathway (47), animal experiments should be conducted in the future to explore the impact of ABT-737 on cisplatin sensitivity in living animals.

The results of the present study illustrated that pharmacological inhibition of Bcl-2/Bcl-xL can reverse cisplatin resistance in A2780/DDP cells by increasing ROS generation, elucidating the antitumor mechanism of ABT-737 via the ROS-ASK1-JNK signaling pathway. These data provide an experimental and theoretical basis for the potentially effective clinical treatment of ovarian cancer with ABT-737. They also establish a new therapeutic target and strategy for cisplatin-resistant patients with high Bcl-2/Bcl-xL expression patterns. From these findings, screening drugs that target the ROS-ASK1-JNK signalling pathway, in combination with ABT-737, may effectively increase the clinical effect of ABT-737 in reversing cisplatin resistance in ovarian cancer. In clinical practice, ABT-737 is mainly used in diseases caused by Bcl-2/Bcl-xL overexpression, primarily for tumor treatment (39). However, the clinical use of ABT-737 still faces numerous challenges. Although it has entered clinical trials, this drug does not have a high oral bioavailability. Additionally, the poor effect of single treatment hinders its clinical use (48). Therefore, finding effective ways to increase its bioavailability and identifying effective drugs that synergize with ABT-737 or in combination with radiotherapy may effectively improve its clinical efficacy. Collectively, this could help to effectively address cisplatin resistance in ovarian cancer.

Acknowledgements

The authors would like to thank Dr J. Iacona for editing the English text of a draft of this manuscript.

Funding

The present study was supported by the National Natural Science Foundation of China (grant no. 32300641), the Shanxi Department of Human Resources and Social Security (grant no. 20230024), the General project of Shanxi Natural Science Foundation (grant nos. 20210302123322, 202103021224238 and 202103021224240), the Shanxi Scholarship Council of China (grant no. 2022-118), the Key R&D program of Shanxi (grant no. 201903D321101), the Key Laboratory of Cellular Physiology (Shanxi Medical University), Ministry of Education, China (grant no. CELLPHYSIOL/SXMU-2021-13) and the Science and Technology Innovation Team of Shanxi (grant no. 202204051002030).

Availability of data and materials

The data generated in the present study are included in the figures of this article.

Authors' contributions

XL designed and performed most of the experiments with assistance from YG, ZX, TG, LY, TY, BC and XW. ZX and TG sorted the data of the manuscript. LY, TY, BC and XW provided ABT-737 and other inhibitors and performed the related drug treatments. BY and RG designed the experiments and supervised the study. XL wrote the manuscript. XL and RG confirm the authenticity of all the raw data. All authors reviewed, read and approved the final manuscript.

Ethics approval and consent to participate

Not applicable.

Patient consent for publication

Not applicable.

Competing interests

The authors declare that they have no competing interests.

References

1 

Vergote I, González-Martín A, Ray-Coquard I, Harter P, Colombo N, Pujol P, Lorusso D, Mirza MR, Brasiuniene B, Madry R, et al: European experts consensus: BRCA/homologous recombination deficiency testing in first-line ovarian cancer. Ann Oncol. 33:276–287. 2022. View Article : Google Scholar : PubMed/NCBI

2 

Zhao L, Guo H, Chen X, Zhang W, He Q, Ding L and Yang B: Tackling drug resistance in ovarian cancer with epigenetic targeted drugs. Eur J Pharmacol. 927:1750712022. View Article : Google Scholar : PubMed/NCBI

3 

Marchetti C, De Felice F, Romito A, Iacobelli V, Sassu CM, Corrado G, Ricci C, Scambia G and Fagotti A: Chemotherapy resistance in epithelial ovarian cancer: Mechanisms and emerging treatments. Semin Cancer Biol. 77:144–166. 2021. View Article : Google Scholar : PubMed/NCBI

4 

Song M, Cui M and Liu K: Therapeutic strategies to overcome cisplatin resistance in ovarian cancer. Eur J Med Chem. 232:1142052022. View Article : Google Scholar : PubMed/NCBI

5 

McGlorthan L, Paucarmayta A, Casablanca Y, Maxwell GL and Syed V: Progesterone induces apoptosis by activation of caspase-8 and calcitriol via activation of caspase-9 pathways in ovarian and endometrial cancer cells in vitro. Apoptosis. 26:184–194. 2021. View Article : Google Scholar : PubMed/NCBI

6 

Ni M, Zhou J, Zhu Z, Xu Q, Yin Z, Wang Y, Zheng Z and Zhao H: Shikonin and cisplatin synergistically overcome cisplatin resistance of ovarian cancer by inducing ferroptosis via upregulation of HMOX1 to promote Fe2+ accumulation. Phytomedicine. 112:1547012023. View Article : Google Scholar : PubMed/NCBI

7 

Ferrara M, Pecorino B, D'Agate MG, Angelico G, Capoluongo ED, Malapelle U, Pepe F, Scollo P and Mereu L: Uterine tumours resembling ovarian sex-cord tumors: A case report and review of the literature. J Clin Med. 12:71312023. View Article : Google Scholar : PubMed/NCBI

8 

Ortiz M, Wabel E, Mitchell K and Horibata S: Mechanisms of chemotherapy resistance in ovarian cancer. Cancer Drug Resist. 5:304–316. 2022.PubMed/NCBI

9 

Stover EH, Baco MB, Cohen O, Li YY, Christie EL, Bagul M, Goodale A, Lee Y, Pantel S, Rees MG, et al: Pooled genomic screens identify anti-apoptotic genes as targetable mediators of chemotherapy resistance in ovarian cancer. Mol Cancer Res. 17:2281–2293. 2019. View Article : Google Scholar : PubMed/NCBI

10 

Yuan J, Lan H, Jiang X, Zeng D and Xiao S: Bcl-2 family: Novel insight into individualized therapy for ovarian cancer (review). Int J Mol Med. 46:1255–1265. 2020.PubMed/NCBI

11 

Williams J, Lucas PC, Griffith KA, Choi M, Fogoros S, Hu YY and Liu JR: Expression of Bcl-xL in ovarian carcinoma is associated with chemoresistance and recurrent disease. Gynecol Oncol. 96:287–295. 2005. View Article : Google Scholar : PubMed/NCBI

12 

Wong M, Tan N, Zha J, Peale FV, Yue P, Fairbrother WJ and Belmont LD: Navitoclax (ABT-263) reduces Bcl-x(L)-mediated chemoresistance in ovarian cancer models. Mol Cancer Ther. 11:1026–1035. 2012. View Article : Google Scholar : PubMed/NCBI

13 

Xu L, Xie Q, Qi L, Wang C, Xu N, Liu W, Yu Y, Li S and Xu Y: Bcl-2 overexpression reduces cisplatin cytotoxicity by decreasing ER-mitochondrial Ca2+ signaling in SKOV3 cells. Oncol Rep. 39:985–992. 2018.PubMed/NCBI

14 

Maji S, Panda S, Samal SK, Shriwas O, Rath R, Pellecchia M, Emdad L, Das SK, Fisher PB and Dash R: Bcl-2 antiapoptotic family proteins and chemoresistance in cancer. Adv Cancer Res. 137:37–75. 2018. View Article : Google Scholar : PubMed/NCBI

15 

Guo T, Gu C, Li B and Xu C: Dual inhibition of FGFR4 and BCL-xL inhibits multi-resistant ovarian cancer with BCL2L1 gain. Aging (Albany NY). 13:19750–19759. 2021. View Article : Google Scholar : PubMed/NCBI

16 

Whitecross KF, Alsop AE, Cluse LA, Wiegmans A, Banks KM, Coomans C, Peart MJ, Newbold A, Lindemann RK and Johnstone RW: Defining the target specificity of ABT-737 and synergistic antitumor activities in combination with histone deacetylase inhibitors. Blood. 113:1982–1991. 2009. View Article : Google Scholar : PubMed/NCBI

17 

Fitzgerald DJ, Moskatel E, Ben-Josef G, Traini R, Tendler T, Sharma A, Antignani A, Mussai F, Wayne A, Kreitman RJ and Pastan I: Enhancing immunotoxin cell-killing activity via combination therapy with ABT-737. Leuk Lymphoma. 52 (Suppl 2):S79–S81. 2011. View Article : Google Scholar

18 

Fan Z, Yu H, Cui N, Kong X, Liu X, Chang Y, Wu Y, Sun L and Wang G: ABT737 enhances cholangiocarcinoma sensitivity to cisplatin through regulation of mitochondrial dynamics. Exp Cell Res. 335:68–81. 2015. View Article : Google Scholar : PubMed/NCBI

19 

Xie Q, Su J, Jiao B, Shen L, Ma L, Qu X, Yu C, Jiang X, Xu Y and Su L: ABT737 reverses cisplatin resistance by regulating ER-mitochondria Ca2+ signal transduction in human ovarian cancer cells. Int J Oncol. 49:2507–2519. 2016. View Article : Google Scholar : PubMed/NCBI

20 

Ni Z, Wang B, Dai X, Ding W, Yang T, Li X, Lewin S, Xu L, Lian J and He F: HCC cells with high levels of Bcl-2 are resistant to ABT-737 via activation of the ROS-JNK-autophagy pathway. Free Radic Biol Med. 70:194–203. 2014. View Article : Google Scholar : PubMed/NCBI

21 

Moloney JN and Cotter TG: ROS signalling in the biology of cancer. Semin Cell Dev Biol. 80:50–64. 2018. View Article : Google Scholar : PubMed/NCBI

22 

Huang M, Li X, Jia S, Liu S, Fu L, Jiang X and Yang M: Bisphenol AF induces apoptosis via estrogen receptor beta (ERβ) and ROS-ASK1-JNK MAPK pathway in human granulosa cell line KGN. Environ Pollut. 270:1160512021. View Article : Google Scholar : PubMed/NCBI

23 

Keuling AM, Andrew SE and Tron VA: Inhibition of p38 MAPK enhances ABT-737-induced cell death in melanoma cell lines: Novel regulation of PUMA. Pigment Cell Melanoma Res. 23:430–440. 2010. View Article : Google Scholar : PubMed/NCBI

24 

Will B, Siddiqi T, Jordà MA, Shimamura T, Luptakova K, Staber PB, Costa DB, Steidl U, Tenen DG and Kobayashi S: Apoptosis induced by JAK2 inhibition is mediated by Bim and enhanced by the BH3 mimetic ABT-737 in JAK2 mutant human erythroid cells. Blood. 115:2901–2909. 2010. View Article : Google Scholar : PubMed/NCBI

25 

Dasmahapatra G, Lembersky D, Rahmani M, Kramer L, Friedberg J, Fisher RI, Dent P and Grant S: Bcl-2 antagonists interact synergistically with bortezomib in DLBCL cells in association with JNK activation and induction of ER stress. Cancer Biol Ther. 8:808–819. 2009. View Article : Google Scholar : PubMed/NCBI

26 

Konopleva M, Milella M, Ruvolo P, Watts JC, Ricciardi MR, Korchin B, McQueen T, Bornmann W, Tsao T, Bergamo P, et al: MEK inhibition enhances ABT-737-induced leukemia cell apoptosis via prevention of ERK-activated MCL-1 induction and modulation of MCL-1/BIM complex. Leukemia. 26:778–787. 2012. View Article : Google Scholar : PubMed/NCBI

27 

Yu H, Su J, Xu Y, Kang J, Li H, Zhang L, Yi H, Xiang X, Liu F and Sun L: p62/SQSTM1 involved in cisplatin resistance in human ovarian cancer cells by clearing ubiquitinated proteins. Eur J Cancer. 47:1585–1594. 2011. View Article : Google Scholar : PubMed/NCBI

28 

Zhang H, Kong X, Kang J, Su J, Li Y, Zhong J and Sun L: Oxidative stress induces parallel autophagy and mitochondria dysfunction in human glioma U251 cells. Toxicol Sci. 110:376–388. 2009. View Article : Google Scholar : PubMed/NCBI

29 

Zhang C, Shi J, Mao SY, Xu YS, Zhang D, Feng LY, Zhang B, Yan YY, Wang SC, Pan JP, et al: Role of p38 MAPK in enhanced human cancer cells killing by the combination of aspirin and ABT-737. J Cell Mol Med. 19:408–417. 2015. View Article : Google Scholar : PubMed/NCBI

30 

Kim EK and Choi EJ: Compromised MAPK signaling in human diseases: An update. Arch Toxicol. 89:867–882. 2015. View Article : Google Scholar : PubMed/NCBI

31 

Dong D, Dong Y, Fu J, Lu S, Yuan C, Xia M and Sun L: Bcl2 inhibitor ABT737 reverses the Warburg effect via the Sirt3-HIF1α axis to promote oxidative stress-induced apoptosis in ovarian cancer cells. Life Sci. 255:1178462020. View Article : Google Scholar : PubMed/NCBI

32 

Morita K, Saitoh M, Tobiume K, Matsuura H, Enomoto S, Nishitoh H and Ichijo H: Negative feedback regulation of ASK1 by protein phosphatase 5 (PP5) in response to oxidative stress. EMBO J. 20:6028–6036. 2001. View Article : Google Scholar : PubMed/NCBI

33 

Li H, Yang Q, Huang Z, Liang C, Zhang DH, Shi HT, Du JQ, Du BB and Zhang YZ: Dual-specificity phosphatase 12 attenuates oxidative stress injury and apoptosis in diabetic cardiomyopathy via the ASK1-JNK/p38 signaling pathway. Free Radic Biol Med. 192:13–24. 2022. View Article : Google Scholar : PubMed/NCBI

34 

Konstantinopoulos PA and Matulonis UA: Clinical and translational advances in ovarian cancer therapy. Nat Cancer. 4:1239–1257. 2023. View Article : Google Scholar : PubMed/NCBI

35 

Zuo Y, Zheng W, Liu J, Tang Q, Wang SS and Yang XS: MiR-34a-5p/PD-L1 axis regulates cisplatin chemoresistance of ovarian cancer cells. Neoplasma. 67:93–101. 2020. View Article : Google Scholar : PubMed/NCBI

36 

Moghbeli M: MicroRNAs as the critical regulators of Cisplatin resistance in ovarian cancer cells. J Ovarian Res. 14:1272021. View Article : Google Scholar : PubMed/NCBI

37 

Witham J, Valenti MR, De-Haven-Brandon AK, Vidot S, Eccles SA, Kaye SB and Richardson A: The Bcl-2/Bcl-XL family inhibitor ABT-737 sensitizes ovarian cancer cells to carboplatin. Clin Cancer Res. 13:7191–7198. 2007. View Article : Google Scholar : PubMed/NCBI

38 

Lheureux S, N'Diaye M, Blanc-Fournier C, Dugué AE, Clarisse B, Dutoit S, Giffard F, Abeilard E, Briand M, Labiche A, et al: Identification of predictive factors of response to the BH3-mimetic molecule ABT-737: An ex vivo experiment in human serous ovarian carcinoma. Int J Cancer. 136:E340–E350. 2015. View Article : Google Scholar : PubMed/NCBI

39 

Lomovsky A, Baburina Y, Odinokova I, Kobyakova M, Evstratova Y, Sotnikova L, Krestinin R and Krestinina O: Melatonin can modulate the effect of navitoclax (ABT-737) in HL-60 cells. Antioxidants (Basel). 9:11432020. View Article : Google Scholar : PubMed/NCBI

40 

Lee S, Rauch J and Kolch W: Targeting MAPK signaling in cancer: Mechanisms of drug resistance and sensitivity. Int J Mol Sci. 21:11022020. View Article : Google Scholar : PubMed/NCBI

41 

Adamová B, Říhová K, Pokludová J, Beneš P, Šmarda J and Navrátilová J: Synergistic cytotoxicity of perifosine and ABT-737 to colon cancer cells. J Cell Mol Med. 27:76–88. 2023. View Article : Google Scholar : PubMed/NCBI

42 

Zheng R, You Z, Jia J, Lin S, Han S, Liu A, Long H and Wang S: Curcumin enhances the antitumor effect of ABT-737 via activation of the ROS-ASK1-JNK pathway in hepatocellular carcinoma cells. Mol Med Rep. 13:1570–1576. 2016. View Article : Google Scholar : PubMed/NCBI

43 

Chen Q, Hou Y, Li D, Ding Z, Xu X, Hao B, Xia Q, Li M and Fan L: Berberine induces non-small cell lung cancer apoptosis via the activation of the ROS/ASK1/JNK pathway. Ann Transl Med. 10:4852022. View Article : Google Scholar : PubMed/NCBI

44 

Xu Y, Gao W, Zhang Y, Wu S, Liu Y, Deng X, Xie L, Yang J, Yu H, Su J and Sun L: ABT737 reverses cisplatin resistance by targeting glucose metabolism of human ovarian cancer cells. Int J Oncol. 53:1055–1068. 2018.PubMed/NCBI

45 

Sha JF, Xie QM, Chen N, Song SM, Ruan Y, Zhao CC, Liu Q, Shi RH, Jiang XQ, Fei GH and Wu HM: TLR2-hif1α-mediated glycolysis contributes to pyroptosis and oxidative stress in allergic airway inflammation. Free Radic Biol Med. 200:102–116. 2023. View Article : Google Scholar : PubMed/NCBI

46 

Zhang L, Wang Z, Lu T, Meng L, Luo Y, Fu X and Hou Y: Mitochondrial Ca2+ overload leads to mitochondrial oxidative stress and delayed meiotic resumption in mouse oocytes. Front Cell Dev Biol. 8:5808762020. View Article : Google Scholar : PubMed/NCBI

47 

Pecorino B, Scibilia G, Ferrara M, Di Stefano AB, D'Agate MG, Giambanco L and Scollo P: Prognostic factors and surgical treatment in vulvar carcinoma: Single center experience. J Obstet Gynaecol Res. 46:1871–1878. 2020. View Article : Google Scholar : PubMed/NCBI

48 

Li M, Wang D, He J, Chen L and Li H: Bcl-XL: A multifunctional anti-apoptotic protein. Pharmacol Res. 151:1045472020. View Article : Google Scholar : PubMed/NCBI

Related Articles

  • Abstract
  • View
  • Download
  • Twitter
Copy and paste a formatted citation
Spandidos Publications style
Li X, Guo Y, Xing Z, Gong T, Yang L, Yang T, Chang B, Wang X, Yu B, Guo R, Guo R, et al: ABT‑737 increases cisplatin sensitivity through the ROS‑ASK1‑JNK MAPK signaling axis in human ovarian cancer cisplatin‑resistant A2780/DDP cells. Oncol Rep 52: 122, 2024.
APA
Li, X., Guo, Y., Xing, Z., Gong, T., Yang, L., Yang, T. ... Guo, R. (2024). ABT‑737 increases cisplatin sensitivity through the ROS‑ASK1‑JNK MAPK signaling axis in human ovarian cancer cisplatin‑resistant A2780/DDP cells. Oncology Reports, 52, 122. https://doi.org/10.3892/or.2024.8781
MLA
Li, X., Guo, Y., Xing, Z., Gong, T., Yang, L., Yang, T., Chang, B., Wang, X., Yu, B., Guo, R."ABT‑737 increases cisplatin sensitivity through the ROS‑ASK1‑JNK MAPK signaling axis in human ovarian cancer cisplatin‑resistant A2780/DDP cells". Oncology Reports 52.3 (2024): 122.
Chicago
Li, X., Guo, Y., Xing, Z., Gong, T., Yang, L., Yang, T., Chang, B., Wang, X., Yu, B., Guo, R."ABT‑737 increases cisplatin sensitivity through the ROS‑ASK1‑JNK MAPK signaling axis in human ovarian cancer cisplatin‑resistant A2780/DDP cells". Oncology Reports 52, no. 3 (2024): 122. https://doi.org/10.3892/or.2024.8781
Copy and paste a formatted citation
x
Spandidos Publications style
Li X, Guo Y, Xing Z, Gong T, Yang L, Yang T, Chang B, Wang X, Yu B, Guo R, Guo R, et al: ABT‑737 increases cisplatin sensitivity through the ROS‑ASK1‑JNK MAPK signaling axis in human ovarian cancer cisplatin‑resistant A2780/DDP cells. Oncol Rep 52: 122, 2024.
APA
Li, X., Guo, Y., Xing, Z., Gong, T., Yang, L., Yang, T. ... Guo, R. (2024). ABT‑737 increases cisplatin sensitivity through the ROS‑ASK1‑JNK MAPK signaling axis in human ovarian cancer cisplatin‑resistant A2780/DDP cells. Oncology Reports, 52, 122. https://doi.org/10.3892/or.2024.8781
MLA
Li, X., Guo, Y., Xing, Z., Gong, T., Yang, L., Yang, T., Chang, B., Wang, X., Yu, B., Guo, R."ABT‑737 increases cisplatin sensitivity through the ROS‑ASK1‑JNK MAPK signaling axis in human ovarian cancer cisplatin‑resistant A2780/DDP cells". Oncology Reports 52.3 (2024): 122.
Chicago
Li, X., Guo, Y., Xing, Z., Gong, T., Yang, L., Yang, T., Chang, B., Wang, X., Yu, B., Guo, R."ABT‑737 increases cisplatin sensitivity through the ROS‑ASK1‑JNK MAPK signaling axis in human ovarian cancer cisplatin‑resistant A2780/DDP cells". Oncology Reports 52, no. 3 (2024): 122. https://doi.org/10.3892/or.2024.8781
Follow us
  • Twitter
  • LinkedIn
  • Facebook
About
  • Spandidos Publications
  • Careers
  • Cookie Policy
  • Privacy Policy
How can we help?
  • Help
  • Live Chat
  • Contact
  • Email to our Support Team