Spandidos Publications Logo
  • About
    • About Spandidos
    • Aims and Scopes
    • Abstracting and Indexing
    • Editorial Policies
    • Reprints and Permissions
    • Job Opportunities
    • Terms and Conditions
    • Contact
  • Journals
    • All Journals
    • Oncology Letters
      • Oncology Letters
      • Information for Authors
      • Editorial Policies
      • Editorial Board
      • Aims and Scope
      • Abstracting and Indexing
      • Bibliographic Information
      • Archive
    • International Journal of Oncology
      • International Journal of Oncology
      • Information for Authors
      • Editorial Policies
      • Editorial Board
      • Aims and Scope
      • Abstracting and Indexing
      • Bibliographic Information
      • Archive
    • Molecular and Clinical Oncology
      • Molecular and Clinical Oncology
      • Information for Authors
      • Editorial Policies
      • Editorial Board
      • Aims and Scope
      • Abstracting and Indexing
      • Bibliographic Information
      • Archive
    • Experimental and Therapeutic Medicine
      • Experimental and Therapeutic Medicine
      • Information for Authors
      • Editorial Policies
      • Editorial Board
      • Aims and Scope
      • Abstracting and Indexing
      • Bibliographic Information
      • Archive
    • International Journal of Molecular Medicine
      • International Journal of Molecular Medicine
      • Information for Authors
      • Editorial Policies
      • Editorial Board
      • Aims and Scope
      • Abstracting and Indexing
      • Bibliographic Information
      • Archive
    • Biomedical Reports
      • Biomedical Reports
      • Information for Authors
      • Editorial Policies
      • Editorial Board
      • Aims and Scope
      • Abstracting and Indexing
      • Bibliographic Information
      • Archive
    • Oncology Reports
      • Oncology Reports
      • Information for Authors
      • Editorial Policies
      • Editorial Board
      • Aims and Scope
      • Abstracting and Indexing
      • Bibliographic Information
      • Archive
    • Molecular Medicine Reports
      • Molecular Medicine Reports
      • Information for Authors
      • Editorial Policies
      • Editorial Board
      • Aims and Scope
      • Abstracting and Indexing
      • Bibliographic Information
      • Archive
    • World Academy of Sciences Journal
      • World Academy of Sciences Journal
      • Information for Authors
      • Editorial Policies
      • Editorial Board
      • Aims and Scope
      • Abstracting and Indexing
      • Bibliographic Information
      • Archive
    • International Journal of Functional Nutrition
      • International Journal of Functional Nutrition
      • Information for Authors
      • Editorial Policies
      • Editorial Board
      • Aims and Scope
      • Abstracting and Indexing
      • Bibliographic Information
      • Archive
    • International Journal of Epigenetics
      • International Journal of Epigenetics
      • Information for Authors
      • Editorial Policies
      • Editorial Board
      • Aims and Scope
      • Abstracting and Indexing
      • Bibliographic Information
      • Archive
    • Medicine International
      • Medicine International
      • Information for Authors
      • Editorial Policies
      • Editorial Board
      • Aims and Scope
      • Abstracting and Indexing
      • Bibliographic Information
      • Archive
  • Articles
  • Information
    • Information for Authors
    • Information for Reviewers
    • Information for Librarians
    • Information for Advertisers
    • Conferences
  • Language Editing
Spandidos Publications Logo
  • About
    • About Spandidos
    • Aims and Scopes
    • Abstracting and Indexing
    • Editorial Policies
    • Reprints and Permissions
    • Job Opportunities
    • Terms and Conditions
    • Contact
  • Journals
    • All Journals
    • Biomedical Reports
      • Information for Authors
      • Editorial Policies
      • Editorial Board
      • Aims and Scope
      • Abstracting and Indexing
      • Bibliographic Information
      • Archive
    • Experimental and Therapeutic Medicine
      • Information for Authors
      • Editorial Policies
      • Editorial Board
      • Aims and Scope
      • Abstracting and Indexing
      • Bibliographic Information
      • Archive
    • International Journal of Epigenetics
      • Information for Authors
      • Editorial Policies
      • Editorial Board
      • Aims and Scope
      • Abstracting and Indexing
      • Bibliographic Information
      • Archive
    • International Journal of Functional Nutrition
      • Information for Authors
      • Editorial Policies
      • Editorial Board
      • Aims and Scope
      • Abstracting and Indexing
      • Bibliographic Information
      • Archive
    • International Journal of Molecular Medicine
      • Information for Authors
      • Editorial Policies
      • Editorial Board
      • Aims and Scope
      • Abstracting and Indexing
      • Bibliographic Information
      • Archive
    • International Journal of Oncology
      • Information for Authors
      • Editorial Policies
      • Editorial Board
      • Aims and Scope
      • Abstracting and Indexing
      • Bibliographic Information
      • Archive
    • Medicine International
      • Information for Authors
      • Editorial Policies
      • Editorial Board
      • Aims and Scope
      • Abstracting and Indexing
      • Bibliographic Information
      • Archive
    • Molecular and Clinical Oncology
      • Information for Authors
      • Editorial Policies
      • Editorial Board
      • Aims and Scope
      • Abstracting and Indexing
      • Bibliographic Information
      • Archive
    • Molecular Medicine Reports
      • Information for Authors
      • Editorial Policies
      • Editorial Board
      • Aims and Scope
      • Abstracting and Indexing
      • Bibliographic Information
      • Archive
    • Oncology Letters
      • Information for Authors
      • Editorial Policies
      • Editorial Board
      • Aims and Scope
      • Abstracting and Indexing
      • Bibliographic Information
      • Archive
    • Oncology Reports
      • Information for Authors
      • Editorial Policies
      • Editorial Board
      • Aims and Scope
      • Abstracting and Indexing
      • Bibliographic Information
      • Archive
    • World Academy of Sciences Journal
      • Information for Authors
      • Editorial Policies
      • Editorial Board
      • Aims and Scope
      • Abstracting and Indexing
      • Bibliographic Information
      • Archive
  • Articles
  • Information
    • For Authors
    • For Reviewers
    • For Librarians
    • For Advertisers
    • Conferences
  • Language Editing
Login Register Submit
  • This site uses cookies
  • You can change your cookie settings at any time by following the instructions in our Cookie Policy. To find out more, you may read our Privacy Policy.

    I agree
Search articles by DOI, keyword, author or affiliation
Search
Advanced Search
presentation
Oncology Reports
Join Editorial Board Propose a Special Issue
Print ISSN: 1021-335X Online ISSN: 1791-2431
Journal Cover
September-2025 Volume 54 Issue 3

Full Size Image

Sign up for eToc alerts
Recommend to Library

Journals

International Journal of Molecular Medicine

International Journal of Molecular Medicine

International Journal of Molecular Medicine is an international journal devoted to molecular mechanisms of human disease.

International Journal of Oncology

International Journal of Oncology

International Journal of Oncology is an international journal devoted to oncology research and cancer treatment.

Molecular Medicine Reports

Molecular Medicine Reports

Covers molecular medicine topics such as pharmacology, pathology, genetics, neuroscience, infectious diseases, molecular cardiology, and molecular surgery.

Oncology Reports

Oncology Reports

Oncology Reports is an international journal devoted to fundamental and applied research in Oncology.

Experimental and Therapeutic Medicine

Experimental and Therapeutic Medicine

Experimental and Therapeutic Medicine is an international journal devoted to laboratory and clinical medicine.

Oncology Letters

Oncology Letters

Oncology Letters is an international journal devoted to Experimental and Clinical Oncology.

Biomedical Reports

Biomedical Reports

Explores a wide range of biological and medical fields, including pharmacology, genetics, microbiology, neuroscience, and molecular cardiology.

Molecular and Clinical Oncology

Molecular and Clinical Oncology

International journal addressing all aspects of oncology research, from tumorigenesis and oncogenes to chemotherapy and metastasis.

World Academy of Sciences Journal

World Academy of Sciences Journal

Multidisciplinary open-access journal spanning biochemistry, genetics, neuroscience, environmental health, and synthetic biology.

International Journal of Functional Nutrition

International Journal of Functional Nutrition

Open-access journal combining biochemistry, pharmacology, immunology, and genetics to advance health through functional nutrition.

International Journal of Epigenetics

International Journal of Epigenetics

Publishes open-access research on using epigenetics to advance understanding and treatment of human disease.

Medicine International

Medicine International

An International Open Access Journal Devoted to General Medicine.

Journal Cover
September-2025 Volume 54 Issue 3

Full Size Image

Sign up for eToc alerts
Recommend to Library

  • Article
  • Citations
    • Cite This Article
    • Download Citation
    • Create Citation Alert
    • Remove Citation Alert
    • Cited By
  • Similar Articles
    • Related Articles (in Spandidos Publications)
    • Similar Articles (Google Scholar)
    • Similar Articles (PubMed)
  • Download PDF
  • Download XML
  • View XML
Correction Open Access

[Corrigendum] 2'‑Hydroxyflavanone inhibits epithelial‑mesenchymal transition, and cell migration and invasion via suppression of the Wnt/β‑catenin signaling pathway in prostate cancer

  • Authors:
    • Shiqi Wu
    • Jun Huang
    • Ke Hui
    • Yangyang Yue
    • Yanan Gu
    • Zhongyun Ning
    • Xinyang Wang
    • Dalin He
    • Kaijie Wu
  • View Affiliations / Copyright

    Affiliations: Department of Urology, First Affiliated Hospital of Xi'an Jiaotong University, Xi'an, Shaanxi 710061, P.R. China
    Copyright: © Wu et al. This is an open access article distributed under the terms of Creative Commons Attribution License [CC BY 4.0].
  • Article Number: 102
    |
    Published online on: June 26, 2025
       https://doi.org/10.3892/or.2025.8935
  • Expand metrics +
Metrics: Total Views: 0 (Spandidos Publications: | PMC Statistics: )
Metrics: Total PDF Downloads: 0 (Spandidos Publications: | PMC Statistics: )
Cited By (CrossRef): 0 citations Loading Articles...

This article is mentioned in:



Article

Oncol Rep 40: [Related article:] 2836–2843, 2018; DOI: 10.3892/or.2018.6678

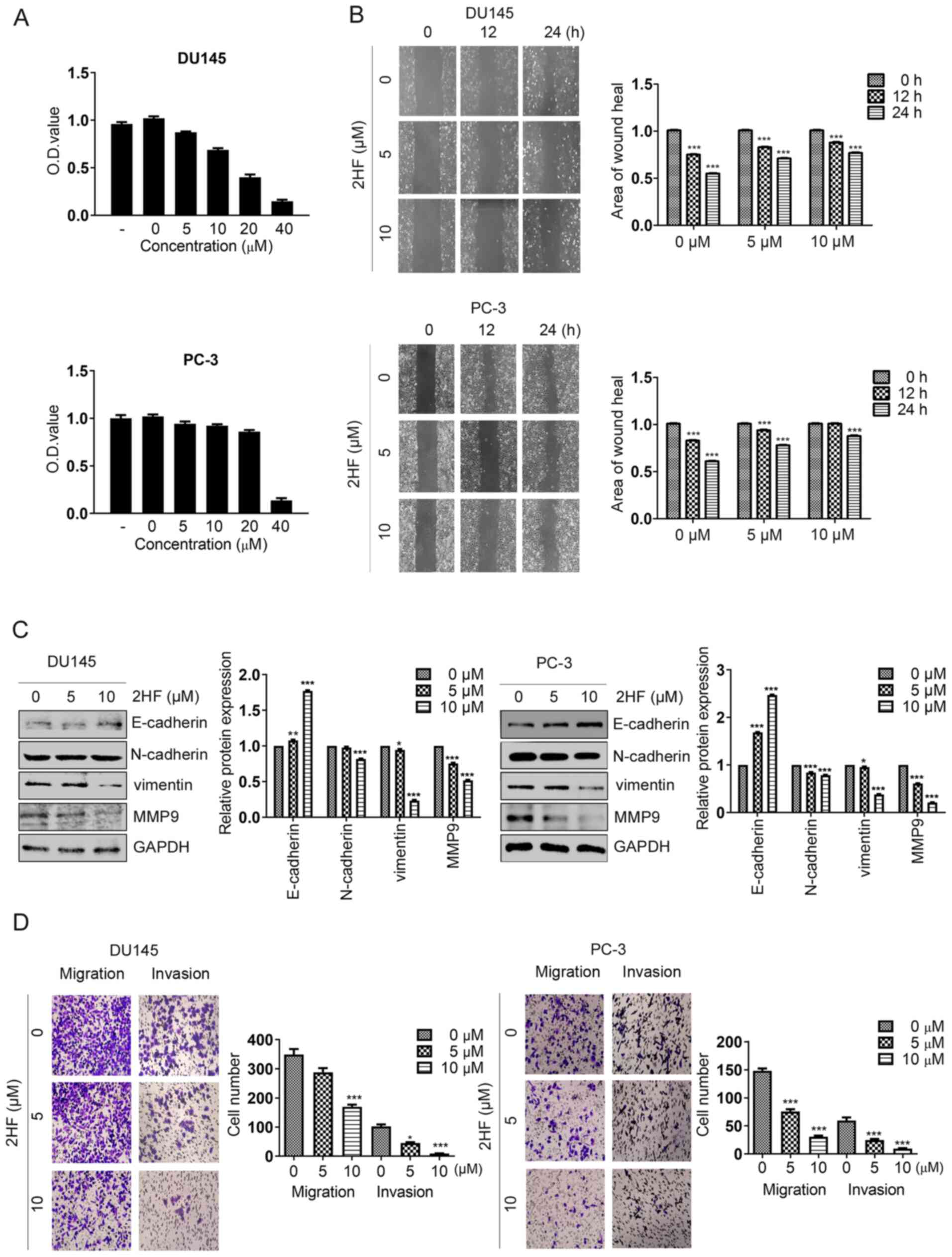
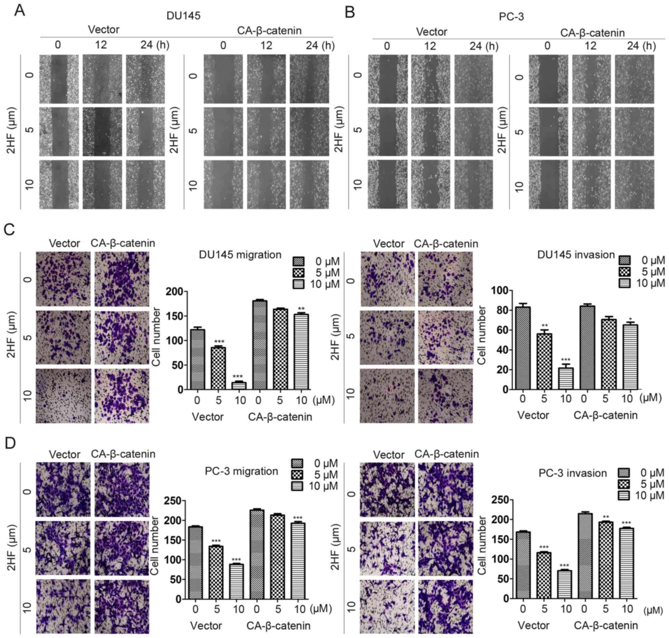
Following the publication of the above article, the authors contacted the Editorial Office to explain that they had made inadvertent errors in compiling the scratch-wound assay images in Fig. 1B on p. 2838 and Fig. 4A on p. 2840; essentially, the same data had been included for the ‘2HF, 10 µM, 0 h’ and ‘2HF, 5 µM, 12 h’ experiments in Fig. 1B, and for the ‘Vector, 2HF, 5 µM, 12 h’ and ‘2HF, 5 µM, 24 h’ experiments in Fig. 4A.

2HF inhibit epithelial-mesenchymal
transition, and cell migration and invasion. (A) DU145 and PC-3
cells were treated with different concentrations of 2HF (0, 5, 10,
20 and 40 μM) for 48 h, prior to being subjected to an MTT assay to
measure its cytotoxicity to cells. *P<0.05, ***P<0.001. (b)
Representative pictures demonstrating the wound healing rate of
DU145 and PC-3 cells treated with different concentrations of 2HF.
Quantification analysis is shown. ***P<0.001. (C) E-cadherin,
N-cadherin, Vimentin and MMP9 proteins were detected by western
blot analysis in DU145 and PC-3 cells treated with different
concentrations of 2HF. GAPDH was used as a loading control and all
the experiments were repeated 3 times. Quantification analysis is
shown. *P<0.05, **P<0.01, ***P<0.001 vs. control. (D)
Representative pictures of Transwell migration and invasion assays
demonstrating the migration and invasion abilities of DU145 and
PC-3 cells treated with different concentrations of 2HF.
Quantification analysis is shown. *P<0.05, ***P<0.001 vs.
control. OD, optical density; MMP9, matrix metalloproteinase 9.

Figure 1.

2HF inhibit epithelial-mesenchymal transition, and cell migration and invasion. (A) DU145 and PC-3 cells were treated with different concentrations of 2HF (0, 5, 10, 20 and 40 μM) for 48 h, prior to being subjected to an MTT assay to measure its cytotoxicity to cells. *P<0.05, ***P<0.001. (b) Representative pictures demonstrating the wound healing rate of DU145 and PC-3 cells treated with different concentrations of 2HF. Quantification analysis is shown. ***P<0.001. (C) E-cadherin, N-cadherin, Vimentin and MMP9 proteins were detected by western blot analysis in DU145 and PC-3 cells treated with different concentrations of 2HF. GAPDH was used as a loading control and all the experiments were repeated 3 times. Quantification analysis is shown. *P<0.05, **P<0.01, ***P<0.001 vs. control. (D) Representative pictures of Transwell migration and invasion assays demonstrating the migration and invasion abilities of DU145 and PC-3 cells treated with different concentrations of 2HF. Quantification analysis is shown. *P<0.05, ***P<0.001 vs. control. OD, optical density; MMP9, matrix metalloproteinase 9.

β-catenin abolishes the biological
function of 2HF in prostate cancer migration and invasion.
Representative images showing the wound healing rate of (A) DU145
and (b) PC-3 cells transfected with CA-β-catenin or control vector
and then treated with different concentrations of 2HF.
Representative images of Transwell migration and invasion assays
showing the migration and invasion abilities of the (C) DU145 and
(D) PC-3 cells transfected with CA-β-catenin or control vector and
then treated with different concentrations of 2HF. Quantification
analysis of Transwell migration and invasion assays is shown.
*P<0.05, **P<0.01, ***P<0.001 vs. control.

Figure 4.

β-catenin abolishes the biological function of 2HF in prostate cancer migration and invasion. Representative images showing the wound healing rate of (A) DU145 and (b) PC-3 cells transfected with CA-β-catenin or control vector and then treated with different concentrations of 2HF. Representative images of Transwell migration and invasion assays showing the migration and invasion abilities of the (C) DU145 and (D) PC-3 cells transfected with CA-β-catenin or control vector and then treated with different concentrations of 2HF. Quantification analysis of Transwell migration and invasion assays is shown. *P<0.05, **P<0.01, ***P<0.001 vs. control.

However, the authors were able to re-examine their original data, and realized how these errors had occurred. The revised and corrected versions of Figs. 1 and 4, now including replacement data for the experiments with the PC-3 cell line (lower panel) in Fig. 1B and the Vector experiments with the DU145 cell line in Fig. 4A, are shown on the next two pages. Note that the errors made with the assembly of the data in these figures did not affect the overall conclusions reported in the paper. The authors apologize to the Editor of Oncology Reports and to the readership for any inconvenience caused.

Related Articles

  • Abstract
  • View
  • Download
  • Twitter
Copy and paste a formatted citation
Spandidos Publications style
Wu S, Huang J, Hui K, Yue Y, Gu Y, Ning Z, Wang X, He D and Wu K: [Corrigendum] 2'‑Hydroxyflavanone inhibits epithelial‑mesenchymal transition, and cell migration and invasion via suppression of the Wnt/β‑catenin signaling pathway in prostate cancer. Oncol Rep 54: 102, 2025.
APA
Wu, S., Huang, J., Hui, K., Yue, Y., Gu, Y., Ning, Z. ... Wu, K. (2025). [Corrigendum] 2'‑Hydroxyflavanone inhibits epithelial‑mesenchymal transition, and cell migration and invasion via suppression of the Wnt/β‑catenin signaling pathway in prostate cancer. Oncology Reports, 54, 102. https://doi.org/10.3892/or.2025.8935
MLA
Wu, S., Huang, J., Hui, K., Yue, Y., Gu, Y., Ning, Z., Wang, X., He, D., Wu, K."[Corrigendum] 2'‑Hydroxyflavanone inhibits epithelial‑mesenchymal transition, and cell migration and invasion via suppression of the Wnt/β‑catenin signaling pathway in prostate cancer". Oncology Reports 54.3 (2025): 102.
Chicago
Wu, S., Huang, J., Hui, K., Yue, Y., Gu, Y., Ning, Z., Wang, X., He, D., Wu, K."[Corrigendum] 2'‑Hydroxyflavanone inhibits epithelial‑mesenchymal transition, and cell migration and invasion via suppression of the Wnt/β‑catenin signaling pathway in prostate cancer". Oncology Reports 54, no. 3 (2025): 102. https://doi.org/10.3892/or.2025.8935
Copy and paste a formatted citation
x
Spandidos Publications style
Wu S, Huang J, Hui K, Yue Y, Gu Y, Ning Z, Wang X, He D and Wu K: [Corrigendum] 2'‑Hydroxyflavanone inhibits epithelial‑mesenchymal transition, and cell migration and invasion via suppression of the Wnt/β‑catenin signaling pathway in prostate cancer. Oncol Rep 54: 102, 2025.
APA
Wu, S., Huang, J., Hui, K., Yue, Y., Gu, Y., Ning, Z. ... Wu, K. (2025). [Corrigendum] 2'‑Hydroxyflavanone inhibits epithelial‑mesenchymal transition, and cell migration and invasion via suppression of the Wnt/β‑catenin signaling pathway in prostate cancer. Oncology Reports, 54, 102. https://doi.org/10.3892/or.2025.8935
MLA
Wu, S., Huang, J., Hui, K., Yue, Y., Gu, Y., Ning, Z., Wang, X., He, D., Wu, K."[Corrigendum] 2'‑Hydroxyflavanone inhibits epithelial‑mesenchymal transition, and cell migration and invasion via suppression of the Wnt/β‑catenin signaling pathway in prostate cancer". Oncology Reports 54.3 (2025): 102.
Chicago
Wu, S., Huang, J., Hui, K., Yue, Y., Gu, Y., Ning, Z., Wang, X., He, D., Wu, K."[Corrigendum] 2'‑Hydroxyflavanone inhibits epithelial‑mesenchymal transition, and cell migration and invasion via suppression of the Wnt/β‑catenin signaling pathway in prostate cancer". Oncology Reports 54, no. 3 (2025): 102. https://doi.org/10.3892/or.2025.8935
Follow us
  • Twitter
  • LinkedIn
  • Facebook
About
  • Spandidos Publications
  • Careers
  • Cookie Policy
  • Privacy Policy
How can we help?
  • Help
  • Live Chat
  • Contact
  • Email to our Support Team