Spandidos Publications Logo
  • About
    • About Spandidos
    • Aims and Scopes
    • Abstracting and Indexing
    • Editorial Policies
    • Reprints and Permissions
    • Job Opportunities
    • Terms and Conditions
    • Contact
  • Journals
    • All Journals
    • Oncology Letters
      • Oncology Letters
      • Information for Authors
      • Editorial Policies
      • Editorial Board
      • Aims and Scope
      • Abstracting and Indexing
      • Bibliographic Information
      • Archive
    • International Journal of Oncology
      • International Journal of Oncology
      • Information for Authors
      • Editorial Policies
      • Editorial Board
      • Aims and Scope
      • Abstracting and Indexing
      • Bibliographic Information
      • Archive
    • Molecular and Clinical Oncology
      • Molecular and Clinical Oncology
      • Information for Authors
      • Editorial Policies
      • Editorial Board
      • Aims and Scope
      • Abstracting and Indexing
      • Bibliographic Information
      • Archive
    • Experimental and Therapeutic Medicine
      • Experimental and Therapeutic Medicine
      • Information for Authors
      • Editorial Policies
      • Editorial Board
      • Aims and Scope
      • Abstracting and Indexing
      • Bibliographic Information
      • Archive
    • International Journal of Molecular Medicine
      • International Journal of Molecular Medicine
      • Information for Authors
      • Editorial Policies
      • Editorial Board
      • Aims and Scope
      • Abstracting and Indexing
      • Bibliographic Information
      • Archive
    • Biomedical Reports
      • Biomedical Reports
      • Information for Authors
      • Editorial Policies
      • Editorial Board
      • Aims and Scope
      • Abstracting and Indexing
      • Bibliographic Information
      • Archive
    • Oncology Reports
      • Oncology Reports
      • Information for Authors
      • Editorial Policies
      • Editorial Board
      • Aims and Scope
      • Abstracting and Indexing
      • Bibliographic Information
      • Archive
    • Molecular Medicine Reports
      • Molecular Medicine Reports
      • Information for Authors
      • Editorial Policies
      • Editorial Board
      • Aims and Scope
      • Abstracting and Indexing
      • Bibliographic Information
      • Archive
    • World Academy of Sciences Journal
      • World Academy of Sciences Journal
      • Information for Authors
      • Editorial Policies
      • Editorial Board
      • Aims and Scope
      • Abstracting and Indexing
      • Bibliographic Information
      • Archive
    • International Journal of Functional Nutrition
      • International Journal of Functional Nutrition
      • Information for Authors
      • Editorial Policies
      • Editorial Board
      • Aims and Scope
      • Abstracting and Indexing
      • Bibliographic Information
      • Archive
    • International Journal of Epigenetics
      • International Journal of Epigenetics
      • Information for Authors
      • Editorial Policies
      • Editorial Board
      • Aims and Scope
      • Abstracting and Indexing
      • Bibliographic Information
      • Archive
    • Medicine International
      • Medicine International
      • Information for Authors
      • Editorial Policies
      • Editorial Board
      • Aims and Scope
      • Abstracting and Indexing
      • Bibliographic Information
      • Archive
  • Articles
  • Information
    • Information for Authors
    • Information for Reviewers
    • Information for Librarians
    • Information for Advertisers
    • Conferences
  • Language Editing
Spandidos Publications Logo
  • About
    • About Spandidos
    • Aims and Scopes
    • Abstracting and Indexing
    • Editorial Policies
    • Reprints and Permissions
    • Job Opportunities
    • Terms and Conditions
    • Contact
  • Journals
    • All Journals
    • Biomedical Reports
      • Information for Authors
      • Editorial Policies
      • Editorial Board
      • Aims and Scope
      • Abstracting and Indexing
      • Bibliographic Information
      • Archive
    • Experimental and Therapeutic Medicine
      • Information for Authors
      • Editorial Policies
      • Editorial Board
      • Aims and Scope
      • Abstracting and Indexing
      • Bibliographic Information
      • Archive
    • International Journal of Epigenetics
      • Information for Authors
      • Editorial Policies
      • Editorial Board
      • Aims and Scope
      • Abstracting and Indexing
      • Bibliographic Information
      • Archive
    • International Journal of Functional Nutrition
      • Information for Authors
      • Editorial Policies
      • Editorial Board
      • Aims and Scope
      • Abstracting and Indexing
      • Bibliographic Information
      • Archive
    • International Journal of Molecular Medicine
      • Information for Authors
      • Editorial Policies
      • Editorial Board
      • Aims and Scope
      • Abstracting and Indexing
      • Bibliographic Information
      • Archive
    • International Journal of Oncology
      • Information for Authors
      • Editorial Policies
      • Editorial Board
      • Aims and Scope
      • Abstracting and Indexing
      • Bibliographic Information
      • Archive
    • Medicine International
      • Information for Authors
      • Editorial Policies
      • Editorial Board
      • Aims and Scope
      • Abstracting and Indexing
      • Bibliographic Information
      • Archive
    • Molecular and Clinical Oncology
      • Information for Authors
      • Editorial Policies
      • Editorial Board
      • Aims and Scope
      • Abstracting and Indexing
      • Bibliographic Information
      • Archive
    • Molecular Medicine Reports
      • Information for Authors
      • Editorial Policies
      • Editorial Board
      • Aims and Scope
      • Abstracting and Indexing
      • Bibliographic Information
      • Archive
    • Oncology Letters
      • Information for Authors
      • Editorial Policies
      • Editorial Board
      • Aims and Scope
      • Abstracting and Indexing
      • Bibliographic Information
      • Archive
    • Oncology Reports
      • Information for Authors
      • Editorial Policies
      • Editorial Board
      • Aims and Scope
      • Abstracting and Indexing
      • Bibliographic Information
      • Archive
    • World Academy of Sciences Journal
      • Information for Authors
      • Editorial Policies
      • Editorial Board
      • Aims and Scope
      • Abstracting and Indexing
      • Bibliographic Information
      • Archive
  • Articles
  • Information
    • For Authors
    • For Reviewers
    • For Librarians
    • For Advertisers
    • Conferences
  • Language Editing
Login Register Submit
  • This site uses cookies
  • You can change your cookie settings at any time by following the instructions in our Cookie Policy. To find out more, you may read our Privacy Policy.

    I agree
Search articles by DOI, keyword, author or affiliation
Search
Advanced Search
presentation
Oncology Reports
Join Editorial Board Propose a Special Issue
Print ISSN: 1021-335X Online ISSN: 1791-2431
Journal Cover
September-2025 Volume 54 Issue 3

Full Size Image

Sign up for eToc alerts
Recommend to Library

Journals

International Journal of Molecular Medicine

International Journal of Molecular Medicine

International Journal of Molecular Medicine is an international journal devoted to molecular mechanisms of human disease.

International Journal of Oncology

International Journal of Oncology

International Journal of Oncology is an international journal devoted to oncology research and cancer treatment.

Molecular Medicine Reports

Molecular Medicine Reports

Covers molecular medicine topics such as pharmacology, pathology, genetics, neuroscience, infectious diseases, molecular cardiology, and molecular surgery.

Oncology Reports

Oncology Reports

Oncology Reports is an international journal devoted to fundamental and applied research in Oncology.

Experimental and Therapeutic Medicine

Experimental and Therapeutic Medicine

Experimental and Therapeutic Medicine is an international journal devoted to laboratory and clinical medicine.

Oncology Letters

Oncology Letters

Oncology Letters is an international journal devoted to Experimental and Clinical Oncology.

Biomedical Reports

Biomedical Reports

Explores a wide range of biological and medical fields, including pharmacology, genetics, microbiology, neuroscience, and molecular cardiology.

Molecular and Clinical Oncology

Molecular and Clinical Oncology

International journal addressing all aspects of oncology research, from tumorigenesis and oncogenes to chemotherapy and metastasis.

World Academy of Sciences Journal

World Academy of Sciences Journal

Multidisciplinary open-access journal spanning biochemistry, genetics, neuroscience, environmental health, and synthetic biology.

International Journal of Functional Nutrition

International Journal of Functional Nutrition

Open-access journal combining biochemistry, pharmacology, immunology, and genetics to advance health through functional nutrition.

International Journal of Epigenetics

International Journal of Epigenetics

Publishes open-access research on using epigenetics to advance understanding and treatment of human disease.

Medicine International

Medicine International

An International Open Access Journal Devoted to General Medicine.

Journal Cover
September-2025 Volume 54 Issue 3

Full Size Image

Sign up for eToc alerts
Recommend to Library

  • Article
  • Citations
    • Cite This Article
    • Download Citation
    • Create Citation Alert
    • Remove Citation Alert
    • Cited By
  • Similar Articles
    • Related Articles (in Spandidos Publications)
    • Similar Articles (Google Scholar)
    • Similar Articles (PubMed)
  • Download PDF
  • Download XML
  • View XML

  • Supplementary Files
    • Supplementary_Data.pdf
Article Open Access

EIF3B‑METTL3 complex promotes cell proliferation, invasion and EGFR/AKT signaling in cervical cancer

  • Authors:
    • Chao Zhang
    • Xiang Fan
    • Jia Yang
    • Pengfeng Zhu
  • View Affiliations / Copyright

    Affiliations: Department of Gynecology, Changzhou Maternal and Child Health Care Hospital, Changzhou Medical Center, Nanjing Medical University, Changzhou, Jiangsu 213000, P.R. China
    Copyright: © Zhang et al. This is an open access article distributed under the terms of Creative Commons Attribution License.
  • Article Number: 103
    |
    Published online on: June 26, 2025
       https://doi.org/10.3892/or.2025.8936
  • Expand metrics +
Metrics: Total Views: 0 (Spandidos Publications: | PMC Statistics: )
Metrics: Total PDF Downloads: 0 (Spandidos Publications: | PMC Statistics: )
Cited By (CrossRef): 0 citations Loading Articles...

This article is mentioned in:



Abstract

Eukaryotic translation initiation factor 3B (EIF3B), a translation initiation factor, has been identified to directly interact with methyltransferase‑like (METTL) family members to regulate translation and oncogenic transformation in various types of cancers. However, the interaction mechanism of EIF3B with METTL3 has not yet been reported in cervical cancer (CC). The present study further investigated the interaction between EIF3B and METTL3, as well as their regulatory effect on the malignant behaviors of CC cells. EIF3B overexpression plasmid (oeEIF3B) or small interfering RNA (siRNA; siEIF3B) and negative controls (oeNC and siNC) were transfected into HeLa and SiHa cells. In addition, METTL3 siRNA (siMETTL3) and siNC were transfected along with oeEIF3B or oeNC into HeLa and SiHa cells. Co‑immunoprecipitation was performed to determine the interaction between EIF3B and METTL3. EIF3B expression was found to be elevated in CC cell lines (C‑33A, HeLa, SiHa and CaSki) compared with the control cell line. oeEIF3B accelerated the proliferation and invasion and attenuated the apoptosis of both HeLa and SiHa cells, while siEIF3B exerted an opposite effect. In addition, oeEIF3B activated the EGFR/AKT signaling pathway, whereas siEIF3B suppressed it. Of note, EIF3B and METTL3 formed a complex, according to co‑immunoprecipitation assay; moreover, EIF3B and METTL3 could not regulate the expression of each other. Regardless of the presence or absence of oeEIF3B, siMETTL3 suppressed cell proliferation and invasion, and inhibited EGFR/AKT signaling, while promoting the apoptosis of HeLa and SiHa cells. More importantly, oeEIF3B lost its effect on these cellular functions following the addition of siMETTL3, suggesting that the EIF3B‑METTL3 complex, but not EIF3B alone, plays a cancer‑promoting role in CC. On the whole, the present study demonstrates that the EIF3B‑METTL3 complex induces cell proliferation and invasion, and activates EGFR/AKT signaling in CC.

Introduction

Cervical cancer (CC) is the fourth most common type of cancer among women, with an estimated 661,021 new cases and 348,189 cancer-related deaths worldwide in 2022; moreover, its incidence in China has exhibited an increase in recent years as well (1,2). Although numerous patients with early-stage and locally advanced CC respond well to conventional treatments, such as surgery, radiotherapy and chemotherapy, the lack of effective treatment strategies remains an obstacle for patients with advanced-stage or recurrent disease (3,4). Some studies have yielded promising results regarding targeted therapies for advanced-stage CC, such as inhibitors of vascular endothelial growth factor and epidermal growth factor receptor (EGFR) (5–7). This emphasizes the importance of exploring molecular mechanisms in CC to seek for other therapeutic targets.

Eukaryotic translation initiation factor 3B (EIF3B), a subunit of the EIF3 complex, is a scaffold protein that regulates translation initiation and the cell cycle; it has been shown to participate in the pathogenesis of several types of cancer, including cholangiocarcinoma, pancreatic cancer, head and neck squamous cell carcinoma (HNSCC), hepatocellular carcinoma (HCC) (8–11). For instance, a previous study revealed that the depletion of EIF3B suppressed cell proliferation and migration, whereas it enhanced cell apoptosis in cholangiocarcinoma (9). Another study disclosed that EIF3B promoted the cell number, and invasion and migration in HNSCC by regulating CCAAT/enhancer binding protein-beta translation (11).

Methyltransferase-like (METTL) is a seven-chain methyltransferase family with an S-adenosylmethionine binding domain for nucleic acids, proteins and other small molecules (12). METTLs regulate gene transcription and translation via methylation modification and further participate in malignant progression across a wider range of cancer types (13). As a translation initiation factor, EIF3B has been identified to directly interact with METTL family members, and promotes cell proliferation and migration, as well as invasion in HCC (14); this suggests the involvement of EIF3B in METTL-mediated mRNA methylation and oncogenesis.

In a previous study, the authors reported that EIF3B was not only overexpressed, but was also associated with an elevated clinical stage, lymph node metastasis and unfavorable survival profiles in patients with CC (15), indicating the underlying oncogenic role of EIF3B in CC. However, whether EIF3B would interact with METTL3 to show its carcinogenesis role have not yet been reported, and their regulatory downstream pathways in CC is not clear. Hence, the present study aimed to explore the detailed mechanism through which EIF3B-METTL3 complex promotes CC progression by enhancing EGFR/AKT signaling through m6A-mediated mRNA translation.

Materials and methods

Cell lines and cell culture

Human cervical epithelial cells (HCerEpic; cat. no. 7060, ScienCell Research Laboratories, Inc.), as well as C-33 A (cat. no. HTB-31), HeLa (cat. no. CCL-2), SiHa (cat. no. HTB-35) and CaSki [cat. no. CRL-1550; all from American Type Culture Collection (ATCC)] cells were cultured in cervical epithelial cell medium, which contains basal medium and Cervical Epithelial Cell Growth Supplement (cat. no. 7061; ScienCell Research Laboratories, Inc.) or Eagle's minimum essential medium with Earle's salts, L-glutamine, and non-essential amino acids, without sodium bicarbonate (cat. no. M0643; MilliporeSigma). The medium was supplemented with 10% fetal bovine serum (FBS; cat. no. ABS972; Absin Bioscience Inc.). Cells at passages 3–10 were adopted for subsequent experiments.

Transfection

Cells were plated to 6-well plates, and cultured to 60% confluence. Overexpression plasmid (5 µg) or small interference RNA (siRNA, 75 pmol) of EIF3B (5 µg oeEIF3B or 75 pmol siEIF3B, GenScript Biotech Corporation) and negative controls (5 µg oeNC and 75 pmol siNC, GenScript Biotech Corporation) were transfected into HeLa or SiHa cells with the utilization of ExFect transfection reagent (cat. no. T101-01; Vazyme Biotech Co., Ltd.) for 6 h at 37°C. Untransfected cells were set as the normal controls. In total, three siRNA target sites of EIF3B were designed and validated by reverse transcription-quantitative polymerase chain reaction (RT-qPCR) to select the most efficient siRNA site (Fig. S1A) 48 h after transfection. The siRNA sequences were as follows: siEIF3B (sense: CGGUGAUUGUAGUGGACAATT; antisense: UUGUCCACUACAAUCACCGTT) and siNC (sense: UUCUCCGAACGUGUCACGUTT; antisense: ACGUGACACGUUCGGAGAATT).

Compensation experiment

METTL3 siRNA (siMETTL3, 75 pmol) or siNC (75 pmol) were co-transfected with oeEIF3B (5 µg) or oeNC (5 µg) into HeLa and SiHa cells. The ExFect transfection reagent (Vazyme Biotech Co., Ltd.) was applied to complete transfection for 6 h at 37°C. The most efficient siRNA of METTL3 was selected from three siRNA target sites using RT-qPCR (Fig. S1B) at 48 h after transfection. The sequences of siMETTL3 were as follows: siMETTL3 (sense: CAGUGGAUCUGUUGUGAUATT; antisense: UAUCACAACAGAUCCACUGTT).

RT-qPCR

RNA in cells was isolated using VeZol Reagent (cat. no. R411-01; Vazyme Biotech Co., Ltd.). For the completion of reverse transcription and qPCR, the RT SuperMix for qPCR (cat. no. R222-01; Vazyme Biotech Co., Ltd.) and Universal SYBR qPCR Master Mix (cat. no. Q711-02; Vazyme Biotech Co., Ltd.) were used according to the manufacturer's instructions. The qPCR thermocycling conditions were as follows: 95°C for 30 sec, 1 cycle; 95°C for 5 sec, 61°C for 30 sec, 40 cycles. The primers (5′-3′) used were as follows: EIF3B forward, CGTATGTGCGTTGGTCTCCTAA and reverse, CCTTGGTGGCTGAATCTCTGAAT; EGFR forward, GGACAGCATAGACGACACCTTC and reverse, CCTGGCTTGGACACTGGAGA; METTL3 forward, TTGTAACCTATGCTGACCATTCCA and reverse, ACCTTCTTGCTCTGTTGTTCCTT; GAPDH forward, GAGTCCACTGGCGTCTTCAC and reverse, ATCTTGAGGCTGTTGTCATACTTCT. The results were analyzed with the 2−ΔΔCq method (16).

Western blot analysis

Protein was extracted from the cells and lysed using RIPA buffer (cat. no. P0013B; Beyotime Institute of Biotechnology) and quantified using the BCA kit (cat. no. G2026; Wuhan Servicebio Technology Co., Ltd.). Precast gel (4–20%) (cat. no. P0822; Beyotime Institute of Biotechnology) and nitrocellulose membrane (cat. no. 66485; Pall Life Sciences) were used to separate and blot the 10 µg protein. The primary antibodies including EIF3B (1:5,000; cat. no. 10319-1-AP), METTL3 (1:10,000; cat. no. 15073-1-AP), N-cadherin (1:5,000; cat. no. 22018-1-AP), E-cadherin (1:5,000; cat. no. 20874-1-AP), Vimentin (1:20,000; cat. no. 10366-1-AP), EGFR (1:10,000; cat. no. 18986-1-AP), protein kinase B (AKT; 1:10,000; cat. no. 10176-2-AP), phosphorylated (p)-AKT (1:10,000; cat. no. 28731-1-AP) and GAPDH (1:10,000; cat. no. 10494-1-AP; all from Proteintech Group, Inc.) were incubated with the membrane overnight at 4°C. The HRP-conjugated secondary antibody (1:20,000; cat. no. GB23303; Wuhan Servicebio Technology Co., Ltd.) was incubated with the membrane at 37°C for 1 h. The protein bands were exposed using an ECL kit (G2020, Wuhan Servicebio Technology Co., Ltd.). Densitometric analysis was conducted by ImageJ v1.8 (National Institutes of Health).

Cell proliferation

The Cell Counting Kit-8 (CCK-8; cat. no. G4103; Wuhan Servicebio Technology Co., Ltd.) was adopted to measure cell proliferation at 0, 24, 48 and 72 h post-transfection. The procedures were accomplished according to the manufacturer's instructions. In brief, 3×103 cells were plated in 96-well plates a night before analysis. The mixture of 10 µl CCK-8 and 100 µl culture medium was cultured with cells for another 2 h at 37°C. Afterward, the optical density value at 450 nm was measured.

Cell apoptosis

Cell apoptosis was assessed at 48 h using the terminal deoxynucleotidyl transferase (TdT) dUTP nick-end labeling (TUNEL) assay kit (cat. no. C1089; Beyotime Institute of Biotechnology). According to the protocols, the cells were fixed in 4% paraformaldehyde at room temperature for 30 min and incubated with TUNEL working solution for 1 h in the dark at 37°C. The nuclei were stained with DAPI (Beyotime Institute of Biotechnology) for 5 min at 37°C in the dark. The cells were sealed with mounting medium (Beyotime Institute of Biotechnology) after being rinsed with PBS. The images of 3 fields were captured using an inverted fluorescence microscope (Motic Incorporation, Ltd.).

Transwell assay

A Matrigel matrix basement membrane-precoated Transwell insert (cat. no. 3422; Corning, Inc.) was applied to complete the evaluation at 48 h. The resuspended single cells in FBS-free medium were cultivated in inserts for 24 h at 37°C. Images of the invasive cells were captured after being stained with 0.1% crystal violet (cat. no. GC307002-25g; Wuhan Servicebio Technology Co., Ltd.) at 37°C for 5 min under an inverted microscope (Motic Incorporation, Ltd.).

Co-immunoprecipitation (co-IP)

The HeLa and SiHa cells were lysed using RIPA lysis buffer. Protein A+G Magnetic Beads (20 µl; cat. no. P2108; Beyotime Institute of Biotechnology) were incubated with METTL3 antibody (1:100) or IgG antibody (1:200; cat. no. 30000-0-AP; Proteintech Group, Inc.) for 1 h at room temperature. Subsequently, the lysate was incubated with protein A+G agarose beads overnight at 4°C. Finally, the eluate was analyzed using western blot analysis.

The Cancer Genome Atlas (TCGA) data analysis

The analyses of CC data sourced from TCGA database were performed using The University of Alabama at Birmingham Cancer data analysis Portal (UALCAN) (https://ualcan.path.uab.edu/index.html), including the expression of METTL3 expression and its correlation with the survival in patients with cervical squamous cell carcinoma (CESC) (17).

Statistical analysis

Data are presented as the mean ± standard deviation (SD). Statistical analyses were performed using GraphPad Prism 9.0 (Dotmatics). Differences between groups were analyzed using the Wilcoxon's rank sum test or one-way ANOVA followed by Dunnett's or Tukey's multiple comparisons tests as appropriate. The correlation of METTL3 with survival was conducted by the log-rank test. P<0.05 was considered to indicate a statistically significant difference.

Results

Aberrant expression of EIF3B in CC cell lines

The EIF3B mRNA and protein expression levels were elevated in several CC cell lines, including C-33A, HeLa, SiHa and CaSki, compared with the HCerEpiC cells (Fig. 1). Since the EIF3B mRNA and protein expression levels were highest in the HeLa cells and lowest in the SiHa cells among all tested CC cells, the two cell lines were selected for use in subsequent experiments.

Elevated EIF3B mRNA and protein
expression in cervical cancer cells vs. normal cervical epithelial
cells. (A) EIF3B mRNA expression in C-33A, HeLa, SiHa and CaSki
cell lines vs. HCerEpiC cells. (B and C) Western blot analysis of
EIF3B protein expression. (B) Representative western blots and (C)
quantification of EIF3B protein expression in C-33A, HeLa, SiHa and
CaSki cell lines vs. HCerEpiC cells. EIF3B, eukaryotic translation
initiation factor 3B; HCerEpiC, human cervical epithelial cells.
*P<0.05, **P<0.01 and ***P<0.001.

Figure 1.

Elevated EIF3B mRNA and protein expression in cervical cancer cells vs. normal cervical epithelial cells. (A) EIF3B mRNA expression in C-33A, HeLa, SiHa and CaSki cell lines vs. HCerEpiC cells. (B and C) Western blot analysis of EIF3B protein expression. (B) Representative western blots and (C) quantification of EIF3B protein expression in C-33A, HeLa, SiHa and CaSki cell lines vs. HCerEpiC cells. EIF3B, eukaryotic translation initiation factor 3B; HCerEpiC, human cervical epithelial cells. *P<0.05, **P<0.01 and ***P<0.001.

Effect of EIF3B on CC cell proliferation, apoptosis, epithelial-mesenchymal transition (EMT) process and invasion

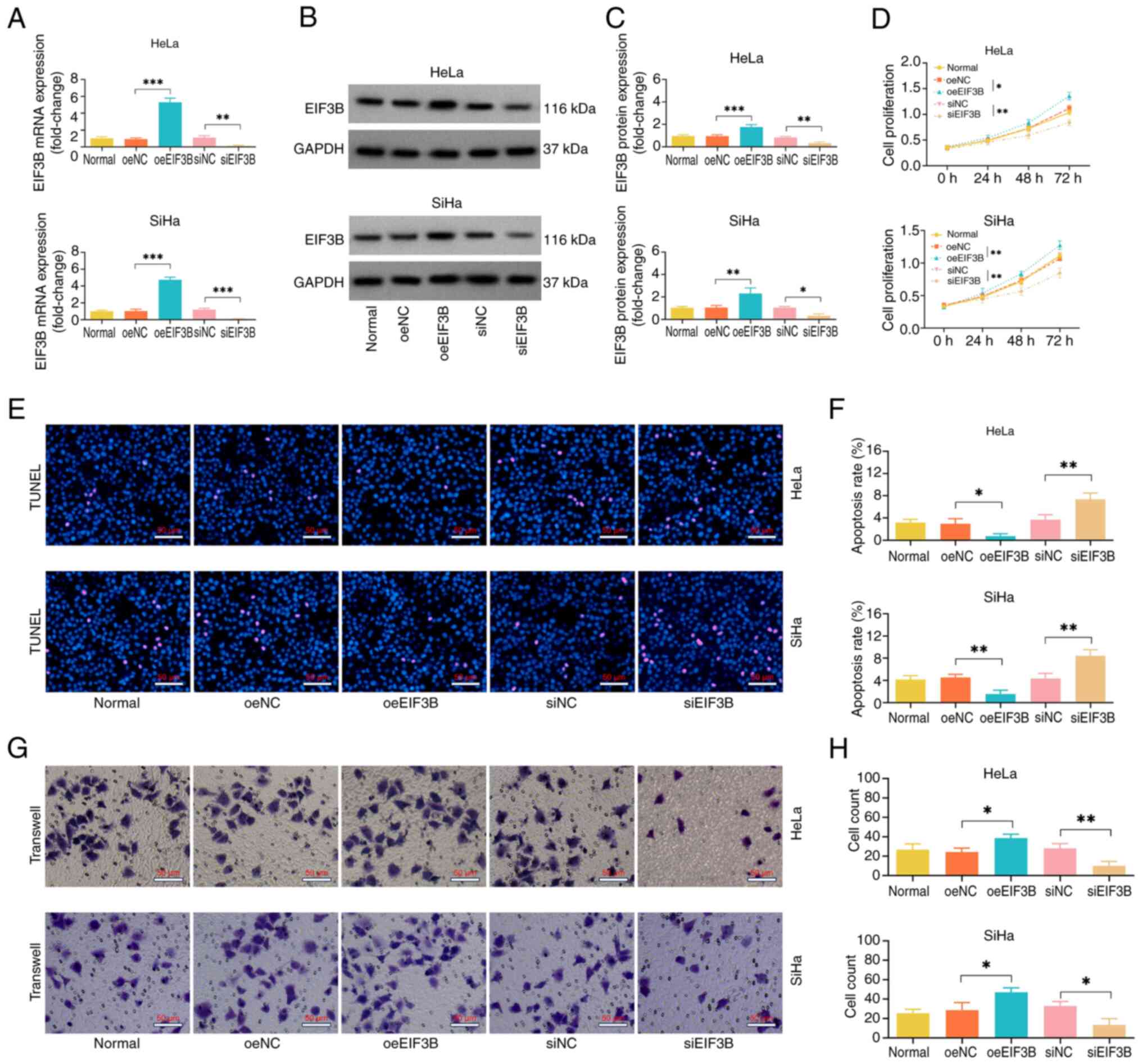
oeEIF3B increased, while siEIF3B decreased EIF3B mRNA and protein expression levels in the HeLa and SiHa cell lines, indicating the successful transfection of oeEIF3B and siEIF3B (Fig. 2A-C).

EIF3B promotes cell proliferation and
invasion, whereas it inhibits apoptosis in cervical cancer. (A)
Quantification of EIF3B mRNA expression among groups following
transfection in Hela and SiHa cell lines. (B) Representative
western blots and (C) quantification of EIF3B protein expression
among the groups following transfection in Hela and SiHa cell
lines. (D) Effect of EIF3B on HeLa and SiHa cell proliferative
capacity. (E) TUNEL assay. (F) Effect of EIF3B on HeLa and SiHa
cell apoptotic rate. (G) Transwell assay. (H) Effect of EIF3B on
HeLa and SiHa invasive cell count. EIF3B, eukaryotic translation
initiation factor 3B; si-, small interfering; oe-, overexpressing;
NC, negative control. *P<0.05, **P<0.01 and
***P<0.001.

Figure 2.

EIF3B promotes cell proliferation and invasion, whereas it inhibits apoptosis in cervical cancer. (A) Quantification of EIF3B mRNA expression among groups following transfection in Hela and SiHa cell lines. (B) Representative western blots and (C) quantification of EIF3B protein expression among the groups following transfection in Hela and SiHa cell lines. (D) Effect of EIF3B on HeLa and SiHa cell proliferative capacity. (E) TUNEL assay. (F) Effect of EIF3B on HeLa and SiHa cell apoptotic rate. (G) Transwell assay. (H) Effect of EIF3B on HeLa and SiHa invasive cell count. EIF3B, eukaryotic translation initiation factor 3B; si-, small interfering; oe-, overexpressing; NC, negative control. *P<0.05, **P<0.01 and ***P<0.001.

CCK-8, TUNEL and Transwell assays were used to measure cell proliferation, apoptosis and invasion, respectively. It was disclosed that oeEIF3B promoted the cell proliferative capacity and invasive cell count but decreased the cell apoptotic rate in the HeLa and SiHa cell lines (Fig. 2D-H). On the contrary, siEIF3B exerted an opposite effect on these cellular functions.

In the HeLa cell line, the N-cadherin and vimentin were elevated in oeEIF3B group compared with the oeNC group, while E-cadherin was decreased in the oeEIF3B group compared with the oeNC. The opposite trend was observed in the siEIF3B group compared with the siNC group. Similarly, the SiHa cell line also showed the similar results (Fig. S2A and B). These findings indicated that the oeEIF3B might aggravate the EMT and invasion processes.

Interaction of EIF3B with METTL3 and EGFR/AKT signaling in CC

Considering that EIF3B has been previously reported to specifically bind to the METTL to promote tumor progression (14), the present study further selected METTL3 as a protein partner of EIF3B in CC. The co-IP assay revealed that EIF3B directly bound to METTL3 (Fig. 3A). The empty bands for the IgG indicated that there was no non-specific adsorption occurred in the experimental system. Subsequently, the potential downstream EGFR/AKT signaling pathway was explored. oeEIF3B elevated EGFR and p-AKT expression levels in the HeLa and SiHa cell lines; by contrast, siEIF3B reduced EGFR and p-AKT expression levels (Fig. 3B-D). These findings suggested that EIF3B specifically binds to METTL3, and activates the EGFR/AKT signaling pathway in CC.

EIF3B interacts with METTL3 and
activates EGFR/AKT signaling in cervical cancer cells. (A)
Representative western blots of co-immunoprecipitation assay. (B)
Effect of EIF3B on EGFR mRNA expression in HeLa and SiHa cell
lines. (C and D) Effects of EIF3B on EGFR protein and p-AKT
expression. (C) Representative western blots and (D) quantification
of EGFR protein and p-AKT expression in HeLa and SiHa cell lines.
EIF3B, eukaryotic translation initiation factor 3B; METTL3,
methyltransferase-like 3; p-, phosphorylated; si-, small
interfering; oe-, overexpressing; NC, negative control. *P<0.05,
**P<0.01 and ***P<0.001.

Figure 3.

EIF3B interacts with METTL3 and activates EGFR/AKT signaling in cervical cancer cells. (A) Representative western blots of co-immunoprecipitation assay. (B) Effect of EIF3B on EGFR mRNA expression in HeLa and SiHa cell lines. (C and D) Effects of EIF3B on EGFR protein and p-AKT expression. (C) Representative western blots and (D) quantification of EGFR protein and p-AKT expression in HeLa and SiHa cell lines. EIF3B, eukaryotic translation initiation factor 3B; METTL3, methyltransferase-like 3; p-, phosphorylated; si-, small interfering; oe-, overexpressing; NC, negative control. *P<0.05, **P<0.01 and ***P<0.001.

Effect of the EIF3B-METTL3 complex on CC cell proliferation, apoptosis and invasion

The METTL3 mRNA and protein expression levels were suppressed by transfection with siMETTL3 in HeLa and SiHa cell lines, which indicated that the transfection was successful (Fig. 4A-C). In both the HeLa and SiHa cell lines, oeEIF3B did not affect the expression of METTL3 mRNA and protein; moreover, siMETTL3 did not alter the mRNA and protein expression of EIF3B. Together with the findings of the co-IP assay, it was suggested that EIF3B and METTL3 formed a complex to exert their functions in CC.

EIF3B directly binds to METTL3 in
cervical cancer cells. METTL3 and EIF3B mRNA expression
quantification among the groups following transfection in Hela and
SiHa cell lines (A). (B) Representative western blots and (C)
quantification of METTL3 and EIF3B protein expression among the
groups following transfection in Hela and SiHa cell lines. EIF3B,
eukaryotic translation initiation factor 3B; METTL3,
methyltransferase-like 3; si-, small interfering; oe-,
overexpressing; NC, negative control; ns, not significant.
*P<0.05, **P<0.01 and ***P<0.001.

Figure 4.

EIF3B directly binds to METTL3 in cervical cancer cells. METTL3 and EIF3B mRNA expression quantification among the groups following transfection in Hela and SiHa cell lines (A). (B) Representative western blots and (C) quantification of METTL3 and EIF3B protein expression among the groups following transfection in Hela and SiHa cell lines. EIF3B, eukaryotic translation initiation factor 3B; METTL3, methyltransferase-like 3; si-, small interfering; oe-, overexpressing; NC, negative control; ns, not significant. *P<0.05, **P<0.01 and ***P<0.001.

siMETTL3 suppressed cell proliferative capacity and the invasive cell count but facilitated the apoptosis of the HeLa and SiHa cell lines, regardless of the presence or absence of oeEIF3B (Fig. 5A-E). Moreover, following transfection with siMETTL3, oeEIF3B lost its regulatory effect on cell proliferative capacity, apoptotic rate and invasive ability of the HeLa and SiHa cell lines. These findings indicated that EIF3B exerted its cancer-promoting effects through forming a complex with METTL3 in CC.

EIF3B-METTL3 complex plays a cervical
cancer-promoting role. (A) Effect of the EIF3B-METTL3 complex on
HeLa and SiHa cell proliferative capacity, (B) cell apoptotic rate,
and (C) invasive cell count. (D) TUNEL assay and (E) Transwell
assay. EIF3B, eukaryotic translation initiation factor 3B; METTL3,
methyltransferase-like 3; si-, small interfering; oe-,
overexpressing; NC, negative control; ns, not significant.
*P<0.05, **P<0.01 and ***P<0.001.

Figure 5.

EIF3B-METTL3 complex plays a cervical cancer-promoting role. (A) Effect of the EIF3B-METTL3 complex on HeLa and SiHa cell proliferative capacity, (B) cell apoptotic rate, and (C) invasive cell count. (D) TUNEL assay and (E) Transwell assay. EIF3B, eukaryotic translation initiation factor 3B; METTL3, methyltransferase-like 3; si-, small interfering; oe-, overexpressing; NC, negative control; ns, not significant. *P<0.05, **P<0.01 and ***P<0.001.

Effect of the EIF3B-METTL3 complex on the EGFR/AKT signaling pathway in CC

siMETTL3 reduced the EGFR and p-AKT expression levels in HeLa and SiHa cell lines, and its regulatory effect was not affected by oeEIF3B. Nevertheless, the promoting effect of oeEIF3B on EFGR and p-AKT expression was attenuated by transfection with siMETTL3 (Fig. 6A-C). These findings suggested that EIF3B activated EGFR/AKT signaling via forming a complex with METTL3 in CC.

EIF3B-METTL3 complex promotes
EGFR/AKT signaling in cervical cancer cells. (A) Effect of the
EIF3B-METTL3 complex on EGFR mRNA expression in HeLa and SiHa cell
lines. (B and C) Effect of EIF3B-METTL3 complex on EGFR protein and
p-AKT expression. (B) Representative western blots and (C)
quantification of EGFR protein and p-AKT expression in HeLa and
SiHa cell lines. EIF3B, eukaryotic translation initiation factor
3B; METTL3, methyltransferase-like 3; p-, phosphorylated; si-,
small interfering; oe-, overexpressing; NC, negative control; ns,
not significant. *P<0.05, **P<0.01 and ***P<0.001.

Figure 6.

EIF3B-METTL3 complex promotes EGFR/AKT signaling in cervical cancer cells. (A) Effect of the EIF3B-METTL3 complex on EGFR mRNA expression in HeLa and SiHa cell lines. (B and C) Effect of EIF3B-METTL3 complex on EGFR protein and p-AKT expression. (B) Representative western blots and (C) quantification of EGFR protein and p-AKT expression in HeLa and SiHa cell lines. EIF3B, eukaryotic translation initiation factor 3B; METTL3, methyltransferase-like 3; p-, phosphorylated; si-, small interfering; oe-, overexpressing; NC, negative control; ns, not significant. *P<0.05, **P<0.01 and ***P<0.001.

Schematic diagram

Combining the aforementioned data, it was hypothesized that EIF3B and METTL3 form a complex to activate the EGFR/AKT signaling pathway, and subsequently regulate cell proliferation, apoptosis and invasion in CC. The details of this interaction are illustrated in Fig. 7.

Schematic diagram of the EIF3B-METTL3
complex in cervical cancer. EIF3B, eukaryotic translation
initiation factor 3B; METTL3, methyltransferase-like 3.

Figure 7.

Schematic diagram of the EIF3B-METTL3 complex in cervical cancer. EIF3B, eukaryotic translation initiation factor 3B; METTL3, methyltransferase-like 3.

METTL3 expression in patients with CESC from the TCGA database

The expression of METTL3 was highly expressed in the tumor tissue compared with the non-tumor tissue in patients with CESC (Fig. S3A). However, METTL3 did not associate with the survival in patients with CESC (Fig. S3B).

Discussion

EIF3, serving as a scaffold, encircles the 40S ribosome and coordinates the actions of other EIFs during translation (18). The capability of EIF3 family members in facilitating gynecological cancer progression has been well elucidated (18–21). As demonstrated in a previous study, EIF3D promoted cervical carcinoma growth via the Warburg effect both in vitro and in vivo (19). Another study reported that EIF3D overexpression induced stem cell properties and the metastasis of CC cells (20). Of note, another study found that the inhibition of EIF3B compromised cell proliferation, but increased the apoptosis of ovarian cancer cells, indicating that EIF3B may be a possible target for ovarian cancer treatment (21).

The present study observed that EIF3B expression was elevated in several CC cell lines compared with normal cervical epithelial cells; moreover, EIF3B facilitated cell proliferation and invasion, whereas it inhibited the apoptosis of CC cells. The possible explanations for these effects are as follows: i) EIF3B interfered with cell cycle arrest to enhance the malignant anti-apoptotic properties (22); ii) EIF3B, as a translational factor, induced EMT by the preferential translation of Snail, and activated the EMT process, promoting the migration and invasion of tumor cells (23–25). In summary, EIF3B promoted the proliferation and invasion, and suppressed the apoptosis of CC cells.

METTL3 is a catalytically active N6-methyladenosine (m6A) writer that comprises a zinc finger domain and a methyltransferase domain, whose modulatory role in the progression of various cancers is indispensable (12,26–29). For example, a recent study demonstrated that the knockdown of METTL3 inhibited cell proliferation, invasion, migration and angiogenesis, whereas it promoted the apoptosis of esophageal cancer (27). Another study reported that METTL3 accelerated the cell viability, invasion, migration and EMT of laryngeal squamous cell carcinoma cells by upregulating WISP1 expression (28). Similarly, the present study demonstrated that siMETTL3 suppressed the proliferation and invasion, whereas it promoted the apoptosis of CC. The possible reasons for these effects may be the following: i) METTL3 stimulated m6A modification, and the latter was required for the tumor malignancy process (30); ii) METTL3 also exerted a catalytic activity to trigger several oncogenes, thereby engaging in tumor progression (31). As a result, the suppression of METTL3 inhibited cell proliferation and invasion, whereas it promoted apoptosis in CC.

Apart from its cancer-promoting function, METTL3 facilitates the translation due to its regulatory role of m6A modification as well (32,33). A recent study demonstrated that the METTL3-EIF3H interaction participated in colorectal tumorigenesis (33). Notably, the present study found that EIF3B mediated the malignant processes by specifically binding to METTL3 in CC, which could be explained as follows: i) On the one hand, METTL3 needed the interaction with translating-initiation factors to stimulate its m6A RNA methyltransferase activity and catalytic activity (32); on the other hand, METTL enhanced the translation efficacy of EIF3B by stimulating the interplay of EIF3 complex and the 40S ribosomal subunit (14). Consequently, EIF3B and METTL3 formed a complex in CC. ii) EIF3B was characterized by translating-initiating feature, whose biological function required the cooperation of METTL protein (14). Thus, EIF3B may play a CC-promoting role by forming a complex with METTL3.

EGFR, a member of the receptor tyrosine kinase family, relates to multiple tumor malignant phenotypes and has become a target for the treatment of certain types of cancer, including breast cancer, HNSCC and CC (34,35). Furthermore, AKT is a target of phosphoinositide 3-kinase that plays a regulatory role in epithelial cell motility and invasion by phosphorylating a large number of substrates (36). In the present study, it was demonstrated that EIF3B overexpression increased the levels EGFR and p-AKT, while the silencing of METTL3 suppressed these levels in CC, suggesting that EGFR/AKT signaling may serve as the downstream pathway of EIF3B and METTL3. Furthermore, the present study also revealed that EIF3B could not activate EGFR/AKT without METTL3. The probable explanation for this is as follows: METTL3 has been reported to promote the translation of EGFR in human cancer cells, and the initiation of this translation process is mediated by EIF3B (37). Apart from that, METTL3 could promote the translation of EGFR in various cancers, such as the lung cancer cells and HCC, and it could be deduce that EGFR might also be the downstream of METTL3 in CC (37,38). Thus, the EIF3B-METTL3 complex facilitated EGFR/AKT signaling in CC, and EIF3B alone could not exert the regulatory effect.

Besides, the present study has certain limitations. First, the apoptosis data should be verified by flow cytometry assay and TUNEL assay. However, this parameter was only detected by the TUNEL assay. Further study could consider verifying this issue by both methods. Second, METTL3 is a methyltransferase and its interaction with EIF3B might be through multi-mechanism including its effect on the methyltransferase of EIF3B. Third, according to the analysis of METTL3 expression in the GEPIA database, there are only 13 non-tumor tissues, which would largely decrease the reliability of the results. Therefore, further larger sample size study is needed to verify this finding (4). The m6A RIP-qPCR should be conducted to confirm METTL3-dependent methylation of EGFR mRNA, which would be a further study direction.

In conclusion, EIF3B binds to METTL3 to form a complex, thereby promoting cell proliferation and invasion, and activating EGFR/AKT signaling in CC. The findings suggest that EIF3B may serve as a therapeutic target in CC; however, further studies are warranted to validate these findings.

Supplementary Material

Supporting Data

Acknowledgements

Not applicable.

Funding

The present study was supported by Top Talent of Changzhou ‘The 14th Five-Year Plan’ High-Level Health Talents Training Project (No.2022CZBJ085), The third level of the sixth ‘333 High level Talent Training Project’ in Jiangsu Province (No.2022 3-4-162), The Application Foundation Project of Changzhou Science and Technology Bureau (No. CJ20245041), The Science and Technology Development Foundation Project of Nanjing Medical University (No.NMUB20240054), Science and Technology Development Fund of Nanjing Medical University (No.NMUB20230054) and Research project of Changzhou Maternal and Child Health Hospital (No. YJ202408).

Availability of data and materials

The data generated in the present study may be requested from the corresponding author.

Authors' contributions

PZ contributed to the study conception and design. CZ and XF performed data collection and analysis. JY was responsible for the interpretation of data. PZ and CZ confirm the authenticity of all the raw data. All authors contributed to drafting of article and revising it critically for important intellectual content. All authors read and approved the final version of the manuscript.

Ethics approval and consent to participate

Not applicable.

Patient consent for publication

Not applicable.

Competing interests

The authors declare that they have no competing interests.

References

1 

Bray F, Laversanne M, Sung H, Ferlay J, Siegel RL, Soerjomataram I and Jemal A: Global cancer statistics 2022: GLOBOCAN estimates of incidence and mortality worldwide for 36 cancers in 185 countries. CA Cancer J Clin. 74:229–263. 2024. View Article : Google Scholar : PubMed/NCBI

2 

Han B, Zheng R, Zeng H, Wang S, Sun K, Chen R, Li L, Wei W and He J: Cancer incidence and mortality in China, 2022. J Natl Cancer Cent. 4:47–53. 2024. View Article : Google Scholar : PubMed/NCBI

3 

Francoeur AA, Monk BJ and Tewari KS: Treatment advances across the cervical cancer spectrum. Nat Rev Clin Oncol. 22:182–199. 2025. View Article : Google Scholar : PubMed/NCBI

4 

Xu M, Cao C, Wu P, Huang X and Ma D: Advances in cervical cancer: Current insights and future directions. Cancer Commun (Lond). 45:77–109. 2025. View Article : Google Scholar : PubMed/NCBI

5 

Tanigawa T, Takeshima N, Ishikawa H, Nishio S, Usami T, Yamawaki T, Oishi T, Ihira K, Kato H, Goto M, et al: Paclitaxel-carboplatin and bevacizumab combination with maintenance bevacizumab therapy for metastatic, recurrent, and persistent uterine cervical cancer: An open-label multicenter phase II trial (JGOG1079). Gynecol Oncol. 165:413–419. 2022. View Article : Google Scholar : PubMed/NCBI

6 

Muthusami S, Sabanayagam R, Periyasamy L, Muruganantham B and Park WY: A review on the role of epidermal growth factor signaling in the development, progression and treatment of cervical cancer. Int J Biol Macromol. 194:179–187. 2022. View Article : Google Scholar : PubMed/NCBI

7 

Fontenot VE, Francoeur A and Tewari KS: Review of emerging biological therapies for recurrent and advanced metastatic cervical cancer. Expert Opin Biol Ther. 24:709–713. 2024. View Article : Google Scholar : PubMed/NCBI

8 

Feng X, Li J and Liu P: The Biological roles of translation initiation factor 3b. Int J Biol Sci. 14:1630–1635. 2018. View Article : Google Scholar : PubMed/NCBI

9 

Huang R, Nie W, Mi L, Yao C and Zhu H: EIF3B stabilizes PCNA by counteracting SYVN1-mediated ubiquitination to serve as a promotor in cholangiocarcinoma. Aging. 16:7311–7330. 2024.PubMed/NCBI

10 

Zhu H, Shan Y, Ge K, Lu J, Kong W and Jia C: EIF3B promotes cancer progression in pancreatic cancer. Scand J Gastroenterol. 56:281–288. 2021. View Article : Google Scholar : PubMed/NCBI

11 

Xu C, Shen Y, Shi Y, Zhang M and Zhou L: Eukaryotic translation initiation factor 3 subunit B promotes head and neck cancer via CEBPB translation. Cancer Cell Int. 22:1612022. View Article : Google Scholar : PubMed/NCBI

12 

Zhang H, Sun F, Jiang S, Yang F, Dong X, Liu G, Wang M, Li Y, Su M, Wen Z, et al: METTL protein family: Focusing on the occurrence, progression and treatment of cancer. Biomark Res. 12:1052024. View Article : Google Scholar : PubMed/NCBI

13 

Qi YN, Liu Z, Hong LL, Li P and Ling ZQ: Methyltransferase-like proteins in cancer biology and potential therapeutic targeting. J Hematol Oncol. 16:892023. View Article : Google Scholar : PubMed/NCBI

14 

Su R, Dong L, Li Y, Gao M, He PC, Liu W, Wei J, Zhao Z, Gao L, Han L, et al: METTL16 exerts an m6A-independent function to facilitate translation and tumorigenesis. Nat Cell Biol. 24:205–216. 2022. View Article : Google Scholar : PubMed/NCBI

15 

Zhu P, Tan Q, Jiang W, Ou Y, Xu P and Yuan L: Eukaryotic translation initiation factor 3B is overexpressed and correlates with deteriorated tumor features and unfavorable survival profiles in cervical cancer patients. Cancer Biomark. 26:123–130. 2019. View Article : Google Scholar : PubMed/NCBI

16 

Livak KJ and Schmittgen TD: Analysis of relative gene expression data using real-time quantitative PCR and the 2(−Delta Delta C(T)) method. methods. 25:402–408. 2001. View Article : Google Scholar : PubMed/NCBI

17 

Chandrashekar DS, Karthikeyan SK, Korla PK, Patel H, Shovon AR, Athar M, Netto GJ, Qin ZS, Kumar S, Manne U, et al: UALCAN: An update to the integrated cancer data analysis platform. Neoplasia. 25:18–27. 2022. View Article : Google Scholar : PubMed/NCBI

18 

Zeman J, Itoh Y, Kukacka Z, Rosůlek M, Kavan D, Kouba T, Jansen ME, Mohammad MP, Novák P and Valášek LS: Binding of eIF3 in complex with eIF5 and eIF1 to the 40S ribosomal subunit is accompanied by dramatic structural changes. Nucleic Acids Res. 47:8282–8300. 2019. View Article : Google Scholar : PubMed/NCBI

19 

Liu Q, Liu J, Zheng D, Zhang R, Xiang Y, Xu F, Zhou X and Qin J: EIF3D promoted cervical carcinoma through Warburg effect by interacting with GRP78. J Obstet Gynaecol. 43:21302002023. View Article : Google Scholar : PubMed/NCBI

20 

Zhong Y and Lan J: Overexpression of Eukaryotic translation initiation factor 3D induces stem cell-like properties and metastasis in cervix cancer by activating FAK through inhibiting degradation of GRP78. Bioengineered. 13:1952–1961. 2022. View Article : Google Scholar : PubMed/NCBI

21 

Wang L and Ouyang L: Effects of EIF3B gene downregulation on apoptosis and proliferation of human ovarian cancer SKOV3 and HO-8910 cells. Biomed Pharmacother. 109:831–837. 2019. View Article : Google Scholar : PubMed/NCBI

22 

Ren H, Mai G, Liu Y, Xiang R, Yang C and Su W: Eukaryotic Translation initiation factor 3 Subunit B is a promoter in the development and progression of pancreatic cancer. Front Oncol. 11:6441562021. View Article : Google Scholar : PubMed/NCBI

23 

Sobocan M, Smolle MA, Schatz C and Haybaeck J: The interplay of tumor stroma and translational factors in endometrial cancer. Cancers (Basel). 12:20742020. View Article : Google Scholar : PubMed/NCBI

24 

Liaghat M, Ferdousmakan S, Mortazavi SH, Yahyazadeh S, Irani A, Banihashemi S, Seyedi Asl FS, Akbari A, Farzam F, Aziziyan F, et al: The impact of epithelial-mesenchymal transition (EMT) induced by metabolic processes and intracellular signaling pathways on chemo-resistance, metastasis, and recurrence in solid tumors. Cell Commun Signal. 22:5752024. View Article : Google Scholar : PubMed/NCBI

25 

Huang Y, Hong W and Wei X: The molecular mechanisms and therapeutic strategies of EMT in tumor progression and metastasis. J Hematol Oncol. 15:1292022. View Article : Google Scholar : PubMed/NCBI

26 

Li N, Wei X, Dai J, Yang J and Xiong S: METTL3: A multifunctional regulator in diseases. Mol Cell Biochem. 480:3429–3454. 2025. View Article : Google Scholar : PubMed/NCBI

27 

Guo X, Huang A, Qi Y, Chen J, Yang M and Jin M: METTL3/IGF2BP2 promotes the malignant progression of esophageal cancer by activating the PIK3CA/AKT pathway. Thorac Cancer. 16:e700222025. View Article : Google Scholar : PubMed/NCBI

28 

Liang W, Peng Z, Mingchu Z and Deshui Y: METTL3 mediated WISP1 m6A modification promotes epithelial-mesenchymal transition and tumorigenesis in laryngeal squamous cell carcinoma via m6A reader IGF2BP1. Gene. 941:1492222025. View Article : Google Scholar : PubMed/NCBI

29 

Zhang H, Sun F, Cao H, Yang L, Yang F, Chen R, Jiang S, Wang R, Yu X, Li B and Chu X: UBA protein family: An emerging set of E1 ubiquitin ligases in cancer-A review. Int J Biol Macromol. 308:1422772025. View Article : Google Scholar : PubMed/NCBI

30 

Singh S, Gupta S, Abhishek R and Sachan M: Regulation of m6A (N6-Methyladenosine) methylation modifiers in solid cancers. Funct Integr Genomics. 24:1932024. View Article : Google Scholar : PubMed/NCBI

31 

Zeng C, Huang W, Li Y and Weng H: Roles of METTL3 in cancer: Mechanisms and therapeutic targeting. J Hematol Oncol. 13:1172020. View Article : Google Scholar : PubMed/NCBI

32 

Choe J, Lin S, Zhang W, Liu Q, Wang L, Ramirez-Moya J, Du P, Kim W, Tang S, Sliz P, et al: mRNA circularization by METTL3-eIF3h enhances translation and promotes oncogenesis. Nature. 561:556–560. 2018. View Article : Google Scholar : PubMed/NCBI

33 

Zheng R, Zhang K, Tan S, Gao F, Zhang Y, Xu W, Wang H, Gu D, Zhu L, Li S, et al: Exosomal circLPAR1 functions in colorectal cancer diagnosis and tumorigenesis through suppressing BRD4 via METTL3-eIF3h interaction. Mol Cancer. 21:492022. View Article : Google Scholar : PubMed/NCBI

34 

Dickerson H, Diab A and Al Musaimi O: Epidermal growth factor receptor tyrosine kinase inhibitors in cancer: Current use and future prospects. Int J Mol Sci. 25:100082024. View Article : Google Scholar : PubMed/NCBI

35 

Hamid MB, Serafin AM and Akudugu JM: Selective therapeutic benefit of X-rays and inhibitors of EGFR, PI3K/mTOR, and Bcl-2 in breast, lung, and cervical cancer cells. Eur J Pharmacol. 912:1746122021. View Article : Google Scholar : PubMed/NCBI

36 

Hua H, Zhang H, Chen J, Wang J, Liu J and Jiang Y: Targeting Akt in cancer for precision therapy. J Hematol Oncol. 14:1282021. View Article : Google Scholar : PubMed/NCBI

37 

Lin S, Choe J, Du P, Triboulet R and Gregory RI: The m(6)A methyltransferase METTL3 promotes translation in human cancer cells. Mol Cell. 62:335–345. 2016. View Article : Google Scholar : PubMed/NCBI

38 

Wang L, Yang Q, Zhou Q, Fang F, Lei K, Liu Z, Zheng G, Zhu L, Huo J, Li X, et al: METTL3-m6A-EGFR-axis drives lenvatinib resistance in hepatocellular carcinoma. Cancer Lett. 559:2161222023. View Article : Google Scholar : PubMed/NCBI

Related Articles

  • Abstract
  • View
  • Download
  • Twitter
Copy and paste a formatted citation
Spandidos Publications style
Zhang C, Fan X, Yang J and Zhu P: EIF3B‑METTL3 complex promotes cell proliferation, invasion and EGFR/AKT signaling in cervical cancer. Oncol Rep 54: 103, 2025.
APA
Zhang, C., Fan, X., Yang, J., & Zhu, P. (2025). EIF3B‑METTL3 complex promotes cell proliferation, invasion and EGFR/AKT signaling in cervical cancer. Oncology Reports, 54, 103. https://doi.org/10.3892/or.2025.8936
MLA
Zhang, C., Fan, X., Yang, J., Zhu, P."EIF3B‑METTL3 complex promotes cell proliferation, invasion and EGFR/AKT signaling in cervical cancer". Oncology Reports 54.3 (2025): 103.
Chicago
Zhang, C., Fan, X., Yang, J., Zhu, P."EIF3B‑METTL3 complex promotes cell proliferation, invasion and EGFR/AKT signaling in cervical cancer". Oncology Reports 54, no. 3 (2025): 103. https://doi.org/10.3892/or.2025.8936
Copy and paste a formatted citation
x
Spandidos Publications style
Zhang C, Fan X, Yang J and Zhu P: EIF3B‑METTL3 complex promotes cell proliferation, invasion and EGFR/AKT signaling in cervical cancer. Oncol Rep 54: 103, 2025.
APA
Zhang, C., Fan, X., Yang, J., & Zhu, P. (2025). EIF3B‑METTL3 complex promotes cell proliferation, invasion and EGFR/AKT signaling in cervical cancer. Oncology Reports, 54, 103. https://doi.org/10.3892/or.2025.8936
MLA
Zhang, C., Fan, X., Yang, J., Zhu, P."EIF3B‑METTL3 complex promotes cell proliferation, invasion and EGFR/AKT signaling in cervical cancer". Oncology Reports 54.3 (2025): 103.
Chicago
Zhang, C., Fan, X., Yang, J., Zhu, P."EIF3B‑METTL3 complex promotes cell proliferation, invasion and EGFR/AKT signaling in cervical cancer". Oncology Reports 54, no. 3 (2025): 103. https://doi.org/10.3892/or.2025.8936
Follow us
  • Twitter
  • LinkedIn
  • Facebook
About
  • Spandidos Publications
  • Careers
  • Cookie Policy
  • Privacy Policy
How can we help?
  • Help
  • Live Chat
  • Contact
  • Email to our Support Team