Spandidos Publications Logo
  • About
    • About Spandidos
    • Aims and Scopes
    • Abstracting and Indexing
    • Editorial Policies
    • Reprints and Permissions
    • Job Opportunities
    • Terms and Conditions
    • Contact
  • Journals
    • All Journals
    • Oncology Letters
      • Oncology Letters
      • Information for Authors
      • Editorial Policies
      • Editorial Board
      • Aims and Scope
      • Abstracting and Indexing
      • Bibliographic Information
      • Archive
    • International Journal of Oncology
      • International Journal of Oncology
      • Information for Authors
      • Editorial Policies
      • Editorial Board
      • Aims and Scope
      • Abstracting and Indexing
      • Bibliographic Information
      • Archive
    • Molecular and Clinical Oncology
      • Molecular and Clinical Oncology
      • Information for Authors
      • Editorial Policies
      • Editorial Board
      • Aims and Scope
      • Abstracting and Indexing
      • Bibliographic Information
      • Archive
    • Experimental and Therapeutic Medicine
      • Experimental and Therapeutic Medicine
      • Information for Authors
      • Editorial Policies
      • Editorial Board
      • Aims and Scope
      • Abstracting and Indexing
      • Bibliographic Information
      • Archive
    • International Journal of Molecular Medicine
      • International Journal of Molecular Medicine
      • Information for Authors
      • Editorial Policies
      • Editorial Board
      • Aims and Scope
      • Abstracting and Indexing
      • Bibliographic Information
      • Archive
    • Biomedical Reports
      • Biomedical Reports
      • Information for Authors
      • Editorial Policies
      • Editorial Board
      • Aims and Scope
      • Abstracting and Indexing
      • Bibliographic Information
      • Archive
    • Oncology Reports
      • Oncology Reports
      • Information for Authors
      • Editorial Policies
      • Editorial Board
      • Aims and Scope
      • Abstracting and Indexing
      • Bibliographic Information
      • Archive
    • Molecular Medicine Reports
      • Molecular Medicine Reports
      • Information for Authors
      • Editorial Policies
      • Editorial Board
      • Aims and Scope
      • Abstracting and Indexing
      • Bibliographic Information
      • Archive
    • World Academy of Sciences Journal
      • World Academy of Sciences Journal
      • Information for Authors
      • Editorial Policies
      • Editorial Board
      • Aims and Scope
      • Abstracting and Indexing
      • Bibliographic Information
      • Archive
    • International Journal of Functional Nutrition
      • International Journal of Functional Nutrition
      • Information for Authors
      • Editorial Policies
      • Editorial Board
      • Aims and Scope
      • Abstracting and Indexing
      • Bibliographic Information
      • Archive
    • International Journal of Epigenetics
      • International Journal of Epigenetics
      • Information for Authors
      • Editorial Policies
      • Editorial Board
      • Aims and Scope
      • Abstracting and Indexing
      • Bibliographic Information
      • Archive
    • Medicine International
      • Medicine International
      • Information for Authors
      • Editorial Policies
      • Editorial Board
      • Aims and Scope
      • Abstracting and Indexing
      • Bibliographic Information
      • Archive
  • Articles
  • Information
    • Information for Authors
    • Information for Reviewers
    • Information for Librarians
    • Information for Advertisers
    • Conferences
  • Language Editing
Spandidos Publications Logo
  • About
    • About Spandidos
    • Aims and Scopes
    • Abstracting and Indexing
    • Editorial Policies
    • Reprints and Permissions
    • Job Opportunities
    • Terms and Conditions
    • Contact
  • Journals
    • All Journals
    • Biomedical Reports
      • Information for Authors
      • Editorial Policies
      • Editorial Board
      • Aims and Scope
      • Abstracting and Indexing
      • Bibliographic Information
      • Archive
    • Experimental and Therapeutic Medicine
      • Information for Authors
      • Editorial Policies
      • Editorial Board
      • Aims and Scope
      • Abstracting and Indexing
      • Bibliographic Information
      • Archive
    • International Journal of Epigenetics
      • Information for Authors
      • Editorial Policies
      • Editorial Board
      • Aims and Scope
      • Abstracting and Indexing
      • Bibliographic Information
      • Archive
    • International Journal of Functional Nutrition
      • Information for Authors
      • Editorial Policies
      • Editorial Board
      • Aims and Scope
      • Abstracting and Indexing
      • Bibliographic Information
      • Archive
    • International Journal of Molecular Medicine
      • Information for Authors
      • Editorial Policies
      • Editorial Board
      • Aims and Scope
      • Abstracting and Indexing
      • Bibliographic Information
      • Archive
    • International Journal of Oncology
      • Information for Authors
      • Editorial Policies
      • Editorial Board
      • Aims and Scope
      • Abstracting and Indexing
      • Bibliographic Information
      • Archive
    • Medicine International
      • Information for Authors
      • Editorial Policies
      • Editorial Board
      • Aims and Scope
      • Abstracting and Indexing
      • Bibliographic Information
      • Archive
    • Molecular and Clinical Oncology
      • Information for Authors
      • Editorial Policies
      • Editorial Board
      • Aims and Scope
      • Abstracting and Indexing
      • Bibliographic Information
      • Archive
    • Molecular Medicine Reports
      • Information for Authors
      • Editorial Policies
      • Editorial Board
      • Aims and Scope
      • Abstracting and Indexing
      • Bibliographic Information
      • Archive
    • Oncology Letters
      • Information for Authors
      • Editorial Policies
      • Editorial Board
      • Aims and Scope
      • Abstracting and Indexing
      • Bibliographic Information
      • Archive
    • Oncology Reports
      • Information for Authors
      • Editorial Policies
      • Editorial Board
      • Aims and Scope
      • Abstracting and Indexing
      • Bibliographic Information
      • Archive
    • World Academy of Sciences Journal
      • Information for Authors
      • Editorial Policies
      • Editorial Board
      • Aims and Scope
      • Abstracting and Indexing
      • Bibliographic Information
      • Archive
  • Articles
  • Information
    • For Authors
    • For Reviewers
    • For Librarians
    • For Advertisers
    • Conferences
  • Language Editing
Login Register Submit
  • This site uses cookies
  • You can change your cookie settings at any time by following the instructions in our Cookie Policy. To find out more, you may read our Privacy Policy.

    I agree
Search articles by DOI, keyword, author or affiliation
Search
Advanced Search
presentation
Oncology Reports
Join Editorial Board Propose a Special Issue
Print ISSN: 1021-335X Online ISSN: 1791-2431
Journal Cover
September-2025 Volume 54 Issue 3

Full Size Image

Sign up for eToc alerts
Recommend to Library

Journals

International Journal of Molecular Medicine

International Journal of Molecular Medicine

International Journal of Molecular Medicine is an international journal devoted to molecular mechanisms of human disease.

International Journal of Oncology

International Journal of Oncology

International Journal of Oncology is an international journal devoted to oncology research and cancer treatment.

Molecular Medicine Reports

Molecular Medicine Reports

Covers molecular medicine topics such as pharmacology, pathology, genetics, neuroscience, infectious diseases, molecular cardiology, and molecular surgery.

Oncology Reports

Oncology Reports

Oncology Reports is an international journal devoted to fundamental and applied research in Oncology.

Experimental and Therapeutic Medicine

Experimental and Therapeutic Medicine

Experimental and Therapeutic Medicine is an international journal devoted to laboratory and clinical medicine.

Oncology Letters

Oncology Letters

Oncology Letters is an international journal devoted to Experimental and Clinical Oncology.

Biomedical Reports

Biomedical Reports

Explores a wide range of biological and medical fields, including pharmacology, genetics, microbiology, neuroscience, and molecular cardiology.

Molecular and Clinical Oncology

Molecular and Clinical Oncology

International journal addressing all aspects of oncology research, from tumorigenesis and oncogenes to chemotherapy and metastasis.

World Academy of Sciences Journal

World Academy of Sciences Journal

Multidisciplinary open-access journal spanning biochemistry, genetics, neuroscience, environmental health, and synthetic biology.

International Journal of Functional Nutrition

International Journal of Functional Nutrition

Open-access journal combining biochemistry, pharmacology, immunology, and genetics to advance health through functional nutrition.

International Journal of Epigenetics

International Journal of Epigenetics

Publishes open-access research on using epigenetics to advance understanding and treatment of human disease.

Medicine International

Medicine International

An International Open Access Journal Devoted to General Medicine.

Journal Cover
September-2025 Volume 54 Issue 3

Full Size Image

Sign up for eToc alerts
Recommend to Library

  • Article
  • Citations
    • Cite This Article
    • Download Citation
    • Create Citation Alert
    • Remove Citation Alert
    • Cited By
  • Similar Articles
    • Related Articles (in Spandidos Publications)
    • Similar Articles (Google Scholar)
    • Similar Articles (PubMed)
  • Download PDF
  • Download XML
  • View XML

  • Supplementary Files
    • Supplementary_Data.pdf
Article Open Access

CYP8B1 is a prognostic biomarker with important functional implications in hepatocellular carcinoma

  • Authors:
    • Feng Li
    • Qing Dong
    • Zhe Kai
    • Qi Pan
    • Chunsheng Liu
  • View Affiliations / Copyright

    Affiliations: Department of Gastroenterology, The First People's Hospital of Anqing, Anqing, Anhui 241002, P.R. China, Department of General Surgery, The First People's Hospital of Anqing, Anqing, Anhui 241002, P.R. China, Department of Rehabilitation Medicine, The Sixth People's Hospital of Anqing, Anqing, Anhui 241002, P.R. China, Department of Laboratory Medicine, Yijishan Hospital of Wannan Medical College, Wuhu, Anhui 241001, PR. China
    Copyright: © Li et al. This is an open access article distributed under the terms of Creative Commons Attribution License.
  • Article Number: 104
    |
    Published online on: June 27, 2025
       https://doi.org/10.3892/or.2025.8937
  • Expand metrics +
Metrics: Total Views: 0 (Spandidos Publications: | PMC Statistics: )
Metrics: Total PDF Downloads: 0 (Spandidos Publications: | PMC Statistics: )
Cited By (CrossRef): 0 citations Loading Articles...

This article is mentioned in:



Abstract

Cytochrome P450 8B1 (CYP8B1) is a critical enzyme in bile acid metabolism. Using multiple databases, including Gene Expression Omnibus, UALCAN (The University of Alabama at Birmingham Cancer data analysis Portal, GEPIA (Gene Expression Profiling Interactive Analysis), TCGA (The Cancer Genome Atlas) and GTEx (Genotype‑Tissue Expression), the present study analyzed CYP8B1 expression and its prognostic value in hepatocellular carcinoma (HCC). The results showed that CYP8B1 expression was significantly lower in HCC compared with normal tissues, and reduced CYP8B1 expression was associated with poor prognosis in patients with HCC. CYP8B1 was overexpressed in HCC cell lines (Huh7 and Hep3b cells); cell proliferation was assessed using Cell Counting Kit‑8 and EdU assays, while apoptosis was evaluated using the TUNEL assay. CYP8B1 overexpression inhibited proliferation and promoted apoptosis in HCC cells. Additionally, analyses via UALCAN and the Metascape platform showed that CYP8B1 expression was negatively associated with YWHAZ (Tyrosine 3/tryptophan 5 monooxygenase activation protein ζ), the regulation of PLK (Polo‑like kinase) activity during G2/M transition, and the intrinsic apoptosis pathway. Immunoblotting revealed that CYP8B1 overexpression decreased YWHAZ levels. Consistently, the expression of cyclin‑dependent kinase 1) and CCNB1 (Cyclin B1), key markers of G2/M transition, was also diminished following CYP8B1 overexpression. Furthermore, the pro‑apoptotic protein Bax was upregulated, while the anti‑apoptotic protein Bcl‑2 was downregulated. In conclusion, CYP8B1 holds promise as a potential prognostic target for HCC.

Introduction

Hepatocellular carcinoma (HCC) is the sixth most commonly diagnosed cancer globally (4.7%) and ranks as the third leading cause of cancer-associated mortality (8.3%) in 2020 (1). Although early-stage HCC can potentially be treated with surgical resection, liver transplantation or ablation, the majority of patients are diagnosed with inoperable disease, resulting in a ~18% 5-year relative survival rate (2,3). In recent years, despite advancements in HCC treatments, including loco-regional therapies, targeted drugs and immunotherapy (4,5), overall survival outcomes remain unsatisfactory. Therefore, understanding the mechanism underlying HCC occurrence and progression and identifying effective targets are key for improving treatment strategies.

Cytochrome P450 (CYP) enzymes constitute a superfamily of monooxygenases notable for their extensive substrate diversity, surpassing all other enzyme families in this regard (6). Liver CYP enzymes serve a crucial role in the oxidative metabolism of endogenous compounds and xenobiotics, including drugs, carcinogens and toxins. Typically, aging is associated with a decline in CYP enzyme activity, which impacts the metabolism and clearance of CYP substrates (7). Bile acids (BAs), the end products of cholesterol catabolism, serve as amphiphilic emulsifiers, aiding lipid absorption in the intestine and facilitating the biliary excretion of cholesterol and phospholipids (8,9). Numerous CYP enzymes are involved in BA metabolism. Primary BAs are synthesized in the liver through the classical and alternative pathways. In the classical pathway, cholesterol is converted to 7α-hydroxycholesterol by cholesterol 7α-hydroxylase (CYP7A1), the rate-limiting enzyme, and subsequently to cholic acid by sterol 12α-hydroxylase, also known as cytochrome P450 8B1 (CYP8B1). In the alternative pathway, sterol 27-hydroxylase (CYP27A1) and oxysterol 7α-hydroxylase (CYP7B1) metabolize cholesterol into chenodeoxycholic acid (10). Beyond BA production, CYP8B1 also regulates lipid and glucose metabolism (11). CYP8B1 expression is influenced by various factors, including nutritional status and metabolic signaling (12). In metabolic diseases such as diabetes and obesity, CYP8B1 expression is increased, indicating its potential role in pathological states (13). Moreover, CYP8B1 activity is associated with key biological processes, including cholesterol metabolism and lipid absorption, making it a valuable biomarker for investigating metabolic syndrome and associated diseases (14). The formation and progression of tumors is a complex process influenced by the interplay of internal and external factors. The tumor microenvironment, genetic variation, lifestyle choices and environmental influences all contribute to tumorigenesis. Within this multifactorial framework, the development of HCC and other cancers is strongly associated with disruptions in BA metabolism. Alterations in BA composition and metabolism may facilitate tumor cell proliferation and metastasis, particularly in organs such as the liver, which are associated with BA metabolism (15). A comprehensive understanding of the multifactorial mechanisms underlying tumorigenesis is key for developing new therapeutic strategies. CYP8B1 has been implicated in various pathological conditions. For example, in patients with ulcerative colitis, Chen et al (10) demonstrated that the CYP8B1-cholic acid metabolic axis suppresses the renewal of leucine-rich repeat-containing G-protein coupled receptor 5) intestinal stem cells by inhibiting peroxisome proliferator-activated receptor α-mediated fatty acid oxidation. This inhibition slows epithelial barrier repair and exacerbates enteritis progression (10). Esophageal squamous cell carcinoma (ESCC), one of the most prevalent cancers worldwide with a poor prognosis and limited therapeutic targets, is also associated with CYP8B1. Liu et al (15) confirmed that CYP8B1 contributes to ESCC-associated malignancy and serves as a potential prognostic factor. Additionally, CYP8B1 expression is associated with the severity of non-alcoholic fatty liver disease (NAFLD) and non-alcoholic steatohepatitis (NASH), suggesting its potential as a biomarker for NASH (16). In bariatric surgery, hepatic CYP8B1 is a critical target for regulating glycolipid metabolism. CYP8B1 controls the proportion of 12α hydroxylated BAs in the BA pool; changes in this ratio significantly alter gut microbiota composition, intestinal fat absorption and various metabolic signaling pathways, underscoring its central role in systemic metabolic regulation (17). Although some studies (18,19) have highlighted the association between CYP8B1 and HCC, its precise mechanisms and prognostic value in HCC remain insufficiently understood.

The present study aimed to explore the mechanisms through which CYP8B1 influences HCC progression.

Materials and methods

Clinical samples

HCC and adjacent normal tissues (distance, >5cm) were collected from five patients (age range from 51 to 73, five patients were all males) with HCC from September to November 2024 in The First People's Hospital of Anqing (Anqing, China) during routine surgery. The present study was approved by the Research Ethics Committee of The First People's Hospital of Anqing (approval no. 20240077), and written informed consent was obtained from all participants prior to participation.

Gene expression profiles

Gene expression profiles for datasets GSE84402, GSE26538 and GSE141090 were retrieved from the Gene Expression Omnibus (GEO, ncbi.nlm.nih.gov.cn). The Xiantao Academic website (20) was used for generating Venn diagrams and analyzing the association between immune infiltration and CYP8B1 expression. The association between CYP8B1 expression and immune cell infiltration was analyzed based on ssGSEA algorithm provided in R package (version 4.2.1; cran.r-project.org/). The expression of CYP8B1 and the content of immune cells was obtained from The Cancer Genome Atlas (TCGA) database [TCGA-liver hepatocellular carcinoma (LIHC, the URL was: portal.gdc.cancer.gov). The association between the expression of CYP8B1 and the content of immune cells was analyzed by Spearman's test and to further show the relationship between CYP8B1 and immune infiltration. The content of the immune cells can indicate the degree of immune infiltration. The survival and expression analyses of CYP8B1 were performed using CYP8B1 expression data and clinical information from the UALCAN (ualcan.path.uab.edu) (21) and Gene Expression Profiling Interactive Analysis (GEPIA) platform (gepia.cancer-pku.cn) (22). Cox regression analysis and Kaplan-Meier plots for TCGA datasets was performed using RStudio software (version 4.2.1) to investigate the association between CYP8B1 expression and cancer prognosis, including overall survival in LIHC subclinical groups. Additionally, the UALCAN and GEPIA database were also used to determine the association between CYP8B1 expression and overall survival. The heatmap of positively and negatively associated genes with CYP8B1 in LIHC was analyzed by UALCAN database to show the top 24 associated genes. Furthermore, gene analysis of positively and negatively associated genes with CYP8B1 in LIHC were performed using the Metascape website (metascape.org) to show the pathway and biological progress of these genes (23). Gene expression of CYP8B1 in HCC cell lines was performed using the Depmap website (depmap.org/portal/).

Cell culture

HCC cell lines [Huh7 (cat. no. SCSP-526) and Hep3b (cat. no. SCSP-5045)] were obtained from Shanghai Institutes of the Chinese Academy of Sciences. The cells were maintained in high-glucose DMEM (Gibco; Thermo Fisher Scientific, Inc.) supplemented with 10% FBS (Gibco; Thermo Fisher Scientific, Inc.), 100 U/ml penicillin and 100 µg/ml streptomycin (complete medium) at 37°C in a humidified incubator with 5% CO2.

Overexpression of CYP8B1 in HCC cell lines

The recombinant CYP8B1 plasmid was constructed by cloning into the pcDNA3.0 (Shanghai GeneChem Co., Ltd.) vector and transfected into HCC cells using Lipofectamine 2000 (Invitrogen; Thermo Fisher Scientific, Inc.), following the manufacturer's protocols. A total of 2 µg/well overexpressed CYP8B1 plasmid (oe-CYP8B1) and empty vector (negative control, NC) was transfected into HCC cells in 6-plate well for 6 h for duration in at 37°C, the medium was replaced with complete medium. After 48 h, the cells were collected for subsequent experimentation.

Cell Counting Kit-8 (CCK-8) assay

The CCK-8 assay were performed to assess cell proliferation as previously described (20). Briefly, transfected 5000 HCC cells were seeded into every well of 96-well plates. Cell proliferation was measured using CCK-8 (Nanjing KeyGen Biotech Co., Ltd.) according to the manufacturer's instructions after incubation for 1, 2, 3 and 4 days. All the experiments were performed in triplicate.

EdU assay

EdU incorporation assay was used to measure cell proliferation rate as previously described (20). The proliferation rate was calculated following the manufacturer's instructions using the BeyoClick™ EdU-555 EdU kit (Beyotime Institute of Biotechnology). Each EdU incorporation experiment was performed ≥3 times.

TUNEL assay

Cell apoptosis was assessed using the TUNEL assay kit (Nanjing KeyGen Biotech Co., Ltd.) according to the manufacturer's instructions, as previously described (24). The experiments were repeated ≥3 times.

Western blotting analysis

Protein samples from patient tissue and tumor cells) were lysed in RIPA buffer supplemented with fresh protease and phosphatase inhibitor cocktails (Beyotime Biotech Co., Ltd.). The protein concentration was determined using the BCA assay (Pierce; Thermo Fisher Scientific, Inc.). Equal amounts of proteins (20 µg/lane) were separated by10% SDS-PAGE and transferred onto PVDF membranes. The membranes were blocked with 3% BSA (Beyotime Biotech Co., Ltd.) in 10 mM Tris-HCl (pH 7.4) containing 0.05% Tween-20 to prevent non-specific binding. Membranes were incubated with primary antibody at 4°C for 12 h, followed by incubation with a corresponding peroxidase-conjugated secondary antibody (Abcam; Table SI) at room temperature for 2 h. Immunoreactive bands were visualized using SuperSignal West Pico Chemiluminescent Substrate (Pierce; Thermo Fisher Scientific, Inc.) and band density was quantified using a Versadoc Imaging System Model 3000. Each experiment was conducted ≥3 times.

Reverse transcription-quantitative (RT-q)PCR

Total RNA was extracted from HCC cell lines using TRIzol (Invitrogen; Thermo Fisher Scientific, Inc.) following the manufacturer's instructions. RT-qPCR was performed as previously described (25). Briefly, 1 µg total RNA was reverse-transcribed using random primers and Primescript reverse transcriptase (Vazyme Biotech Co., Ltd.). RT protocol was as follows: 37°C for 15 min, 85°C for 5 sec, 4°C forever. qPCR for the target genes was conducted using the SYBR-Green qPCR kit (Vazyme Biotech Co., Ltd.) on a fluorescent temperature cycler (ABI 7500 Real-Time PCR system; Thermo Fisher Scientific, Inc.). The primers were as follows: CYP8B1: Forward, 5′-ACCTGAGCTTGTTCGGCTAC-3′ and reverse, 5′-CGGAGAGCATCTTGTGAAAG-3′ and β-actin: Forward, 5′-ATCGTGCGTGACATTAAGGAGAAC-3′ and reverse, 5′-AGGAAGGAAGGCTGGAAGAGTG-3′. The thermocycling conditions were as follows: Initial denaturation at 95°C for 5 min, followed by 45 cycles of amplification at 95°C for 15 sec and annealing at 60°C for 1 min. Each experiment was performed ≥3 three times. Relative levels of mRNA expression were obtained via the 2−ΔΔCq method (26).

Statistical analysis

All statistical analyses were performed using SPSS 18.0 software (SPSS Inc.). Data are presented mean ± SD, and independent experiments repeats three times. Differences between categorical variables were analyzed using the independent sample unpaired or paired Student's t-test. P<0.05 was considered to indicate a statistically significant difference.

Results

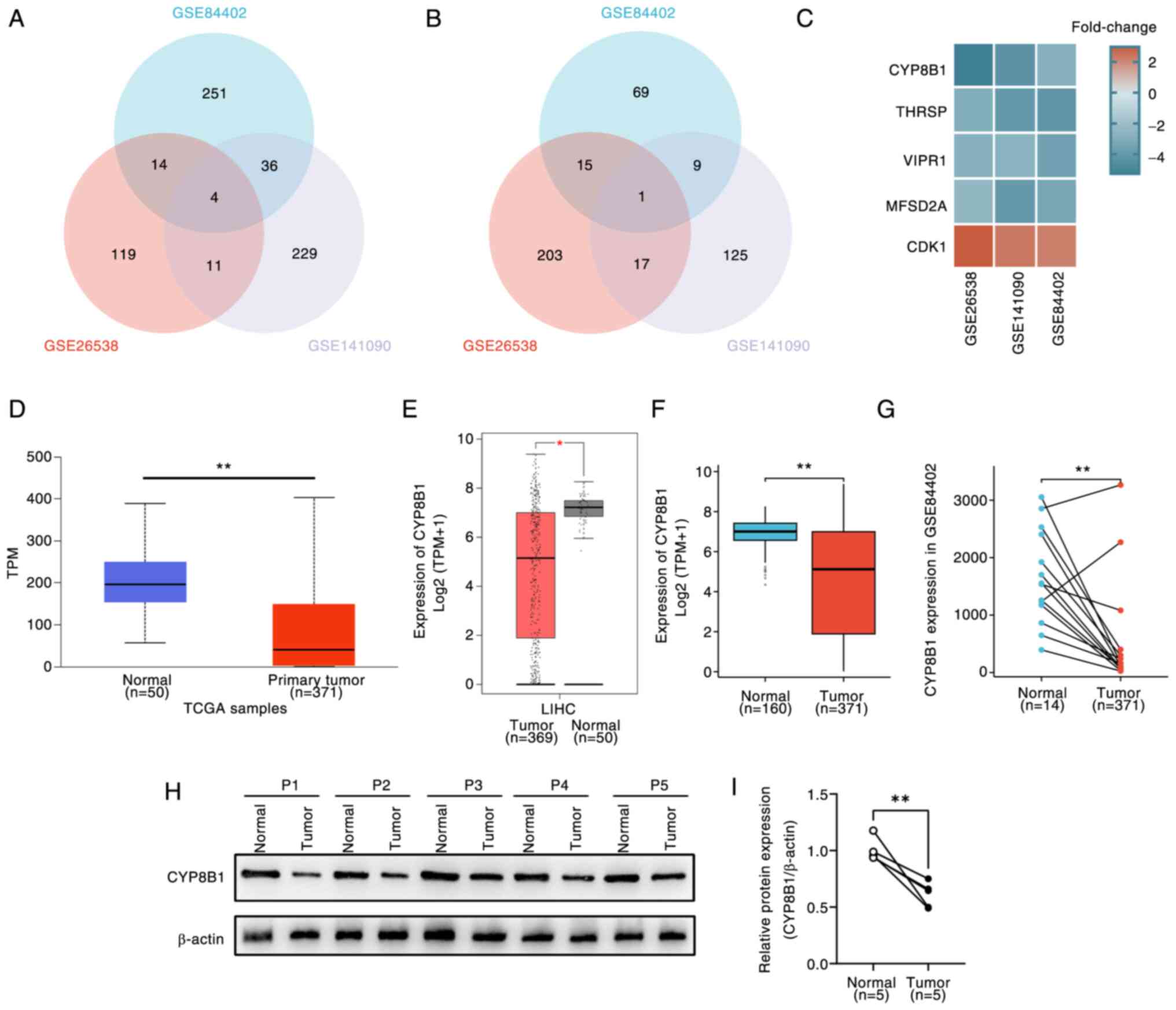
CYP8B1 expression is downregulated in HCC

HCC gene expression profiles from GEO datasets, including data from human, mice and rat studies, were used to identify differentially expressed genes (DEGs) using a Venn diagram. The analysis revealed one up- (CDK1) and four downregulated DEGs [CYP8B1, MFSD2A (major facilitator super family domain containing 2a), VIPR1 (Vasoactive intestinal peptide receptor 1), THRSP (Thyroid hormone-responsive protein)] in HCC compared with normal tissues (Fig. 1A-C). Except for CYP8B1, these DEGs have been studied in HCC (27–29); therefore, the present study investigated CYP8B1. In TCGA database, CYP8B1 expression was significantly lower in HCC tumor tissues compared with normal tissues, as shown on the UALCAN (Fig. 1D) and the GEPIA platform (Fig. 1E). Consistently, GTEx and TCGA databases demonstrated reduced CYP8B1 expression in HCC compared with normal tissue (Fig. 1F). In the GSE84402 dataset, CYP8B1 levels were significantly lower in HCC tissues than in corresponding normal tissue (Fig. 1G). Additionally, tumor and adjacent normal tissue samples were collected from five patients with HCC. Immunoblotting analysis showed that CYP8B1 expression was significantly lower in tumor tissues compared with adjacent normal tissues (Fig. 1H and I).

CYP8B1 expression in public database
and clinical samples in LIHC. (A) Venn plots of (A) down- and (B)
upregulated overlapping DEGs. (C) Fold-change of overlapping DEGs.
CYP8B1 expression was significantly lower in tumor tissues compared
with normal tissue in LIHC in (D) University of Alabama at
Birmingham Cancer data analysis Portal), (E) Gene Expression
Profiling Interactive Analysis) and (F) TCGA and GTEx
(Genotype-Tissue Expression) database. CYP8B1 expression was
significantly lower in tumor compared with corresponding adjacent
normal tissue in (G) GSE84402 and (H) patients with hepatocellular
carcinoma. (I) Relative protein expression. *P<0.05,
**P<0.01. CYP8B1, cytochrome P450 8B1; LIHC, Liver
hepatocellular carcinoma; DEG, Differentially expressed gene; TCGA,
The Cancer Genome Atlas; THRSP, Thyroid hormone-responsive protein;
VIPR1, Vasoactive intestinal peptide receptor 1; MFSD2A, major
facilitator super family domain containing 2a; CDK,
Cyclin-dependent kinases; TPM, Transcripts per million; P,
patient.

Figure 1.

CYP8B1 expression in public database and clinical samples in LIHC. (A) Venn plots of (A) down- and (B) upregulated overlapping DEGs. (C) Fold-change of overlapping DEGs. CYP8B1 expression was significantly lower in tumor tissues compared with normal tissue in LIHC in (D) University of Alabama at Birmingham Cancer data analysis Portal), (E) Gene Expression Profiling Interactive Analysis) and (F) TCGA and GTEx (Genotype-Tissue Expression) database. CYP8B1 expression was significantly lower in tumor compared with corresponding adjacent normal tissue in (G) GSE84402 and (H) patients with hepatocellular carcinoma. (I) Relative protein expression. *P<0.05, **P<0.01. CYP8B1, cytochrome P450 8B1; LIHC, Liver hepatocellular carcinoma; DEG, Differentially expressed gene; TCGA, The Cancer Genome Atlas; THRSP, Thyroid hormone-responsive protein; VIPR1, Vasoactive intestinal peptide receptor 1; MFSD2A, major facilitator super family domain containing 2a; CDK, Cyclin-dependent kinases; TPM, Transcripts per million; P, patient.

Prognostic value of CYP8B1 in HCC

To evaluate the prognostic significance of CYP8B1 in HCC, UALCAN and GEPIA databases were used. Patients with HCC with low CYP8B1 expression exhibited worse overall survival outcomes (Fig. 2A and B). Decreased CYP8B1 expression was associated with poorer OS in specific clinical subgroups, including those with AFP (α-fetoprotein) levels >400 ng/ml, individuals aged ≥60 years, male patients, patients taller than 170 cm, Asian patients and patients with residual tumor (R0; Fig. 2C-H).

Association between the OS and CYP8B1
expression in various LIHC clinical subgroups. Effect of CYP8B1 on
OS in patients with LIHC in (A) UALCAN (The University of Alabama
at Birmingham Cancer data analysis Portal) and (B) GEPIA (Gene
Expression Profiling Interactive Analysis)platform. Effect of
CYP8B1 on OS in patients with LIHC and (C) AFP (Alpha-fetoprotein)
≤400 ng/ml, (D) age ≤60 years, (E) male sex, (F) height ≥170 cm,
(G) Asian ethnicity and (H) residual tumor, R0. OS, Overall
survival; CYP8B1, Cytochrome P450 8B1; LIHC, Liver hepatocellular
carcinoma; TPM, Transcripts per million. A, low expression group
means the expression value <25%, medium expression group means
the value was 25–75%, and the high expression group means the value
was >75%. B-H, Arrange the CYP8B1 expression value from small to
larger, the low expression group means the expression value
<50%, and the high expression group means the expression
>50%.

Figure 2.

Association between the OS and CYP8B1 expression in various LIHC clinical subgroups. Effect of CYP8B1 on OS in patients with LIHC in (A) UALCAN (The University of Alabama at Birmingham Cancer data analysis Portal) and (B) GEPIA (Gene Expression Profiling Interactive Analysis)platform. Effect of CYP8B1 on OS in patients with LIHC and (C) AFP (Alpha-fetoprotein) ≤400 ng/ml, (D) age ≤60 years, (E) male sex, (F) height ≥170 cm, (G) Asian ethnicity and (H) residual tumor, R0. OS, Overall survival; CYP8B1, Cytochrome P450 8B1; LIHC, Liver hepatocellular carcinoma; TPM, Transcripts per million. A, low expression group means the expression value <25%, medium expression group means the value was 25–75%, and the high expression group means the value was >75%. B-H, Arrange the CYP8B1 expression value from small to larger, the low expression group means the expression value <50%, and the high expression group means the expression >50%.

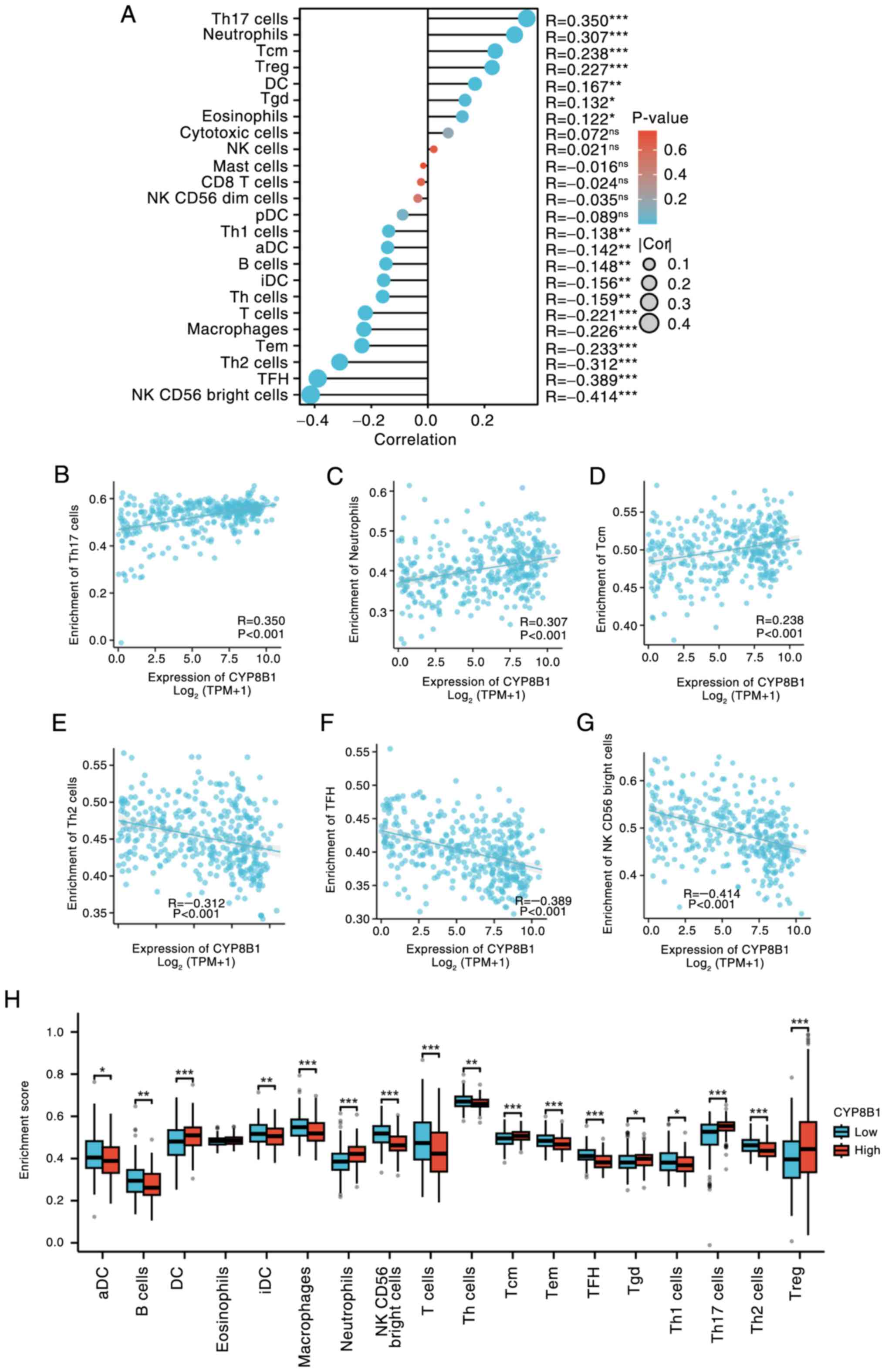
Association of CYP8B1 with immune cell infiltration

Given the key role of tumor-infiltrating lymphocytes in cancer progression and their impact on patient prognosis (30), along with the potential oncogenic role of CYP8B1 in HCC, the relationship between CYP8B1 expression and the degree of immune infiltration in HCC was investigated. We detected the association between CYP8B1 expression and different immune cells content in TCGA database and found that CYP8B1 expression was positively associated with content of the following immune cells such as T helper cell (Th17) cells, neutrophils, central memory T cell) cells, Tregs (Regulatory T cells), DC (Dendritic cells), Tgd (T γΔ) cells and eosinophils. Conversely, CYP8B1 expression showed a significant negative correlation with content of the following immune cells such as Th1 cells, active Dendritic cells), B cells (Bone marrow-dependent lymphocyte), interdigitating Dendritic cells), Th (T helper cells) and T (Thymus-dependent lymphocyte) cells, macrophages and effective memory T cell), Th2 (T helper cell 2), TFH (Follicular helper T cell) and NK (Nature killer) CD56 bright cells. (Fig. 3A-G). Furthermore, we selected 17 types immune cells which was significantly associated with expression of CYP8B1 and found that the low and high expression of CYP8B1 has significant differences in all the 16 immune cells except for eosinophils (Fig. 3H).

Correlation analysis of CYP8B1
expression and immune cell infiltration. (A) Correlation analysis
of CYP8B1 expression and immune cell infiltration. Top three
positively correlated immune cells, (B) Th17 cells, (C) neutrophils
and (D) Tcm cells. Top three negatively correlated immune cells,
(E) Th2, (F) TFH and (G) NK CD56 bright cells. (H) CYP8B1
expression. CYP8B1, Cytochrome P450 8B1; Th, T helper cells; Tcm,
Central memory T cell; TFH, Follicular helper T cell; NK, Natural
killer; Treg, regulatory T cell; pDC, Plasmacytoid Dendritic cells;
Tgd, T gamma delta; aDC, active Dendritic cells; iDC,
interdigitating Dendritic cells; Tem, Effective memory T cell; Cor,
Correlation; TPM, Transcripts per million; ns, not significant.
*P<0.05, **P<0.01, ***P<0.001.

Figure 3.

Correlation analysis of CYP8B1 expression and immune cell infiltration. (A) Correlation analysis of CYP8B1 expression and immune cell infiltration. Top three positively correlated immune cells, (B) Th17 cells, (C) neutrophils and (D) Tcm cells. Top three negatively correlated immune cells, (E) Th2, (F) TFH and (G) NK CD56 bright cells. (H) CYP8B1 expression. CYP8B1, Cytochrome P450 8B1; Th, T helper cells; Tcm, Central memory T cell; TFH, Follicular helper T cell; NK, Natural killer; Treg, regulatory T cell; pDC, Plasmacytoid Dendritic cells; Tgd, T gamma delta; aDC, active Dendritic cells; iDC, interdigitating Dendritic cells; Tem, Effective memory T cell; Cor, Correlation; TPM, Transcripts per million; ns, not significant. *P<0.05, **P<0.01, ***P<0.001.

Detection of CYP8B1 overexpression efficiency

To investigate the role of CYP8B1 in HCC, its expression levels were searched in public datasets (depmap.org/portal/). CYP8B1 expression was high in HepG2 and low in Huh7 and Hep3B cells (Table SII). To study the functional effects, CYP8B1 was overexpressed in Hep3B and Huh7 cells by transfection with a CYP8B1-overexpression plasmid. Following transfection, both mRNA (Fig. 4A and C) and protein levels (Fig. 4B and D) of CYP8B1 were significantly increased in the two HCC cell lines.

Efficiency of oe-CYP8B1 in HCC cell
lines. (A) mRNA and (B) protein expression level of CYP8B1 was
significantly increased in oe-CYP8B1 compared with NC in Huh7
cells. (C) mRNA and (D) protein expression of CYP8B1 was
significantly increased in oe-CYP8B1 compared with NC group in
Hep3b cells. **P<0.01. oe-CYP8B1, overexpressed Cytochrome P450
8B1; NC, Negative control .

Figure 4.

Efficiency of oe-CYP8B1 in HCC cell lines. (A) mRNA and (B) protein expression level of CYP8B1 was significantly increased in oe-CYP8B1 compared with NC in Huh7 cells. (C) mRNA and (D) protein expression of CYP8B1 was significantly increased in oe-CYP8B1 compared with NC group in Hep3b cells. **P<0.01. oe-CYP8B1, overexpressed Cytochrome P450 8B1; NC, Negative control .

CYP8B1 overexpression inhibits cell proliferation and promotes apoptosis

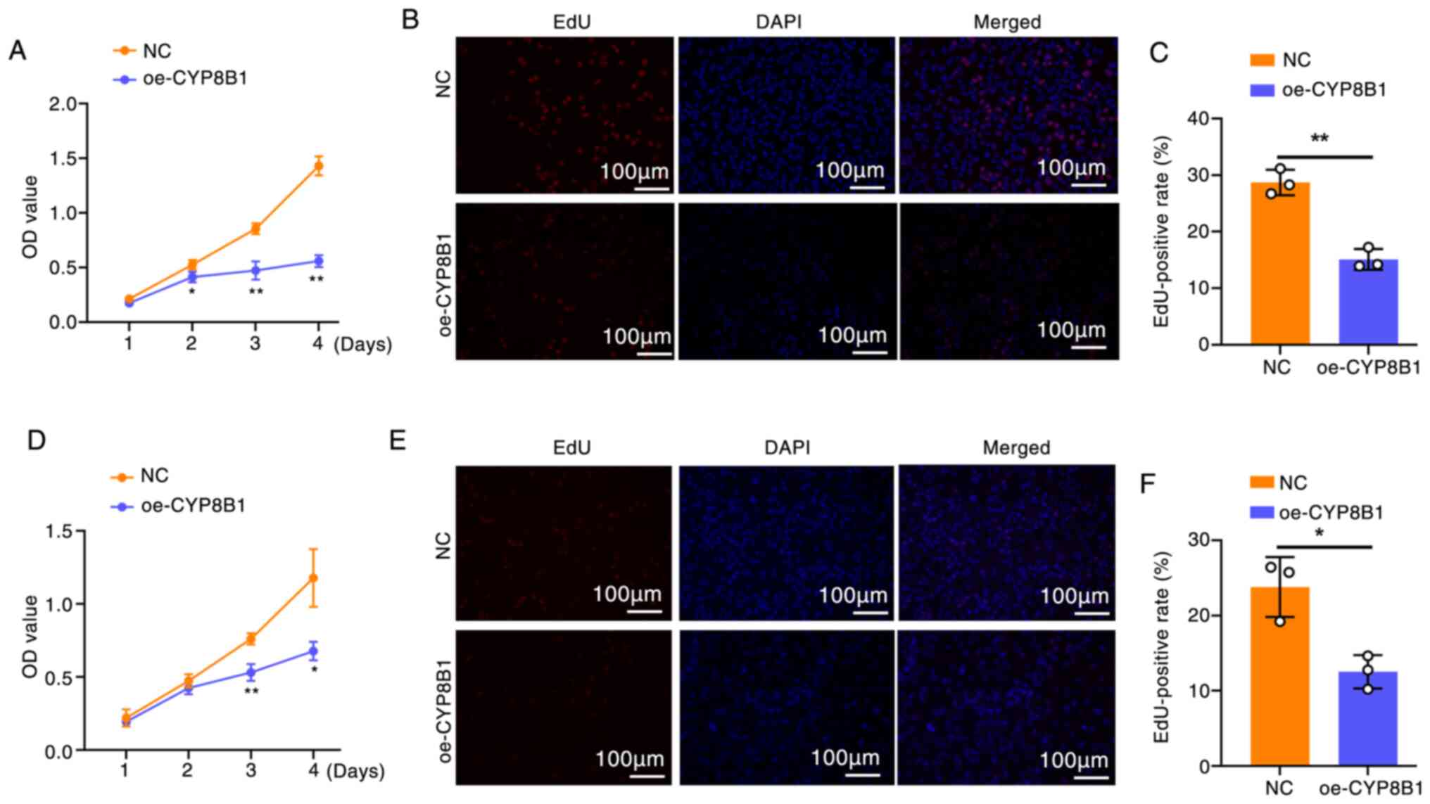
To evaluate the effect of CYP8B1 on cell proliferation, CCK-8 (Fig. 5A) and EdU assays (Fig. 5B and C) were performed in cells overexpressing CYP8B1. Both assays showed that CYP8B1 overexpression significantly decreased the proliferation of Huh7 and Hep3b cells (Fig. 5D-F).

o e-CYP8B1 inhibits proliferation of
hepatocellular carcinoma cells. (A) CCK-8 and (B) EdU assay showed
that oe-CYP8B1 (C) inhibited the proliferation of Huh7 cells. (D)
CCK-8 and (E) EdU assay showed that oe-CYP8B1 (F) inhibited
proliferation of Hep3b cells. *P<0.05, **P<0.01 vs. NC. Scale
bar, 100 µm. oe-CYP8B1, overexpressed cytochrome P450 8B1; CCK,
Cell counting kit; NC, Negative control; OD, optical density.

Figure 5.

o e-CYP8B1 inhibits proliferation of hepatocellular carcinoma cells. (A) CCK-8 and (B) EdU assay showed that oe-CYP8B1 (C) inhibited the proliferation of Huh7 cells. (D) CCK-8 and (E) EdU assay showed that oe-CYP8B1 (F) inhibited proliferation of Hep3b cells. *P<0.05, **P<0.01 vs. NC. Scale bar, 100 µm. oe-CYP8B1, overexpressed cytochrome P450 8B1; CCK, Cell counting kit; NC, Negative control; OD, optical density.

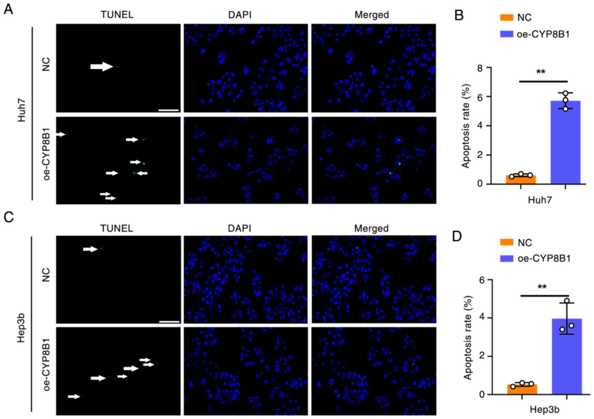
To investigate the effect of CYP8B1 on apoptosis, TUNEL assay was performed. CYP8B1 overexpression markedly increased the apoptosis rate in Huh7 (Fig. 6A and B) and Hep3b cells (Fig. 6C and D).

oe-CYP8B1 promotes the apoptosis of
hepatocellular carcinoma cells. (A) TUNEL assay indicated that
oe-CYP8B1 (B) promoted the apoptosis of Huh7 cells. (C) TUNEL assay
indicated that oe-CYP8B1 (D) promoted the apoptosis of Hep3b cells.
**P<0.01. Scale bar, 100 µm. The white arrows indicate
TUNEL-positive cells. oe-CYP8B1, overexpressed Cytochrome P450 8B1;
NC, Negative control.

Figure 6.

oe-CYP8B1 promotes the apoptosis of hepatocellular carcinoma cells. (A) TUNEL assay indicated that oe-CYP8B1 (B) promoted the apoptosis of Huh7 cells. (C) TUNEL assay indicated that oe-CYP8B1 (D) promoted the apoptosis of Hep3b cells. **P<0.01. Scale bar, 100 µm. The white arrows indicate TUNEL-positive cells. oe-CYP8B1, overexpressed Cytochrome P450 8B1; NC, Negative control.

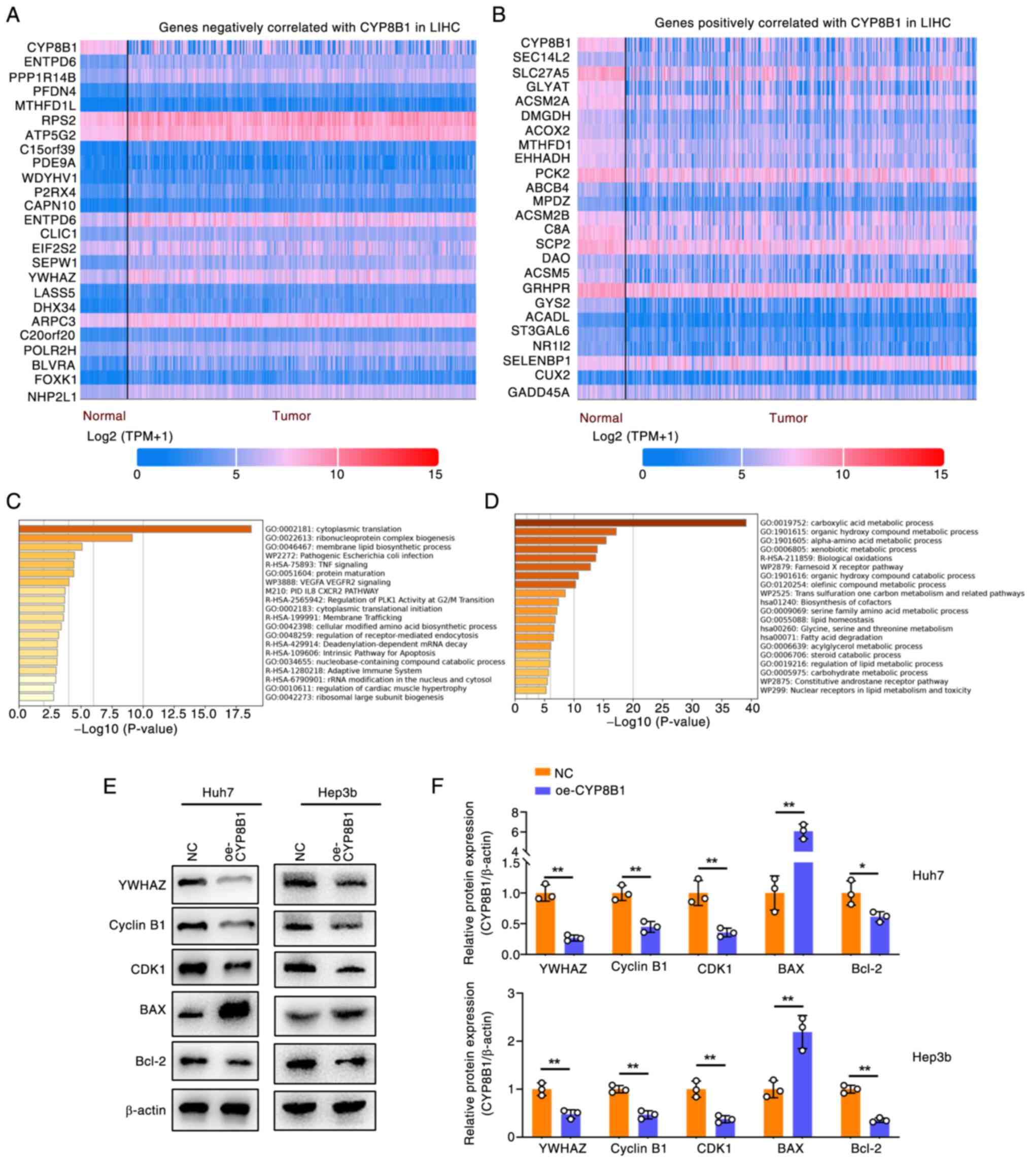
Mechanisms of CYP8B1 in regulating HCC cell function

To explore the mechanisms of CYP8B1 in HCC, the top 24 genes positively and negatively correlated with CYP8B1 expression in LIHC were identified using the UALCAN platform (Fig. 7A and B) and submitted to the Metascape platform for pathway enrichment analysis (Fig. 7C and D). This revealed two key pathways potentially regulated by CYP8B1: ‘Regulation of PLK activity at G2/M transition’ and ‘intrinsic pathway for apoptosis’ (Fig. 7C). As CYP8B1 overexpression inhibited cell proliferation and promoted apoptosis, the present study identified genes from PubMed involved in the G2/M transition and apoptosis. YWHAZ (Tyrosine 3/tryptophan 5 monooxygenase activation protein ζ) downregulation induces G2/M transition and apoptosis (23,24). Expression of YWHAZ was negatively associated with CYP8B1 in LIHC (Fig. 7A). Immunoblot assay was used to clarify the expression of YWHAZ after CYP8B1 overexpression, as well as the expression of downstream factors of YWHAZ, including Cyclin B1, CDK1, Bax and Bcl2 (Fig. 7E and F) in Huh7 and Hep3b cells. YWHAZ was significantly downregulated following CYP8B1 overexpression. Downstream factors of YWHAZ, including Cyclin B1 and CDK1 which was involved in the G2/M cell cycle was significantly downregulated. Apoptosis-related genes Bax was upregulated and Bcl2 was downregulated after CYP8B1 overexpression. The results suggested that CYP8B1 mediates G2/M arrest via the YWHAZ/CyclinB1/CDK1 axis and apoptosis primarily via the YWHAZ/Bax/Bcl2 axis.

Pathway and downstream biomarker
validation of CYP8B1 regulating HCC. Heatmap of the top 24 genes
(A) negatively and (B) positively correlated with CYP8B1 in LIHC in
UALCAN (The University of Alabama at Birmingham Cancer data
analysis Portal) platform. Enrichment analysis of genes (C)
negatively and (D) positively correlated with CYP8B1 in LIHC in
Metascape website. (E) Western blot assay of (F) biomarkers
downstream of CYP8B1 in HCC cells. *P<0.05, **P<0.01. CYP8B1,
cytochrome P450 8B1; LIHC, Liver hepatocellular carcinoma; HCC,
Hepatocellular carcinoma; NC, Negative control; oe, overexpressed;
YWHAZ, Tyrosine 3/tryptophan 5 monooxygenase activation protein
zeta; CDK, Cyclin-dependent kinases; TPM, Transcripts per
million.

Figure 7.

Pathway and downstream biomarker validation of CYP8B1 regulating HCC. Heatmap of the top 24 genes (A) negatively and (B) positively correlated with CYP8B1 in LIHC in UALCAN (The University of Alabama at Birmingham Cancer data analysis Portal) platform. Enrichment analysis of genes (C) negatively and (D) positively correlated with CYP8B1 in LIHC in Metascape website. (E) Western blot assay of (F) biomarkers downstream of CYP8B1 in HCC cells. *P<0.05, **P<0.01. CYP8B1, cytochrome P450 8B1; LIHC, Liver hepatocellular carcinoma; HCC, Hepatocellular carcinoma; NC, Negative control; oe, overexpressed; YWHAZ, Tyrosine 3/tryptophan 5 monooxygenase activation protein zeta; CDK, Cyclin-dependent kinases; TPM, Transcripts per million.

Discussion

CYP8B1 plays a key role in the conversion of cholesterol into BAs. It facilitates the hydroxylation of the steroid ring at the C12 position, leading to the production of the BA cholic acid (31). Due to its importance in cholesterol homeostasis and lipid metabolism, CYP8B1 is as a key target for managing metabolic diseases, including NAFLD and type 2 diabetes (32,33). CYP8B1 has been implicated in tumor growth and apoptosis. For example, kaempferol has been shown to upregulate CYP8B1, thereby attenuating colorectal cancer progression (34). The present study identified CYP8B1 as a prognostic biomarker for HCC based on analysis from GEO datasets, with low expression correlating with poor prognosis. The tumor microenvironment, especially the immune microenvironment, serves a vital role in the malignant progression and metastasis of cancer (35). The present findings further demonstrated an association between CYP8B1 expression and immune cell infiltration in the liver cancer microenvironment. Additionally, CYP8B1 overexpression inhibited proliferation and promoted apoptosis in HCC cells. Through analysis of CYP8B1 negatively correlated genes in LIHC, the present study identified YWHAZ as a potential downstream factor regulated by CYP8B1.

YWHAZ, a member of the 14-3-3protein family, is a critical hub protein involved in numerous signal transduction pathways and plays a key role in tumor progression (36). YWHAZ regulates the G2/M cell cycle transition, thereby promoting cell proliferation in various types of cancer such as gastric and colorectal cancer (37,38). Silencing YWHAZ has been shown to increase apoptosis by modulating key apoptotic markers such as Bax and Bcl2 (24). CylinB1 and CDK1 are the downstream factors of YWHAZ that regulate G2/M transition (37), and Bax and Bcl2 are the downstream factors of YWHAZ involved in cell apoptosis (39). Consistent with the present findings, CYP8B1 is negatively associated with YWHAZ and G2/M cell cycle. YWHAZ may serve as a critical downstream effector of CYP8B1. Subsequent validation by immunoblotting confirmed this hypothesis.

The number of clinical samples in the present study was small; future studies require more samples to prove the present conclusions. Secondly, the present study was based on in vitro experiments and lacked validation in animal experiments. Thirdly, the application of this gene in the clinical treatment of HCC has not been explored.

In summary, by analyzing gene expression profiles from humans, mice and rats, the present study identified CYP8B1 as a significantly dysregulated gene in HCC. Bioinformatics and experimental analyses demonstrated that low CYP8B1 expression correlates with poor prognosis in HCC. Overexpression of CYP8B1 inhibited proliferation and promoted apoptosis in HCC cell lines. Mechanistically, CYP8B1 may regulate cell proliferation and apoptosis, at least in part, via YWHAZ. CYP8B1 could be a biomarker for prognosis of HCC. The present study provides evidence that CYP8B1 could serve as a promising therapeutic target for HCC.

Supplementary Material

Supporting Data

Acknowledgements

Not applicable.

Funding

The present study was supported by Anqing Science and Technology Bureau Project (grant no. 2023Z2007).

Availability of data and materials

The data generated in the present study may be requested from the corresponding author.

Authors' contributions

CL and FL designed the study and wrote the manuscript. CL, FL, QD and QP performed the experiments. ZK supplied the clinical samples. FL, QD, QP and ZK analyzed the data. FL, DQ, ZK QP and CL confirm the authenticity of all the raw data. All authors have read and approved the final manuscript.

Ethics approval and consent to participate

Ethics approval was permitted by the Research Ethics Committee of The First People's Hospital of Anqing (approval no. 20240077; Anqing, China) and written informed consent was obtained from the patients.

Patient consent for publication

Not applicable.

Competing interests

The authors declare that they have no competing interests.

References

1 

Sung H, Ferlay J, Siegel RL, Laversanne M, Soerjomataram I, Jemal A and Bray F: Global cancer statistics 2020: GLOBOCAN estimates of incidence and mortality worldwide for 36 cancers in 185 countries. CA Cancer J Clin. 71:209–249. 2021. View Article : Google Scholar : PubMed/NCBI

2 

Bi F, Qiu Y, Wu Z, Liu S, Zuo D, Huang Z, Li B, Yuan Y, Niu Y and Qiu J: METTL9-SLC7A11 axis promotes hepatocellular carcinoma progression through ferroptosis inhibition. Cell Death Discov. 9:4282023. View Article : Google Scholar : PubMed/NCBI

3 

Yang C, Zhang H, Zhang L, Zhu AX, Bernards R, Qin W and Wang C: Evolving therapeutic landscape of advanced hepatocellular carcinoma. Nat Rev Gastroenterol Hepatol. 20:203–222. 2023. View Article : Google Scholar : PubMed/NCBI

4 

Shokoohian B, Negahdari B, Aboulkheyr Es H, Abedi-Valugerdi M, Baghaei K, Agarwal T, Maiti TK, Hassan M, Najimi M and Vosough M: Advanced therapeutic modalities in hepatocellular carcinoma: Novel insights. J Cell Mol Med. 25:8602–8614. 2021. View Article : Google Scholar : PubMed/NCBI

5 

Kim HJ, Lee SH, Shim HJ, Bang HJ, Cho SH, Chung IJ, Hwang EC, Hwang JE and Bae WK: Hepatic arterial infusion chemotherapy versus systemic therapy for advanced hepatocellular carcinoma: A systematic review and meta-analysis. Front Oncol. 13:12652402023. View Article : Google Scholar : PubMed/NCBI

6 

Sheikholeslami B, Tootoonchi Z, Lavasani H, Hosseinzadeh Ardakani Y and Rouini M: Investigation of MDMA inhibitory effect on cytochromeP450 3A4 in isolated perfused rat liver model using tramadol. Adv Pharm Bull. 11:530–536. 2021. View Article : Google Scholar : PubMed/NCBI

7 

Haduch A, Bromek E, Kuban W, Basińska-Ziobroń A, Danek PJ, Alenina N, Bader M and Daniel WA: The effect of brain serotonin deficit (TPH2-KO) on the expression and activity of liver cytochrome P450 enzymes in aging male Dark Agouti rats. Pharmacol Rep. 75:1522–1532. 2023. View Article : Google Scholar : PubMed/NCBI

8 

Chiang JYL and Ferrell JM: Discovery of farnesoid X receptor and its role in bile acid metabolism. Mol Cell Endocrinol. 548:1116182022. View Article : Google Scholar : PubMed/NCBI

9 

Shulpekova Y, Shirokova E, Zharkova M, Tkachenko P, Tikhonov I, Stepanov A, Sinitsyna A, Izotov A, Butkova T, Shulpekova N, et al: A recent ten-year perspective: Bile acid metabolism and signaling. Molecules. 27:19832022. View Article : Google Scholar : PubMed/NCBI

10 

Chen L, Jiao T, Liu W, Luo Y, Wang J, Guo X, Tong X, Lin Z, Sun C, Wang K, et al: Hepatic cytochrome P450 8B1 and cholic acid potentiate intestinal epithelial injury in colitis by suppressing intestinal stem cell renewal. Cell Stem Cell. 29:1366–1381.e9. 2022. View Article : Google Scholar : PubMed/NCBI

11 

Kaur A, Patankar JV, de Haan W, Ruddle P, Wijesekara N, Groen AK, Verchere CB, Singaraja RR and Hayden MR: Loss of Cyp8b1 improves glucose homeostasis by increasing GLP-1. Diabetes. 64:1168–1179. 2015. View Article : Google Scholar : PubMed/NCBI

12 

Pozzo L, Vornoli A, Coppola I, Croce CM, Giorgetti L, Gervasi PG and Longo V: Effect of HFD/STZ on expression of genes involved in lipid, cholesterol and glucose metabolism in rats. Life Sci. 166:149–156. 2016. View Article : Google Scholar : PubMed/NCBI

13 

Pathak P and Chiang JYL: Sterol 12α-hydroxylase aggravates dyslipidemia by activating the ceramide/mTORC1/SREBP-1C pathway via FGF21 and FGF15. Gene Expr. 19:161–173. 2019. View Article : Google Scholar : PubMed/NCBI

14 

Hoogerland JA, Lei Y, Wolters JC, de Boer JF, Bos T, Bleeker A, Mulder NL, van Dijk TH, Kuivenhoven JA, Rajas F, et al: Glucose-6-phosphate regulates hepatic bile acid synthesis in mice. Hepatology. 70:2171–2184. 2019. View Article : Google Scholar : PubMed/NCBI

15 

Liu X, Hong R, Du P, Yang D, He M, Wu Q, Li L, Wang Y, Chen J, Min Q, et al: The metabolic genomic atlas reveals potential drivers and clinically relevant insights into the etiology of esophageal squamous cell carcinoma. Theranostics. 12:6160–6178. 2022. View Article : Google Scholar : PubMed/NCBI

16 

Xu F, Yu Z, Liu Y, Du T, Yu L, Tian F, Chen W and Zhai Q: A high-fat, high-cholesterol diet promotes intestinal inflammation by exacerbating gut microbiome dysbiosis and bile acid disorders in cholecystectomy. Nutrients. 15:38292023. View Article : Google Scholar : PubMed/NCBI

17 

Liu Y, Tu J, Shi L, Fang Z, Fan M, Zhang J, Ding L, Chen Y, Wang Y, Zhang E, et al: CYP8B1 downregulation mediates the metabolic effects of vertical sleeve gastrectomy in mice. Hepatology. 79:1005–1018. 2024. View Article : Google Scholar : PubMed/NCBI

18 

Wang X, Liao X, Yang C, Huang K, Yu T, Yu L, Han C, Zhu G, Zeng X, Liu Z, et al: Identification of prognostic biomarkers for patients with hepatocellular carcinoma after hepatectomy. Oncol Rep. 41:1586–1602. 2019.PubMed/NCBI

19 

Zhang R, Huang M, Wang H, Wu S, Yao J, Ge Y, Lu Y and Hu Q: Identification of potential biomarkers from hepatocellular carcinoma with MT1 deletion. Pathol Oncol Res. 27:5975272021. View Article : Google Scholar : PubMed/NCBI

20 

Vivian J, Rao AA, Nothaft FA, Ketchum C, Armstrong J, Novak A, Pfeil J, Narkizian J, Deran AD, Musselman-Brown A, et al: Toil enables reproducible, open source, big biomedical data analyses. Nat Biotechnol. 35:314–316. 2017. View Article : Google Scholar : PubMed/NCBI

21 

Chandrashekar DS, Bashel B, Balasubramanya SAH, Creighton CJ, Ponce-Rodriguez I, Chakravarthi BVSK and Varambally S: UALCAN: A portal for facilitating tumor subgroup gene expression and survival analyses. Neoplasia. 19:649–658. 2017. View Article : Google Scholar : PubMed/NCBI

22 

Tang Z, Li C, Kang B, Gao G, Li C and Zhang Z: GEPIA: A web server for cancer and normal gene expression profiling and interactive analyses. Nucleic Acids Res. 45:W98–W102. 2017. View Article : Google Scholar : PubMed/NCBI

23 

Li Y, Li R, Guo S, Li Y, Wang Y, Wen X, Lan T and Gong K: Bioinformatics-based identification of lipid- and immune-related biomarkers in abdominal aortic aneurysms. Heliyon. 9:e136222023. View Article : Google Scholar : PubMed/NCBI

24 

Li F, Liu CS, Wu P, Ling AS, Pan Q and Li XN: CCT4 suppression inhibits tumor growth in hepatocellular carcinoma by interacting with Cdc20. Chin Med J (Engl). 134:2721–2729. 2021. View Article : Google Scholar : PubMed/NCBI

25 

Liu C, Li F, Li X, Cao M, Feng G, Yuan X and Shi X: WIPI2 depletion inhibits the growth of hepatocellular carcinoma cells through the AMPK signaling pathway. Oncol Rep. 43:1467–1478. 2020.PubMed/NCBI

26 

Wang W, Chen H, Gao W, Wang S, Wu K, Lu C, Luo X, Li L and Yu C: Girdin interaction with vimentin induces EMT and promotes the growth and metastasis of pancreatic ductal adenocarcinoma. Oncol Rep. 44:637–649. 2020. View Article : Google Scholar : PubMed/NCBI

27 

Xing S, Kan J, Su A, Liu QD, Wang K, Cai X and Dong J: The prognostic value of major facilitator superfamily domain-containing protein 2A in patients with hepatocellular carcinoma. Aging (Albany NY). 11:8474–8483. 2019. View Article : Google Scholar : PubMed/NCBI

28 

Fu Y, Liu S, Rodrigues RM, Han Y, Guo C, Zhu Z, He Y, Mackowiak B, Feng D, Gao B, et al: Activation of VIPR1 suppresses hepatocellular carcinoma progression by regulating arginine and pyrimidine metabolism. Int J Biol Sci. 18:4341–4356. 2022. View Article : Google Scholar : PubMed/NCBI

29 

Hu Q, Ma X, Li C, Zhou C, Chen J and Gu X: Downregulation of THRSP promotes hepatocellular carcinoma progression by triggering ZEB1 transcription in an ERK-dependent manner. J Cancer. 12:4247–4256. 2021. View Article : Google Scholar : PubMed/NCBI

30 

Liu F, Zeng G, Zhou S, He X, Sun N, Zhu X and Hu A: Blocking Tim-3 or/and PD-1 reverses dysfunction of tumor-infiltrating lymphocytes in HBV-related hepatocellular carcinoma. Bull Cancer. 105:493–501. 2018. View Article : Google Scholar : PubMed/NCBI

31 

Liu J, Carlson HA and Scott EE: The structure and characterization of human cytochrome P450 8B1 supports future drug design for nonalcoholic fatty liver disease and diabetes. J Biol Chem. 298:1023442022. View Article : Google Scholar : PubMed/NCBI

32 

Patankar JV, Wong CK, Morampudi V, Gibson WT, Vallance B, Ioannou GN and Hayden MR: Genetic ablation of Cyp8b1 preserves host metabolic function by repressing steatohepatitis and altering gut microbiota composition. Am J Physiol Endocrinol Metab. 314:E418–E432. 2018. View Article : Google Scholar : PubMed/NCBI

33 

Mao Y, Zhao Y, Luo S, Chen H, Liu X, Wu T, Ding G, Liu X, Sheng J, Meng Y and Huang H: Advanced paternal age increased metabolic risks in mice offspring. Biochim Biophys Acta Mol Basis Dis. 1868:1663552022. View Article : Google Scholar : PubMed/NCBI

34 

Li X, Khan I, Huang G, Lu Y, Wang L, Liu Y, Lu L, Hsiao WLW and Liu Z: Kaempferol acts on bile acid signaling and gut microbiota to attenuate the tumor burden in ApcMin/+ mice. Eur J Pharmacol. 918:1747732022. View Article : Google Scholar : PubMed/NCBI

35 

Mou P, Ge QH, Sheng R, Zhu TF, Liu Y and Ding K: Research progress on the immune microenvironment and immunotherapy in gastric cancer. Front Immunol. 14:12911172023. View Article : Google Scholar : PubMed/NCBI

36 

Gan Y, Ye F and He XX: The role of YWHAZ in cancer: A maze of opportunities and challenges. J Cancer. 11:2252–2264. 2020. View Article : Google Scholar : PubMed/NCBI

37 

Sheng N, Yan L, Wu K, You W, Gong J, Hu L, Tan G, Chen H and Wang Z: TRIP13 promotes tumor growth and is associated with poor prognosis in colorectal cancer. Cell Death Dis. 9:4022018. View Article : Google Scholar : PubMed/NCBI

38 

Ma J, Chen W, Wang K, Tian K, Li Q, Zhao T, Zhang L, Wang L, Wu Z and Zhang J: Identification of the different roles and potential mechanisms of T isoforms in the tumor recurrence and cell cycle of chordomas. Onco Targets Ther. 12:11777–11791. 2019. View Article : Google Scholar : PubMed/NCBI

39 

Guo F, Jiao D, Sui GQ, Sun LN, Gao YJ, Fu QF and Jin CX: Anticancer effect of YWHAZ silencing via inducing apoptosis and autophagy in gastric cancer cells. Neoplasma. 65:693–700. 2018. View Article : Google Scholar : PubMed/NCBI

Related Articles

  • Abstract
  • View
  • Download
  • Twitter
Copy and paste a formatted citation
Spandidos Publications style
Li F, Dong Q, Kai Z, Pan Q and Liu C: CYP8B1 is a prognostic biomarker with important functional implications in hepatocellular carcinoma. Oncol Rep 54: 104, 2025.
APA
Li, F., Dong, Q., Kai, Z., Pan, Q., & Liu, C. (2025). CYP8B1 is a prognostic biomarker with important functional implications in hepatocellular carcinoma. Oncology Reports, 54, 104. https://doi.org/10.3892/or.2025.8937
MLA
Li, F., Dong, Q., Kai, Z., Pan, Q., Liu, C."CYP8B1 is a prognostic biomarker with important functional implications in hepatocellular carcinoma". Oncology Reports 54.3 (2025): 104.
Chicago
Li, F., Dong, Q., Kai, Z., Pan, Q., Liu, C."CYP8B1 is a prognostic biomarker with important functional implications in hepatocellular carcinoma". Oncology Reports 54, no. 3 (2025): 104. https://doi.org/10.3892/or.2025.8937
Copy and paste a formatted citation
x
Spandidos Publications style
Li F, Dong Q, Kai Z, Pan Q and Liu C: CYP8B1 is a prognostic biomarker with important functional implications in hepatocellular carcinoma. Oncol Rep 54: 104, 2025.
APA
Li, F., Dong, Q., Kai, Z., Pan, Q., & Liu, C. (2025). CYP8B1 is a prognostic biomarker with important functional implications in hepatocellular carcinoma. Oncology Reports, 54, 104. https://doi.org/10.3892/or.2025.8937
MLA
Li, F., Dong, Q., Kai, Z., Pan, Q., Liu, C."CYP8B1 is a prognostic biomarker with important functional implications in hepatocellular carcinoma". Oncology Reports 54.3 (2025): 104.
Chicago
Li, F., Dong, Q., Kai, Z., Pan, Q., Liu, C."CYP8B1 is a prognostic biomarker with important functional implications in hepatocellular carcinoma". Oncology Reports 54, no. 3 (2025): 104. https://doi.org/10.3892/or.2025.8937
Follow us
  • Twitter
  • LinkedIn
  • Facebook
About
  • Spandidos Publications
  • Careers
  • Cookie Policy
  • Privacy Policy
How can we help?
  • Help
  • Live Chat
  • Contact
  • Email to our Support Team