Spandidos Publications Logo
  • About
    • About Spandidos
    • Aims and Scopes
    • Abstracting and Indexing
    • Editorial Policies
    • Reprints and Permissions
    • Job Opportunities
    • Terms and Conditions
    • Contact
  • Journals
    • All Journals
    • Oncology Letters
      • Oncology Letters
      • Information for Authors
      • Editorial Policies
      • Editorial Board
      • Aims and Scope
      • Abstracting and Indexing
      • Bibliographic Information
      • Archive
    • International Journal of Oncology
      • International Journal of Oncology
      • Information for Authors
      • Editorial Policies
      • Editorial Board
      • Aims and Scope
      • Abstracting and Indexing
      • Bibliographic Information
      • Archive
    • Molecular and Clinical Oncology
      • Molecular and Clinical Oncology
      • Information for Authors
      • Editorial Policies
      • Editorial Board
      • Aims and Scope
      • Abstracting and Indexing
      • Bibliographic Information
      • Archive
    • Experimental and Therapeutic Medicine
      • Experimental and Therapeutic Medicine
      • Information for Authors
      • Editorial Policies
      • Editorial Board
      • Aims and Scope
      • Abstracting and Indexing
      • Bibliographic Information
      • Archive
    • International Journal of Molecular Medicine
      • International Journal of Molecular Medicine
      • Information for Authors
      • Editorial Policies
      • Editorial Board
      • Aims and Scope
      • Abstracting and Indexing
      • Bibliographic Information
      • Archive
    • Biomedical Reports
      • Biomedical Reports
      • Information for Authors
      • Editorial Policies
      • Editorial Board
      • Aims and Scope
      • Abstracting and Indexing
      • Bibliographic Information
      • Archive
    • Oncology Reports
      • Oncology Reports
      • Information for Authors
      • Editorial Policies
      • Editorial Board
      • Aims and Scope
      • Abstracting and Indexing
      • Bibliographic Information
      • Archive
    • Molecular Medicine Reports
      • Molecular Medicine Reports
      • Information for Authors
      • Editorial Policies
      • Editorial Board
      • Aims and Scope
      • Abstracting and Indexing
      • Bibliographic Information
      • Archive
    • World Academy of Sciences Journal
      • World Academy of Sciences Journal
      • Information for Authors
      • Editorial Policies
      • Editorial Board
      • Aims and Scope
      • Abstracting and Indexing
      • Bibliographic Information
      • Archive
    • International Journal of Functional Nutrition
      • International Journal of Functional Nutrition
      • Information for Authors
      • Editorial Policies
      • Editorial Board
      • Aims and Scope
      • Abstracting and Indexing
      • Bibliographic Information
      • Archive
    • International Journal of Epigenetics
      • International Journal of Epigenetics
      • Information for Authors
      • Editorial Policies
      • Editorial Board
      • Aims and Scope
      • Abstracting and Indexing
      • Bibliographic Information
      • Archive
    • Medicine International
      • Medicine International
      • Information for Authors
      • Editorial Policies
      • Editorial Board
      • Aims and Scope
      • Abstracting and Indexing
      • Bibliographic Information
      • Archive
  • Articles
  • Information
    • Information for Authors
    • Information for Reviewers
    • Information for Librarians
    • Information for Advertisers
    • Conferences
  • Language Editing
Spandidos Publications Logo
  • About
    • About Spandidos
    • Aims and Scopes
    • Abstracting and Indexing
    • Editorial Policies
    • Reprints and Permissions
    • Job Opportunities
    • Terms and Conditions
    • Contact
  • Journals
    • All Journals
    • Biomedical Reports
      • Information for Authors
      • Editorial Policies
      • Editorial Board
      • Aims and Scope
      • Abstracting and Indexing
      • Bibliographic Information
      • Archive
    • Experimental and Therapeutic Medicine
      • Information for Authors
      • Editorial Policies
      • Editorial Board
      • Aims and Scope
      • Abstracting and Indexing
      • Bibliographic Information
      • Archive
    • International Journal of Epigenetics
      • Information for Authors
      • Editorial Policies
      • Editorial Board
      • Aims and Scope
      • Abstracting and Indexing
      • Bibliographic Information
      • Archive
    • International Journal of Functional Nutrition
      • Information for Authors
      • Editorial Policies
      • Editorial Board
      • Aims and Scope
      • Abstracting and Indexing
      • Bibliographic Information
      • Archive
    • International Journal of Molecular Medicine
      • Information for Authors
      • Editorial Policies
      • Editorial Board
      • Aims and Scope
      • Abstracting and Indexing
      • Bibliographic Information
      • Archive
    • International Journal of Oncology
      • Information for Authors
      • Editorial Policies
      • Editorial Board
      • Aims and Scope
      • Abstracting and Indexing
      • Bibliographic Information
      • Archive
    • Medicine International
      • Information for Authors
      • Editorial Policies
      • Editorial Board
      • Aims and Scope
      • Abstracting and Indexing
      • Bibliographic Information
      • Archive
    • Molecular and Clinical Oncology
      • Information for Authors
      • Editorial Policies
      • Editorial Board
      • Aims and Scope
      • Abstracting and Indexing
      • Bibliographic Information
      • Archive
    • Molecular Medicine Reports
      • Information for Authors
      • Editorial Policies
      • Editorial Board
      • Aims and Scope
      • Abstracting and Indexing
      • Bibliographic Information
      • Archive
    • Oncology Letters
      • Information for Authors
      • Editorial Policies
      • Editorial Board
      • Aims and Scope
      • Abstracting and Indexing
      • Bibliographic Information
      • Archive
    • Oncology Reports
      • Information for Authors
      • Editorial Policies
      • Editorial Board
      • Aims and Scope
      • Abstracting and Indexing
      • Bibliographic Information
      • Archive
    • World Academy of Sciences Journal
      • Information for Authors
      • Editorial Policies
      • Editorial Board
      • Aims and Scope
      • Abstracting and Indexing
      • Bibliographic Information
      • Archive
  • Articles
  • Information
    • For Authors
    • For Reviewers
    • For Librarians
    • For Advertisers
    • Conferences
  • Language Editing
Login Register Submit
  • This site uses cookies
  • You can change your cookie settings at any time by following the instructions in our Cookie Policy. To find out more, you may read our Privacy Policy.

    I agree
Search articles by DOI, keyword, author or affiliation
Search
Advanced Search
presentation
Experimental and Therapeutic Medicine
Join Editorial Board Propose a Special Issue
Print ISSN: 1792-0981 Online ISSN: 1792-1015
Journal Cover
September-2019 Volume 18 Issue 3

Full Size Image

Sign up for eToc alerts
Recommend to Library

Journals

International Journal of Molecular Medicine

International Journal of Molecular Medicine

International Journal of Molecular Medicine is an international journal devoted to molecular mechanisms of human disease.

International Journal of Oncology

International Journal of Oncology

International Journal of Oncology is an international journal devoted to oncology research and cancer treatment.

Molecular Medicine Reports

Molecular Medicine Reports

Covers molecular medicine topics such as pharmacology, pathology, genetics, neuroscience, infectious diseases, molecular cardiology, and molecular surgery.

Oncology Reports

Oncology Reports

Oncology Reports is an international journal devoted to fundamental and applied research in Oncology.

Experimental and Therapeutic Medicine

Experimental and Therapeutic Medicine

Experimental and Therapeutic Medicine is an international journal devoted to laboratory and clinical medicine.

Oncology Letters

Oncology Letters

Oncology Letters is an international journal devoted to Experimental and Clinical Oncology.

Biomedical Reports

Biomedical Reports

Explores a wide range of biological and medical fields, including pharmacology, genetics, microbiology, neuroscience, and molecular cardiology.

Molecular and Clinical Oncology

Molecular and Clinical Oncology

International journal addressing all aspects of oncology research, from tumorigenesis and oncogenes to chemotherapy and metastasis.

World Academy of Sciences Journal

World Academy of Sciences Journal

Multidisciplinary open-access journal spanning biochemistry, genetics, neuroscience, environmental health, and synthetic biology.

International Journal of Functional Nutrition

International Journal of Functional Nutrition

Open-access journal combining biochemistry, pharmacology, immunology, and genetics to advance health through functional nutrition.

International Journal of Epigenetics

International Journal of Epigenetics

Publishes open-access research on using epigenetics to advance understanding and treatment of human disease.

Medicine International

Medicine International

An International Open Access Journal Devoted to General Medicine.

Journal Cover
September-2019 Volume 18 Issue 3

Full Size Image

Sign up for eToc alerts
Recommend to Library

  • Article
  • Citations
    • Cite This Article
    • Download Citation
    • Create Citation Alert
    • Remove Citation Alert
    • Cited By
  • Similar Articles
    • Related Articles (in Spandidos Publications)
    • Similar Articles (Google Scholar)
    • Similar Articles (PubMed)
  • Download PDF
  • Download XML
  • View XML
Article Open Access

7,8‑Dihydroxyflavone activates Nrf2/HO‑1 signaling pathways and protects against osteoarthritis

  • Authors:
    • Dawei Cai
    • Wan Feng
    • Jun Liu
    • Longhai Jiang
    • Sichun Chen
    • Tangbo Yuan
    • Chen Yu
    • Hao Xie
    • Dawei Geng
    • Jian Qin
  • View Affiliations / Copyright

    Affiliations: Department of Orthopaedics, Sir Run Run Hospital, Nanjing Medical University, Nanjing, Jiangsu 211166, P.R. China, Department of Gastroenterology, Affiliated Hospital of Nanjing University of Chinese Medicine, Nanjing, Jiangsu 210029, P.R. China, Department of Orthopaedics, The Second Affiliated Hospital of Nanjing Medical University, Nanjing, Jiangsu 210011, P.R. China
    Copyright: © Cai et al. This is an open access article distributed under the terms of Creative Commons Attribution License.
  • Pages: 1677-1684
    |
    Published online on: July 8, 2019
       https://doi.org/10.3892/etm.2019.7745
  • Expand metrics +
Metrics: Total Views: 0 (Spandidos Publications: | PMC Statistics: )
Metrics: Total PDF Downloads: 0 (Spandidos Publications: | PMC Statistics: )
Cited By (CrossRef): 0 citations Loading Articles...

This article is mentioned in:



Abstract

The aim of the present study was to investigate the effect of 7,8‑dihydroxyflavone (7,8‑DHF) against osteoarthritis (OA) and examine its regulatory role in the nuclear factor (erythroid‑derived 2)‑like 2 (Nrf2) signaling pathway in chondrocytes. Primary mouse chondrocytes were treated with 7,8‑DHF to examine the expression of Nrf2 and downstream heme oxygenase 1 (HO‑1). The surgical destabilization of the medial meniscus model was used to assess the effectiveness of 7,8‑DHF in protecting the cartilage from damage, with knee cartilage harvested from mice for histological analysis. The results revealed that 7,8‑DHF activated the Nrf2 signaling pathway in primary chondrocytes. Cartilage degradation in the 7,8‑DHF‑treated group was reduced significantly compared with that in the vehicle‑treated group, according to histological evaluation. The gene expression of matrix metalloproteinase (MMP)1, MMP3, MMP13, interleukin (IL)‑1β, IL‑6 and tumor necrosis factor‑α were reduced in the cartilage of OA mice following 7,8‑DHF treatment. Genetic and protein analyses indicated that the expression levels of HO‑1 were upregulated in the cartilage of the knee with OA, and 7,8‑DHF treatment further promoted the induction of HO‑1. These results suggest that 7,8‑DHF may serve as a potential therapeutic agent in OA.

Introduction

Osteoarthritis (OA) is one of the most common types of arthritis, affecting 15% of the population worldwide, which leads to a reduced quality of life and poses a substantial health threat (1–3). To the best of our knowledge, effective early treatment of OA remains a challenge. Despite many etiological factors having been shown to be involved in the progression of OA, the underlying mechanism remains to be fully elucidated. Oxidative stress is known to serve a critical role in the progression of OA. Our previous studies confirmed that a lack of nuclear factor (erythroid-derived 2)-like 2 (Nrf2), a key transcription factor that regulates the antioxidant defense system, can result in cartilage degradation (4). Therefore, the aim of the present study was to establish novel effective strategies by targeting oxidative stress. 7,8-Dihydroxyflavone (7,8-DHF) is a natural flavone, which is widely distributed in plants. 7,8-DHF was first reported to have a therapeutic effect on various central nervous system diseases, including the tropomyosin receptor kinase B (TrkB) agonist (5). Previous studies have reported that 7,8-DHF can independently confer neuroprotection through its antioxidant activity (5–7). Further studies have reported that 7,8-DHF protected C2C12 myoblasts and hamster lung fibroblasts from oxidative stress via ERK/Nrf2/heme oxygenase-1 signaling pathway activation (8,9). The aim of the present study was to examine the regulatory role of 7,8-DHF on the Nrf2 signaling pathway in primary articular chondrocytes, and investigate whether 7,8-DHF can delay the progression of articular cartilage destruction in an animal model of OA.

Materials and methods

Chemicals and reagents

7,8-DHF (purity >99%) was procured from Sigma-Aldrich; Merck KGaA. Anti-Nrf2 (cat. no. BS1258) and anti-HO-1 (cat. no. BS6626) antibodies were supplied by Bioworld Technology at a dilution of 1:1,000. Anti-actin (cat. no. 4970) and anti-lamin B (cat. no. 13435) antibodies were obtained from Cell Signaling Technology, Inc. at a dilution of 1:5,000. Secondary HRP-conjugated goat anti-rabbit (cat. no. BS13278) antibody was purchased from Bioworld Technology, Inc. and used at a dilution of 1:5,000. The Cell Counting Kit-8 (CCK-8) and nuclear protein extraction kit were purchased from Beyotime Institute of Biotechnology. The superoxidase dismutase (SOD) and malondialdehyde (MDA) assay kits were supplied by Nanjing Jiancheng Bioengineering Institute. The fluorescent probe 2′,7′-dichlorodihydrofluorescein diacetate (H2DCFDA) was obtained from Molecular Probes; Thermo Fisher Scientific, Inc.

Cell viability assay

Cell viability was evaluated using a CCK-8 assay. Briefly, chondrocytes were seeded in 96-well plates at a density of 5×103 cells/well and cultured with various concentrations of 7,8-DHF (0, 1, 2, 4, 6, 8 and 10 µM) for 8 h at 37°C. Following incubation, 10 µl of CCK-8 solution was added to each well and the cells were further incubated for 1 h at 37°C. The absorbance was measured at a wavelength of 450 nm using a microplate reader (Bio-Rad Laboratories, Inc.).

Analysis of antioxidant enzyme activities

The primary mouse chondrocytes pre-treated with various doses of 7,8-DHF (0,1,3 and 9 µM) for 8 h were cultured in 40 ng/ml H2O2 for 24 h at 37°C. The cells were washed in ice-cold phosphate buffer and total proteins were extracted with 100 µl RIPA for 15 min. The lysates were homogenized using an ultrasonic homogenizer and centrifuged at 13,000 × g for 5 min at 4°C. The MDA contents in the supernatant were measured by monitoring thiobarbituric acid reacting substances. Using a spectrophotometer, the activities of SOD were measured at a wavelength of 532 nm using the assay kit (Nanjing Jiancheng Bioengineering Institute) according to the manufacturer's protocols.

Measurement of intracellular reactive oxygen species (ROS)

The generation of ROS was detected using the fluorescent probe, H2DCFDA. Following incubation with various concentrations of 7,8-DHF for 8 h, the primary mouse chondrocytes were treated with/without H2O2 for 24 h. The cells were incubated with H2DCFDA (10 µM) for 30 min at room temperature in the dark. The production of ROS in the cells was monitored using a flow cytometer (BD Biosciences) with CellQuest Pro software, version 5.0 (BD Biosciences).

Western blot analysis

The proteins lysed from the primary mouse chondrocytes and the cartilage tissue extracted from the knee joints were measured and normalized for western blot analysis, as previously described (10). Each experimental unit for the mice consisted of a pool of two cartilage compartments. Nuclear extraction was performed according to the manufacturer's protocols of the nuclear protein extraction kit (Beyotime Institute of Biotechnology). Briefly, normalized volumes of samples (20 µg protein) were separated by 10% SDS-PAGE at 100 V for 100 min in Tris-glycine-SDS running buffer (Thermo Fisher Scientific, Inc.). The gel was transferred for 90 min at 300 mA to nitrocellulose membranes (GE Healthcare, Chicago, IL, USA). Membranes were then incubated for 2 h with blocking buffer (5% skimmed milk in TBST) at room temperature, and incubated overnight with the anti-Nrf2 (1:1,000; cat. no. BS1258; Bioworld Technology, Inc.), anti-HO-1 (1:1,000; cat. no. BS6626; Bioworld Technology, Inc.) antibodies and anti-actin (1:5,000; cat. no. 4970; Cell Signaling Technology, Inc.) antibodies at 4°C. Subsequently, the membranes were washed three times in TBST, then incubated with secondary HRP-conjugated goat anti-rabbit (1:5,000 cat. no. BS13278; Bioworld Technology, Inc.) at room temperature for 1 h and finally washed an additional three times in TTBS. The membranes were visualized using the enhanced chemiluminescence assay (Pierce; Thermo Fisher Scientific, Inc.) according to the manufacturer's protocol. Densitometry of protein bands was performed for western blot analysis. Bands were semi-quantified by reverse image scanning densitometry with Photoshop (version 6.0; Adobe Systems, Inc.).

Reverse transcription-quantitative polymerase chain reaction (RT-qPCR) analysis

RNA was extracted from the knee cartilage of mice using TRIzol reagent (Invitrogen; Thermo Fisher Scientific, Inc.), following homogenization. The cartilage, which was snap-frozen in liquid nitrogen and stored at −80°C until RNA extraction, was ground with a pestle and liquid nitrogen-chilled mortar prior to TRIzol extraction. Each experimental unit consisted of a pool of 1–2 cartilage compartments and, when pooling was performed, the experimental unit was regarded as a single unit. The purity and yield of the RNA was determined using a NanoDrop ND-1000 spectrophotometer (Nanodrop Technologies; Thermo Fisher Scientific, Inc.). cDNA was synthesized from the RNA with PrimeScript RT Master mix (Takara Bio, Inc.). Gene expression was measured using a 7500 real-time PCR system in the presence of SYBR Premix Ex Taq reagents, according to the manufacturer's protocol. The thermocycling conditions were as follows: Denaturation at 95°C for 10 min, followed by 45 cycles of denaturation at 95°C for 5 sec, followed by an annealing/extension step at 60°C for 30 sec. The primer sequences are presented in Table I. Relative quantification was defined as 2−ΔΔCq (11). qPCR was performed in triplicate for each sample.

Table I.

G ene-specific primer sequences for qPCR.

Table I.

G ene-specific primer sequences for qPCR.

GeneqPCR primer (5′-3′)
IL-1βForward: ATGGCAGAAGTACCTAAGCTCGC
IL-1βReverse: ACACAAATTGCATGGTGAAGTCAGTT
IL-6Forward: ACACACTGGTTCTGAGGGAC
IL-6Reverse: TACCACAAGGTTGGCAGGTG
TNF-αForward: ATGAGCACAGAAAGCATGATCCGC
TNF-αReverse: CCAAAGTAGACCTGCCCGGACTC
MMP-1Forward: GCCACAAAGTTGATGCAGTT
MMP-1Reverse: GCAGTTGAACCAGCTATTAG
MMP-3Forward: ATGAAAATGAAGGGTCTTCCGG
MMP-3Forward: GCAGAAGCTCCATACCAGCA
MMP-13Forward: ATGCATTCAGCTATCCTGGCCA
MMP-13Reverse: AAGATTGCATTTCTCGGAGCCTG
HO-1Forward: ACATCGACAGCCCCACCAAGTTCAA
HO-1Reverse: CTGACGAAGTGACGCCATCTGTGAG
Nrf2Forward: TCTCCTCGCTGGAAAAAGAA
Nrf2Reverse: AATGTGCTGGCTGTGCTTTA
β-actinForward: TGACGGGGTCACCCACACTGTGCCCATCTA
β-actinReverse: CTAGAAGCATTTGCGGTGGACGATGGAGGG

[i] IL, interleukin; TNF, tumor necrosis factor; MMP, matrix metalloproteinase; HO-1, heme oxygenase 1; Nrf2, nuclear factor (erythroid-derived 2)-like 2; qPCR, quantitative real-time polymerase chain reaction.

Experimental OA and 7,8-DHF treatment

A total of 92 wild-type B6 mice (8–10 weeks old) were used in the experiments and were housed in standard mouse cages (10 animals per cage) in specific-pathogen-free conditions under a light-dark cycle of 12:12 h at 25±2°C with standard mouse food (RM3; Special Dietary Systems) and water ad libitum. Animal health and behavior were monitored every 12 h. When pain/distress were observed, the animals were treated with Buprenex (Reckitt & Colman Pharmaceuticals, Inc.; 0.1–2.0 mg/kg), in addition to crushed or wet food. If pain or distress continued, the mouse was sacrificed regardless of the scheduled endpoints. The criteria that determined discomfort/distress/pain were any three of the following signs: Abnormal posture, a slow, careful or abnormal (waddling) gait, low activity levels, slow eating, cowering or vocalizing on handling, a change in eye or coat appearance, and weight loss. Sacrifice was confirmed by one of the following criteria: Cervical dislocation following no response to tail or toe pinch, no respiration or heartbeat following continuous monitoring for 30 sec, or rigor mortis. All procedures were performed in accordance with the Nanjing Medical University Institutional Animal Care and Use Committee (Nanjing, China) guidelines. The mice were anesthetized by inhalation of ether during OA surgery. OA was induced following sectioning of the medial meniscotibial ligament, also known as the coronary ligament, which connects the medial meniscus to the periphery of the tibial plateau, and mice undergoing sham surgery were used as a control (12,13). 7,8-DHF (Sigma-Aldrich; Merck KGaA) was subsequently dissolved in ethanol and phosphate-buffered saline (PBS). 7,8-DHF was administered by intraperitoneal injections (5 mg/kg) once a week postoperatively. The knee joints of the mice were harvested 4 and 8 weeks postoperatively, and were stained with Safranin O/Fast Green for assessment using the OARSI scoring system for histologic alterations (14). The mounted slides were placed in 70% ethyl alcohol for 15 min and then stained with 0.04% safranin O/sodium acetate buffer (pH 4.0), for 10 min at 22°C.

Cell culture

Murine knee articular cartilage was obtained from 5-day-old B6 mice and digested with collagenase D, as previously described (15). The chondrocytes isolated from articular cartilage of one litter were seeded onto a 10-cm dish at a density of 5×105 cells/per dish. On reaching 80% confluency, the cells were detached and randomly plated in six-well plates (105/well), and cultured in Ham's F-12 (DMEM/F12; Gibco; Thermo Fisher Scientific, Inc.) containing 100 µg/ml streptomycin (Sigma-Aldrich; Merck KGaA), 100 IU/ml penicillin (Sigma-Aldrich; Merck KGaA), 5% FBS (Gibco; Thermo Fisher Scientific, Inc.) and 2 mM L-glutamine at 37°C. Only the first passage cells were used for 7,8-DHF treatment, as indicated below.

Luciferase assays

293 cells (Shanghai Institutes for Biological Sciences, China) were maintained in Dulbecco's modified Eagle's medium (DMEM; Hyclone; GE Healthcare, Chicago, IL, USA) + 200 µM geneticin (G-418; Gibco; Thermo Fisher Scientific, Inc.), supplemented with 10% FBS (Sigma-Aldrich; Merck KGaA) at 37°C with 5% CO2. The HO-1 promoter was amplified by PCR from RAW cell genome DNA using the following primer sequences: HO-1, forward 5′-GGAAGATCTCTGCAGAGCCCCACTGGAG-3′ and reverse 5′-CCCAAGCTTGGAACAGCAACGCTGT-3′. The PCR product was subsequently inserted into the pGL3 vector at the HindIII and Bg1II sites. A non-specific oligo was used to construct a control plasmid. The 293 cells (3×105 cells/well) seeded in 24-well plates were transfected with the HO-1-ARE-promoter-driven luciferase plasmid (Beyotime Institute of Biotechnology). Transfection was performed using Lipofectamine 2000 (Invitrogen; Thermo Fisher Scientific, Inc.). After 24 h of transfection, the cells were treated with 1, 3 and 9 µM of 7,8-DHF for 8 h at 37°C. The relative luciferase activity was measured by normalizing HO-1-ARE-promoter-driven firefly luciferase activity to Renilla luciferase activity with a luciferase assay system (Promega Corporation).

Statistical analysis

All data are expressed as the mean ± standard deviation. Data following Gaussian distribution were further analyzed using Student's t-test and data without Gaussian distribution was analyzed via the Mann-Whitney U test. Differences between groups were analyzed using one-way analysis of variance and Duncan's post hoc test. P<0.05 was considered to indicate a statistically significant difference. All data were analyzed using SPSS 16.0 (SPSS, Inc.) software.

Results

7,8-DHF activates the Nrf2 signaling pathway in primary mouse chondrocytes

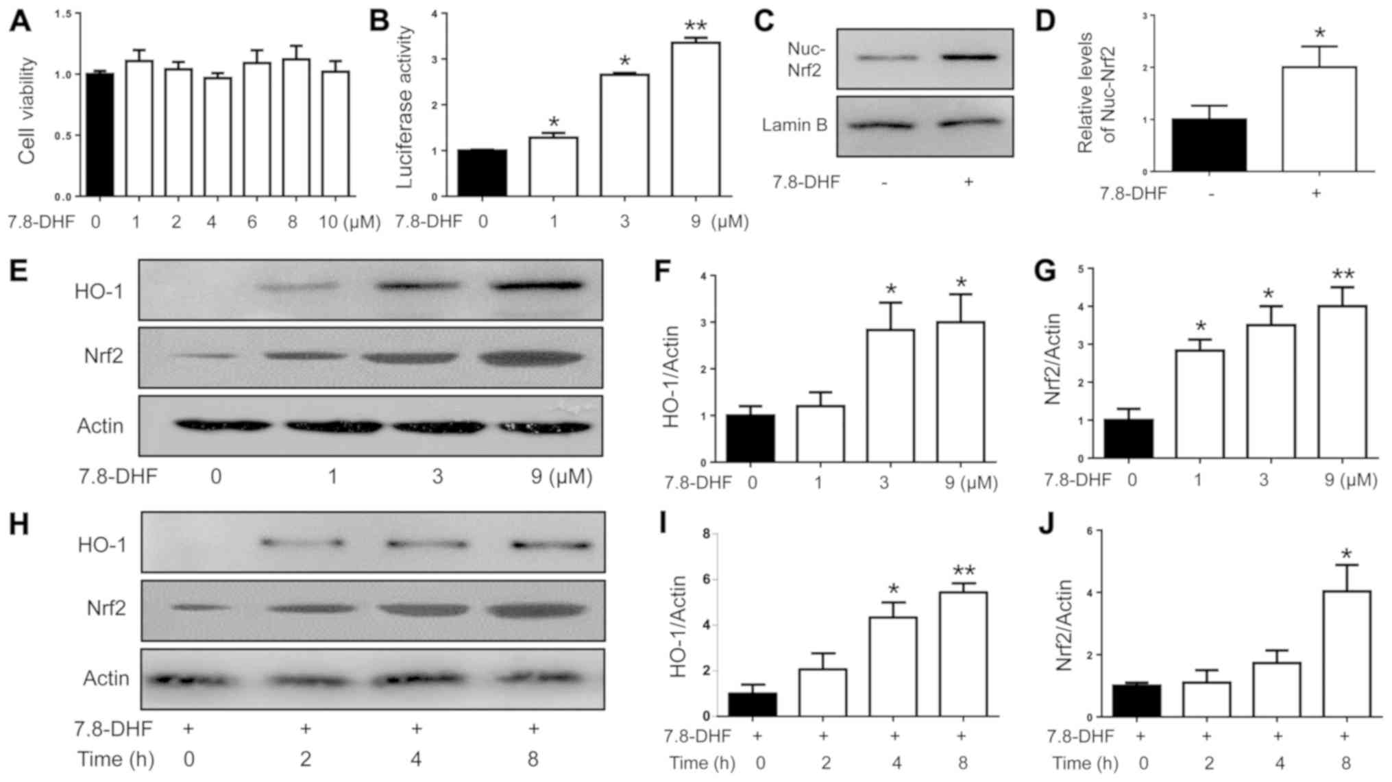
Primary mouse chondrocytes were treated with various doses of 7,8-DHF for 8 h (9). The cytotoxicity of 7,8-DHF was analyzed in primary mouse chondrocytes and non-toxic concentrations were used in the subsequent experiments (Fig. 1A). To examine whether 7,8-DHF can activate Nrf2 signaling in chondrocytes, the effect of 7,8-DHF on the expression of the Nrf2 downstream protein in primary mouse chondrocytes was examined. The results indicated that the expression of HO-1 was upregulated by 7,8-DHF in a dose- and time-dependent manner (Fig. 1E-J). Furthermore, 7,8-DHF treatment caused the nuclear translocation of Nrf2 and activated HO-1 promoter transactivation activity (Fig. 1B-D). Therefore, these findings suggested that 7,8-DHF effectively activated Nrf2 signaling in primary chondrocytes.

Figure 1.

Induction of the expression of Nrf2 and HO-1 with 7,8-DHF treatment in primary mouse chondrocytes. (A) Cell viability assay. Primary mouse chondrocytes were treated with various doses of 7,8-DHF for 8 h. A Cell Counting Kit-8 assay was used to measure the viable cells in triplicate. (B) 293 cells were transiently transfected with HO-1 promoter reporter plasmid and a Renilla luciferase plasmid for 24 h. The cells were treated with various doses of 7,8-DHF for 8 h. The luciferase activity was measured and normalized to Renilla luciferase activity. *P<0.05 and **P<0.01 compared with the untreated control. (C) Primary mouse chondrocytes were treated with 7,8-DHF (9 µM) for 8 h. The cell nuclear fractions were isolated to be assayed for Nrf2, with lamin B serving as a control. (D) Quantitative analysis of nuclear expression levels of Nrf2. *P<0.05 compared with the untreated controls. (E) Primary mouse chondrocytes were treated with various doses of 7,8-DHF for 8 h. Quantitative analysis of the expression levels of (F) HO-1 and (G) Nrf2. *P<0.05 and **P<0.01 compared with untreated control. (H) Primary mouse chondrocytes were treated with 7,8-DHF (9 µM) at different time points and HO-1 and Nrf2 were assayed by western blot analysis. Quantitative analysis of the expression levels of (I) HO-1 and (J) Nrf2. *P<0.05 and **P<0.01 compared with the untreated controls. 7,8-DHF, 7,8-dihydroxyflavone; Nrf2, nuclear factor (erythroid-derived 2)-like 2; HO-1, heme oxygenase-1.

7,8-DHF regulates the activities of antioxidant markers

To investigate whether 7,8-DHF affects oxidative stress damage, the level of intracellular ROS, the content of MDA and the activity of SOD were measured. The H2O2-induced ROS fluorescence intensity was markedly weakened in the chondrocytes pretreated with 7,8-DHF (Fig. 2A). 7,8-DHF treatment suppressed the expression level of MDA (Fig. 2B) and increasing the activity of SOD (Fig. 2C). The results suggested that 7,8-DHF attenuated H2O2-induced oxidative stress in primary chondrocytes.

Figure 2.

7,8-DHF ameliorates oxidative stress in primary mouse-treated chondrocytes. Chondrocytes were pretreated with different concentrations of 7,8-DHF for 8 h and incubated with 40 ng/ml H2O2 for 24 h. (A) Effect of 7,8-DHF treatment on the level of intracellular ROS. (B) Effects of 7,8-DHF on MDA content. (C) Effects of 7,8-DHF on SOD activities. #P<0.05 and ##P<0.01 compared with the untreated control. *P<0.05, **P<0.01 compared with H2O2-treated group. SOD, superoxidase dismutase; MDA, malondialdehyde; 7,8-DHF, 7,8-dihydroxyflavone; ROS, reactive oxygen species.

7,8-DHF alleviates OA-associated cartilage damage

The vehicle-treated OA mice exhibited a loss of knee joint cartilage with exposed subchondral bone, whereas the 7,8-DHF-treated group exhibited a greater extent of cartilage damage alleviation (Fig. 3A). The 7,8-DHF-treated group exhibited a lower staining score of 1.70±1.10 for the tibia (P<0.05) 4 weeks following surgery (Fig. 3B). In the 7,8-DHF-treatment group, the stained sections of the joints harvested at 8 weeks had lower scores of 2.20±0.93 for the femur and 2.45±1.40 for the tibia, indicating that 7,8-DHF significantly protected the cartilage from damage in the femoral condyle and medial tibial plateau (Fig. 4A and B). Therefore, 7,8-DHF had a protective effect on the cartilage of the OA mouse model.

Figure 3.

Histological features and scoring for structural damage in mouse knee articular cartilage 4 weeks following DMM model establishment. OA was induced in B6 mice following surgical DMM, and 7,8-DHF or vehicle was subsequently administered by intraperitoneal injection. (A) Representative frontal sections (6-µm) were stained with Safranin O/Fast Green (n=10 mice per group). Images were captured at ×200 magnification. Arrows indicate the damage-affected cartilage areas. Scale bars=100 µm. (B) Histological scoring of OA. *P<0.05 compared with the OA group. 7,8-DHF, 7,8-dihydroxyflavone; OA, osteoarthritis; DMM, destabilization of the medial meniscus.

Figure 4.

Histological features and scoring for structural damage in mouse knee articular cartilage at 8 weeks following destabilization of the DMM model. OA was induced in C57BL/6J mice following surgical DMM, 7,8-DHF or vehicle was administered by intraperitoneal injection. (A) Representative frontal sections (6-µm) were stained with Safranin O/Fast Green (n=10 mice per group). Images were captured at ×200 magnification. Arrows indicate the damage-affected cartilage areas. Scale bars=100 µm. (B) Histologic scoring of OA. *P<0.05 compared with the OA group. 7,8-DHF, 7,8-dihydroxyflavone; OA, osteoarthritis; DMM, destabilization of the medial meniscus.

7,8-DHF attenuates OA-associated mRNA expression

The cartilage of the knee joints was used to examine changes in the OA-associated mRNA expression levels via RT-qPCR analysis. Consistent with the histopathological results, the cartilage of the OA group exhibited significantly higher mRNA expression levels of TNF-α, IL-1β, IL-6, MMP-1, MMP-3 and MMP-13 compared with that in the sham group, and the upregulated gene expression levels were suppressed by 7,8-DHF (Fig. 5A-F).

Figure 5.

Effects of 7,8-DHF on OA-associated mRNA expression. Relative gene expression levels of (A) MMP-1, (B) MMP-3, (C) MMP-13, (D) IL-1β, (E) IL-6 and (F) TNF-α in the knee joint cartilage of mice. #P<0.05 and ##P<0.01 compared with the sham group. *P<0.05 and **P<0.01 compared with the OA group. 7,8-DHF, 7,8-dihydroxyflavone; OA, osteoarthritis; MMP, matrix metalloproteinases; IL, interleukin; TNF-α, tumor necrosis factor α.

7,8-DHF increases the expression of HO-1 and Nrf2 in vivo

The expression of HO-1 and Nrf2 in the knee cartilage obtained from mice was further examined, in order to investigate whether Nrf2-HO-1 was substantially upregulated in the 7,8-DHF-treatment group. The results of the present study confirmed that the protein and gene expression levels of HO-1 and Nrf2 increased following 7,8-DHF treatment (Fig. 6A-E). This was consistent with the data in vitro, indicating that 7,8-DHF may serve a protective role in cartilage erosion in OA mice via Nrf2 signaling pathway activation.

Figure 6.

Effects of 7,8-DHF on the expression of Nrf2/HO-1. (A) Representative western blot analysis and the expression ratio of (B) HO-1 and (C) Nrf2 to Actin (n=6; *P<0.05). Gene expression levels of (D) HO-1 and (E) Nrf2 in cartilage from mice knee joints of the sham, OA and 7,8-DHF-treated groups. #P<0.05 compared with the sham group. *P<0.05 compared with the OA group. 7,8-DHF, 7,8-dihydroxyflavone; Nrf2, nuclear factor-(erythroid-derived 2)-like 2; HO-1, heme oxygenase-1.

Discussion

Excessive oxidative stress is a common pathological mechanism, which has been demonstrated to be involved in the progression of OA (16–18). Excessive oxidative stress can increase the secretion of inflammatory cytokines and alter the function of multiple signaling pathways in chondrocytes, causing cell dysfunction, extracellular matrix degradation and the programmed cell death or necrosis of chondrocytes during OA (19–21). Nrf2 is known to regulate antioxidant protein expression, which protects against the oxidative damage induced by inflammation and injury. Usually, Nrf2 resides in the cytoplasm and translocates to the nucleus during conditions of stress. Nrf2 binds to the antioxidant response elements, which are located in the promoter region, and one of the target genes is HO-1, which counteracts the oxidative damage in various tissue injuries (22–24). The expression of HO-1 has been reported to be upregulated in numerous inflammatory diseases, as a physiological response to oxidant damage in the aforementioned conditions. Maicas et al reported that HO-1 was expressed at a high level in mice with K/BxN serum-induced rheumatoid arthritis (RA) (25). Although Kobayashi et al demonstrated that the expression of HO-1 was enhanced in the joint tissues of patients with RA compared with that in patients with OA (26), the present study demonstrated that the level of HO-1 was higher in cartilage with OA compared with that in normal mice cartilage, which indicated that activation of the Nrf2/HO-1 signaling pathway may have a cytoprotective effect in the cartilage once OA develops.

MMPs and proinflammatory cytokines are considered to promote cartilage OA injuries (27–29). In accordance with previous studies, the present study indicated that the increased expression of MMP-1, MMP-3 and MMP-13 in the cartilage of mice with OA was suppressed following 7,8-DHF treatment. The findings reported by Choi et al (30) indicated that 7,8-DHF inhibited the expression of MMP-1 in Hs68 cells. Therefore, the suppressive effect of 7,8-DHF on MMPs depends on the cell type. Proinflammatory cytokines also serve major roles in the pathogenesis of OA. qPCR analysis indicated that 7,8-DHF decreased the expression of IL-1β, IL-6 and TNF-α in the arthritic cartilage. This result was consistent with the results of a previous study that the lipopolysaccharide (LPS)-induced production of TNF-α, prostaglandin E2, NO and IL-6 was inhibited by 7,8-DHF in RAW264.7 cells (31). Park et al (32), further reported that 7,8-DHF may reduce the generation of pro-inflammatory mediators and cytokines by inhibiting the MAPK and nuclear factor (NF)-κB signaling pathways in LPS-stimulated BV2 microglial cells.

In addition to the antioxidant benefits, HO-1 serves an important regulatory role in the inflammation and catabolism in chondrocytes. Associated studies have confirmed that HO-1 is involved in the production of MMPs and proinflammatory cytokines. The upregulation of HO-1, which is induced by BTB domain and CNC homology 1 deficiency, decreased the gene expression of MMP-13 and A disintegrin and metalloproteinase with thrombospondin motifs 5 in response to cytokine treatment in primary mouse articular chondrocytes (33). Rousset et al also reported that the increased expression of HO-1 caused a significant decrease in the expression of MMP-1 stimulated by IL-1β in human C-20/A4 chondrocytes (34). As an inducible isoform of HO, HO-1 degrades heme to carbon monoxide, biliverdin and Fe2+. Carbon monoxide can suppress the synthesis of inflammatory mediators, including pro-inflammatory cytokines and nitric oxide (35). Previous studies have reported that the overexpression of HO-1 inhibited the generation of IL-6 and activation of the NF-κB signaling pathway in cultured human tracheal smooth muscle cells (36).

7,8-DHF is an occurring flavone found in natural plants. It has been reported to act as a potent and selective small-molecule agonist of TrkB. The protective effects of 7,8-DHF on cells by scavenging intracellular ROS has been reported in HT-22 hippocampal cells and PC12 pheochromocytoma cells (37,38). 7,8-DHF has also been demonstrated to protect lung fibroblasts against oxidative damage by activating the ERK/Nrf2/HO-1 and PI3K/Akt signaling pathways (9). Our previous study indicated that Nrf2 deficiency caused more severe cartilage degradation in the knee joints of mice with OA, however, the damage was reduced by activating the Nrf2/HO-1 signaling pathway. The results of the present study indicated that 7,8-DHF enhanced the expression and translocation of Nrf2 into the nucleus, leading to an enhanced expression of HO-1 in primary mouse chondrocytes. The expression of HO-1 in the knee cartilage of mice with OA was also upregulated following 7,8-DHF treatment by administering once-a-week intraperitoneal injections postoperatively. These were in line with the findings in vitro. These results suggested that 7,8-DHF may protect against oxidative damage in OA cartilage.

OA is an age-associated joint disease and is characterized by the slow progression of cartilage degradation. Therefore, mice were sacrificed at different time points, in order to properly mimic this stepwise development of OA. The histological results obtained 4 and 8 weeks following surgery demonstrated that 7,8-DHF effectively reduced cartilage damage in the cartilage of OA mice. As 7,8-DHF was administered to mice at the same time of the onset of OA in the study, whether 7,8-DHF is protective in pre-arthritic knees remains to be elucidated.

In conclusion, the present study demonstrated for the firstςtime, to the best of our knowledge, the protective effect of 7,8-DHF treatment against cartilage degradation in the development of OA. This effect was associated with activation of the Nrf2-HO-1 signaling pathways. Therefore, these results suggests that 7,8-DHF can be considered as a potential therapeutic option in the treatment of human OA.

Acknowledgements

Not applicable.

Funding

The present study was subsidized by a grant from the Natural Science Foundation of the Jiangsu Higher Education Institutions of China (grant mo. 18KJB320009) for financial support.

Availability of data and materials

The analyzed data sets generated during the present study are available from the corresponding author on reasonable request.

Authors' contributions

DWC, WF and JQ conceived and designed the study. DWC, WF, JL, LHJ, SCC, TBY, CY, HX and DWG performed the experiments. DWC, WF wrote the manuscript. JQ reviewed and edited the manuscript. All authors read and approved the manuscript.

Ethics approval and consent to participate

All experiments related to the use of animals were approved by the Institutional Animal Care and Use Committee of The Sir Run Run Hospital of Nanjing Medical University (Nanjing, China).

Patient consent for publication

Not applicable.

Competing interests

The authors declare that they have no competing interests.

References

1 

Kapoor M, Martel-Pelletier J, Lajeunesse D, Pelletier JP and Fahmi H: Role of proinflammatory cytokines in the pathophysiology of osteoarthritis. Nat Rev Rheumatol. 7:33–42. 2011. View Article : Google Scholar : PubMed/NCBI

2 

Rezende MU, Hernandez AJ, Oliveira CR and Bolliger Neto R: Experimental osteoarthritis model by means of medial meniscectomy in rats and effects of diacerein administration and hyaluronic acid injection. Sao Paulo Med J. 133:4–12. 2015. View Article : Google Scholar : PubMed/NCBI

3 

Di Y, Han C, Zhao L and Ren Y: Is local platelet-rich plasma injection clinically superior to hyaluronic acid for treatment of knee osteoarthritis? A systematic review of randomized controlled trials. Arthritis Res Ther. 20:1282018. View Article : Google Scholar : PubMed/NCBI

4 

Cai D, Yin S, Yang J, Jiang Q and Cao W: Histone deacetylase inhibition activates Nrf2 and protects against osteoarthritis. Arthritis Res Ther. 17:2692015. View Article : Google Scholar : PubMed/NCBI

5 

Jang SW, Liu X, Yepes M, Shepherd KR, Miller GW, Liu Y, Wilson WD, Xiao G, Blanchi B, Sun YE and Ye K: A selective TrkB agonist with potent neurotrophic activities by 7, 8-dihydroxyflavone. Proc Natl Acad Sci USA. 107:2687–2692. 2010. View Article : Google Scholar : PubMed/NCBI

6 

Devi L and Ohno M: 7,8-dihydroxyflavone, a small-molecule TrkB agonist, reverses memory deficits and BACE1 elevation in a mouse model of Alzheimer's disease. Neuropsychopharmacology. 37:434–444. 2012. View Article : Google Scholar : PubMed/NCBI

7 

Castello NA, Nguyen MH, Tran JD, Cheng D, Green KN and LaFerla FM: 7,8-Dihydroxyflavone, a small molecule TrkB agonist, improves spatial memory and increases thin spine density in a mouse model of Alzheimer disease-like neuronal loss. PLoS One. 9:e914532014. View Article : Google Scholar : PubMed/NCBI

8 

Kang JS, Choi IW, Han MH, Kim GY, Hong SH, Park C, Hwang HJ, Kim CM, Kim BW and Choi YH: The cytoprotective effects of 7,8-dihydroxyflavone against oxidative stress are mediated by the upregulation of Nrf2-dependent HO-1 expression through the activation of the PI3K/Akt and ERK pathways in C2C12 myoblasts. Int J Mol Med. 36:501–510. 2015. View Article : Google Scholar : PubMed/NCBI

9 

Ryu MJ, Kang KA, Piao MJ, Kim KC, Zheng J, Yao CW, Cha JW, Hyun CL, Chung HS, Park JC, et al: Effect of 7,8-dihydroxyflavone on the up-regulation of Nrf2-mediated heme oxygenase-1 expression in hamster lung fibroblasts. In Vitro Cell Dev Biol Anim. 50:549–554. 2014. View Article : Google Scholar : PubMed/NCBI

10 

Gardiner MD, Vincent TL, Driscoll C, Burleigh A, Bou-Gharios G, Saklatvala J, Nagase H and Chanalaris A: Transcriptional analysis of micro-dissected articular cartilage in post-traumatic murine osteoarthritis. Osteoarthritis Cartilage. 23:616–628. 2015. View Article : Google Scholar : PubMed/NCBI

11 

Livak KJ and Schmittgen TD: Analysis of relative gene expression data using real-time quantitative PCR and the 2(-Delta Delta C(T)) method. Methods. 25:402–408. 2001. View Article : Google Scholar : PubMed/NCBI

12 

Glasson SS, Blanchet TJ and Morris EA: The surgical destabilization of the medial meniscus (DMM) model of osteoarthritis in the 129/SvEv mouse. Osteoarthritis Cartilage. 15:1061–1069. 2007. View Article : Google Scholar : PubMed/NCBI

13 

Little CB and Hunter DJ: Post-traumatic osteoarthritis: From mouse models to clinical trials. Nat Rev Rheumatol. 9:485–497. 2013. View Article : Google Scholar : PubMed/NCBI

14 

Glasson SS, Chambers MG, Van Den Berg WB and Little CB: The OARSI histopathology initiative-recommendations for histological assessments of osteoarthritis in the mouse. Osteoarthritis Cartilage. 18 (Suppl 3):S17–S23. 2010. View Article : Google Scholar : PubMed/NCBI

15 

Gosset M, Berenbaum F, Thirion S and Jacques C: Primary culture and phenotyping of murine chondrocytes. Nat Protoc. 3:1253–1260. 2008. View Article : Google Scholar : PubMed/NCBI

16 

Legrand C, Ahmed U, Anwar A, Rajpoot K, Pasha S, Lambert C, Davidson RK, Clark IM, Thornalley PJ, Henrotin Y and Rabbani N: Glycation marker glucosepane increases with the progression of osteoarthritis and correlates with morphological and functional changes of cartilage in vivo. Arthritis Res Ther. 20:1312018. View Article : Google Scholar : PubMed/NCBI

17 

Yudoh K, Nguyen vT, Nakamura H, Hongo-Masuko K, Kato T and Nishioka K: Potential involvement of oxidative stress in cartilage senescence and development of osteoarthritis: Oxidative stress induces chondrocyte telomere instability and downregulation of chondrocyte function. Arthritis Res Ther. 7:R380–R391. 2005. View Article : Google Scholar : PubMed/NCBI

18 

Dalle-Donne I, Rossi R, Colombo R, Giustarini D and Milzani A: Biomarkers of oxidative damage in human disease. Clin Chem. 52:601–623. 2006. View Article : Google Scholar : PubMed/NCBI

19 

Davies CM, Guilak F, Weinberg JB and Fermor B: Reactive nitrogen and oxygen species in interleukin-1-mediated DNA damage associated with osteoarthritis. Osteoarthritis Cartilage. 16:624–630. 2008. View Article : Google Scholar : PubMed/NCBI

20 

Loeser RF: Aging and osteoarthritis: The role of chondrocyte senescence and aging changes in the cartilage matrix. Osteoarthritis Cartilage. 17:971–979. 2009. View Article : Google Scholar : PubMed/NCBI

21 

Goldring MB and Otero M: Inflammation in osteoarthritis. Curr Opin Rheumatol. 23:471–478. 2011. View Article : Google Scholar : PubMed/NCBI

22 

Loboda A, Damulewicz M, Pyza E, Jozkowicz A and Dulak J: Role of Nrf2/HO-1 system in development, oxidative stress response and diseases: An evolutionarily conserved mechanism. Cell Mol Life Sci. 73:3221–3247. 2016. View Article : Google Scholar : PubMed/NCBI

23 

Biswas C, Shah N, Muthu M, La P, Fernando AP, Sengupta S, Yang G and Dennery PA: Nuclear heme oxygenase-1 (HO-1) modulates subcellular distribution and activation of Nrf2 impacting metabolic and anti-oxidant defenses. J Biol Chem. 289:26882–26894. 2014. View Article : Google Scholar : PubMed/NCBI

24 

Kensler TW, Wakabayashi N and Biswal S: Cell survival responses to environmental stresses via the Keap1-Nrf2-ARE pathway. Annu Rev Pharmacol Toxicol. 47:89–116. 2007. View Article : Google Scholar : PubMed/NCBI

25 

Maicas N, Ferrándiz ML, Brines R, Ibáñez L, Cuadrado A, Koenders MI, van den Berg WB and Alcaraz MJ: Deficiency of Nrf2 accelerates the effector phase of arthritis and aggravates joint disease. Antioxid Redox Signal. 15:889–901. 2011. View Article : Google Scholar : PubMed/NCBI

26 

Kobayashi H, Takeno M, Saito T, Takeda Y, Kirino Y, Noyori K, Hayashi T, Ueda A and Ishigatsubo Y: Regulatory role of heme oxygenase 1 in inflammation of rheumatoid arthritis. Arthritis Rheum. 54:1132–1142. 2006. View Article : Google Scholar : PubMed/NCBI

27 

Li H, Wang D, Yuan Y and Min J: New insights on the MMP-13 regulatory network in the pathogenesis of early osteoarthritis. Arthritis Res Ther. 19:2482017. View Article : Google Scholar : PubMed/NCBI

28 

Shanmugaapriya S, van Caam A, de Kroon L, Vitters EL, Walgreen B, van Beuningen H, Davidson EB and van der Kraan PM: Expression of TGF-β signaling regulator RBPMS (RNA-binding protein with multiple splicing) is regulated by IL-1β and TGF-β superfamily members, and decreased in aged and osteoarthritic cartilage. Cartilage. 7:333–345. 2016. View Article : Google Scholar : PubMed/NCBI

29 

Abdullah M, Mahowald ML, Frizelle SP, Dorman CW, Funkenbusch SC and Krug HE: The effect of intra-articular vanilloid receptor agonists on pain behavior measures in a murine model of acute monoarthritis. J Pain Res. 9:563–570. 2016. View Article : Google Scholar : PubMed/NCBI

30 

Choi JW, Lee J and Park YI: 7,8-Dihydroxyflavone attenuates TNF-α-induced skin aging in Hs68 human dermal fibroblast cells via down-regulation of the MAPKs/Akt signaling pathways. Biomed Pharmacother. 95:1580–1587. 2017. View Article : Google Scholar : PubMed/NCBI

31 

Park HY, Kim GY, Hyun JW, Hwang HJ, Kim ND, Kim BW and Choi YH: 7,8-Dihydroxyflavone exhibits anti-inflammatory properties by downregulating the NF-κB and MAPK signaling pathways in lipopolysaccharide-treated RAW264. 7 cells. Int J Mol Med. 29:1146–1152. 2012.PubMed/NCBI

32 

Park HY, Park C, Hwang HJ, Kim BW, Kim GY, Kim CM, Kim ND and Choi YH: 7,8-Dihydroxyflavone attenuates the release of pro-inflammatory mediators and cytokines in lipopolysaccharide-stimulated BV2 microglial cells through the suppression of the NF-κB and MAPK signaling pathways. Int J Mol Med. 33:1027–1034. 2014. View Article : Google Scholar : PubMed/NCBI

33 

Takada T, Miyaki S, Ishitobi H, Hirai Y, Nakasa T, Igarashi K, Lotz MK and Ochi M: Bach1 deficiency reduces severity of osteoarthritis through upregulation of heme oxygenase-1. Arthritis Res Ther. 17:2852015. View Article : Google Scholar : PubMed/NCBI

34 

Rousset F, Nguyen MV, Grange L, Morel F and Lardy B: Heme oxygenase-1 regulates matrix metalloproteinase MMP-1 secretion and chondrocyte cell death via Nox4 NADPH oxidase activity in chondrocytes. PLoS One. 8:e664782013. View Article : Google Scholar : PubMed/NCBI

35 

Lee TS and Chau LY: Heme oxygenase-1 mediates the anti-inflammatory effect of interleukin-10 in mice. Nat Med. 8:240–246. 2002. View Article : Google Scholar : PubMed/NCBI

36 

Lee IT, Luo SF, Lee CW, Wang SW, Lin CC, Chang CC, Chen YL, Chau LY and Yang CM: Overexpression of HO-1 protects against TNF-alpha-mediated airway inflammation by down-regulation of TNFR1-dependent oxidative stress. Am J Pathol. 175:519–532. 2009. View Article : Google Scholar : PubMed/NCBI

37 

Chen J, Chua KW, Chua CC, Yu H, Pei A, Chua BH, Hamdy RC, Xu X and Liu CF: Antioxidant activity of 7,8-dihydroxyflavone provides neuroprotection against glutamate-induced toxicity. Neurosci Lett. 499:181–185. 2011. View Article : Google Scholar : PubMed/NCBI

38 

Han X, Zhu S, Wang B, Chen L, Li R, Yao W and Qu Z: Antioxidant action of 7,8-dihydroxyflavone protects PC12 cells against 6-hydroxydopamine-induced cytotoxicity. Neurochem Int. 64:18–23. 2014. View Article : Google Scholar : PubMed/NCBI

Related Articles

  • Abstract
  • View
  • Download
  • Twitter
Copy and paste a formatted citation
Spandidos Publications style
Cai D, Feng W, Liu J, Jiang L, Chen S, Yuan T, Yu C, Xie H, Geng D, Qin J, Qin J, et al: 7,8‑Dihydroxyflavone activates Nrf2/HO‑1 signaling pathways and protects against osteoarthritis. Exp Ther Med 18: 1677-1684, 2019.
APA
Cai, D., Feng, W., Liu, J., Jiang, L., Chen, S., Yuan, T. ... Qin, J. (2019). 7,8‑Dihydroxyflavone activates Nrf2/HO‑1 signaling pathways and protects against osteoarthritis. Experimental and Therapeutic Medicine, 18, 1677-1684. https://doi.org/10.3892/etm.2019.7745
MLA
Cai, D., Feng, W., Liu, J., Jiang, L., Chen, S., Yuan, T., Yu, C., Xie, H., Geng, D., Qin, J."7,8‑Dihydroxyflavone activates Nrf2/HO‑1 signaling pathways and protects against osteoarthritis". Experimental and Therapeutic Medicine 18.3 (2019): 1677-1684.
Chicago
Cai, D., Feng, W., Liu, J., Jiang, L., Chen, S., Yuan, T., Yu, C., Xie, H., Geng, D., Qin, J."7,8‑Dihydroxyflavone activates Nrf2/HO‑1 signaling pathways and protects against osteoarthritis". Experimental and Therapeutic Medicine 18, no. 3 (2019): 1677-1684. https://doi.org/10.3892/etm.2019.7745
Copy and paste a formatted citation
x
Spandidos Publications style
Cai D, Feng W, Liu J, Jiang L, Chen S, Yuan T, Yu C, Xie H, Geng D, Qin J, Qin J, et al: 7,8‑Dihydroxyflavone activates Nrf2/HO‑1 signaling pathways and protects against osteoarthritis. Exp Ther Med 18: 1677-1684, 2019.
APA
Cai, D., Feng, W., Liu, J., Jiang, L., Chen, S., Yuan, T. ... Qin, J. (2019). 7,8‑Dihydroxyflavone activates Nrf2/HO‑1 signaling pathways and protects against osteoarthritis. Experimental and Therapeutic Medicine, 18, 1677-1684. https://doi.org/10.3892/etm.2019.7745
MLA
Cai, D., Feng, W., Liu, J., Jiang, L., Chen, S., Yuan, T., Yu, C., Xie, H., Geng, D., Qin, J."7,8‑Dihydroxyflavone activates Nrf2/HO‑1 signaling pathways and protects against osteoarthritis". Experimental and Therapeutic Medicine 18.3 (2019): 1677-1684.
Chicago
Cai, D., Feng, W., Liu, J., Jiang, L., Chen, S., Yuan, T., Yu, C., Xie, H., Geng, D., Qin, J."7,8‑Dihydroxyflavone activates Nrf2/HO‑1 signaling pathways and protects against osteoarthritis". Experimental and Therapeutic Medicine 18, no. 3 (2019): 1677-1684. https://doi.org/10.3892/etm.2019.7745
Follow us
  • Twitter
  • LinkedIn
  • Facebook
About
  • Spandidos Publications
  • Careers
  • Cookie Policy
  • Privacy Policy
How can we help?
  • Help
  • Live Chat
  • Contact
  • Email to our Support Team