Spandidos Publications Logo
  • About
    • About Spandidos
    • Aims and Scopes
    • Abstracting and Indexing
    • Editorial Policies
    • Reprints and Permissions
    • Job Opportunities
    • Terms and Conditions
    • Contact
  • Journals
    • All Journals
    • Oncology Letters
      • Oncology Letters
      • Information for Authors
      • Editorial Policies
      • Editorial Board
      • Aims and Scope
      • Abstracting and Indexing
      • Bibliographic Information
      • Archive
    • International Journal of Oncology
      • International Journal of Oncology
      • Information for Authors
      • Editorial Policies
      • Editorial Board
      • Aims and Scope
      • Abstracting and Indexing
      • Bibliographic Information
      • Archive
    • Molecular and Clinical Oncology
      • Molecular and Clinical Oncology
      • Information for Authors
      • Editorial Policies
      • Editorial Board
      • Aims and Scope
      • Abstracting and Indexing
      • Bibliographic Information
      • Archive
    • Experimental and Therapeutic Medicine
      • Experimental and Therapeutic Medicine
      • Information for Authors
      • Editorial Policies
      • Editorial Board
      • Aims and Scope
      • Abstracting and Indexing
      • Bibliographic Information
      • Archive
    • International Journal of Molecular Medicine
      • International Journal of Molecular Medicine
      • Information for Authors
      • Editorial Policies
      • Editorial Board
      • Aims and Scope
      • Abstracting and Indexing
      • Bibliographic Information
      • Archive
    • Biomedical Reports
      • Biomedical Reports
      • Information for Authors
      • Editorial Policies
      • Editorial Board
      • Aims and Scope
      • Abstracting and Indexing
      • Bibliographic Information
      • Archive
    • Oncology Reports
      • Oncology Reports
      • Information for Authors
      • Editorial Policies
      • Editorial Board
      • Aims and Scope
      • Abstracting and Indexing
      • Bibliographic Information
      • Archive
    • Molecular Medicine Reports
      • Molecular Medicine Reports
      • Information for Authors
      • Editorial Policies
      • Editorial Board
      • Aims and Scope
      • Abstracting and Indexing
      • Bibliographic Information
      • Archive
    • World Academy of Sciences Journal
      • World Academy of Sciences Journal
      • Information for Authors
      • Editorial Policies
      • Editorial Board
      • Aims and Scope
      • Abstracting and Indexing
      • Bibliographic Information
      • Archive
    • International Journal of Functional Nutrition
      • International Journal of Functional Nutrition
      • Information for Authors
      • Editorial Policies
      • Editorial Board
      • Aims and Scope
      • Abstracting and Indexing
      • Bibliographic Information
      • Archive
    • International Journal of Epigenetics
      • International Journal of Epigenetics
      • Information for Authors
      • Editorial Policies
      • Editorial Board
      • Aims and Scope
      • Abstracting and Indexing
      • Bibliographic Information
      • Archive
    • Medicine International
      • Medicine International
      • Information for Authors
      • Editorial Policies
      • Editorial Board
      • Aims and Scope
      • Abstracting and Indexing
      • Bibliographic Information
      • Archive
  • Articles
  • Information
    • Information for Authors
    • Information for Reviewers
    • Information for Librarians
    • Information for Advertisers
    • Conferences
  • Language Editing
Spandidos Publications Logo
  • About
    • About Spandidos
    • Aims and Scopes
    • Abstracting and Indexing
    • Editorial Policies
    • Reprints and Permissions
    • Job Opportunities
    • Terms and Conditions
    • Contact
  • Journals
    • All Journals
    • Biomedical Reports
      • Information for Authors
      • Editorial Policies
      • Editorial Board
      • Aims and Scope
      • Abstracting and Indexing
      • Bibliographic Information
      • Archive
    • Experimental and Therapeutic Medicine
      • Information for Authors
      • Editorial Policies
      • Editorial Board
      • Aims and Scope
      • Abstracting and Indexing
      • Bibliographic Information
      • Archive
    • International Journal of Epigenetics
      • Information for Authors
      • Editorial Policies
      • Editorial Board
      • Aims and Scope
      • Abstracting and Indexing
      • Bibliographic Information
      • Archive
    • International Journal of Functional Nutrition
      • Information for Authors
      • Editorial Policies
      • Editorial Board
      • Aims and Scope
      • Abstracting and Indexing
      • Bibliographic Information
      • Archive
    • International Journal of Molecular Medicine
      • Information for Authors
      • Editorial Policies
      • Editorial Board
      • Aims and Scope
      • Abstracting and Indexing
      • Bibliographic Information
      • Archive
    • International Journal of Oncology
      • Information for Authors
      • Editorial Policies
      • Editorial Board
      • Aims and Scope
      • Abstracting and Indexing
      • Bibliographic Information
      • Archive
    • Medicine International
      • Information for Authors
      • Editorial Policies
      • Editorial Board
      • Aims and Scope
      • Abstracting and Indexing
      • Bibliographic Information
      • Archive
    • Molecular and Clinical Oncology
      • Information for Authors
      • Editorial Policies
      • Editorial Board
      • Aims and Scope
      • Abstracting and Indexing
      • Bibliographic Information
      • Archive
    • Molecular Medicine Reports
      • Information for Authors
      • Editorial Policies
      • Editorial Board
      • Aims and Scope
      • Abstracting and Indexing
      • Bibliographic Information
      • Archive
    • Oncology Letters
      • Information for Authors
      • Editorial Policies
      • Editorial Board
      • Aims and Scope
      • Abstracting and Indexing
      • Bibliographic Information
      • Archive
    • Oncology Reports
      • Information for Authors
      • Editorial Policies
      • Editorial Board
      • Aims and Scope
      • Abstracting and Indexing
      • Bibliographic Information
      • Archive
    • World Academy of Sciences Journal
      • Information for Authors
      • Editorial Policies
      • Editorial Board
      • Aims and Scope
      • Abstracting and Indexing
      • Bibliographic Information
      • Archive
  • Articles
  • Information
    • For Authors
    • For Reviewers
    • For Librarians
    • For Advertisers
    • Conferences
  • Language Editing
Login Register Submit
  • This site uses cookies
  • You can change your cookie settings at any time by following the instructions in our Cookie Policy. To find out more, you may read our Privacy Policy.

    I agree
Search articles by DOI, keyword, author or affiliation
Search
Advanced Search
presentation
International Journal of Molecular Medicine
Join Editorial Board Propose a Special Issue
Print ISSN: 1107-3756 Online ISSN: 1791-244X
Journal Cover
March-2017 Volume 39 Issue 3

Full Size Image

Sign up for eToc alerts
Recommend to Library

Journals

International Journal of Molecular Medicine

International Journal of Molecular Medicine

International Journal of Molecular Medicine is an international journal devoted to molecular mechanisms of human disease.

International Journal of Oncology

International Journal of Oncology

International Journal of Oncology is an international journal devoted to oncology research and cancer treatment.

Molecular Medicine Reports

Molecular Medicine Reports

Covers molecular medicine topics such as pharmacology, pathology, genetics, neuroscience, infectious diseases, molecular cardiology, and molecular surgery.

Oncology Reports

Oncology Reports

Oncology Reports is an international journal devoted to fundamental and applied research in Oncology.

Experimental and Therapeutic Medicine

Experimental and Therapeutic Medicine

Experimental and Therapeutic Medicine is an international journal devoted to laboratory and clinical medicine.

Oncology Letters

Oncology Letters

Oncology Letters is an international journal devoted to Experimental and Clinical Oncology.

Biomedical Reports

Biomedical Reports

Explores a wide range of biological and medical fields, including pharmacology, genetics, microbiology, neuroscience, and molecular cardiology.

Molecular and Clinical Oncology

Molecular and Clinical Oncology

International journal addressing all aspects of oncology research, from tumorigenesis and oncogenes to chemotherapy and metastasis.

World Academy of Sciences Journal

World Academy of Sciences Journal

Multidisciplinary open-access journal spanning biochemistry, genetics, neuroscience, environmental health, and synthetic biology.

International Journal of Functional Nutrition

International Journal of Functional Nutrition

Open-access journal combining biochemistry, pharmacology, immunology, and genetics to advance health through functional nutrition.

International Journal of Epigenetics

International Journal of Epigenetics

Publishes open-access research on using epigenetics to advance understanding and treatment of human disease.

Medicine International

Medicine International

An International Open Access Journal Devoted to General Medicine.

Journal Cover
March-2017 Volume 39 Issue 3

Full Size Image

Sign up for eToc alerts
Recommend to Library

  • Article
  • Citations
    • Cite This Article
    • Download Citation
    • Create Citation Alert
    • Remove Citation Alert
    • Cited By
  • Similar Articles
    • Related Articles (in Spandidos Publications)
    • Similar Articles (Google Scholar)
    • Similar Articles (PubMed)
  • Download PDF
  • Download XML
  • View XML
Article

DNA methylation-mediated caspase-8 downregulation is associated with anti-apoptotic activity and human malignant glioma grade

  • Authors:
    • Yueqiu Teng
    • Yu‑Cui Dong
    • Zhaoyu Liu
    • Yan Zou
    • Hui Xie
    • Yu Zhao
    • Jun Su
    • Fenglin Cao
    • Hua Jin
    • Huan Ren
  • View Affiliations / Copyright

    Affiliations: Department of Immunology, Harbin Medical University, Harbin, Heilongjiang 150081, P.R. China, Department of Neurosurgery, The Third Affiliated Hospital of Harbin Medical University, Harbin, Heilongjiang 150040, P.R. China, Central Laboratory of Blood Cancer, The First Affiliated Hospital of Harbin Medical University, Harbin, Heilongjiang 150001, P.R. China
  • Pages: 725-733
    |
    Published online on: February 7, 2017
       https://doi.org/10.3892/ijmm.2017.2881
  • Expand metrics +
Metrics: Total Views: 0 (Spandidos Publications: | PMC Statistics: )
Metrics: Total PDF Downloads: 0 (Spandidos Publications: | PMC Statistics: )
Cited By (CrossRef): 0 citations Loading Articles...

This article is mentioned in:



Abstract

The methylation-mediated silencing of tumor suppressors, including key apoptosis-related genes plays an important role in the pathogenesis and therapeutic resistance in human cancer. In this study, we aimed to elucidate the role and mechanisms of resistance to apoptosis with caspase-8 gene downregulation in human malignant glioma. Reverse transcription-polymerase chain reaction (RT-PCR) and methylation-specific PCR (MSP) were used to examine caspase-8 expressoin at the mRNA level and gene methylation status in normal brain tissue, glioma tissue and cancer cell lines. Caspase-8 protein kinase activity was measured by caspase-8 colorimetric assays; cell apoptosis was examined by Annexin V/propidium iodide (PI) staining; the rates of tumor cell apoptosis were detected by flow cytometry. Our results revealed that caspase-8 gene silencing may result from the methylation of its gene promoter in human glioma tissues. The expression of caspase-8 at the mRNA level was significantly associated with the grade of human glioma. In certain human cancer cell lines, the expression at the mRNA level, protein kinase activity and tumor cell anti-apoptotic activity and resistance were related to the methylation status of the caspase-8 gene promoter. Thus, the caspase-8 gene methylation status may be used as an indicator for the early diagnosis of human malignant glioma. Combination therapy with demethylation reagents may overcome therapeutic resistance in the same malignancy.

Introduction

Malignant glioma is the most common primary brain tumor affecting adults and is graded according to the World Health Organization (WHO) 2007 pathological classifications as follows: grade I, pilocytic astrocytoma is generally benign; grade II, low-grade astrocytoma (LGA); grade III, anaplastic astrocytoma (AA) is prone to transformation into grade IV; and grade IV, glioblastoma (GBM) (1). Malignant astrocytoma (MA) mainly includes AA and GBM, of which the latter, accounts for 50–80% of all MA cases. The median survival of patients with GBM is approximately 12–15 months despite current therapeutic strategies.

Uncontrolled cell apoptosis is one of the most important mechanisms for tumor pathogenesis and thereof therapeutic resistance (2–5). The caspase family is involved in the initiation of early apoptosis, signal transduction and later stage apoptotic effects. One of the key members is caspase-8, an apoptosis initiation factor which is closely related to the occurrence and development of cancer (6). In the extrinsic death receptor-mediated type I apoptotic pathway, Fas ligand and tumor necrosis factor bind to the death receptors, which subsequently interact with the adaptor protein, Fas-associated protein with death domain (FADD) and pro-caspase-8, forming the death-inducing signaling complex (DISC). Caspase-8 activation in the DISC leads to cleavage of pro-caspase-3 and caspase-3 activation (7,8). In the intrinsic mitochondrial-associated type II apoptotic pathway, pro-caspase-9 is activated by cytochrome c, and Smac is released from the damaged mitochondria. Pro-caspase-9 activation leads to the activation of key apoptotic effectors, including caspase-3. Pro-caspase-8 activation can also cleave Bid to trigger mitochondrial cytochrome c release for caspase-3 activation (9). Thus, caspase-3 activation is identified as the key biomarker of the apoptotic pathway in the irreversible stage (10).

In cancer cells, the aberrant methylation of CpG islands located in the promoter regions of genes that are implicated in cell apoptosis, tumor cell migration, or DNA repair process is frequently associated with transcriptional silencing or repression, particularly in the tumor suppressor genes (11–14). For example, the methylation of P16INK4 is widespread in multiple myeloma (15). Sun et al (16) found that the methylation of the caspase-8 gene increased tumor susceptibility in many types of cancer, including lung, esophageal, gastric, colorectal and breast cancer. In sporadic colorectal cancers, the methylation status of O6-methylguanine-DNA-methyltransferase (MGMT) differs among tumor tissue, para-carcinoma tissue and normal tissue, implying that specific gene defects resulting from MGMT epigenetic loss are associated with colorectal cancer development (17). The aberrant methylation of the p33ING1b gene, and in parallel, significantly reduced or absent mRNA levels of the gene have been detected in ovarian cancer samples (18). Moreover, alterations of the 'epigenome' may contribute to biological behaviors and classifications of human cancer (14). For example, the methylation rates of the death-associated protein kinase (DAPK), MGMT and Ras-association domain family 1, isoform A (RASSF1A) genes have been shown to be significantly higher in high-grade cervical squamous cell carcinomas (19). Aberrant DNA methylation is involved in clear cell renal carcinoma invasion and metastasis (20), and affects the survival time of patients with gastric cancer (21).

Nevertheless, the link between the aberrant gene expression of anti-apoptotsc effectors, i.e., the caspase family members, and the pathogenesis of human malignant glioma remains unclear. In this study, we assessed caspase-8 gene expression levels and methylation status in human normal brain, glioma tissue and cancer cell lines, and found that downregulated capase-8 levels were significantly associated with the grade of malignant glioma. Moreover, we verified an association between the capase-8 methylation-related gene downregulation and an enhanced anti-apoptotic activity in selected human cancer cells. Our data thus suggest that caspase-8 gene methylation may serve as an indicator for the early diagnosis of human malignant glioma. Combination therapy with demethylation reagents may overcome resistance in the same malignancy.

Materials and methods

Human glioma tissue specimens and cancer cell lines

From August, 2010 to December, 2012, 66 glioma tissue samples were obtained from patients who underwent resection of cerebral gliomas. Normal brain tissue samples were obtained from 5 patients with brain trauma. This study was approved by the Institutional Research Board of Harbin Medical University and a signed consent form was obtained from each patient prior to obtaining the samples. Histopathological examination revealed that of the 66 patients, 15 had pilocytic astrocytoma, 8 had oligodendroglioma, 13 had anaplastic oligoastrocytoma and 30 had glioblastoma. According to the WHO classification of tumors of the central nervous system (1), our cases were graded as follows: 23 cases belonged to the grade I–II low-level group and 43 cases belonged to the grade III–IV high-level group. Of the 66 cases, 35 were males and 31 were females. The age of the patients ranged from 5 to 65 years (mean age, 36.7±15.2 years). None of the cancer patients had received radiotherapy or chemotherapy prior to surgery (Table I). Furthermore, another set of 10 human glioblastoma (WHO grade IV) patient tissue samples were collected at the same hospital and were randomly selected for further analysis. The same patient selection and diagnosis criteria, as well as the informed consent form, were applied to this set of specimens. All specimens confirmed by neuropathological diagnosis were stored at −80°C after freezing in liquid nitrogen.

Table I

Association between the expression of caspase-8 and clinicopathological characteristics in patients with human glioma (n=66).

Table I

Association between the expression of caspase-8 and clinicopathological characteristics in patients with human glioma (n=66).

CharacteristicNo.Expression of caspase-8
NegativePositiveP-value
Age
 <4030255>0.05
 ≥4036297
Gender
 Male35278>0.05
 Female31274
Tumor volume
 <25 cm330246>0.05
 ≥25 cm336306
Tumor grade
 I–II23158<0.05
 III–IV43394

In the present study, we used various human cancer cell lines (originally obtained from ATCC and maintained in our laboratory) as follows: the U87MG, RG, T98, LN229, LN18 and U343 glioma cell lines; the HT29, LoVo, HCT116, SW620 and SW1116 colorectal cancer cell lines; the DU145 and PC3 prostate cancer cell lines; the HeLa cervical caner cells; the A431 human epidermoid carcinoma cells; and the K562 leukemia cells. The cells were grown in Dulbecco's modified Eagle's medium (DMEM) containing 10% fetal bovine serum (FBS). All cell lines were cultured in an atmosphere of 5% CO2 at 37°C.

Extraction of total RNA, cDNA synthesis and reverse transcription-PCR

TRIzol reagent (Invitrogen, Carlsbad, USA) was used to extract total RNA from the tissues and cell lines. SuperScript II transcription enzyme, oligonucleotide(dT), and random primers (high capactiy cDNA reverse transcription kit; Applied Biosystems) were incubated with total RNA for reverse transcription. The entire process was carried out in accordance with the manufacturer's instructions. The synthesized cDNA was stored at −70°C. The primers used to amplify the caspase-8 gene and the internal reference genes, glyceraldehyde-phosphate dehydrogenase (GAPDH) in tissues and β-actin in cell lines, are listed in Table II. The size of the amplified fragments for caspase-8, GAPDH and β-actin were 427, 240 and 336 bp, respectively. The 50 µl PCR reaction included 1X buffer, 1.5 mM MgCl2, 10 pmol bidirectional primers, 0.2 mM deoxynucleoside triphosphates (dNTPs), 1 unit TaqDNA polymerase, cDNA and double-distilled water. A PCR reaction without a template was used as the negative control. The PCR reaction conditions were as follows: denaturation at 94°C for 5 min; denaturation at 94°C for 30 sec, annealing at 60°C for 45 sec, extension at 72°C for 45 sec, 28 cycles; extension at 72°C for 10 min. PCR products were separated on a 1.2% agarose gel (with ethidium bromide staining). The resultant gel image was analyzed using the AlphaImager gel analysis system. Each analysis was repeated 3 times, and the mean was obtained in order to reduce error. The level of caspase-8 mRNA expression in the glioma and normal brain tissues was determined by semi-quantitative RT-PCR. The semi-quantitative value was expressed as an integrated optical density ratio (irOD), where irOD = (average caspase-8 electrophoresis optical density × area)/(average GAPDH electrophoresis optical density × area). A ratio of >0.5 was considered as positive expression, and a ratio of ≤0.5 was considered as negative expression.

Table II

Primer sequences used for RT-PCR and MSP.

Table II

Primer sequences used for RT-PCR and MSP.

Primer sequences (5′→3′)
Casp-8F: TCTGGAGCATCTGCTGTCTG
Casp-8R: CCTGCCTGGTGTCTGAAGTT
GAPDHF: TGATGACATCAAGAA GGTGGTGAAG
GAPDHR: TCCTTGGAGGCCAT GTAGGCCAT
β-actinF: ATTGGCAATGAGCGGTTCCGC
β-actinR: CTCCTGCTTGCTGATCCACATC
Casp-8 methylatedF: TAGGGGATTCGGAGATTGCGA
Casp-8 methylatedR: CGTATATCTACATTCGAAACGA
Casp-8 unmethylatedF: TAGGGGATTTGGAGATTGTGA
Casp-8 unmethylatedR: CCATATATCTACATTCAAAACAA

[i] F, forward; R, reverse; GAPDH, glyceraldehyde-phosphate dehydrogenase; MSP, methylation-specific PCR.

Extraction of DNA

The Qiagen DNeasy kit (Qiagen Co. Ltd., Shanghai, China) was used to extract DNA from the tissues and cell lines. Extracted DNA was first subjected to agarose gel electrophoresis to detect whether there was any degradation. Subsequently, the quality and quantity of the extracted DNA was determined using an ultraviolet (UV) spectrophotometer (BioPhotometer plus; Eppendorf Co., Ltd., Hamburg, Germany). An OD value of 260/280 nm between 1.8 and 2.0 was used as the quality standard.

Bisulfite modification

As per the reported literature (22), bisulfite modification was performed as follows. First, 2 µg of DNA were diluted with 25 ml distilled water and heated for 5 min in a water bath maintained at 95°C. The denaturation DNA was then mixed with 2% low-melting-point agarose gel. Second, agarose beads were prepared using paraffin sealing film. The beads were placed into microtubes, and 1 ml of fresh sulfite solution (3.0 M sodium bisulfite, 1 mM hydroquinone, pH 5.0) was added to each microtube. The samples were kept at 55°C in the dark in a water bath for 16 h. The samples were then washed twice for 15 min each using 1 ml wash buffer [10 mM Tris-HCl, pH 8.0, 10 mM ethylenediaminetetraacetate (EDTA)] and then washed 3 times for 15 min each using 1 ml 10 N NaOH solution to remove acid. The samples were then neutralized with 200 µl of 1 N HCl 3 times, for 15 min each time. Finally, the samples were washed twice with the wash buffer. Agarose beads were cut into 4–6 equal-sized sections to be used as the methylation-specific PCR (MSP) template.

Methylation-specific PCR assay and PCR product sequencing

The primers used to detect the methylation status were synthesized according to the procedures outlined in the study by Hopkins-Donaldson et al (11). The primer sequences for caspase-8 methylation and demethylation are listed in Table II. The sizes of the amplified products were 320 and 322 bp. PCR reaction conditions were in accordance with the methods described in the study by Hopkins-Donaldson et al (11). Known methylated DNA was used as the positive control; the negative control was the PCR reaction without a template. PCR products were separated on a 1.5% agarose gel (with ethidium bromide staining) and then photographed and analyzed under UV light. In addition, purified PCR products were ligated to the plasmid pGEMT at 4°C at an appropriate molecular ratio. Plasmids with high purity and quality were selected and delivered to a gene sequencing company (BGI Life Technologies Co., Ltd., Beijing, China).

Caspase-8 activity assays

Caspase-8 activity in the HT29 and SW620 cells was assayed after the start of treatment with 5-Aza-2-deoxycytidine (5adc, 0.5 µM) for 24/48 h and in LN18 cells for 18/24/48 h. The cells were collected and analyzed using the Caspase-8 Colorimetric assay kit (R&D Systems, Minneapolis, MN, USA). The cells were lysed to collect their intracellular contents. The cell lysate was tested for protease activity by the addition of a caspase-specific peptide that was conjugated to the color reporter molecule p-nitroanaline (pNA). The cleavage of the peptide by the caspase releases the chromophore pNA, which was quantified spectrophotometrically at a wavelength of 405 nm using a UV spectrophotometer (BioPhotometer plus; Eppendorf Co., Ltd.). The level of caspase enzymatic activity in the cell lysate was directly proportional to the color reaction. 5-Aza-2-deoxycytidine was purchased from Sigma-Aldrich (Shangai, China).

Annexin V/propidium iodide (PI) staining and flow cytometry

The apoptotic cells were assayed after the use of camptothecin (CPT; 50 µM), or the combination of CPT (50 µM) and 5adc (0.5 µM). These agents were respectively used with the HT29, LN18 and SW620 cells for 24 h. Apoptotic cells were assessed by Annexin V staining using the Annexin V-FITC apoptosis detection kit (BD Bioscience, Beijing, China) according to the manufacturer's instructions and analyzed by flow cytometry using CellQuest (FACSAria I; BD Biosciences, Franklin Lakes, NJ, USA). In the Annexin V assay, the cells with staining only for Annexin V-FITC (early apoptosis) were located in the lower right quadrant, whereas the cells with staining for both Annexin V and PI (late apoptosis) were located in the upper right quadrant. The percentage of positive cells for PI staining only in the top left quadrant represented the necrotic population. CPT was purchased from Sigma-Aldrich.

Statistical analysis

The statistical package for social sciences (SPSS) 19.0 statistical analysis software was used. The χ2 test was performed on the count data, and analysis of variance (ANOVA) and the t-test were performed on the measured data. A value of P<0.05 was considered to indicate a statistically significant difference.

Results

Downregulated mRNA expression of caspase-8 correlates with the grade of human malignant glioma

We used RT-PCR to analyze the expression of caspase-8 at the mRNA level in tissue of human gliomas and normal brain specimens, and semi-quantified the expression levels using the housekeeping gene, GAPDH, as the internal reference control. The results revealed that 80.0% of the normal brain tissue samples (4/5) had an intermediate to a high level of caspase-8 expression (positive) (Fig. 1A), whereas only 18.2% of the human glioma tissue samples (12/66) had a high level of caspase-8 expression (positive) (Fig. 1A). The remaining 54 glioma tissue samples [81.8% (54/66)] had very low to null levels of caspase-8 expression (negative) (Table I). Therefore, caspase-8 expression at the mRNA level in the human glioma tissues was significantly lower than that in the normal brain tissues (P<0.01; Fig. 1B).

Figure 1

(A) mRNA expression of caspase-8 in normal brain tissues and glioma tissues. M, marker; N, normal brain tissue; G, glioma; W, negative control. (B) The rate of the relative mRNA expression of caspase-8 (%) in normal brain tissues and glioma tissues. *P<0.01.

To determine whether the expression of caspase-8 is involved in the development of human glioma, we examined the association between the caspase-8 expression level and clinicopathological indexes using the χ2 test. Statistical analysis revealed that the expression level of caspase-8 was closely related to the tumor grade (P<0.05; Table I); however, no significant correlation was observed with gender, age or tumor size (P>0.05).

Caspase-8 gene silencing is a result of its gene methylation in human malignant glioma tissue

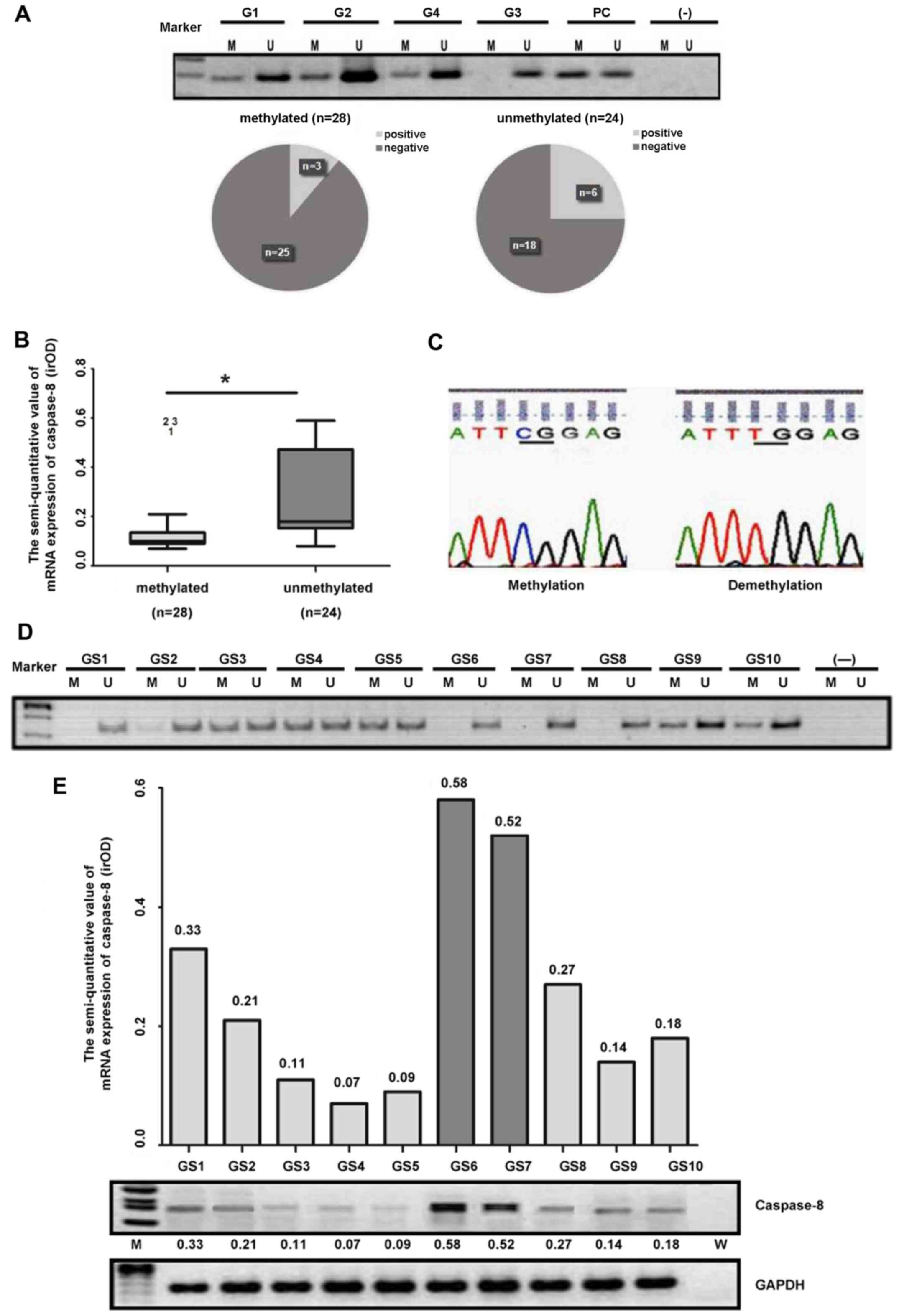
In order to investigate the mechanisms underlying the downregulation of the caspase-8 gene in human glioma tissue, we used MSP to detect the methylation status of the caspase-8 gene at the CpG island. The results indicated that, among the 66 samples, 52 samples exhibited caspase-8 gene methylation at the CpG islands, as confirmed by repeated experiments. Among the 52 samples, 9 of them expressed medium to high levels of caspase-8 at the mRNA level, whereas 43 samples expressed very low to null levels of caspase-8; yet, 25 of the 43 samples exhibited a status of high gene methylation at the CpG islands (Fig. 2A and B). Furthermore, statistical analysis revealed that caspase-8 methylation was closely related to its expression at the mRNA level in human glioma tissue (P<0.01; Fig. 2B).

Figure 2

(A) Methylation status of caspase-8 in human glioma. Marker, DNA marker; M, methylated; U, unmethylated; G, glioma; PC, positive control; −, negative control. (B) Semi-quantitative value of mRNA expression of caspase-8 (irOD) for methylation and demethylation of caspase-8 in glioma (t-test). *P<0.01. (C) DNA sequence of caspase-8 methylation and demethylation (methylated cytosine did not change after bisulfite treatment due to the protection of the methylated group). (D) DNA methylation status. (E) Caspase-8 expression at the mRNA level in malignant glioma tissue samples from patients. GS, glioblastoma; M, methylated; U, unmethylated; -, negative control; M, marker; W, negative control.

Additionally, PCR product sequencing with the MSP assay confirmed that the CpG islands of the caspase-8 gene in the methylation-positive samples were indeed methylated (Fig. 2C). Moreover, among a separate set of WHO grade IV GBM patient samples that were further examined for DNA methylation (Fig. 2D) and the expression status of caspase-8 at the mRNA level (Fig. 2E), 6 out of a total of 10 GBM samples had gene methylation at the CpG islands (Fig. 2D). In addition, the mRNA expression levels of caspase-8 significantly correlated with the gene methylation status (Fig. 2D and E).

Methylation of caspase-8 gene promoter is rare in human cancer cell lines

To verify the caspase-8 gene methylation status in human cancer cells, we first detected the status in 6 glioma cell lines and found that only the LN18 cells had relatively low caspase-8 gene methylation (Fig. 3A). We then examined 6 cell lines of other cancer types, including HT29 colorectal cancer cells, HeLa cervical cancer cells, K562 myelogenous leukemia cells, A431 epidermoid carcinoma cells, and DU145 and PC3 prostate cancer cell lines. The results revealed that, among these 6 cancer cell lines, only the HT29 colorectal cancer cells exhibited high caspase-8 gene methylation at the CpG islands, whereas the PC3 prostate cancer cells appeared to have a relatively low methylation status. The remaining cell lines were not found to have a clear methylation (Fig. 3B). To further verify the caspase-8 gene methylation status, we examined 4 other colorectal cancer cell lines, including LoVo, HCT116, SW620 and SW1116 cells. The data indicated that these colorectal cancer cells hardly exhibited caspase-8 gene methylation at the CpG islands (Fig. 3C).

Figure 3

(A) Methylation status of caspase-8 in 6 glioblastoma (GBM) cell lines. (B) Methylation status of caspase-8 in 6 cancer cell lines. (C) Methylation status of caspase-8 in 4 other colorectal cancer cell lines. Marker, DNA marker; M, methylated; U, unmethylated; G, glioma; PC, positive control; −, negative control.

Anti-apoptotic activity and expression at the mRNA level are highly relevant to caspase-8 gene methylation in human cancer cells

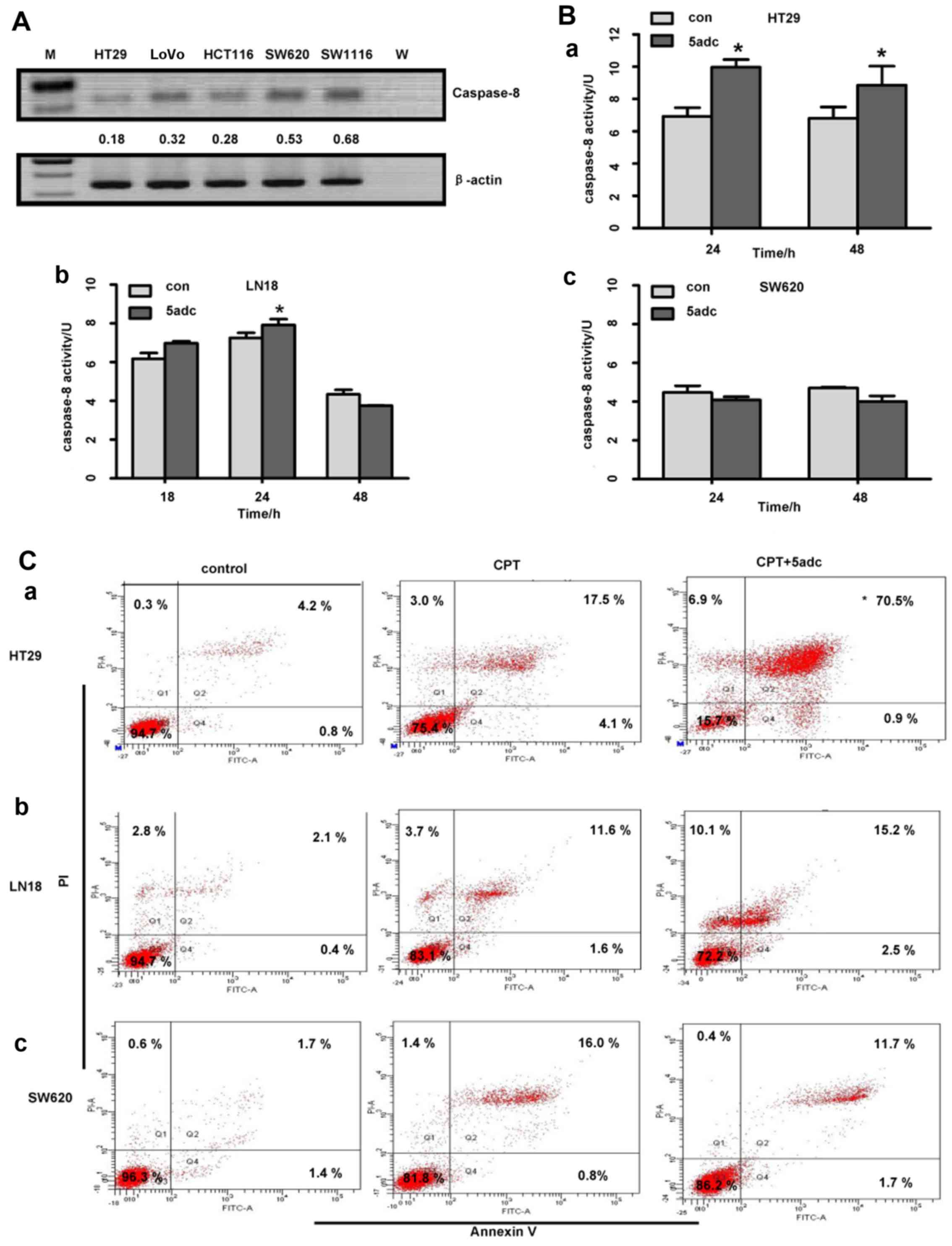
We then used RT-PCR to analyze the expression of caspase-8 at the mRNA level in 5 colorectal cancer cell lines and to further semi-quantify the gene expression levels using the housekeeping gene, β-actin, as the internal reference control. The results revealed that the HT29 cells, in which the caspase-8 gene was highly methylated, exhibited a lower level of caspase-8 expression (Fig. 4A); the other colorectal cancer cell lines exhibited a higher level of caspase-8 expression, but relatively low gene methylation, as compared to the HT29 cells (Figs. 3B and C and 4A).

Figure 4

(A) mRNA expression of caspase-8 in 5 colorectal cell lines. M, marker; W, negative control. (B) Caspase-8 activity in HT29 and SW620 cells upon treatment with 5-Aza-2-deoxycytidine (5adc) (0.5 µM) for 24/48 h and in LN18 cells for 18/24/48 h. The control is untreated cells. Experiments were performed at least 3 times. *P<0.05 indicates values that are different from the respective control (ANOVA). Panel a, HT29 cells; panel b, LN18 cells; panel c, SW620 cells. (C) Apoptotic cell assay in HT29, LN18 and SW620 cells upon treatment with CPT (50 µM) and the combination of CPT (50 µM) and 5adc (0.5 µM) for 24 h. The control is untreated cells. Experiments were performed at least 3 times. *P<0.05 indicates values that are different from the respective control (ANOVA). Panel a, HT29 cells; panel b, LN18 cells; panel c, in SW620 cells.

We further verified whether caspase-8 protein kinase activity was highly relevant to its gene methylation status by treating the tumor cells with 5adc, a demethylation reagent. The data indicated that treatment with 5adc restored caspase-8 protein kinase activity in the HT29 and LN18 cells, but not in the SW620 cells. In the HT29 cells, the expression of caspase-8 was upregulated at both 24 and 48 h (P<0.05; Fig. 4B, panel a); in the LN18 cell, the upregulation occurred only at 24 h (P<0.05; Fig. 4B, panel b); however, in the SW620 cells, caspase-8 activity was not restored (Fig. 4B, panel c) following treatment with 5adc.

To confirm the function of the upregulated caspase-8 protein activity by treatment with a demethylation agent, we assayed the apoptotic cells in the HT29, LN18 and SW620 cell lines following treatment with CPT (50 µM) alone, or in combination with 5adc (0.5 µM) for 24 h. The apoptosis assay carried out by flow cytometry revealed that the HT29 cell apoptotic rate in the combination group was 79.3±8.07%, which was significantly higher than that in the group treated with CPT alone (18.67±3.52%; P<0.05; Fig. 4C, panel a). These values (79.3±8.07% and 18.67±3.52%) are presented as mean values of at least 3 experiments. In Fig. 4C, the values are presented as the percentage of one experiment. However, no difference was observed as regards the apoptotic rate of the LN18 and SW620 cells between CPT treatment alone and the combination therapy (P>0.05; Fig. 4C, panels b and c).

Discussion

It has been demonstrated that caspase-8 is frequently lost or silenced in human GBM (13) and a variety of human cancers (23–25). In this study, we demonstrated that the majority of our tested brain glioma samples exhibited a decreased or null caspase-8 mRNA expression; the tumor samples exhibited a significantly decreased caspase-8 expression as compared to the normal brain tissue samples. Furthermore, we demonstrated that caspase-8 expression at the mRNA level was significantly downregulated in 39 out of 43 cases of high grade glioma (WHO III–IV). In fact, a significantly decreased expression of caspase-8 was closely associated with a higher tumor grade in human glioma tissues, as previously demonstrated (26). Our data suggest that the downregulated caspase-8 expression may be involved in human glioma development and progression.

The mechanisms underlying the loss of gene expression, include the loss of heterozygosity (LOH), point mutation and CpG island methylation. Of these, CpG island methylation plays a key role in the regulation of gene expression in a variety of disease-related factors, including apoptotic effectors (27). Previous human glioma studies have indicated that gene mutation in caspase-8 occurs infrequently (28); no LOH in glioma has been reported thus far. In our results, caspase-8 gene promoter methylation analysis in glioma tissue specimens revealed that within the 43 cases of caspase-8 mRNA negative expression, 58.1% had a high methylation. Our data are in accordance with those of other related studies, which indicated that CpG island abnormal methylation contributed to the downregulation on the transcriptional activity of the caspase-8 gene (13,23–25). Thus far, however, the mechanisms that are involved in the development and progression of human glioma are not fully understood and appear highly complex. There may be other factors that contribute to caspase-8 downregulation or gene damage, leading to an anti-apoptotic effect in tumors, e.g., LOH (29,30).

To our surprise, whereas we tried to elucidate the mechanisms of caspase-8 gene methylation and downregulated expression in vitro with malignant glioma cells, we did not observe the same phenomena as those in human glima tissue. Only 1 of the 6 tested malignant glioma cells, the LN18 cells, had a minor methylation at the caspase-8 gene promoter. Such a lack of caspase-8 gene methylation was further observed in 10 other immortal cell lines of other cancer types, including 5 colorectal cancer cell lines and 5 cell lines of other cancer types, among which we only found that the HT29 colorectal cancer cells had a high level of caspase-8 gene methylation. These data indicate that there may be a significant difference in anti-apoptotic properties between immortal tumor cell lines in vitro and tumor cells in vivo. For example, the tumor cell lines in vitro may adapt different routes of anti-apoptotic features as the tumor microenvironment in vivo may be an essential element for tumor development and progression in vivo (31,32). Further investigations are warranted to confirm whether our in vitro model used to elucidate the mechanisms and aid in the development novel treatment strategies for cancer patients was reliable.

Nevertheless, taking advantage of a varied caspase-8 methlytion status in the HT29 colorectal cancer cells, the LN18 malignant glioma cells and the SW620 colorectal cancer cells, in which caspase-8 had a respectively high, low or null level of methylation, we confirmed that a high level of caspase-8 gene methylation was significantly associated with its gene downregulation, reduced kinase activity and increased anti-apoptotic properties in tumor cells. Therefore, we indirectly verified that an increased caspase-8 gene methylation may be highly relevant to the development and progression of human malignant glioma in vivo. However, the limitations of this study may be as follows: i) the number of glioma tissue samples was relatively small; ii) we provide indirect evidence that a high methylation status of caspase-8 is closely associated with anti-apoptotic mechanisms in human glioma; iii) the occurrence and development of human glioma is complex and involves multi-gene and functional pathways. Thus, further studies are warranted to confirm our findings and to further determine the mechanisms responsible for glioma malignancy.

Acknowledgments

The present study was supported by grants from the Natural Science Foundation of China (nos. 91229112, 30772238 and 81472367 to H.R. and 81402054 to Y.-C.D.), the Heilongjiang Province and China Postdoctoral Projects (nos. LBH-Z14138, 2014M560272 and 2015T80371 to Y.-C.D.); the Natural Science Foundation of Heilongjiang Province (no.s41400298-9-15057 to Y.-C.D.).

References

1 

Fuller GN and Scheithauer BW: Symposium: The 2007 revised world health organization (WHO) Classification of tumors of the central nervous system: newly codified entities. Brain Pathol. 17:304–307. 2007. View Article : Google Scholar : PubMed/NCBI

2 

Thompson CB: Apoptosis in the pathogenesis and treatment of disease. Science. 267:1456–1462. 1995. View Article : Google Scholar : PubMed/NCBI

3 

Varela M, Ranuncolo SM, Morand A, Lastiri J, De Kier Joffé EB, Puricelli LI and Pallotta MG: EGF-R and PDGF-R, but not bcl-2, overexpression predict overall survival in patients with low-grade astrocytomas. J Surg Oncol. 86:34–40. 2004. View Article : Google Scholar : PubMed/NCBI

4 

Kajiwara Y, Yamasaki F, Hama S, Yahara K, Yoshioka H, Sugiyama K, Arita K and Kurisu K: Expression of survivin in astrocytic tumors: Correlation with malignant grade and prognosis. Cancer. 97:1077–1083. 2003. View Article : Google Scholar : PubMed/NCBI

5 

Sarkar C, Karak AK, Nath N, Sharma MC, Mahapatra AK, Chattopadhyay P and Sinha S: Apoptosis and proliferation: Correlation with p53 in astrocytic tumours. J Neurooncol. 73:93–100. 2005. View Article : Google Scholar : PubMed/NCBI

6 

Grenet J, Teitz T, Wei T, Valentine V and Kidd VJ: Structure and chromosome localization of the human CASP8 gene. Gene. 226:225–232. 1999. View Article : Google Scholar : PubMed/NCBI

7 

Boldin MP, Goncharov TM, Goltsev YV and Wallach D: Involvement of MACH, a novel MORT1/FADD-interacting protease, in Fas/APO-1- and TNF receptor-induced cell death. Cell. 85:803–815. 1996. View Article : Google Scholar : PubMed/NCBI

8 

Muzio M, Chinnaiyan AM, Kischkel FC, O'Rourke K, Shevchenko A, Ni J, Scaffidi C, Bretz JD, Zhang M, Gentz R, et al: FLICE, a novel FADD-homologous ICE/CED-3-like protease, is recruited to the CD95 (Fas/APO-1) death--inducing signaling complex. Cell. 85:817–827. 1996. View Article : Google Scholar : PubMed/NCBI

9 

Deng Y, Lin Y and Wu X: TRAIL-induced apoptosis requires Bax-dependent mitochondrial release of Smac/DIABLO. Genes Dev. 16:33–45. 2002. View Article : Google Scholar : PubMed/NCBI

10 

Blanchard H, Donepudi M, Tschopp M, Kodandapani L, Wu JC and Grütter MG: Caspase-8 specificity probed at subsite S(4): Crystal structure of the caspase-8-Z-DEVD-cho complex. J Mol Biol. 302:9–16. 2000. View Article : Google Scholar : PubMed/NCBI

11 

Hopkins-Donaldson S, Ziegler A, Kurtz S, Bigosch C, Kandioler D, Ludwig C, Zangemeister-Wittke U and Stahel R: Silencing of death receptor and caspase-8 expression in small cell lung carcinoma cell lines and tumors by DNA methylation. Cell Death Differ. 10:356–364. 2003. View Article : Google Scholar : PubMed/NCBI

12 

McKee AE and Thiele CJ: Targeting caspase 8 to reduce the formation of metastases in neuroblastoma. Expert Opin Ther Targets. 10:703–708. 2006. View Article : Google Scholar : PubMed/NCBI

13 

Ashley DM, Riffkin CD, Muscat AM, Knight MJ, Kaye AH, Novak U and Hawkins CJ: Caspase 8 is absent or low in many ex vivo gliomas. Cancer. 104:1487–1496. 2005. View Article : Google Scholar : PubMed/NCBI

14 

Jones PA: DNA methylation and cancer. Oncogene. 21:5358–5360. 2002. View Article : Google Scholar : PubMed/NCBI

15 

Galm O, Wilop S, Reichelt J, Jost E, Gehbauer G, Herman JG and Osieka R: DNA methylation changes in multiple myeloma. Leukemia. 18:1687–1692. 2004. View Article : Google Scholar : PubMed/NCBI

16 

Sun T, Gao Y, Tan W, Ma S, Shi Y, Yao J, Guo Y, Yang M, Zhang X, Zhang Q, et al: A six-nucleotide insertion-deletion polymorphism in the CASP8 promoter is associated with susceptibility to multiple cancers. Nat Genet. 39:605–613. 2007. View Article : Google Scholar : PubMed/NCBI

17 

Shen L, Kondo Y, Rosner GL, Xiao L, Hernandez NS, Vilaythong J, Houlihan PS, Krouse RS, Prasad AR, Einspahr JG, et al: MGMT promoter methylation and field defect in sporadic colorectal cancer. J Natl Cancer Inst. 97:1330–1338. 2005. View Article : Google Scholar : PubMed/NCBI

18 

Shen DH, Chan KY, Khoo US, Ngan HY, Xue WC, Chiu PM, Ip P and Cheung AN: Epigenetic and genetic alterations of p33ING1b in ovarian cancer. Carcinogenesis. 26:855–863. 2005. View Article : Google Scholar : PubMed/NCBI

19 

Kim JH, Choi YD, Lee JS, Lee JH, Nam JH and Choi C: Assessment of DNA methylation for the detection of cervical neoplasia in liquid-based cytology specimens. Gynecol Oncol. 116:99–104. 2010. View Article : Google Scholar

20 

Hildebrandt MA, Gu J, Lin J, Ye Y, Tan W, Tamboli P, Wood CG and Wu X: Hsa-miR-9 methylation status is associated with cancer development and metastatic recurrence in patients with clear cell renal cell carcinoma. Oncogene. 29:5724–5728. 2010. View Article : Google Scholar : PubMed/NCBI

21 

Park SY, Kook MC, Kim YW, Cho NY, Jung N, Kwon HJ, Kim TY and Kang GH: CpG island hypermethylator phenotype in gastric carcinoma and its clinicopathological features. Virchows Arch. 457:415–422. 2010. View Article : Google Scholar : PubMed/NCBI

22 

Kitazawa S, Kitazawa R and Maeda S: Identification of methylated cytosine from archival formalin-fixed paraffin-embedded specimens. Lab Invest. 80:275–276. 2000. View Article : Google Scholar : PubMed/NCBI

23 

Hopkins-Donaldson S, Bodmer JL, Bourloud KB, Brognara CB, Tschopp J and Gross N: Loss of caspase-8 expression in highly malignant human neuroblastoma cells correlates with resistance to tumor necrosis factor-related apoptosis-inducing ligand-induced apoptosis. Cancer Res. 60:4315–4319. 2000.PubMed/NCBI

24 

Hopkins-Donaldson S, Bodmer JL, Bourloud KB, Brognara CB, Tschopp J and Gross N: Loss of caspase-8 expression in neuroblastoma is related to malignancy and resistance to TRAIL-induced apoptosis. Med Pediatr Oncol. 35:608–611. 2000. View Article : Google Scholar : PubMed/NCBI

25 

Teitz T, Wei T, Valentine MB, Vanin EF, Grenet J, Valentine VA, Behm FG, Look AT, Lahti JM and Kidd VJ: Caspase 8 is deleted or silenced preferentially in childhood neuroblastomas with amplification of MYCN. Nat Med. 6:529–535. 2000. View Article : Google Scholar : PubMed/NCBI

26 

Saggioro FP, Neder L, Stávale JN, Paixão-Becker AN, Malheiros SM, Soares FA, Pittella JE, Matias CC, Colli BO, Carlotti CG Jr, et al: Fas, FasL, and cleaved caspases 8 and 3 in glioblastomas: A tissue microarray-based study. Pathol Res Pract. 210:267–273. 2014. View Article : Google Scholar : PubMed/NCBI

27 

Jones PA and Baylin SB: The fundamental role of epigenetic events in cancer. Nat Rev Genet. 3:415–428. 2002.PubMed/NCBI

28 

Gonzalez-Gomez P, Bello MJ, Inda MM, Alonso ME, Arjona D, Amiñoso C, Lopez-Marin I, de Campos JM, Sarasa JL, Castresana JS, et al: Deletion and aberrant CpG island methylation of caspase-8 gene in medulloblastoma. Oncol Rep. 12:663–666. 2004.PubMed/NCBI

29 

Knudson AG Jr: Mutation and cancer: Statistical study of retinoblastoma. Proc Natl Acad Sci USA. 68:820–823. 1971. View Article : Google Scholar : PubMed/NCBI

30 

Ebinger M, Senf L, Wachowski O and Scheurlen W: Promoter methylation pattern of caspase-8, P16INK4A, MGMT, TIMP-3, and E-cadherin in medulloblastoma. Pathol Oncol Res. 10:17–21. 2004. View Article : Google Scholar

31 

Adams DJ, Waud WR, Wani MC, Manikumar G, Flowers JL, Driscoll TA and Morgan LR: BACPTDP: A water-soluble camptothecin pro-drug with enhanced activity in hypoxic/acidic tumors. Cancer Chemother Pharmacol. 67:855–865. 2011. View Article : Google Scholar

32 

Xia S, Lal B, Tung B, Wang S, Goodwin CR and Laterra J: Tumor microenvironment tenascin-C promotes glioblastoma invasion and negatively regulates tumor proliferation. Neuro Oncol. 18:507–517. 2016. View Article : Google Scholar

Related Articles

  • Abstract
  • View
  • Download
  • Twitter
Copy and paste a formatted citation
Spandidos Publications style
Teng Y, Dong YC, Liu Z, Zou Y, Xie H, Zhao Y, Su J, Cao F, Jin H, Ren H, Ren H, et al: DNA methylation-mediated caspase-8 downregulation is associated with anti-apoptotic activity and human malignant glioma grade. Int J Mol Med 39: 725-733, 2017.
APA
Teng, Y., Dong, Y., Liu, Z., Zou, Y., Xie, H., Zhao, Y. ... Ren, H. (2017). DNA methylation-mediated caspase-8 downregulation is associated with anti-apoptotic activity and human malignant glioma grade. International Journal of Molecular Medicine, 39, 725-733. https://doi.org/10.3892/ijmm.2017.2881
MLA
Teng, Y., Dong, Y., Liu, Z., Zou, Y., Xie, H., Zhao, Y., Su, J., Cao, F., Jin, H., Ren, H."DNA methylation-mediated caspase-8 downregulation is associated with anti-apoptotic activity and human malignant glioma grade". International Journal of Molecular Medicine 39.3 (2017): 725-733.
Chicago
Teng, Y., Dong, Y., Liu, Z., Zou, Y., Xie, H., Zhao, Y., Su, J., Cao, F., Jin, H., Ren, H."DNA methylation-mediated caspase-8 downregulation is associated with anti-apoptotic activity and human malignant glioma grade". International Journal of Molecular Medicine 39, no. 3 (2017): 725-733. https://doi.org/10.3892/ijmm.2017.2881
Copy and paste a formatted citation
x
Spandidos Publications style
Teng Y, Dong YC, Liu Z, Zou Y, Xie H, Zhao Y, Su J, Cao F, Jin H, Ren H, Ren H, et al: DNA methylation-mediated caspase-8 downregulation is associated with anti-apoptotic activity and human malignant glioma grade. Int J Mol Med 39: 725-733, 2017.
APA
Teng, Y., Dong, Y., Liu, Z., Zou, Y., Xie, H., Zhao, Y. ... Ren, H. (2017). DNA methylation-mediated caspase-8 downregulation is associated with anti-apoptotic activity and human malignant glioma grade. International Journal of Molecular Medicine, 39, 725-733. https://doi.org/10.3892/ijmm.2017.2881
MLA
Teng, Y., Dong, Y., Liu, Z., Zou, Y., Xie, H., Zhao, Y., Su, J., Cao, F., Jin, H., Ren, H."DNA methylation-mediated caspase-8 downregulation is associated with anti-apoptotic activity and human malignant glioma grade". International Journal of Molecular Medicine 39.3 (2017): 725-733.
Chicago
Teng, Y., Dong, Y., Liu, Z., Zou, Y., Xie, H., Zhao, Y., Su, J., Cao, F., Jin, H., Ren, H."DNA methylation-mediated caspase-8 downregulation is associated with anti-apoptotic activity and human malignant glioma grade". International Journal of Molecular Medicine 39, no. 3 (2017): 725-733. https://doi.org/10.3892/ijmm.2017.2881
Follow us
  • Twitter
  • LinkedIn
  • Facebook
About
  • Spandidos Publications
  • Careers
  • Cookie Policy
  • Privacy Policy
How can we help?
  • Help
  • Live Chat
  • Contact
  • Email to our Support Team