Spandidos Publications Logo
  • About
    • About Spandidos
    • Aims and Scopes
    • Abstracting and Indexing
    • Editorial Policies
    • Reprints and Permissions
    • Job Opportunities
    • Terms and Conditions
    • Contact
  • Journals
    • All Journals
    • Oncology Letters
      • Oncology Letters
      • Information for Authors
      • Editorial Policies
      • Editorial Board
      • Aims and Scope
      • Abstracting and Indexing
      • Bibliographic Information
      • Archive
    • International Journal of Oncology
      • International Journal of Oncology
      • Information for Authors
      • Editorial Policies
      • Editorial Board
      • Aims and Scope
      • Abstracting and Indexing
      • Bibliographic Information
      • Archive
    • Molecular and Clinical Oncology
      • Molecular and Clinical Oncology
      • Information for Authors
      • Editorial Policies
      • Editorial Board
      • Aims and Scope
      • Abstracting and Indexing
      • Bibliographic Information
      • Archive
    • Experimental and Therapeutic Medicine
      • Experimental and Therapeutic Medicine
      • Information for Authors
      • Editorial Policies
      • Editorial Board
      • Aims and Scope
      • Abstracting and Indexing
      • Bibliographic Information
      • Archive
    • International Journal of Molecular Medicine
      • International Journal of Molecular Medicine
      • Information for Authors
      • Editorial Policies
      • Editorial Board
      • Aims and Scope
      • Abstracting and Indexing
      • Bibliographic Information
      • Archive
    • Biomedical Reports
      • Biomedical Reports
      • Information for Authors
      • Editorial Policies
      • Editorial Board
      • Aims and Scope
      • Abstracting and Indexing
      • Bibliographic Information
      • Archive
    • Oncology Reports
      • Oncology Reports
      • Information for Authors
      • Editorial Policies
      • Editorial Board
      • Aims and Scope
      • Abstracting and Indexing
      • Bibliographic Information
      • Archive
    • Molecular Medicine Reports
      • Molecular Medicine Reports
      • Information for Authors
      • Editorial Policies
      • Editorial Board
      • Aims and Scope
      • Abstracting and Indexing
      • Bibliographic Information
      • Archive
    • World Academy of Sciences Journal
      • World Academy of Sciences Journal
      • Information for Authors
      • Editorial Policies
      • Editorial Board
      • Aims and Scope
      • Abstracting and Indexing
      • Bibliographic Information
      • Archive
    • International Journal of Functional Nutrition
      • International Journal of Functional Nutrition
      • Information for Authors
      • Editorial Policies
      • Editorial Board
      • Aims and Scope
      • Abstracting and Indexing
      • Bibliographic Information
      • Archive
    • International Journal of Epigenetics
      • International Journal of Epigenetics
      • Information for Authors
      • Editorial Policies
      • Editorial Board
      • Aims and Scope
      • Abstracting and Indexing
      • Bibliographic Information
      • Archive
    • Medicine International
      • Medicine International
      • Information for Authors
      • Editorial Policies
      • Editorial Board
      • Aims and Scope
      • Abstracting and Indexing
      • Bibliographic Information
      • Archive
  • Articles
  • Information
    • Information for Authors
    • Information for Reviewers
    • Information for Librarians
    • Information for Advertisers
    • Conferences
  • Language Editing
Spandidos Publications Logo
  • About
    • About Spandidos
    • Aims and Scopes
    • Abstracting and Indexing
    • Editorial Policies
    • Reprints and Permissions
    • Job Opportunities
    • Terms and Conditions
    • Contact
  • Journals
    • All Journals
    • Biomedical Reports
      • Information for Authors
      • Editorial Policies
      • Editorial Board
      • Aims and Scope
      • Abstracting and Indexing
      • Bibliographic Information
      • Archive
    • Experimental and Therapeutic Medicine
      • Information for Authors
      • Editorial Policies
      • Editorial Board
      • Aims and Scope
      • Abstracting and Indexing
      • Bibliographic Information
      • Archive
    • International Journal of Epigenetics
      • Information for Authors
      • Editorial Policies
      • Editorial Board
      • Aims and Scope
      • Abstracting and Indexing
      • Bibliographic Information
      • Archive
    • International Journal of Functional Nutrition
      • Information for Authors
      • Editorial Policies
      • Editorial Board
      • Aims and Scope
      • Abstracting and Indexing
      • Bibliographic Information
      • Archive
    • International Journal of Molecular Medicine
      • Information for Authors
      • Editorial Policies
      • Editorial Board
      • Aims and Scope
      • Abstracting and Indexing
      • Bibliographic Information
      • Archive
    • International Journal of Oncology
      • Information for Authors
      • Editorial Policies
      • Editorial Board
      • Aims and Scope
      • Abstracting and Indexing
      • Bibliographic Information
      • Archive
    • Medicine International
      • Information for Authors
      • Editorial Policies
      • Editorial Board
      • Aims and Scope
      • Abstracting and Indexing
      • Bibliographic Information
      • Archive
    • Molecular and Clinical Oncology
      • Information for Authors
      • Editorial Policies
      • Editorial Board
      • Aims and Scope
      • Abstracting and Indexing
      • Bibliographic Information
      • Archive
    • Molecular Medicine Reports
      • Information for Authors
      • Editorial Policies
      • Editorial Board
      • Aims and Scope
      • Abstracting and Indexing
      • Bibliographic Information
      • Archive
    • Oncology Letters
      • Information for Authors
      • Editorial Policies
      • Editorial Board
      • Aims and Scope
      • Abstracting and Indexing
      • Bibliographic Information
      • Archive
    • Oncology Reports
      • Information for Authors
      • Editorial Policies
      • Editorial Board
      • Aims and Scope
      • Abstracting and Indexing
      • Bibliographic Information
      • Archive
    • World Academy of Sciences Journal
      • Information for Authors
      • Editorial Policies
      • Editorial Board
      • Aims and Scope
      • Abstracting and Indexing
      • Bibliographic Information
      • Archive
  • Articles
  • Information
    • For Authors
    • For Reviewers
    • For Librarians
    • For Advertisers
    • Conferences
  • Language Editing
Login Register Submit
  • This site uses cookies
  • You can change your cookie settings at any time by following the instructions in our Cookie Policy. To find out more, you may read our Privacy Policy.

    I agree
Search articles by DOI, keyword, author or affiliation
Search
Advanced Search
presentation
International Journal of Oncology
Join Editorial Board Propose a Special Issue
Print ISSN: 1019-6439 Online ISSN: 1791-2423
Journal Cover
November 2013 Volume 43 Issue 5

Full Size Image

Cover Legend PDF

Sign up for eToc alerts
Recommend to Library

Journals

International Journal of Molecular Medicine

International Journal of Molecular Medicine

International Journal of Molecular Medicine is an international journal devoted to molecular mechanisms of human disease.

International Journal of Oncology

International Journal of Oncology

International Journal of Oncology is an international journal devoted to oncology research and cancer treatment.

Molecular Medicine Reports

Molecular Medicine Reports

Covers molecular medicine topics such as pharmacology, pathology, genetics, neuroscience, infectious diseases, molecular cardiology, and molecular surgery.

Oncology Reports

Oncology Reports

Oncology Reports is an international journal devoted to fundamental and applied research in Oncology.

Experimental and Therapeutic Medicine

Experimental and Therapeutic Medicine

Experimental and Therapeutic Medicine is an international journal devoted to laboratory and clinical medicine.

Oncology Letters

Oncology Letters

Oncology Letters is an international journal devoted to Experimental and Clinical Oncology.

Biomedical Reports

Biomedical Reports

Explores a wide range of biological and medical fields, including pharmacology, genetics, microbiology, neuroscience, and molecular cardiology.

Molecular and Clinical Oncology

Molecular and Clinical Oncology

International journal addressing all aspects of oncology research, from tumorigenesis and oncogenes to chemotherapy and metastasis.

World Academy of Sciences Journal

World Academy of Sciences Journal

Multidisciplinary open-access journal spanning biochemistry, genetics, neuroscience, environmental health, and synthetic biology.

International Journal of Functional Nutrition

International Journal of Functional Nutrition

Open-access journal combining biochemistry, pharmacology, immunology, and genetics to advance health through functional nutrition.

International Journal of Epigenetics

International Journal of Epigenetics

Publishes open-access research on using epigenetics to advance understanding and treatment of human disease.

Medicine International

Medicine International

An International Open Access Journal Devoted to General Medicine.

Journal Cover
November 2013 Volume 43 Issue 5

Full Size Image

Cover Legend PDF

Sign up for eToc alerts
Recommend to Library

  • Article
  • Citations
    • Cite This Article
    • Download Citation
    • Create Citation Alert
    • Remove Citation Alert
    • Cited By
  • Similar Articles
    • Related Articles (in Spandidos Publications)
    • Similar Articles (Google Scholar)
    • Similar Articles (PubMed)
  • Download PDF
  • Download XML
  • View XML
Article

Baicalein, an active component of Scutellaria baicalensis Georgi, induces apoptosis in human colon cancer cells and prevents AOM/DSS-induced colon cancer in mice

  • Authors:
    • Dong Hwan Kim
    • Mohammad Akbar Hossain
    • Yong Jung Kang
    • Jung Yoon Jang
    • Yu Jin Lee
    • Eunok Im
    • Jeong-Hyun Yoon
    • Hyung Sik Kim
    • Hae Young Chung
    • Nam Deuk Kim
  • View Affiliations / Copyright

    Affiliations: Department of Pharmacy, Molecular Inflammation Research Center for Aging Intervention, Pusan National University, Busan, Republic of Korea, Division of Toxicology, College of Pharmacy, Sungkyunkwan University, Suwon, Gyeonggi-do, Republic of Korea
  • Pages: 1652-1658
    |
    Published online on: September 4, 2013
       https://doi.org/10.3892/ijo.2013.2086
  • Expand metrics +
Metrics: Total Views: 0 (Spandidos Publications: | PMC Statistics: )
Metrics: Total PDF Downloads: 0 (Spandidos Publications: | PMC Statistics: )
Cited By (CrossRef): 0 citations Loading Articles...

This article is mentioned in:



Abstract

Flavonoids have been demonstrated to provide health benefits in humans. Baicalein (5,6,7-trihydroxyflavone) is a phenolic flavonoid compound derived mainly from the root of Scutellaria baicalensis Georgi, a medicinal plant traditionally used in oriental medicine. Baicalein is widely used in Korean and Chinese herbal medicines as anti-inflammatory and anticancer therapy. However, the molecular mechanisms of its activity remain poorly understood and warrant further investigation. This study was performed to investigate the anticancer effect of baicalein on HCT116 human colon cancer cells and the tumor preventing capacity of baicalein on colitis-associated cancer in mice. In in vivo experiments, we induced colon tumors in mice by azoxymethane (AOM) and dextran sulfate sodium (DSS) and evaluated the effects of baicalein on tumor growth. Baicalein treatment on HCT116 cells resulted in a concentration-dependent inhibition of cell growth and induction of apoptotic cell death. The induction of apoptosis was determined by morphological changes and cleavage of poly(ADP-ribose) polymerase. Baicalein also suppressed the activation of NF-κB through PPARγ activation. These results indicate that the anti-inflammatory effects of baicalein may be mediated through PPARγ activation. Finally, administration with baicalein significantly decreased the incidence of tumor formation with inflammation. Our findings suggest that baicalein is one of the candidates for the prevention of inflammation-associated colon carcinogenesis.

Introduction

Colorectal cancer (CRC) is a malignant neoplasm arising from the lining of the large intestine (colon and rectum). CRC is the third most common malignancy and one of the major causes of cancer-related death in the United States (1). Colitis-associated cancer (CAC) is the type of colon cancer which is preceded by clinically detectable inflammatory bowel disease (IBD), such as Crohn’s disease (CD) or ulcerative colitis (UC) (2). IBD results from the inappropriate and ongoing activation of the mucosal immune system, and this is driven by the presence of normal luminal flora. As many as 1.4 million persons in the United States and 2.2 million persons in Europe suffer from these diseases (3). The incidence of IBD in Korea has increased significantly over the past few decades. In case of prevalence for UC in South Korea, it was quadrupled from 7.57/105 individuals in 1997 to 30.9/105 individuals in 2005. Adjusted prevalence rates of CD and UC per 105 individuals were 11.2 and 30.9, respectively (4). In case of incidence of IBD in Japan, the number of patient is increased with time. The age-standardized prevalence of UC in Japan in 2005 was 63.6/105 individuals, and that of CD was 21.2/105 individuals. Incidence rate of UC and CD are higher than South Korea. The prevalence of inflammatory bowel diseases is much lower in Asian countries, including Japan and Korea, than in Western countries, but it is rapidly increasing (5). Chronic IBD such as UC and CD cause colitis-associated colon cancer.

Peroxisome proliferator-activated receptors γ (PPARγ), which belongs to the nuclear receptor superfamily, is a ligand-activated transcription factor that forms heterodimer with retinoic X receptor (RXR) and stimulates expression of target genes. It is expressed in various tissues and cell types, including those from the pancreas, liver, kidney, adipose tissue and colon (6). Further, several lines of evidence indicate that PPARγ plays an important role in regulating inflammatory responses in the intestine (7). PPARγ and its activators are known as important modulators having anti-inflammatory properties that can modulate nuclear factor-κB (NF-κB) activation. Rosiglitazone, PPARγ activator, was tested in clinical trials and was found to be effective in the treatment of UC (8). Dietary punicic acid ameliorates intestinal inflammation by activation of PPARγ in mice (9). Previous studies have provided evidence that PPARγ can inhibit inflammatory gene expression by several mechanisms, including competition for a limiting pool of co-activators, direct interaction with NF-κB, p65 and p50 subunits, modulation of p38 mitogen-activated protein kinase (MAPK) activity, and partitioning the co-repressor B cell lymphoma-6 (BCL-6) (10). So use of PPARγ agonists could be beneficial in inflammation related diseases such as IBD.

Baicalein (5,6,7-trihydroxyflavone, Fig. 1) one of four major flavonoids found in Scutellaria baicalensis Georgi, is widely used in Chinese herbal medicine and has been used in various inflammatory diseases and ischemia (11). Treatment with baicalein has been reported to attenuate endothelium intimal hyperplasia by inhibiting inflammatory signaling pathways involving extracellular signal-regulated kinase (ERK), Akt and NF-κB activities in vascular smooth muscle cells (12). Baicalein attenuates the radiation-induced inflammation process in mouse kidney by modulation of NF-κB and Forkhead family of transcription factors (FOXOs) (13). It has been shown that baicalein has an inhibitory effect on colorectal cancer (14). Baicalein also enacts anticancer activity by inhibiting platelet-type 12-lipoxygenase (12-LOX), which has been shown to regulate growth, metastasis and angiogenesis in prostate cancer (15). The above accumulating evidence demonstrates that biacalein possesses potent anticancer and anti-inflammatory activities.

Figure 1.

Structure of baicalein (5,6,7-trihydroxyflavone).

However, knowledge of the protective role of baicalein in colon cancer on the expression and regulation of apoptosis and inflammatory mediators associated with colon cancer is still unknown. Hence, in the present study we aimed to evaluate the chemopreventive effects of baicalein on human colon cancer cells and AOM/DSS-induced colitis-associated colon cancer in mice. We demonstrate that baicalein is a potent chemopreventive and anti-inflammatory agent that may act through the activation of PPARγ to inhibit NF-κB activation in colon cancer.

Materials and methods

Chemicals

Baicalein was purchased from Sigma-Aldrich Co. (St. Louis, MO). Baicalein was freshly prepared before each experiment and was solubilized with dimethylsulfoxide (DMSO). The final concentration of DMSO in the medium was less than 0.1% (vol/vol) in the treatment range (25–100 μM) and showed no influence on cell growth (data not shown).

Cell culture and cell viability assay

The human colorectal cancer HCT116 cells were cultured in RPMI-1640 (HyClone, Logan, UT) supplemented with 10% fetal bovine serum (FBS, HyClone), 2 mM glutamine (Sigma-Aldrich), 100 U/ml penicillin (HyClone) and 100 μg/ml streptomycin (HyClone) at 37°C in a humidified 5% CO2. Cell viability was determined by MTT assay. For the MTT assay, HCT116 cells were seeded in a 24-well culture plate at a density of 4×104 cells/well, cultured for 24 h in the growth media and then treated with or without baicalein for the indicated concentrations. The cells were incubated with 0.5 mg/ml MTT [3-(4,5-dimethylthiazol-2-yl)-2,5-diphenyltetrazolium bromide] (Sigma-Aldrich) at 37°C for 2 h. The formazan granules generated by the live cells were dissolved in DMSO and the absorbance at 540 nm was monitored by using a multi-well reader.

Western blot analysis

The cells were treated under the appropriate conditions, harvested, washed with cold PBS and then lysed in lysis buffer [40 mM Tris (pH 8.0), 120 mM NaCl, 0.5% NP-40, 0.1 mM sodium orthovanadate, 2 μg/ml aprotinin, 2 μg/ml leupeptin and 100 μg/ml phenymethylsulfonyl fluoride (PMSF)]. The supernatant was collected and protein concentrations were measured (Pierce, Rockford, IL). Protein extracts were denatured by boiling at 100°C for 5 min in sample buffer (0.5 M Tris-HCl, pH 6.8, 4% SDS, 20% glycerol, 0.1% bromophenol blue, 10% β-mercaptoethanol). Equal amount of the total proteins were subjected to 6–15% SDS-PAGE and transferred to PVDF. The membranes were blocked with 5% non-fat dry milk in Tris-buffered saline with Tween-20 buffer (TBS-T) (20 mM Tris, 100 mM NaCl, pH 7.5 and 0.1% Tween-20) for 1 h at room temperature. Then, the membranes were incubated overnight at 4°C with the primary antibodies. The membranes were washed once for 10 min with 4X TBS-T buffer and incubated for 1 h with horseradish peroxidase-conjugated anti-rabbit or anti-mouse immunoglobin (Santa Cruz Biotechnology Inc., Santa Cruz, CA). The membranes were washed again for 10 min with 1X TBS-T buffer. Antigen-antibody complexes were detected by the enhanced chemiluminescence (ECL) detection system (GE Healthcare Biosciences, Pittsburgh, PA).

Cell motility assay

HCT116 cells were grown to confluence on 35-mm cell culture dishes at 90% confluence, wounded with a 200-μl pipette tip, and marked at the injury line. After washing with phosphate-buffered saline (PBS), serum-free media (to prevent cell proliferation) containing either vehicle (DMSO) or various concentrations of baicalein was added for the indicated times. Wound closure of cells was observed and photographed under the microscope at ×50 magnification.

In vitro migration assay

The migration capacity of HCT116 cells was determined using a modified 24-well Boyden chamber (8-μm-pore size) (Corning, Tewksbury, MA). The cells were seeded at a density of 6×104 cells in 100 μl serum-free medium to the upper compartment of the Transwell and incubated in lower chamber containing either DMSO or baicalein for 24 h at 37°C in 5% CO2. Cells that did not penetrate the filter were completely wiped off with cotton swabs, and cells that had migrated to the lower surface of the filter were fixed with methanol. The cells were then stained with methylene blue and eosin and observed under a phase contrast microscope and photographed at ×50 magnification.

Gelatin zymographic analysis of secreted MMPs

Following incubation with baicalein, cell culture supernatants were collected and centrifuged at 400 × g for 5 min. Cell-free supernatant was mixed with 2X sample buffer (Invitrogen, Carlsbad, CA) and zymography was performed using precast gels (10% polyacrylamide and 0.1% gelatin). Following electrophoresis, gels were washed twice at room temperature for 30 min in 2.5% Triton X-100, and subsequently washed in buffer containing 50 mM Tris-HCl, 150 mM NaCl, 5 mM CaCl2, 1 μM ZnCl2, and 0.02% NaN3 at pH 7.5, and incubated in this buffer at 37°C for 24 h. Thereafter, gels were stained with 0.5% (w/v) Coomassie brilliant Blue G-250 (Bio-Rad, Hercules, CA) for 1 h, then lightly destained in methanol:acetic acid:water (3:1:6). Clear bands appeared on the Coomassie stained Blue background in the areas of gelatinolytic activity. Gels were scanned and images were processed for extraction of the blue channel signal, which converted it to black and white.

Animal study

The animal protocol used in this study was reviewed by the Pusan National University-Institutional Animal Care and Use Committee (PNU-IACUC, Busan, Korea) on the ethics of animal procedures and scientific care, were approved. Five-week-old male ICR mice were purchased from Samtako Co., Ltd. (Osan, Korea). All animals were housed in plastic cages (4 mice/cage) and had free access to drinking water and a basal diet (Formula M07; Feed lab) under controlled conditions of humidity (50±10%), light (12/12 h light/dark cycle), and temperature (∼23°C). After arrival, the animals were quarantined for the first 7 days, and then randomized by body weights into experimental and control groups. A colonic carcinogen AOM was purchased from Sigma-Aldrich. DSS with a molecular weight of 36,000–50,000 (cat. no. 160110) was purchased from MP Biomedicals, LLC (Aurora, OH). For the induction of colitis, DSS was dissolved in water at a concentration of 1.5% (w/v). Experimental groups included group 1 (control group, n=6); group 2 (n=8) was treated with AOM and DSS; groups 3–5 (n=8 for each group) were treated with AOM, DSS and baicalein (1 mg/kg for group 3, 5 mg/kg for group 4, 10 mg/kg for group 5). Mice in groups 2–5 were given a single intraperitoneal injection of AOM (10 mg/kg body weight). Starting 1 week after the injection, animals received 1.5% DSS in the drinking water for 7 days. Subsequently, groups 3–5 received the diets containing 1, 5 and 10 mg/kg baicalein for 16 weeks, respectively. All animals were sacrificed at week 16 after administration of baicalein. At sacrifice, complete necropsies were done on all mice. Histopathological examination was performed on paraffin-embedded sections after hematoxylin and eosin (H&E) staining.

Statistical analysis

Results are expressed as the mean ± SD of three separate experiments and analyzed by Student’s t-test. Means were considered significantly different at *p<0.05 or **p<0.01.

Results

Baicalein reduces the viability of HCT116 cells

To investigate the effects of baicalein on the viability of HCT116 cells, the MTT assay was performed. As shown in Fig. 2A, cell viability was significantly decreased by treatment of baicalein in a concentration-dependent manner. The concentrations required for half-maximal inhibition (IC50) of the cells were about 100 μM for HCT116 cells after 24 h and about 50 μM after 48 h. Treatment with baicalein for 24 h showed distinct morphological changes compared with control (Fig. 2B). They were rounded and more dispersed with aggregation in a concentration-dependent manner.

Figure 2.

Effect of baicalein on viability of HCT116 cells. (A) The cells were treated with different concentrations of baicalein for 24 and 48 h, and then percentage of cell survival was determined using the MTT assay. Results are expressed as mean ± SD (n=6). **p<0.01 compared control cells. Con, control. (B) HCT116 cells were treated for 24 h with the indicated concentrations of baicalein and morphological changes were observed by phase contrast microscopy at ×320 magnification.

Baicalein induces apoptosis in HCT116 cells

To investigate whether the growth inhibitory effects of baicalein were due to the induction of apoptosis in HCT116 cells, morphological changes of cellular structures were assessed with Hoechst 33342 staining. As shown in Fig. 3A, nuclei with chromatin condensation and formation of apoptotic bodies, which are characteristics of apoptosis, were seen in cells cultured with baicalein in a concentration-dependent manner, whereas the control cells maintained their nuclear structure intact. During apoptotic process, caspases play major roles in both the intrinsic and extrinsic pathways. Thus, the levels of caspase-3, -8 and -9 were investigated in order to determine whether caspases are associated with baicalein-induced apoptosis in HCT116 cells. Treatment with baicalein showed decreased pro-caspase-3 and -8 levels and induced cleavage of PARP (Fig. 3B). These results indicated that growth inhibitory effects of baicalein were due to the induction of apoptosis in HCT116 cells.

Figure 3.

Induction of apoptosis in HCT116 cells by baicalein. (A) The cells were treated with baicalein for 24 h, then stained nuclei with fluorescent DNA-binding dye, Hoechst 33342, and then photographed with a fluorescent microscope using a blue filter at ×320 magnification. Arrows, apoptotic cells. (B) HCT116 cells were treated with indicated concentrations of baicalein for 24 h, collected, lysed and then cellular proteins were separated and immunoblotted. The membranes were probed with pro-caspase-3, pro-caspase-8, pro-caspase-9, PARP (116 kDa), and cleaved PARP (85 kDa). Proteins were visualized using the ECL detection system. Representative results from three independent experiments are shown. Actin was used as a loading control. Con, control.

Baicalein suppresses the NF-κB activity through the PPARγ activation

PPARγ agonists can inhibit the activities of signal dependent transcription factors, such as NF-κB. This function could contribute to the anti-inflammatory actions of PPARγ. To verify whether baicalein modulates the NF-κB activity through the PPARγ activation, western blot analysis was performed and expression levels measured of NF-κB-related protein. Treatment of baicalein induced PPARγ activation and inhibited pIκBα, p50, p65 and iNOS levels (Fig. 4). These results suggested that NF-κB activity was suppressed through PPARγ activation by baicalein treatment in HCT116 cells.

Figure 4.

Anti-inflammatory effect of baicalein by inhibiting NF-κB expression through induction of PPARγ activation in HCT116 cells. The cells were treated with baicalein for 24 h, and then western blot analysis was performed to detect PPARγ, pIκBα, iNOS, p50 and p65 in HCT116 cells. Topo IIα and β-actin were detected as positive controls. One representative blot for each protein is shown from three independent experiments that yielded similar results. Con, control.

Baicalein suppresses migration

To determine whether or not biacalein inhibits migration of HCT116 cells, wound-healing experiments were performed. Results demonstrated that 50 μM of baicalein for 24 h, which was not cytotoxic, as shown by the MTT assay, delayed the migration of HCT116 cells compared to that of control cells (Fig. 5A). Using a Boyden chamber migration assay, we next examined the question of which baicalein decreases the activity of cell migration. As shown in Fig. 5B, treatment of cells with 50 μM of baicalein markedly reduced cell invasion through the Matrigel chamber. Because cell migration plays an important role in the metastasis process, and migration of the basement membrane is primarily mediated by gelatinase matrix metalloproteinases (MMPs), we tested the effects of baicalein on MMP gelatin zymography. Treatment of baicalein reduced the expression of the MMP-2 and -9 activities (Fig. 5C). These results suggested that the anti-migration effect of baicalein is associated with inhibition of MMP-2 and -9 activities in HCT116 cells.

Figure 5.

Inhibition of migration by baicalein in HCT116 cells. (A) Cells were grown to confluence on 35 mm cell culture dishes; a scratch was then made through the cell layer using a pipette tip. After washing with PBS, serum-free media (to prevent cell proliferation), containing either vehicle or baicalein, was added for 24 h. Photographs were taken for evaluation of cell movement into the wounded area. (B) For the migration assay, cells pre-incubated with various concentrations of baicalein were plated onto the upper wells of the chamber. FBS (10%) was added to the lower wells for 24 h to induce cell migration. After 24 h, cells on the bottom side of the filter were fixed, stained and counted. Migration was assessed by counting migrated cells in five microscopic fields per well at ×320 magnification. (C) After incubation with baicalein for 24 h, medium was collected, and the activity of MMP-2 and -9 was measured by zymography. Con, control.

Baicalein inhibits AOM/DSS-induced colitis and tumorigenesis

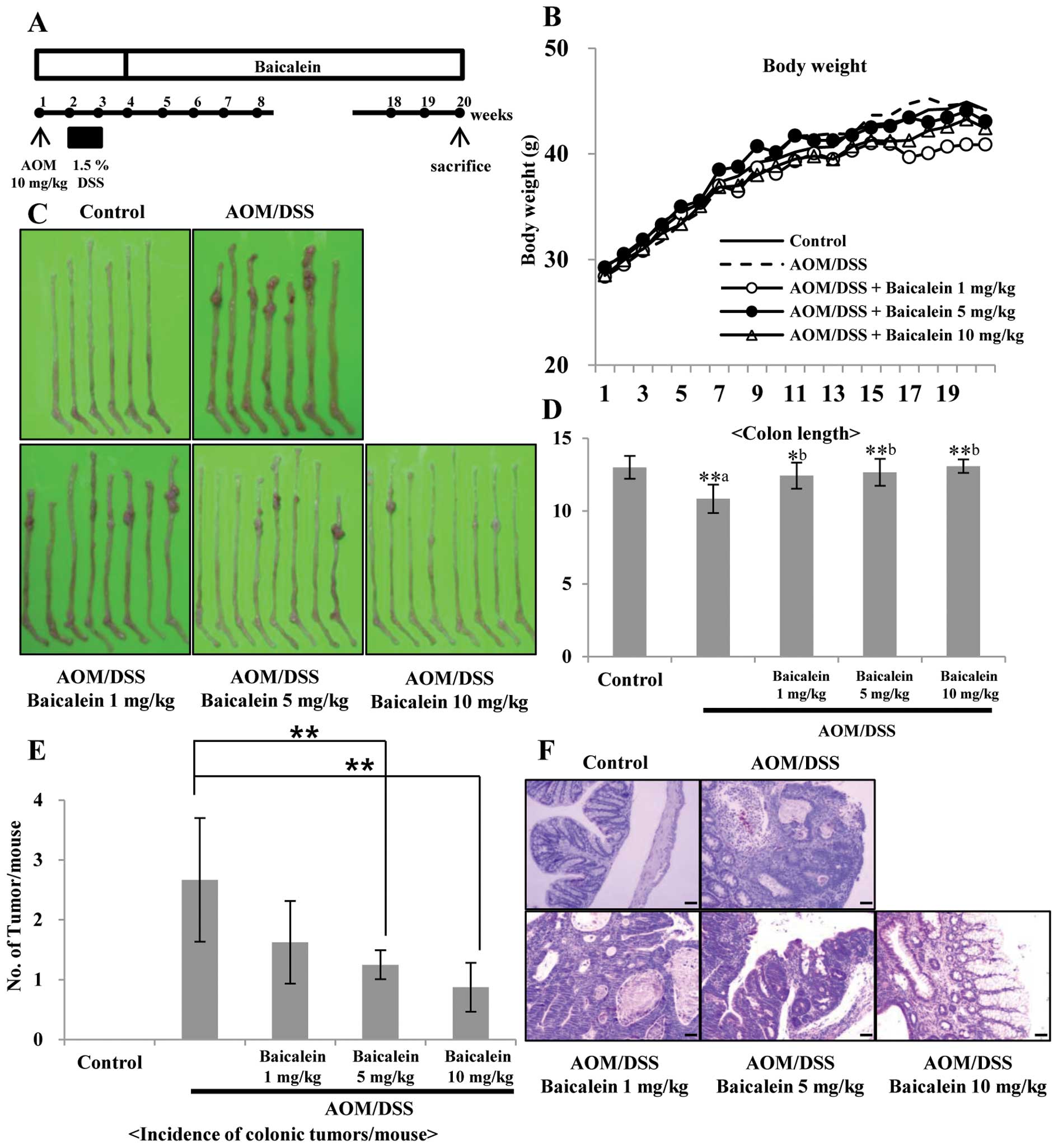
The AOM/DSS model is a widely used inflammation-associated colon cancer model in rodents. The antitumor activity of dietary administration of baicalein on AOM/DSS-induced tumorigenesis was evaluated. The study protocol is summarized in Fig. 6A. During the experiments, feeding the mice with the three different doses of baicalein-containing diets did not produce any observable clinical toxicity or significant changes in body weight compared to control (Fig. 6B). But colon length was recovered by administration of baicalein in a dose-dependent manner compared to the control (Fig. 6D). Macroscopically, colonic tumors developed in the mice of groups 2 through 5 with different incidence rate and multiplicity (Fig. 6C and E). Group 2 (AOM/DSS group) had mainly adenocarcinoma (ADC, Fig. 6F) with a multiplicity of 2.67±1.03. The incidence of ADC in groups 3–5 was less than that of group 2 and the multiplicity of ADC in groups 3–5 is 1.63±0.69, 1.25±0.24 and 0.88±0.41, respectively. The multiplicity of colonic ADC in groups 4 and 5 was significantly smaller than group 2 (p<0.01) (Fig. 6E). In H&E staining, group 2 (AOM/DSS group) animals showed increased tissue inflammation, but administration of baicalein reduced tissue inflammation compared to control dose-dependently (Fig. 6F).

Figure 6.

Administration of baicalein inhibited inflammation-induced tumors. (A) Total experimental protocols. (B) Body weight changes in mice. (C) Representative macroscopic views of the colons of mice. (D) The length of the large bowel in mice. ap<0.05 versus the control. *bp<0.05, **bp<0.01 versus the AOM/DSS treatment. (E) Incidence of inflammation-induced colon cancer. **p<0.01 compared with the AOM/DSS treatment. (F) Representative histopathological images of control colon (group 1), colonic proliferation lesions that developed in mice that received AOM/DSS (group 2) and AOM/DSS with different concentration of baicalein (groups 3–5). H&E stain. Bar, 50 μm.

Discussion

In this study, we found concentration-dependent cell growth inhibition in response to baicalein in HCT116 cells, in accordance with previous research in bladder cancer (16). Cell growth was maximally inhibited by the treatment of 100 μM baicalein. The concentrations of 50% inhibition of tumor proliferation range between 20 and 200 μM, depending on the type of tumor cells tested.

Baicalein is a natural plant flavone originally isolated from the roots of Scutellaria baicalensis. This compound exhibits various biological effects, including anti-inflammatory (17) and antitumor activity (18). Although Scutellaria has been shown to have almost no or very low toxicity to animals and humans (The grand dictionary of Chinese herbs, 1977). So far, baicalein, at doses that are toxic to malignant cells have been shown to have no or very little toxicity to normal myeloid cells (19) and also no effect on the viability of normal human prostate epithelial cells (20). In contrast, baicalein has been shown to inhibit growth of various human cancer cell lines (21,22). Baicalein also possesses a direct cytotoxicity to a large panel of human malignant cell lines by inducing apoptotic cell death. Oral administration of 20 mg/kg baicalein was also shown to inhibit growth of established prostate tumors by approximately 55% (23). These data demonstrate that baicalein has therapeutic potential against cancers.

Apoptosis is an important process required for homeostasis. Apoptosis occurs through two broad pathways: the intrinsic pathway and extrinsic pathway (24). To clarify whether the effect on cell growth inhibition was due to apoptosis in colon cancer cells, we performed morphological experiments and western blot analysis after treatment of baicalein for 24 h. Treatment with baicalein decreased the expression levels of pro-caspase-3 and -8, and induced cleavage of PARP. Thus, it involved the extrinsic pathway to induce apoptosis.

The PPARγ agonists affect cell proliferation, differentiation, and apoptosis in a PPARγ-dependent and/or -independent manner, and thereby represent a potentially important family of therapeutic compounds for cancer treatment. Many studies show that PPARγ agonists such as thiazolidinedione have anti-tumorigenic properties in colorectal cancer by increasing the expression of tumor suppressor genes (25). Activation of PPARγ results in anti-inflammatory effects in several cell types, including smooth muscle cells, endothelial cells. PPARs act as anti-inflammatory agents by interfering with the transcriptional pathways involved in inflammatory responses, such as the modulation of NF-κB signaling. NF-κB is the key transcriptional factor for synthesis of pro-inflammatory mediators, including iNOS, COX-2 and TNF-α. NF-κB also plays central roles in carcinogenesis and inflammation, and thus it is one of the molecular targets of cancer chemoprevention and therapy (26). NF-κB activation is reported to be involved in colon carcinogenesis and certain NF-κB inhibitors are able to suppress cancer development in these tissues (27). Treatment of HCT116 cells with baicalein resulted in increase in the expression of PPARγ in a concentration-dependent manner and baicalein inhibited p50, p65 and iNOS levels concentration-dependently. Baicalein not only directly affects NF-κB transcription factors but also affects invasion and migration signaling molecules such as MMP-2 and MMP-9 (28). Treatment with baicalein inhibited cell migration through inhibiting, respectively, MMP-2, MMP-9 expression concentration-dependently as detected by gelatin zymography assay. Therefore, baicalein have effective anti-metastatic activity for the treatment of colon cancer by inhibiting the expression of MMP-9 and MMP-2, thus blocking cell migration and invasion pathways. Baicalein is a potent PPARγ activator that inhibits NF-κB and mediates inflammatory responses in colon cancer cells.

Accumulative evidence has shown a significant association between deficiency of PPARγ and IBD (29). In addition, activation of PPARγ attenuated the inflammation in the gut (30). These results suggested that colonic PPARγ may be a promising therapeutic target in patients suffering from IBD. In this study chemopreventive ability of baicalein at 3 different dose levels (1, 5, 10 mg/kg in diet) using inflammation-induced colon carcinogenesis model in mice were assessed. All doses of baicalein suppressed colonic inflammation and reduced the tumor incidence induced by AOM/DSS in a dose-dependent manner.

In conclusion, our findings indicate that the flavone, baicalein, being a major constituent of the Scutellaria baicalensis Georgi is one of the good candidates with multiple targets for cancer chemoprevention in colon related to inflammation associated-carcinogenesis.

Acknowledgements

This study was supported by National Research Foundation of Korea (NRF) grant funded by the Korea government (MOST) (no. 20120009374). We thank Aging Tissue Bank for providing research information.

References

1. 

Tenesa A and Dunlop MG: New insights into the aetiology of colorectal cancer from genome-wide association studies. Nat Rev Genet. 10:353–358. 2009. View Article : Google Scholar : PubMed/NCBI

2. 

Rubin DC, Shaker A and Levin MS: Chronic intestinal inflammation: inflammatory bowel disease and colitis-associated colon cancer. Front Immunol. 3:1072012. View Article : Google Scholar : PubMed/NCBI

3. 

Loftus EV Jr: Clinical epidemiology of inflammatory bowel disease: Incidence, prevalence, and environmental influences. Gastroenterology. 126:1504–1517. 2004. View Article : Google Scholar : PubMed/NCBI

4. 

Kim ES and Kim WH: Inflammatory bowel disease in Korea: epidemiological, genomic, clinical, and therapeutic characteristics. Gut Liver. 4:1–14. 2010. View Article : Google Scholar : PubMed/NCBI

5. 

Asakura K, Nishiwaki Y, Inoue N, Hibi T, Watanabe M and Takebayashi T: Prevalence of ulcerative colitis and Crohn’s disease in Japan. J Gastroenterol. 44:659–665. 2009.

6. 

Dubuquoy L, Rousseaux C, Thuru X, et al: PPARgamma as a new therapeutic target in inflammatory bowel diseases. Gut. 55:1341–1349. 2006. View Article : Google Scholar : PubMed/NCBI

7. 

Bassaganya-Riera J, Reynolds K, Martino-Catt S, et al: Activation of PPAR gamma and delta by conjugated linoleic acid mediates protection from experimental inflammatory bowel disease. Gastroenterology. 127:777–791. 2004. View Article : Google Scholar : PubMed/NCBI

8. 

Liang HL and Ouyang Q: A clinical trial of rosiglitazone and 5-aminosalicylate combination for ulcerative colitis. Zhonghua Nei Ke Za Zhi. 45:548–551. 2006.(In Chinese).

9. 

Bassaganya-Riera J, DiGuardo M, Climent M, et al: Activation of PPARgamma and delta by dietary punicic acid ameliorates intestinal inflammation in mice. Br J Nutr. 106:878–886. 2011. View Article : Google Scholar : PubMed/NCBI

10. 

Ricote M and Glass CK: PPARs and molecular mechanisms of transrepression. Biochim Biophys Acta. 1771:926–935. 2007. View Article : Google Scholar : PubMed/NCBI

11. 

Li-Weber M: New therapeutic aspects of flavones: the anti-cancer properties of Scutellaria and its main active constituents Wogonin, Baicalein and Baicalin. Cancer Treat Rev. 35:57–68. 2009. View Article : Google Scholar

12. 

Peng CY, Pan SL, Huang YW, Guh JH, Chang YL and Teng CM: Baicalein attenuates intimal hyperplasia after rat carotid balloon injury through arresting cell-cycle progression and inhibiting ERK, Akt, and NF-kappaB activity in vascular smooth-muscle cells. Naunyn Schmiedebergs Arch Pharmacol. 378:579–588. 2008. View Article : Google Scholar

13. 

Lee EK, Kim JM, Choi J, et al: Modulation of NF-kappaB and FOXOs by baicalein attenuates the radiation-induced inflammatory process in mouse kidney. Free Radic Res. 45:507–517. 2011. View Article : Google Scholar : PubMed/NCBI

14. 

Lea MA, Ibeh C, Deutsch JK, Hamid I and desBordes C: Inhibition of growth and induction of alkaline phosphatase in colon cancer cells by flavonols and flavonol glycosides. Anticancer Res. 30:3629–3635. 2010.PubMed/NCBI

15. 

Pidgeon GP, Kandouz M, Meram A and Honn KV: Mechanisms controlling cell cycle arrest and induction of apoptosis after 12-lipoxygenase inhibition in prostate cancer cells. Cancer Res. 62:2721–2727. 2002.PubMed/NCBI

16. 

Chao JI, Su WC and Liu HF: Baicalein induces cancer cell death and proliferation retardation by the inhibition of CDC2 kinase and survivin associated with opposite role of p38 mitogen-activated protein kinase and AKT. Mol Cancer Ther. 6:3039–3048. 2007. View Article : Google Scholar : PubMed/NCBI

17. 

Hsieh CJ, Hall K, Ha T, Li C, Krishnaswamy G and Chi DS: Baicalein inhibits IL-1beta- and TNF-alpha-induced inflammatory cytokine production from human mast cells via regulation of the NF-kappaB pathway. Clin Mol Allergy. 5:52007. View Article : Google Scholar : PubMed/NCBI

18. 

Takahashi H, Chen MC, Pham H, et al: Baicalein, a component of Scutellaria baicalensis, induces apoptosis by Mcl-1 down-regulation in human pancreatic cancer cells. Biochim Biophys Acta. 1813:1465–1474. 2011.

19. 

Ma Z, Otsuyama K, Liu S, et al: Baicalein, a component of Scutellaria radix from Huang-Lian-Jie-Du-Tang (HLJDT), leads to suppression of proliferation and induction of apoptosis in human myeloma cells. Blood. 105:3312–3318. 2005.PubMed/NCBI

20. 

Lee DH, Kim C, Zhang L and Lee YJ: Role of p53, PUMA, and Bax in wogonin-induced apoptosis in human cancer cells. Biochem Pharmacol. 75:2020–2033. 2008. View Article : Google Scholar : PubMed/NCBI

21. 

Zhang HB, Lu P, Guo QY, Zhang ZH and Meng XY: Baicalein induces apoptosis in esophageal squamous cell carcinoma cells through modulation of the PI3K/Akt pathway. Oncol Lett. 5:722–728. 2013.PubMed/NCBI

22. 

Zhang Y, Song L, Cai L, Wei R, Hu H and Jin W: Effects of baicalein on apoptosis, cell cycle arrest, migration and invasion of osteosarcoma cells. Food Chem Toxicol. 53:325–333. 2013. View Article : Google Scholar : PubMed/NCBI

23. 

Bonham M, Posakony J, Coleman I, Montgomery B, Simon J and Nelson PS: Characterization of chemical constituents in Scutellaria baicalensis with antiandrogenic and growth-inhibitory activities toward prostate carcinoma. Clin Cancer Res. 11:3905–3914. 2005.PubMed/NCBI

24. 

Lorenzo HK and Susin SA: Therapeutic potential of AIF-mediated caspase-independent programmed cell death. Drug Resist Updat. 10:235–255. 2007. View Article : Google Scholar : PubMed/NCBI

25. 

Yamaguchi K, Cekanova M, McEntee MF, et al: Peroxisome proliferator-activated receptor ligand MCC-555 suppresses intestinal polyps in ApcMin/+ mice via extracellular signal-regulated kinase and peroxisome proliferator-activated receptor-dependent pathways. Mol Cancer Ther. 7:2779–2787. 2008.PubMed/NCBI

26. 

Surh YJ: NF-kappa B and Nrf2 as potential chemopreventive targets of some anti-inflammatory and antioxidative phytonutrients with anti-inflammatory and antioxidative activities. Asia Pac J Clin Nutr. 17(Suppl 1): 269–272. 2008.PubMed/NCBI

27. 

Rajakangas J, Misikangas M, Paivarinta E and Mutanen M: Chemoprevention by white currant is mediated by the reduction of nuclear beta-catenin and NF-kappaB levels in Min mice adenomas. Eur J Nutr. 47:115–122. 2008. View Article : Google Scholar : PubMed/NCBI

28. 

Chiu YW, Lin TH, Huang WS, et al: Baicalein inhibits the migration and invasive properties of human hepatoma cells. Toxicol Appl Pharmacol. 255:316–326. 2011. View Article : Google Scholar : PubMed/NCBI

29. 

Aoyagi Y, Nagata S, Kudo T, et al: Peroxisome proliferator-activated receptor gamma 2 mutation may cause a subset of ulcerative colitis. Pediatr Int. 52:729–734. 2010. View Article : Google Scholar : PubMed/NCBI

30. 

Yamamoto-Furusho JK, Penaloza-Coronel A, Sanchez-Munoz F, Barreto-Zuniga R and Dominguez-Lopez A: Peroxisome proliferator-activated receptor-gamma (PPAR-gamma) expression is downregulated in patients with active ulcerative colitis. Inflamm Bowel Dis. 17:680–681. 2011. View Article : Google Scholar : PubMed/NCBI

Related Articles

  • Abstract
  • View
  • Download
  • Twitter
Copy and paste a formatted citation
Spandidos Publications style
Kim DH, Hossain MA, Kang YJ, Jang JY, Lee YJ, Im E, Yoon J, Kim HS, Chung HY, Kim ND, Kim ND, et al: Baicalein, an active component of Scutellaria baicalensis Georgi, induces apoptosis in human colon cancer cells and prevents AOM/DSS-induced colon cancer in mice. Int J Oncol 43: 1652-1658, 2013.
APA
Kim, D.H., Hossain, M.A., Kang, Y.J., Jang, J.Y., Lee, Y.J., Im, E. ... Kim, N.D. (2013). Baicalein, an active component of Scutellaria baicalensis Georgi, induces apoptosis in human colon cancer cells and prevents AOM/DSS-induced colon cancer in mice. International Journal of Oncology, 43, 1652-1658. https://doi.org/10.3892/ijo.2013.2086
MLA
Kim, D. H., Hossain, M. A., Kang, Y. J., Jang, J. Y., Lee, Y. J., Im, E., Yoon, J., Kim, H. S., Chung, H. Y., Kim, N. D."Baicalein, an active component of Scutellaria baicalensis Georgi, induces apoptosis in human colon cancer cells and prevents AOM/DSS-induced colon cancer in mice". International Journal of Oncology 43.5 (2013): 1652-1658.
Chicago
Kim, D. H., Hossain, M. A., Kang, Y. J., Jang, J. Y., Lee, Y. J., Im, E., Yoon, J., Kim, H. S., Chung, H. Y., Kim, N. D."Baicalein, an active component of Scutellaria baicalensis Georgi, induces apoptosis in human colon cancer cells and prevents AOM/DSS-induced colon cancer in mice". International Journal of Oncology 43, no. 5 (2013): 1652-1658. https://doi.org/10.3892/ijo.2013.2086
Copy and paste a formatted citation
x
Spandidos Publications style
Kim DH, Hossain MA, Kang YJ, Jang JY, Lee YJ, Im E, Yoon J, Kim HS, Chung HY, Kim ND, Kim ND, et al: Baicalein, an active component of Scutellaria baicalensis Georgi, induces apoptosis in human colon cancer cells and prevents AOM/DSS-induced colon cancer in mice. Int J Oncol 43: 1652-1658, 2013.
APA
Kim, D.H., Hossain, M.A., Kang, Y.J., Jang, J.Y., Lee, Y.J., Im, E. ... Kim, N.D. (2013). Baicalein, an active component of Scutellaria baicalensis Georgi, induces apoptosis in human colon cancer cells and prevents AOM/DSS-induced colon cancer in mice. International Journal of Oncology, 43, 1652-1658. https://doi.org/10.3892/ijo.2013.2086
MLA
Kim, D. H., Hossain, M. A., Kang, Y. J., Jang, J. Y., Lee, Y. J., Im, E., Yoon, J., Kim, H. S., Chung, H. Y., Kim, N. D."Baicalein, an active component of Scutellaria baicalensis Georgi, induces apoptosis in human colon cancer cells and prevents AOM/DSS-induced colon cancer in mice". International Journal of Oncology 43.5 (2013): 1652-1658.
Chicago
Kim, D. H., Hossain, M. A., Kang, Y. J., Jang, J. Y., Lee, Y. J., Im, E., Yoon, J., Kim, H. S., Chung, H. Y., Kim, N. D."Baicalein, an active component of Scutellaria baicalensis Georgi, induces apoptosis in human colon cancer cells and prevents AOM/DSS-induced colon cancer in mice". International Journal of Oncology 43, no. 5 (2013): 1652-1658. https://doi.org/10.3892/ijo.2013.2086
Follow us
  • Twitter
  • LinkedIn
  • Facebook
About
  • Spandidos Publications
  • Careers
  • Cookie Policy
  • Privacy Policy
How can we help?
  • Help
  • Live Chat
  • Contact
  • Email to our Support Team