Spandidos Publications Logo
  • About
    • About Spandidos
    • Aims and Scopes
    • Abstracting and Indexing
    • Editorial Policies
    • Reprints and Permissions
    • Job Opportunities
    • Terms and Conditions
    • Contact
  • Journals
    • All Journals
    • Oncology Letters
      • Oncology Letters
      • Information for Authors
      • Editorial Policies
      • Editorial Board
      • Aims and Scope
      • Abstracting and Indexing
      • Bibliographic Information
      • Archive
    • International Journal of Oncology
      • International Journal of Oncology
      • Information for Authors
      • Editorial Policies
      • Editorial Board
      • Aims and Scope
      • Abstracting and Indexing
      • Bibliographic Information
      • Archive
    • Molecular and Clinical Oncology
      • Molecular and Clinical Oncology
      • Information for Authors
      • Editorial Policies
      • Editorial Board
      • Aims and Scope
      • Abstracting and Indexing
      • Bibliographic Information
      • Archive
    • Experimental and Therapeutic Medicine
      • Experimental and Therapeutic Medicine
      • Information for Authors
      • Editorial Policies
      • Editorial Board
      • Aims and Scope
      • Abstracting and Indexing
      • Bibliographic Information
      • Archive
    • International Journal of Molecular Medicine
      • International Journal of Molecular Medicine
      • Information for Authors
      • Editorial Policies
      • Editorial Board
      • Aims and Scope
      • Abstracting and Indexing
      • Bibliographic Information
      • Archive
    • Biomedical Reports
      • Biomedical Reports
      • Information for Authors
      • Editorial Policies
      • Editorial Board
      • Aims and Scope
      • Abstracting and Indexing
      • Bibliographic Information
      • Archive
    • Oncology Reports
      • Oncology Reports
      • Information for Authors
      • Editorial Policies
      • Editorial Board
      • Aims and Scope
      • Abstracting and Indexing
      • Bibliographic Information
      • Archive
    • Molecular Medicine Reports
      • Molecular Medicine Reports
      • Information for Authors
      • Editorial Policies
      • Editorial Board
      • Aims and Scope
      • Abstracting and Indexing
      • Bibliographic Information
      • Archive
    • World Academy of Sciences Journal
      • World Academy of Sciences Journal
      • Information for Authors
      • Editorial Policies
      • Editorial Board
      • Aims and Scope
      • Abstracting and Indexing
      • Bibliographic Information
      • Archive
    • International Journal of Functional Nutrition
      • International Journal of Functional Nutrition
      • Information for Authors
      • Editorial Policies
      • Editorial Board
      • Aims and Scope
      • Abstracting and Indexing
      • Bibliographic Information
      • Archive
    • International Journal of Epigenetics
      • International Journal of Epigenetics
      • Information for Authors
      • Editorial Policies
      • Editorial Board
      • Aims and Scope
      • Abstracting and Indexing
      • Bibliographic Information
      • Archive
    • Medicine International
      • Medicine International
      • Information for Authors
      • Editorial Policies
      • Editorial Board
      • Aims and Scope
      • Abstracting and Indexing
      • Bibliographic Information
      • Archive
  • Articles
  • Information
    • Information for Authors
    • Information for Reviewers
    • Information for Librarians
    • Information for Advertisers
    • Conferences
  • Language Editing
Spandidos Publications Logo
  • About
    • About Spandidos
    • Aims and Scopes
    • Abstracting and Indexing
    • Editorial Policies
    • Reprints and Permissions
    • Job Opportunities
    • Terms and Conditions
    • Contact
  • Journals
    • All Journals
    • Biomedical Reports
      • Information for Authors
      • Editorial Policies
      • Editorial Board
      • Aims and Scope
      • Abstracting and Indexing
      • Bibliographic Information
      • Archive
    • Experimental and Therapeutic Medicine
      • Information for Authors
      • Editorial Policies
      • Editorial Board
      • Aims and Scope
      • Abstracting and Indexing
      • Bibliographic Information
      • Archive
    • International Journal of Epigenetics
      • Information for Authors
      • Editorial Policies
      • Editorial Board
      • Aims and Scope
      • Abstracting and Indexing
      • Bibliographic Information
      • Archive
    • International Journal of Functional Nutrition
      • Information for Authors
      • Editorial Policies
      • Editorial Board
      • Aims and Scope
      • Abstracting and Indexing
      • Bibliographic Information
      • Archive
    • International Journal of Molecular Medicine
      • Information for Authors
      • Editorial Policies
      • Editorial Board
      • Aims and Scope
      • Abstracting and Indexing
      • Bibliographic Information
      • Archive
    • International Journal of Oncology
      • Information for Authors
      • Editorial Policies
      • Editorial Board
      • Aims and Scope
      • Abstracting and Indexing
      • Bibliographic Information
      • Archive
    • Medicine International
      • Information for Authors
      • Editorial Policies
      • Editorial Board
      • Aims and Scope
      • Abstracting and Indexing
      • Bibliographic Information
      • Archive
    • Molecular and Clinical Oncology
      • Information for Authors
      • Editorial Policies
      • Editorial Board
      • Aims and Scope
      • Abstracting and Indexing
      • Bibliographic Information
      • Archive
    • Molecular Medicine Reports
      • Information for Authors
      • Editorial Policies
      • Editorial Board
      • Aims and Scope
      • Abstracting and Indexing
      • Bibliographic Information
      • Archive
    • Oncology Letters
      • Information for Authors
      • Editorial Policies
      • Editorial Board
      • Aims and Scope
      • Abstracting and Indexing
      • Bibliographic Information
      • Archive
    • Oncology Reports
      • Information for Authors
      • Editorial Policies
      • Editorial Board
      • Aims and Scope
      • Abstracting and Indexing
      • Bibliographic Information
      • Archive
    • World Academy of Sciences Journal
      • Information for Authors
      • Editorial Policies
      • Editorial Board
      • Aims and Scope
      • Abstracting and Indexing
      • Bibliographic Information
      • Archive
  • Articles
  • Information
    • For Authors
    • For Reviewers
    • For Librarians
    • For Advertisers
    • Conferences
  • Language Editing
Login Register Submit
  • This site uses cookies
  • You can change your cookie settings at any time by following the instructions in our Cookie Policy. To find out more, you may read our Privacy Policy.

    I agree
Search articles by DOI, keyword, author or affiliation
Search
Advanced Search
presentation
International Journal of Oncology
Join Editorial Board Propose a Special Issue
Print ISSN: 1019-6439 Online ISSN: 1791-2423
Journal Cover
October-2021 Volume 59 Issue 4

Full Size Image

Cover Legend PDF

Sign up for eToc alerts
Recommend to Library

Journals

International Journal of Molecular Medicine

International Journal of Molecular Medicine

International Journal of Molecular Medicine is an international journal devoted to molecular mechanisms of human disease.

International Journal of Oncology

International Journal of Oncology

International Journal of Oncology is an international journal devoted to oncology research and cancer treatment.

Molecular Medicine Reports

Molecular Medicine Reports

Covers molecular medicine topics such as pharmacology, pathology, genetics, neuroscience, infectious diseases, molecular cardiology, and molecular surgery.

Oncology Reports

Oncology Reports

Oncology Reports is an international journal devoted to fundamental and applied research in Oncology.

Experimental and Therapeutic Medicine

Experimental and Therapeutic Medicine

Experimental and Therapeutic Medicine is an international journal devoted to laboratory and clinical medicine.

Oncology Letters

Oncology Letters

Oncology Letters is an international journal devoted to Experimental and Clinical Oncology.

Biomedical Reports

Biomedical Reports

Explores a wide range of biological and medical fields, including pharmacology, genetics, microbiology, neuroscience, and molecular cardiology.

Molecular and Clinical Oncology

Molecular and Clinical Oncology

International journal addressing all aspects of oncology research, from tumorigenesis and oncogenes to chemotherapy and metastasis.

World Academy of Sciences Journal

World Academy of Sciences Journal

Multidisciplinary open-access journal spanning biochemistry, genetics, neuroscience, environmental health, and synthetic biology.

International Journal of Functional Nutrition

International Journal of Functional Nutrition

Open-access journal combining biochemistry, pharmacology, immunology, and genetics to advance health through functional nutrition.

International Journal of Epigenetics

International Journal of Epigenetics

Publishes open-access research on using epigenetics to advance understanding and treatment of human disease.

Medicine International

Medicine International

An International Open Access Journal Devoted to General Medicine.

Journal Cover
October-2021 Volume 59 Issue 4

Full Size Image

Cover Legend PDF

Sign up for eToc alerts
Recommend to Library

  • Article
  • Citations
    • Cite This Article
    • Download Citation
    • Create Citation Alert
    • Remove Citation Alert
    • Cited By
  • Similar Articles
    • Related Articles (in Spandidos Publications)
    • Similar Articles (Google Scholar)
    • Similar Articles (PubMed)
  • Download PDF
  • Download XML
  • View XML
Article Open Access

Targeting the mTOR pathway using novel ATP‑competitive inhibitors, Torin1, Torin2 and XL388, in the treatment of glioblastoma

  • Authors:
    • Anubhav G. Amin
    • Seung Won Jeong
    • John L. Gillick
    • Tolga Sursal
    • Raj Murali
    • Chirag D. Gandhi
    • Meena Jhanwar‑Uniyal
  • View Affiliations / Copyright

    Affiliations: Department of Neurosurgery, New York Medical College/Westchester Medical Center, Valhalla, NY 10595, USA
    Copyright: © Amin et al. This is an open access article distributed under the terms of Creative Commons Attribution License.
  • Article Number: 83
    |
    Published online on: September 14, 2021
       https://doi.org/10.3892/ijo.2021.5263
  • Expand metrics +
Metrics: Total Views: 0 (Spandidos Publications: | PMC Statistics: )
Metrics: Total PDF Downloads: 0 (Spandidos Publications: | PMC Statistics: )
Cited By (CrossRef): 0 citations Loading Articles...

This article is mentioned in:



Abstract

Mechanistic target of rapamycin (mTOR), which functions via two multiprotein complexes termed mTORC1 and mTORC2, is positioned in the canonical phosphoinositide 3‑kinase‑related kinase (PI3K)/AKT (PI3K/AKT) pathways. These complexes exert their actions by regulating other important kinases, such as 40S ribosomal S6 kinases (S6K), eukaryotic translation initiation factor 4E (elF4E)‑binding protein 1 (4E‑BP1) and AKT, to control cell growth, proliferation, migration and survival in response to nutrients and growth factors. Glioblastoma (GB) is a devastating form of brain cancer, where the mTOR pathway is deregulated due to frequent upregulation of the Receptor Tyrosine Kinase/PI3K pathways and loss of the tumor suppressor phosphatase and tensin homologue (PTEN). Rapamycin and its analogs were less successful in clinical trials for patients with GB due to their incomplete inhibition of mTORC1 and the activation of mitogenic pathways via negative feedback loops. Here, the effects of selective ATP‑competitive dual inhibitors of mTORC1 and mTORC2, Torin1, Torin2 and XL388, are reported. Torin2 exhibited concentration‑dependent pharmacodynamic effects on inhibition of phosphorylation of the mTORC1 substrates S6KSer235/236 and 4E‑BP1Thr37/46 as well as the mTORC2 substrate AKTSer473 resulting in suppression of tumor cell migration, proliferation and S‑phase entry. Torin1 demonstrated similar effects, but only at higher doses. XL388 suppressed cell proliferation at a higher dose, but failed to inhibit cell migration. Treatment with Torin1 suppressed phosphorylation of proline rich AKT substrate of 40 kDa (PRAS40) at Threonine 246 (PRAS40Thr246) whereas Torin2 completely abolished it. XL388 treatment suppressed the phosphorylation of PRAS40Thr246 only at higher doses. Drug resistance analysis revealed that treatment of GB cells with XL388 rendered partial drug resistance, which was also seen to a lesser extent with rapamycin and Torin1 treatments. However, treatment with Torin2 completely eradicated the tumor cell population. These results strongly suggest that Torin2, compared to Torin1 or XL388, is more effective in suppressing mTORC1 and mTORC2, and therefore in the inhibition of the GB cell proliferation, dissemination and in overcoming resistance to therapy. These findings underscore the significance of Torin2 in the treatment of GB.

Introduction

Mechanistic target of Rapamycin (mTOR; also known as Mammalian Target of Rapamycin) is a 289 kDa serine-threonine protein kinase that belongs to the phosphoinositide 3-kinase-related kinase (PI3K) family with homologs in all eukaryotes (1,2). mTOR forms two distinct multiprotein complexes, mTOR complex (mTORC)1 and mTORC2, which exert control on cell growth, mRNA translation, differentiation, apoptosis, autophagy, motility and metabolism (2-5). mTORC1 and mTORC2 are each characterized by discrete binding partners to render distinct functions. The mTOR complex 1 (mTORC1) consists of Rapamycin-sensitive adapter protein of mTOR (Raptor), and LST8 (6). As a crucial regulator of cellular metabolism, mTORC1 induces protein and lipid synthesis as well as cell growth. mTORC1 regulates protein translation through activation of p70 S6 Kinase (p70 S6K) leading to enhanced RNA translation via S6 ribosomal protein and inhibition of eukaryotic initiation factor 4E binding protein (4E-BP1) (7,8). The phosphorylation of 4E-BP1 and S6K1 has been shown to control several functions including mRNA translation, growth and proliferation (9,10). Furthermore, activation of S6K1 is known to play a role in the inhibition of the insulin-signaling pathway (9). Such feedback is intercepted following acute inhibition of mTORC1, and results in activation of Insulin Receptor Substrate (IRS) and subsequent recruitment of PI3K to the cell membrane. Moreover, hyperactivation of mTOR signaling can also be achieved by genetic alterations in several signaling components due to mutation or chromosomal deletion. Some of these include phosphatase and tensin homologue (PTEN), tuberous sclerosis 1/2 (TSC1/2), neurofibromin 1/2, or oncogenic mutations in KRAS, PIK3CA or V-akt murine thymoma viral oncogene homolog (AKT). Studies have shown that mTORC1 phosphorylates UNC-51-like kinase 1 (ULK1) to regulate autophagy (11).

Proline rich AKT substrate of 40 kDa (PRAS40), a substrate for AKT that functions at the juncture of the AKT and mTOR mediated signaling pathways, serves as a component as well as substrate of mTORC1 (12). Regulation of PRAS40 and its interaction with mTORC1 is considered a complex process. Activation of PI3K phosphorylates PIP2 to form PIP3. PIP3 then binds to the pleckstrin homology domains of phosphoinositide-dependent kinase 1(PDK1)/AKT to mediate the phosphorylation of AKTThr308. The phosphorylation of AKTSer473 however, is facilitated by the activation of mTORC2, which in turn can phosphorylate Thr246 on PRAS40. Activation of mTORC1 is achieved via AKT, which inhibits the TSC1/TSC2 complex, resulting in increased GTP-bound Rheb levels. Activated mTORC1 phosphorylates PRAS40, which then dissociates the mTORC1 complex by detaching itself from mTORC1; this way, PRAS40 exerts its negative influence on this complex (12). Conversely, PRAS40 phosphorylation on Ser183 is regulated by several stimuli that control the activation of mTORC1 (12). Thus, PRAS40, a substrate of AKT, remains an integral part of mTORC1 in addition to being its substrate.

Components of mTORC2 include rapamycin-insensitive companion of mTOR (Rictor), along with stress-activated protein kinase-interacting protein 1 and protein-binding Rictor, amongst others (5,13-15). The role of mTORC2 primarily involves reorganization of the cytoskeletal structure and cell survival governed by AKT (5). AKT and members of the serine/threonine-protein kinase family are the key substrates of mTORC2. The physiological roles of mTORC2 consists of regulation of various cellular functions including metabolism and motility (16). Activation of mTORC2 is mediated by growth factor stimulation; however, ribosomal association has also been linked with activation of this complex (7,13).

Glioblastoma (GB) is uniformly a fatal primary brain tumor in humans. The incidence of GB is ~10,000 cases/year in the United States (17). The relatively recent development of a classification system by The Cancer Genome Atlas (TCGA) network identifies GB into four subtypes (proneural, neural, classical and mesenchymal transcriptomic), based on specific genetic alterations (18-21). The signal transduction cascade of epidermal growth factor receptor (EGFR) is frequently altered in these tumors (19). In fact, according to studies performed using extensive genomic analyses of human GB samples, genetic alterations of the EGFR are seen in ~57% of patients (20). Furthermore, mutations in the tumor suppressing protein phosphatase and tensin homolog (PTEN) were observed in ~36% of GB tumors (19). The activation of PI3K, which leads to stimulation of downstream AKT/mTOR, is most often achieved via abnormal EGFR signaling as well as loss of PTEN. Further genetic studies using TCGA Network demonstrated that in 206 GBs samples, 86% displayed activation of Receptor Tyrosine Kinase/PI3K, which acts in opposition to PTEN. Consequently, loss of PTEN resulted in an increase in the activation of the AKT/mTOR pathway (19). Increased activity of the AKT/mTOR pathway has been shown to promote cellular growth, proliferation, survival and migration, which are the major hallmarks of GB cells (7). Aberrant mTOR signaling is shown to occur in GB, which is the main cause of its characteristic relentless growth and dissemination (21-23).

Several current clinical trials for patients with GB include mTOR inhibitors. This suppression of mTOR activity is achieved by rapamycin (sirolimus) and rapalogues, including RAD001 (everolimus) and CCI-779 (temsirolimus), through an allosteric mechanism. Structurally, the allosteric site remains at a distance from the ATP binding catalytic site (23). These inhibitors specifically inhibit mTORC1 by forming complexes with Binding Protein 12 (FKBP12), which binds to the FK506-rapamycin binding (FRB) domain of mTOR (6,24). The major disadvantage of persistent treatment with rapamycin and other related compounds, is that it leads to suppression of mTORC1, activity which then results in suppression of S6K levels. Low levels of S6K then break a negative feedback loop, which leads to activation of IRS, causing sustained activation of PI3K/AKT and Ras/MEK/ERK signaling pathways, resulting in tenacious tumor growth and spread (14,25).

In previous years, novel small ATP binding site molecules that directly inhibit mTOR have been identified (26). These second-generation mTOR kinase inhibitors (TORKi) function through allosteric interactions with the ATP-binding pocket of mTOR kinase (26,27). Additionally, ATP-binding compounds, such as pyrazolopyrimidines, have been shown to inhibit mTOR over PI3K. Various compounds, such as, AZD 3147, KU0063794, eCF309 and PP242, are ATP-competitive inhibitors of mTOR, which prompt potent inhibition of mTORC1 and mTORC2 (26,27). Torin1 is an ATP-competitive mTOR inhibitor of the quinoline class, which inhibits phosphorylation of both mTORC1 and mTORC2 (28,29). However, it is metabolized quickly by the liver with a relatively shorter half-life and poor bioavailability, and it is also insoluble in water. Therefore, Torin2 was created by Liu et al (30), which displayed a longer half-life and improved water-solubility with better oral bioavailability. Furthermore, Torin2 has been shown to be a selective and potent inhibitor of mTOR (30). The more recently discovered compound XL388, which is a direct mTOR inhibitor of the benzoxazepine class, targets similar ATP-binding sites as that of Torin1 and Torin2. The benefits of this drug include selectivity of mTOR over PI3K, its oral bioavailability and effectiveness at low concentrations (31). In the present study, the efficacy of these three potent and selective inhibitors of mTORC1 and mTORC2, namely, Torin1, Torin2 and XL388 were assessed and compared.

Materials and methods

Cell lines and cell culture

The GB cell line LN-18 was purchased from ATCC, and was used to examine the effects of ATP-competitive binding inhibitors Torin1 (tricyclic benzonaphthyridinone inhibitor), Torin2 (9-(6-Amino-3-pyridinyl)-1-[3-(trifluoromethyl)phenyl]-benzo[h]-1,6-naphthyridin-2(1H)-one) and XL388 ([7-(6-Amino-3-pyridinyl)-2,3-dihydro-1,4-benzoxazepin-4(5H)-yl][3-fluoro-2-methyl-4-(methylsulfonyl) phenyl]-methanone)], all of which were purchased from Tocris Bioscience. Their efficacy in suppressing the mTOR pathway, and thereby inhibiting cell growth and migration was assessed specifically. Genetically, a p53 mutation on codon 238 converting TGT (Cys) to TCT (Ser) is present in the LN-18 cell line and the status of PTEN is wild-type. LN18 cells were maintained in DMEM (Invitrogen; Thermo Fisher Scientific, Inc.) supplemented with 10% (Invitrogen; Thermo Fisher Scientific, Inc.) FBS and 1% penicillin/streptomycin/amphotericin (Invitrogen; Thermo Fisher Scientific, Inc.) at 37°C in a humidified incubator with 5% CO2.

Western blotting

Serum starved cells were treated with 100, 500, 1,000, 1,500 or 2,000 nM Torin1, Torin2 or XL388. The concentration of these compounds used were determined based on Feldman et al (26). Control LN18 cells were treated with the vehicle (DMSO). Whole cell lysis buffer prepared using 1% Triton X-100, 10 mM Tris-HCl, pH 7.5, 150 mM NaCl and 5 mM EDTA supplemented with 1% phosphatase and protease inhibitors (Sigma-Aldrich; Merck KGaA) and 0.1 mM phenylmethylsulphonyl fluoride was used to extract proteins from cells. A colorimetric method was used to determine the concentrations of protein using the improved Lowry method (Bio-Rad Laboratories, Inc.). A total of 50 µg protein per lane was loaded on 10% gels and resolved by SDS-PAGE.

Subsequently, resolved proteins were electrotransferred onto nitrocellulose membranes, and membranes were blocked with 5% non-fat milk in 0.1% Tween, Tris-HCl (pH 7.8) for 1 h at room temperature on a rocker. Next, the blots were incubated overnight at 4°C with primary antibodies at a dilution of 1:1,000 in 5% BSA for detection of phosphorylated proteins or 5% milk for detection of non-phosphorylated proteins. Phosphorylated and total S6 (cat. nos. #4858 and #2217, respectively), 4E-BP (cat. nos. #2855 and #9452, respectively), PRAS40 (cat. nos. #2997 and #2691, respectively) and AKT (cat. nos. #4060 and #12620) (Cell Signaling Technology, Inc.) were used in the present study. Bands were detected by chemiluminescence using Pierce ECL Western Blotting Substrate (Thermo Fisher Scientific, Inc.). Blots were stripped with a stripping solution (Merck KGaA) and re-probed with their respective total antibodies, which was used as a loading control. ImageJ (version 1.52; National Institutes of Health) was used for densitometry analysis, and density was normalized to the respective density of the loading control. Experiments were repeated three times.

Cell viability

Cell viability was measured using an MTT assay according to the manufacturer's protocol (United Chemicon, Inc.). Cells (~3×103 cells/well) were seeded onto a 96-well plate. Quiescence was induced by culturing cells in serum free media for 24 h prior to performing the assay. Torin1, Torin2 and XL388 (300 and 1,000 nM) was given to cells in serum-free media for 24 h. Cell proliferation was performed by separately averaging the two lowest concentrations, which were 300 and 1,000 nM of Torin 1 and Torin 2, to observe the effects of low and high concentrations. After completion of treatment, fresh media (90 µl) with MTT (10 µl) reagent/well was added and plates were incubated at 37°C for 4 h. The reaction was stopped by adding DMSO and absorbance at 595 and 630 nm was measured using a Multiskan™ FC Microplate Reader (Thermo Fisher Scientific, Inc.).

S-phase entry analysis using an EdU incorporation assay

Cell cycle analysis was performed using a Click-iT EdU Imaging kit (Invitrogen; Thermo Fisher Scientific, Inc.). Briefly, serum starved cells were treated with regular media, starved media, or media containing one of the following platelet-derived growth factor (PDGF; Sigma-Aldrich; Merck KGaA; 5 ng/ml), Torin1 (500 nM), Torin2 (500 nM), and XL388 (500 nM) for 4 h, and thereafter, 10 µM EdU was added and cells were incubated for a further 4 h. Following termination of experiments, cells were fixed in 4% paraformaldehyde for 15 min at room temperature and permeabilized for 15 min in 0.1% Triton X-100 in PBS. The incorporation of EdU was performed by incubation with a reaction cocktail (provided in kit) containing Alexa 488-Click-iT at room temperature for 30 min. S-phase cell cycle entry was assessed by reporting the signal intensity of Alexa 488. DAPI staining was performed using VECTASHIELD® Vibrance™ Antifade Mounting Medium with DAPI (Vector Laboratories, Inc.). The degree maps of the cell proliferation were generated from fluorescence images using a fluorescence microscope (Axiovert 200; Carl Zeiss, AG) (magnification, ×10) and AxioVision software 4.7.2 Carl Zeiss microImaging GmbH Carl Zeiss, AG and analyzed using ImageJ. The number of Alexa 488 (green) labelled cells are presented as a percentage of the DAPI labelled cells (blue) to define entry into S-phase. Slides were kept stored at -20°C.

Scratch migration

Cells were plated until they reached 100% confluence. Cells were next serum starved for 24 h, after which the monolayer of cells was scratched using a pipette tip, and the cells were treated with Torin1, Torin2 and XL388. Migration assays were performed using a lower concentration of 50 nM, in addition to 300 and 1,000 nM of each drug, to detect the dose-dependent effects of these drugs on glioblastoma cell migration. Migration was measured 0, 1, 2 and 3 days after scratching using AxioVision and analyzed using ImageJ.

Drug resistance assay

The GB cells were treated with Torin1, Torin2, XL388 and Rapamycin (500 nM) for 5 days, after which media was removed and drug-free media was added for 24 h. Next media supplemented with drugs was added for a further 5 days. This process was continued for 4-5 cycles, until week 5. Images were taken at the beginning and end of the experimental period using AxioVision and analyzed using ImageJ.

Statistical analysis

Statistically significant differences between multiple treatment groups in all experiments was determined using a one-way ANOVA followed by a post-hoc Tukey's test in STATA (StataCorp LP version 16.1), and plotted using Microsoft PowerPoint (Microsoft Office 365; Microsoft Corporation) and Adobe Photoshop (Creative Suite 4; Adobe Systems, Inc.). P<0.05 was considered to indicate a statistically significant difference. Data are presented as the means ± the standard error of the mean and graphs were plotted using Microsoft PowerPoint and Adobe Pro DC 2021.

Results

Effect of Torin1, Torin2 and XL388 in targeting mTORC1 and mTORC2 in GB cells

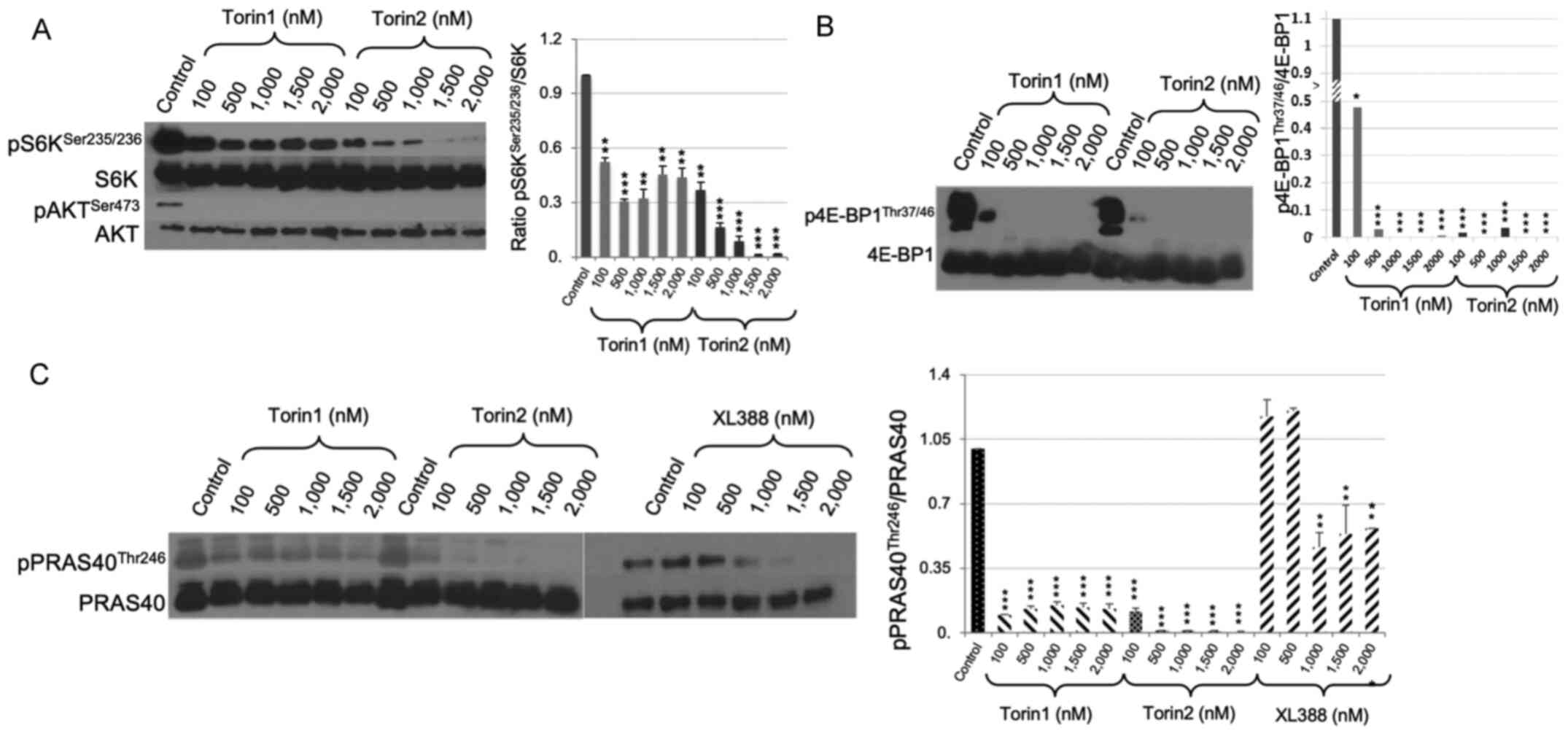
To investigate the effect of the novel TORKis in suppressing the mTOR pathway, GB cells were treated to 100, 500, 1,000, 1,500 and 2,000 nM Torin1, Torin2 and XL388, and the levels of activation of mTORC1 substrates, S6, 4E-BP1, mTORC2 substrate and AKT were assessed. The results demonstrated that S6 phosphorylation at serine 235/236 was modestly suppressed by Torin1 at all doses assessed, with the least suppression observed at the lowest dose of 100 nM, whereas doses in the 500-2,000 nM range exhibited similar suppression of phosphorylation of S6; expression of total S6 remained constant in all treatments, including vehicle treated controls. Torin2 treated cells showed a dose-dependent suppression of phosphorylation of S6 with complete dephosphorylation of S6 at concentrations of 1,500 and 2,000 nM. Densitometry analysis confirmed these findings revealing the highest level of phosphorylation at 100 nM with significant suppression at doses of 500 and 1,000 nM (P<0.05), and complete inhibition at 1,500 and 2,000 nM (P<0.05) (Fig. 1A). To investigate whether these TORKis also suppressed the activation of mTORC2, the effects of treatment on phosphorylation of the mTORC2 substrate, AKT serine 473 were assessed. Torin1 and Torin2 exhibited complete dephosphorylation of AKT at all doses, suggesting that these compounds effectively and completely suppressed mTORC2 activity. Total AKT expression, confirmed equal loading of protein in all treatments (Fig. 1A, bottom panel). The phosphorylation of 4E-BP1, a downstream substrate of mTORC1 that regulates protein translation, following treatment with Torin1 and Torin2, was also studied. Torin1 reduced phosphorylation of 4E-BP1 at 100 nM (P<0.05), whereas complete dephosphorylation was observed at doses ≥500 nM (P<0.05). Phosphorylation of 4E-BP1 was also suppressed by Torin2 at 100 nM (P<0.05), but to a greater extent than Torin1. Torin2 also completely suppressed phosphorylation at all doses >500nM (P<0.05). The intensity of phosphorylated proteins was calculated by densitometry analysis, measuring the phosphorylated 4E-BP1 serine 37/46 as a ratio of total 4E-BP1. Expression of total 4E-BP1 remained constant in all treatments including vehicle treated cells (Fig. 1B). The levels of activation of pPRAS40 threonine 246, a substrate of AKT serine 473, that regulates mTORC1 activation via binding to Raptor was assessed. Torin1 significantly suppressed the phosphorylation of PRAS40 at all doses, as seen by the densitometry analysis of phosphorylated PRAS40 threonine 246 in relation to total PRAS40 (P<0.05). Similarly, Torin2 suppressed the phosphorylation of PRAS40 at 100 nM, and completely abolished the phosphorylation at doses >500 nM, as evident by the expression and densitometry analysis of phosphorylated PRAS40 threonine 246 relative to total PRAS40 (Fig. 1C; P<0.05). Next, the effects of the novel compound XL388, a highly potent and selective ATP-competitive binding inhibitor of mTOR, on the activation of PRAS40 were assessed. Complete inhibition of phosphorylation of PRAS40 at threonine 246 occurred only at the higher doses of 1,500 and 2,000 nM. Moderate suppression was observed at 1,000 nM, whereas no change in the levels of PRAS40 phosphorylation were seen at 100 and 500 nM. Total PRAS40 expression was equal at all treatment doses. Densitometry analysis of pPRAS40 threonine 246 over total PRAS40 demonstrated the levels of phosphorylation as shown by the bar graphs (Fig. 1C).

Figure 1

Effect of Torin1, Torin2 and XL388 on mTORC1 and mTORC2. (A) Western blot analysis of downstream targets of mTORC1 and mTORC2, including p-S6KSer235/236, total S6K, and p-AKTSer473. GB cells were treated with 100, 500, 1,000, 1,500 or 2,000 nM Torin1 or Torin2 for 24 h. A dose-dependent suppression of S6K phosphorylation by Torin1 and Torin2 was seen. Densitometry analysis of p-S6KSer235/236 relative to total S6K expression (Right panel). Phosphorylation of AKTSer473 was totally abolished by treatment with Torin1 and Torin2 at all doses assessed. (B) Western blot analysis of downstream targets of mTORC1, p-4EBP1Thr37/46 and total 4E-BP1, following the treatment of GB cells with 100, 500, 1,000, 1,500 and 2,000 nM Torin1 or Torin2 for 24 h. A dose-dependent suppression in p-4E-BP1Thr37/46 levels was observed following treatment with Torin1 or Torin2 as shown by densitometry analysis (Right panel). (C) Western blot analysis of p-PRAS40Thr246 and total PRAS40 following treatment with 100, 500, 1,000, 1,500, and 2,000 nM Torin1, Torin2 or XL388 for 24 h. Torin1 significantly suppressed the phosphorylation of PRAS40 at all doses assessed, whereas Torin2 reduced the phosphorylation of PRAS40 at the lowest dose (100 nM), and completely abolished it at 500, 1,000, 1,500 and 2,000 nM. XL388 completely inhibited phosphorylation of PRAS40 only at higher doses of 1,500 and 2,000 nM, a modest suppression was observed at 1,000 nM, and no changes in the levels of PRAS40 phosphorylation was noted at 100 and 500 nM. Densitometry analysis of p-PRAS40Thr246 relative to total PRAS40 confirms these results (Right panel). Data are presented as the mean ± the standard error of the mean. *P<0.05, **P<0.01, ***P<0.001 vs. Control. mTORC, mTOR, mechanistic target of rapamycin complex; S6K, ribosomal protein S6 kinase; p-, phosphorylated-; 4E-BP1, 4E-binding protein 1; PRAS40, The proline-rich AKT substrate of 40 kDa; GB, glioblastoma.

Effect of Torin1, Torin2 and XL388 on cell proliferation, S-phase entry and migration in GB cells

To investigate the effect of the novel TORKi in suppressing GB cell proliferation, the cells were subjected to two doses (300 and 1,000 nM) of Torin1, Torin2 and XL388 for 24 h. Cell proliferation was then subsequently measured using an MTT assay. Cell proliferation was significantly inhibited by Torin1 and Torin2 (P<0.05) in both treatments in a dose-dependent manner. Conversely, XL388 was able to suppress cell growth only at a higher dose of 1,000 nM (P<0.05), though to a lesser degree when compared with Torin1 and Torin2 (Fig. 2A).

Figure 2

Effect of Torin1, Torin2 and XL388 on cell proliferation, S-phase entry, cell migration and drug resistance. (A) Cell proliferation was measured following treatment of GB cells with two doses (300 and 1,000 nM) of Torin1, Torin2 or XL388 for 24 h followed by an MTT assay. Torin1 and Torin2 significantly inhibited cell proliferation in a dose-dependent manner. XL388 modestly suppressed cell growth only at the higher dose of 1,000 nM. (B) S-phase entry was examined following treatment with Torin1, Torin2 or XL388, by counting EdU-positive cells, which represent the cells in the S-phase. Cells were also treated with control (FBS), PDGF or serum starved media. Cells cultured in the control media or media supplemented with PDGF showed higher counts of EdU-positive cells. Torin1 and Torin2 inhibited S-phase entry as determined by the lower counts of EdU-positive cells. XL388 treatment modestly reduced the counts of EdU-positive cells. (C) Scratch wound migration analysis was performed after treatment of cells with 50, 300 or 1,000 nM Torin1, Torin2 or XL388 over a period of 4 days. Torin1 and Torin2 displayed a dose-dependent suppression of cell migration, where Torin2 exhibited a more potent effect in reducing migration. Treatment with XL388 failed to suppress GB cell migration at all doses as compared to the controls. (D) Drug resistance was analyzed by subjecting GB cells to multiple cycles of exposure to treatment drugs over 5 weeks. Images showed no appreciable difference between start and the conclusion of the experiment when cells were treated with rapamycin, Torin1, Torin2 or XL388. Rapamycin or Torin1 treatment marginally suppressed the cell count by week 5. XL388 treatment moderately suppressed cell counts. Torin2 treatment completely eradicated the GB cell population (Top panel). Quantitative analysis using MTT assay revealed that rapamycin or Torin1 treatment resulted in only 2 and 5% viable cells, respectively. Torin2 showed almost complete obliteration of GB cells, leaving <1% viable cells at the end of the experiment. XL388 treated cells resulted in 15% viable cells remaining (Bottom panel). (E) Schematic representation of mTORC1 and mTORC2 signaling pathways depicting regulation of PRAS40 phosphorylation by AKT and mTORC1. Activated PI3K phosphorylates PIP2 to form PIP3. PIP3 binds to the pleckstrin homology domains of PDK1/AKT to mediate the phosphorylation of AKT. Phosphorylation of AKT is facilitated by activation of mTORC2. Activated AKT then promotes the phosphorylation of PRAS40 on Thr246. Activation of mTORC1 is achieved via AKT which inhibits the activity of the TSC1/TSC2 complex, resulting in increased GTP-bound Rheb levels. Activated mTORC1 then phosphorylates multiple protein substrates, including 4E-BP1, S6K and PRAS40. Phosphorylation of PRAS40 dissociates the mTORC1 complex by detaching it from the complex. Phosphorylation of 4E-BP1 and S6K regulates numerous functions including mRNA translation, growth and proliferation. Furthermore, S6K has been linked to the inhibition of the insulin-signaling pathway. This feedback is broken following acute inhibition of mTORC1, leading to activation of IRS and subsequently PI3K. PRAS40 phosphorylation on Ser183 is regulated by several stimuli that control the activation of mTORC1. Data are presented as the mean ± the standard error of the mean. *P<0.05, **P<0.01, ***P<0.001 vs. Control. GB, glioblastoma; PDGF, platelet-derived growth factor; mTORC, mTOR, mechanistic target of rapamycin complex; p-, phosphorylated-; PRAS40, The proline-rich AKT substrate of 40 kDa; PIP2, phosphoinositol bisphosphate; PIP3, PIP trisphosphate; PDK1, phosphoinositide-dependent kinase 1; S6K, ribosomal protein S6 kinase; TSC, tuberous sclerosis complex; Rictor, rapamycin-insensitive companion of mTOR; Raptor, rapamycin-sensitive adapter protein of mTOR; IRS, insulin receptor substrate; Proctor, stress-activated protein kinase-interacting protein 1 and protein-binding Rictor; mSin1, mammalian stress-activated protein kinase-interacting protein 1; mLST8, mammalian lethal with SEC13 protein 8; Deptor, DEP-domain containing mTOR-interacting protein.

Additionally, the effect of Torin1, Torin2 and XL388 on GB cell S-phase entry was assessed by analyzing cells treated with regular media (control), PDGF and starved media, and comparing them to cells treated with Torin1, Torin2 and XL388 (Fig. 2B). Cells given regular media showed a baseline S-phase entry of ~15% of total cells. PDGF treatment facilitated S-phase entry of cells, showing an increase to 18% of total cells, whereas serum starved cells slightly halted S-phase entry to ~14% of total cells. In cells treated with Torin1, significant suppression of S-phase entry was observed, resulting in only ~5% of total cells in the S-phase (P<0.05). Torin2 also substantially inhibited S-phase entry, showing S-phase entry in ~8% of total cells (P<0.05). Out of the three novel inhibitors, XL388 resulted in the least suppression of S-phase entry, showing 12% of total cells in S-phase (Fig. 2B).

Cell motility was determined by using the scratch wound migration assay. Migration patterns were analyzed in quiescent (serum deprived) cells treated with Torin1, Torin2 or XL388 at doses of 50, 300 and 1,000 nM. Torin1 dose-dependently suppressed migration, showing a stepwise increase in suppression with significant inhibition seen at the highest dose of 1,000 nM (P<0.05). GB cells treated with Torin2 also showed an even greater reduction in migration for 3 days at the highest dose of 1,000 nM (P<0.05). The lowest dose of Torin2 (50 nM) showed initial suppression of migration, but that effect was largely absent by day 3. In contrast to these effects, XL388 showed no suppression of migration at all doses when compared to the control, showing uninhibited migration of cells for the 3 days (Fig. 2C).

Effect of Torin1, Torin2 and XL388 on drug resistance in GB cells

Drug resistance was analyzed by subjecting GB cells to multiple cycles of on and off exposure to treatment drugs for 4-5 weeks. Every 5 days fresh media with inhibitors was added. Analysis of the images showed no appreciable difference between the start and conclusion of the experiment when cells were treated with Rapamycin or Torin1. However, treatment with XL388 showed a greater density of cells at the conclusion of the experiment than at the commencement, suggesting that XL388 is susceptible to resistance by GB cells. Treatment with Torin2 completely eradicated the tumor cell population (Fig. 2E; top panel). The drug's susceptibility to resistance was quantified by the percent of viable cells at the end of the treatment regimen. Drug resistance analysis of Rapamycin was compared with the novel TORKis; Rapamycin did not confer resistance, abolishing the percentage of viable cells to <2%. Torin1 significantly suppressed cell viability, reducing the percentage of viable cells to ~5% (P<0.05). Torin2 showed almost complete eradication of GB cells, leaving <1% of viable cells at the end of the experiment (P<0.05). In contrast, XL388 was less effective in reducing the viable cell count, with >15% of viable cells remaining (Fig. 2D).

Discussion

The results of the present study clearly demonstrated that the dual inhibitors of mTORC1 and mTORC2, Torin1 and Torin2, effectively suppressed both complexes. These inhibitors suppressed the phosphorylation of mTORC1 substrate 4E-BP1 and PRAS40 in a dose-dependent manner. Whereas Torin2 abolished the phosphorylation of mTORC1 substrate 4E-BP1 and PRAS40, Torin1 and Torin2 suppressed phosphorylation of AKTSer473. These results also showed that the ATP-binding inhibitor XL-388 reduced the activation of mTORC1 substrate only at higher doses. Torin1 and Torin2 were more effective in suppressing GB cell proliferation as well as S-phase entry. Cell migration was suppressed by Torin1 and Torin2, but not by XL-388. Both rapamycin- and Torin1 treated cells showed marked suppression of cell growth in drug-resistance analyses, but Torin2 completely eradicated the GB cell populations. GB cells showed partial drug resistance to XL388 treatment. Torin 1, Torin2 and XL388 showed highly specific inhibition of mTORC1 and mTORC2. GB cell proliferation and migration was suppressed by Torin2, which effectively inhibited both mTORC1 and mTORC2.

Molecular-targeted therapy has garnered increasing attention in the treatment of GB (23,28,30). The mTOR pathway, which regulates cell survival and cell growth, has been actively investigated as a target for therapies in GB. Rapamycin and its chemically related compounds (commonly known as rapalogues) are used in clinical trials for the treatment of cancer due to their inhibitory effects on the mTOR pathway (32). Clinical trials using rapamycin and its analogs (CCI-779/temsirolimus, RAD001/everolimus, AP23573 and others) have shown promising yet challenging results in the treatment of numerous tumors, including GB (33-35). A clinical trial of PTEN-negative recurrent GBs were treated with rapamycin pre- and postoperatively and demonstrated a reduction in the proliferative index after the second surgery. As shown in Fig. 2E, increased AKT signaling due to loss of negative feedback resulted in increased activation of PRAS40, leading to enhanced mTORC1 activity (36). It was shown that the activation of the AKT pathway may be the result of a negative feedback loop produced by mTOR effector molecule S6K1, causing phosphorylation of IRS1 (37). Inhibition of mTOR by rapamycin can negate this negative feedback and activate AKT as seen in GB (36), but the clinical implications remain to be seen. Interestingly, a human trial in patients with GB using rapamycin showed activation of AKT at the Ser473 site, which was associated with activation of PRAS40 at Thr246. PRAS40 was previously shown to inhibit mTOR, and this inhibition was relieved by AKT phosphorylation (38,39). Importantly however, PRAS40 contains an mTOR signaling motif, and its overexpression can potentially result in competition with other mTORC1 targets for phosphorylation (40).

Rapamycin (sirolimus) and its analogs, including RAD001 (everolimus) and CCI-779 (temsirolimus), suppress mTOR activity through an allosteric mechanism that acts at a distinct site away from the ATP binding catalytic site. These compounds are partial inhibitors of downstream effectors of mTORC1, primarily 4E-BP (33-36). Additionally, use of rapalogues to target the PI3K/AKT/mTOR-pathway resulted in development of resistance with long-term treatment. These drugs target only mTORC1 and reactivate AKT and mTORC2, leading to the reactivation of other oncogenic pathways (14,25). With the discovery of novel small ATP-binding site inhibitors, it has become possible to directly inhibit both mTORCs (26). Additionally, several ATP-binding site inhibitors with pyrazolopyrimidines exhibit improved selectivity of suppression of mTOR over PI3K (15,26). Various compounds, such as AZD3147, KU0063794, eCF309 and PP242 are ATP-competitive inhibitors of mTOR, and they exhibit potent and selective inhibition of mTORC1 and mTORC2 (15,26,28). These molecules are often referred to as 'TORKi', given their ability to inhibit TOR kinase (26,28). In previous years, several small molecules have been identified, which directly inhibit mTOR by targeting the ATP binding site, and these include PP242, PI-103 and NVP-BEZ235. Of these, PP242 and PP30, are the first potent and selective ATP-competitive inhibitors of mTOR. Unlike Rapamycin, these molecules inhibit both mTORC1 and mTORC2, and similarly in contrast to the PI3K family of inhibitors, including LY294002, these molecules inhibit mTOR with a higher degree of selectivity. Notably, the mTORC1/2 inhibitor KU-0063794 was more effective than the PI3-K inhibitor, LY294002, or the PI3-K/mTORC1 inhibitor, PI-103, in suppressing cell cycle progression and proliferation (22,41). In addition, using everolimus and other rapalogues to target the PI3K/AKT/mTOR-pathway may result in the development of drug resistance following prolonged treatment, as these drugs only target mTORC1. Furthermore, rapamycin and other related compounds suppress mTORC1-mediated S6K inhibition, thus blocking a negative feedback loop and leading to activation of PI3K/AKT and Ras/MEK/ERK signaling pathways, in-turn promoting cell survival and growth (25). The third generation of mTOR inhibitors, such as RapaLink-1, which was designed by linking rapamycin to the ATP-competitive inhibitor MLN0128, overcomes the mTOR-mutant induced resistance to the rapalogues or TORKi (42,43). RapaLink-1 treatment effectively overcomes resistance in MCF-7 breast cancer cells which harbor three somatic mutations in mTOR within the FRB-FKBP1 and kinase domain (42). RapaLink-1 potently inhibited the mTORC1 pathway by inhibiting the phosphorylation of 4E-BP1 and thus impeded cell/tumor growth both in vitro and in vivo (43), signifying that RapaLink-1 may be a suitable treatment for inhibition of mTOR pathway in GB as well (44).

Torin1 is an ATP-competitive mTOR inhibitor of the quinoline class, which inhibits the phosphorylation of both mTORC1 and mTORC2 (26,28). However, it is metabolized quickly by the liver and is not water-soluble. Therefore, Torin2 was designed by Liu et al (30), with a longer half-life and improved water-solubility for better oral bioavailability, as well improved selectivity for mTOR over PI3K (30). Torin2 also exhibited potent biochemical and cellular activity against the phosphatidylinositol-3 kinase-like kinase (PIKK) family of kinases including Ataxia-telangiectasia mutated, at a nanomolar range (45). Torin2 was shown to have anti-tumor activity in several tumor types (46). Torin2 inhibited growth and metastasis of anaplastic thyroid cancer in an in vivo study (47). A recent study comparing 3 drugs for their cytotoxicity and cell cycle inhibitory response demonstrated that the preclinical mTOR-PIKK inhibitor, Torin2 was highly potent, exhibiting its effects in the nanomolar range as compared to the phase 3 PI3K p110 pan-isoform inhibitor buparlisib and the phase 1 PI3K-mTOR inhibitor Omipalisib in triple-negative breast cancer cells (48). Furthermore, investigators have also found that Torin2 was effectively cytotoxic against tumor cells and not cytotoxic to the non-malignant cells. Pre-treatment with Torin2 enhanced the efficacy of radiotherapy in breast cancer cells (49). Consistent with these findings, the results of the present study showed a significant effect of both Torin1 and Torin2 in suppressing cell growth and proliferation, with Torin2 demonstrating a higher degree of efficacy.

Another novel dual mTOR inhibitor is XL388, a benzoxazepine class of compound, which targets ATP-binding sites in a similar manner to Torin1 and Torin2 (31). The major advantages of this drug include selectivity to mTOR over PI3K, improved oral bioavailability and improved effectiveness at lower concentrations. It is also highly potent and selective with favorable pharmacokinetics (31). Furthermore, studies have revealed that XL388 effectively suppressed cell viability and was shown to be pro-apoptotic in renal cell carcinoma and osteosarcoma (50,51). XL388 inhibited the survival and proliferation of renal cell carcinoma cell lines in vitro and in vivo, and was more efficient than the typical mTORC1 inhibitors rapamycin and its analogs (51). In the present study however, XL388 remained ineffective, as it modestly suppressed cell proliferation only at a higher dose of 1,000 nM and failed to inhibit migration, suggesting a modest effect of XL388 in GB cells. This may be due to its inability to suppress targets of mTORC1 and mTORC2, only suppressing the phosphorylation of PRAS40 at higher doses. These results showed, for the first time, that Torin2 is most suitable for suppression of mTORC1 and mTORC2, which in turn inhibit proliferation and migration. Importantly, it was demonstrated that Torin2 could overcome drug resistance. The phosphorylation of PRAS40Thr246 is used as an important biomarker for assessing the effects of inhibitors that are used in targeting the PTEN/PI3K/AKT/mTOR-mediated signaling pathways in human cancers. The PRAS40Thr246 phosphorylation state is an excellent predictor of hyperactivation of the PTEN/PI3K/AKT pathway and their sensitivity to inhibitors of components of these signaling pathways, as was demonstrated here and shown by Cloughesy et al (36).

In summary, the selectivity of Torin2-like compounds appears promising as they inhibit cell proliferation, migration and block S-phase entry. Most importantly, Torin2 eradicated drug-resistant tumor cells, inhibited the phosphorylation of PRAS40 and effectively inhibited the downstream effectors of the mTOR pathway (4E-BP1 and S6K). Torin2 also markedly suppressed the phosphorylation of AKT, an important signaling (PI3K/AKT/mTOR) pathway in GB cells. These results underscore the use of Torin2 in targeting the mTOR pathway for treatment of GB.

Availability of data and materials

The datasets used and/or analyzed during the present study are available from the corresponding author on reasonable request.

Authors' contributions

MJU conceived and designed the project, interpreted the results and wrote the manuscript. CDG and RM conceived and designed the project and assisted in writing the manuscript. AGA, SWJ and JLG designed and performed the experiments. TS performed the statistical analysis, created the figures, and wrote and edited the manuscript. MJU, AGA and JLG confirmed the authenticity of the raw data, All Authors have read and approved the final manuscript.

Ethics approval and consent to participate

Not applicable.

Patient consent for publication

Not applicable.

Competing interests

The authors declare that they have no competing interests.

Acknowledgements

Not applicable.

Abbreviations:

PI3K

phosphatidylinositol 3′-kinase

PIP2

phosphatidylinositol-4,5-biphosphate

PIP3

phosphatidylinositol-3,4,5-triphosphate

PDK1

phosphoinositide-dependent kinase 1

TSC

tuberous sclerosis complex

mTOR

mechanistic target of rapamycin

mTORC

mTOR complex

Raptor

rapamycin-sensitive adapter protein of mTOR

4E-BP1

4E-binding protein 1

S6K1

ribosomal protein S6 kinase 1

PRAS40

The proline-rich AKT substrate of 40 kDa

IRS

Insulin Receptor substrate

References

1 

Russell RC, Fang C and Guan KL: An emerging role for TOR signaling in mammalian tissue and stem cell physiology. Development. 138:3343–3356. 2011. View Article : Google Scholar

2 

Laplante M and Sabatini DM: mTOR signaling in growth control and disease. Cell. 149:274–293. 2012. View Article : Google Scholar

3 

Saxton RA and Sabatini DM: mTOR signaling in growth, metabolism, and disease. Cell. 168:960–976. 2017. View Article : Google Scholar

4 

Guertin DA and Sabatini DM: The pharmacology of mTOR inhibition. Sci Signal. 2:pe242009. View Article : Google Scholar

5 

Jacinto E, Loewith R, Schmidt A, Lin S, Rüegg MA, Hall A and Hall MN: Mammalian TOR complex 2 controls the actin cytoskeleton and is rapamycin insensitive. Nat Cell Biol. 6:1122–1128. 2004. View Article : Google Scholar

6 

Loewith R, Jacinto E, Wullschleger S, Lorberg A, Crespo JL, Bonenfant D, Oppliger W, Jenoe P and Hall MN: Two TOR complexes, only one of which is rapamycin sensitive, have distinct roles in cell growth control. Mol Cell. 10:457–468. 2002. View Article : Google Scholar

7 

Sabatini DM: mTOR and cancer: Insights into a complex relationship. Nat Rev Cancer. 6:729–734. 2006. View Article : Google Scholar

8 

Volarević S and Thomas G: Role of S6 phosphorylation and S6 kinase in cell growth. Prog Nucleic Acid Res Mol Biol. 65:101–127. 2001. View Article : Google Scholar

9 

Sato T, Nakashima A, Guo L, Coffman K and Tamanoi F: Single amino-acid changes that confer constitutive activation of mTOR are discovered in human cancer. Oncogene. 29:2746–2752. 2010. View Article : Google Scholar

10 

Musa J, Orth MF, Dallmayer M, Baldauf M, Pardo C, Rotblat B, Kirchner T, Leprivier G and Grünewald TG: Eukaryotic initiation factor 4E-binding protein 1 (4E-BP1): A master regulator of mRNA translation involved in tumorigenesis. Oncogene. 35:4675–4688. 2016. View Article : Google Scholar

11 

Ganley IG, Lam du H, Wang J, Ding X, Chen S and Jiang X: ULK1.ATG13.FIP200 complex mediates mTOR signaling and is essential for autophagy. J Biol Chem. 284:12297–12305. 2009. View Article : Google Scholar

12 

Wiza C, Nascimento EB and Ouwens DM: Role of PRAS40 in Akt and mTOR signaling in health and disease. Am J Physiol Endocrinol Metab. 302:E1453–E1460. 2012. View Article : Google Scholar

13 

Sarbassov DD, Ali SM, Kim DH, Guertin DA, Latek RR, Erdjument-Bromage H, Tempst P and Sabatini DM: Rictor, a novel binding partner of mTOR, defines a rapamycin-insensitive and raptor-independent pathway that regulates the cytoskeleton. Curr Biol. 14:1296–1302. 2004. View Article : Google Scholar

14 

Gulati N, Karsy M, Albert L, Murali R and Jhanwar-Uniyal M: Involvement of mTORC1 and mTORC2 in regulation of glioblastoma multiforme growth and motility. Int J Oncol. 35:731–740. 2009.

15 

Jhanwar-Uniyal M, Jeevan D, Neil J, Shannon C, Albert L and Murali R: Deconstructing mTOR complexes in regulation of Glioblastoma Multiforme and its stem cells. Adv Biol Regul. 53:202–210. 2013. View Article : Google Scholar

16 

Guertin DA and Sabatini DM: Defining the role of mTOR in cancer. Cancer Cell. 12:9–22. 2007. View Article : Google Scholar

17 

Ostrom QT, Cioffi G, Gittleman H, Patil N, Waite K, Kruchko C and Barnholtz-Sloan JS: CBTRUS statistical report: Primary brain and other central nervous system tumors diagnosed in the United States in 2012-2016. Neuro Oncol. 21(Suppl 5): v1–v100. 2019. View Article : Google Scholar

18 

Brennan C, Momota H, Hambardzumyan D, Ozawa T, Tandon A, Pedraza A and Holland E: Glioblastoma subclasses can be defined by activity among signal transduction pathways and associated genomic alterations. PLoS One. 4:e77522009. View Article : Google Scholar

19 

Cancer Genome Atlas Research Network: Comprehensive genomic characterization defines human glioblastoma genes and core pathways. Nature. 455:1061–1068. 2008. View Article : Google Scholar

20 

Brennan CW, Verhaak RG, McKenna A, Campos B, Noushmehr H, Salama SR, Zheng S, Chakravarty D, Sanborn JZ, Berman SH, et al: The somatic genomic landscape of glioblastoma. Cell. 155:462–477. 2013. View Article : Google Scholar

21 

Jhanwar-Uniyal M, Labagnara M, Friedman M, Kwasnicki A and Murali R: Glioblastoma: Molecular pathways, stem cells and therapeutic targets. Cancers (Basel). 7:538–555. 2015. View Article : Google Scholar

22 

Jhanwar-Uniyal M, Albert L, McKenna E, Karsy M, Rajdev P, Braun A and Murali R: Deciphering the signaling pathways of cancer stem cells of glioblastoma multiforme: Role of Akt/mTOR and MAPK pathways. Adv Enzyme Regul. 51:164–170. 2011. View Article : Google Scholar

23 

Jhanwar-Uniyal M, Wainwright JV, Mohan AL, Tobias ME, Murali R, Gandhi CD and Schmidt MH: Diverse signaling mechanisms of mTOR complexes: mTORC1 and mTORC2 in forming a formidable relationship. Adv Biol Regul. 72:51–62. 2019. View Article : Google Scholar

24 

Chiu MI, Katz H and Berlin V: RAPT1, a mammalian homolog of yeast Tor, interacts with the FKBP12/rapamycin complex. Proc Natl Acad Sci USA. 91:12574–12578. 1994. View Article : Google Scholar

25 

Albert L, Karsy M, Murali R and Jhanwar-Uniyal M: Inhibition of mTOR activates the MAPK pathway in glioblastoma multiforme. Cancer Genomics Proteomics. 6:255–261. 2009.

26 

Feldman ME, Apsel B, Uotila A, Loewith R, Knight ZA, Ruggero D and Shokat KM: Active-site inhibitors of mTOR target rapamycin-resistant outputs of mTORC1 and mTORC2. PLoS Biol. 7:e382009. View Article : Google Scholar

27 

Thoreen CC, Kang SA, Chang JW, Liu Q, Zhang J, Gao Y, Reichling LJ, Sim T, Sabatini DM and Gray NS: An ATP-competitive mammalian target of rapamycin inhibitor reveals rapamycin-resistant functions of mTORC1. J Biol Chem. 284:8023–8032. 2009. View Article : Google Scholar

28 

Liu Q, Chang JW, Wang J, Kang SA, Thoreen CC, Markhard A, Hur W, Zhang J, Sim T, Sabatini DM and Gray NS: Discovery of 1-(4-(4-propionylpiperazin-1-yl)-3-(trifluoromethyl) phenyl)-9-(quinolin-3-yl)benzo[h][1,6]naphthyridin-2(1H)-one as a highly potent, selective mammalian target of rapamycin (mTOR) inhibitor for the treatment of cancer. J Med Chem. 53:7146–7155. 2010. View Article : Google Scholar

29 

Liu Q, Kang SA, Thoreen CC, Hur W, Wang J, Chang JW, Markhard A, Zhang J, Sim T, Sabatini DM and Gray NS: Development of ATP-competitive mTOR inhibitors. Methods Mol Biol. 821:447–460. 2012. View Article : Google Scholar

30 

Liu Q, Wang J, Kang SA, Thoreen CC, Hur W, Ahmed T, Sabatini DM and Gray NS: Discovery of 9-(6-aminopyridin-3-yl)-1-(3-(trifluoromethyl)phenyl)benzo[h][1,6]naphthyridin-2(1H)-one (Torin2) as a potent, selective, and orally available mammalian target of rapamycin (mTOR) inhibitor for treatment of cancer. J Med Chem. 54:1473–1480. 2011. View Article : Google Scholar

31 

Takeuchi CS, Kim BG, Blazey CM, Ma S, Johnson HW, Anand NK, Arcalas A, Baik TG, Buhr CA, Cannoy J, et al: Discovery of a novel class of highly potent, selective, ATP-competitive, and orally bioavailable inhibitors of the mammalian target of rapamycin (mTOR). J Med Chem. 56:2218–2234. 2013. View Article : Google Scholar

32 

Sokolosky ML, Stadelman KM, Chappell WH, Abrams SL, Martelli AM, Stivala F, Libra M, Nicoletti F, Drobot LB, Franklin RA, et al: Involvement of Akt-1 and mTOR in sensitivity of breast cancer to targeted therapy. Oncotarget. 2:538–550. 2011. View Article : Google Scholar

33 

Sarkaria JN, Galanis E, Wu W, Peller PJ, Giannini C, Brown PD, Uhm JH, McGraw S, Jaeckle KA and Buckner JC: North Central Cancer Treatment Group Phase I trial N057K of everolimus (RAD001) and temozolomide in combination with radiation therapy in patients with newly diagnosed glioblastoma multiforme. Int J Radiat Oncol Biol Phys. 81:468–475. 2011. View Article : Google Scholar

34 

Hainsworth JD, Shih KC, Shepard GC, Tillinghast GW, Brinker BT and Spigel DR: Phase II study of concurrent radiation therapy, temozolomide, and bevacizumab followed by bevacizumab/everolimus as first-line treatment for patients with glioblastoma. Clin Adv Hematol Oncol. 10:240–246. 2012.

35 

Galanis E, Buckner JC, Maurer MJ, Kreisberg JI, Ballman K, Boni J, Peralba JM, Jenkins RB, Dakhil SR, Morton RF, et al: Phase II trial of temsirolimus (CCI-779) in recurrent glioblastoma multiforme: A North Central Cancer Treatment Group Study. J Clin Oncol. 23:5294–5304. 2005. View Article : Google Scholar

36 

Cloughesy TF, Yoshimoto K, Nghiemphu P, Brown K, Dang J, Zhu S, Hsueh T, Chen Y, Wang W, Youngkin D, et al: Antitumor activity of rapamycin in a Phase I trial for patients with recurrent PTEN-deficient glioblastoma. PLoS Med. 5:e82008. View Article : Google Scholar

37 

Takano A, Usui I, Haruta T, Kawahara J, Uno T, Iwata M and Kobayashi M: Mammalian target of rapamycin pathway regulates insulin signaling via subcellular redistribution of insulin receptor substrate 1 and integrates nutritional signals and metabolic signals of insulin. Mol Cell Biol. 21:5050–5062. 2001. View Article : Google Scholar

38 

Sancak Y, Thoreen CC, Peterson TR, Lindquist RA, Kang SA, Spooner E, Carr SA and Sabatini DM: PRAS40 is an insulin-regulated inhibitor of the mTORC1 protein kinase. Mol Cell. 25:903–915. 2007. View Article : Google Scholar

39 

Kovacina KS, Park GY, Bae SS, Guzzetta AW, Schaefer E, Birnbaum MJ and Roth RA: Identification of a proline-rich Akt substrate as a 14-3-3 binding partner. J Biol Chem. 278:10189–10194. 2003. View Article : Google Scholar

40 

Laplante M and Sabatini DM: mTOR signaling. Cold Spring Harb Perspect Biol. 4:a0115932012. View Article : Google Scholar

41 

Jhanwar-Uniyal M, Gillick JL, Neil J, Tobias M, Thwing ZE and Murali R: Distinct signaling mechanisms of mTORC1 and mTORC2 in glioblastoma multiforme: A tale of two complexes. Adv Biol Regul. 57:64–74. 2015. View Article : Google Scholar

42 

Rodrik-Outmezguine VS, Okaniwa M, Yao Z, Novotny CJ, McWhirter C, Banaji A, Won H, Wong W, Berger M, de Stanchina E, et al: Overcoming mTOR resistance mutations with a new-generation mTOR inhibitor. Nature. 534:272–276. 2016. View Article : Google Scholar

43 

Fan Q, Aksoy O, Wong RA, Ilkhanizadeh S, Novotny CJ, Gustafson WC, Truong AY, Cayanan G, Simonds EF, Haas-Kogan D, et al: A kinase inhibitor targeted to mTORC1 drives regression in glioblastoma. Cancer Cell. 31:424–435. 2017. View Article : Google Scholar

44 

Jhanwar-Uniyal M: Mighty RapaLink-1 vanquishes undruggable mutant mTOR in glioblastoma. Transl Cancer Res. 6(Suppl 7): S1143–S1148. 2017. View Article : Google Scholar

45 

Liu Q, Xu C, Kirubakaran S, Zhang X, Hur W, Liu Y, Kwiatkowski NP, Wang J, Westover KD, Gao P, et al: Characterization of Torin2, an ATP-competitive inhibitor of mTOR, ATM, and ATR. Cancer Res. 73:2574–2586. 2013. View Article : Google Scholar

46 

Watanabe T, Sato A, Kobayashi-Watanabe N, Sueoka-Aragane N, Kimura S and Sueoka E: Torin2 potentiates anticancer effects on adult T-cell leukemia/lymphoma by inhibiting mammalian target of rapamycin. Anticancer Res. 36:95–102. 2016.

47 

Sadowski SM, Boufraqech M, Zhang L, Mehta A, Kapur P, Zhang Y, Li Z, Shen M and Kebebew E: Torin2 targets dysregulated pathways in anaplastic thyroid cancer and inhibits tumor growth and metastasis. Oncotarget. 6:18038–18049. 2015. View Article : Google Scholar

48 

Chopra SS, Jenney A, Palmer A, Niepel M, Chung M, Mills C, Sivakumaren SC, Liu Q, Chen JY, Yapp C, et al: Torin2 exploits replication and checkpoint vulnerabilities to cause death of PI3K-activated triple-negative breast cancer cells. Cell Syst. 10:66–81.e11. 2020. View Article : Google Scholar

49 

Luo J, Pi G, Xiao H, Ye Y, Li Q, Zhao L, Huang H, Luo H, Zhang Q, Wang D and Wang G: Torin2 enhances the radiosensitivity of MCF-7 breast cancer cells by downregulating the mTOR signaling pathway and ATM phosphorylation. Mol Med Rep. 17:366–373. 2018.

50 

Zhu YR, Zhou XZ, Zhu LQ, Yao C, Fang JF, Zhou F, Deng XW and Zhang YQ: The anti-cancer activity of the mTORC1/2 dual inhibitor XL388 in preclinical osteosarcoma models. Oncotarget. 7:49527–49538. 2016. View Article : Google Scholar

51 

Xiong Z, Zang Y, Zhong S, Zou L, Wu Y, Liu S, Fang Z, Shen Z, Ding Q and Chen S: The preclinical assessment of XL388, a mTOR kinase inhibitor, as a promising anti-renal cell carcinoma agent. Oncotarget. 8:30151–30161. 2017. View Article : Google Scholar

Related Articles

  • Abstract
  • View
  • Download
  • Twitter
Copy and paste a formatted citation
Spandidos Publications style
Amin AG, Jeong SW, Gillick JL, Sursal T, Murali R, Gandhi CD and Jhanwar‑Uniyal M: Targeting the mTOR pathway using novel ATP‑competitive inhibitors, Torin1, Torin2 and XL388, in the treatment of glioblastoma. Int J Oncol 59: 83, 2021.
APA
Amin, A.G., Jeong, S.W., Gillick, J.L., Sursal, T., Murali, R., Gandhi, C.D., & Jhanwar‑Uniyal, M. (2021). Targeting the mTOR pathway using novel ATP‑competitive inhibitors, Torin1, Torin2 and XL388, in the treatment of glioblastoma. International Journal of Oncology, 59, 83. https://doi.org/10.3892/ijo.2021.5263
MLA
Amin, A. G., Jeong, S. W., Gillick, J. L., Sursal, T., Murali, R., Gandhi, C. D., Jhanwar‑Uniyal, M."Targeting the mTOR pathway using novel ATP‑competitive inhibitors, Torin1, Torin2 and XL388, in the treatment of glioblastoma". International Journal of Oncology 59.4 (2021): 83.
Chicago
Amin, A. G., Jeong, S. W., Gillick, J. L., Sursal, T., Murali, R., Gandhi, C. D., Jhanwar‑Uniyal, M."Targeting the mTOR pathway using novel ATP‑competitive inhibitors, Torin1, Torin2 and XL388, in the treatment of glioblastoma". International Journal of Oncology 59, no. 4 (2021): 83. https://doi.org/10.3892/ijo.2021.5263
Copy and paste a formatted citation
x
Spandidos Publications style
Amin AG, Jeong SW, Gillick JL, Sursal T, Murali R, Gandhi CD and Jhanwar‑Uniyal M: Targeting the mTOR pathway using novel ATP‑competitive inhibitors, Torin1, Torin2 and XL388, in the treatment of glioblastoma. Int J Oncol 59: 83, 2021.
APA
Amin, A.G., Jeong, S.W., Gillick, J.L., Sursal, T., Murali, R., Gandhi, C.D., & Jhanwar‑Uniyal, M. (2021). Targeting the mTOR pathway using novel ATP‑competitive inhibitors, Torin1, Torin2 and XL388, in the treatment of glioblastoma. International Journal of Oncology, 59, 83. https://doi.org/10.3892/ijo.2021.5263
MLA
Amin, A. G., Jeong, S. W., Gillick, J. L., Sursal, T., Murali, R., Gandhi, C. D., Jhanwar‑Uniyal, M."Targeting the mTOR pathway using novel ATP‑competitive inhibitors, Torin1, Torin2 and XL388, in the treatment of glioblastoma". International Journal of Oncology 59.4 (2021): 83.
Chicago
Amin, A. G., Jeong, S. W., Gillick, J. L., Sursal, T., Murali, R., Gandhi, C. D., Jhanwar‑Uniyal, M."Targeting the mTOR pathway using novel ATP‑competitive inhibitors, Torin1, Torin2 and XL388, in the treatment of glioblastoma". International Journal of Oncology 59, no. 4 (2021): 83. https://doi.org/10.3892/ijo.2021.5263
Follow us
  • Twitter
  • LinkedIn
  • Facebook
About
  • Spandidos Publications
  • Careers
  • Cookie Policy
  • Privacy Policy
How can we help?
  • Help
  • Live Chat
  • Contact
  • Email to our Support Team