Spandidos Publications Logo
  • About
    • About Spandidos
    • Aims and Scopes
    • Abstracting and Indexing
    • Editorial Policies
    • Reprints and Permissions
    • Job Opportunities
    • Terms and Conditions
    • Contact
  • Journals
    • All Journals
    • Oncology Letters
      • Oncology Letters
      • Information for Authors
      • Editorial Policies
      • Editorial Board
      • Aims and Scope
      • Abstracting and Indexing
      • Bibliographic Information
      • Archive
    • International Journal of Oncology
      • International Journal of Oncology
      • Information for Authors
      • Editorial Policies
      • Editorial Board
      • Aims and Scope
      • Abstracting and Indexing
      • Bibliographic Information
      • Archive
    • Molecular and Clinical Oncology
      • Molecular and Clinical Oncology
      • Information for Authors
      • Editorial Policies
      • Editorial Board
      • Aims and Scope
      • Abstracting and Indexing
      • Bibliographic Information
      • Archive
    • Experimental and Therapeutic Medicine
      • Experimental and Therapeutic Medicine
      • Information for Authors
      • Editorial Policies
      • Editorial Board
      • Aims and Scope
      • Abstracting and Indexing
      • Bibliographic Information
      • Archive
    • International Journal of Molecular Medicine
      • International Journal of Molecular Medicine
      • Information for Authors
      • Editorial Policies
      • Editorial Board
      • Aims and Scope
      • Abstracting and Indexing
      • Bibliographic Information
      • Archive
    • Biomedical Reports
      • Biomedical Reports
      • Information for Authors
      • Editorial Policies
      • Editorial Board
      • Aims and Scope
      • Abstracting and Indexing
      • Bibliographic Information
      • Archive
    • Oncology Reports
      • Oncology Reports
      • Information for Authors
      • Editorial Policies
      • Editorial Board
      • Aims and Scope
      • Abstracting and Indexing
      • Bibliographic Information
      • Archive
    • Molecular Medicine Reports
      • Molecular Medicine Reports
      • Information for Authors
      • Editorial Policies
      • Editorial Board
      • Aims and Scope
      • Abstracting and Indexing
      • Bibliographic Information
      • Archive
    • World Academy of Sciences Journal
      • World Academy of Sciences Journal
      • Information for Authors
      • Editorial Policies
      • Editorial Board
      • Aims and Scope
      • Abstracting and Indexing
      • Bibliographic Information
      • Archive
    • International Journal of Functional Nutrition
      • International Journal of Functional Nutrition
      • Information for Authors
      • Editorial Policies
      • Editorial Board
      • Aims and Scope
      • Abstracting and Indexing
      • Bibliographic Information
      • Archive
    • International Journal of Epigenetics
      • International Journal of Epigenetics
      • Information for Authors
      • Editorial Policies
      • Editorial Board
      • Aims and Scope
      • Abstracting and Indexing
      • Bibliographic Information
      • Archive
    • Medicine International
      • Medicine International
      • Information for Authors
      • Editorial Policies
      • Editorial Board
      • Aims and Scope
      • Abstracting and Indexing
      • Bibliographic Information
      • Archive
  • Articles
  • Information
    • Information for Authors
    • Information for Reviewers
    • Information for Librarians
    • Information for Advertisers
    • Conferences
  • Language Editing
Spandidos Publications Logo
  • About
    • About Spandidos
    • Aims and Scopes
    • Abstracting and Indexing
    • Editorial Policies
    • Reprints and Permissions
    • Job Opportunities
    • Terms and Conditions
    • Contact
  • Journals
    • All Journals
    • Biomedical Reports
      • Information for Authors
      • Editorial Policies
      • Editorial Board
      • Aims and Scope
      • Abstracting and Indexing
      • Bibliographic Information
      • Archive
    • Experimental and Therapeutic Medicine
      • Information for Authors
      • Editorial Policies
      • Editorial Board
      • Aims and Scope
      • Abstracting and Indexing
      • Bibliographic Information
      • Archive
    • International Journal of Epigenetics
      • Information for Authors
      • Editorial Policies
      • Editorial Board
      • Aims and Scope
      • Abstracting and Indexing
      • Bibliographic Information
      • Archive
    • International Journal of Functional Nutrition
      • Information for Authors
      • Editorial Policies
      • Editorial Board
      • Aims and Scope
      • Abstracting and Indexing
      • Bibliographic Information
      • Archive
    • International Journal of Molecular Medicine
      • Information for Authors
      • Editorial Policies
      • Editorial Board
      • Aims and Scope
      • Abstracting and Indexing
      • Bibliographic Information
      • Archive
    • International Journal of Oncology
      • Information for Authors
      • Editorial Policies
      • Editorial Board
      • Aims and Scope
      • Abstracting and Indexing
      • Bibliographic Information
      • Archive
    • Medicine International
      • Information for Authors
      • Editorial Policies
      • Editorial Board
      • Aims and Scope
      • Abstracting and Indexing
      • Bibliographic Information
      • Archive
    • Molecular and Clinical Oncology
      • Information for Authors
      • Editorial Policies
      • Editorial Board
      • Aims and Scope
      • Abstracting and Indexing
      • Bibliographic Information
      • Archive
    • Molecular Medicine Reports
      • Information for Authors
      • Editorial Policies
      • Editorial Board
      • Aims and Scope
      • Abstracting and Indexing
      • Bibliographic Information
      • Archive
    • Oncology Letters
      • Information for Authors
      • Editorial Policies
      • Editorial Board
      • Aims and Scope
      • Abstracting and Indexing
      • Bibliographic Information
      • Archive
    • Oncology Reports
      • Information for Authors
      • Editorial Policies
      • Editorial Board
      • Aims and Scope
      • Abstracting and Indexing
      • Bibliographic Information
      • Archive
    • World Academy of Sciences Journal
      • Information for Authors
      • Editorial Policies
      • Editorial Board
      • Aims and Scope
      • Abstracting and Indexing
      • Bibliographic Information
      • Archive
  • Articles
  • Information
    • For Authors
    • For Reviewers
    • For Librarians
    • For Advertisers
    • Conferences
  • Language Editing
Login Register Submit
  • This site uses cookies
  • You can change your cookie settings at any time by following the instructions in our Cookie Policy. To find out more, you may read our Privacy Policy.

    I agree
Search articles by DOI, keyword, author or affiliation
Search
Advanced Search
presentation
Biomedical Reports
Join Editorial Board Propose a Special Issue
Print ISSN: 2049-9434 Online ISSN: 2049-9442
Journal Cover
October-2020 Volume 13 Issue 4

Full Size Image

Sign up for eToc alerts
Recommend to Library

Journals

International Journal of Molecular Medicine

International Journal of Molecular Medicine

International Journal of Molecular Medicine is an international journal devoted to molecular mechanisms of human disease.

International Journal of Oncology

International Journal of Oncology

International Journal of Oncology is an international journal devoted to oncology research and cancer treatment.

Molecular Medicine Reports

Molecular Medicine Reports

Covers molecular medicine topics such as pharmacology, pathology, genetics, neuroscience, infectious diseases, molecular cardiology, and molecular surgery.

Oncology Reports

Oncology Reports

Oncology Reports is an international journal devoted to fundamental and applied research in Oncology.

Experimental and Therapeutic Medicine

Experimental and Therapeutic Medicine

Experimental and Therapeutic Medicine is an international journal devoted to laboratory and clinical medicine.

Oncology Letters

Oncology Letters

Oncology Letters is an international journal devoted to Experimental and Clinical Oncology.

Biomedical Reports

Biomedical Reports

Explores a wide range of biological and medical fields, including pharmacology, genetics, microbiology, neuroscience, and molecular cardiology.

Molecular and Clinical Oncology

Molecular and Clinical Oncology

International journal addressing all aspects of oncology research, from tumorigenesis and oncogenes to chemotherapy and metastasis.

World Academy of Sciences Journal

World Academy of Sciences Journal

Multidisciplinary open-access journal spanning biochemistry, genetics, neuroscience, environmental health, and synthetic biology.

International Journal of Functional Nutrition

International Journal of Functional Nutrition

Open-access journal combining biochemistry, pharmacology, immunology, and genetics to advance health through functional nutrition.

International Journal of Epigenetics

International Journal of Epigenetics

Publishes open-access research on using epigenetics to advance understanding and treatment of human disease.

Medicine International

Medicine International

An International Open Access Journal Devoted to General Medicine.

Journal Cover
October-2020 Volume 13 Issue 4

Full Size Image

Sign up for eToc alerts
Recommend to Library

  • Article
  • Citations
    • Cite This Article
    • Download Citation
    • Create Citation Alert
    • Remove Citation Alert
    • Cited By
  • Similar Articles
    • Related Articles (in Spandidos Publications)
    • Similar Articles (Google Scholar)
    • Similar Articles (PubMed)
  • Download PDF
  • Download XML
  • View XML
Article Open Access

Lipolysis by downregulating miR‑92a activates the Wnt/β‑catenin signaling pathway in hypoxic rats

  • Authors:
    • Jingjing Cheng
    • Qipeng Song
    • Yingjie Yang
    • Zhiyuan Sun
    • Xiaoyi Tian
    • Xuewen Tian
    • Lianshi Feng
  • View Affiliations / Copyright

    Affiliations: Department of Sports and Health, Shandong Sport University, Jinan, Shandong 250102, P.R. China, Biology Center, China Institute of Sport Science, Beijing 100061, P.R. China
    Copyright: © Cheng et al. This is an open access article distributed under the terms of Creative Commons Attribution License.
  • Article Number: 33
    |
    Published online on: August 4, 2020
       https://doi.org/10.3892/br.2020.1340
  • Expand metrics +
Metrics: Total Views: 0 (Spandidos Publications: | PMC Statistics: )
Metrics: Total PDF Downloads: 0 (Spandidos Publications: | PMC Statistics: )
Cited By (CrossRef): 0 citations Loading Articles...

This article is mentioned in:



Abstract

The aim of the present study was to investigate the role of miR‑92a in lipid metabolism in hypoxic rats. Microarray analysis and reverse transcription‑quantitative (RT‑q)PCR were used to detect changes in the mRNA expression levels of miR‑92a in the epididymal fat of hypoxic and normoxic rats. The downstream target mRNA of miR‑92a was predicted using bioinformatics analysis and verified using a dual luciferase reporter assay. Changes in the expression of frizzled (Fzd)10 and c‑Myc in the epididymal fat were detected using RT‑qPCR and western blotting. Microarray analysis and RT‑qPCR results showed that the expression of miR‑92a was significantly lower in the fat tissues of the hypoxic rats compared with the normoxic rats. The results of the dual luciferase reporter assay showed that the target gene of miR‑92a was Fzd10, which is an acceptor in the Wnt pathway. Fzd10 expression was upregulated in the hypoxic rats. The mRNA expression levels of c‑Myc, which is located downstream of the Wnt pathway, was increased significantly. The increase in the mRNA and protein expression levels of Fzd10 and c‑Myc may be associated with miR‑92a downregulation. Downregulation of miR‑92a in‑turn may result in lipolysis through the regulation of the Wnt/β‑catenin signaling pathway, and thus weight loss in the rats.

Introduction

Obesity has become a serious global health concern (1). Prolonged obesity results in several diseases, such as diabetes, hypertension, atherosclerosis, coronary heart disease and hyperlipidemia (2). Thus, safe and effective methods for weight loss are urgently required. Several studies have shown that weight loss is significantly increased under high-altitude or hypoxic conditions compared with normoxic conditions (3,4). Hypoxic training has been suggested to be beneficial in several clinical conditions, such as coronary artery disease and chronic obstructive pulmonary disease (5).

At present, there have been some developments in increasing fat metabolism under hypoxic conditions. Studies have shown that hypoxia can induce lipolysis and inhibit fat synthesis (6) and influence Wnt/β-catenin signaling (7). Wnt/β-catenin signaling is a molecular switch that governs adipogenesis (8). Adipogenesis is suppressed by activating the Wnt/β-catenin signaling pathway, which represses the expression of PPARγ and C/EBPα (9). Several different microRNAs (miRNAs/miRs) regulate Wnt/β-catenin signaling in numerous diseases (10,11).

miRNAs are a class of small noncoding RNAs, 18-22 nt in length, are ubiquitously present in eukaryotes and can regulate protein expression at the mRNA level (12-14). miR-122 and miR-33 regulate cholesterol and fatty acid metabolism, and miR-370 affects lipid metabolism by regulating miR-122 expression (15,16). In addition, miR-378/378* (miR-378* is derived from the same hairpin RNA precursor as miR-378, and both are located in the first intron of peroxisome PPARγ coactivator-1β) (17), miR-27, miR-103/107 and miR-613 participate in the regulation of lipid metabolism (18-21). miR-92a regulates spheroid formation and malignant progression in ovarian cancer via the Wnt signaling pathway (22). However, the effect of miR-92a on the Wnt signaling pathway in hypoxic rats is unclear.

The aim of the present study was to investigate the regulatory role of miR-92a in the Wnt/β-catenin signaling pathway. Microarray analysis, reverse transcription-quantitative (RT-q)PCR, western blotting and dual luciferase reporter assays were used to detect miRNA-92a, frizzled (Fzd)10 and c-Myc gene expression in the epididymal fat of hypoxic rats. The results of the present study provide evidence that the novel lipolysis suppressor miR-92a regulated Fzd10/Wnt/β-catenin signaling under hypoxic conditions.

Materials and methods

Animal model and tissues

A total of 60 3-week old male Sprague-Dawley rats were purchased from Vital River Laboratory Animal Technology Co., Ltd. All rats were housed at 22.0±0.5˚C in standard cages with a 12 h light-dark cycle. The rats weighed 92±6 g and were separated into two groups: Control animals (n=15), which received standard rat chow (fat content: 10% energy); and the high-fat diet group (HF group; n=45), which received a high-fat diet (fat content: 40% energy).

The epididymal fat was obtained from the hypoxic rats as described in our previous study (23). The obese rats exercised on a treadmill for 2 weeks to adapt to the training program. The training speed was elevated from 16 meters/min to 25 meters/min, and the exercise time was gradually prolonged from 20 to 60 min/day over 2 weeks by 5 min every 2 days. A total of 20 rats were selected based on their body weight (57±5 g) and these were randomly assigned to a normoxic sedentary group (n=10) or hypoxic training group (n=10). All 20 animals were continued on a high-fat diet. The rats in the normoxic group were housed under normoxic conditions (21% oxygen) without exercise, whereas the rats in the hypoxic group were housed with 13.6% oxygen (equivalent to an altitude of 3,500 meters) (24), and trained at a speed of 20 meters/min for 1 h a day, 6 days per week for 4 weeks. For the rats in the hypoxic group, sample collection was scheduled 24-36 h after the last session of exercise training to eliminate the effect of acute exercise. After an overnight fast, the rats in the two groups were weighed and then anesthetized with an intraperitoneal injection of 10% chloral hydrate (350 mg/kg body weight). Subsequently, the epididymal fat was excised and washed in precooled saline for follow-up experiments. No abnormal changes (such as peritonitis) were observed in the viscera during rat dissection. All animal procedures were approved by the Ethics Committee of Shandong Sport University. All animal experiments were performed in accordance with the Guide for the Care and Use of Laboratory Animals (Chinese Edition) published by the Ministry of Health of the People's Republic of China (25).

Cell culture and reagents

Mouse 3T3-L1 preadipocytes were cultured in DMEM supplemented with 10% FBS and penicillin/streptomycin (100 units/ml; all purchased from Gibco; Thermo Fisher Scientific, Inc.) and incubated at 37˚C in 5% CO2.

The following reagents and instruments were used: miRcute miRNA Isolation kit (Tiangen Biotech Co., Ltd.), miRcute miRNA cDNA First Strand Synthesis kit (Tiangen Biotech Co., Ltd.), miRcute MiRNA Quantitative Fluorescence Detection kit (cat. no. FP401; Tiangen Biotech Co., Ltd.), SuperReal PreMix SYBR-Green (cat. no. FP204; Tiangen Biotech Co., Ltd.), TIANScript II cDNA First Strand Synthesis kit (cat. no. KR107; Tiangen Biotech Co., Ltd.) and RT-qPCR amplifier (BIOER FQD-96A; Hangzhou Bioer Co., Ltd.). Fzd10 cat. no. ab199428), glycogen synthase kinase 3β (GSK3β; cat. no. ab75745; Abcam), adenomatous polyposis coli (APC) (cat. no. ab40778), c-Myc (cat. no. ab39688; Abcam), β-actin (cat. no. ab8227; Abcam) and β-catenin (cat. no. ab32572; Abcam) primary antibodies, and the secondary goat anti-rabbit antibody (cat. no. ab6721; Abcam) were all purchased from Abcam. TRIzol reagent (cat. no. 10606ES60) was purchased from Yisheng Biology and a Bicinchoninic Acid (BCA) Protein assay reagent kit (cat. no. RTP7102) was purchased from Zhongke Ruitai. All plasmids/agomiRs were designed and synthesized by Shanghai Sangon BioTech Co., Ltd. Xfect transfection reagent was purchased from Takara Bio, Inc.

miRNA microarray

Microarray assays were performed to analyze the changes in the expression of miRNAs between the hypoxic and normoxic rats, as described previously (23). Significance analysis of microarrays was performed to identify the significantly altered miRNA. The miRNAs with an absolute fold change (hypoxic/normoxic group) >1.5 and P<0.05 was considered significantly differently expressed.

RT-qPCR

Epididymal fat was collected, and total RNA was extracted using TRIzol using phenol-chloroform extraction. RNA integrity was examined using 8% gel electrophoresis, and RNA purity was assessed by determining the 260/280 ratio by spectrophotometry. RNA was reverse transcribed into cDNA using a TIANScript II cDNA First Strand Synthesis kit according to the manufacturer's protocol. The primer sequences of Fzd10, c-Myc, GAPDH and miRNA-92a for RT-qPCR are shown in Table I. GAPDH was used as the internal control for Fzd10 and c-Myc, and U6 was used as the internal control for miRNA-92a. The PCR protocol for Fzd10 and c-Myc was as follows: Pre-denaturation for 10 min at 95˚C; followed by 40 cycles of denaturation for 30 sec at 95˚C, annealing for 20 sec at 55˚C, and extension for 30 sec at 72˚C. The reaction conditions for miRNA-92a were: Pre-denaturation at 95˚C for 5 min; followed by 40 cycles of denaturation at 95˚C for 20 sec and annealing at 60˚C for 30 sec. The relative levels of Fzd10, c-Myc and miRNA-92a were calculated using the 2-ΔΔCq method (26).

Table I

Sequences of the primers used in the present study.

Table I

Sequences of the primers used in the present study.

GenesSequences
Frizzled 10
     Forward 5'-CTCTCCATGTGCTACTGCGT-3'
     Reverse 5'-ACCCACCATAAAGAGCTGGC-3'
c-Myc
     Forward 5'-GAAACGGCGAGAACAGTTGA-3'
     Reverse 5'-CCAAGGTTGTGAGGTTGAGCAGC-3'
GAPDH
     Forward 5'-GCAAGTTCAACGGCACAGT-3'
     Reverse 5'-GCCAGTAGACTCCACGACAT-3'
microRNA-92a
     Forward 5'-CTGTCCTGTTATTGAGCACTGGTCT ATGG-3'
     Reverse 5'-AAGACATTAGTAACCCACCCCCAT TCC-3'
U6
     Forward 5'-AACGCTTCACGAATTTGCGT-3'
     Reverse 5'-CTCGCTTCGGCAGCACA-3'
Western blotting

Total protein was extracted using RIPA protein lysate (Beyotime Institute of Biotechnology), and protein concentration was measured using a BCA protein assay kit. Subsequently, proteins were loaded on a 10% SDS-gel, resolved using SDS-PAGE and transferred to a polyvinylidene difluoride membrane. The membrane was blocked using 5% skimmed milk for 2 h. After blocking, primary antibodies against Fzd10 (1:1,000), c-Myc (1:1,000), GSK3β (1:1,000), APC (1:1,000), β-catenin (1:5,000) or β-actin (1:2,500) were added and incubated overnight at 4˚C. Subsequently, the secondary antibody (1:10,000) was added and incubated at room temperature for 1 h. Signals were visualized using enhanced chemiluminescence reagent (Thermo Fisher Scientific, Inc.). The developed film was scanned using a gel imaging system (Ketagalan GL) and analyzed using ImageJ version 1.8.0 (National Institutes of Health). The expression levels of Fzd10 and c-Myc were calculated relative to the expression of β-actin.

Bioinformatics prediction of the regulatory upstream miRNA of Fzd10

Bioinformatics prediction was used to identify the upstream miRNA for Fzd10. miRwalk2(27) and TargetScan prediction software was used for bioinformatics prediction (28).

Dual luciferase reporter assay

The wild and mutant types of miRNA-92a binding sequence in the 3'-untranslated region (UTR) region of the Fzd10 gene was constructed by in vitro chemical synthesis. The cleavage sites of Spe-1 and HindIII were added on both ends. The two DNA fragments were cloned into pMIR-REPORT luciferase plasmids. The plasmids with wild-type 3'-UTR and mutant 3'-UTR sequences were transfected into 3T3-L1 cells, respectively. Subsequently, agomiR-92a (100 nM) was transfected and incubated for 24 h. The fluorescence values were measured using a GloMax 20/20 luminometer (Promega Corporation). Renilla fluorescent activity was used as an internal control, and all procedures were performed according to the manufacturer's protocol.

Immunohistochemistry

Immunohistochemistry was performed as previously described (29). Briefly, 5 µm paraffin-embedded tissue sections from rats were deparaffinized in xylene, rehydrated in a series of decreasing ethanol solution, and then washed in PBS. Tissue sections were further quenched sequentially using 3% hydrogen peroxide for 15 min and incubated in 10% normal goat serum (cat. no. G9023; Sigma-Aldrich; Merck KGaA) for 45 min at room temperature. The slides were then incubated at 4˚C overnight with rabbit antiFzd10 antibody (1:500). The slides were then rinsed with PBS and incubated with horseradish peroxidase-conjugated goat anti-rabbit immunoglobulin G antibody (1:1,000; cat. no. ab6721; Abcam) for 30 min at 37˚C. 3,3'-Diaminobenzidine (chromogenic reagent; OriGene Technologies, Inc.) was used as the chromogen, and hematoxylin (Sigma-Aldrich; Merck KGaA) was used for nuclear counterstaining. For the negative controls, the primary antibodies were omitted. Experiments were repeated at least three times.

Statistical analysis

All data were analyzed using SPSS version 18.0 (SPSS Inc.). All data are presented as the mean ± standard deviation. Comparison between groups was performed using a one-way ANOVA followed by a post-hoc Tukey's test. P<0.05 was considered to indicate a statistically significant difference.

Results

miRNA-92a expression in epididymal fat

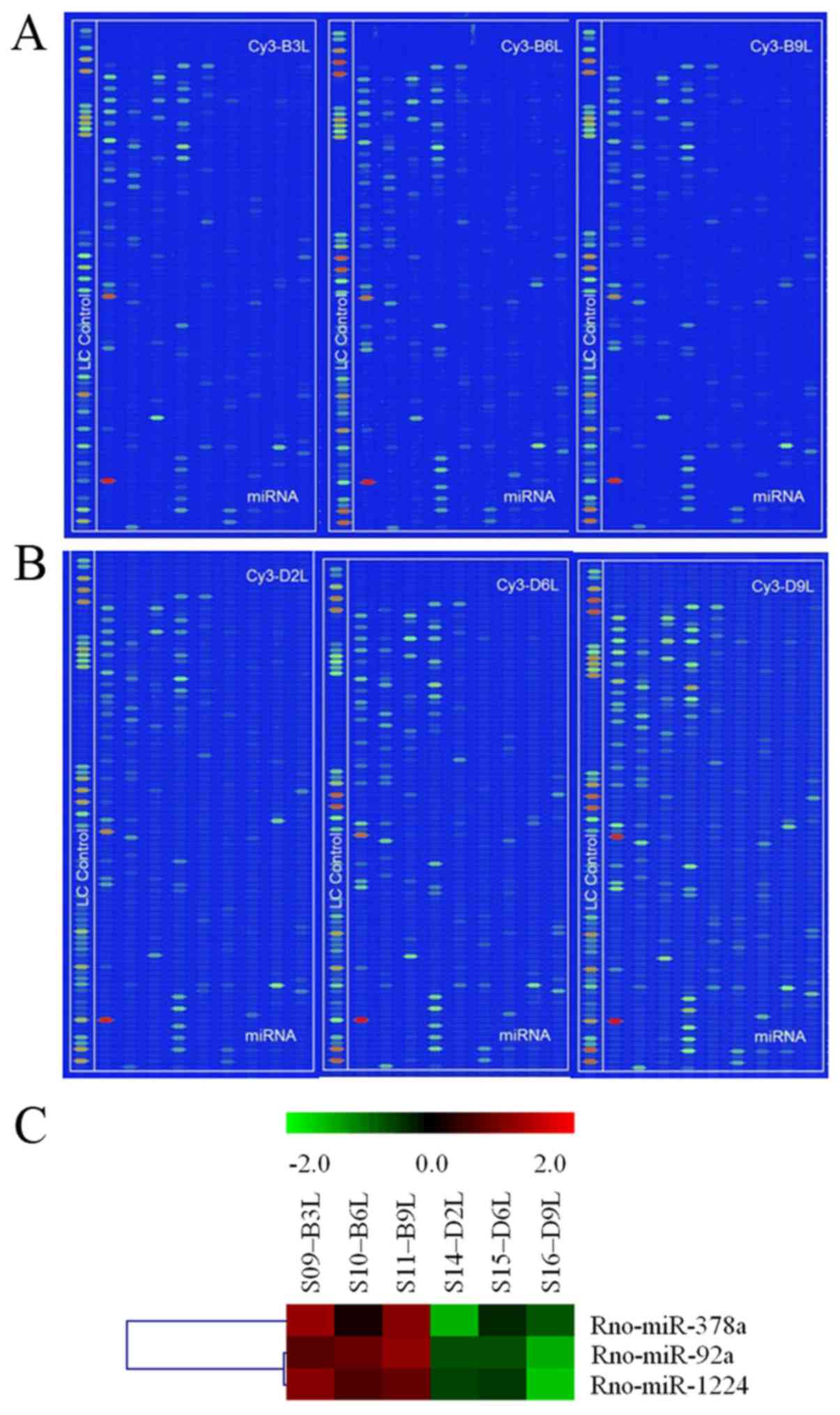
After 12 weeks of feeding, the HF group showed a 10% higher average weight compared with the C group. Lee's index, fat mass, and body fat/body weight ratio were all significantly elevated (P<0.05) in the HF group, demonstrating that an obese fat model was successfully established as described previously (23). The differential expression levels of miRNAs were determined using a criterion of fold change >1.5 and P<0.05. miRNA microarray results showed that the fold changes of the expression levels of 22 miRNAs in 722 mature miRNAs were increased >1.5 fold between the hypoxic and normoxic rats. The hypoxic rats showed lower miRNA-92a expression levels compared with the normoxic rats (Fig. 1). RT-qPCR results also showed that the expression levels of miRNA-92a significantly decreased in the epididymal fat of the hypoxic rats compared with that of the normoxic rats (Fig. 2).

Figure 1

Analysis of miR-92a expression in the epididymal fat of hypoxic rats. (A) B3L, B6L and B9L were from normoxic rats. (B) D2L, D6L, and D9L were from hypoxic rats. (C) Relative expression of miRNAs in the normoxic and hypoxic rats. miR-92a expression levels in the hypoxic rats were reduced compared with the normoxic rats based on the miRNA microarray analysis. miR, microRNA; Rno, Rattus norvegicus.

Figure 2

Analysis of miR-92a expression levels in the epididymal fat of hypoxic rats. The results showed that miR-92a expression was downregulated in hypoxic rats. miR, microRNA.

Bioinformatics and dual luciferase reporter assay

Bioinformatics prediction was performed to identify the target gene of miRNA-92a. The Fzd10 gene was determined as a potential target gene of miRNA-92a. The predicted wild and mutated binding sequence of Fzd10 is shown in Fig. 3A. Dual luciferase reporter assays were performed to determine whether or not miRNA-92a could directly target Fzd10. Results showed that the fluorescence values significantly decreased after co-transfection of agomiRNA-92a and pMIR-REPORT-Fzd10 (Fzd10+miR92a group; P<0.05; Fig. 3B). No significant change in fluorescence value was observed after co-transfection of agomiRNA-92a and pMIR-REPORT-mFzd10 (mFzd10+miR92a group, where mFzd10 represents the mutant FZD10; P>0.05). There was no significant differences in the fluorescence values observed between the internal control Fzd10+pRL-TK group and the mFzd10+pRL-TK group (P>0.05). These results suggest that miRNA-92a can directly bind to the 3'-UTR region of Fzd10 to regulate its expression.

Figure 3

Analysis of miR-92a binding with Fzd10. (A) Wild-type and mutant-type binding sequences of miR-92a with Fzd10. (B) Dual luciferase reporter assay. Wild-type miR-92a bound and degraded wild-type Fzd10 mRNA in the Fzd10+miR92a group. Single Fzd10 or mutated Fzd10 mRNA did not result in altered fluorescence values of the empty carrier pRL-TK, and miR-92a was not significantly altered the fluorescence values of the mutated Fzd10 mRNA in the mFzd10+miR92a group. miR/miRNA, microRNA; Fzd10, frizzled 10; mFzd10, mutated Fzd10.

Wnt/β-catenin signaling pathway expression

Fzd10 is the receptor of Wnt1, Wnt3a, Wnt4 and Wnt5a (30). Wnt3a, Wnt4 and Wnt5a are involved in fat cell differentiation and fat formation (31,32). The c-Myc gene is the downstream gene of the Wnt/β-catenin signaling pathway (33). As miRNA-92a targets Fzd10, the effect of hypoxic training on the Wnt/β-catenin signaling pathway was assessed.

The changes in Fzd10 expression were comparatively analyzed and shown in Figs. 4A and 5. The mRNA and protein expression levels of Fzd10 in the epididymal fat of the hypoxic rats was significantly increased compared with the epididymal fat of the normoxic rats (P<0.05). Experimental results also suggested that c-Myc expression levels increased in the epididymal fat of the hypoxic rats (Fig. 4B). Furthermore western blotting experiments were performed, and the results showed that the expression levels of GSK3β, APC and β-catenin in the epididymal fat of the hypoxic rats were significantly increased compared with epididymal fat of the normoxic rats (P<0.05; Fig. 4C).

Figure 4

Analysis of Fzd10 signaling pathway activity. mRNA and protein expression levels of (A) Fzd10 and (B) c-Myc in the epididymal fat of hypoxic and normoxic rats. (C) Protein expression levels of GSK3β, APC and β-catenin in the epididymal fat of hypoxic and normoxic rats. Hypoxic rats exhibited activation of a Fzd10/GSK3β/APC/β-catenin axis via downregulation of microRNA-92a expression. Fzd10, frizzled 10; GSK3β, glycogen synthase kinase 3β; APC, adenomatous polyposis coli.

Discussion

To date, several studies have shown that hypoxia can induce lipolysis and inhibit fat synthesis (6). Hypoxia treatment (1% O2) reduces the expression of fatty acid transport proteins (such as FABP and CD36) and transcription factors (such as PPARγ and C/EBPα), and reduces free fatty acid (FFA) intake by adipocytes (34). Energy consumption in muscles or elsewhere in the body increases during exercise, which further reduces energy from being stored as fat. Thus, the above studies may explain how the rats lost significant amounts of weight during the hypoxic training. van Tienen et al (35) found that Wnt5b is a potent enhancer of adipogenic capacity and functions by stimulating PPARγ and aP2, and by inhibiting the Wnt/β-catenin signaling pathway. Hypoxia influences the Wnt/β-catenin signaling pathway and miRNA expression (36).

miRNAs are important post-transcriptional regulators of lipid metabolism (37). In the present study, the miRNA expression levels in the epididymal fat obtained from the hypoxic rats were analyzed using microarray analysis (23). The results showed that the miR-92a expression levels decreased significantly in the hypoxic rats compared with the normoxic rats. Furthermore, RT-qPCR results confirmed that the miR-92a expression levels in the fat tissues of the hypoxic rats was lower compared with the normoxic rats.

miR-92a is a key regulator and a diagnostic biomarker that participates in several diseases. In several types of cancer, miR-92a can regulate tumorigenesis and metastasis (38). Numerous studies have confirmed that miR-92a also participates in lipid metabolism (39). The bioinformatics results of the present study showed that miR-92a targets Fzd10, a key acceptor involved in the Wnt/β-catenin signaling pathway, and this was confirmed by the dual luciferase reporter assay. Wnt signaling is mediated by Fzd receptors at the cell surface and can be modulated by secreted frizzled-related proteins and other molecular antagonists (30). Wnt/β-catenin signaling is a molecular switch that governs adipogenesis (8). Hypoxia can also induce animal lipolysis (6) and inhibited miR-92a expression in the present study. The results of the present study showed that miR-92a downregulation resulted in upregulated Fzd10 expression in the hypoxic rats, and that Fzd10 overexpression activated Wnt/β-catenin signaling and further induced lipid mobilization.

Subsequent experimental results confirmed that Fzd10 and c-Myc expression levels were upregulated in the fat tissues of the hypoxic rats, suggesting that the Wnt/β-catenin signaling pathway was activated. However, inhibition of Wnt3a, Wnt4, or Wnt5a expression prevents the accumulation of triacylglycerol and decreased the expression of adipogenesis-related genes (31). Based on the results of the present study, it cannot be concluded whether miR-92a regulates fat metabolism via Wnt. c-Myc, a transcription factor located downstream of the Wnt/β-catenin signaling pathway, was upregulated in the fat tissues of the hypoxic rats. Inhibition of PPARγ expression reduces FFA intake of adipocyte (34), and the activation of the Wnt/β-catenin signaling pathway can significantly attenuate the upregulation of PPARγ and increase the levels of phospho-β-catenin (40). Thus, miR-92a may have enhanced fat loss through influencing PPARγ expression and the Wnt/β-catenin signaling pathway under hypoxic conditions.

In conclusion, the mRNA expression levels of miR-92a in the hypoxic rats were decreased in the present study, and the decrease may be associated with upregulation of Fzd10 expression. This in-turn may result in lipolysis through the regulation of the Wnt/β-catenin signaling pathway, and thus weight loss in the rats.

Acknowledgements

Not applicable.

Funding

This study was supported by grants from the National Natural Science Foundation of China (grant no. 31701042), The Taishan Scholars Program of Shandong Province (grant no. tsqn201909148), China Institute of Sport Science (grant no. 16-24), Major Research Project of Shandong Province (grant no. 2017GSF18115) and Shandong Social Science Planning Fund Program (grant no. 16CTYJ22).

Availability of data and materials

The datasets used and/or analyzed during the present study are available from the corresponding author on reasonable request.

Authors' contributions

JC and QS conceived the study and wrote the manuscript. YY, ZS and XiT collected and analyzed the data and the literature. LF designed the experiments and supervised the project. XuT participated in writing the manuscript as well as designed and supervised the project. All authors have read and approved the final manuscript.

Ethics approval and consent to participate

All animal procedures were approved by the Εthics Committee of Shandong Sport University and the Shandong Province Animal Investigational Committee. All animal experiments were performed in accordance with the Guide for the Care and Use of Laboratory Animals published by the Ministry of Health of the People's Republic of China.

Patient consent for publication

Not applicable.

Competing interests

The authors declare that they have no competing interests.

References

1 

Poirier P and Despres JP: Exercise in weight management of obesity. Cardiol Clin. 19:459–470. 2001.PubMed/NCBI View Article : Google Scholar

2 

Reinehr T and Roth CL: Is there a causal relationship between obesity and puberty? Lancet Child Adolesc Health. 3:44–54. 2019.PubMed/NCBI View Article : Google Scholar

3 

Wee J and Climstein M: Hypoxic training: Clinical benefits on cardiometabolic risk factors. J Sci Med Sport. 18:56–61. 2015.PubMed/NCBI View Article : Google Scholar

4 

Netzer NC, Chytra R and Küpper T: Low intense physical exercise in normobaric hypoxia leads to more weight loss in obese people than low intense physical exercise in normobaric sham hypoxia. Sleep Breath. 12:129–134. 2008.PubMed/NCBI View Article : Google Scholar

5 

Burtscher M, Gatterer H, Szubski C, Pierantozzi E and Faulhaber M: Effects of interval hypoxia on exercise tolerance: Special focus on patients with CAD or COPD. Sleep Breath. 14:209–220. 2010.PubMed/NCBI View Article : Google Scholar

6 

Dijk W, Mattijssen F, de la Rosa Rodriguez M, Loza Valdes A, Loft A, Mandrup S, Kalkhoven E, Qi L, Borst JW and Kersten S: Hypoxia-inducible lipid droplet-associated (HILPDA) is not a direct physiological regulator of lipolysis in adipose tissue. Endocrinology. 158:1231–1251. 2017.PubMed/NCBI View Article : Google Scholar

7 

Ozturk E, Hobiger S, Despot-Slade E, Pichler M and Zenobi-Wong M: Hypoxia regulates RhoA and Wnt/β-catenin signaling in a context-dependent way to control re-differentiation of chondrocytes. Sci Rep. 7(9032)2017.PubMed/NCBI View Article : Google Scholar

8 

Ross SE, Hemati N, Longo KA, Bennett CN, Lucas PC, Erickson RL and MacDougald OA: Inhibition of adipogenesis by Wnt signaling. Science. 289:950–953. 2000.PubMed/NCBI View Article : Google Scholar

9 

Kawai M, Mushiake S, Bessho K, Murakami M, Namba N, Kokubu C, Michigami T and Ozono K: Wnt/Lrp/beta-catenin signaling suppresses adipogenesis by inhibiting mutual activation of PPARgamma and C/EBPalpha. Biochem Biophys Res Commun. 363:276–282. 2007.PubMed/NCBI View Article : Google Scholar

10 

Zhang HD, Jiang LH, Sun DW, Li J and Ji ZL: The role of miR-130a in cancer. Breast Cancer. 24:521–527. 2017.PubMed/NCBI View Article : Google Scholar

11 

Rana MA, Ijaz B, Daud M, Tariq S, Nadeem T and Husnain T: Interplay of Wnt β-catenin pathway and miRNAs in HBV pathogenesis leading to HCC. Clin Res Hepatol Gastroenterol. 43:373–386. 2019.PubMed/NCBI View Article : Google Scholar

12 

Jiang XI, Luo Y, Zhao S, Chen Q, Jiang C, Dai Y, Chen Y and Cao Z: Clinical significance and expression of microRNA in diabetic patients with erectile dysfunction. Exp Ther Med. 10:213–218. 2015.PubMed/NCBI View Article : Google Scholar

13 

Jia W, Wu Y, Zhang Q, Gao GE, Zhang C and Xiang Y: Expression profile of circulating microRNAs as a promising fingerprint for cervical cancer diagnosis and monitoring. Mol Clin Oncol. 3:851–858. 2015.PubMed/NCBI View Article : Google Scholar

14 

Graziano A, Lo Monte G, Piva I, Caserta D, Karner M, Engl B and Marci R: Diagnostic findings in adenomyosis: A pictorial review on the major concerns. Eur Rev Med Pharmacol Sci. 19:1146–1154. 2015.PubMed/NCBI

15 

Moore KJ, Rayner KJ, Suárez Y and Fernández-Hernando C: microRNAs and cholesterol metabolism. Trends Endocrinol Metab. 21:699–706. 2010.PubMed/NCBI View Article : Google Scholar

16 

Iliopoulos D, Drosatos K, Hiyama Y, Goldberg IJ and Zannis VI: MicroRNA-370 controls the expression of microRNA-122 and Cpt1α and affects lipid metabolism[S]. J Lipid Res. 51:1513–1523. 2010.PubMed/NCBI View Article : Google Scholar

17 

Eichner LJ, Perry MC, Dufour CR, Bertos N, Park M, St-Pierre J and Giguère V: miR-378(*) mediates metabolic shift in breast cancer cells via the PGC-1β/ERRγ transcriptional pathway. Cell Metab. 12:352–361. 2010.PubMed/NCBI View Article : Google Scholar

18 

Trajkovski M, Hausser J, Soutschek J, Bhat B, Akin A, Zavolan M, Heim MH and Stoffel M: MicroRNAs 103 and 107 regulate insulin sensitivity. Nature. 474:649–653. 2011.PubMed/NCBI View Article : Google Scholar

19 

Ou Z, Wada T, Gramignoli R, Li S, Strom SC, Huang M and Xie W: MicroRNA hsa-miR-613 targets the human LXRalpha gene and mediates a feedback loop of LXRα autoregulation. Mol Endocrinol. 25:584–596. 2011.PubMed/NCBI View Article : Google Scholar

20 

Gerin I, Bommer GT, McCoin CS, Sousa KM, Krishnan V and MacDougald OA: Roles for miRNA-378/378* in adipocyte gene expression and lipogenesis. Am J Physiol Endocrinol Metab. 299:E198–E206. 2010.PubMed/NCBI View Article : Google Scholar

21 

Lin Q, Gao Z, Alarcon RM, Ye J and Yun Z: A role of miR-27 in the regulation of adipogenesis. FEBS J. 276:2348–2358. 2009.PubMed/NCBI View Article : Google Scholar

22 

Chen MW, Yang ST, Chien MH, Hua KT, Wu CJ, Hsiao SM, Lin H, Hsiao M, Su JL and Wei LH: The STAT3-miRNA-92-Wnt signaling pathway regulates spheroid formation and malignant progression in ovarian cancer. Cancer Res. 77:1955–1967. 2017.PubMed/NCBI View Article : Google Scholar

23 

Lu YL, Jing W, Feng LS, Zhang L, Xu JF, You TJ and Zhao J: Effects of hypoxic exercise training on microRNA expression and lipid metabolism in obese rat livers. J Zhejiang Univ Sci B. 15:820–829. 2014.PubMed/NCBI View Article : Google Scholar

24 

Xu J: The effects of hypoxic endurance training on body weight and glucose metabolism in obesity rats (unpublished PhD thesis). Shanghai Sport University, 2011.

25 

National Research Council: Guide for the care and use of laboratory Animals-Chinese Version. The National Academies Press, Washington, DC, 1996.

26 

Livak KJ and Schmittgen TD: Analysis of relative gene expression data using real-time quantitative PCR and the 2(-Delta Delta C(T)) method. Methods. 25:402–408. 2001.PubMed/NCBI View Article : Google Scholar

27 

Dweep H and Gretz N: miRWalk2.0: A Comprehensive Atlas of microRNA-target Interactions. Nat Methods. 12:697. 2015.PubMed/NCBI View Article : Google Scholar

28 

Nam JW, Rissland OS, Koppstein D, Abreu-Goodger C, Jan CH, Agarwal V, Yildirim MA, Rodriguez A and Bartel DP: Global analyses of the effect of different cellular contexts on microRNA targeting. Mol Cell. 53:1031–1043. 2014.PubMed/NCBI View Article : Google Scholar

29 

Kolkova Z, Noskova V, Ehinger A, Hansson S and Casslén B: G protein-coupled estrogen receptor 1 (GPER, GPR 30) in normal human endometrium and early pregnancy decidua. Mol Hum Reprod. 16:743–751. 2010.PubMed/NCBI View Article : Google Scholar

30 

Ring L, Neth P, Weber C, Steffens S and Faussner A: β-Catenin-dependent pathway activation by both promiscuous ‘canonical’ WNT3a-, and specific ‘noncanonical’ WNT4- and WNT5a-FZD receptor combinations with strong differences in LRP5 and LRP6 dependency. Cell Signal. 26:260–267. 2014.PubMed/NCBI View Article : Google Scholar

31 

Nishizuka M, Koyanagi A, Osada S and Imagawa M: Wnt4 and Wnt5a promote adipocyte differentiation. FEBS Lett. 582:3201–3205. 2008.PubMed/NCBI View Article : Google Scholar

32 

Kanazawa A, Tsukada S, Kamiyama M, Yanagimoto T, Nakajima M and Maeda S: Wnt5b partially inhibits canonical Wnt/beta-catenin signaling pathway and promotes adipogenesis in 3T3-L1 preadipocytes. Biochem Biophys Res Commun. 330:505–510. 2005.PubMed/NCBI View Article : Google Scholar

33 

Chen C, Peng Y, Peng Y, Peng J and Jiang S: miR-135a-5p inhibits 3T3-L1 adipogenesis through activation of canonical Wnt/β-catenin signaling. J Mol Endocrinol. 52:311–320. 2014.PubMed/NCBI View Article : Google Scholar

34 

Faiss R, Girard O and Millet GP: Advancing hypoxic training in team sports: From intermittent hypoxic training to repeated sprint training in hypoxia. Br J Sports Med. 47 (Suppl 1):i45–i50. 2013.PubMed/NCBI View Article : Google Scholar

35 

van Tienen FH, Laeremans H, van der Kallen CJ and Smeets HJ: Wnt5b stimulates adipogenesis by activating PPARgamma, and inhibiting the beta-catenin dependent Wnt signaling pathway together with Wnt5a. Biochem Biophys Res Commun. 387:207–211. 2009.PubMed/NCBI View Article : Google Scholar

36 

Strillacci A, Valerii MC, Sansone P, Caggiano C, Sgromo A, Vittori L, Fiorentino M, Poggioli G, Rizzello F, Campieri M and Spisni E: Loss of miR-101 expression promotes Wnt/β-catenin signalling pathway activation and malignancy in colon cancer cells. J Pathol. 229:379–389. 2013.PubMed/NCBI View Article : Google Scholar

37 

Rayner KJ, Fernandez-Hernando C and Moore KJ: MicroRNAs regulating lipid metabolism in atherogenesis. Thromb Haemost. 107:642–647. 2012.PubMed/NCBI View Article : Google Scholar

38 

Li M, Guan X, Sun Y, Mi J, Shu X, Liu F and Li C: miR-92a family and their target genes in tumorigenesis and metastasis. Exp Cell Res. 323:1–6. 2014.PubMed/NCBI View Article : Google Scholar

39 

Giral H, Kratzer A and Landmesser U: MicroRNAs in lipid metabolism and atherosclerosis. Best Pract Res Clin Endocrinol Metab. 30:665–676. 2016.PubMed/NCBI View Article : Google Scholar

40 

Chen X, Luo Y, Jia G, Liu G, Zhao H and Huang Z: The effect of arginine on the Wnt/β-catenin signaling pathway during porcine intramuscular preadipocyte differentiation. Food Funct. 8:381–386. 2017.

Related Articles

  • Abstract
  • View
  • Download
  • Twitter
Copy and paste a formatted citation
Spandidos Publications style
Cheng J, Song Q, Yang Y, Sun Z, Tian X, Tian X and Feng L: Lipolysis by downregulating miR‑92a activates the&nbsp;Wnt/&beta;‑catenin signaling pathway in hypoxic rats. Biomed Rep 13: 33, 2020.
APA
Cheng, J., Song, Q., Yang, Y., Sun, Z., Tian, X., Tian, X., & Feng, L. (2020). Lipolysis by downregulating miR‑92a activates the&nbsp;Wnt/&beta;‑catenin signaling pathway in hypoxic rats. Biomedical Reports, 13, 33. https://doi.org/10.3892/br.2020.1340
MLA
Cheng, J., Song, Q., Yang, Y., Sun, Z., Tian, X., Tian, X., Feng, L."Lipolysis by downregulating miR‑92a activates the&nbsp;Wnt/&beta;‑catenin signaling pathway in hypoxic rats". Biomedical Reports 13.4 (2020): 33.
Chicago
Cheng, J., Song, Q., Yang, Y., Sun, Z., Tian, X., Tian, X., Feng, L."Lipolysis by downregulating miR‑92a activates the&nbsp;Wnt/&beta;‑catenin signaling pathway in hypoxic rats". Biomedical Reports 13, no. 4 (2020): 33. https://doi.org/10.3892/br.2020.1340
Copy and paste a formatted citation
x
Spandidos Publications style
Cheng J, Song Q, Yang Y, Sun Z, Tian X, Tian X and Feng L: Lipolysis by downregulating miR‑92a activates the&nbsp;Wnt/&beta;‑catenin signaling pathway in hypoxic rats. Biomed Rep 13: 33, 2020.
APA
Cheng, J., Song, Q., Yang, Y., Sun, Z., Tian, X., Tian, X., & Feng, L. (2020). Lipolysis by downregulating miR‑92a activates the&nbsp;Wnt/&beta;‑catenin signaling pathway in hypoxic rats. Biomedical Reports, 13, 33. https://doi.org/10.3892/br.2020.1340
MLA
Cheng, J., Song, Q., Yang, Y., Sun, Z., Tian, X., Tian, X., Feng, L."Lipolysis by downregulating miR‑92a activates the&nbsp;Wnt/&beta;‑catenin signaling pathway in hypoxic rats". Biomedical Reports 13.4 (2020): 33.
Chicago
Cheng, J., Song, Q., Yang, Y., Sun, Z., Tian, X., Tian, X., Feng, L."Lipolysis by downregulating miR‑92a activates the&nbsp;Wnt/&beta;‑catenin signaling pathway in hypoxic rats". Biomedical Reports 13, no. 4 (2020): 33. https://doi.org/10.3892/br.2020.1340
Follow us
  • Twitter
  • LinkedIn
  • Facebook
About
  • Spandidos Publications
  • Careers
  • Cookie Policy
  • Privacy Policy
How can we help?
  • Help
  • Live Chat
  • Contact
  • Email to our Support Team