Spandidos Publications Logo
  • About
    • About Spandidos
    • Aims and Scopes
    • Abstracting and Indexing
    • Editorial Policies
    • Reprints and Permissions
    • Job Opportunities
    • Terms and Conditions
    • Contact
  • Journals
    • All Journals
    • Oncology Letters
      • Oncology Letters
      • Information for Authors
      • Editorial Policies
      • Editorial Board
      • Aims and Scope
      • Abstracting and Indexing
      • Bibliographic Information
      • Archive
    • International Journal of Oncology
      • International Journal of Oncology
      • Information for Authors
      • Editorial Policies
      • Editorial Board
      • Aims and Scope
      • Abstracting and Indexing
      • Bibliographic Information
      • Archive
    • Molecular and Clinical Oncology
      • Molecular and Clinical Oncology
      • Information for Authors
      • Editorial Policies
      • Editorial Board
      • Aims and Scope
      • Abstracting and Indexing
      • Bibliographic Information
      • Archive
    • Experimental and Therapeutic Medicine
      • Experimental and Therapeutic Medicine
      • Information for Authors
      • Editorial Policies
      • Editorial Board
      • Aims and Scope
      • Abstracting and Indexing
      • Bibliographic Information
      • Archive
    • International Journal of Molecular Medicine
      • International Journal of Molecular Medicine
      • Information for Authors
      • Editorial Policies
      • Editorial Board
      • Aims and Scope
      • Abstracting and Indexing
      • Bibliographic Information
      • Archive
    • Biomedical Reports
      • Biomedical Reports
      • Information for Authors
      • Editorial Policies
      • Editorial Board
      • Aims and Scope
      • Abstracting and Indexing
      • Bibliographic Information
      • Archive
    • Oncology Reports
      • Oncology Reports
      • Information for Authors
      • Editorial Policies
      • Editorial Board
      • Aims and Scope
      • Abstracting and Indexing
      • Bibliographic Information
      • Archive
    • Molecular Medicine Reports
      • Molecular Medicine Reports
      • Information for Authors
      • Editorial Policies
      • Editorial Board
      • Aims and Scope
      • Abstracting and Indexing
      • Bibliographic Information
      • Archive
    • World Academy of Sciences Journal
      • World Academy of Sciences Journal
      • Information for Authors
      • Editorial Policies
      • Editorial Board
      • Aims and Scope
      • Abstracting and Indexing
      • Bibliographic Information
      • Archive
    • International Journal of Functional Nutrition
      • International Journal of Functional Nutrition
      • Information for Authors
      • Editorial Policies
      • Editorial Board
      • Aims and Scope
      • Abstracting and Indexing
      • Bibliographic Information
      • Archive
    • International Journal of Epigenetics
      • International Journal of Epigenetics
      • Information for Authors
      • Editorial Policies
      • Editorial Board
      • Aims and Scope
      • Abstracting and Indexing
      • Bibliographic Information
      • Archive
    • Medicine International
      • Medicine International
      • Information for Authors
      • Editorial Policies
      • Editorial Board
      • Aims and Scope
      • Abstracting and Indexing
      • Bibliographic Information
      • Archive
  • Articles
  • Information
    • Information for Authors
    • Information for Reviewers
    • Information for Librarians
    • Information for Advertisers
    • Conferences
  • Language Editing
Spandidos Publications Logo
  • About
    • About Spandidos
    • Aims and Scopes
    • Abstracting and Indexing
    • Editorial Policies
    • Reprints and Permissions
    • Job Opportunities
    • Terms and Conditions
    • Contact
  • Journals
    • All Journals
    • Biomedical Reports
      • Information for Authors
      • Editorial Policies
      • Editorial Board
      • Aims and Scope
      • Abstracting and Indexing
      • Bibliographic Information
      • Archive
    • Experimental and Therapeutic Medicine
      • Information for Authors
      • Editorial Policies
      • Editorial Board
      • Aims and Scope
      • Abstracting and Indexing
      • Bibliographic Information
      • Archive
    • International Journal of Epigenetics
      • Information for Authors
      • Editorial Policies
      • Editorial Board
      • Aims and Scope
      • Abstracting and Indexing
      • Bibliographic Information
      • Archive
    • International Journal of Functional Nutrition
      • Information for Authors
      • Editorial Policies
      • Editorial Board
      • Aims and Scope
      • Abstracting and Indexing
      • Bibliographic Information
      • Archive
    • International Journal of Molecular Medicine
      • Information for Authors
      • Editorial Policies
      • Editorial Board
      • Aims and Scope
      • Abstracting and Indexing
      • Bibliographic Information
      • Archive
    • International Journal of Oncology
      • Information for Authors
      • Editorial Policies
      • Editorial Board
      • Aims and Scope
      • Abstracting and Indexing
      • Bibliographic Information
      • Archive
    • Medicine International
      • Information for Authors
      • Editorial Policies
      • Editorial Board
      • Aims and Scope
      • Abstracting and Indexing
      • Bibliographic Information
      • Archive
    • Molecular and Clinical Oncology
      • Information for Authors
      • Editorial Policies
      • Editorial Board
      • Aims and Scope
      • Abstracting and Indexing
      • Bibliographic Information
      • Archive
    • Molecular Medicine Reports
      • Information for Authors
      • Editorial Policies
      • Editorial Board
      • Aims and Scope
      • Abstracting and Indexing
      • Bibliographic Information
      • Archive
    • Oncology Letters
      • Information for Authors
      • Editorial Policies
      • Editorial Board
      • Aims and Scope
      • Abstracting and Indexing
      • Bibliographic Information
      • Archive
    • Oncology Reports
      • Information for Authors
      • Editorial Policies
      • Editorial Board
      • Aims and Scope
      • Abstracting and Indexing
      • Bibliographic Information
      • Archive
    • World Academy of Sciences Journal
      • Information for Authors
      • Editorial Policies
      • Editorial Board
      • Aims and Scope
      • Abstracting and Indexing
      • Bibliographic Information
      • Archive
  • Articles
  • Information
    • For Authors
    • For Reviewers
    • For Librarians
    • For Advertisers
    • Conferences
  • Language Editing
Login Register Submit
  • This site uses cookies
  • You can change your cookie settings at any time by following the instructions in our Cookie Policy. To find out more, you may read our Privacy Policy.

    I agree
Search articles by DOI, keyword, author or affiliation
Search
Advanced Search
presentation
Biomedical Reports
Join Editorial Board Propose a Special Issue
Print ISSN: 2049-9434 Online ISSN: 2049-9442
Journal Cover
August-2024 Volume 21 Issue 2

Full Size Image

Sign up for eToc alerts
Recommend to Library

Journals

International Journal of Molecular Medicine

International Journal of Molecular Medicine

International Journal of Molecular Medicine is an international journal devoted to molecular mechanisms of human disease.

International Journal of Oncology

International Journal of Oncology

International Journal of Oncology is an international journal devoted to oncology research and cancer treatment.

Molecular Medicine Reports

Molecular Medicine Reports

Covers molecular medicine topics such as pharmacology, pathology, genetics, neuroscience, infectious diseases, molecular cardiology, and molecular surgery.

Oncology Reports

Oncology Reports

Oncology Reports is an international journal devoted to fundamental and applied research in Oncology.

Experimental and Therapeutic Medicine

Experimental and Therapeutic Medicine

Experimental and Therapeutic Medicine is an international journal devoted to laboratory and clinical medicine.

Oncology Letters

Oncology Letters

Oncology Letters is an international journal devoted to Experimental and Clinical Oncology.

Biomedical Reports

Biomedical Reports

Explores a wide range of biological and medical fields, including pharmacology, genetics, microbiology, neuroscience, and molecular cardiology.

Molecular and Clinical Oncology

Molecular and Clinical Oncology

International journal addressing all aspects of oncology research, from tumorigenesis and oncogenes to chemotherapy and metastasis.

World Academy of Sciences Journal

World Academy of Sciences Journal

Multidisciplinary open-access journal spanning biochemistry, genetics, neuroscience, environmental health, and synthetic biology.

International Journal of Functional Nutrition

International Journal of Functional Nutrition

Open-access journal combining biochemistry, pharmacology, immunology, and genetics to advance health through functional nutrition.

International Journal of Epigenetics

International Journal of Epigenetics

Publishes open-access research on using epigenetics to advance understanding and treatment of human disease.

Medicine International

Medicine International

An International Open Access Journal Devoted to General Medicine.

Journal Cover
August-2024 Volume 21 Issue 2

Full Size Image

Sign up for eToc alerts
Recommend to Library

  • Article
  • Citations
    • Cite This Article
    • Download Citation
    • Create Citation Alert
    • Remove Citation Alert
    • Cited By
  • Similar Articles
    • Related Articles (in Spandidos Publications)
    • Similar Articles (Google Scholar)
    • Similar Articles (PubMed)
  • Download PDF
  • Download XML
  • View XML

  • Supplementary Files
    • Supplementary_Data.pdf
Article Open Access

Identifying regulatory elements and their RNA-binding proteins in the 3' untranslated regions of papillomavirus late mRNAs

  • Authors:
    • Nuttawan Iamborwornkun
    • Nakarin Kitkumthorn
    • Andrew Stevenson
    • Anna Kirk
    • Sheila V. Graham
    • Thanaporn Chuen-im
  • View Affiliations / Copyright

    Affiliations: Department of Microbiology, Faculty of Science, Silpakorn University, Sanam Chandra Palace Campus, Nakhon Pathom 73000, Thailand, Department of Oral Biology, Faculty of Dentistry, Mahidol University, Bangkok 10400, Thailand, MRC-University of Glasgow Centre for Virus Research, School of Infection and Immunity, College of Medical Veterinary and Life Sciences University of Glasgow, Glasgow, G61 1QH, UK
    Copyright: © Iamborwornkun et al. This is an open access article distributed under the terms of Creative Commons Attribution License.
  • Article Number: 125
    |
    Published online on: July 1, 2024
       https://doi.org/10.3892/br.2024.1813
  • Expand metrics +
Metrics: Total Views: 0 (Spandidos Publications: | PMC Statistics: )
Metrics: Total PDF Downloads: 0 (Spandidos Publications: | PMC Statistics: )
Cited By (CrossRef): 0 citations Loading Articles...

This article is mentioned in:



Abstract

Human papillomaviruses (HPVs) infect cutaneous and mucosal epithelia to cause benign (warts) and malignant lesions (e.g. cervical cancer). Bovine papillomaviruses (BPVs) infect fibroblasts to cause fibropapillomas but can also infect cutaneous epithelial cells. For HPV-1, -16, -31 and BPV-1, cis-acting RNA elements in the late 3' untranslated region (3'UTR) control expression of virus proteins by binding host cell proteins. The present study compared the effects on gene expression of the cis-acting elements of seven PV late 3'UTRs (HPV-6b, -11, -16, -31 and BPV-1, -3 and -4) representing a range of different genera and species and pathological properties. pSV-beta-galactosidase reporter plasmids containing the late 3'UTRs from seven PVs were transiently transfected into cervical adenocarcinoma HeLa cells, and reporter gene expression quantified by reverse transcription-quantitative PCR and a beta-galactosidase assay. All elements inhibited gene expression in keratinocytes. Cancer-related types HPV-16 and -31, had the greatest inhibitory activity whereas the lowest inhibition was found in the non-cancer related types, BPV-3 and HPV-11. Using RBPmap version 1.1, bioinformatics predictions of factors binding the elements identified proteins which function mainly in mRNA splicing. Markedly, in terms of protein binding motifs, BPV late 3'UTR elements were similar to those of HPV-1a but not to other HPVs. Using HPV-1a as a model and siRNA depletion, the bioinformatics predictions were tested and it was found that PABPC4 was responsible for some of the 3'UTR repressive activity. The data revealed candidate proteins that could control PV late gene expression.

Introduction

Certain papillomavirus (PV) genotypes are associated with development of benign lesions while others can be associated with malignancy. Cancer-related PV types include 13 high risk HPVs (HPV-16, -18, -31, -33, -39, -45, -51, -52, -56, -58, -59, -66 and -68) and bovine papillomavirus (BPV) genotypes BPV-1, -2 and -4 (1,2). By contrast, low risk PVs usually cause benign lesions or warts. For example, HPV-6 and -11 cause genital warts while BPV-3 causes epithelial papillomas.

The infectious life cycle of PVs is tightly linked to epithelial cell differentiation (3). Synthesis of PV capsid proteins L1 and L2 encoded by the late genes is restricted to differentiated epithelial cells (2,4,5). PV late gene expression in undifferentiated keratinocytes is inhibited by post-transcriptional mechanisms. In this way PVs avoid immune detection (4,6). A number of studies have revealed the presence of cis-acting RNA elements in the late 3' untranslated regions (3'UTR) of PV late mRNAs which control this differentiation-specific expression (7-11). The best characterized element is that of BPV-1 (8,12). This 53-nt negative-regulatory element contains one motif with extremely good sequence homology to a consensus 5' splice site, which is the binding site of U1 snRNP, one of the splicing complexes that comprise the spliceosome. Binding of U1 snRNP to the element leads to inhibition of gene expression by its component U1 70K protein, which inhibits poly A polymerase activity in poly A tail addition, thereby destabilizing viral late mRNAs (12). BPV-1 is the only BPV genotype where an inhibitory element in the late 3'UTR has been identified so far.

Similar to BPV-1, regulatory elements and the proteins that they bind, have also been characterized in the late 3'UTRs of cutaneous-infective HPV-1 and in the mucosal-infective high risk HPVs-16 and -31 (7,9-11). HPV-1 late regulatory element has previously been shown to bind HuR, hnRNPC and poly(A) binding protein (PABPC) in vitro (10,13,14). It has been suggested that HuR destabilizes late mRNAs while PABPC binding interferes with mRNA translation. The HPV-16 and -31 3'UTR regulatory elements bind auxiliary splicing factor U2AF, polyadenylation factor CstF-64 and HuR (11,15-18). The HPV-16 element is also shown to bind U1A (a component of U1 snRNP) splicing regulatory factors SRSF1, hnRNPA1 and CUG-BP (19-21). These factors may control late mRNA splicing and polyadenylation and/or stability. There is evidence that some of these splicing factors, e.g. SRSF1, can also regulate gene expression at a translational level (22-24). Thus, PV 3'UTR elements could regulate various facets of both RNA processing and translation.

A previous study sought to compare activities of 3'UTR elements of low (HPV-1, -2, -6b, -41 and -61) and high risk HPVs (HPV-16, -18 and -31) (25). All eight elements inhibited gene expression in HeLa cells but to varying degrees. The present study chose to compare the activity of the late 3'UTR elements from five HPV and three BPV genotypes representing different genera and species, as well as pathological properties, to determine how widespread the inhibitory elements were in papillomavirus evolution. Every 3'UTR element inhibited gene expression in keratinocytes. The data suggested that 3'UTR elements are conserved in BPVs. Bioinformatics investigation of RNA-binding protein motifs at high stringency level revealed binding sites of cellular proteins relevant to RNA metabolism specific to genus and species. These predictions were verified using HPV-1a as a testable model and it showed PABC4 to be a host protein capable of controlling the HPV-1a regulatory element.

Materials and methods

Plasmids

A pSV-beta-galactosidase report gene system (Promega Corporation) lacking a 3'UTR was used to determine efficiency of each PV late 3'UTR in gene expression regulation. pSV-beta-galactosidase control vector, containing the beta-galactosidase reporter gene and 3'UTR (Promega Corporation) was used as positive control. The 8 PV genomes used in this study (kindly provided by Professor S. Campo, University of Glasgow) included four non-cancer related types (HPV-1a, -6b, -11 and BPV-3) and four cancer-related types (HPV-16, -31, BPV-1 and -4). Virus genome sequences [Genbank accession nos. U06714.1 (HPV-1a), AF092932.1 (HPV-6b), FN907963.1 (HPV-11), AF125673.1 (HPV-16), J04353.1 (HPV-31), AF486184.1 (BPV-3), X05817.1 (BPV-4) and NC_001522.1 (BPV-1)] were used in designing primers (Table I) to PCR-amplify the late 3'UTR fragment of each PV. PCR products were ligated into the pSV-beta-galactosidase vector in place of the 3'UTR of the beta-galactosidase gene. The cloning strategy for the HPV1a 3'UTR used a PCR-based strategy. The late 3'UTR from HPV-1a was cloned into the pSV-beta-galactosidase vector using an In Fusion cloning kit from Takara Bio, Inc. and following the manufacturer's the instructions therein. Primers pSVfw 5'-CTGCAGGCATGCAAGCTGG-3' and pSVrv 5'-GATCCAGACATGATAAGATACATTG-3' were used to linearize the vector by inverse PCR prior to cloning.

Table I

Details of primer sequences, product sizes, genomic location of late 3'UTR of each PV generated by PCR. Underlined sequences represent restriction sites.

Table I

Details of primer sequences, product sizes, genomic location of late 3'UTR of each PV generated by PCR. Underlined sequences represent restriction sites.

PV type5'-3' Sequences (Tm)Restriction siteGenomic location (nt)Product size (bp)
BPV-1
Forward GGATCCGCTTTCTTTGGACTTAG (67.9˚C)BamHI6960-7305345
Reverse CTGCAGCGCTGAGAAGGCAGGATTCGG (78.4˚C)PstI  
BPV-3
Forward GGATCCGAGGACCCTTATGCAAAGTACAC (73.9˚C)BamHI6668-7190522
Reverse CTGCAGGCGTACTGCCAGTATGTGC (75.6˚C)PstI  
BPV-4
Forward GGATCCCACTCAGGTTAAAGAAGACCCC (73.9˚C)BamHI6906-7254348
Reverse GTCGACCACACAAGTGCCGGAGATG (75.2˚C)SalI  
HPV-1aa
Forward TATCATGTCTGGATCCATCCTAGTCTTAGAAAGCG (71.0˚C)-5380-70871,707
Reverse CTTGCATGCCTGCAGCCAAGACTATTTTATGTAAATACA (72˚C)   
HPV-6b
Forward GGATCCCAAAGTGGATATAGGGGACGG (73.8˚C)BamHI7185-7673488
Reverse CTGCAGGTGGAAAGTGTATGCCAAGGGC (78.2˚C)PstI  
HPV-11
Forward GGATCCCCTCTACAGCCCCCAAACG (76.6˚C)BamHI7233-7622389
Reverse CTGCAGTAAGTGTATGTAAGGGCAACCG (74.3˚C)PstI  
HPV-16
Forward GGATCCCTATGAATTCCACTATTTTGGAGG ACTGG (74.2˚C)BamHI6814-7460646
Reverse GTCGACCGAATTCGGTTGAAGCAC (71.6˚C)SalI  
HPV-31
Forward GGATCCCAAAAGCCCAAGGAAGATC (72.0˚C)BamHI6854-7374520
Reverse GTCGACGGCAGAAATAAGTACATGAC (69.7˚C)SalI  

[i] aCloning of the HPV-1a 3'UTR used a PCR-based strategy with an In Fusion kit (Takara Bio, Inc.; see Materials and Methods). 3'UTR, 3' untranslated region; PV, papillomavirus; HPV, human papillomavirus; BPV, bovine papillomavirus.

Transient transfections

Recombinant plasmids or the pSV positive control (Promega Corporation) were transiently co-transfected with pEGFP as an internal transfection control (a gift from Dr Tungkeangsirisin, Silpakorn University, Nakhon Pathom, Thailand) or pmaxGFP (Lonza Group, Ltd.), into HeLa cells using Lipofectamine® reagent 2000 (Invitrogen; Thermo Fisher Scientific, Inc.) with a ratio of pSV + PV late 3'UTR:pEGFP at 2:0.5 µg/µl and incubated at 37˚C for 6 h. The medium was then removed before adding DMEM (Gibco; Thermo Fisher Scientific, Inc.) supplemented with 10% FBS. After incubating at 37˚C for 48 h, cells were harvested and immediately subjected to preparation of cell lysate for beta-galactosidase activity assay or RNA extraction. For siRNA depletion experiments, pSV-HPV1a-3'UTR plasmid was co-transfected with 10 nM siRNA pools of duplexes against either PABPC1 (sc-108012), PAPBC4 (sc-106347) or HuR (sc-35619) provided by Santa Cruz Biotechnology, Inc. in 6-well dishes according to the protocol for Lipofectamine® plasmid/siRNA co-transfection. siGLO (D-001630-01-20; Horizon Discovery Ltd.) was used as a non-target siRNA control and to monitor transfection efficiency. The cells were then incubated in DMEM (Gibco; Thermo Fisher Scientific, Inc.) supplemented with 10% FBS, at 37˚C, 5% CO2 for 24 h (RNA preparation) or 48 h (protein preparation or beta-galactosidase assays). The cells were harvested and used for reverse transcription PCR and beta-galactosidase activity assay. The experiments were conducted in triplicate.

HaCaT spontaneously transformed keratinocytes were purchased from CLS Cell Lines Service GmbH (accession number CVCL_0038) (26). Cells were grown in serum-free Keratinocyte Growth Medium (KGM Gold; Lonza Group, Ltd.) in 6-well plates. Triplicate transfections were performed. pMaxGFP (1 µg; Lonza Group, Ltd.) was transfected as a positive control for transfection and the pSV-beta-galactosidase plasmids with the HPV and BPV 3'UTRs or a pSV-beta-galactosidase vector lacking a 3'UTR as a control using Effectene Transfection Reagent (Qiagen GmbH). Cells were incubated at 37˚C in 5% CO2. At 24 h post transfection, cells at 80% confluence were harvested into 500 µl of QIAzol Lysis Reagent (Qiagen GmbH) and lysates were stored at -80˚C. Total RNA was prepared from samples using the RNeasy kit (Qiagen GmbH) in accordance with the manufacturer's protocol. RNA was eluted with 60 µl of RNase-free water. The concentration of RNA in the eluates was determined using a Nanodrop One/One Microvolume UV-Vis Spectrophotometer (Thermo Fisher Scientific, Inc.). cDNA was synthesized from total RNA (250 ng) using the Maxima First Strand cDNA Synthesis Kit according to manufacturer's instructions (Thermo Fisher Scientific, Inc.) for reverse transcription-quantitative (RT-q) PCR with dsDNase as per the manufacturer's instructions.

RT-qPCR

RT-qPCR was performed using a 7500 Real Time PCR System (Thermo Fisher Scientific, Inc.). For each RT-qPCR reaction (total volume of 20 µl), 10 µl of Takyon ROX Probe 2X MasterMix dTTP blue (Eurogentec), 4 µl of Primer Probe Mix (final concentrations 900 nM and 100 nM for primers and probes, respectively) and 1 µl of water were used. Primer and probe sets for beta galactosidase were forward primer: 5'-GCGATTACCGTTGATGTTGAAG-3', reverse primer 5'-CCCTAATCCGAGCCAGTTTAC-3', probe: 5'-CAGCTGGCAGTTCAGGCCAATC-3' and the housekeeping gene β-actin forward primer: 5'-AGCGCGGCTACAGCTTCA-3', reverse primer: 5'-CGTAGCACAGCTTCTCCTTAATGT C-3', probe: 5'-ATTTCCCGCTCGGCCGTGGT-3' were included. A total of 5 µl of cDNA was included for each reaction. Reaction conditions were one cycle at 50˚C for 2 min, one cycle of 95˚C for 3 min followed by 40 cycles of 95˚C for 10 sec, followed by 60˚C for 1 min. Each sample was run in triplicate.

Data produced in each qPCR reaction was analyzed on the 7500 Real-Time SDS Software (Thermo Fisher Scientific, Inc.). The threshold line for Cq determination was assigned automatically and was always within the exponential phase. Relative quantification of viral mRNA was performed using the Livak method (2-ΔΔCq) (27) using β-actin as a reference and comparing the increase in expression in relation to the pSV-beta-galactosidase plasmid lacking a 3'UTR.

Reverse transcription PCR and band intensity assay

Total RNA was extracted by TRIzol® reagent (Invitrogen; Thermo Fisher Scientific, Inc.) according to the manufacturer's protocol. The RNA was treated with RQ RNase-free DNase (Promega Corporation) prior to performing end point RT-PCR (Qiagen GmbH). The reaction mixture was 100 ng RNA, 1x Onestep RT-PCR buffer, 10 µM forward primer, 10 µM reverse primer, 10 mM dNTP, 2 µl One-step RT-PCR enzyme mix, in a total volume of 50 µl. The primer pairs used in the study were Lac Z forward primer: 5'-GTTGCAGTGCACGGCAGATACACTTGCTGA-3'; Lac Z reverse primer: 5'-GCCACTGGTGTGGGCCATAATTCAATTCGC-3'; GFP forward primer: 5'-GCCCATCCTGGTCGAGCTGG-3'; GFP reverse primer: 5'-GTGCCCCAGGATGTTGCCGTC-3'. Reverse transcription was carried out at 50˚C, 60 min. PCR conditions were 95˚C for 15 min, then 35 cycles of 95˚C for 30 sec, 58˚C for 30 sec, 72˚C for 1 min, followed by a final extension at 72˚C for 7 min and stored at 4˚C. The PCR products were separated by 1% agarose gel electrophoresis and visualized by ethidium bromide staining. The band intensity of PCR products was measured using gel and image analysis and quantitation software, GelQuantNET provided by BiochemLabSolutions.com.

Cell lysate preparation and beta-galactosidase activity assay

After transient co-transfection for 24 h, HeLa cells were washed with PBS 2-3 times before incubation in 1X Reporter Lysis Buffer (Promega Corporation) at room temperature for 15 min. The lysate was centrifuged at 16,128 x g for 2 min, at 4˚C to collect supernatant. To assay the enzyme activity, the supernatant was mixed with 2X assay buffer (Promega Corporation) at a ratio of 1:1. The reaction was kept in the dark at 37˚C for 3-4 h or until the solution turned a yellow color. The reaction was stopped by adding 500 µl of 1 M sodium carbonate (Promega Corporation). The enzyme activity was analyzed by measuring absorbance at 420 nm using spectrophotometry (T70 UV/VIS Spectrometer; PG Instruments Ltd.).

Protein extract preparation and western blotting

Cells (1x106) were washed twice in PBS at 4˚C and lysed in 2X BOLT protein loading buffer (Invitrogen; Thermo Fisher Scientific, Inc.). Protein extracts were syringe-passaged through a 22-gauge needle 15 times then sonicated in an ultrasonic bath (Guyson-Kerry) for 3x30 sec pulses at room temperature. The samples were boiled at 100˚C for 5 min before loading on a 12% NuPAGE gel (Invitrogen; Thermo Fisher Scientific, Inc.) and electrophoresed at 150 V for 1 h in 1X MES buffer (Invitrogen; Thermo Fisher Scientific, Inc.). Proteins were transferred to a nitrocellulose membrane using the iBlot transfer kit and iBlot Gel Transfer Stacks (Invitrogen; Thermo Fisher Scientific, Inc.) as per the manufacturer's instructions. Membranes were blocked in 5% milk powder in PBST (PBS + 0.1%Tween-20) at room temperature for 1 h. Membranes were washed 3 times in PBST for 5 min each then incubated with primary antibody. PABPC1 and PABPC4 antibodies were used at dilutions of 1:10,000 and 1:1,500, respectively (28). HuR antibody 3A2 (Santa Crux Biotechnologies) was used at a dilution of 1:500. The GAPDH antibody clone 6C5 (Thermo Fisher Scientific) and the beta-galactosidase antibody GAL-40 (MilliporeSigma) were used at 1:1,000 dilution. The blots were incubated in their respective antibody for 1 h at room temperature or overnight at 4˚C. After 1 h, the blots were washed 3 times in PBS-T for 5 min. They were then placed in secondary antibody for 1 h at room temperature (HRP-linked goat anti-mouse; Pierce, Thermo Fisher Scientific used at a 1:2,000 dilution). Blots were washed 3 times in PBST for 5 min before incubation with ECL western blot substrate. The blots were exposed to X-ray film (Thermo Fisher Scientific, Inc.) and processed in a Kodak X-Omat processor (Kodak). It is impossible to determine mass of protein when BOLT buffer is used for the lysate since Bromo Phenol Blue alters the spectrophotometry values in a traditional protein concentration assay such as Bradford's assay. To ensure that protein quantities in each western blot could be compared to another, every experiment used the same number of cells (i.e. a very similar amount of protein) and this was verified in all western blots by running a GAPDH loading control. All quantification was carried out relative to the GAPDH loading control and densitometry analysis was carried out using ImageJ.

Phylogenetic tree, bioinformatics sequence alignment and RNA-binding protein motif analysis of late 3'UTR of PVs

The molecular phylogenetic tree of 8 PV late 3'UTRs was analyzed using the MEGA X 10.0.5 version win 32(29) and the maximum-likelihood method based on the Kimura two-parameter model (30) with 1,000 bootstrap replicates. The multiple sequence alignment was carried out by using Clustal Omega (31) and visualized with Jalview (32). RNA-binding protein motifs in the late 3'UTR of 8 PV types were analyzed by using RBPmap version 1.1 (http://rbpmap.technion.ac.il/) (33). The input was set up to Human Genome Database (Dec 2013; GRCh38/hg38) and searching for Human/Mouse motifs. For advanced options, P-value (significant) <0.001 and P-value (suboptimal) <0.01 was chosen for high stringency level.

Statistical analysis

Statistical analyses were performed on all data using SPSS (version 21; IBM Corp.). Fold inhibition was calculated as the ratio of the average band intensity of the PCR product (for mRNA level) or average absorbance of cell lysates from the beta-galactosidase activity assays (for protein level) obtained with the pSV positive control compared with the average band intensity or average absorbance of cell lysates from pSV vectors containing each PV late 3'UTR. Significant differences of fold inhibition on beta-galactosidase expression in mRNA and protein levels between different PV fragments were tested using a one-way ANOVA followed by Tukey's post hoc test. P<0.05 was considered to indicate a statistically significant difference.

Results

The late 3' untranslated region of eight PV genomes

The present study chose to study four HPV genotypes in the Alphapapillomavirus genus, where the cancer-related types (HPV-16 and -31) are in species 9 (alpha-9) and the non-cancer related types (HPV-6b and -11) in species 10 (alpha-10). HPV-1a was included as a member of the Mupapillomavirus genus. For BPVs, BPV-1, a Deltapapillomavirus species, was included and BPV-3 and -4 which are in the Xipapillomavirus genus. The well-mapped late regulatory element of HPV-16 spans the 3' end of last exon and extends into the late 3'UTR (7,8), whereas the equivalent elements of HPV-1a and BPV-1 start immediately after the L1 stop codon and for HPV-31 are entirely in the late 3'UTR (Fig. 1A) (9-11). Accordingly, because the regulatory elements of HPV-6b, -11, BPV-3 and -4 were unmapped, gene fragments were cloned starting near the 3' end of the last exon (at least >40 nts from the L1 stop codon) and extending past all the predicted polyadenylation sites (PAS) to ensure that the fragments would cover all potential regulatory sequences, which can occasionally lie downstream of the PAS (11). All primers used to generate PV fragments were designed to have annealing temperature at >58˚C in order to avoid non-specific binding.

Figure 1

Relatedness of the 3'UTRs of selected PVs. (A) Diagram of the region of cloned fragments, starting from the 3' end of last exon and expanding into late 3' UTR, of eight PVs analyzed in this study. Numbers indicate genomic nucleotide positions. Regulatory elements have been functionally defined for HPV-1a, -16, 31 and BPV-1 (7-11) but not for the other PVs. (B) Phylogenetic tree of eight PV late 3'UTRs, the PV late 3'UTR sequences were retrieved from Genbank. Accession numbers appear in parentheses. Bootstrap (1,000 replicates) values in percentage are shown. Bar at 0.1 substitutions per nucleotide. 3'UTRs, 3' untranslated region; PV, papillomaviruses; HPV, human papillomavirus; BPV, bovine papillomavirus.

Table II and Fig. 1A show details of the lengths of the 3'UTRs and numbers of predicted PAS for each PV. The length of the 3'UTR, between the L1 stop codon and the last poly A signal (PAS), of each PV was variable. HPV-1a had the longest 3'UTR (487 nts) whilst those for BPV-4 and -1 were considerable shorter at 71 and 59 nts, respectively (Table II). BPV-3 had three predicted late PAS, whilst the HPV-1a, -16, BPV-1 and -4 sequences contained two PAS. There was only one late PAS detected for HPV-31, -6b and -11. For BPV-4, there was no available information on the stop codon of the L1 ORF. Based on the nucleotide alignment results (Fig. S1), the stop codon was presumed to share a similar sequence and position on the genome as BPV-3. Phylogenetic analysis was then performed to compare the evolutionary relatedness of the 3'UTR sequences among HPV-1a, -6b, -11, 16, -31, BPV-1, -3 and -4. Although the late 3'UTRs of the eight PVs showed a high diversity of length and sequence, a phylogenetic tree revealed relationships of all PV fragments in accordance with their taxonomic classification (Fig. 1B).

Table II

Length of late 3'UTR, numbers of PAS and sequences of L1 stop codon in each HPV and BPV.

Table II

Length of late 3'UTR, numbers of PAS and sequences of L1 stop codon in each HPV and BPV.

PV typeLength (L1 stop codon-the last PAS)Number of PASStop codon
HPV-1a487 nt2TAG
HPV-6b199 nt1TAA
HPV-11188 nt1TAA
HPV-16164 nt2TAA
HPV-31169 nt1TAA
BPV-159 nt2TAA
BPV-3186 nt3TAG
BPV-474 nt2TAG

[i] 3'UTR, 3' untranslated region; PAS, poly A signal; HPV, human papillomavirus; BPV, bovine papillomavirus; PV, papillomavirus.

Relative inhibitory activity of the seven PV late 3'UTRs

Investigation of the influence of the late 3'UTRs on gene expression was performed using a beta-galactosidase gene reporter system and transient co-transfection with pEGFP as a transfection efficiency control. Following transient transfection in HeLa cells, cellular RNA and protein lysates were prepared for end point PCR and enzyme activity assays. Fig. 2A shows PCR products size-separated on a 1% agarose gel. Compared with the internal control, GFP expression, differences in Lac Z band intensity were observed among cDNAs containing the different PV 3'UTRs (Fig. 2B), implying that they could control mRNA production or stability. As expected, due to transfection into undifferentiated cells, all seven 3'UTRs inhibited gene expression. The inhibitory activity had no relationship to the length of the cloned fragments, e.g., the BPV-1 region (345 nts) had greater inhibitory activity than the BPV-3 region (522 nts). The inhibitory efficiency of late 3'UTRs on mRNA levels can be ranked as HPV-16 and -31 (high activity); BPV-1 and HPV-6b (medium activity); BPV-3, -4 and HPV-11 (low activity; Table III). If the observed inhibitory activities were specific to the HeLa cancer cell line, expression of each reporter construct was determined in HaCaT spontaneously immortalized keratinocytes (Fig. 2C). Values are shown relative to pSV control lacking a 3'UTR. BPV-1 3'UTR had the least inhibitory activity, followed by HPV-11 and BPV-3. BPV-4, HPV-16 and HPV-31 each displayed high levels of inhibition. These data revealed that HPV-16 and HPV-31 display the greatest inhibitory activity in keratinocytes, the natural host of PV infection.

Figure 2

Inhibitory activity on gene expression of the late 3'UTRs of seven PVs compared with pSV (A) PCR products separated by 1% agarose gel electrophoresis, (B) average band intensity of PCR products obtained from pSV containing late 3'UTR of each PVs transiently transfected to HeLa cells; (C) Quantitative PCR products from pSV containing late 3'UTR of each PV transiently transfected to HaCaT cells (D) average absorbance of HeLa cell lysates from beta-galactosidase activity assays. Bar charts show the mean and standard error of the mean from three separate experiments. *P<0.05. 3' untranslated region; PV, papillomavirus; pSV, pSV-beta-galactosidase positive control; (-)RT, no reverse transcriptase added; M, size marker.

Table III

Fold inhibition of beta-galactosidase (lac Z) expression at mRNA and protein levels observed in HeLa cells.

Table III

Fold inhibition of beta-galactosidase (lac Z) expression at mRNA and protein levels observed in HeLa cells.

PV typeGenusSpeciesCancer-relatedFold inhibition lac Z mRNA mean (SD)aInhibition fold of lac Z activity (SD)a
HPV-16Alpha9Yes14.45 (0.14)11.63 (8.43)
HPV-31Alpha9Yes11.81 (0.07)5.42 (2.11)
HPV-6bAlpha10No3.16 (0.56)2.33 (0.88)
HPV-11Alpha10No1.83 (0.44)1.46 (0.30)
BPV-1Delta4Yes3.10 (0.91)3.57 (2.21)
BPV-4Xi-Yes1.74 (0.76)1.78 (0.41)
BPV-3Xi-No1.21 (0.28)1.77 (0.87)

[i] aNumbers represent mean values of three separated transfection experiments. PV, papillomavirus; HPV, human papillomavirus; BPV, bovine papillomavirus.

Regulation of beta-galactosidase expression by the late 3' UTRs of the seven PVs was also determined at the protein level (Fig. 2D). Similar to mRNA expression levels, enzyme activity in cell lysates transfected with pSV vectors containing different PV 3'UTRs was lower than that of the pSV positive control. The order of inhibitory efficiencies was similar to those found for mRNA expression levels. However, fold inhibition of lacZ enzyme activity in all BPV 3'UTRs was always higher than fold inhibition at the level of mRNA expression and vice versa for HPVs (Table III). The inhibitory efficiency of HPV-11 and BPV-3 late 3'UTRs are significantly different from HPV-16 (P=0.007 and 0.013, respectively) and HPV-31 (P=0.022 and 0.043, respectively).

Bioinformatics analysis of RNA-binding protein motifs in the late 3'UTRs

PV late gene expression can be controlled at multiple post-transcriptional and translational steps (34). Post-transcriptional regulation requires recognition of specific RNA sequences on late viral RNAs by cellular regulatory proteins. Such RNA-protein interactions are very well defined in several open-access databases. The present study therefore identified protein binding sites in the PV 3'UTRs and used their known functions to infer which cellular RNA metabolic pathways could be affected as a result of interaction between RNA-binding proteins and viral sequences. Using a computational tool RBPmap version 1.1(33), a total of 66 RNA-binding proteins were identified as having highly statistically significant (P=0.001) putative binding site(s) in at least one PV late 3'UTR (Fig. 3). These proteins are all known to be involved in key RNA-related pathways. Of the total 66 proteins, 62.12% were involved in mRNA splicing, following by mRNA stability (33.33%), translation (30.30%), transport (25.76%), mRNA 3' end processing (12.12%) and degradation (9.09%) (Fig. 3). In addition, 3.03% functioned as stress granule components and RNA nuclear retention and 1.52% were found to be involved in nucleosome assembly, cytoplasmic polyadenylation and exon junction complex.

Figure 3

Percentages of the predicted binding sites of RNA binding proteins for PV late 3'UTR fragments using the computational tool RBPmap version 1.1(31). PV, papillomavirus; 3'UTR, 3' untranslated region; EJC, exon junction complex.

Among 11 different mRNA processing pathways, mRNA splicing proteins (42 proteins) dominated the list (Fig. 4A). In all, there were eight splicing factors (CUG-BP, HNRNPC, MBNL1, SRSF2, SRSF3, SRSF5, TARDBP and TRA2B) where binding sites were found in every PV sequence (Fig. S2). Of these, CUG-BP, HNRNPC and SRSF3 have already been proven to bind PV inhibitory elements (13,21,35). The RNA processing pathway that contained the second highest number of predicted-binding site proteins (22 proteins) was mRNA stability. From a total of 22 proteins, binding sites for two, TARDBP and HNRNPC, appeared in all seven PVs (Fig. 4B). SRSF2, SRSF3 and SRSF5 had predicted binding sites for all PV 3'UTRs and together with PABPC3 were identified as involved in mRNA transport in all PV 3'UTR sequence sets (Fig. 4C). Likewise, the mRNA degradation set contained two proteins (CUG-BP and PABPC3) that had binding sites in every PV sequence. (Fig. 4D). There was no protein involved in mRNA translation and stress granules where binding sites appeared in all PV sequences (Fig. S3).

Figure 4

Predicted RNA binding proteins, by using RBPmap version 1.1 (http://rbpmap.technion.ac.il/) (31), at high stringency level [P-value (significant) < 0.001 and P-value (suboptimal) < 0.01] and binding site numbers that have functions related to (A) mRNA splicing, (B) mRNA stability, (C) mRNA transport and (D) mRNA degradation. HPV, human papillomavirus; BPV, bovine papillomavirus.

Protein binding site prediction can infer PV late gene regulatory mechanisms

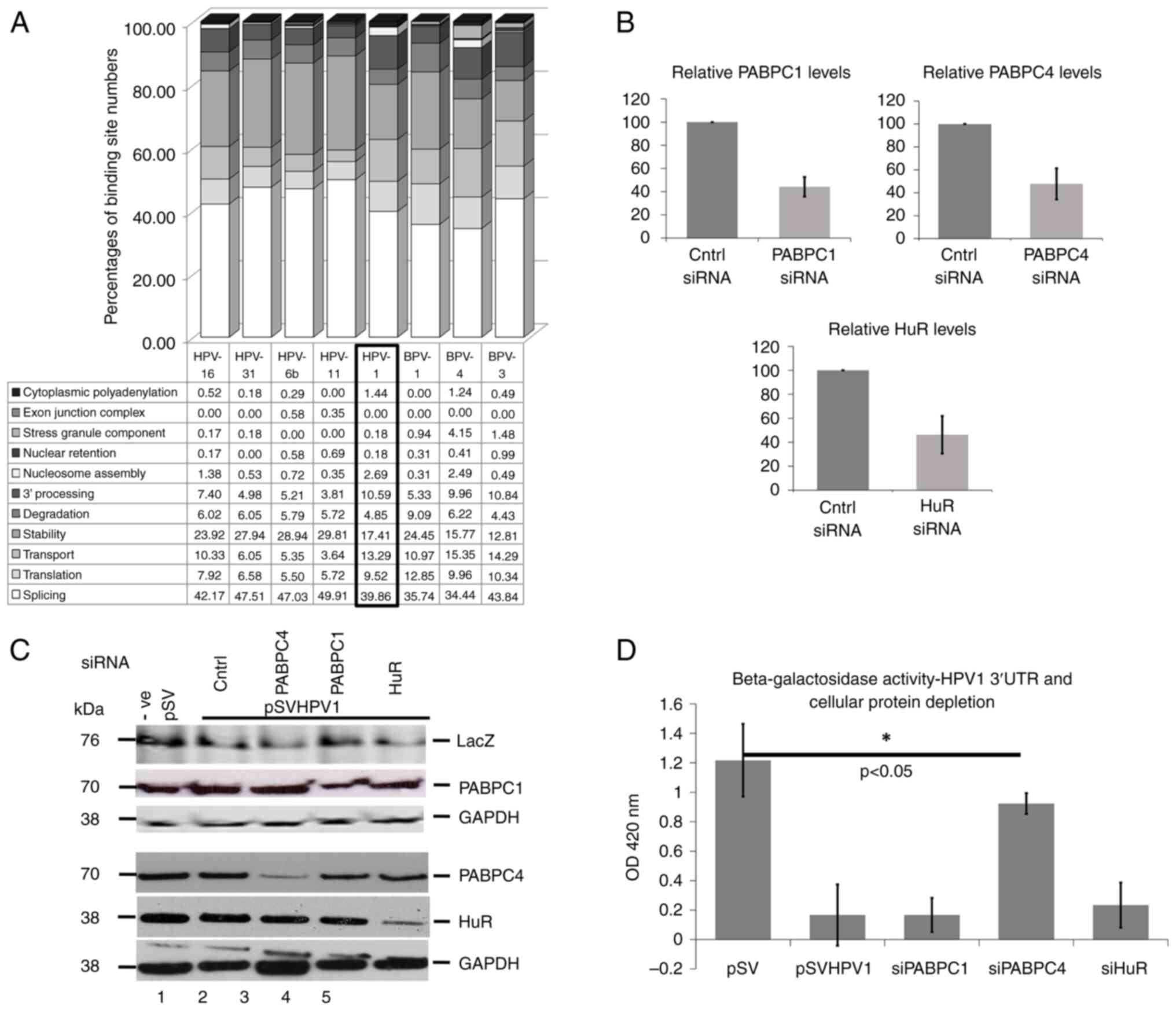
Since modulation of gene expression mostly occurs through interaction between regulatory proteins and specific binding sequences, the nature of the binding motifs on viral late 3'UTRs may reflect the post-transcriptional and/or translational mechanisms that control viral late gene expression. To test the hypothesis that RNA binding protein motif analysis could predict inhibitory mechanisms, the present study chose the late 3'UTR of HPV-1a (Mu papillomavirus) as a model because there is good in vitro evidence that inhibitory sequences in the HPV-1 late 3'UTR can bind proteins that act at post-transcriptional but also at translational levels (9,14). RNA-binding protein motifs in the HPV-1a late 3'UTR were analyzed using RBPmap version 1.1 and compared with the seven PVs already analyzed (Fig. 5). Fig. 5A shows comparisons of percentages of binding sites for proteins representing the 11 mRNA metabolic pathways in all eight late 3'UTRs. HPV1a had fewer predicted binding sites for proteins involved in mRNA splicing and mRNA stability than HPV-6b, -11, -16, -31 whereas there was a reverse situation for protein binding sites related to mRNA 3'end processing. Notably, HPV-1a contained a higher percentages of binding sites for proteins involved in mRNA transport (P=0.0057) and translation (P=0.0038). The pattern of protein binding motifs in HPV-1a late 3'UTR appeared to be closer to BPV-3 and -4 rather than any HPV. Taken together, the data showed that predicted protein binding motifs on the HPV-1a late 3'UTRs were closely associated with the known mechanisms that regulate HPV-1 late gene expression.

Figure 5

Comparisons of predicted RNA binding protein sites in HPV-1a late 3'UTR and the 7 PVs (A) Percentage of RNA binding protein binding sites found in eight PV 3'UTRs categorised into 11 mRNA metabolic pathways/events analyzed using RBPmap version 1.1(31) at high stringency level, P-value (significant) <0.001 and P-value (suboptimal) <0.01, (B) Graphs showing relative levels of siRNA knockdown of PABPC1, PABPC4 and HuR with siRNA control. (C) Western blot analysis of HeLa cell lysate after siRNA depletion using primary antibodies against PABPC1, PABPC4, HuR and GAPDH. The GADPH control for PABPC4 and HuR shows faint bands above the main band. This is due to the X-ray film moving during exposure. (D) Average absorbance from beta-galactosidase activity assays measured in HeLa cell lysates transiently co-transfected with pSV-HPV-1a late 3'UTR and siRNA for PABPC1, PABPC4 and HuR depletion. Bar charts show the mean and standard error of the mean from three separate experiments. *P<0.05. HPV, human papillomavirus; 3'UTR, 3' untranslated region; PV, papillomavirus; si, small interfering; PABPC, poly(A) binding protein; HuR, human antigen R; pSV, pSV-beta-galactosidase positive control.

Next, the predictions were tested using a genetic approach. Translation factor, poly(A) binding protein (PABPC) was previously shown to bind the HPV-1 3'UTR in vitro (14), although the present study could not differentiate between different PABPC family members. The HPV-1a RNA binding protein dataset predicted that PABPC family members, PABPC1 and PABPC4, could bind the 3'UTR. In addition, the stability/translation factor HuR, detected in the dataset of the present study, had also been shown to bind the HPV-1 3'UTR in vitro (10). The present study examined the role of these proteins in regulating the HPV-1a 3'UTR activity by transiently transfecting the pSV-HPV-1a-3'UTR together with siRNAs to deplete each of these three proteins. Depletion and level of each protein after siRNA knockdown is shown in Fig. 5B and C. Using an antibody that reacts against E. coli beta-galactosidase, increased protein levels were seen when PABPC4 was depleted. Finally, beta-galactosidase assays showed that only PABPC4 depletion increased levels of the enzyme significantly (Fig. 5D). These data confirm that bioinformatics predictions can be important indicators of genetic factors controlling PV late gene expression.

Discussion

The papillomavirus family is large and infects a wide range of host species; however, the study of regulatory elements and RNA-binding proteins in the late 3' untranslated regions has previously mostly been carried out in HPVs and BPV-1 (7-11). This is because these are the best characterized cancer-causing PVs and understanding regulation of their gene expression could lead to novel antiviral approaches. As aforementioned, the best characterized 3'UTR regulatory elements are those of BPV-1 and HPV16. The present study aimed to determine similarities and differences in RNA binding protein profiles for other HPVs, particularly low risk HPVs and other BPVs. Future studies will clone and examine a range other animal PV 3'UTR regulatory elements.

HeLa cells were used as a model for the present study because they are a cervical adenocarcinoma cell line that provides a model for undifferentiated epithelial cells in which the 3'UTR regulatory elements actively repress viral late gene expression. Moreover, this cell line has been commonly used in the study of regulatory elements and RNA-binding proteins in the late 3' untranslated regions of HPVs and BPV-1 (7,9-11,13,14,21,25). Using HeLa cells in the present study allowed the analyze of data in comparison with previous studies. HeLa cells contain integrated portions of the HPV-18 genome including the long control region, the E6, E7, E1 genes and partial coding regions of the E2 and L1 genes. Subsequently, HPV-18 was not included in the present study because of a concern that the endogenous HPV-18 genome sequences and any viral proteins expressed might confuse the results of the experiments leading into mis-interpretations.

The present study revealed inhibitory activity in keratinocytes of the late 3'UTRs of papillomavirus genomes from different genera and species, as well as pathological properties. This suggested that such elements are conserved in papillomavirus evolution and thus important for viral replication. The present study demonstrated for the first time regulatory sequences in the 3'UTRs of non-oncogenic HPV-11 (non-oncogenic Alphapapillomavirus) and, in the Xipapillomaviruses, non-oncogenic BPV-3 and oncogenic BPV-4. In 2007, Zhao et al (25) showed inhibitory activity in HeLa cells of eight HPV late 3'UTRs, including HPV-1, -6b, -16 and -31 that were analyzed in the present study. The present study, although using a different experimental approach, including analysis in keratinocytes, the target cells for PV infection, gave similar results showing that the highest inhibitory efficiency was found in HPV-16, following by HPV-31 and -6b. Taken together with the demonstration of regulatory elements in HPV-1, -2, -6b, -16, -18, -31, -41 and -61 (7,9-11,25), it is probable that the presence of regulatory sequences in the 3' end of the late regions is a conserved property among HPVs and BPVs.

Bioinformatics analysis of protein binding motifs revealed binding sites of high statistical significance for a total of 66 RNA-binding proteins. Of the 66 proteins, there were seven that had previously been shown to directly bind to papillomavirus regulatory elements, CUG-BP (CELF1), U2AF2, HuR, HNRNPA1, SNRPA (U1A; a component of U1 snRNP), HNRNPC, PABPC (9,10,13-18,20,21) and one for indirect interaction, SRSF1(19). Comparison of percentages of predicted protein binding sites among 11 mRNA metabolic pathways showed that the highest percentage of binding motifs in all PV sequences were binding sites for proteins implicated in mRNA splicing (Fig. 3). This is consistent with previous findings in BPV-1, HPV-16 and -31, where the interaction of splicing factors e.g. U1A, U1 70K, U2AF2, SRSF1, CUG-BP and HNRNPA1 with the regulatory sequences may contribute to repression of viral late gene expression via inhibition of terminal exon definition and 3' end formation (12,16,17,19-21).

Considering Table III, HPV late 3'UTRs predominantly inhibited lac Z gene expression at an mRNA level. Conversely, fold inhibition of BPV late 3'UTRs appeared to be greater at the protein level. Analysis of protein binding motifs revealed that all BPVs contained higher percentages of binding sites for factors involved in mRNA transport and translation and, except for BPV-3, lower percentages of binding motifs for proteins involved in mRNA splicing, when compared with HPVs (Fig. 5A). Notably, analysis of protein binding motifs in the HPV-1a late 3'UTR showed more similarity to BPV protein binding motifs than other HPVs and it will be interesting to determine if regulation of gene expression by the late 3'UTRs of these BPV types may also be predominantly at the protein synthesis level.

It was observed that patterns of protein binding motifs on 3'UTRs corresponded with viral taxonomy. For example, binding sites for members of the CUG binding protein Elav-like family (CELF), BRUNOL4, BRUNOL5 and BRUNOL6, which control splicing and mRNA stability (36-38), were predicted in HPV late 3'UTRs but not in BPVs. On the other hand, binding sites of RBM46, an mRNA decay factor (39), were identified in only BPV late 3'UTRs. The present study also found binding sites of RBM8A only in the alpha-10 types, HPV-6b and -11. RBM8A participates in formation of the exon-junction complex and nonsense-mediated mRNA decay (NMD) and mRNA splicing (40-42). For TARDBP and TRA2B, their binding motifs were identified in all PV 3'UTRs but a larger number of binding sites were found in HPV sequences (46-76 sites) compared with BPV sequences (2-19 sites; Figs. 4A and S2). Finally, HNRNPF binding motifs were specific to HPV 3'UTRs and a higher number of binding sites were found in non-cancer-related HPVs (10-13 sites) compared with cancer-related HPVs (2-5 sites). Therefore, although there may be some commonalities, it is possible that different PVs use different strategies to regulate late gene expression. This may result from adaptation of the virus to different targets of infection e.g. cutaneous and mucosal epithelial cells and fibroblasts, reflecting important divergence during virus evolution (43).

Results from protein binding motif analysis revealed binding sites of PABPC family members in all PV late 3'UTRs including HPV-1a. Functions of PABPCs involve mRNA translation and stability of mRNA (44). Consistent with the observation of the present study, PAPBCs have been demonstrated to bind directly to the HPV-1 late 3'UTR (14). Furthermore, using genetic methods, it was demonstrated that depletion of PABPC4, a PAPBC family member, in HeLa cells transiently transfected with pSV-HPV-1a 3'UTR resulted in significantly increased gene expression. Based on the results from the present study, bioinformatics analysis may be considered as one approach for protein binding site prediction used as a primary step for analysis of PV late gene regulatory mechanisms.

The present study generated new hypotheses and identified potential new RNA/protein interactions which may regulate papillomavirus gene expression. The presence of regulatory sequences in the 3' end of the late regions is most probably a conserved property among papillomaviruses. The results from the bioinformatics analyses revealed binding motifs of nine proteins common to all investigated PV 3'UTRs, as well as patterns of protein binding motifs on 3'UTRs which corresponded with viral taxonomy. It is possible that adaptation of the virus to different targets of infection resulted in different PVs developing different strategies to regulate late gene expression.

Supplementary Material

Multiple alignments of DNA sequences in late 3'UTR fragment. Sequence alignments of 8 PVs were performed using Clustal Omega (29) and visualized with Jalview (30). 3'UTR, 3' untranslated region; PV, papillomavirus.
Diagram of RNA binding protein sites commonly found in eight PV late 3'UTRs predicted by using RBPmap version 1.1 at high stringency level, P-value (significant) <0.001 and P-value (suboptimal) <0.01. PV, papillomavirus; 3'UTR, 3' untranslated region.
Predicted RNA binding proteins and binding site numbers that have functions related to mRNA splicing, translation and stress granules by using RBPmap version 1.1 (http://rbpmap.technion.ac.il/) (31), at high stringency level [P-value (significant) <0.001 and P-value (suboptimal) <0.01].

Acknowledgements

The authors thank Professor Saveria Campo (University of Glasgow, UK) for kindly providing virus DNA samples and Dr Wisit Tungkeangsirisin (Silpakorn University, Nakhon Pathom, Thailand) for pEGFP preparation.

Funding

Funding: This research was funded in the fiscal year 2017, The Silpakorn University Research, Innovation and Creativity Administration Office (SURIC), grant no. SURDI 60/01/05. We acknowledge funding from the Medical Research Council (MC_ UU_12014) as core funding for the MRC University of Glasgow Centre for Virus Research.

Availability of data and materials

The data generated in the present study may be requested from the corresponding author.

Authors' contributions

NI, AS and AK were responsible for investigation and formal analysis. NK and SVG were responsible for conceptualization and writing and editing the manuscript. TC was responsible for conceptualization, methodology, investigation, data curation, formal analysis and writing the original draft. TC and SVG confirm the authenticity of all the raw data. All authors read and approved the final manuscript.

Ethics approval and consent to participate

Not applicable.

Patient consent for publication

Not applicable.

Competing interests

The authors declare that they have no competing interests.

Authors' information

Nakarin Kitkumthorn ORCID iD: 0000-0003-0616-6039

Anna Kirk ORCID iD: 0000-0001-8175-942X

Thanaporn Chuen-im ORCID iD: 0000-0003-0101-9419

Sheila V Graham ORCID iD: 0000-0002-7140-8279

References

1 

Nasir L and Campo MS: Bovine papillomaviruses: Their role in the aetiology of cutaneous tumours of bovids and equids. Vet Dermatol. 19:243–254. 2008.PubMed/NCBI View Article : Google Scholar

2 

Graham SV: The human papillomavirus replication cycle, and its links to cancer progression: A comprehensive review. Clin Sci (Lond). 131:2201–2221. 2017.PubMed/NCBI View Article : Google Scholar

3 

Peh WL, Middleton K, Christensen N, Nicholls P, Egawa K, Sotlar K, Brandsma J, Percival A, Lewis J, Liu WJ and Doorbar J: Life cycle heterogeneity in animal models of human papillomavirus-associated disease. J Virol. 76:10401–10416. 2002.PubMed/NCBI View Article : Google Scholar

4 

Barksdale SK and Baker CC: Differentiation-specific alternative splicing of bovine papillomavirus late mRNAs. J Virol. 69:6553–6556. 1995.PubMed/NCBI View Article : Google Scholar

5 

Egawa N, Egawa K, Griffin H and Doorbar J: Human papillomaviruses; epithelial tropisms and the development of neoplasia. Viruses. 7:3863–3890. 2015.PubMed/NCBI View Article : Google Scholar

6 

Stoler MH, Wolinsky SM, Whitbeck A, Broker TR and Chow LT: Differentiation-linked human papillomavirus types 6 and 11 transcription in genital condylomata revealed by in situ hybridization with message-specific RNA probes. Virology. 172:331–340. 1989.PubMed/NCBI View Article : Google Scholar

7 

Kennedy IM, Haddow JK and Clements JB: Analysis of human papillomavirus type 16 late mRNA 3' processing signals in vitro and in vivo. J Virol. 64:1825–1829. 1990.PubMed/NCBI View Article : Google Scholar

8 

Furth PA and Baker CC: An element in the bovine papillomavirus late 3'untranslated region reduces polyadenylated cytoplasmic RNA levels. J Virol. 65:5806–5812. 1991.PubMed/NCBI View Article : Google Scholar

9 

Sokolowski M, Zhao C, Tan W and Schwartz S: AU-rich mRNA instability elements on human papillomavirus type 1 late mRNAs and c-fos mRNAs interact with the same cellular factors. Oncogene. 15:2303–2319. 1997.PubMed/NCBI View Article : Google Scholar

10 

Sokolowski M, Furneaux H and Schwartz S: The inhibitory activity of the AU-rich RNA element in the human papillomavirus type 1 late 3' untranslated region correlates with its affinity for the elav-like HuR protein. J Virol. 73:1080–1091. 1999.PubMed/NCBI View Article : Google Scholar

11 

Cumming SA, Repellin CE, McPhilips M, Redford JC, Clements JB and Graham SV: The human papillomavirus type 31 late 3' untranslated region contains a complex bipartite negative regulatory element. J Virol. 76:5993–6003. 2002.PubMed/NCBI View Article : Google Scholar

12 

Gunderson SI, Polycarpou-Schwarz M and Mattaj IW: U1 snRNP inhibits pre-mRNA polyadenylation through a direct interaction between U1 70K and poly(A) polymerase. Mol Cell. 1:255–264. 1998.PubMed/NCBI View Article : Google Scholar

13 

Sokolowski M and Schwartz S: Heterogeneous nuclear ribonucleoprotein C binds exclusively to the functionally important UUUUU-motifs in the human papillomavirus type-1 AU-rich inhibitory element. Virus Res. 73:163–175. 2001.PubMed/NCBI View Article : Google Scholar

14 

Wiklund L, Sokolowski M, Carlsson A, Rush M and Schwartz S: Inhibition of translation by UAUUUAU and UAUUUUUAU motifs of the AU-rich RNA instability element in the HPV-1 late 3' untranslated region. J Biol Chem. 277:40462–40471. 2002.PubMed/NCBI View Article : Google Scholar

15 

Dietrich-Goetz W, Kennedy IM, Levins B, Stanley MA and Clements JB: A cellular 65-kDa protein recognizes the negative regulatory element of human papillomavirus late mRNA. Proc Natl Acad Sci USA. 94:163–168. 1997.PubMed/NCBI View Article : Google Scholar

16 

Koffa MD, Graham SV, Takagaki Y, Manley JL and Clements JB: The human papillomavirus type 16 negative regulatory RNA element interacts with three proteins that act at different posttranscriptional levels. Proc Natl Acad Sci USA. 97:4677–4682. 2000.PubMed/NCBI View Article : Google Scholar

17 

Cumming SA, McPhillips MG, Veerapraditsin T, Milligan SG and Graham SV: Activity of the human papillomavirus type 16 late negative regulatory element is partly due to four weak consensus 5' splice sites that bind a U1 snRNP-like complex. J Virol. 77:5167–5177. 2003.PubMed/NCBI View Article : Google Scholar

18 

Cumming SA, Chuen-Im T, Zhang J and Graham SV: The RNA stability regulator HuR regulates L1 protein expression in vivo in differentiating cervical epithelial cells. Virology. 383:142–149. 2009.PubMed/NCBI View Article : Google Scholar

19 

McPhillips MG, Veerapraditsin T, Cumming SA, Karali D, Milligan SG, Boner W, Morgan IM and Graham SV: SF2/ASF binds the human papillomavirus type 16 late RNA control element and is regulated during differentiation of virus-infected epithelial cells. J Virol. 78:10598–10605. 2004.PubMed/NCBI View Article : Google Scholar

20 

Cheunim T, Zhang J, Milligan SG, McPhillips MG and Graham SV: The alternative splicing factor hnRNP A1 is up-regulated during virus-infected epithelial cell differentiation and binds the human papillomavirus type 16 late regulatory element. Virus Res. 131:189–198. 2008.PubMed/NCBI View Article : Google Scholar

21 

Goraczniak R and Gunderson SI: The regulatory element in the 3'-untranslated region of human papillomavirus 16 inhibits expression by binding CUG-binding protein 1. J Biol Chem. 283:2286–2296. 2008.PubMed/NCBI View Article : Google Scholar

22 

Moraes KCM, Wilusz CJ and Wilusz J: CUG-BP binds to RNA substrates and recruits PARN deadenylase. RNA. 12:1084–1091. 2006.PubMed/NCBI View Article : Google Scholar

23 

Jean-Philippe J, Paz S and Caputi M: hnRNP A1: The swiss army knife of gene expression. Int J Mol Sci. 14:18999–19024. 2013.PubMed/NCBI View Article : Google Scholar

24 

Das S and Krainer AR: Emerging functions of SRSF1, splicing factor and oncoprotein, in RNA metabolism and cancer. Mol Cancer Res. 12:1195–1204. 2014.PubMed/NCBI View Article : Google Scholar

25 

Zhao X, Rush M, Carlsson A and Schwartz S: The presence of inhibitory RNA elements in the late 3'-untranslated region is a conserved property of human papillomaviruses. Virus Res. 125:135–144. 2007.PubMed/NCBI View Article : Google Scholar

26 

Boukamp P, Petrussevska RT, Breitkreutz D, Hornung J, Markham A and Fusenig NE: Normal keratinization in a spontaneously immortalized aneuploid human keratinocyte cell line. J Cell Biol. 106:761–771. 1988.PubMed/NCBI View Article : Google Scholar

27 

Livak KJ and Schmittgen TD: Analysis of relative gene expression data using real-time quantitative PCR and the 2(-Delta Delta C(T)) method. Methods. 25:402–408. 2001.PubMed/NCBI View Article : Google Scholar

28 

Burgess HM, Richardson WA, anderson RC, Salaun C, Graham SV and Gray NK: Nuclear relocalisation of cytoplasmic poly(A)-binding proteins PABP1 and PABP4 in response to UV irradiation reveals mRNA-dependent export of metazoan PABPs. J Cell Sci. 124:3344–3355. 2011.PubMed/NCBI View Article : Google Scholar

29 

Kumar S, Stecher G, Li M, Knyaz C and Tamura K: MEGA X: Molecular evolutionary genetics analysis across computing platforms. Mol Biol Evol. 35:1547–1549. 2018.PubMed/NCBI View Article : Google Scholar

30 

Kimura M: A simple method for estimating evolutionary rates of base substitutions through comparative studies of nucleotide sequences. J Mol Evol. 16:111–120. 1980.PubMed/NCBI View Article : Google Scholar

31 

Madeira F, Park YM, Lee J, Buso N, Gur T, Madhusoodanan N, Basutkar P, Tivey ARN, Potter SC, Finn RD and Lopez R: The EMBL-EBI search and sequence analysis tools APIs in 2019. Nucleic Acids Res. 47:W636–W641. 2019.PubMed/NCBI View Article : Google Scholar

32 

Waterhouse AM, Procter JB, Martin DMA, Clamp M and Barton GJ: Jalview version 2-a multiple sequence alignment editor and analysis workbench. Bioinformatics. 25:1189–1191. 2009.PubMed/NCBI View Article : Google Scholar

33 

Paz I, Kosti I, Ares M Jr, Cline M and Mandel-Gutfreund Y: RBPmap: A web server for mapping binding sites of RNA-binding proteins. Nucleic Acids Res. 42:W361–W367. 2014.PubMed/NCBI View Article : Google Scholar

34 

Wu C, Kajitani N and Schwartz S: Splicing and polyadenylation of human papillomavirus type 16 mRNAs. Int J Mol Sci. 18(366)2017.PubMed/NCBI View Article : Google Scholar

35 

Jia R, Liu X, Tao M, Kruhlak M, Guo M, Meyers C, Baker CC and Zheng ZM: Control of the papillomavirus early-to-late switch by differentially expressed SRp20. J Virol. 83:167–180. 2009.PubMed/NCBI View Article : Google Scholar

36 

Ladd AN, Charlet N and Cooper TA: The CELF family of RNA binding proteins is implicated in cell-specific and developmentally regulated alternative splicing. Mol Cell Biol. 21:1285–1296. 2001.PubMed/NCBI View Article : Google Scholar

37 

Ladd AN, Nguyen NH, Malhotra K and Cooper TA: CELF6, a member of the CELF family of RNA-binding proteins, regulates muscle-specific splicing enhancer-dependent alternative splicing. J Biol Chem. 279:17756–17764. 2004.PubMed/NCBI View Article : Google Scholar

38 

Wagnon JL, Briese M, Sun W, Mahaffey CL, Curk T, Rot G, Ule J and Frankel WN: CELF4 regulates translation and local abundance of a vast set of mRNAs, including genes associated with regulation of synaptic function. PLoS Genet. 8(e1003067)2012.PubMed/NCBI View Article : Google Scholar

39 

Zhai L, Wang C, Chen Y, Zhou S and Li L: Rbm46 regulates mouse embryonic stem cell differentiation by targeting β-catenin mRNA for degradation. PLoS One. 12(e0172420)2017.PubMed/NCBI View Article : Google Scholar

40 

Gehring NH, Neu-Yilik G, Schell T, Hentze MW and Kulozik AE: Y14 and hUpf3b form an NMD-activating complex. Mol Cell. 11:939–949. 2003.PubMed/NCBI View Article : Google Scholar

41 

Michelle L, Cloutier A, Toutant J, Shkreta L, Thibault P, Mathieu D, Garneau D, Gendron D, Lapointe E, Couture S, et al: Proteins associated with the exon junction complex also control the alternative splicing of apoptotic regulators. Mol Cell Biol. 32:954–967. 2012.PubMed/NCBI View Article : Google Scholar

42 

Chuang TW, Chang WL, Lee KM and Tarn WY: The RNA-binding protein Y14 inhibits mRNA decapping and modulates processing body formation. Mol Biol Cell. 24:1–13. 2013.PubMed/NCBI View Article : Google Scholar

43 

Graham SV: Papillomavirus 3' UTR regulatory elements. Front Biosci. 13:5646–5663. 2008.PubMed/NCBI View Article : Google Scholar

44 

Mangus DA, Evans MC and Jacobson A: Poly(A)-binding proteins: Multifunctional scaffolds for the post-transcriptional control of gene expression. Genome Biol. 4(223)2003.PubMed/NCBI View Article : Google Scholar

Related Articles

  • Abstract
  • View
  • Download
  • Twitter
Copy and paste a formatted citation
Spandidos Publications style
Iamborwornkun N, Kitkumthorn N, Stevenson A, Kirk A, Graham SV and Chuen-im T: Identifying regulatory elements and their RNA-binding proteins in the 3' untranslated regions of papillomavirus late mRNAs. Biomed Rep 21: 125, 2024.
APA
Iamborwornkun, N., Kitkumthorn, N., Stevenson, A., Kirk, A., Graham, S.V., & Chuen-im, T. (2024). Identifying regulatory elements and their RNA-binding proteins in the 3' untranslated regions of papillomavirus late mRNAs. Biomedical Reports, 21, 125. https://doi.org/10.3892/br.2024.1813
MLA
Iamborwornkun, N., Kitkumthorn, N., Stevenson, A., Kirk, A., Graham, S. V., Chuen-im, T."Identifying regulatory elements and their RNA-binding proteins in the 3' untranslated regions of papillomavirus late mRNAs". Biomedical Reports 21.2 (2024): 125.
Chicago
Iamborwornkun, N., Kitkumthorn, N., Stevenson, A., Kirk, A., Graham, S. V., Chuen-im, T."Identifying regulatory elements and their RNA-binding proteins in the 3' untranslated regions of papillomavirus late mRNAs". Biomedical Reports 21, no. 2 (2024): 125. https://doi.org/10.3892/br.2024.1813
Copy and paste a formatted citation
x
Spandidos Publications style
Iamborwornkun N, Kitkumthorn N, Stevenson A, Kirk A, Graham SV and Chuen-im T: Identifying regulatory elements and their RNA-binding proteins in the 3' untranslated regions of papillomavirus late mRNAs. Biomed Rep 21: 125, 2024.
APA
Iamborwornkun, N., Kitkumthorn, N., Stevenson, A., Kirk, A., Graham, S.V., & Chuen-im, T. (2024). Identifying regulatory elements and their RNA-binding proteins in the 3' untranslated regions of papillomavirus late mRNAs. Biomedical Reports, 21, 125. https://doi.org/10.3892/br.2024.1813
MLA
Iamborwornkun, N., Kitkumthorn, N., Stevenson, A., Kirk, A., Graham, S. V., Chuen-im, T."Identifying regulatory elements and their RNA-binding proteins in the 3' untranslated regions of papillomavirus late mRNAs". Biomedical Reports 21.2 (2024): 125.
Chicago
Iamborwornkun, N., Kitkumthorn, N., Stevenson, A., Kirk, A., Graham, S. V., Chuen-im, T."Identifying regulatory elements and their RNA-binding proteins in the 3' untranslated regions of papillomavirus late mRNAs". Biomedical Reports 21, no. 2 (2024): 125. https://doi.org/10.3892/br.2024.1813
Follow us
  • Twitter
  • LinkedIn
  • Facebook
About
  • Spandidos Publications
  • Careers
  • Cookie Policy
  • Privacy Policy
How can we help?
  • Help
  • Live Chat
  • Contact
  • Email to our Support Team