Spandidos Publications Logo
  • About
    • About Spandidos
    • Aims and Scopes
    • Abstracting and Indexing
    • Editorial Policies
    • Reprints and Permissions
    • Job Opportunities
    • Terms and Conditions
    • Contact
  • Journals
    • All Journals
    • Oncology Letters
      • Oncology Letters
      • Information for Authors
      • Editorial Policies
      • Editorial Board
      • Aims and Scope
      • Abstracting and Indexing
      • Bibliographic Information
      • Archive
    • International Journal of Oncology
      • International Journal of Oncology
      • Information for Authors
      • Editorial Policies
      • Editorial Board
      • Aims and Scope
      • Abstracting and Indexing
      • Bibliographic Information
      • Archive
    • Molecular and Clinical Oncology
      • Molecular and Clinical Oncology
      • Information for Authors
      • Editorial Policies
      • Editorial Board
      • Aims and Scope
      • Abstracting and Indexing
      • Bibliographic Information
      • Archive
    • Experimental and Therapeutic Medicine
      • Experimental and Therapeutic Medicine
      • Information for Authors
      • Editorial Policies
      • Editorial Board
      • Aims and Scope
      • Abstracting and Indexing
      • Bibliographic Information
      • Archive
    • International Journal of Molecular Medicine
      • International Journal of Molecular Medicine
      • Information for Authors
      • Editorial Policies
      • Editorial Board
      • Aims and Scope
      • Abstracting and Indexing
      • Bibliographic Information
      • Archive
    • Biomedical Reports
      • Biomedical Reports
      • Information for Authors
      • Editorial Policies
      • Editorial Board
      • Aims and Scope
      • Abstracting and Indexing
      • Bibliographic Information
      • Archive
    • Oncology Reports
      • Oncology Reports
      • Information for Authors
      • Editorial Policies
      • Editorial Board
      • Aims and Scope
      • Abstracting and Indexing
      • Bibliographic Information
      • Archive
    • Molecular Medicine Reports
      • Molecular Medicine Reports
      • Information for Authors
      • Editorial Policies
      • Editorial Board
      • Aims and Scope
      • Abstracting and Indexing
      • Bibliographic Information
      • Archive
    • World Academy of Sciences Journal
      • World Academy of Sciences Journal
      • Information for Authors
      • Editorial Policies
      • Editorial Board
      • Aims and Scope
      • Abstracting and Indexing
      • Bibliographic Information
      • Archive
    • International Journal of Functional Nutrition
      • International Journal of Functional Nutrition
      • Information for Authors
      • Editorial Policies
      • Editorial Board
      • Aims and Scope
      • Abstracting and Indexing
      • Bibliographic Information
      • Archive
    • International Journal of Epigenetics
      • International Journal of Epigenetics
      • Information for Authors
      • Editorial Policies
      • Editorial Board
      • Aims and Scope
      • Abstracting and Indexing
      • Bibliographic Information
      • Archive
    • Medicine International
      • Medicine International
      • Information for Authors
      • Editorial Policies
      • Editorial Board
      • Aims and Scope
      • Abstracting and Indexing
      • Bibliographic Information
      • Archive
  • Articles
  • Information
    • Information for Authors
    • Information for Reviewers
    • Information for Librarians
    • Information for Advertisers
    • Conferences
  • Language Editing
Spandidos Publications Logo
  • About
    • About Spandidos
    • Aims and Scopes
    • Abstracting and Indexing
    • Editorial Policies
    • Reprints and Permissions
    • Job Opportunities
    • Terms and Conditions
    • Contact
  • Journals
    • All Journals
    • Biomedical Reports
      • Information for Authors
      • Editorial Policies
      • Editorial Board
      • Aims and Scope
      • Abstracting and Indexing
      • Bibliographic Information
      • Archive
    • Experimental and Therapeutic Medicine
      • Information for Authors
      • Editorial Policies
      • Editorial Board
      • Aims and Scope
      • Abstracting and Indexing
      • Bibliographic Information
      • Archive
    • International Journal of Epigenetics
      • Information for Authors
      • Editorial Policies
      • Editorial Board
      • Aims and Scope
      • Abstracting and Indexing
      • Bibliographic Information
      • Archive
    • International Journal of Functional Nutrition
      • Information for Authors
      • Editorial Policies
      • Editorial Board
      • Aims and Scope
      • Abstracting and Indexing
      • Bibliographic Information
      • Archive
    • International Journal of Molecular Medicine
      • Information for Authors
      • Editorial Policies
      • Editorial Board
      • Aims and Scope
      • Abstracting and Indexing
      • Bibliographic Information
      • Archive
    • International Journal of Oncology
      • Information for Authors
      • Editorial Policies
      • Editorial Board
      • Aims and Scope
      • Abstracting and Indexing
      • Bibliographic Information
      • Archive
    • Medicine International
      • Information for Authors
      • Editorial Policies
      • Editorial Board
      • Aims and Scope
      • Abstracting and Indexing
      • Bibliographic Information
      • Archive
    • Molecular and Clinical Oncology
      • Information for Authors
      • Editorial Policies
      • Editorial Board
      • Aims and Scope
      • Abstracting and Indexing
      • Bibliographic Information
      • Archive
    • Molecular Medicine Reports
      • Information for Authors
      • Editorial Policies
      • Editorial Board
      • Aims and Scope
      • Abstracting and Indexing
      • Bibliographic Information
      • Archive
    • Oncology Letters
      • Information for Authors
      • Editorial Policies
      • Editorial Board
      • Aims and Scope
      • Abstracting and Indexing
      • Bibliographic Information
      • Archive
    • Oncology Reports
      • Information for Authors
      • Editorial Policies
      • Editorial Board
      • Aims and Scope
      • Abstracting and Indexing
      • Bibliographic Information
      • Archive
    • World Academy of Sciences Journal
      • Information for Authors
      • Editorial Policies
      • Editorial Board
      • Aims and Scope
      • Abstracting and Indexing
      • Bibliographic Information
      • Archive
  • Articles
  • Information
    • For Authors
    • For Reviewers
    • For Librarians
    • For Advertisers
    • Conferences
  • Language Editing
Login Register Submit
  • This site uses cookies
  • You can change your cookie settings at any time by following the instructions in our Cookie Policy. To find out more, you may read our Privacy Policy.

    I agree
Search articles by DOI, keyword, author or affiliation
Search
Advanced Search
presentation
Biomedical Reports
Join Editorial Board Propose a Special Issue
Print ISSN: 2049-9434 Online ISSN: 2049-9442
Journal Cover
April-2025 Volume 22 Issue 4

Full Size Image

Sign up for eToc alerts
Recommend to Library

Journals

International Journal of Molecular Medicine

International Journal of Molecular Medicine

International Journal of Molecular Medicine is an international journal devoted to molecular mechanisms of human disease.

International Journal of Oncology

International Journal of Oncology

International Journal of Oncology is an international journal devoted to oncology research and cancer treatment.

Molecular Medicine Reports

Molecular Medicine Reports

Covers molecular medicine topics such as pharmacology, pathology, genetics, neuroscience, infectious diseases, molecular cardiology, and molecular surgery.

Oncology Reports

Oncology Reports

Oncology Reports is an international journal devoted to fundamental and applied research in Oncology.

Experimental and Therapeutic Medicine

Experimental and Therapeutic Medicine

Experimental and Therapeutic Medicine is an international journal devoted to laboratory and clinical medicine.

Oncology Letters

Oncology Letters

Oncology Letters is an international journal devoted to Experimental and Clinical Oncology.

Biomedical Reports

Biomedical Reports

Explores a wide range of biological and medical fields, including pharmacology, genetics, microbiology, neuroscience, and molecular cardiology.

Molecular and Clinical Oncology

Molecular and Clinical Oncology

International journal addressing all aspects of oncology research, from tumorigenesis and oncogenes to chemotherapy and metastasis.

World Academy of Sciences Journal

World Academy of Sciences Journal

Multidisciplinary open-access journal spanning biochemistry, genetics, neuroscience, environmental health, and synthetic biology.

International Journal of Functional Nutrition

International Journal of Functional Nutrition

Open-access journal combining biochemistry, pharmacology, immunology, and genetics to advance health through functional nutrition.

International Journal of Epigenetics

International Journal of Epigenetics

Publishes open-access research on using epigenetics to advance understanding and treatment of human disease.

Medicine International

Medicine International

An International Open Access Journal Devoted to General Medicine.

Journal Cover
April-2025 Volume 22 Issue 4

Full Size Image

Sign up for eToc alerts
Recommend to Library

  • Article
  • Citations
    • Cite This Article
    • Download Citation
    • Create Citation Alert
    • Remove Citation Alert
    • Cited By
  • Similar Articles
    • Related Articles (in Spandidos Publications)
    • Similar Articles (Google Scholar)
    • Similar Articles (PubMed)
  • Download PDF
  • Download XML
  • View XML

  • Supplementary Files
    • Supplementary_Data.pdf
Article Open Access

MDM2 inhibitors induce apoptosis by suppressing MDM2 and enhancing p53, Bax, Puma and Noxa expression levels in imatinib‑resistant chronic myeloid leukemia cells

  • Authors:
    • Akihiro Kimura
    • Masanobu Tsubaki
    • Teruki Obana
    • Taira Matsuo
    • Rie Komori
    • Noriaki Nagai
    • Tetsushi Yamamoto
    • Shozo Nishida
  • View Affiliations / Copyright

    Affiliations: Department of Pharmacy, Kindai University, Higashi‑Osaka, Osaka 577‑8502, Japan, Laboratory of Pharmacotherapy, Kagawa School of Pharmaceutical Sciences, Tokushima Bunri University, Sanuki, Kagawa 769‑2193, Japan
    Copyright: © Kimura et al. This is an open access article distributed under the terms of Creative Commons Attribution License.
  • Article Number: 65
    |
    Published online on: February 12, 2025
       https://doi.org/10.3892/br.2025.1943
  • Expand metrics +
Metrics: Total Views: 0 (Spandidos Publications: | PMC Statistics: )
Metrics: Total PDF Downloads: 0 (Spandidos Publications: | PMC Statistics: )
Cited By (CrossRef): 0 citations Loading Articles...

This article is mentioned in:


Abstract

Activation of BCR::ABL1 tyrosine kinase is the main pathogenic mechanism underlying chronic myeloid leukemia (CML) in 90% of affected patients. The prognosis for individuals with CML who receive treatment with BCR::ABL1 tyrosine kinase inhibitors (TKIs) such as imatinib, is promising, with a 5‑year survival rate of >90%. However, unfortunately, 20‑30% of patients who are treated with imatinib may become resistant to the BCR::ABL1 TKIs. The objective of the present study was to determine whether inhibitors of E3 ubiquitin‑protein ligase Mdm2 (MDM2), a regulator of p53 that promotes apoptosis and is highly expressed in CML, could induce cell death in imatinib‑resistant CML cells. Apoptosis and cell viability were evaluated using Annexin‑V‑positive cell count and caspase‑3 activity, as well as trypan blue dye exclusion assay. Expression levels of MDM2, p53, Bax, Puma, Noxa, p21, and cleaved caspase‑3 were determined via western blotting. MDM2 levels in both the cytoplasm and nucleus were found to be ~3‑fold higher in K562/IR cells compared with K562 cells, while the levels of p53 in both cell structures were markedly lower. In addition, an examination of a publicly accessible database revealed that the levels of MDM2 were evidently greater in patients who did not respond to imatinib compared with those who did respond to the drug. NSC‑66811 and Nutlin‑3, MDM2 inhibitors, increased the percentage of Annexin‑positive cells in K562/IR cells by 43 and 62% at concentrations of 10 and 25 µM, respectively. Furthermore, the MDM2 inhibitors increased the levels of Bax, Puma, Noxa, and p21 by increasing the expression of p53 and decreasing the expression of MDM2 in K562/IR cells. Additionally, pifithrin‑α, a p53 inhibitor, suppressed MDM2 inhibitor‑induced cell death in K562/IR cells. Overall, the findings of the present study highlight the therapeutic potential of MDM2 inhibitors for imatinib‑resistant CML.

Introduction

Chronic myeloid leukemia (CML) is caused by the proliferation of abnormal blood cells due to hematopoietic stem cell abnormalities. Global incidence of CML is 1.6-2 per 100,000 individuals, accounting for 15-20% of all leukemia cases. The expected increase in the incidence of CML in the United States, as estimated from 2010 to 2050, ranges from 70,000 cases to 180,000 cases (1-3). The Philadelphia chromosome is detected in >90% of patients with CML, and BCR::ABL1 tyrosine kinase encoded by this chromosome is a major factor in CML pathogenesis (4).

Imatinib, initially introduced as a BCR::ABL1 tyrosine kinase inhibitor (TKI), has become a primary treatment option (5). Prior to the development of BCR::ABL1 inhibitors, CML was mainly treated using interferon α, busulfan, and hydroxyurea therapy or allogeneic hematopoietic stem cell transplantation, resulting in a median survival of 10 years, and a 3-6 year survival rate of 10-20%, or a 5-year survival rate of 40-60%. Notably, development of BCR::ABL1 inhibitors, including imatinib, has significantly increased the 5-year survival rate to >90% (2,6). However, 20-30% of patients with CML acquire resistance to BCR::ABL1 TKIs, including imatinib (7). BCR::ABL1 TKI resistance can be categorized into two types: BCR::ABL1-independent and BCR::ABL1-dependent resistance. A major BCR::ABL1-dependent resistance mechanism involves point mutations, accounting for 40-60% of BCR::ABL1 inhibitor resistance cases (8). The BCR::ABL1-independent resistance mechanism includes the activation of bypass pathways, such as the Janus tyrosine kinase/signal transducer and activator of transcription, phosphatidylinositol-3 kinase (PI3K)/Akt, WNT/β-catenin, and mitogen activated protein kinase kinase/extracellular regulated protein kinase pathways (8-10). However, the detailed mechanisms of BCR::ABL1 TKI resistance remain unclear.

MDM2 is associated with p53 via its N-terminus to prevent p53 transcriptional activity, and acts as an E3 ubiquitin ligase for p53, promoting the cytoplasmic localization of p53 and its degradation in proteasomes (11). MDM2 expression has been revealed to increase with disease progression in CML and to facilitate self-renewal of CML stem cells by reducing p53 expression (12,13). MDM2 inhibitors have been demonstrated to enhance the sensitivity to nilotinib and ABT-737, a BH-3 mimetic, in CD34-positive and progenitor cells of patients with CML (14). JNJ-26854165, an MDM2 inhibitor, was shown to trigger cell death in BCR::ABL1 T315I mutation-harboring 32D cells (15). However, the specific effects of BCR::ABL1-independent resistance on imatinib-resistant CML cells remain unclear.

The aim of the present study was to assess whether MDM2 inhibitors can trigger cell death in BCR::ABL1-independent imatinib-resistant CML cells.

Materials and methods

Reagents

Nutlin-3 (Selleck Chemicals), NSC-66811 (Calbiochem; Merck KGaA), and pifithrin-α (Tokyo Kasei Kogyo Co., Ltd.) were solubilized in dimethyl sulfoxide (DSMO; FUJIFILM Wako Pure Chemical Corporation) and dispersed in phosphate-buffered saline (0.05 M, pH 7.4). The maximum final concentration of DMSO used to dissolve the reagents was 0.2, and 0.2% DMSO was added to the control (0 µM) to which no MDM2 inhibitor was added.

Cell culture

The human CML cell line, K562 (cat. no. JCRB0019), was obtained from the Japanese Cancer Research Resources Bank. K562/IR and K562/DR cells were previously established at the laboratory of the Division of Pharmacotherapy, Department of Pharmacy, Kindai University (Higashi-Osaka, Japan) (9,10). Both cell lines were maintained in the RPMI-1640 (Merck KGaA) supplemented with 100 µg/ml penicillin, 100 U/ml streptomycin, and 10% fetal bovine serum (Thermo Fisher Scientific, Inc.) in a 5% CO2 atmosphere.

Cell survival analysis

Effects of NSC-66811 and Nutlin-3 on cell viability were assessed utilizing the trypan blue dye exclusion assay (16,17). Briefly, cells were seeded in 96-well plates at 2x103 cells/well and cultured for 24 h and 37˚C. NSC-66811 and Nutlin-3 were then added to the cells at 0.5, 1, 5, 10 and 25 µM. To evaluate cell viability with a combination of 20 µM pifithrin-α and MDM2 inhibitors (NSC-66811 or Nutlin-3), each MDM2 inhibitor was added 2 h after the addition of pifithrin-α. Following 3 days of culture at 37˚C, cells were suspended in 0.4% trypan blue solution at room temperature for 3 min and then analyzed utilizing a hematometer. Cell viability was calculated by assessing the live and dead cells under a light microscope.

Apoptosis analysis

Detection of apoptosis was assessed utilizing the Annexin V-fluorescein isothiocyanate (FITC) apoptosis detection kit (cat. no. 15342-54; Nacalai Tesque, Inc.), following the manufacturer's guidelines (18). Briefly, cells were harvested, rinsed twice with PBS, and resuspended in Annexin V binding buffer to achieve a concentration of 1x106 cells/ml. The modified cell mixture was combined with 5 µl of both Annexin V-FITC and PI solutions, then allowed to incubate for a duration of 15 min at room temperature. Following the incubation, 400 µl of Annexin V binding buffer was introduced, and the sample was subsequently examined utilizing the BD LSR Fortessa cell analyzer (Becton-Dickinson and Company) and analyzed by Flow Jo software (Ver. 10; Flowjo LLC).

Caspase-3 activity analysis

Caspase-3 activity was assessed utilizing the caspase-3/CPP32 fluorometric assay kit (cat. no. K105-25; BioVision, Inc.), following the manufacturer's guidelines. Cells were exposed to NSC-66811 (10 and 25 µM) and Nutlin-3 (10 and 25 µM) for 2 days at 37˚C, washed with PBS, and processed with the lysis buffer included in the kit. The lysate was incubated with 1 mM Asp-Glu-Val-Asp-7-amino-4-trifluoromethylcoumarin (AFC; included in the kit) at 37˚C for 1 h. The levels of AFC (excitation wavelength, 400 nm; emission wavelength, 505 nm) emitted from the substrate were analyzed utilizing a fluorescence spectrophotometer (F-4500; Hitachi, Ltd.). Records were calibrated for lysate protein concentration and represented as the change in proteolytic cleavage (pM) of the substrate per hour per milligram of protein. The protein concentrations in the lysates were measured utilizing a BCA protein assay kit (cat. no. T9300A; Takara Bio, Inc.).

Western blotting

The extraction of cells was carried out utilizing the ProteoExtract Subcellular Proteome Extraction Kit from MilliporeSigma (cat. no. 539790), following the manufacturer's guidelines, and the analysis was performed through western blotting, as previously reported (10). Briefly, using the ProteoExtract Subcellular Proteome Extraction Kit, the extracted cytoplasmic and nuclear fractions (20 µg) were blotted to polyvinylidene difluoride (PVDF) membranes (cat. no. IPVH00010; MilliporeSigma) after electrophoresis on a 10% sodium dodecyl sulfate-polyacrylamide gel. The PVDF membranes were then treated with 3% skim milk at room temperature for 30 min, followed by overnight reaction at 4˚C with the primary antibodies listed below. The membranes were then washed three times with 0.1% TBS-T (cat. no. 207-18061; FUJIFILM Wako Pure Chemical Corporation) for 5 min and reacted with horseradish peroxidase (HRP)-conjugated secondary antibody for 1 h at room temperature. Then, after washing three times with 0.1% TBS-T for 5 min, the antibody was reacted with ImmobilonForte (cat. no. WBLUF0500; MilliporeSigma) for 5 min at room temperature, and visualized by CS analyzer (Ver 3.0; ATTO Corporation). The protein concentrations in the lysates were measured utilizing a BCA protein assay kit (Takara Bio, Inc.). The following antibodies were employed for the assay: Anti-lamin A/C (cat. no. sc-376248; dilution 1:1,000), anti-MDM2 (cat. no. sc-965; dilution 1:1,000), anti-p53 (cat. no. sc-126; dilution 1:1,000), anti-Puma (cat. no. sc-377015; dilution 1:1,000), anti-Bax (cat. no. sc-7480; dilution 1:1,000), anti-Noxa (cat. no. sc-56169; dilution 1:1,000), anti-p21 (cat. no. sc-6246; dilution 1:1,000), anti-caspase-3 (cat. no. sc-56053; dilution 1:1,000) (all from Santa Cruz Biotechnologies, Inc.), anti-β-actin (cat. no. A2228; dilution 1:3,000; MilliporeSigma), HRP-conjugated anti-mouse antibody (cat. no. 7076; dilution 1:3,000) and anti-rabbit antibody (cat. no. 7074; dilution 1:3,000) (Cell Signaling Technology, Inc.).

Gene expression omnibus (GEO) datasets

MDM2 expression was analyzed utilizing GSE14671(19) and GSE33224(20) obtained from the GEO database of the National Center for Biotechnology Information (http://www.ncbi.nlm.nih.gov/geo/). In GSE14671, MDM2 expression in each patient was detected on the Affymetrix microarray platform (GPL570), and MDM2 expression in the 24 imatinib responders and 12 imatinib non-responders was evaluated. In GSE33224, MDM2 expression in each patient was detected on the Agilent microarray platform (GPL4133), and MDM2 expression was assessed in 12 imatinib responders and 8 imatinib non-responders (without the BCR::ABL1 mutation). To evaluate GSE14671 and GSE33224 collectively, MDM2 expression in imatinib non-responders was detected when the mean number of imatinib responders was set at one.

Statistical analysis

Statistical analysis was performed utilizing SPSS version 21.0 software (IBM, Inc.). The results are expressed as the mean ± standard deviation. Analysis was conducted utilizing one-way analysis of variance (ANOVA), followed by Dunnett's post hoc test. P<0.05 was considered to indicate a statistically significant difference.

Results

Downregulation of p53 and overexpression of MDM2 expression in K562/IR cells

Protein levels of p53 and MDM2 in K562/IR and K562 cells were examined. The expression levels of MDM2 were elevated in both nuclear and cytoplasmic fractions in K562/IR cells, whereas the expression levels of p53 were decreased in K562/IR cells compared with K562 cells (Fig. 1A). Next, the GEO datasets, GSE14671 and GSE33224, were used to determine the association between MDM2 expression and imatinib resistance in patients with CML. In GSE33224, MDM2 expression tended to be higher in imatinib non-responders than in imatinib responders, and in GSE14671, MDM2 expression was found to be significantly higher in the imatinib non-responders than in the imatinib responders (Fig. 1B). In the combined analysis of GSE14671 and GSE33224 datasets, MDM2 expression was significantly higher in imatinib non-responders than in imatinib responders (Fig. 1C). These results indicated that MDM2 is a target molecule for BCR::ABL1-independent resistance.

Figure 1

Increased expression levels of MDM2 and decreased expression levels of p53 in K562/DR cells. (A) Following incubation for 2 days, cell lysates were assessed via immunoblotting with antibodies against MDM2, p53, β-actin, and lamin A/C. MDM2 and p53 levels were normalized to those of β-actin or lamin A/C. Results are representative of three independent experiments. *P<0.01 vs. K562 cells. (B) Comparison of MDM2 levels between imatinib responders and non-responders using the GSE33224 [Responders (N=12) and Non-responders (N=8)] and GSE14671 [Responders (N=24), and Non-responders (N=12)] datasets. (C) MDM2 expression in imatinib non-responders in GSE33224 and GSE14671 [Responders (N=36) and Non-responders (N=20)] datasets, with a mean value of 1 for imatinib responders. MDM2, E3 ubiquitin-protein ligase Mdm2.

Inhibition of MDM2 by NSC-66811 and Nutlin-3 induces the apoptosis of K562/IR cells

Next, it was assessed whether NSC-66811 and Nutlin-3 promote cell death in K562/IR cells. Both NSC-66811 and Nutlin-3 induced cell death in K562/IR cells in a concentration-dependent manner (Fig. 2A). Additionally, NSC-66811 and Nutlin-3 did not induce cell death in K562 cells at concentrations that induced cell death in K562/IR cells (Fig. S1A). NSC-66811 and Nutlin-3 adequately potentiated the cell death-inducing effects of imatinib, cytarabine, and busulfan (Fig. S1B-D). NSC-66811 and Nutlin-3 increased the expression of cleaved caspase-3 and activation of caspase-3, respectively (Figs. 2B and 3B). Furthermore, the percentages of early/late apoptotic or necrotic cells by treatment with NSC-66811 and Nutlin-3 were 36.4/6.27 and 0.12% (10 µM NSC-66811), 15.4/47.79 and 0.92% (25 µM NSC-66811), 36.9/7.07 and 0.071% (10 µM Nutlin-3), 15.5/47.1 and 1.32% (25 µM Nutlin-3), respectively (Fig. 2C) and administration with NSC-66811 and Nutlin-3 increased the number of Annexin V-positive cells in K562/IR cells (Fig. 2C). These results indicated that NSC-66811 and Nutlin-3 induced apoptosis in K562/IR cells and potentiated the cell death-inducing effects of imatinib, cytarabine, and busulfan.

Figure 2

NSC-66811 and Nutlin-3 induce the apoptosis of K562/IR cells. (A) Following treatment of K562/IR cells with NSC-66811 and Nutlin-3, cell viability was determined via trypan blue dye exclusion assay. The cells were treated with the indicated concentrations of NSC-66811 and Nutlin-3 for 3 days. Results are representative of five independent experiments. *P<0.01 vs. untreated cells (0.1% DMSO). (B) K562/IR cells were treated with the indicated concentrations of NSC-66811 and Nutlin-3 for 3 days. Caspase-3 activity was determined using the caspase-3/CPP32 fluorometric assay kit. Results are representative of four independent experiments. *P<0.01 vs. untreated cells (0.1% DMSO). (C) K562/IR cells were treated with the indicated concentrations of NSC-66811 and Nutlin-3 for 3 days and apoptosis was detected using the Annexin V-fluorescein isothiocyanate apoptosis detection kit. Results are representative of four independent experiments. *P<0.01 vs. untreated cells (0.1% DMSO).

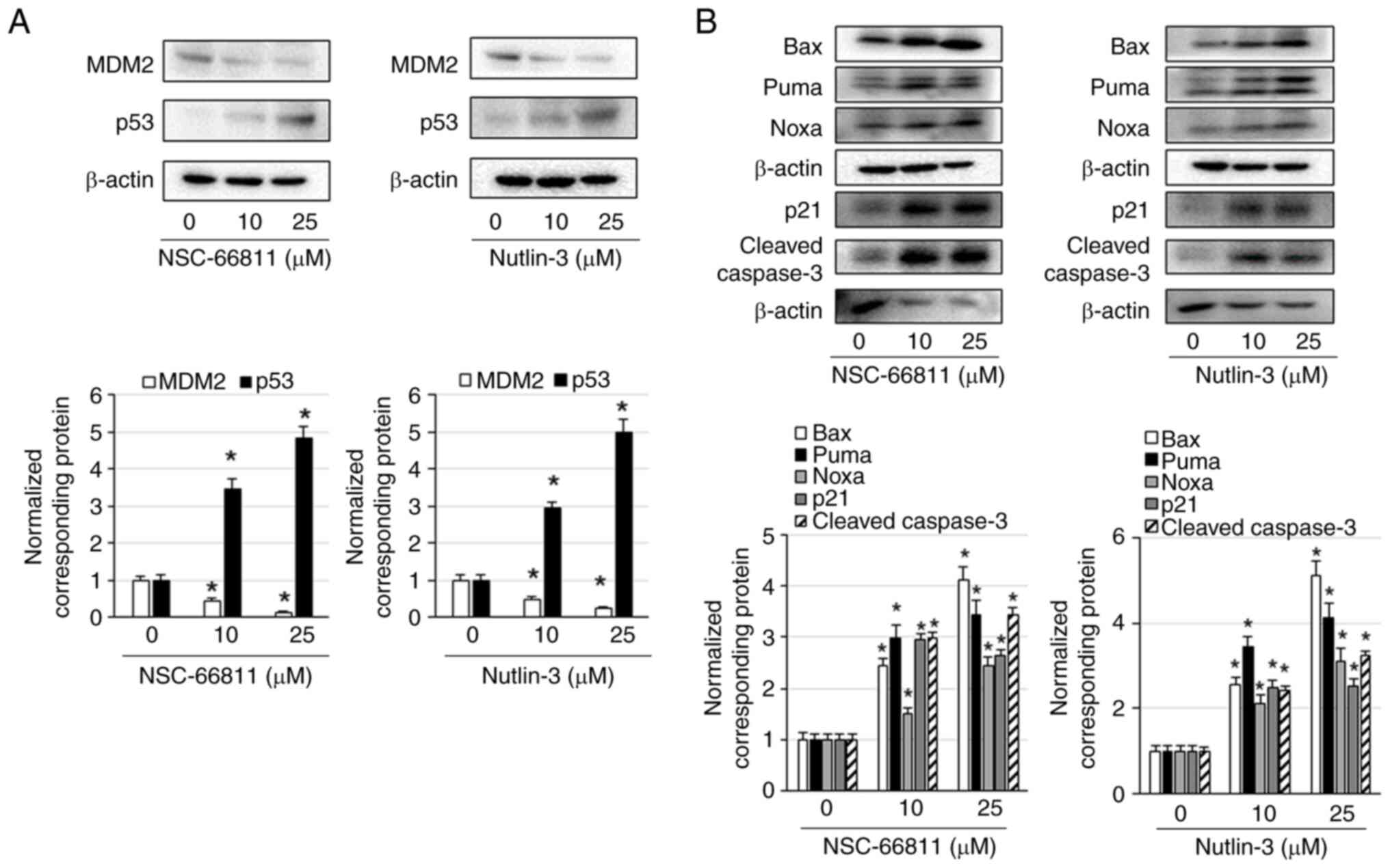
Figure 3

NSC-66811 and Nutlin-3 increase the expression levels of p53 and decrease the expression levels of MDM2 in K562/IR cells. K562/IR cells were treated with the indicated concentrations of NSC-66811 and Nutlin-3 for 3 days. (A) Cell lysates were assessed via immunoblotting with antibodies against MDM2, p53, and β-actin. MDM2 and p53 expression levels were normalized to those of β-actin. Results are representative of three independent experiments. *P<0.01 vs. untreated cells (0.1% DMSO). (B) Cell lysates were assessed via immunoblotting with antibodies against Bax, Puma, Noxa, p21, cleaved caspase-3, and β-actin. The expression levels of Bax, Puma, Noxa, p21, and cleaved caspase-3 were normalized to those of β-actin. Results are representative of three independent experiments. *P<0.01 vs. untreated cells (0.1% DMSO). MDM2, E3 ubiquitin-protein ligase Mdm2.

A previous study demonstrated that the activation of the MET pathway is involved in the BCR::ABL1 inhibitor resistance mechanism in K562/IR cells (10). To investigate whether MDM2 inhibitors also induce cell death in cells with BCR::ABL1 inhibitor resistance mechanisms other than this pathway, dasatinib-resistant K562/DR cells with BCR::ABL1 resistance mechanisms were analyzed by activating ERK1/2 via MOS and TPL2 overexpression (9). First, the protein levels of p53 and MDM2 in the K562/DR and K562 cells were examined, and it was found that MDM2 expression was elevated in K562/DR cells, both in the nuclear and cytoplasmic fractions, whereas p53 expression levels were lower than those in K562 cells (Fig. S2A). In addition, NSC-66811 and Nutlin-3 significantly induced the death of K562/DR cells and potentiated the cell death-inducing effects of dasatinib (Fig. S2B). These results indicated that MDM2 inhibitors induce cell death in CML cells with BCR::ABL1 resistance mechanisms, at least those involving MET pathway activation and ERK1/2 activation through MOS and TPL2 overexpression.

NSC-66811 and Nutlin-3 increase Bax, Puma, Noxa, and p21 levels by enhancing p53 expression and decreasing MDM2 expression in K562/IR cells

To confirm the mechanisms underlying the apoptosis-inducing effects of NSC-66811 and Nutlin-3, MDM2 and p53 levels in cells were examined. NSC-66811 and Nutlin-3 increased the levels of p53 and decreased the levels of MDM2 in the cytoplasm of K562/IR cells (Fig. 3A). Bax, Puma, and Noxa, which are activated by p53, are BH-3-only proteins that are involved in the intrinsic apoptotic pathway in the mitochondria and p53 increases the expression of p21 via promoted transcription of p21 (21,22). In the present study, the alterations in these apoptosis-related factor levels after the treatment of K562/IR cells with NSC-66811 and Nutlin-3 were examined. NSC-66811 and Nutlin-3 increased the levels of Bax, Puma, Noxa, and p21 in K562/IR cells (Fig. 3B). These results indicated that NSC-66811 and Nutlin-3 increase Bax, Puma, Noxa, and p21 levels by promoting p53 expression and inhibiting MDM2 expression in K562/IR cells.

To investigate whether the increased expression of p53 is involved in the induction of cell death of K562/IR cells by MDM2 inhibitors, cell viability was examined when p53 inhibitor pifithrin-α was combined with NSC-66811 or Nutlin-3. The results revealed that NSC-66811 and Nutlin-3 decreased MDM2 expression and increased p53 expression, whereas pifithrin-α did not alter MDM2 expression and decreased p53 expression (Fig. 4A). MDM2 expression in combination with MDM2 inhibitor and pifithrin-α was comparable to that of MDM2 inhibitor alone, whereas p53 expression was reduced compared with MDM2 inhibitor alone and comparable to that of no treatment (Fig. 4A). Additionally, pifithrin-α suppressed NSC-66811- and Nutlin-3-induced cell death in K562/IR cells (Fig. 4B). These results indicated that the MDM2 inhibitor promoted cell death by decreasing the expression of MDM2 and increasing the expression of p53.

Figure 4

Pifithrin-α attenuates MDM2 inhibitor-inducing cell death in K562/IR cells. K562/IR cells were treated with the indicated concentrations of NSC-66811, Nutlin-3, and pifithrin-α for 3 days. Each MDM2 inhibitor was added 2 h after the addition of pifithrin-α. (A) Cell lysates were assessed via immunoblotting with antibodies against MDM2, p53, and β-actin. The expression levels of MDM2 and p53 were normalized to those of β-actin. Results are representative of three independent experiments. *P<0.01 vs. untreated cells (0.2% DMSO). (B) K562/IR cells were treated with NSC-66811 or Nutlin-3 in combination with pifithrin-α, and cell viability was determined via trypan blue dye exclusion assay. Cells were treated with the indicated concentrations of NSC-66811, Nutlin-3, or pifithrin-α for 3 days. Results are representative of five independent experiments. *P<0.01 vs. untreated cells (0.2% DMSO). MDM2, E3 ubiquitin-protein ligase Mdm2.

Discussion

In present study, it was demonstrated that BCR::ABL1-independent imatinib-resistant K562/IR cells and dasatinib-resistant K562/DR cells exhibited higher MDM2 levels and lower p53 levels in the cytoplasm and nucleus than imatinib-sensitive and dasatinib-sensitive K562 cells. Moreover, imatinib non-responders with CML had markedly higher MDM2 levels than the imatinib responders with CML. Mutations in MDM2 promoter induce MDM2 overexpression, accelerating the shift from chronic to blast crisis phase, thereby worsening the prognosis of patients with CML (23). Inactivation of p53 has been revealed to be correlated with low imatinib sensitivity in vitro, in vivo, and in patients with CML (24). Therefore, the MDM2/p53 axis has been demonstrated to contribute to BCR::ABL1 TKI resistance in CML, suggesting the potential of agents modulating the MDM2/p53 axis for CML therapy.

In the present study, NSC-66811 and Nutlin-3 enhanced the number of Annexin V-positive cells, caspase-3 activity, and cleaved caspase-3 expression, thereby inducing apoptosis in K562/IR cells. Additionally, NSC-66811 and Nutlin-3 potentiated the cell death-inducing effects of imatinib, cytarabine, and busulfan in K562/IR cells, and the cell death-inducing effect of dasatinib in K562/DR cells. Moreover, NSC-66811 and Nutlin-3 increased Bax, Puma, Noxa, and p21 levels by decreasing MDM2 expression and increasing p53 expression in K562/IR cells. Furthermore, pifithrin-α, a p53 inhibitor, attenuated the NSC-66811- and Nutlin-3-inducing cell death in K562/IR cells. Imatinib-resistant CML cells have been shown to exhibit lower p53 and Bax levels and higher MDM2 levels than imatinib-sensitive CML cells (25). Nilotinib-resistant acute lymphocytic leukemia cells were revealed to overexpress MDM2; MDM2 inhibition using PI3K/mammalian target of rapamycin dual inhibitors overcame nilotinib resistance in these cells (26). MDM2 inhibitors have been demonstrated to induce apoptosis by increasing the levels of BAX, PUMA, and NOXA, the target genes of p53, in CML blast crisis cells with or without the BCR::ABL1 T315I mutation (27). Moreover, MDM2 inhibitor and BCR::ABL1 TKI combination treatment reduced the viability of CML stem cells (12). These findings indicate the therapeutic effects of MDM2 inhibitors against BCR::ABL1 TKI resistance.

It has been reported that mepacrine induces cell death via increased p53 expression, and that an MDM2 inhibitor potentiates BCR::ABL1 TKI-induced cell death in CML leukemic stem cells (28). Additionally, activation of BCR::ABL1 increased the expression of MDM2, thereby abrogating p53 activation in CML cells (13). It has also been indicated that BCR::ABL TKI enhances the expression of the TP53 gene in the serum of patients with chronic phase CML, and drugs that activate p53 may potentiate the efficacy of BCR::ABL1 TKIs (29). Mutations in MDM2 have also been shown to be risk factors for developing CML (30). Clinical trials of RG7112, a derivative of Nutlin-3, in CML, chronic lymphocytic leukemia, acute lymphocytic leukemia, and acute myeloid leukemia have shown grade 3 and 4 neutropenia in 22% of the patients. Of the 30 patients, 5 achieved complete and partial responses, while RG7112 was not effective as treatment in CML, chronic lymphocytic leukemia, acute lymphocytic leukemia, or acute myeloid leukemia (31). Therefore, a combination therapy with MDM2 inhibitors and other anticancer agents may be necessary. Furthermore, it has been previously reported that Nutlin-3 enhanced the apoptosis-inducing effect of nilotinib in CML stem/progenitor cells, indicating that MDM2 inhibitors such as Nutlin-3 may be effective against BCR::ABL1 TKI primary resistance in CML stem/progenitor cells (14). In the present study, MDM2 inhibitors potentiated the death-inducing effects of imatinib, cytarabine, busulfan, and dasatinib in K562/IR and K562/DR cells, demonstrating that MDM2 inhibitors are valuable against BCR::ABL1 TKI-acquired resistant CML cells. These findings indicate that MDM2 inhibitors that induce p53 activation may be valuable as concomitant agents for BCR::ABL1 TKI, cytarabine, and busulfan, and as agents to overcome acquired resistance to BCR::ABL1 TKI.

It has been reported that K562 cells have a single-base insertion mutation between codons 135 and 136, indicating a lack of function (32). However, imatinib resistance was revealed to be correlated with low p53 expression in K562/G cells (25). Additionally, the mutant p53 harbored in K562 cells recovered wild-type p53 function in 12-O-tetradecanoylphorbol 13-acetate-resistant K562 cells (33). In the present study, it was observed that MDM2 inhibitors induced cell death in K562/IR and K562/DR cells, but not in K562 cells, at the same concentrations. These findings suggest that BCR::ABL1 TKI-resistant K562 cells may convert mutant p53 into p53 with wild-type function, which needs to be elucidated in subsequent studies.

In the present study, 5, 10 and 25 µM were used as administered concentrations of Nutlin-3. Although Nutlin-3 has not been clinically evaluated in humans, a derivative of Nutlin-3, RG-7112, has been clinically studied in liposarcoma, with steady-state plasma levels of ~12 µM, partial responses in 1 out of 20 patients, and stable disease in 14 patients (34). Nausea and vomiting, as well as thrombocytopenia were also concerns in this clinical trial as adverse events (34). Furthermore, oral administration of 200 mg/kg of Nutlin-3 in mice has been shown to produce a plasma Cmax of ~60 µM and to be well tolerated in mice at this dose (35). Based on these findings, it is possible that Nutlin-3 may be well tolerated in humans at a high concentration (25 µM), but a lower concentration than 10 µM may be better considering the clinical trial of RG-7112(34). Therefore, if the plasma concentration of Nutlin-3 can be maintained at ~5 µM, it may be viable in combination with BCR::ABL1 TKI and conventional anticancer agents for the treatment of CML. However, whether 5 µM of Nutlin-3 can actually be maintained in human plasma needs to be investigated in the future.

Although it was demonstrated that MDM2 inhibitors induce apoptosis via p53 activation in imatinib-resistant CML cells, the present study has several limitations. First, as aforementioned, the p53 gene status in K562/IR cells could not be confirmed nor could the plasma concentrations in humans or mice treated with Nutlin-3 be measured. Second, the effects of MDM2 inhibitors on tumor growth in K562/IR cell-bearing mice were not examined. Third, the cell death-inducing effects of MDM2 inhibitors in CML cells from patients with imatinib non-responder CML were not confirmed. These are crucial factors for the clinical application of MDM2 inhibitors and should be investigated in future studies.

In conclusion, the expression levels of MDM2 were increased in patients with CML who were non-responders to imatinib and in imatinib-resistant CML cells. However, MDM2 inhibition induced the apoptosis of imatinib-resistant CML cells by increasing the expression levels of Bax, Puma, and Noxa via p53 activation. It was previously found that activation of the MET pathway and enhancing expression of TPL2 and MOS are associated with BCR::ABL1 inhibitor resistance in CML cells, and that HIF-1α inhibition promotes cell death in BCR::ABL1 inhibitor-sensitive and -resistant CML cells (9,10,36). Overall, these findings, along with previous research by the authors, highlight MDM2 as a therapeutic target to treat imatinib-resistant CML.

Supplementary Material

NSC-66811 and Nutlin-3 potentiate the cell death-inducing effects of imatinib, cytarabine, and busulfan in K562/IR cells. (A) Following treatment of K562 and K562/IR cells with NSC-66811 and Nutlin-3, cell viability was determined via trypan blue dye exclusion assay. The cells were treated with the indicated concentrations of NSC-66811 and Nutlin-3 for 3 days. Results are representative of five independent experiments. *P<0.01 vs. untreated cells (0.1% DMSO). (B-D) K562/IR cells were treated with NSC-66811 or Nutlin-3 in combination with (B) imatinib, (C) cytarabine, and (D) busulfan, and cell viability was determined via trypan blue dye exclusion assay. Each drug was administered at the same time. Cells were treated with the indicated concentrations of NSC-66811, Nutlin-3, imatinib, cytarabine, or busulfan for 3 days. Results are representative of five independent experiments. *P<0.01 vs. each concentration of MDM2 inhibitor (NSC-66811 or Nutlin-3) alone.
Increased expression levels of MDM2 and decreased expression levels of p53 in K562/DR cells. (A) Following incubation for 2 days, cell lysates were assessed via immunoblotting with antibodies against MDM2, p53, β-actin, and lamin A/C. The expression levels of MDM2 and p53 were normalized to those of β-actin or lamin A/C. Results are representative of three independent experiments. *P<0.01 vs. K562 cells. (B) K562/DR cells were treated with NSC-66811 or Nutlin-3 in combination with dasatinib, and cell viability was determined via trypan blue dye exclusion assay. Each drug was administered at the same time. Cells were treated with the indicated concentrations of NSC-66811, Nutlin-3, and dasatinib for 3 days. Results are representative of five independent experiments. *P<0.01 vs. untreated cells (0.2% DMSO); #P<0.01 vs. each concentration of MDM2 inhibitor (NSC-66811 or Nutlin-3) alone. MDM2, E3 ubiquitin-protein ligase Mdm2.

Acknowledgements

Not applicable.

Funding

Funding: The present study was supported in part by a Grant-in-Aid for Scientific Research (C) (grant no. 23K06270) from the Japan Society for the Promotion of Science (JSPS).

Availability of data and materials

The data generated in the present study may be requested from the corresponding author.

Authors' contributions

AK and MT performed the experiments, acquired and analyzed the data, and wrote the manuscript. TO, TM, RK, NN and TY performed the experiments, and acquired and analyzed the data. AK and MT confirm the authenticity of all the raw data. MT and SN designed the experiments and revised the manuscript. All authors read and approved the final manuscript.

Ethics approval and consent to participate

Not applicable.

Patient consent for publication

Not applicable.

Competing interests

The authors declare that they have no competing interests.

References

1 

Romero-Morelos P, González-Yebra AL, Muñoz-López D, Lara-Lona E and González-Yebra B: Frequencies of BCR::ABL1 transcripts in patients with chronic myeloid leukemia: A meta-analysis. Genes (Basel). 15(232)2024.PubMed/NCBI View Article : Google Scholar

2 

Sun J, Hu R, Han M, Tan Y, Xie M, Gao S and Hu JF: Mechanisms underlying therapeutic resistance of tyrosine kinase inhibitors in chronic myeloid leukemia. Int J Biol Sci. 20:175–181. 2024.PubMed/NCBI View Article : Google Scholar

3 

Held N and Atallah EL: Real-world management of CML: Outcomes and treatment patterns. Curr Hematol Malig Rep. 18:167–175. 2023.PubMed/NCBI View Article : Google Scholar

4 

Marzocchi G, Castagnetti F, Luatti S, Baldazzi C, Stacchini M, Gugliotta G, Amabile M, Specchia G, Sessarego M, Giussani U, et al: Variant Philadelphia translocations: Molecular-cytogenetic characterization and prognostic influence on frontline imatinib therapy, a GIMEMA working party on CML analysis. Blood. 117:6793–6800. 2011.PubMed/NCBI View Article : Google Scholar

5 

El-Tanani M, Nsairat H, Matalka II, Lee YF, Rizzo M, Aljabali AA, Mishra V, Mishra Y, Hromić-Jahjefendić A and Tambuwala MM: The impact of the BCR-ABL oncogene in the pathology and treatment of chronic myeloid leukemia. Pathol Res Pract. 254(155161)2024.PubMed/NCBI View Article : Google Scholar

6 

Kantarjian HM, Jain N, Garcia-Manero G, Welch MA, Ravandi F, Wierda WG and Jabbour EJ: The cure of leukemia through the optimist's prism. Cancer. 128:240–259. 2022.PubMed/NCBI View Article : Google Scholar

7 

Hochhaus A, Baccarani M, Silver RT, Schiffer C, Apperley JF, Cervantes F, Clark RE, Cortes JE, Deininger MW, Guilhot F, et al: European LeukemiaNet 2020 recommendations for treating chronic myeloid leukemia. Leukemia. 34:966–984. 2020.PubMed/NCBI View Article : Google Scholar

8 

Poudel G, Tolland MG, Hughes TP and Pagani IS: Mechanisms of resistance and implications for treatment strategies in chronic myeloid leukaemia. Cancers (Basel). 14(3300)2022.PubMed/NCBI View Article : Google Scholar

9 

Tsubaki M, Takeda T, Koumoto Y, Usami T, Matsuda T, Seki S, Sakai K, Nishio K and Nishida S: Activation of ERK1/2 by MOS and TPL2 leads to dasatinib resistance in chronic myeloid leukaemia cells. Cell Prolif. 56(e13420)2023.PubMed/NCBI View Article : Google Scholar

10 

Tsubaki M, Takeda T, Kino T, Sakai K, Itoh T, Imano M, Nakayama T, Nishio K, Satou T and Nishida S: Contributions of MET activation to BCR-ABL1 tyrosine kinase inhibitor resistance in chronic myeloid leukemia cells. Oncotarget. 8:38717–38730. 2017.PubMed/NCBI View Article : Google Scholar

11 

Tuval A, Strandgren C, Heldin A, Palomar-Siles M and Wiman KG: Pharmacological reactivation of p53 in the era of precision anticancer medicine. Nat Rev Clin Oncol. 21:106–120. 2024.PubMed/NCBI View Article : Google Scholar

12 

Scott MT, Liu W, Mitchell R, Clarke CJ, Kinstrie R, Warren F, Almasoudi H, Stevens T, Dunn K, Pritchard J, et al: Activating p53 abolishes self-renewal of quiescent leukaemic stem cells in residual CML disease. Nat Commun. 15(651)2024.PubMed/NCBI View Article : Google Scholar

13 

Trotta R, Vignudelli T, Candini O, Intine RV, Pecorari L, Guerzoni C, Santilli G, Byrom MW, Goldoni S, Ford LP, et al: BCR/ABL activates mdm2 mRNA translation via the La antigen. Cancer Cell. 3:145–160. 2003.PubMed/NCBI View Article : Google Scholar

14 

Carter BZ, Mak PY, Mak DH, Ruvolo VR, Schober W, McQueen T, Cortes J, Kantarjian HM, Champlin RE, Konopleva M and Andreeff M: Synergistic effects of p53 activation via MDM2 inhibition in combination with inhibition of Bcl-2 or Bcr-Abl in CD34+ proliferating and quiescent chronic myeloid leukemia blast crisis cells. Oncotarget. 6:30487–30499. 2015.PubMed/NCBI View Article : Google Scholar

15 

You L, Liu H, Huang J, Xie W, Wei J, Ye X and Qian W: The novel anticancer agent JNJ-26854165 is active in chronic myeloid leukemic cells with unmutated BCR/ABL and T315I mutant BCR/ABL through promoting proteosomal degradation of BCR/ABL proteins. Oncotarget. 8:7777–7790. 2017.PubMed/NCBI View Article : Google Scholar

16 

Tsubaki M, Takeda T, Noguchi M, Jinushi M, Seki S, Morii Y, Shimomura K, Imano M, Satou T and Nishida S: Overactivation of Akt contributes to MEK inhibitor primary and acquired resistance in colorectal cancer cells. Cancers (Basel). 11(1866)2019.PubMed/NCBI View Article : Google Scholar

17 

Tsubaki M, Takeda T, Tomonari Y, Koumoto YI, Imano M, Satou T and Nishida S: Overexpression of HIF-1α contributes to melphalan resistance in multiple myeloma cells by activation of ERK1/2, Akt, and NF-κB. Lab Invest. 99:72–84. 2019.PubMed/NCBI View Article : Google Scholar

18 

Morii Y, Tsubaki M, Takeda T, Otubo R, Seki S, Yamatomo Y, Imano M, Satou T, Shimomura K and Nishida S: Perifosine enhances the potential antitumor effect of 5-fluorourasil and oxaliplatin in colon cancer cells harboring the PIK3CA mutation. Eur J Pharmacol. 898(173957)2021.PubMed/NCBI View Article : Google Scholar

19 

McWeeney SK, Pemberton LC, Loriaux MM, Vartanian K, Willis SG, Yochum G, Wilmot B, Turpaz Y, Pillai R, Druker BJ, et al: A gene expression signature of CD34+ cells to predict major cytogenetic response in chronic-phase chronic myeloid leukemia patients treated with imatinib. Blood. 115:315–325. 2010.PubMed/NCBI View Article : Google Scholar

20 

Silveira RA, Fachel AA, Moreira YB, De Souza CA, Costa FF, Verjovski-Almeida S and Pagnano KBB: Protein-coding genes and long noncoding RNAs are differentially expressed in dasatinib-treated chronic myeloid leukemia patients with resistance to imatinib. Hematology. 19:31–41. 2014.PubMed/NCBI View Article : Google Scholar

21 

Hao Q, Chen J, Lu H and Zhou X: The ARTS of p53-dependent mitochondrial apoptosis. J Mol Cell Biol. 14(mjac074)2023.PubMed/NCBI View Article : Google Scholar

22 

Aravindhan S, Younus LA, Hadi Lafta M, Markov A, Ivanovna Enina Y, Yushchenkо NA, Thangavelu L, Mostafavi SM, Pokrovskii MV and Ahmadi M: P53 long noncoding RNA regulatory network in cancer development. Cell Biol Int. 45:1583–1598. 2021.PubMed/NCBI View Article : Google Scholar

23 

Liu YC, Hsiao HH, Yang WC, Liu TC, Chang CS, Yang MY, Lin PM, Hsu JF, Lee CP and Lin SF: MDM2 promoter polymorphism and p53 codon 72 polymorphism in chronic myeloid leukemia: The association between MDM2 promoter genotype and disease susceptibility, age of onset, and blast-free survival in chronic phase patients receiving imatinib. Mol Carcinog. 53:951–959. 2014.PubMed/NCBI View Article : Google Scholar

24 

Wendel HG, de Stanchina E, Cepero E, Ray S, Emig M, Fridman JS, Veach DR, Bornmann WG, Clarkson B, McCombie WR, et al: Loss of p53 impedes the antileukemic response to BCR-ABL inhibition. Proc Natl Acad Sci USA. 103:7444–7449. 2006.PubMed/NCBI View Article : Google Scholar

25 

Cheng Y, Hao Y, Zhang A, Hu C, Jiang X, Wu Q and Xu X: Persistent STAT5-mediated ROS production and involvement of aberrant p53 apoptotic signaling in the resistance of chronic myeloid leukemia to imatinib. Int J Mol Med. 41:455–463. 2018.PubMed/NCBI View Article : Google Scholar

26 

Ding J, Romani J, Zaborski M, MacLeod RA, Nagel S, Drexler HG and Quentmeier H: Inhibition of PI3K/mTOR overcomes nilotinib resistance in BCR-ABL1 positive leukemia cells through translational down-regulation of MDM2. PLoS One. 8(e83510)2013.PubMed/NCBI View Article : Google Scholar

27 

Peterson LF, Mitrikeska E, Giannola D, Lui Y, Sun H, Bixby D, Malek SN, Donato NJ, Wang S and Talpaz M: p53 stabilization induces apoptosis in chronic myeloid leukemia blast crisis cells. Leukemia. 25:761–769. 2011.PubMed/NCBI View Article : Google Scholar

28 

Adnan Awad S, Dufva O, Klievink J, Karjalainen E, Ianevski A, Pietarinen P, Kim D, Potdar S, Wolf M, Lotfi K, et al: Integrated drug profiling and CRISPR screening identify BCR::ABL1-independent vulnerabilities in chronic myeloid leukemia. Cell Rep Med. 5(101521)2024.PubMed/NCBI View Article : Google Scholar

29 

Al-Kuraishy HM, Al-Gareeb AI and Al-Buhadilly AK: p53 gene (NY-CO-13) levels in patients with chronic myeloid leukemia: The role of imatinib and nilotinib. Diseases. 6(13)2018.PubMed/NCBI View Article : Google Scholar

30 

Zhao D and Liu T: The relationship between MDM2 T309G polymorphism and leukemia in the Chinese population: Evidence from a meta-analysis. Clin Lab. 63:1639–1645. 2017.PubMed/NCBI View Article : Google Scholar

31 

Burgess A, Chia KM, Haupt S, Thomas D, Haupt Y and Lim E: Clinical overview of MDM2/X-targeted therapies. Front Oncol. 6(7)2016.PubMed/NCBI View Article : Google Scholar

32 

Law JC, Ritke MK, Yalowich JC, Leder GH and Ferrell RE: Mutational inactivation of the p53 gene in the human erythroid leukemic K562 cell line. Leuk Res. 17:1045–1050. 1993.PubMed/NCBI View Article : Google Scholar

33 

Usuda J, Inomata M, Fukumoto H, Iwamoto Y, Suzuki T, Kuh HJ, Fukuoka K, Kato H, Saijo N and Nishio K: Restoration of p53 gene function in 12-O-tetradecanoylphorbor 13-acetate-resistant human leukemia K562/TPA cells. Int J Oncol. 22:81–86. 2003.PubMed/NCBI

34 

Ray-Coquard I, Blay JY, Italiano A, Le Cesne A, Penel N, Zhi J, Heil F, Rueger R, Graves B, Ding M, et al: Effect of the MDM2 antagonist RG7112 on the P53 pathway in patients with MDM2-amplified, well-differentiated or dedifferentiated liposarcoma: An exploratory proof-of-mechanism study. Lancet Oncol. 13:1133–1140. 2012.PubMed/NCBI View Article : Google Scholar

35 

Brennan RC, Federico S, Bradley C, Zhang J, Flores-Otero J, Wilson M, Stewart C, Zhu F, Guy K and Dyer MA: Targeting the p53 pathway in retinoblastoma with subconjunctival Nutlin-3a. Cancer Res. 71:4205–4213. 2011.PubMed/NCBI View Article : Google Scholar

36 

Tsubaki M, Takeda T, Matsuda T, Kimura A, Tanaka R, Nagayoshi S, Hoshida T, Tanabe K and Nishida S: Hypoxia-inducible factor 1α inhibitor induces cell death via suppression of BCR-ABL1 and Met expression in BCR-ABL1 tyrosine kinase inhibitor sensitive and resistant chronic myeloid leukemia cells. BMB Rep. 56:78–83. 2023.PubMed/NCBI View Article : Google Scholar

Related Articles

  • Abstract
  • View
  • Download
  • Twitter
Copy and paste a formatted citation
Spandidos Publications style
Kimura A, Tsubaki M, Obana T, Matsuo T, Komori R, Nagai N, Yamamoto T and Nishida S: MDM2 inhibitors induce apoptosis by suppressing MDM2 and enhancing p53, Bax, Puma and Noxa expression levels in imatinib‑resistant chronic myeloid leukemia cells. Biomed Rep 22: 65, 2025.
APA
Kimura, A., Tsubaki, M., Obana, T., Matsuo, T., Komori, R., Nagai, N. ... Nishida, S. (2025). MDM2 inhibitors induce apoptosis by suppressing MDM2 and enhancing p53, Bax, Puma and Noxa expression levels in imatinib‑resistant chronic myeloid leukemia cells. Biomedical Reports, 22, 65. https://doi.org/10.3892/br.2025.1943
MLA
Kimura, A., Tsubaki, M., Obana, T., Matsuo, T., Komori, R., Nagai, N., Yamamoto, T., Nishida, S."MDM2 inhibitors induce apoptosis by suppressing MDM2 and enhancing p53, Bax, Puma and Noxa expression levels in imatinib‑resistant chronic myeloid leukemia cells". Biomedical Reports 22.4 (2025): 65.
Chicago
Kimura, A., Tsubaki, M., Obana, T., Matsuo, T., Komori, R., Nagai, N., Yamamoto, T., Nishida, S."MDM2 inhibitors induce apoptosis by suppressing MDM2 and enhancing p53, Bax, Puma and Noxa expression levels in imatinib‑resistant chronic myeloid leukemia cells". Biomedical Reports 22, no. 4 (2025): 65. https://doi.org/10.3892/br.2025.1943
Copy and paste a formatted citation
x
Spandidos Publications style
Kimura A, Tsubaki M, Obana T, Matsuo T, Komori R, Nagai N, Yamamoto T and Nishida S: MDM2 inhibitors induce apoptosis by suppressing MDM2 and enhancing p53, Bax, Puma and Noxa expression levels in imatinib‑resistant chronic myeloid leukemia cells. Biomed Rep 22: 65, 2025.
APA
Kimura, A., Tsubaki, M., Obana, T., Matsuo, T., Komori, R., Nagai, N. ... Nishida, S. (2025). MDM2 inhibitors induce apoptosis by suppressing MDM2 and enhancing p53, Bax, Puma and Noxa expression levels in imatinib‑resistant chronic myeloid leukemia cells. Biomedical Reports, 22, 65. https://doi.org/10.3892/br.2025.1943
MLA
Kimura, A., Tsubaki, M., Obana, T., Matsuo, T., Komori, R., Nagai, N., Yamamoto, T., Nishida, S."MDM2 inhibitors induce apoptosis by suppressing MDM2 and enhancing p53, Bax, Puma and Noxa expression levels in imatinib‑resistant chronic myeloid leukemia cells". Biomedical Reports 22.4 (2025): 65.
Chicago
Kimura, A., Tsubaki, M., Obana, T., Matsuo, T., Komori, R., Nagai, N., Yamamoto, T., Nishida, S."MDM2 inhibitors induce apoptosis by suppressing MDM2 and enhancing p53, Bax, Puma and Noxa expression levels in imatinib‑resistant chronic myeloid leukemia cells". Biomedical Reports 22, no. 4 (2025): 65. https://doi.org/10.3892/br.2025.1943
Follow us
  • Twitter
  • LinkedIn
  • Facebook
About
  • Spandidos Publications
  • Careers
  • Cookie Policy
  • Privacy Policy
How can we help?
  • Help
  • Live Chat
  • Contact
  • Email to our Support Team