Spandidos Publications Logo
  • About
    • About Spandidos
    • Aims and Scopes
    • Abstracting and Indexing
    • Editorial Policies
    • Reprints and Permissions
    • Job Opportunities
    • Terms and Conditions
    • Contact
  • Journals
    • All Journals
    • Oncology Letters
      • Oncology Letters
      • Information for Authors
      • Editorial Policies
      • Editorial Board
      • Aims and Scope
      • Abstracting and Indexing
      • Bibliographic Information
      • Archive
    • International Journal of Oncology
      • International Journal of Oncology
      • Information for Authors
      • Editorial Policies
      • Editorial Board
      • Aims and Scope
      • Abstracting and Indexing
      • Bibliographic Information
      • Archive
    • Molecular and Clinical Oncology
      • Molecular and Clinical Oncology
      • Information for Authors
      • Editorial Policies
      • Editorial Board
      • Aims and Scope
      • Abstracting and Indexing
      • Bibliographic Information
      • Archive
    • Experimental and Therapeutic Medicine
      • Experimental and Therapeutic Medicine
      • Information for Authors
      • Editorial Policies
      • Editorial Board
      • Aims and Scope
      • Abstracting and Indexing
      • Bibliographic Information
      • Archive
    • International Journal of Molecular Medicine
      • International Journal of Molecular Medicine
      • Information for Authors
      • Editorial Policies
      • Editorial Board
      • Aims and Scope
      • Abstracting and Indexing
      • Bibliographic Information
      • Archive
    • Biomedical Reports
      • Biomedical Reports
      • Information for Authors
      • Editorial Policies
      • Editorial Board
      • Aims and Scope
      • Abstracting and Indexing
      • Bibliographic Information
      • Archive
    • Oncology Reports
      • Oncology Reports
      • Information for Authors
      • Editorial Policies
      • Editorial Board
      • Aims and Scope
      • Abstracting and Indexing
      • Bibliographic Information
      • Archive
    • Molecular Medicine Reports
      • Molecular Medicine Reports
      • Information for Authors
      • Editorial Policies
      • Editorial Board
      • Aims and Scope
      • Abstracting and Indexing
      • Bibliographic Information
      • Archive
    • World Academy of Sciences Journal
      • World Academy of Sciences Journal
      • Information for Authors
      • Editorial Policies
      • Editorial Board
      • Aims and Scope
      • Abstracting and Indexing
      • Bibliographic Information
      • Archive
    • International Journal of Functional Nutrition
      • International Journal of Functional Nutrition
      • Information for Authors
      • Editorial Policies
      • Editorial Board
      • Aims and Scope
      • Abstracting and Indexing
      • Bibliographic Information
      • Archive
    • International Journal of Epigenetics
      • International Journal of Epigenetics
      • Information for Authors
      • Editorial Policies
      • Editorial Board
      • Aims and Scope
      • Abstracting and Indexing
      • Bibliographic Information
      • Archive
    • Medicine International
      • Medicine International
      • Information for Authors
      • Editorial Policies
      • Editorial Board
      • Aims and Scope
      • Abstracting and Indexing
      • Bibliographic Information
      • Archive
  • Articles
  • Information
    • Information for Authors
    • Information for Reviewers
    • Information for Librarians
    • Information for Advertisers
    • Conferences
  • Language Editing
Spandidos Publications Logo
  • About
    • About Spandidos
    • Aims and Scopes
    • Abstracting and Indexing
    • Editorial Policies
    • Reprints and Permissions
    • Job Opportunities
    • Terms and Conditions
    • Contact
  • Journals
    • All Journals
    • Biomedical Reports
      • Information for Authors
      • Editorial Policies
      • Editorial Board
      • Aims and Scope
      • Abstracting and Indexing
      • Bibliographic Information
      • Archive
    • Experimental and Therapeutic Medicine
      • Information for Authors
      • Editorial Policies
      • Editorial Board
      • Aims and Scope
      • Abstracting and Indexing
      • Bibliographic Information
      • Archive
    • International Journal of Epigenetics
      • Information for Authors
      • Editorial Policies
      • Editorial Board
      • Aims and Scope
      • Abstracting and Indexing
      • Bibliographic Information
      • Archive
    • International Journal of Functional Nutrition
      • Information for Authors
      • Editorial Policies
      • Editorial Board
      • Aims and Scope
      • Abstracting and Indexing
      • Bibliographic Information
      • Archive
    • International Journal of Molecular Medicine
      • Information for Authors
      • Editorial Policies
      • Editorial Board
      • Aims and Scope
      • Abstracting and Indexing
      • Bibliographic Information
      • Archive
    • International Journal of Oncology
      • Information for Authors
      • Editorial Policies
      • Editorial Board
      • Aims and Scope
      • Abstracting and Indexing
      • Bibliographic Information
      • Archive
    • Medicine International
      • Information for Authors
      • Editorial Policies
      • Editorial Board
      • Aims and Scope
      • Abstracting and Indexing
      • Bibliographic Information
      • Archive
    • Molecular and Clinical Oncology
      • Information for Authors
      • Editorial Policies
      • Editorial Board
      • Aims and Scope
      • Abstracting and Indexing
      • Bibliographic Information
      • Archive
    • Molecular Medicine Reports
      • Information for Authors
      • Editorial Policies
      • Editorial Board
      • Aims and Scope
      • Abstracting and Indexing
      • Bibliographic Information
      • Archive
    • Oncology Letters
      • Information for Authors
      • Editorial Policies
      • Editorial Board
      • Aims and Scope
      • Abstracting and Indexing
      • Bibliographic Information
      • Archive
    • Oncology Reports
      • Information for Authors
      • Editorial Policies
      • Editorial Board
      • Aims and Scope
      • Abstracting and Indexing
      • Bibliographic Information
      • Archive
    • World Academy of Sciences Journal
      • Information for Authors
      • Editorial Policies
      • Editorial Board
      • Aims and Scope
      • Abstracting and Indexing
      • Bibliographic Information
      • Archive
  • Articles
  • Information
    • For Authors
    • For Reviewers
    • For Librarians
    • For Advertisers
    • Conferences
  • Language Editing
Login Register Submit
  • This site uses cookies
  • You can change your cookie settings at any time by following the instructions in our Cookie Policy. To find out more, you may read our Privacy Policy.

    I agree
Search articles by DOI, keyword, author or affiliation
Search
Advanced Search
presentation
Biomedical Reports
Join Editorial Board Propose a Special Issue
Print ISSN: 2049-9434 Online ISSN: 2049-9442
Journal Cover
May-2026 Volume 24 Issue 5

Full Size Image

Sign up for eToc alerts
Recommend to Library

Journals

International Journal of Molecular Medicine

International Journal of Molecular Medicine

International Journal of Molecular Medicine is an international journal devoted to molecular mechanisms of human disease.

International Journal of Oncology

International Journal of Oncology

International Journal of Oncology is an international journal devoted to oncology research and cancer treatment.

Molecular Medicine Reports

Molecular Medicine Reports

Covers molecular medicine topics such as pharmacology, pathology, genetics, neuroscience, infectious diseases, molecular cardiology, and molecular surgery.

Oncology Reports

Oncology Reports

Oncology Reports is an international journal devoted to fundamental and applied research in Oncology.

Experimental and Therapeutic Medicine

Experimental and Therapeutic Medicine

Experimental and Therapeutic Medicine is an international journal devoted to laboratory and clinical medicine.

Oncology Letters

Oncology Letters

Oncology Letters is an international journal devoted to Experimental and Clinical Oncology.

Biomedical Reports

Biomedical Reports

Explores a wide range of biological and medical fields, including pharmacology, genetics, microbiology, neuroscience, and molecular cardiology.

Molecular and Clinical Oncology

Molecular and Clinical Oncology

International journal addressing all aspects of oncology research, from tumorigenesis and oncogenes to chemotherapy and metastasis.

World Academy of Sciences Journal

World Academy of Sciences Journal

Multidisciplinary open-access journal spanning biochemistry, genetics, neuroscience, environmental health, and synthetic biology.

International Journal of Functional Nutrition

International Journal of Functional Nutrition

Open-access journal combining biochemistry, pharmacology, immunology, and genetics to advance health through functional nutrition.

International Journal of Epigenetics

International Journal of Epigenetics

Publishes open-access research on using epigenetics to advance understanding and treatment of human disease.

Medicine International

Medicine International

An International Open Access Journal Devoted to General Medicine.

Journal Cover
May-2026 Volume 24 Issue 5

Full Size Image

Sign up for eToc alerts
Recommend to Library

  • Article
  • Citations
    • Cite This Article
    • Download Citation
    • Create Citation Alert
    • Remove Citation Alert
    • Cited By
  • Similar Articles
    • Related Articles (in Spandidos Publications)
    • Similar Articles (Google Scholar)
    • Similar Articles (PubMed)
  • Download PDF
  • Download XML
  • View XML
Article Open Access

Peroxiredoxin 4 suppresses ferroptosis in esophageal squamous cell carcinoma by activating the phosphoinositide 3‑kinase  signaling pathway

  • Authors:
    • Ke Li
    • Shuning Xu
    • Hongtao Liu
    • Tianli Fan
    • Yiyang Li
    • Ruili Ren
    • Yue Xu
    • Shenglei Li
    • Ying Liu
  • View Affiliations / Copyright

    Affiliations: Department of Oncology, The Affiliated Cancer Hospital of Zhengzhou University and Henan Cancer Hospital, Zhengzhou, Henan 450008, P.R. China, School of Life Sciences, Zhengzhou University, Zhengzhou, Henan 450001, P.R. China, Department of Pharmacology, School of Basic Medicine, Zhengzhou University, Zhengzhou, Henan 450001, P.R. China, Department of Pathology, The First Affiliated Hospital of Zhengzhou University, Zhengzhou, Henan 450052, P.R. China
    Copyright: © Li et al. This is an open access article distributed under the terms of Creative Commons Attribution License.
  • Article Number: 60
    |
    Published online on: March 20, 2026
       https://doi.org/10.3892/br.2026.2133
  • Expand metrics +
Metrics: Total Views: 0 (Spandidos Publications: | PMC Statistics: )
Metrics: Total PDF Downloads: 0 (Spandidos Publications: | PMC Statistics: )
Cited By (CrossRef): 0 citations Loading Articles...

This article is mentioned in:


Abstract

Peroxiredoxin 4 (PRDX4) has been found to be upregulated and verified to play protective roles against oxidative stress in various tumors. However, its exact function and underlying molecular mechanisms in esophageal squamous cell carcinoma (ESCC) remain unclear. The aim of the present study was to evaluate the roles of PRDX4 in ferroptosis of ESCC cells and elucidate its potential molecular mechanisms. Bioinformatics analysis, western blotting and reverse transcription‑quantitative PCR confirmed that PRDX4 was markedly upregulated in ESCC samples and cells. The close association of PRDX4 with lymph node metastasis and TNM staging was identified, and PRDX4 may be an independent prognostic marker for patients with ESCC. Furthermore, PRDX4 depletion inhibited the proliferation and invasion of ESCC cells, whereas PRDX4 overexpression had the opposite effect. Notably, PRDX4 knockdown promoted ferroptosis by increasing malondialdehyde and lipid peroxidation levels, and decreasing glutathione levels, coupled with decreased expression of glutathione peroxidase 4 and solute carrier family 7 member 11, and increased expression of prostaglandin‑endoperoxide synthase 2. However, PRDX4 overexpression showed opposite effects, which were partly reversed by the ferroptosis inhibitor, ferrostatin‑1 and the inducer erastin. Most crucially, PRDX4 depletion‑mediated inactivation of the phosphoinositide 3‑kinase (PI3K)/AKT signaling pathway could be rescued by 740 Y‑P (a PI3K activator), whereas PRDX4 overexpression triggered the activation of the PI3K/AKT signaling pathway, which could be reversed by the PI3K inhibitor LY294002. Collectively, the data suggest that PRXD4 suppresses ferroptosis in ESCC cells by activating the PI3K/AKT signaling pathway, suggesting that targeting PRDX4 may be a novel strategy for treating patients with ESCC.

Introduction

Esophageal cancer (ESCA) is one of the most frequently diagnosed tumors of the digestive system worldwide, ranking seventh in incidence and sixth in mortality (1). Esophageal squamous cell carcinoma (ESCC), the main histological subtype of ESCA, is prevalent in developing countries such as the Middle East and East Asia, particularly in China (2,3). Although numerous clinical trials have greatly improved the therapeutic efficacy of ESCC, the 5-year survival rate of patients with ESCC is ~20% (4). In addition, the lack of effective diagnostic and therapeutic biomarkers results in poor prognosis for patients with ESCC (5). Therefore, it is imperative to identify novel molecular markers to improve the prognosis and therapeutic efficacy in patients with ESCC.

Peroxiredoxins (PRDXs) constitute a family of peroxidase enzymes (PRDX1-6) characterized by a catalytic cysteine residue embedded within the evolutionarily conserved motif PXXXTXXC (6-8). From a functional perspective, the six mammalian peroxiredoxins (PRDX1-6) exhibit distinct characteristics in terms of subcellular localization, susceptibility to hyperoxidation, substrate specificity, and the presence or absence of an additional resolving cysteine residue (9,10). Several studies have demonstrated that PRDX4, a major factor of redox balance, shields cells from reactive oxygen species (ROS)-induced oxidative damage by diminishing peroxides, such as hydrogen peroxide (H2O2) (11,12). Elevated ROS levels have been implicated in the pathological and physiological processes of a broad range of diseases, such as cancer and neurodegenerative disorders (13,14). In addition, tumor cells often experience oxidative stress due to increased ROS levels (15), which in turn results in damaged biomacromolecules (lipids, proteins, and DNA), thus triggering strong cell toxicity (16). Wang et al (17) found that PRDX4 knockdown elicited ROS overproduction in hepatocellular carcinoma (17). PRDX4 has been widely reported to participate in the development and progression of various tumors, such as breast cancer (18), hepatoblastoma (19), renal cell carcinoma (20), uterine corpus endometrial carcinoma (21), pancreatic ductal adenocarcinoma (22), and gastric cancer (23). Moreover, PRDX4 has been developed as a biomarker and a novel therapeutic target for renal papillary cell carcinoma and pancreatic cancer (24). These studies suggest that targeting PRDX4 may be an attractive therapeutic strategy for a variety of tumors. However, whether PRDX4-mediated tumor-promoting effects make it an attractive target for patients with ESCC remains to be investigated.

Ferroptosis, firstly discovered in 2012 is a type of iron-dependent regulated cell death caused by excessive lipid peroxidation (25), and is different from other programmed cell death processes, including apoptosis, necrosis, and pyroptosis (26). Numerous antioxidants and other related factors, such as glutathione peroxidase 4 (GPX4), ferroptosis suppressor protein 1, and dihydroorotate dehydrogenase, have been shown to inhibit ferroptosis (27-29). Several studies have revealed the versatile functions of ferroptosis in numerous tumors, including cell growth, metastasis, immune surveillance, and therapeutic response (30-33). Recent studies have focused on the relationship between PRDX proteins and ferroptosis. For example, genetic ablation or knockdown of PRDX6 was shown to sensitize lung endothelial cells to erastin-induced ferroptosis (34). In addition, loss of PRDX6 downregulated selenoprotein expression and induced ferroptosis through GPX4 suppression (35). A previous study revealed that PRDX4 knockdown markedly promotes ROS production and induces ferroptosis in hepatic fibrosis (36). These studies indicate a strong association between PRDX and ferroptosis and suggest that targeting ferroptosis may be an emerging novel therapeutic strategy for patients with ESCC. However, whether PRDX4 participates in the regulation of ferroptosis and its precise molecular mechanisms in ESCC remain unclear.

The aim of the present study was to investigate the role of PRDX4 in ESCC and its underlying mechanism. PRDX4 expression was analyzed in clinical ESCC samples and cell lines, and its association with clinicopathological features was assessed. PRDX4 knockdown and overexpression models were used to evaluate its effects on cell proliferation, invasion, and ferroptosis. The involvement of the PI3K/AKT signaling pathway was examined to elucidate the molecular mechanism.

Materials and methods

Bioinformatics analysis

PRDX4 expression and pan-cancer prognostic values were analyzed using the Sangerbox 3.0 online database (http://vip.sangerbox.com/home.html). PRDX4 expression in ESCA and its association with patient survival was investigated using the UALCAN online database (http://ualcan.path.uab.edu/). The effect of PRDX4 on the overall survival of patients with ESCA was analyzed using the online databases, UALCAN and GEPIA (http://gepia.cancer-pku.cn/). GSE111011 was downloaded from the GEO database (https://www.ncbi.nlm.nih.gov/geo/query/acc.cgi?acc=GSE111011) for PRDX4 expression assay.

ESCC samples, cell lines, and cell cultures

A total of 65 ESCC samples along with paired normal samples were procured from the First Affiliated Hospital of Zhengzhou University (Zhengzhou, China). Patients with ESCC who had not received chemotherapy or radiotherapy were selected and provided written informed consent. Among the aforementioned cases, there were 39 males and 26 females, with a median age of 61 years (age range, 25-83 years). The experiments were approved (approval no. ZZUIRB 2023-239) by the Research and Ethics Committee of Zhengzhou University (Zhengzhou, China). The human ESCC cell line KYSE30 was purchased from Procell Life Science &Technology Co., Ltd. Normal esophageal epithelial cell line Het-1A and human ESCC cell lines KYSE520, KYSE70, KYSE450, and KYSE270, which were authenticated by STR profiling, were purchased from Qingqi Shanghai Biotechnology Development Co., Ltd. ESCC cells were cultured in RPMI-1640 medium (Procell Life Science & Technology Co., Ltd.) supplemented with 10% fetal bovine serum (FBS; Suzhou ShuangRu Biotech Co., Ltd.), as well as penicillin (100 U/ml) and streptomycin (0.1 mg/ml) solution (Solarbio Life Sciences), and were incubated at 37˚C with 5% CO2.

Transfection of siRNA and plasmid

ESCC cells (KYSE30 and KYSE270) were plated in 6-well plates at 2x105 cells per well and cultured in a CO2 incubator for 24 h. When the cell confluency reached ~80%, 1.5 µg empty pcDNA3.1 vector and 1.5 µg PRDX4 overexpression vector, pcDNA3.1-PRDX4, were used to transfect into KYSE30 cells using Lipo8000™ Transfection Reagent (cat. no. C0533; Beyotime Institute of Biotechnology) according to manufacturer's protocol for 48 h at 37˚C. The old medium was replaced with fresh medium 6 h after transfection. The transfected cells were then incubated for an additional 48 h at 37˚C before being harvested for further analyses. In addition, a control siRNA (50 nM; cat. no. sc-37007; Santa Cruz Biotechnology, Inc.) and PRDX4 siRNA (50 nM; cat. no. sc-40835; Santa Cruz Biotechnology, Inc.) were transfected into KYSE270 cells using Lipo8000™ Transfection Reagent according to the manufacturer's instructions for 48 h at 37˚C. The old medium was replaced with fresh medium 6 h after transfection. The transfected cells were then incubated for an additional 48 h at 37˚C before being harvested for further analyses. Both the control siRNA and PRDX4 siRNA were commercially purchased from Santa Cruz Biotechnology, Inc. as validated, ready-to-use reagents with demonstrated high knockdown efficiency; however, the manufacturer's product documentation did not disclose the specific siRNA sequences.

Cell Counting Kit-8 (CCK-8) assay

A CCK-8 kit (cat. C0038; Beyotime, China) was used to assess cell proliferation. In brief, KYSE30 and KYSE270 cells with different transfection efficiencies (3,000 cells per well) were plated in a 96-well plate. Cell viability was measured at 24, 48, 72 and 96 h post-seeding by adding 10 µl of CCK-8 reagent to each well, followed by incubation for 2 h at 37˚C. The absorbance value at 450 nm was determined at 24, 48, 72 and 96 h using a microplate reader.

Colony formation assay

A colony formation assay was performed to evaluate the colony formation ability of KYSE30 and KYSE270 cells. Briefly, transfected ESCC cells were plated in 6-well plates at a density of 1x103 cells per well. The culture medium was replaced with fresh medium, and the cells were cultured for 9-12 days. Finally, the cells were fixed with 4% paraformaldehyde (cat. no. P1110; Solarbio Life Sciences) for 20 min at room temperature and stained with 0.1% crystal violet (cat. no. IC0600; Solarbio Life Sciences) for 30 min at room temperature. Colonies containing >50 cells were counted using ImageJ 1.8.0 software (NIH).

EdU staining

EdU staining was performed to detect the proliferative abilities of the ESCC cells. Briefly, transfected KYSE30 and KYSE270 cells were plated in 48-well plates at 5x103 cells per well for 48 h. EdU (1:1,000 dilution; cat. no. C10310-1; Guangzhou RiboBio Co., Ltd.) was added to each well and incubated for 2 h at 37˚C. The cells were then fixed with 4% paraformaldehyde for 30 min at room temperature. Subsequently, glycine solution was added to each well for 5 min, and the penetrant reagent was added to each well for another 10 min. Next, 1X Apollo® staining solution (included in kit cat. no. C10310-1; Guangzhou RiboBio Co., Ltd.) was added to each well for 30 min at room temperature. Finally, ESCC cells were treated with Hoechst (1:100 dilution; included in kit cat. no. C10310-1; Guangzhou RiboBio Co., Ltd.) for 30 min at room temperature. Fluorescence images were acquired using an inverted fluorescence microscope, and at least five random fields of view were captured per well. EdU-positive cells were quantified using ImageJ 1.8.0 software [National Institutes of Health (NIH)].

Cell migration

A 24-well Transwell chamber (8-µm pores; Corning, Inc.) was used to examine the cell migration ability. Transfected KYSE30 and KYSE270 cells (5x103) cultured in 200 µl of FBS-free medium were seeded into a Matrigel-uncoated upper chamber (Transwell chamber, Corning, Inc.), and the lower chamber was filled with 600 µl of medium containing 20% FBS. Cells were maintained at 37˚C in a 5% CO2 incubator for 48 h, fixed using 4% paraformaldehyde for 30 min at room temperature, stained with 0.1% crystal violet for 30 min at room temperature, and washed with PBS. Images were captured using an optical microscope.

Cell invasion

Cell invasion was investigated using a 24-well Transwell chamber with Matrigel (BD Biosciences, Inc.), and Matrigel-coated inserts were thawed and rehydrated with serum-free medium for 1 h at 37˚C prior to cell seeding. Transfected KYSE30 and KYSE270 cells (5x103) in serum-free medium were added to the top chamber of each well, and 600 µl complete medium supplemented with 20% FBS was applied to the lower chamber. The cells were incubated at 37˚C in a 5% CO2 incubator for 48 h. Subsequently, the invasive cells were fixed using methanol for 30 min at room temperature, and stained with crystal violet for 30 min at room temperature. The stained invasive cells were counted using an optical microscope.

Analysis of malondialdehyde (MDA), lipid peroxidation (LPO) and glutathione (GSH) levels

KYSE30 and KYSE270 cells (1x106) were harvested 48 h after transfection and seeded into 6-well plates. The cells were then treated with erastin (5 µM), ferrostatin-1 (Fer-1; 10 µM), 740 Y-P (20 µM) and LY294002 (20 µM) (all from TargetMol Chemicals Corporation) for 24 h at 37˚C. Lipid peroxidation indicators were measured according to the manufacturer's protocol. MDA levels were detected using an MDA Content Detection kit (cat. no. S0131S; Beyotime Institute of Biotechnology), LPO levels were determined using an LPO Content Assay kit (cat. no. BC5245; Solarbio Life Sciences), and the GSH levels were measured using a GSH Detection kit (cat. no. BC1175; Solarbio Life Sciences).

Reverse transcription-quantitative PCR (RT-qPCR)

Total RNA was extracted using TRIzol reagent (Solarbio Life Sciences), and transcribed into cDNA using the Prime-Script RT kit (Takara Bio, Inc.). cDNA was then added to the reaction system for PCR amplification using the SYBR Green PCR Master Mix (Takara Bio, Inc.). Subsequently, RT-qPCR was performed in 384-well plates using the real-time PCR system, LightCycler® 480 (Roche Diagnostics) according to the manufacturer's protocol. The following primers were used: PRDX4 (NM_006406, product size: 171 bp) forward, 5'-CGAAGATTTCCAAGCCAGCG-3' and reverse, 5'-CAAGTCTGTCGCCAAAAGCG-3'; β-actin (NM_001101, produce size: 192 bp) forward: 5'-AACTGGGACGACATGGAGAAAA-3' and reverse, 5'-GGATAGCACAGCCTGGATAGCA-3'. β-actin was used as the control. Finally, the relative level of PRDX4 was analyzed from three independent experiments using the 2-∆∆Cq method (37).

Western blotting

Total protein was extracted using RIPA lysis buffer (Solarbio Life Sciences). Protein concentration was determined using a BCA Protein Assay kit (Solarbio Life Sciences). Total proteins (50 µg) from each group were separated using 10% SDS-PAGE and transferred onto PVDF membranes (MilliporeSigma). After blocking with 5% skimmed milk, PVDF membranes were incubated with primary antibodies at 4˚C overnight. The primary antibodies were as follows: Anti-PRDX4 (1:2,000 dilution; cat. no. 10703-1-AP), anti-E-cadherin (1:20,000 dilution; cat. no. 20874-1-AP), anti-N-cadherin (1:2,000 dilution; cat. no. 22018-1-AP), anti-Vimentin (1:20,000 dilution; cat. no. 10366-1-AP), and anti-GPX4 (1:1,000 dilution; cat. no. 30388-1-AP; all from Proteintech Group, Inc.), anti-solute carrier family 7 member 11 (SLC7A11; 1:1,000 dilution; cat. no. DF12509; Affinity Biosciences, Ltd.), anti-prostaglandin-endoperoxide synthase 2 (PTGS2; 1:1,000 dilution; cat. no. 27308-1-AP; Proteintech Group, Inc.), anti-p-PI3K (1:1,000 dilution; cat. no. AP0427; ABclonal Biotech Co., Ltd.), anti-PI3K (1:1,000 dilution; cat. no. A19742; ABclonal Biotech Co., Ltd.), anti-p-AKT (1:2,000 dilution; cat. no. 28731-1-AP; Proteintech Group, Inc.), anti-AKT (1:2,000 dilution; cat. no. 10176-2-AP; Proteintech Group, Inc.) and anti-β-actin (1:2,000 dilution; cat. no. 20536-1-AP; Proteintech Group, Inc.). After washing with Tris-buffered saline (TBS) with 0.05% Tween 20, the PVDF membranes were incubated with horseradish peroxidase (HRP)-labeled secondary antibody (1:10,000 dilution; cat. no. RGAR001; Proteintech Group, Inc.) for 2 h at 37˚C, and then rinsed with TBST. Subsequently, the PVDF membranes were incubated with chemiluminescent HRP substrate (Affinity Biosciences, Ltd.). Finally, the relative protein levels were analyzed using the ImageJ 1.8.0 software (NIH).

Immunohistochemistry (IHC)

The tissue sections were fixed with 10% formalin for 24 h at room temperature, embedded in paraffin, and continuously cut into 4-6 µm sections. After dewaxing, rehydration, and antigen retrieval in citrate buffer (pH 6.0) using microwave heating and blocking with 10% goat serum (cat. no. C0265; Beyotime Insitute of Biotechnology) for 1 h at room temperature, tissue sections were incubated with anti-PRDX4 (1:2,000 dilution; cat. no. 10703-1-AP; Proteintech Group, Inc.) overnight at 4˚C. After washing, the corresponding HRP-labeled secondary antibody (1:5,000; cat. no. RGAR001; Proteintech Group, Inc.) were added to the tissue slides. The DAB reagent was used to generate the staining signals. The images were obtained using an optical microscope.

Statistical analysis

All experimental data are expressed as the mean ± SD, and were analyzed using GraphPad Prism software (version 8.0) for statistical assay. All experiments were independently repeated at least three times with distinct biological samples. Prior to parametric analyses, a normality distribution test was conducted to assess the data. Student's t-test or Mann-Whitney U test were utilized to compare two groups, and Differences among three or more groups were assessed by one-way ANOVA followed by Tukey's HSD post hoc test. P<0.05 was considered to indicate a statistically significant difference.

Results

PRDX4 is highly expressed in ESCA

PRDX4 expression was investigated in ESCA using TCGA database. PRDX4 was highly expressed in all the investigated tumor types, with low expression in pancreatic adenocarcinoma (PAAD) and kidney chromophobe (KICH) tumors (Fig. 1A). Data from the UALCAN database revealed that the expression of PRDX4 in ESCA samples was significantly higher than that in normal samples (Fig. 1B), which was also validated by GEO dataset GSE111011 (Fig. 1C). In addition, RT-qPCR revealed that the mRNA levels of PRDX4 in 65 ESCC samples were significantly higher than those in the paired normal samples (Fig. 1D). Furthermore, the expression of PRDX4 was examined in eight ESCC samples and paired normal samples by western blotting and it was found that the expression of PRDX4 in all ESCC samples was higher than that in paired normal samples (Fig. 1E and F), which was also verified by IHC assay (Fig. 1G). Further investigation revealed that PRDX4 expression in a panel of ESCC cell lines was significantly higher than that in the normal esophageal epithelial cell line Het-1A (Fig. 1H-J). These findings indicated that PRDX4 was highly expressed in ESCC tissues and cells.

PRDX4 exhibits high expression in
ESCC tissues and cells. (A) Sangerbox 3.0 online software assay for
PRDX4 expression in pan-cancer. (B) UALCAN database investigation
for PRDX4 expression in ESCA samples and normal esophageal
epithelial tissues. (C) GEO dataset GSE111011 was used to
investigate the expression of PRDX4 in ESCC samples and paired
normal samples. (D) RT-qPCR assay was used to assess the expression
of PRDX4 in 65 ESCC samples and paired normal samples. (E) Western
blot analysis of the protein expression of PRDX4 in eight ESCC
samples and paired normal samples. (F) The relative protein levels
of PRDX4 in eight ESCC samples and paired normal samples. (G) IHC
detection of PRDX4 expression in normal tissues and ESCC tissues.
Scale bar, 20 µm. (H) Western blot analysis of PRDX4 protein
expression in ESCC cell lines (KYSE70, KYSE450, KYSE520, KYSE30 and
KYSE270) and normal esophageal epithelial cell line Het-1A. (I) The
relative protein levels of PRDX4 in ESCC cell lines and Het-1A
cells. (J) RT-qPCR assay of PRDX4 mRNA expression in the
aforementioned ESCC cell lines and Het-1A cells.
**P<0.01, ***P<0.001 and
****P<0.0001, indicate statistical significance.
PRDX4, peroxiredoxin 4; ESCC, esophageal squamous cell carcinoma;
ESCA, esophageal carcinoma; RT-qPCR, reverse
transcription-quantitative polymerase chain reaction; GEO, Gene
Expression Omnibus; IHC, immunohistochemistry; ns, not
significant.

Figure 1

PRDX4 exhibits high expression in ESCC tissues and cells. (A) Sangerbox 3.0 online software assay for PRDX4 expression in pan-cancer. (B) UALCAN database investigation for PRDX4 expression in ESCA samples and normal esophageal epithelial tissues. (C) GEO dataset GSE111011 was used to investigate the expression of PRDX4 in ESCC samples and paired normal samples. (D) RT-qPCR assay was used to assess the expression of PRDX4 in 65 ESCC samples and paired normal samples. (E) Western blot analysis of the protein expression of PRDX4 in eight ESCC samples and paired normal samples. (F) The relative protein levels of PRDX4 in eight ESCC samples and paired normal samples. (G) IHC detection of PRDX4 expression in normal tissues and ESCC tissues. Scale bar, 20 µm. (H) Western blot analysis of PRDX4 protein expression in ESCC cell lines (KYSE70, KYSE450, KYSE520, KYSE30 and KYSE270) and normal esophageal epithelial cell line Het-1A. (I) The relative protein levels of PRDX4 in ESCC cell lines and Het-1A cells. (J) RT-qPCR assay of PRDX4 mRNA expression in the aforementioned ESCC cell lines and Het-1A cells. **P<0.01, ***P<0.001 and ****P<0.0001, indicate statistical significance. PRDX4, peroxiredoxin 4; ESCC, esophageal squamous cell carcinoma; ESCA, esophageal carcinoma; RT-qPCR, reverse transcription-quantitative polymerase chain reaction; GEO, Gene Expression Omnibus; IHC, immunohistochemistry; ns, not significant.

High PRDX4 expression as a potential prognostic marker in ESCC

To further dissect the clinical value of PRDX4 in ESCC, TCGA database was used to investigate the expression of PRDX4 on the survival rate of patients with ESCA. Patients with high PRDX4 expression had lower survival rates than those with low PRDX4 expression (Fig. 2A and B). Moreover, high PRDX4 expression predicted a poor prognosis in patients with ESCA (Fig. 2C). Further investigation revealed that high PRDX4 expression was closely associated with TNM staging and lymph node metastasis (Fig. 2D and E). Notably, patients with ESCC with high PRDX4 expression had lower survival rates than those with low PRDX4 expression (Fig. 2F). These findings indicated that PRDX4 is involved in ESCC progression and may serve as a novel prognostic marker for patients with this disease.

High expression of PRDX4 predicts a
poor prognosis in patients with ESCC (A) UALCAN assay of the
effects of PRDX4 expression on the survival of patients with ESCA.
(B) GEPIA online software assay of the effects of PRDX4 expression
on the survival of patients with ESCA. (C) Sangerbox 3.0 online
software assay identifying high PRDX4 expression as a poor
prognostic factor in patients with ESCA. (D) RT-qPCR assay for
PRDX4 expression in patients with ESCC with different TNM stages.
(E) RT-qPCR assay of PRDX4 expression in patients with ESCC without
lymph node metastasis and with lymph node metastasis. (F) Log-rank
test determination of the prognostic value of PRDX4 in patients
with ESCC. **P<0.01 and ***P<0.001,
indicate statistical significance. PRDX4, peroxiredoxin 4; ESCC,
esophageal squamous cell carcinoma; ESCA, esophageal carcinoma;
GEPIA, Gene Expression Profiling Interactive Analysis; RT-qPCR,
reverse transcription quantitative polymerase chain reaction; TNM,
tumor-node-metastasis.

Figure 2

High expression of PRDX4 predicts a poor prognosis in patients with ESCC (A) UALCAN assay of the effects of PRDX4 expression on the survival of patients with ESCA. (B) GEPIA online software assay of the effects of PRDX4 expression on the survival of patients with ESCA. (C) Sangerbox 3.0 online software assay identifying high PRDX4 expression as a poor prognostic factor in patients with ESCA. (D) RT-qPCR assay for PRDX4 expression in patients with ESCC with different TNM stages. (E) RT-qPCR assay of PRDX4 expression in patients with ESCC without lymph node metastasis and with lymph node metastasis. (F) Log-rank test determination of the prognostic value of PRDX4 in patients with ESCC. **P<0.01 and ***P<0.001, indicate statistical significance. PRDX4, peroxiredoxin 4; ESCC, esophageal squamous cell carcinoma; ESCA, esophageal carcinoma; GEPIA, Gene Expression Profiling Interactive Analysis; RT-qPCR, reverse transcription quantitative polymerase chain reaction; TNM, tumor-node-metastasis.

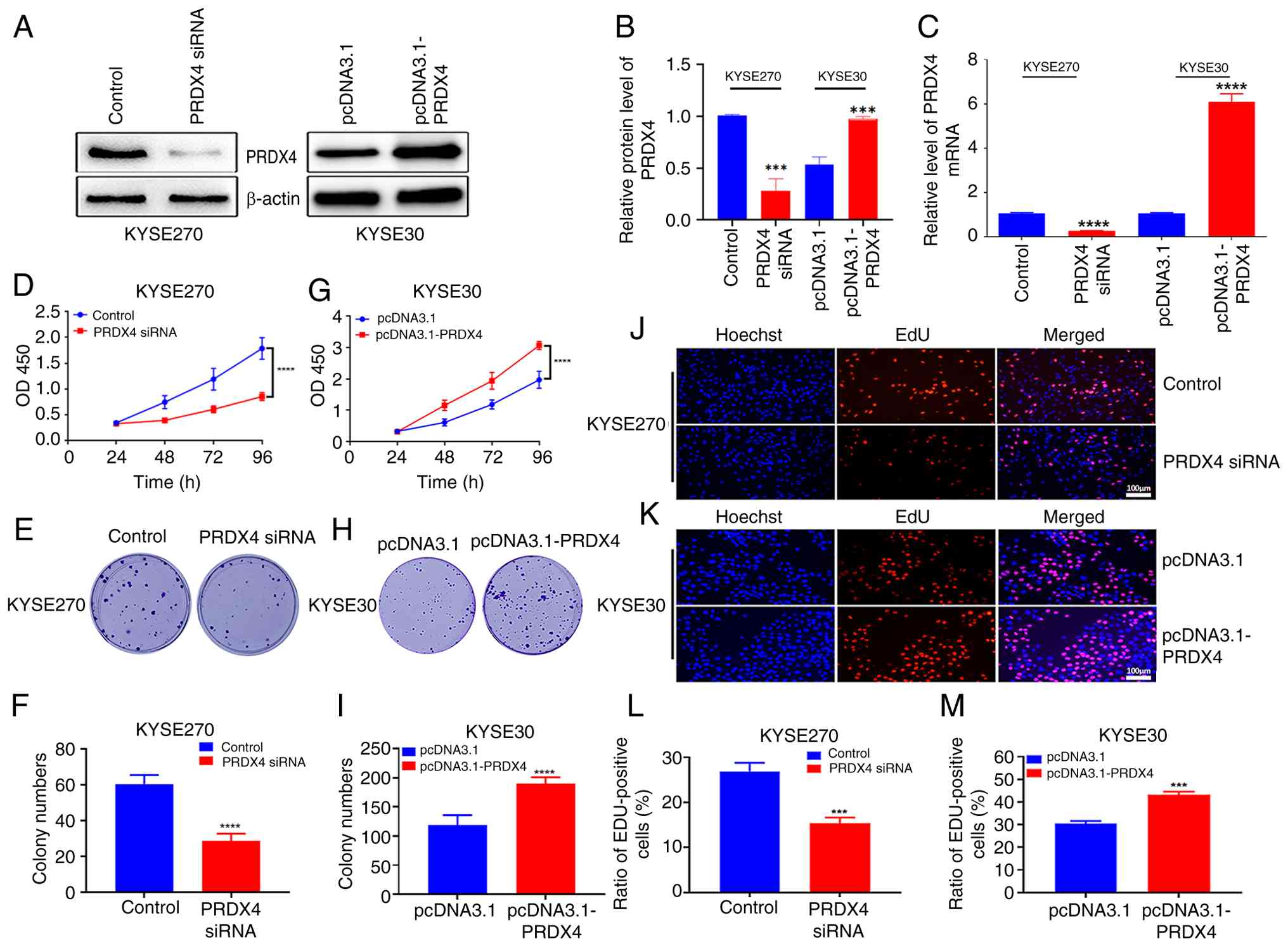
PRDX4 knockdown suppresses cell proliferation in ESCC cells

To further explore the biological role of PRDX4 in ESCC, ESCC cells were transfected with PRDX4 siRNA and the overexpression vector pcDNA3.1-PRDX4. PRDX4 siRNA significantly downregulated PRDX4 expression in KYSE520 cells with high PRDX4 expression (Fig. 3A and B), whereas pcDNA3.1-PRDX4 markedly upregulated PRDX4 expression in KYSE30 cells with low PRDX4 expression (Fig. 3A and B), which was further validated using RT-qPCR (Fig. 3C). Further investigation indicated that PRDX4 depletion inhibited cell proliferation and colony formation (Fig. 3D-F), whereas PRDX4 overexpression had the opposite effects (Fig. 3G-I). Furthermore, EdU staining revealed that PRDX4 downregulation markedly reduced the number of EdU-positive cells, whereas PRDX4 overexpression markedly increased the number of EdU-positive cells (Fig. 3J-M). These findings indicated that PRDX4 functions as an oncogene in ESCC cells.

PRDX4 knockdown suppresses cell
proliferation in ESCC cells. (A) Western blot analysis of the
protein expression of PRDX4 in KYSE270 cells transfected with PRDX4
siRNA and KYSE30 cells transfected with pcDNA3.1-PRDX4. (B) The
relative protein levels of PRDX4 in KYSE270 and KYSE30 cells with
different transfections. (C) RT-qPCR assay of the mRNA expression
of PRDX4 in KYSE270 cells transfected with PRDX4 siRNA and KYSE30
cells transfected with pcDNA3.1-PRDX4. (D) CCK-8 assay of cell
proliferation in KYSE270 cells transfected with PRDX4 siRNA. (E)
Colony formation assay of the colony-forming ability of KYSE270
cells transfected with PRDX4 siRNA. (F) Statistical analysis of the
number of colonies formed in KYSE270 cells transfected with PRDX4
siRNA. (G) CCK-8 assay of cell proliferation in KYSE30 cells
transfected with pcDNA3.1-PRDX4. (H) Colony formation assay of the
colony-forming ability of KYSE30 cells transfected with
pcDNA3.1-PRDX4. (I) Statistical analysis of the number of colonies
formed in KYSE30 cells transfected with pcDNA3.1-PRDX4. (J) EdU
staining assay of EdU-positive cells in KYSE270 cells transfected
with PRDX4 siRNA. Scale bar, 100 µm. (K) EdU staining assay of
EdU-positive cells in KYSE30 cells transfected with pcDNA3.1-PRDX4.
Scale bar, 100 µm. (L) Statistical analysis of the number of
EdU-positive cells in KYSE270 cells transfected with PRDX4 siRNA.
(M) Statistical analysis of the number of EdU-positive cells in
KYSE30 cells transfected with pcDNA3.1-PRDX4.
***P<0.001 and ****P<0.0001, indicate
statistical significance. PRDX4, peroxiredoxin 4; ESCC, esophageal
squamous cell carcinoma; siRNA, small interfering RNA; RT-qPCR,
reverse transcription-quantitative polymerase chain reaction;
CCK-8, Cell Counting Kit-8; EdU, 5-ethynyl-2'-deoxyuridine.

Figure 3

PRDX4 knockdown suppresses cell proliferation in ESCC cells. (A) Western blot analysis of the protein expression of PRDX4 in KYSE270 cells transfected with PRDX4 siRNA and KYSE30 cells transfected with pcDNA3.1-PRDX4. (B) The relative protein levels of PRDX4 in KYSE270 and KYSE30 cells with different transfections. (C) RT-qPCR assay of the mRNA expression of PRDX4 in KYSE270 cells transfected with PRDX4 siRNA and KYSE30 cells transfected with pcDNA3.1-PRDX4. (D) CCK-8 assay of cell proliferation in KYSE270 cells transfected with PRDX4 siRNA. (E) Colony formation assay of the colony-forming ability of KYSE270 cells transfected with PRDX4 siRNA. (F) Statistical analysis of the number of colonies formed in KYSE270 cells transfected with PRDX4 siRNA. (G) CCK-8 assay of cell proliferation in KYSE30 cells transfected with pcDNA3.1-PRDX4. (H) Colony formation assay of the colony-forming ability of KYSE30 cells transfected with pcDNA3.1-PRDX4. (I) Statistical analysis of the number of colonies formed in KYSE30 cells transfected with pcDNA3.1-PRDX4. (J) EdU staining assay of EdU-positive cells in KYSE270 cells transfected with PRDX4 siRNA. Scale bar, 100 µm. (K) EdU staining assay of EdU-positive cells in KYSE30 cells transfected with pcDNA3.1-PRDX4. Scale bar, 100 µm. (L) Statistical analysis of the number of EdU-positive cells in KYSE270 cells transfected with PRDX4 siRNA. (M) Statistical analysis of the number of EdU-positive cells in KYSE30 cells transfected with pcDNA3.1-PRDX4. ***P<0.001 and ****P<0.0001, indicate statistical significance. PRDX4, peroxiredoxin 4; ESCC, esophageal squamous cell carcinoma; siRNA, small interfering RNA; RT-qPCR, reverse transcription-quantitative polymerase chain reaction; CCK-8, Cell Counting Kit-8; EdU, 5-ethynyl-2'-deoxyuridine.

PRDX4 depletion inhibits cell migration and invasion in ESCC cells

In the present study, the role of PRDX4 in ESCC cell migration and invasion was explored. The results revealed that PRDX4 downregulation markedly suppressed ESCC cell migration and invasion (Fig. 4A-C). Western blot analysis demonstrated that PRDX4 knockdown markedly promoted the expression of E-cadherin, but reduced the expression of N-cadherin and vimentin (Fig. 4D and E). Conversely, PRDX4 overexpression significantly increased the migration and invasion abilities of ESCC cells (Fig. 4F-H), reduced E-cadherin expression, and increased N-cadherin and vimentin expression (Fig. 4I and J). These findings indicated that PRDX4 is an important regulator of ESCC cell invasion.

PRDX4 downregulation suppresses cell
migration and invasion in ESCC cells. (A) PRDX4 knockdown
suppresses cell migration and invasion in KYSE270 cells after
transfection with PRDX4 siRNA. Scale bar, 100 µm. (B) Statistical
analysis of the number of migratory cells in KYSE270 cells
transfected with PRDX4 siRNA. (C) Statistical analysis of the
number of invasive cells in KYSE270 cells transfected with PRDX4
siRNA. (D) Western blot analysis of the expression levels of
E-cadherin, N-cadherin and vimentin in KYSE270 cells transfected
with PRDX4 siRNA. (E) The relative protein levels of E-cadherin,
N-cadherin and vimentin in KYSE270 cells transfected with PRDX4
siRNA. (F) PRDX4 overexpression suppresses cell migration and
invasion in KYSE30 cells after transfection with pcDNA3.1-PRDX4.
Scale bar, 100 µm. (G) Statistical analysis of the number of
migratory cells in KYSE30 cells transfected with pcDNA3.1-PRDX4.
(H) Statistical analysis of the number of invasive cells in KYSE30
cells transfected with pcDNA3.1-PRDX4. (I) Western blot analysis of
the expression levels of E-cadherin, N-cadherin and vimentin in
KYSE30 cells transfected with pcDNA3.1-PRDX4. (J) The relative
protein levels of E-cadherin, N-cadherin and vimentin in KYSE30
cells transfected with pcDNA3.1-PRDX4. ***P<0.001 and
****P<0.0001, indicate statistical significance.
PRDX4, peroxiredoxin 4; ESCC, esophageal squamous cell carcinoma;
siRNA, small interfering RNA.

Figure 4

PRDX4 downregulation suppresses cell migration and invasion in ESCC cells. (A) PRDX4 knockdown suppresses cell migration and invasion in KYSE270 cells after transfection with PRDX4 siRNA. Scale bar, 100 µm. (B) Statistical analysis of the number of migratory cells in KYSE270 cells transfected with PRDX4 siRNA. (C) Statistical analysis of the number of invasive cells in KYSE270 cells transfected with PRDX4 siRNA. (D) Western blot analysis of the expression levels of E-cadherin, N-cadherin and vimentin in KYSE270 cells transfected with PRDX4 siRNA. (E) The relative protein levels of E-cadherin, N-cadherin and vimentin in KYSE270 cells transfected with PRDX4 siRNA. (F) PRDX4 overexpression suppresses cell migration and invasion in KYSE30 cells after transfection with pcDNA3.1-PRDX4. Scale bar, 100 µm. (G) Statistical analysis of the number of migratory cells in KYSE30 cells transfected with pcDNA3.1-PRDX4. (H) Statistical analysis of the number of invasive cells in KYSE30 cells transfected with pcDNA3.1-PRDX4. (I) Western blot analysis of the expression levels of E-cadherin, N-cadherin and vimentin in KYSE30 cells transfected with pcDNA3.1-PRDX4. (J) The relative protein levels of E-cadherin, N-cadherin and vimentin in KYSE30 cells transfected with pcDNA3.1-PRDX4. ***P<0.001 and ****P<0.0001, indicate statistical significance. PRDX4, peroxiredoxin 4; ESCC, esophageal squamous cell carcinoma; siRNA, small interfering RNA.

PRDX4 knockdown promotes ferroptosis in ESCC cells

Considering the important role of PRDX4 in oxidative stress, it was investigated whether PRDX4 affected ferroptosis in ESCC cells. It was revealed that PRDX4 depletion increased the levels of MDA and LPO but reduced the levels of GSH in ESCC cells (Fig. 5A). Furthermore, western blotting revealed that PRDX4 knockdown reduced the expression of ferroptosis inhibitory factors, such as GPX4 and SLC7A11, but increased the levels of the ferroptosis-promoting factor, PTGS2 (Fig. 5B and C). By contrast, PRDX4 overexpression significantly reduced the levels of MDA and LPO, but increased the levels of GSH in ESCC cells (Fig. 5D), accompanied by enhanced GPX4 and SLC7A11 levels and decreased PTGS2 levels (Fig. 5E and F). Notably, Fer-1 partly reversed the changes in the levels of MDA, LPO, and GSH, as well as the expression of GPX4, SLC7A11, and PTGS2 proteins induced by PRDX4 siRNA in KYSE270 cells (Fig. 5G-I). Similarly, erastin effectively induced ferroptosis, which was suppressed by PRDX4 overexpression in KYSE30 cells, coupled with alterations in the levels of key ferroptosis-related proteins, such as GPX4, SLC7A11, and PTGS2 (Fig. 5J-L). These findings indicated that PRDX4 may participate in the regulation of ferroptosis in ESCC cells.

PRDX4 is an important regulator of
ferroptosis in ESCC cells. (A) Determination of MDA, LPO and GSH
contents in KYSE270 cells after transfection with PRDX4 siRNA. (B)
Western blot analysis of the protein levels of GPX4, SLC7A11 and
PTGS2 in KYSE270 cells transfected with PRDX4 siRNA. (C) The
relative protein levels of GPX4, SLC7A11 and PTGS2 in KYSE270 cells
transfected with PRDX4 siRNA. (D) Determination of MDA, LPO and GSH
contents in KYSE30 cells after transfection with pcDNA3.1-PRDX4.
(E) Western blot analysis of the protein levels of GPX4, SLC7A11
and PTGS2 in KYSE30 cells transfected with pcDNA3.1-PRDX4. (F) The
relative protein levels of GPX4, SLC7A11 and PTGS2 in KYSE30 cells
transfected with pcDNA3.1-PRDX4. (G) Detection of the levels of
MDA, LPO and GSH in the control group, PRDX4 siRNA group and PRDX4
siRNA plus Fer-1 group in KYSE270 cells. (H) Western blot analysis
of the protein expression levels of GPX4, SLC7A11 and PTGS2 in the
control group, PRDX4 siRNA group and PRDX4 siRNA plus Fer-1 group
in KYSE270 cells. (I) The relative protein levels of GPX4, SLC7A11
and PTGS2 in the control group, PRDX4 siRNA group and PRDX4 siRNA
plus Fer-1 group in KYSE270 cells. (J) Detection of the levels of
MDA, LPO and GSH in the pcDNA3.1 group, pcDNA3.1-PRDX4 group and
pcDNA3.1-PRDX4 plus erastin group in KYSE30 cells. (K) Western blot
analysis of the protein expression levels of GPX4, SLC7A11 and
PTGS2 in the pcDNA3.1 group, pcDNA3.1-PRDX4 group and
pcDNA3.1-PRDX4 plus erastin group in KYSE30 cells. (L) The relative
protein levels of GPX4, SLC7A11 and PTGS2 in the pcDNA3.1 group,
pcDNA3.1-PRDX4 group and pcDNA3.1-PRDX4 plus erastin group in
KYSE30 cells. **P<0.01, ***P<0.001 and
****P<0.0001, indicate statistical significance.
PRDX4, peroxiredoxin 4; ESCC, esophageal squamous cell carcinoma;
siRNA, small interfering RNA; MDA, malondialdehyde; LPO, lipid
peroxidation; GSH, glutathione; GPX4, glutathione peroxidase 4;
SLC7A11, solute carrier family 7 member 11; PTGS2,
prostaglandin-endoperoxide synthase 2; Fer-1, ferrostatin-1; ns,
not significant.

Figure 5

PRDX4 is an important regulator of ferroptosis in ESCC cells. (A) Determination of MDA, LPO and GSH contents in KYSE270 cells after transfection with PRDX4 siRNA. (B) Western blot analysis of the protein levels of GPX4, SLC7A11 and PTGS2 in KYSE270 cells transfected with PRDX4 siRNA. (C) The relative protein levels of GPX4, SLC7A11 and PTGS2 in KYSE270 cells transfected with PRDX4 siRNA. (D) Determination of MDA, LPO and GSH contents in KYSE30 cells after transfection with pcDNA3.1-PRDX4. (E) Western blot analysis of the protein levels of GPX4, SLC7A11 and PTGS2 in KYSE30 cells transfected with pcDNA3.1-PRDX4. (F) The relative protein levels of GPX4, SLC7A11 and PTGS2 in KYSE30 cells transfected with pcDNA3.1-PRDX4. (G) Detection of the levels of MDA, LPO and GSH in the control group, PRDX4 siRNA group and PRDX4 siRNA plus Fer-1 group in KYSE270 cells. (H) Western blot analysis of the protein expression levels of GPX4, SLC7A11 and PTGS2 in the control group, PRDX4 siRNA group and PRDX4 siRNA plus Fer-1 group in KYSE270 cells. (I) The relative protein levels of GPX4, SLC7A11 and PTGS2 in the control group, PRDX4 siRNA group and PRDX4 siRNA plus Fer-1 group in KYSE270 cells. (J) Detection of the levels of MDA, LPO and GSH in the pcDNA3.1 group, pcDNA3.1-PRDX4 group and pcDNA3.1-PRDX4 plus erastin group in KYSE30 cells. (K) Western blot analysis of the protein expression levels of GPX4, SLC7A11 and PTGS2 in the pcDNA3.1 group, pcDNA3.1-PRDX4 group and pcDNA3.1-PRDX4 plus erastin group in KYSE30 cells. (L) The relative protein levels of GPX4, SLC7A11 and PTGS2 in the pcDNA3.1 group, pcDNA3.1-PRDX4 group and pcDNA3.1-PRDX4 plus erastin group in KYSE30 cells. **P<0.01, ***P<0.001 and ****P<0.0001, indicate statistical significance. PRDX4, peroxiredoxin 4; ESCC, esophageal squamous cell carcinoma; siRNA, small interfering RNA; MDA, malondialdehyde; LPO, lipid peroxidation; GSH, glutathione; GPX4, glutathione peroxidase 4; SLC7A11, solute carrier family 7 member 11; PTGS2, prostaglandin-endoperoxide synthase 2; Fer-1, ferrostatin-1; ns, not significant.

PRDX4 suppresses ferroptosis by regulating the PI3K/AKT signaling pathway

To further elucidate the potential molecular mechanisms of PRDX4 in the regulation of ferroptosis, the effects of PRDX4 on the PI3K/AKT signaling pathway in ESCC cells were explored. It was found that the increased levels of MDA and LPO and decreased levels of GSH, upon PRDX4 depletion were partly reversed by the PI3K activator, 740 Y-P (Fig. 6A). Notably, this activator significantly reduced the levels of MDA and LPO and enhanced the levels of GSH (Fig. 6A). Further investigation revealed that PRDX4 depletion reduced the expression of GPX4, p-PI3K, and p-AKT, which was partially recovered after 740 Y-P treatment (Fig. 6B and C). Furthermore, the decrease in the levels of MDA and LPO and the increase in the levels of GSH induced by PRDX4 overexpression were significantly reversed after treatment with the PI3K inhibitor, LY294002 (Fig. 6D). Notably, LY294002 significantly increased the levels of MDA and LPO, but reduced the levels of GSH (Fig. 6D). In addition, western blotting demonstrated that PRDX4 promoted the expression of GPX4, p-PI3K, and p-AKT, and this effect was reversed when PRDX4 was overexpressed in combination with LY294002 (Fig. 6E and F). These findings indicated that PRDX4 suppresses ferroptosis by activating the PI3K/AKT signaling pathway in ESCC cells.

PRDX4 suppresses ferroptosis of ESCC
cells by activating the PI3K/AKT signaling pathway. (A)
Determination of MDA, LPO and GSH contents in the absence or
presence of the PI3K activator 740 Y-P after PRDX4 knockdown in
KYSE270 cells. (B) Western blot analysis of the protein expression
levels of GPX4, p-PI3K, PI3K, p-AKT and AKT in the absence or
presence of the PI3K activator 740 Y-P after PRDX4 knockdown in
KYSE270 cells. (C) The relative protein levels of GPX4, p-PI3K,
PI3K, p-AKT and AKT in the absence or presence of the PI3K
activator 740 Y-P after PRDX4 knockdown in KYSE270 cells. (D)
Detection of MDA, LPO and GSH contents in the absence or presence
of the PI3K inhibitor LY294002 after PRDX4 overexpression in KYSE30
cells. (E) Western blot analysis of the protein expression levels
of GPX4, p-PI3K, PI3K, p-AKT and AKT in the absence or presence of
the PI3K inhibitor LY294002 after PRDX4 overexpression in KYSE30
cells. (F) The relative protein levels of GPX4, p-PI3K, PI3K, p-AKT
and AKT in the absence or presence of the PI3K inhibitor LY294002
after PRDX4 overexpression in KYSE30 cells. *P<0.05,
**P<0.01, and ****P<0.0001, indicate
statistical significance. PRDX4, peroxiredoxin 4; ESCC, esophageal
squamous cell carcinoma; PI3K, phosphoinositide 3-kinase; AKT,
protein kinase B; MDA, malondialdehyde; LPO, lipid peroxidation;
GSH, glutathione; GPX4, glutathione peroxidase 4; p-PI3K,
phosphorylated PI3K; p-AKT, phosphorylated AKT; ns, not
significant.

Figure 6

PRDX4 suppresses ferroptosis of ESCC cells by activating the PI3K/AKT signaling pathway. (A) Determination of MDA, LPO and GSH contents in the absence or presence of the PI3K activator 740 Y-P after PRDX4 knockdown in KYSE270 cells. (B) Western blot analysis of the protein expression levels of GPX4, p-PI3K, PI3K, p-AKT and AKT in the absence or presence of the PI3K activator 740 Y-P after PRDX4 knockdown in KYSE270 cells. (C) The relative protein levels of GPX4, p-PI3K, PI3K, p-AKT and AKT in the absence or presence of the PI3K activator 740 Y-P after PRDX4 knockdown in KYSE270 cells. (D) Detection of MDA, LPO and GSH contents in the absence or presence of the PI3K inhibitor LY294002 after PRDX4 overexpression in KYSE30 cells. (E) Western blot analysis of the protein expression levels of GPX4, p-PI3K, PI3K, p-AKT and AKT in the absence or presence of the PI3K inhibitor LY294002 after PRDX4 overexpression in KYSE30 cells. (F) The relative protein levels of GPX4, p-PI3K, PI3K, p-AKT and AKT in the absence or presence of the PI3K inhibitor LY294002 after PRDX4 overexpression in KYSE30 cells. *P<0.05, **P<0.01, and ****P<0.0001, indicate statistical significance. PRDX4, peroxiredoxin 4; ESCC, esophageal squamous cell carcinoma; PI3K, phosphoinositide 3-kinase; AKT, protein kinase B; MDA, malondialdehyde; LPO, lipid peroxidation; GSH, glutathione; GPX4, glutathione peroxidase 4; p-PI3K, phosphorylated PI3K; p-AKT, phosphorylated AKT; ns, not significant.

Discussion

The relationship between redox homeostasis and tumor development remains a hot topic of research. Therefore, targeting the genes related to redox homeostasis may provide therapeutic opportunities for various tumors. PRDX4 is an important antioxidant enzyme that widely participates in tumor progression and may be a potential prognostic biomarker for a variety of tumors (23,38,39), however, its role and molecular mechanism in the development and progression of ESCC remains unknown. The present study verified the high expression of PRDX4 in ESCC samples and cells, which was strongly linked to TNM staging and lymph node metastasis, and explained the dismal prognosis of patients with ESCA. Further investigations revealed that PRDX4 depletion suppressed ESCC cell proliferation, whereas PRDX4 overexpression had the opposite effect. Notably, PRDX4 knockdown induced ferroptosis by inhibiting the PI3K/AKT signaling pathway in ESCC cells. The findings indicated that targeting PRDX4 is a promising therapeutic approach for patients with ESCC.

Several studies have demonstrated that PRDX4 is frequently overexpressed in various tumor types. Kim et al (40) confirmed that PRDX4 was highly expressed in human glioblastoma cells and mouse models. Ummanni et al (39) found that PRDX3 and PRDX4 were overexpressed in prostate cancer samples, as was determined by reverse-phase protein arrays, and were negatively associated with TMPRSS2-ERG gene fusion (39). The iTRAQ technique revealed that PRDX4 is a metastasis-associated protein in oral squamous cell carcinoma (41). Notably, PRDX4 may be a novel prognostic marker for various tumors, including renal papillary cell carcinoma (24), colon adenocarcinoma (42), head and neck squamous cell carcinoma (43), and gastric cancer (23). These studies highlighted the clinical value of PRDX4 in most tumor types. In the present study, using bioinformatics analysis, it was found that PRDX4 is widely overexpressed in pan-cancer and ESCA, which was further validated in ESCC tissues and cells. Notably, high PRDX4 expression was strongly associated with TNM staging and lymph node metastasis in patients with ESCC. Patients with high PRDX4 expression exhibited shorter survival rates than those with low expression levels. Therefore, PRDX4 may be an important prognostic factor for patients with ESCA. The findings indicated that PRDX4 participates in the development and progression of ESCC and may be a potential prognostic factor for patients with ESCC.

Previous studies have highlighted the roles of PRDX4 in the regulation of cell proliferation, apoptosis, metastasis, and radiation resistance. Wang et al (17) found that PRDX4 suppressed anoikis and promoted growth and metastasis via the β-catenin/ID2 signaling pathway in hepatocellular carcinoma. In another study, PRDX4 depletion suppressed cell growth and radiation resistance, coupled with increased ROS levels, apoptosis, and DNA damage in glioblastoma cells (40). Our data also demonstrated that PRDX4 depletion suppressed cell proliferation and colony formation and reduced the number of EdU-positive cells, whereas PRDX4 overexpression promoted cell proliferation and colony formation and increased the number of EdU-positive cells in ESCC cells. In addition, the inhibition of cell migration and invasion, along with an increase of E-cadherin and a decrease in N-cadherin and vimentin expression, were observed upon PRDX4 knockdown; however, the opposite effects were observed following PRDX4 overexpression. These findings indicated that PRDX4 is a promising therapeutic target for patients with ESCC.

Ferroptosis is a cell-death pathway induced by the accumulation of phospholipid peroxides (44). GPX4 is a critical enzyme that protects cells from ferroptosis by reducing phospholipid peroxides using GSH as the reductant. Thus, GPX4 suppression can induce ferroptosis (45). SLC7A11, a key factor involved in ferroptosis, can increase intracellular cystine levels and GSH biosynthesis, thereby suppressing ferroptosis (46,47). PTGS2, an enzyme involved in lipid metabolism, promotes ferroptosis. To further explore the role of PRDX4 in ferroptosis in ESCC cells, the levels of ferroptosis-related markers were examined by western blotting. The findings revealed that PRDX4 depletion significantly increased the levels of MDA and LPO, but reduced the levels of GSH, whereas PRDX4 overexpression had the opposite effects. Stepwise investigation demonstrated that PRDX4 knockdown reduced the expression of GPX4 and SLC7A11, but enhanced the expression of PTGS2. Notably, the ferroptosis inhibitor Fer-1 partially reversed ferroptosis triggered by PRDX4 knockdown, whereas the ferroptosis inducer erastin partially promoted ferroptosis suppressed by PRDX4 overexpression in ESCC cells. Evidence suggests that PRDX4 is a major factor controlling ferroptosis in ESCC cells. The PI3K/AKT signaling pathway was shown to be critical for inhibiting ferroptosis by affecting lipid metabolism (48). The PI3K/AKT pathway was demonstrated to block ferroptosis by activating the NRF2/SLC7A11 signaling axis during cerebral ischemia (49). In the present study, it was found that the PI3K activator 740 Y-P significantly reduced the levels of MDA and LPO and increased the levels of GSH and GPX4 protein expression in ESCC cells, whereas the PI3K inhibitor LY294002 exerted the opposite effects. Notably, 740 Y-P and LY294002 partially reversed the effects of PRDX4 siRNA and PRDX4 overexpression. These findings indicated that PRDX4 suppresses ferroptosis by activating the PI3K/AKT signaling pathway. However, future studies employing genome-wide CRISPR-Cas9 screening may systematically identify PRDX4-interacting genes and novel regulatory networks involved in ferroptosis and tumor suppression. In addition, more detailed mechanistic insights require further identification of PRDX4-interacting proteins through co-immunoprecipitation coupled with mass spectrometry, which will help elucidate its functional role in ferroptosis, an aspect that will be addressed in our future studies.

In conclusion, the present study revealed that PRDX4 is highly expressed in ESCC samples and cells. High PRDX4 expression was strongly linked to TNM stage and lymph node metastasis in patients with ESCC and may be a potential prognostic indicator in patients with ESCA. PRDX4 knockdown suppressed ESCC cell proliferation and invasion by inactivating the PI3K/AKT signaling pathway, which further triggered ferroptosis in these cells (Fig. 7). These findings suggest that targeting PRDX4 is a promising therapeutic strategy for ESCC, thereby providing valuable insights into treatment approaches for patients with ESCC.

Proposed model of PRDX4-mediated
suppression of ferroptosis through regulation of the PI3K/AKT
pathway in ESCC. PRDX4 is highly expressed in ESCC samples and
cells. High PRDX4 expression is strongly associated with TNM
staging and lymph node metastasis in patients with ESCC and may
serve as an indicator of prognosis for patients with ESCA. PRDX4
knockdown suppresses cell proliferation and invasion of ESCC cells
by inactivating the PI3K/AKT signaling pathway, thereby triggering
ferroptosis in these cells. PRDX4, peroxiredoxin 4; PI3K,
phosphoinositide 3-kinase; AKT, protein kinase B; ESCC, esophageal
squamous cell carcinoma; TNM, tumor-node-metastasis; ESCA,
esophageal carcinoma.

Figure 7

Proposed model of PRDX4-mediated suppression of ferroptosis through regulation of the PI3K/AKT pathway in ESCC. PRDX4 is highly expressed in ESCC samples and cells. High PRDX4 expression is strongly associated with TNM staging and lymph node metastasis in patients with ESCC and may serve as an indicator of prognosis for patients with ESCA. PRDX4 knockdown suppresses cell proliferation and invasion of ESCC cells by inactivating the PI3K/AKT signaling pathway, thereby triggering ferroptosis in these cells. PRDX4, peroxiredoxin 4; PI3K, phosphoinositide 3-kinase; AKT, protein kinase B; ESCC, esophageal squamous cell carcinoma; TNM, tumor-node-metastasis; ESCA, esophageal carcinoma.

Acknowledgements

Not applicable.

Funding

Funding: The present study was supported by the Key project of Henan Provincial Science and Technology Research and Development Joint Fund (grant no. 225200810011), and Henan Province's key R&D and promotion projects (scientific and technological research) projects (grant nos. 252102311046 and 222102310099).

Availability of data and materials

The data generated in the present study may be requested from the corresponding author.

Authors' contributions

YLiu conceived and designed the current study. KL and SX performed the majority of the experiments, and interpreted the data. HL and TF performed data collection and interpretation. YLi and RR conducted the measurement of lipid peroxidation indicators, and interpreted the data. YX and SL contributed to the statistical analysis of the data. YLiu and SX wrote the original manuscript. KL and SX reviewed and revised the manuscript. KL and YLiu confirm the authenticity of all the raw data. All authors read and approved the final manuscript.

Ethical approval and consent to participate

The present study was approved (approval no. ZZUIRB 2023-239) by the Research and Ethics Committee of Zhengzhou University (Zhengzhou, China). Written informed consent was obtained from all patients.

Patient consent for publication

Not applicable.

Competing interests

The authors declare that they have no competing interests.

References

1 

Bray F, Ferlay J, Soerjomataram I, Siegel RL, Torre LA and Jemal A: Global cancer statistics 2018: GLOBOCAN estimates of incidence and mortality worldwide for 36 cancers in 185 countries. CA Cancer J Clin. 68:394–424. 2018.PubMed/NCBI View Article : Google Scholar

2 

Bi B, Qiu M, Liu P, Wang Q, Wen Y, Li Y, Li B, Li Y, He Y and Zhao J: Protein post-translational modifications: A key factor in colorectal cancer resistance mechanisms. Biochim Biophys Acta Gene Regul Mech. 1866(194977)2023.PubMed/NCBI View Article : Google Scholar

3 

Zeng H, Chen W, Zheng R, Zhang S, Ji JS, Zou X, Xia C, Sun K, Yang Z, Li H, et al: Changing cancer survival in China during 2003-15: A pooled analysis of 17 population-based cancer registries. Lancet Glob Health. 6:e555–e567. 2018.PubMed/NCBI View Article : Google Scholar

4 

Siegel RL, Miller KD, Fuchs HE and Jemal A: Cancer statistics, 2021. CA Cancer J Clin. 71:7–33. 2021.PubMed/NCBI View Article : Google Scholar

5 

Shi Y, Fang N, Li Y, Guo Z, Jiang W, He Y, Ma Z and Chen Y: Circular RNA LPAR3 sponges microRNA-198 to facilitate esophageal cancer migration, invasion, and metastasis. Cancer Sci. 111:2824–2836. 2020.PubMed/NCBI View Article : Google Scholar

6 

Rhee SG and Kil IS: Multiple functions and regulation of mammalian peroxiredoxins. Annu Rev Biochem. 86:749–775. 2017.PubMed/NCBI View Article : Google Scholar

7 

Rhee SG: Overview on peroxiredoxin. Mol Cells. 39:1–5. 2016.PubMed/NCBI View Article : Google Scholar

8 

Fujii J, Ikeda Y, Kurahashi T and Homma T: Physiological and pathological views of peroxiredoxin 4. Free Radic Biol Med. 83:373–379. 2015.PubMed/NCBI View Article : Google Scholar

9 

Cox AG, Pearson AG, Pullar JM, Jönsson TJ, Lowther WT, Winterbourn CC and Hampton MB: Mitochondrial peroxiredoxin 3 is more resilient to hyperoxidation than cytoplasmic peroxiredoxins. Biochem J. 421:51–58. 2009.PubMed/NCBI View Article : Google Scholar

10 

Perkins A, Nelson KJ, Parsonage D, Poole LB and Karplus PA: Peroxiredoxins: Guardians against oxidative stress and modulators of peroxide signaling. Trends Biochem Sci. 40:435–445. 2015.PubMed/NCBI View Article : Google Scholar

11 

Tavender TJ and Bulleid NJ: Peroxiredoxin IV protects cells from oxidative stress by removing H2O2 produced during disulphide formation. J Cell Sci. 123:2672–2679. 2010.PubMed/NCBI View Article : Google Scholar

12 

Zito E: PRDX4, an endoplasmic reticulum-localized peroxiredoxin at the crossroads between enzymatic oxidative protein folding and nonenzymatic protein oxidation. Antioxid Redox Signal. 18:1666–1674. 2013.PubMed/NCBI View Article : Google Scholar

13 

Harris IS and DeNicola GM: The complex interplay between antioxidants and ROS in cancer. Trends Cell Biol. 30:440–451. 2020.PubMed/NCBI View Article : Google Scholar

14 

Singh A, Kukreti R, Saso L and Kukreti S: Oxidative stress: A key modulator in neurodegenerative diseases. Molecules. 24(1583)2019.PubMed/NCBI View Article : Google Scholar

15 

Matés JM, Segura JA, Alonso FJ and Márquez J: Oxidative stress in apoptosis and cancer: An update. Arch Toxicol. 86:1649–1665. 2012.PubMed/NCBI View Article : Google Scholar

16 

Schieber M and Chandel NS: ROS function in redox signaling and oxidative stress. Curr Biol. 24:R453–R462. 2014.PubMed/NCBI View Article : Google Scholar

17 

Wang W, Shen XB, Huang DB, Jia W, Liu WB and He YF: Peroxiredoxin 4 suppresses anoikis and augments growth and metastasis of hepatocellular carcinoma cells through the β-catenin/ID2 pathway. Cell Oncol (Dordr). 42:769–781. 2019.PubMed/NCBI View Article : Google Scholar

18 

Jiang W, Wang M, Chen Q, Yu X, Liu G, He X, Mei C and Ou C: Immune infiltration related PRDX4 facilitates the malignant features and drug resistance of breast cancer. Sci Rep. 15(27507)2025.PubMed/NCBI View Article : Google Scholar

19 

Liu Y, Han J, Shioya A, Zhang YX, Dung VA, Oyama T, Guo X, Yang Q, Ito T and Yamada S: The immunohistochemical combination of low SGLT2 expression and high PRDX4 expression independently predicts shortened survival in patients undergoing surgical resection for hepatoblastoma. Diagn Pathol. 20(2)2025.PubMed/NCBI View Article : Google Scholar

20 

Li H, Wang Z, Chen X, Li S and Zhang F: Resveratrol downregulated PRDX4 expression to inhibit the progression of renal cell carcinoma via Wnt/β-catenin pathway. Food Sci Nutr. 13(e70352)2025.PubMed/NCBI View Article : Google Scholar

21 

Lei P, Yu L, Sun X, Hao J, Shi W, Sun H, Guo X, Jia X, Liu T, Zhang DL, et al: Exploring the role of PRDX4 in the development of uterine corpus endometrial carcinoma. Med Oncol. 41(48)2024.PubMed/NCBI View Article : Google Scholar

22 

Han J, Itoh T, Shioya A, Sakurai M, Oyama T, Kumagai M, Takamura H, Okuro M, Mukai T, Kitakata H, et al: The combination of the low immunohistochemical expression of peroxiredoxin 4 and perilipin 2 predicts longer survival in pancreatic ductal adenocarcinoma with peroxiredoxin 4 possibly playing a main role. Histol Histopathol. 38:1415–1427. 2023.PubMed/NCBI View Article : Google Scholar

23 

Park SY, Lee YJ, Park J, Kim TH, Hong SC, Jung EJ, Ju YT, Jeong CY, Park HJ, Ko GH, et al: PRDX4 overexpression is associated with poor prognosis in gastric cancer. Oncol Lett. 19:3522–3530. 2020.PubMed/NCBI View Article : Google Scholar

24 

Kocatürk B: In silico analysis reveals PRDX4 as a prognostic and oncogenic marker in renal papillary cell carcinoma. Gene. 859(147201)2023.PubMed/NCBI View Article : Google Scholar

25 

Dixon SJ, Lemberg KM, Lamprecht MR, Skouta R, Zaitsev EM, Gleason CE, Patel DN, Bauer AJ, Cantley AM, Yang WS, et al: Ferroptosis: An iron-dependent form of nonapoptotic cell death. Cell. 149:1060–1072. 2012.PubMed/NCBI View Article : Google Scholar

26 

Stockwell BR, Friedmann Angeli JP, Bayir H, Bush AI, Conrad M, Dixon SJ, Fulda S, Gascón S, Hatzios SK, Kagan VE, et al: Ferroptosis: A regulated cell death nexus linking metabolism, redox biology, and disease. Cell. 171:273–285. 2017.PubMed/NCBI View Article : Google Scholar

27 

Yang WS, SriRamaratnam R, Welsch ME, Shimada K, Skouta R, Viswanathan VS, Cheah JH, Clemons PA, Shamji AF, Clish CB, et al: Regulation of ferroptotic cancer cell death by GPX4. Cell. 156:317–331. 2014.PubMed/NCBI View Article : Google Scholar

28 

Bersuker K, Hendricks JM, Li Z, Magtanong L, Ford B, Tang PH, Roberts MA, Tong B, Maimone TJ, Zoncu R, et al: The CoQ oxidoreductase FSP1 acts parallel to GPX4 to inhibit ferroptosis. Nature. 575:688–692. 2019.PubMed/NCBI View Article : Google Scholar

29 

Mao C, Liu X, Zhang Y, Lei G, Yan Y, Lee H, Koppula P, Wu S, Zhuang L, Fang B, et al: DHODH-mediated ferroptosis defence is a targetable vulnerability in cancer. Nature. 593:586–590. 2021.PubMed/NCBI View Article : Google Scholar

30 

Wang SJ, Li D, Ou Y, Jiang L, Chen Y, Zhao Y and Gu W: Acetylation is crucial for p53-mediated ferroptosis and tumor suppression. Cell Rep. 17:366–373. 2016.PubMed/NCBI View Article : Google Scholar

31 

Jiang L, Kon N, Li T, Wang SJ, Su T, Hibshoosh H, Baer R and Gu W: Ferroptosis as a p53-mediated activity during tumour suppression. Nature. 520:57–62. 2015.PubMed/NCBI View Article : Google Scholar

32 

Zhao Y, Liu Z, Liu G, Zhang Y, Liu S, Gan D, Chang W, Peng X, Sung ES, Gilbert K, et al: Neutrophils resist ferroptosis and promote breast cancer metastasis through aconitate decarboxylase 1. Cell Metab. 35:1688–1703.e10. 2023.PubMed/NCBI View Article : Google Scholar

33 

Dos Santos AF, Fazeli G, Xavier da Silva TN and Friedmann Angeli JP: Ferroptosis: Mechanisms and implications for cancer development and therapy response. Trends Cell Biol. 33:1062–1076. 2023.PubMed/NCBI View Article : Google Scholar

34 

Torres-Velarde JM, Allen KN, Salvador-Pascual A, Leija RG, Luong D, Moreno-Santillán DD, Ensminger DC and Vázquez-Medina JP: Peroxiredoxin 6 suppresses ferroptosis in lung endothelial cells. Free Radic Biol Med. 218:82–93. 2024.PubMed/NCBI View Article : Google Scholar

35 

Fujita H, Tanaka YK, Ogata S, Suzuki N, Kuno S, Barayeu U, Akaike T, Ogra Y and Iwai K: PRDX6 augments selenium utilization to limit iron toxicity and ferroptosis. Nat Struct Mol Biol. 31:1277–1285. 2024.PubMed/NCBI View Article : Google Scholar

36 

Luo P, Liu D, Zhang Q, Yang F, Wong YK, Xia F, Zhang J, Chen J, Tian Y, Yang C, et al: Celastrol induces ferroptosis in activated HSCs to ameliorate hepatic fibrosis via targeting peroxiredoxins and HO-1. Acta Pharm Sin B. 12:2300–2314. 2022.PubMed/NCBI View Article : Google Scholar

37 

Livak KJ and Schmittgen TD: Analysis of relative gene expression data using real-time quantitative PCR and the 2(-Delta Delta C(T)) method. Methods. 25:402–408. 2001.PubMed/NCBI View Article : Google Scholar

38 

Guo X, Noguchi H, Ishii N, Homma T, Hamada T, Hiraki T, Zhang J, Matsuo K, Yokoyama S, Ishibashi H, et al: The association of peroxiredoxin 4 with the initiation and progression of hepatocellular carcinoma. Antioxid Redox Signal. 30:1271–1284. 2019.PubMed/NCBI View Article : Google Scholar

39 

Ummanni R, Barreto F, Venz S, Scharf C, Barett C, Mannsperger HA, Brase JC, Kuner R, Schlomm T, Sauter G, et al: Peroxiredoxins 3 and 4 are overexpressed in prostate cancer tissue and affect the proliferation of prostate cancer cells in vitro. J Proteome Res. 11:2452–2466. 2012.PubMed/NCBI View Article : Google Scholar

40 

Kim TH, Song J, Alcantara Llaguno SR, Murnan E, Liyanarachchi S, Palanichamy K, Yi JY, Viapiano MS, Nakano I, Yoon SO, et al: Suppression of peroxiredoxin 4 in glioblastoma cells increases apoptosis and reduces tumor growth. PLoS One. 7(e42818)2012.PubMed/NCBI View Article : Google Scholar

41 

Chang KP, Yu JS, Chien KY, Lee CW, Liang Y, Liao CT, Yen TC, Lee LY, Huang LL, Liu SC, et al: Identification of PRDX4 and P4HA2 as metastasis-associated proteins in oral cavity squamous cell carcinoma by comparative tissue proteomics of microdissected specimens using iTRAQ technology. J Proteome Res. 10:4935–4947. 2011.PubMed/NCBI View Article : Google Scholar

42 

Zhou H, Li L, Chen J, Hou S, Zhou T and Xiong Y: Expression and prognostic value of PRDX family in colon adenocarcinoma by integrating comprehensive analysis and in vitro and in vivo validation. Front Oncol. 13(1136738)2023.PubMed/NCBI View Article : Google Scholar

43 

Cao R, Zhang W, Zhang H, Wang L, Chen X, Ren X, Cheng B and Xia J: Comprehensive analysis of the PRDXs family in head and neck squamous cell carcinoma. Front Oncol. 12(798483)2022.PubMed/NCBI View Article : Google Scholar

44 

Jiang X, Stockwell BR and Conrad M: Ferroptosis: Mechanisms, biology and role in disease. Nat Rev Mol Cell Biol. 22:266–282. 2021.PubMed/NCBI View Article : Google Scholar

45 

Stockwell BR: Ferroptosis turns 10: Emerging mechanisms, physiological functions, and therapeutic applications. Cell. 185:2401–2421. 2022.PubMed/NCBI View Article : Google Scholar

46 

Guo W, Zhao Y, Zhang Z, Tan N, Zhao F, Ge C, Liang L, Jia D, Chen T, Yao M, et al: Disruption of xCT inhibits cell growth via the ROS/autophagy pathway in hepatocellular carcinoma. Cancer Lett. 312:55–61. 2011.PubMed/NCBI View Article : Google Scholar

47 

Huang Y, Dai Z, Barbacioru C and Sadée W: Cystine-glutamate transporter SLC7A11 in cancer chemosensitivity and chemoresistance. Cancer Res. 65:7446–7454. 2005.PubMed/NCBI View Article : Google Scholar

48 

Xu J, Li Y, Kang M, Chang C, Wei H, Zhang C and Chen Y: Multiple forms of cell death: A focus on the PI3K/AKT pathway. J Cell Physiol. 238:2026–2038. 2023.PubMed/NCBI View Article : Google Scholar

49 

Fu C, Wu Y, Liu S, Luo C, Lu Y, Liu M, Wang L, Zhang Y and Liu X: Rehmannioside A improves cognitive impairment and alleviates ferroptosis via activating PI3K/AKT/Nrf2 and SLC7A11/GPX4 signaling pathway after ischemia. J Ethnopharmacol. 289(115021)2022.PubMed/NCBI View Article : Google Scholar

Related Articles

  • Abstract
  • View
  • Download
  • Twitter
Copy and paste a formatted citation
Spandidos Publications style
Li K, Xu S, Liu H, Fan T, Li Y, Ren R, Xu Y, Li S and Liu Y: Peroxiredoxin 4 suppresses ferroptosis in esophageal squamous cell carcinoma by activating the phosphoinositide 3‑kinase &nbsp;signaling pathway. Biomed Rep 24: 60, 2026.
APA
Li, K., Xu, S., Liu, H., Fan, T., Li, Y., Ren, R. ... Liu, Y. (2026). Peroxiredoxin 4 suppresses ferroptosis in esophageal squamous cell carcinoma by activating the phosphoinositide 3‑kinase &nbsp;signaling pathway. Biomedical Reports, 24, 60. https://doi.org/10.3892/br.2026.2133
MLA
Li, K., Xu, S., Liu, H., Fan, T., Li, Y., Ren, R., Xu, Y., Li, S., Liu, Y."Peroxiredoxin 4 suppresses ferroptosis in esophageal squamous cell carcinoma by activating the phosphoinositide 3‑kinase &nbsp;signaling pathway". Biomedical Reports 24.5 (2026): 60.
Chicago
Li, K., Xu, S., Liu, H., Fan, T., Li, Y., Ren, R., Xu, Y., Li, S., Liu, Y."Peroxiredoxin 4 suppresses ferroptosis in esophageal squamous cell carcinoma by activating the phosphoinositide 3‑kinase &nbsp;signaling pathway". Biomedical Reports 24, no. 5 (2026): 60. https://doi.org/10.3892/br.2026.2133
Copy and paste a formatted citation
x
Spandidos Publications style
Li K, Xu S, Liu H, Fan T, Li Y, Ren R, Xu Y, Li S and Liu Y: Peroxiredoxin 4 suppresses ferroptosis in esophageal squamous cell carcinoma by activating the phosphoinositide 3‑kinase &nbsp;signaling pathway. Biomed Rep 24: 60, 2026.
APA
Li, K., Xu, S., Liu, H., Fan, T., Li, Y., Ren, R. ... Liu, Y. (2026). Peroxiredoxin 4 suppresses ferroptosis in esophageal squamous cell carcinoma by activating the phosphoinositide 3‑kinase &nbsp;signaling pathway. Biomedical Reports, 24, 60. https://doi.org/10.3892/br.2026.2133
MLA
Li, K., Xu, S., Liu, H., Fan, T., Li, Y., Ren, R., Xu, Y., Li, S., Liu, Y."Peroxiredoxin 4 suppresses ferroptosis in esophageal squamous cell carcinoma by activating the phosphoinositide 3‑kinase &nbsp;signaling pathway". Biomedical Reports 24.5 (2026): 60.
Chicago
Li, K., Xu, S., Liu, H., Fan, T., Li, Y., Ren, R., Xu, Y., Li, S., Liu, Y."Peroxiredoxin 4 suppresses ferroptosis in esophageal squamous cell carcinoma by activating the phosphoinositide 3‑kinase &nbsp;signaling pathway". Biomedical Reports 24, no. 5 (2026): 60. https://doi.org/10.3892/br.2026.2133
Follow us
  • Twitter
  • LinkedIn
  • Facebook
About
  • Spandidos Publications
  • Careers
  • Cookie Policy
  • Privacy Policy
How can we help?
  • Help
  • Live Chat
  • Contact
  • Email to our Support Team