International Journal of Molecular Medicine is an international journal devoted to molecular mechanisms of human disease.
International Journal of Oncology is an international journal devoted to oncology research and cancer treatment.
Covers molecular medicine topics such as pharmacology, pathology, genetics, neuroscience, infectious diseases, molecular cardiology, and molecular surgery.
Oncology Reports is an international journal devoted to fundamental and applied research in Oncology.
Experimental and Therapeutic Medicine is an international journal devoted to laboratory and clinical medicine.
Oncology Letters is an international journal devoted to Experimental and Clinical Oncology.
Explores a wide range of biological and medical fields, including pharmacology, genetics, microbiology, neuroscience, and molecular cardiology.
International journal addressing all aspects of oncology research, from tumorigenesis and oncogenes to chemotherapy and metastasis.
Multidisciplinary open-access journal spanning biochemistry, genetics, neuroscience, environmental health, and synthetic biology.
Open-access journal combining biochemistry, pharmacology, immunology, and genetics to advance health through functional nutrition.
Publishes open-access research on using epigenetics to advance understanding and treatment of human disease.
An International Open Access Journal Devoted to General Medicine.
Despite recent advances in oncologic therapies, cancer remains a significant cause of morbidity and mortality worldwide (1). Lung cancer is the most common cancer worldwide, and non-small cell lung carcinoma accounts for ~80% of all lung cancers (2). Surgical excision is the foundation of treatment for this type of cancer; however, metastatic disease is the most common cause of cancer-associated mortality (3–5).
It has previously been demonstrated that anesthetics and anesthesia techniques have an impact on the invasive and migratory ability of cancer cells, and may possibly affect the long-term prognosis of patients who have undergone cancer surgery (3). Pain management is a mandatory procedure in patients with cancer, since it improves the patient's quality of life and compliance to therapy (6). Opioids, particularly morphine, represent a mainstay of treatment for postoperative pain and for many types of chronic pain, including pain associated with cancer (6–8). However, previous studies have suggested that morphine analgesia may lead to a reduction in the activity and number of natural killer cells, which may weaken the immunologic barrier function and promote the differentiation of T helper (Th)1 lymphocytes into Th2 lymphocytes (9–11). Furthermore, previous preclinical data has suggested that morphine is proangiogenic and thus promotes cancer cell growth (12). One recent epidemiological study demonstrated that the replacement of postoperative opioids with epidural analgesia successfully reduced the risk of biochemical cancer recurrence following prostatectomy surgery, suggesting that opioids may favor cancer recurrence (13). Therefore, the selection of appropriate analgesics is vital in order to decrease the risk of metastasis and improve the quality of life of patients with cancer (14).
Oxycodone hydrochloride is a semi-synthetic opioid agent extracted from the alkaloid thebaine (15). The affinity of oxycodone hydrochloride for the µ-opioid receptor is one-fifth to one-fortieth that of morphine, however, it is able to fully activate the κ-opioid receptor (15,16). Although oxycodone possesses similar analgesic effects to morphine, its effects on the growth, apoptosis and migration of cancer are yet to be elucidated. The present in vitro study compared the effects of morphine and oxycodone on the proliferation, apoptosis and migration of the A549 human lung cancer cell line.
The A549 human lung cancer cell line was provided by the Department of Oncology, Jinling Hospital, Nanjing University (Nanjing, China). RPMI 1640 medium was purchased from HyClone Laboratories (GE Healthcare Life Sciences, Logan, UT, USA). Fetal calf serum (FCS), trypsin, penicillin and streptomycin were obtained from Gibco (Thermo Fisher Scientific Inc., Waltham, MA, USA). Oxycodone hydrochloride was purchased from Mundipharma Pharmaceutical Co., Ltd. (Cambridge, UK) and morphine hydrochloride was purchased from Shenyang First Pharmaceutical Factory of Northeast Pharmaceutical Group Co., Ltd. (Shenyang, China). The kits for apoptosis detection, human vascular endothelial growth factor (VEGF) and urokinase-type plasminogen activator (uPA) were purchased from Nanjing KeyGen Biotech Co., Ltd. (Nanjing, China). The PCR primers were synthesized by Invitrogen (Thermo Fisher Scientific Inc.) and the polymerase chain reaction (PCR) Master mix reagents were purchased from Promega Corporation (Madison, WI, USA). Intercellular cell adhesion molecule (ICAM)-1 antibody was purchased from Nanjing Dizhao Biological Technology Co., Ltd. (Nanjing, China).
The oxycodone hydrochloride and morphine hydrochloride preparations were diluted to the desired concentrations with culture media under sterile conditions.
A549 cells were cultured in RPMI 1640 medium supplemented with 10% FCS, 100 U/µl penicillin and 100 g/µl streptomycin, and incubated at 37°C in an atmosphere containing 5% CO2. Once the cells were confluent, they were digested with 0.25% trypsin and passaged in order to maintain cells in a logarithmic phase of growth. Cell proliferation was observed under an inverted microscope (Olympus Corporation, Tokyo, Japan) every 24 h and cells were routinely passaged every 2–3 days.
The cells were digested and seeded in 96-well plates at a concentration of 1×105 cells/µl, with the exception of the outermost wells, which were filled with sterile saline solution. The cells were then washed twice with phosphate-buffered saline (PBS), and the study agents were diluted to the desired concentrations using culture solution and added to each well to a total volume of 100 µl. The control and blank control wells were set up and 15 µl methyl thiazolyl tetrazolium solution (5 mg/µl; Biocam GmbH, Berlin, Germany) was added to each well 48 h after adding the study drugs. The control well indicates the cells without adding the drug, while the blank control was exposed to culture solution only. After 4 h, dimethyl sulfoxide (150 µl) was added to each well, and the plate was agitated for 10 min in a shaker, in order to dissolve the crystals. Optical density (OD) was measured at 490 nm using the enzyme-linked immunosorbent assay method, and the cell inhibition rate was subsequently calculated for each treatment group.
Cell apoptosis was analyzed using an Annexin V-Fluorescein Isothiocyanate (FITC) Apoptosis Detection kit (BD Pharmingen, San Diego, CA, USA), according to the manufacturer's protocol.
In the logarithmic growth phase, the A549 cells were seeded into 6-well plates (2 µl/well; 1×105 cells/µl), cultured in an incubator for 24 h and the supernatant was discarded prior to the addition of the drug-containing media to the appropriate wells. Subsequently, the 6-well plate was incubated for 48 h, and the cells were collected by digestion with trypsin. The cells were then washed twice with PBS, centrifuged at 375 × g for 5 min and resuspended in 500 µl binding buffer. A total of 5 µl Annexin V-FITC was added and mixed into the cell suspension, followed by the addition of 5 µl propidium iodide and subsequent mixing. The reaction was incubated for 5–15 min in a dark room. The early apoptotic cells were detected by flow cytometry within 1 h.
Lines were drawn on the back of a 6-well plate with a marker pen; the transverse lines were drawn uniformly at distances of 0.5–1 cm between the lines using a ruler, and the lines passed through the wells. Each well was subsequently inoculated with ~5×105 cells, and vertical scratches perpendicular to the transverse lines on the underside of the plate were made the following day using a pen tip and a ruler. The cells were washed three times with PBS in order to remove the excess cell debris, in order to retain a clean wounding line. The plate was incubated at 37°C for 24 h in an atmosphere containing 5% CO2, prior to sampling, and images were captured using a DSC-HX1 digital camera (Sony Corporation, Tokyo, Japan).
A549 cells were treated with various concentrations of oxycodone and morphine, and subsequently cultured for 48 h. cDNA was synthesized using a Takara Reverse Transcription kit (Clontech Laboratories, Inc., Mountain View, CA, USA) according to the manufacturer's protocol. Briefly, total RNA samples were isolated from human lung cancer cells (A549) using a Simply P Total RNA isolation Kit (BioFlux Corporation, Tokyo, Japan) according to the manufacturers instructions. The quantity of total RNA was determined using an ND-1000 spectrophotometer (NanoDrop; Thermo Fisher Scientific, Wilmington, DE, USA) by measuring the optical density at A260 and A280 nm. Subsequently, the concentration of mRNA was adjusted to 1.0 g/ml. According to the manufacturer's protocol for the PCR Master Mix kit (Promega Corporation), 25 mg reaction mixture was prepared in order to perform the PCR reaction. The cycling program was performed as follows: One cycle at 95°C for 5 min; 32 cycles of 95°C for 30 sec, 55°C for 30 sec, 72°C for 45 sec; followed by a final elongation step at 72°C for 10 min, using a MultiGene Gradient PCR thermal cycler (Labnet International, Inc., Edison, NJ, USA). For p53, the forward primer was 5-GAAACTACTTCCTGAAAACAACGT-3 and the reverse was 5-GCCTCACAACCTCCGTCAT-3, the amplicon size is 455 bp. For Bax, the forward primer was 5-TTCTGACGGCAACTTCAACTG-3, and the reverse was 5-TGAGGAGTCTCACCCAACCA-3, the amplicon size is 188 bp. For Bcl-2, the forward primer was 5-GACGCTTTGCCACGGTGGTG-3, and the reverse was 5-GGGGCAGGCATGTTGACTTCAC-3, the amplicon size is 356 bp. For β-actin, the forward primer was 5-AACAAGATGAGATTGGCA-3, and the reverse was 5-AGTGGGGTGGCTTTTAGGAT-3, the amplicon size is 251 bp. The 10 µl PCR products were separated by electrophoresis on a 1.5% agarose gel, and images were captured using a Gel Doc XR gel-imaging system (Bio-Rad Laboratories, Inc., Hercules, CA, USA). The experiment was repeated three times. The mean grayscale values of the electrophoretic bands were analyzed using Quantity One 4.4.0 software (Bio-Rad Laboratories, Inc.).
The cells were washed with PBS solution, the lysis buffer (Beyotime Biotech, Jiangsu, China) was added and the cell mixture was pipetted up and down several times. Following complete pyrolysis, the mixture was centrifuged at 14,000 × g for 5 min, and the supernatant was retained. The samples were prepared as follows: i) Blank wells, the blank control wells contained chromogenic reagents A and B and stop solution, and the operation steps were consistent with the other treatments; ii) testing sample wells, 100 µl cell culture supernatant was added and incubated at 37°C for 90 min prior to the addition of 100 µl biotin-labeled anti-uPA (1:100; SCS415Hu) and VEGF (1:100; SEA150Hu) antibodies (Dizhao Co., Ltd, Nanjing, China), which were incubated at 37°C for 60 min. Following washing three times, 100 µl horseradish peroxidase (HRP)-conjugated streptavidin secondary antibody was added to each well, and the plate was covered with a microplate sealer, gently shaken and incubated at 37°C for 30 min; and iii) standard wells, 100 µl standard substance was added and incubated at 37°C for 90 min, following this no washing was performed and 100 µl biotin-labeled anti-uPA antibodies were subsequently added to the wells, and the plate was incubated at 37°C for 60 min. The wells were washed three times, 100 µl HRP-conjugated streptavidin was added, the plate was covered with a microplate sealer and gently shaken, and incubated at 37°C for 30 min. Following this, 50 µl chromogenic reagents A and B was added to each well and the plate was shaken gently and placed in the dark at 37°C for 15-min color development. To terminate the reaction, 100 µl stop solution was added to each well. A blank well was taken as zero, and the OD of each well was successively measured at 450 nm within 10 min of administering the stop solution, using a microplate reader (Bio-Rad Laboratories, Inc.). The standard curve and the concentrations of uPA and VEGF were calculated according to the concentration and the corresponding OD value of the standard wells.
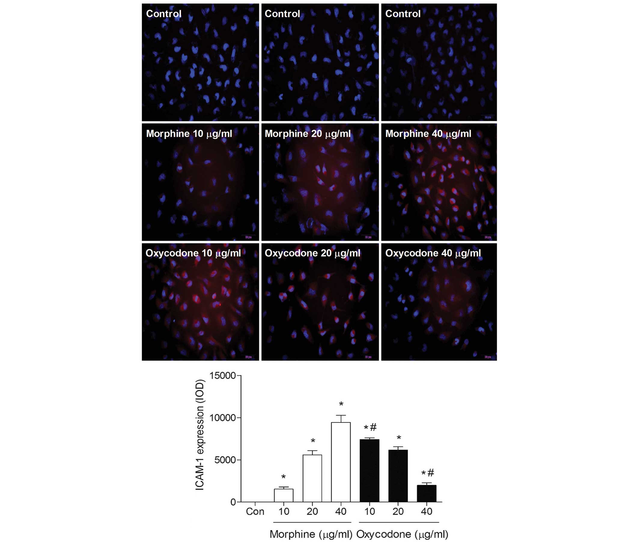
Cells were seeded into six-well plates with a 22×22 cm coverslip. The following day, when the cells had adhered to the walls, the cells were fixed with 4% paraformaldehyde and washed three times with PBS. Following this, Triton X-100 (0.2%-0.5% in PBS) was used to permeabilize the cells for 10 min, prior to washing three times with PBS. Subsequently, the cells were blocked with 2% bovine serum albumin for 30 min, washed twice with PBS and incubated with primary antibodies at room temperature for 1 h. Following washing three times with PBS, the cells were incubated with secondary antibodies for 30–40 min at room temperature and subsequently washed with PBS four times. ICAM-1 (0.5 µg/µl) was then added to the cells and incubated for 10 min prior to washing three times with PBS. Finally, the cells were mounted with 20 µl mounting medium and observed using an Axio Observer A1 microscope (Carl Zeiss AG, Oberkochen, Germany).
Data analysis was performed using SPSS software (version 16.0; SPSS, Inc., Chicago, IL, USA). Statistical analysis was performed using analysis of variance followed by Tukey's test for individual comparisons between group means. Data are presented as the mean ± standard error of the mean. P<0.05 was considered to indicate a statistically significant difference.
As shown in Fig. 1, microscopic observation of the A549 cells in the control group demonstrated that they were uniform in size and grew adherently with a fusiform shape. Following treatment with oxycodone and morphine, the morphology of the A549 cells altered; the cells were no longer uniform size and exhibited irregular contours. Furthermore, the cells exhibited typical apoptotic characteristics, including total atrophy and decreased cellular refractivity following treatment with 40 µg/ml oxycodone or morphine, with a more obvious inhibitory effect demonstrated following oxycodone administration.
The proliferation of A549 cells was significantly inhibited following treatment with oxycodone or morphine, and both agents demonstrated a significant inhibitory effect (P<0.05) in a dose-dependent manner (Fig. 2). Furthermore, when the concentrations were >20 µg/ml the inhibitory effects of oxycodone were increased, as compared with morphine administration (P<0.05).
Following treatment with 10 µg/ml oxycodone or morphine, no differences in the rates of early apoptosis were demonstrated after 48 h, as compared with the control group (P>0.05; Fig. 3). However, oxycodone or morphine treatment was able to significantly promote apoptosis when the concentrations were >20 µg/ml (P<0.05).
As outlined in Fig. 4, the scratch assay suggested that morphine may significantly increase (P<0.05) the migratory ability of A549 lung cancer cells in a dose-dependent manner; whereas the migratory abilities of the A549 lung cancer cells in the oxycodone group were significantly decreased (P<0.05) in a dose-dependent manner. Furthermore, when the concentrations were >20 µg/ml, the migration distances were significantly greater in the oxycodone groups, as compared with the morphine groups (P<0.05).
VEGF expression levels in the morphine and oxycodone groups were significantly decreased (P<0.05), as compared with the control group (Fig. 5). Furthermore, at the concentrations of 40 µg/ml, the expression levels of VEGF were reduced in the oxycodone group, as compared with the morphine group (P<0.05). In addition, oxycodone downregulated the expression levels of uPA, whereas morphine upregulated uPA expression levels in A549 cells.
RT-PCR analysis demonstrated that the expression levels of B-cell lymphoma (Bcl)-2 were significantly decreased (P<0.05) in the oxycodone and morphine groups, whereas the expression levels of p53 and Bcl-2-associated X protein (Bax) were significantly increased (P<0.05), as compared with the control group (Fig. 6). No differences were demonstrated between the effects of oxycodone and morphine when applied at equal concentrations.
Immunofluorescence analysis demonstrated that the fluorescence intensity of ICAM-1 gradually decreased with increasing oxycodone concentrations; whereas morphine induced a dose-dependent increase in the fluorescence intensity of ICAM-1 (P<0.05; Fig. 7).
The present study demonstrated that oxycodone is capable of inhibiting the proliferation of A549 cells, inducing apoptosis, and weakening the invasive ability of A549 cells. These findings support the hypothesis that oxycodone may exert these effects on A549 tumor cells by modulating the expression levels of p53, Bax, Bcl-2, VEGF, ICAM-1 and uPA.
Previous studies have demonstrated that chemical mediators are released in response to surgical stress, which may upregulate malignant pathways and promote the recurrence of cancer (4,5). Adequate pain management is essential in patients with cancer, in order to reduce immune deficiency against cancer recurrence and/or the spread of residual cancer cells promoted by surgical stress (17). However, opioids have also been demonstrated to promote cancer recurrence or progression by affecting the immune system or cancer cells (18). Opioid receptors are expressed in cancer cells (19) and opioids are capable of regulating the growth, proliferation and/or apoptosis of cancer cells by directly activating the respective receptors (20). Previous studies have suggested that anesthetics may have negative effects on the outcome of postoperative cancer recurrence by: Inducing molecular changes in cancer cells; modulating proliferation, angiogenesis and apoptosis; and exacerbating immunosuppression in patients with cancer undergoing surgery (3–6). Therefore, inhibition of the invasive and migratory potential of cancer cells may improve the outcome of cancer treatment. Mitigation of the metastatic potential of cancer cells during the perioperative period is a challenging topic for anesthesiologists. In the present study, oxycodone, which is a semi-synthetic opioid, significantly suppressed the invasion and migration of A549 cells. Furthermore, oxycodone and morphine successfully inhibited the growth of A549 cells. This corroborates the findings of a previous study, which demonstrated that >10 µM morphine inhibited the growth of SH-SY5Y cancer cells (21). Opioids are capable of stimulating the production and release of nitric oxide and reactive oxygen species, which may explain the anti-cancer effects of oxycodone and morphine (22,23). However, a previous study has demonstrated that, at clinically relevant doses, morphine is capable of promoting neovascularization in a human breast tumor xenograft model in mice (12). These findings suggested that the effects of morphine on cancer cells may be dependent on concentration, cell-type specificity and the administration methods.
The proliferation of cancer cells depends on numerous factors, with angiogenesis of particular importance. It is well established that VEGF regulates angiogenesis (12). The results of the present study demonstrated that, at higher concentrations (40 µg/ml), oxycodone decreased the expression levels of VEGF in A549 cells more profoundly than morphine was able to. Notably, Gupta et al observed that morphine at concentrations observed in a patients blood may cause the opposite effect, resulting in the stimulation of angiogenesis, and that only increased doses of morphine may inhibit it (12,24). Furthermore, the present study demonstrated that morphine significantly promoted the migration of A549 cells, whereas oxycodone inhibited migration. Oxycodone also downregulated the expression levels of uPA and ICAM-1 in A549 cells, whereas morphine upregulated the expression levels of these proteins. These findings suggested that oxycodone may be an improved candidate for pain management, as compared with morphine, in the treatment of patients with cancer.
In cancer cells, apoptosis is generally impaired which leads to increased cell proliferation. The p53 gene has a directly negative regulatory effect on the promoters of some cell proliferation-related genes, and thus has a vital role in the regulation of apoptosis. Bcl-2 and Bax belong to the Bcl-2 family and the mechanism by which Bcl-2 inhibits apoptosis may be related to its antagonistic effects on the apoptosis-promoting Bax gene (25–27). The results of the present study demonstrated that morphine and oxycodone upregulated the mRNA expression levels of p53 and Bax, and downregulated the Bcl-2 mRNA expression levels in A549 cells, thus suggesting that morphine and oxycodone may promote apoptosis in these cells. At concentrations >20 µg/ml, oxycodone and morphine were able to significantly increase apoptosis in this cell line. Another major characteristic of cancer cells is their ability to migrate into surrounding and distant tissues, which, according to the findings of the present study, may be more preferably suppressed by oxycodone in A549 lung cancer cells, as compared with morphine treatment.
In conclusion, the results of the present study demonstrated that oxycodone and morphine are capable of inducing apoptosis and inhibiting the proliferation of A549 lung cancer cells. In addition, oxycodone, but not morphine, exhibited prominent anti-migration effects in these cells. Taken together, these findings support favorable anti-cancer properties of oxycodone over morphine. Future in vivo studies are required in order to further characterize the anti-malignant potential of oxycodone.
The present study was supported by the National Natural Science Foundation of China (grant nos. 81271216, 81300946) and the Natural Science Foundation of Jiangsu Province (grant no. BK2012778) attributed to the Department of Anesthesiology, Jinling Hospital, School of Medicine, Nanjing University (Nanjing, China).
|
Siegel R, Naishadham D and Jemal A: Cancer statistics, 2012. CA Cancer J Clin. 62:10–29. 2012. View Article : Google Scholar : PubMed/NCBI | |
|
Liang H, Gu M, Yang C, Wang H, Wen X and Zhou Q: Sevoflurane inhibits invasion and migration of lung cancer cells by inactivating the p38 MAPK signaling pathway. J Anesth. 26:381–392. 2012. View Article : Google Scholar : PubMed/NCBI | |
|
Snyder GL and Greenberg S: Effect of anaesthetic technique and other perioperative factors on cancer recurrence. Br J Anaesth. 105:106–15. 2010. View Article : Google Scholar : PubMed/NCBI | |
|
Afsharimani B, Cabot P and Parat MO: Morphine and tumor growth and metastasis. Cancer Metastasis Rev. 30:225–238. 2011. View Article : Google Scholar : PubMed/NCBI | |
|
Cata JP, Bauer M, Sokari T, Ramirez MF, Mason D, Plautz G and Kurz A: Effects of surgery, general anesthesia, and perioperative epidural analgesia on the immune function of patients with non-small cell lung cancer. J Clin Anesth. 25:255–262. 2013. View Article : Google Scholar : PubMed/NCBI | |
|
Koodie L, Yuan H, Pumper JA, Yu H, Charboneau R, Ramkrishnan S and Roy S: Morphine inhibits migration of tumor-infiltrating leukocytes and suppresses angiogenesis associated with tumor growth in mice. Am J Pathol. 184:1073–1084. 2014. View Article : Google Scholar : PubMed/NCBI | |
|
Boland JW, Foulds GA, Ahmedzai SH and Pockley AG: A preliminary evaluation of the effects of opioids on innate and adaptive human in vitro immune function. BMJ Support Palliat Care. 4:357–367. 2014. View Article : Google Scholar : PubMed/NCBI | |
|
Suzuki M, Sakurada T, Gotoh K, Watanabe S and Satoh N: Correlation between the administration of morphine or oxycodone and the development of infections in patients with cancer pain. Am J Hosp Palliat Care. 30:712–716. 2013. View Article : Google Scholar : PubMed/NCBI | |
|
Welden B, Gates G, Mallari R and Garrett N: Effects of anesthetics and analgesics on natural killer cell activity. AANA J. 77:287–292. 2009.PubMed/NCBI | |
|
Nguyen J, Luk K, Vang D, Soto W, Vincent L, Robiner S, Saavedra R, Li Y, Gupta P and Gupta K: Morphine stimulates cancer progression and mast cell activation and impairs survival in transgenic mice with breast cancer. Br J Anaesth. 113(Suppl 1): i4–i13. 2014. View Article : Google Scholar : PubMed/NCBI | |
|
Roy S, Balasubramanian S, Sumandeep S, Charboneau R, Wang J, Melnyk D, Beilman GJ, Vatassery R and Barke RA: Morphine directs T cells toward T(H2) differentiation. Surgery. 130:304–309. 2001. View Article : Google Scholar : PubMed/NCBI | |
|
Gupta K, Kshirsagar S, Chang L, Schwartz R, Law PY, Yee D and Hebbel RP: Morphine stimulates angiogenesis by activating proangiogenic and survival-promoting signaling and promotes breast tumor growth. Cancer Res. 62:4491–4498. 2002.PubMed/NCBI | |
|
Biki B, Mascha E, Moriarty DC, Fitzpatrick JM, Sessler DI and Buggy DJ: Anesthetic technique for radical prostatectomy surgery affects cancer recurrence: A retrospective analysis. Anesthesiology. 109:180–187. 2008. View Article : Google Scholar : PubMed/NCBI | |
|
Mantyh PW: Cancer pain and its impact on diagnosis, survival and quality of life. Nat Rev Neurosci. 7:797–809. 2006. View Article : Google Scholar : PubMed/NCBI | |
|
Ordóñez Gallego A, González Barón M and Espinosa Arranz E: Oxycodone: A pharmacological and clinical review. Clin Transl Oncol. 9:298–307. 2007. View Article : Google Scholar : PubMed/NCBI | |
|
Nakamura A, Hasegawa M, Minami K, Kanbara T, Tomii T, Nishiyori A, Narita M, Suzuki T and Kato A: Differential activation of the µ-opioid receptor by oxycodone and morphine in pain-related brain regions in a bone cancer pain model. Br J Pharmacol. 168:375–388. 2013. View Article : Google Scholar : PubMed/NCBI | |
|
Fodale V, D'Arrigo MG, Triolo S, Mondello S and La Torre D: Anesthetic techniques and cancer recurrence after surgery. ScientificWorldJournal. 2014:3285132014. View Article : Google Scholar : PubMed/NCBI | |
|
Mathew B, Lennon FE, Siegler J, Mirzapoiazova T, Mambetsariev N, Sammani S, Gerhold LM, LaRiviere PJ, Chen CT, Garcia JG, et al: The novel role of the mu opioid receptor in lung cancer progression: A laboratory investigation. Anesth Analg. 112:558–567. 2011. View Article : Google Scholar : PubMed/NCBI | |
|
Lennon FE, Mirzapoiazova T, Mambetsariev B, Salgia R, Moss J and Singleton PA: Overexpression of the µ-opioid receptor in human non-small cell lung cancer promotes Akt and mTOR activation, tumor growth, and metastasis. Anesthesiology. 116:857–867. 2012. View Article : Google Scholar : PubMed/NCBI | |
|
Kharmate G, Rajput PS, Lin YC and Kumar U: Inhibition of tumor promoting signals by activation of SSTR2 and opioid receptors in human breast cancer cells. Cancer Cell Int. 13:932013. View Article : Google Scholar : PubMed/NCBI | |
|
Lin X, Wang YJ, Li Q, Hou YY, Hong MH, Cao YL, Chi ZQ and Liu JG: Chronic high-dose morphine treatment promotes SH-SY5Y cell apoptosis via c-Jun N-terminal kinase-mediated activation of mitochondria-dependent pathway. FEBS J. 276:2022–2036. 2009. View Article : Google Scholar : PubMed/NCBI | |
|
Finley MJ, Happel CM, Kaminsky DE and Rogers TJ: Opioid and nociception receptors regulate cytokine and cytokine receptor expression. Cell Immunol. 252:146–154. 2008. View Article : Google Scholar : PubMed/NCBI | |
|
Hsiao PN, Chang MC, Cheng WF, Chen CA, Lin HW, Hsieh CY and Sun WZ: Morphine induces apoptosis of human endothelial cells through nitric oxide and reactive oxygen species pathways. Toxicology. 256:83–91. 2009. View Article : Google Scholar : PubMed/NCBI | |
|
Koodie L, Ramakrishnan S and Roy S: Morphine suppresses tumor angiogenesis through a HIF-1alpha/p38MAPK pathway. Am J Pathol. 177:984–997. 2010. View Article : Google Scholar : PubMed/NCBI | |
|
Suzuki S, Chuang LF, Doi RH and Chuang RY: Morphine suppresses lymphocyte apoptosis by blocking p53-mediated death signaling. Biochem Biophys Res Commun. 308:802–808. 2003. View Article : Google Scholar : PubMed/NCBI | |
|
Singhal PC, Bhaskaran M, Patel J, Patel K, Kasinath BS, Duraisamy S, Franki N, Reddy K and Kapasi AA: Role of p38 mitogen-activated protein kinase phosphorylation and Fas-Fas ligand interaction in morphine-induced macrophage apoptosis. J Immunol. 168:4025–4033. 2002. View Article : Google Scholar : PubMed/NCBI | |
|
Cory S, Huang DC and Adams JM: The Bcl-2 family: Roles in cell survival and oncogenesis. Oncogene. 22:8590–8607. 2003. View Article : Google Scholar : PubMed/NCBI |