Spandidos Publications Logo
  • About
    • About Spandidos
    • Aims and Scopes
    • Abstracting and Indexing
    • Editorial Policies
    • Reprints and Permissions
    • Job Opportunities
    • Terms and Conditions
    • Contact
  • Journals
    • All Journals
    • Oncology Letters
      • Oncology Letters
      • Information for Authors
      • Editorial Policies
      • Editorial Board
      • Aims and Scope
      • Abstracting and Indexing
      • Bibliographic Information
      • Archive
    • International Journal of Oncology
      • International Journal of Oncology
      • Information for Authors
      • Editorial Policies
      • Editorial Board
      • Aims and Scope
      • Abstracting and Indexing
      • Bibliographic Information
      • Archive
    • Molecular and Clinical Oncology
      • Molecular and Clinical Oncology
      • Information for Authors
      • Editorial Policies
      • Editorial Board
      • Aims and Scope
      • Abstracting and Indexing
      • Bibliographic Information
      • Archive
    • Experimental and Therapeutic Medicine
      • Experimental and Therapeutic Medicine
      • Information for Authors
      • Editorial Policies
      • Editorial Board
      • Aims and Scope
      • Abstracting and Indexing
      • Bibliographic Information
      • Archive
    • International Journal of Molecular Medicine
      • International Journal of Molecular Medicine
      • Information for Authors
      • Editorial Policies
      • Editorial Board
      • Aims and Scope
      • Abstracting and Indexing
      • Bibliographic Information
      • Archive
    • Biomedical Reports
      • Biomedical Reports
      • Information for Authors
      • Editorial Policies
      • Editorial Board
      • Aims and Scope
      • Abstracting and Indexing
      • Bibliographic Information
      • Archive
    • Oncology Reports
      • Oncology Reports
      • Information for Authors
      • Editorial Policies
      • Editorial Board
      • Aims and Scope
      • Abstracting and Indexing
      • Bibliographic Information
      • Archive
    • Molecular Medicine Reports
      • Molecular Medicine Reports
      • Information for Authors
      • Editorial Policies
      • Editorial Board
      • Aims and Scope
      • Abstracting and Indexing
      • Bibliographic Information
      • Archive
    • World Academy of Sciences Journal
      • World Academy of Sciences Journal
      • Information for Authors
      • Editorial Policies
      • Editorial Board
      • Aims and Scope
      • Abstracting and Indexing
      • Bibliographic Information
      • Archive
    • International Journal of Functional Nutrition
      • International Journal of Functional Nutrition
      • Information for Authors
      • Editorial Policies
      • Editorial Board
      • Aims and Scope
      • Abstracting and Indexing
      • Bibliographic Information
      • Archive
    • International Journal of Epigenetics
      • International Journal of Epigenetics
      • Information for Authors
      • Editorial Policies
      • Editorial Board
      • Aims and Scope
      • Abstracting and Indexing
      • Bibliographic Information
      • Archive
    • Medicine International
      • Medicine International
      • Information for Authors
      • Editorial Policies
      • Editorial Board
      • Aims and Scope
      • Abstracting and Indexing
      • Bibliographic Information
      • Archive
  • Articles
  • Information
    • Information for Authors
    • Information for Reviewers
    • Information for Librarians
    • Information for Advertisers
    • Conferences
  • Language Editing
Spandidos Publications Logo
  • About
    • About Spandidos
    • Aims and Scopes
    • Abstracting and Indexing
    • Editorial Policies
    • Reprints and Permissions
    • Job Opportunities
    • Terms and Conditions
    • Contact
  • Journals
    • All Journals
    • Biomedical Reports
      • Information for Authors
      • Editorial Policies
      • Editorial Board
      • Aims and Scope
      • Abstracting and Indexing
      • Bibliographic Information
      • Archive
    • Experimental and Therapeutic Medicine
      • Information for Authors
      • Editorial Policies
      • Editorial Board
      • Aims and Scope
      • Abstracting and Indexing
      • Bibliographic Information
      • Archive
    • International Journal of Epigenetics
      • Information for Authors
      • Editorial Policies
      • Editorial Board
      • Aims and Scope
      • Abstracting and Indexing
      • Bibliographic Information
      • Archive
    • International Journal of Functional Nutrition
      • Information for Authors
      • Editorial Policies
      • Editorial Board
      • Aims and Scope
      • Abstracting and Indexing
      • Bibliographic Information
      • Archive
    • International Journal of Molecular Medicine
      • Information for Authors
      • Editorial Policies
      • Editorial Board
      • Aims and Scope
      • Abstracting and Indexing
      • Bibliographic Information
      • Archive
    • International Journal of Oncology
      • Information for Authors
      • Editorial Policies
      • Editorial Board
      • Aims and Scope
      • Abstracting and Indexing
      • Bibliographic Information
      • Archive
    • Medicine International
      • Information for Authors
      • Editorial Policies
      • Editorial Board
      • Aims and Scope
      • Abstracting and Indexing
      • Bibliographic Information
      • Archive
    • Molecular and Clinical Oncology
      • Information for Authors
      • Editorial Policies
      • Editorial Board
      • Aims and Scope
      • Abstracting and Indexing
      • Bibliographic Information
      • Archive
    • Molecular Medicine Reports
      • Information for Authors
      • Editorial Policies
      • Editorial Board
      • Aims and Scope
      • Abstracting and Indexing
      • Bibliographic Information
      • Archive
    • Oncology Letters
      • Information for Authors
      • Editorial Policies
      • Editorial Board
      • Aims and Scope
      • Abstracting and Indexing
      • Bibliographic Information
      • Archive
    • Oncology Reports
      • Information for Authors
      • Editorial Policies
      • Editorial Board
      • Aims and Scope
      • Abstracting and Indexing
      • Bibliographic Information
      • Archive
    • World Academy of Sciences Journal
      • Information for Authors
      • Editorial Policies
      • Editorial Board
      • Aims and Scope
      • Abstracting and Indexing
      • Bibliographic Information
      • Archive
  • Articles
  • Information
    • For Authors
    • For Reviewers
    • For Librarians
    • For Advertisers
    • Conferences
  • Language Editing
Login Register Submit
  • This site uses cookies
  • You can change your cookie settings at any time by following the instructions in our Cookie Policy. To find out more, you may read our Privacy Policy.

    I agree
Search articles by DOI, keyword, author or affiliation
Search
Advanced Search
presentation
Experimental and Therapeutic Medicine
Join Editorial Board Propose a Special Issue
Print ISSN: 1792-0981 Online ISSN: 1792-1015
Journal Cover
August-2017 Volume 14 Issue 2

Full Size Image

Sign up for eToc alerts
Recommend to Library

Journals

International Journal of Molecular Medicine

International Journal of Molecular Medicine

International Journal of Molecular Medicine is an international journal devoted to molecular mechanisms of human disease.

International Journal of Oncology

International Journal of Oncology

International Journal of Oncology is an international journal devoted to oncology research and cancer treatment.

Molecular Medicine Reports

Molecular Medicine Reports

Covers molecular medicine topics such as pharmacology, pathology, genetics, neuroscience, infectious diseases, molecular cardiology, and molecular surgery.

Oncology Reports

Oncology Reports

Oncology Reports is an international journal devoted to fundamental and applied research in Oncology.

Experimental and Therapeutic Medicine

Experimental and Therapeutic Medicine

Experimental and Therapeutic Medicine is an international journal devoted to laboratory and clinical medicine.

Oncology Letters

Oncology Letters

Oncology Letters is an international journal devoted to Experimental and Clinical Oncology.

Biomedical Reports

Biomedical Reports

Explores a wide range of biological and medical fields, including pharmacology, genetics, microbiology, neuroscience, and molecular cardiology.

Molecular and Clinical Oncology

Molecular and Clinical Oncology

International journal addressing all aspects of oncology research, from tumorigenesis and oncogenes to chemotherapy and metastasis.

World Academy of Sciences Journal

World Academy of Sciences Journal

Multidisciplinary open-access journal spanning biochemistry, genetics, neuroscience, environmental health, and synthetic biology.

International Journal of Functional Nutrition

International Journal of Functional Nutrition

Open-access journal combining biochemistry, pharmacology, immunology, and genetics to advance health through functional nutrition.

International Journal of Epigenetics

International Journal of Epigenetics

Publishes open-access research on using epigenetics to advance understanding and treatment of human disease.

Medicine International

Medicine International

An International Open Access Journal Devoted to General Medicine.

Journal Cover
August-2017 Volume 14 Issue 2

Full Size Image

Sign up for eToc alerts
Recommend to Library

  • Article
  • Citations
    • Cite This Article
    • Download Citation
    • Create Citation Alert
    • Remove Citation Alert
    • Cited By
  • Similar Articles
    • Related Articles (in Spandidos Publications)
    • Similar Articles (Google Scholar)
    • Similar Articles (PubMed)
  • Download PDF
  • Download XML
  • View XML
Article Open Access

MicroRNA‑503 suppresses cell proliferation and invasion in osteosarcoma via targeting insulin‑like growth factor 1 receptor

Retraction in: /10.3892/etm.2021.10845
  • Authors:
    • Zili Wang
    • Chenhuang Zheng
    • Kunqi Jiang
    • Jinshen He
    • Xu Cao
    • Song Wu
  • View Affiliations / Copyright

    Affiliations: Department of Orthopedics, Third Xiangya Hospital of Central South University, Changsha, Hunan 410013, P.R. China
    Copyright: © Wang et al. This is an open access article distributed under the terms of Creative Commons Attribution License.
  • Pages: 1547-1553
    |
    Published online on: June 22, 2017
       https://doi.org/10.3892/etm.2017.4648
  • Expand metrics +
Metrics: Total Views: 0 (Spandidos Publications: | PMC Statistics: )
Metrics: Total PDF Downloads: 0 (Spandidos Publications: | PMC Statistics: )
Cited By (CrossRef): 0 citations Loading Articles...

This article is mentioned in:



Abstract

MicroRNAs (miRs) are a class of small non‑coding RNAs and have key roles in various cancer types. Recently, miR‑503 has been reported to act as a tumor suppressor in osteosarcoma. However, the detailed mechanism of the regulatory role of miR‑503 in osteosarcoma cell proliferation and invasion has largely remained elusive. The present study found that miR‑503 was significantly downregulated in osteosarcoma tissues compared to that in matched adjacent non‑tumorous tissues. In addition, the expression of miR‑503 in osteosarcoma of T3‑T4 stage was significantly lower when compared with that in T1‑T2 stage samples. miR‑503 was also downregulated in osteosarcoma cell lines (Saos‑2, MG63, U2OS and SW1353), when compared with that in the normal osteoblast cell line hFOB. Overexpression of miR‑503 significantly inhibited the proliferation and invasion of U2OS cells and decreased the protein levels of insulin‑like growth factor 1 receptor (IGF‑1R), which was further identified as a novel target of miR‑503 by a luciferase reporter assay. Moreover, overexpression of IGF‑1R eliminated the suppressive effects of miR‑503 on the proliferation and invasion of U2OS cells, suggesting that miR‑503 inhibits osteosarcoma cell proliferation and invasion by directly targeting IGF‑1R. Furthermore, IGF‑1R was significantly upregulated in osteosarcoma tissues compared with that in adjacent non‑tumor tissues, as well as in osteosarcoma cell lines compared with that in hFOB cells. In addition, the expression levels of IGF‑1R were inversely correlated to the miR‑503 levels in osteosarcoma tissues, suggesting that the increased IGF‑1R expression may be caused by the reduced expression of miR‑503. In conclusion, the present study demonstrated that miR‑503 suppresses cell proliferation and invasion in osteosarcoma via targeting IGF‑1R and thus highlights the importance of miR‑503/IGF‑1R signaling in the malignant progression of osteosarcoma.

Introduction

Osteosarcoma is the most common type of bone cancer and is primarily present around regions with active bone growth and repair (1,2). Despite great efforts regarding the diagnosis and therapy of osteosarcoma, the 5-year survival rate remains poor, mainly due to recurrence and metastasis (1). Studies have revealed that the tumorigenesis and malignant progression of osteosarcoma are significantly associated with genetic and epigenetic mechanisms (3–6). Therefore, exploration of the underlying molecular mechanisms is urgently required.

MicroRNAs (miRs), a class of small non-coding RNAs, have been demonstrated to inhibit the expression of their target genes at the post-transcriptional level (7). They directly bind to the 3′-untranslational region (UTR) of their target mRNAs, leading to mRNA degradation or inhibition of their translation (7,8). As key regulators of gene expression, miRs participate in various biological processes, such as embryonic development, cell proliferation, differentiation, survival, apoptosis, migration, invasion and tumorigenesis (9–11). miRs have also been reported to have functions in osteosarcoma (12,13). For instance, miR-218 was found to inhibit the migration and invasion of osteosarcoma cells by directly targeting T-cell lymphoma invasion and metastasis 1, matrix metalloproteinase (MMP)2 and MMP9 (14). Duan et al (15) reported that miR-199a-3p was downregulated in osteosarcoma tissues compared with that in adjacent non-tumor tissues and inhibited the proliferation and migration of osteosarcoma cells.

Among these cancer-associated miRs, miR-503 was recently reported to have a suppressive role in osteosarcoma, and several target genes have been identified (16–18). For instance, Bassampour et al (16) found that downregulation of miR-503 is an efficient prognostic and diagnostic factor for osteosarcoma, which is correlated with the overall survival of osteosarcoma patients. Chong et al (17) reported that miR-503 acts as a tumor suppressor in osteosarcoma by targeting L1 cell adhesion molecule. Wu and Bi (18) found that miR-503 suppresses osteosarcoma cell proliferation and migration via inhibition of its target gene fibroblast growth factor 2. In addition, Guo et al (19) reported that miR-503 repressed the epithelial-mesenchymal transition and inhibited the metastasis of osteosarcoma by targeting c-myb. As each miR has numerous target genes (8), further target genes of miR-503 associated with its effect on malignant phenotypes of osteosarcoma cells remain to be identified.

Therefore, the present study investigated the underlying regulatory mechanisms of miR-503 in osteosarcoma cell proliferation and invasion.

Materials and methods

Tissue sample collection

The present study was approved by the Ethics Committee of the Third Xiangya Hospital of Central South University (Changsha, China). A total of 26 primary osteosarcoma tissues and matched adjacent non-tumorous tissues were collected at the Third Xiangya Hospital of Central South University (Changsha, China) between March 2012 and October 2014. None of the osteosarcoma patients had received radiation therapy or chemotherapy prior to surgery. Tissues were immediately snap-frozen in liquid nitrogen after surgical resection and stored in liquid nitrogen before use.

Cell culture

The hFOB Human osteoblast cell line and the U2OS, Saos-2, MG63 and SW1353 osteosarcoma cell lines were purchased from the Cell Bank of the Chinese Academy of Sciences (Shanghai, China). All cell lines were cultured in Dulbecco's modified Eagle's medium (DMEM; Thermo Fisher Scientific, Inc., Waltham, MA, USA) supplemented with 10% fetal bovine serum (FBS; Thermo Fisher Scientific, Inc.) at 37°C in a humidified atmosphere with 5% CO2.

Cell transfection

Lipofectamine 2000 (Thermo Fisher Scientific, Inc.) was used to perform cell transfection according to the manufacturer's instructions. For miR-503 overexpression, miR-503 mimics (Genepharma, Shanghai, China) were transfected into U2OS cells, while scrambled miR mimics (miR-NC) were used as a control. For restoration of insulin-like growth factor 1 receptor (IGF-1R) expression, pcDNA3.1-IGF-1R plasmid (Amspring, Changsha, China) and miR-503 mimics were used to transfect the miR-503-overexpressing U2OS cells. After transfection for 48 h, reverse-transcription quantitative polymerase chain reaction (RT-qPCR) or western blot assays were performed to examine the expression of miR-503 or IGF-1R.

RT-qPCR assay

Total RNA was extracted with TRIzol reagent (Thermo Fisher Scientific, Inc.), according to the manufacturer's instructions. RNA was then converted into complementary (c) DNA by using the PrimeScript 1st Strand cDNA Synthesis kit (Takara Bio Inc., Tokyo, Japan). For miR-503 expression detection, real-time PCR was performed using an miRNA Q-PCR Detection kit (GeneCopoeia, Rockville, MD, USA) on an ABI 7500 thermocycler (Applied Biosciences; Thermo Fisher Scientific, Inc.). The U6 gene was used as an internal control. For mRNA expression detection, the SYBR Green I Real-Time PCR kit (Biomics, Nantong, China) was used to perform real-time PCR. GAPDH was used as an internal control. The following primers were used: GAPDH, forward 5′-GGAGCGAGATCCCTCCAAAAT-3′ and reverse 5′-GGCTGTTGTCATACTTCTCATGG-3′; and IGF1R, forward 5′-TCGACATCCGCAACGACTATC-3′ and reverse 5′-CCAGGGCGTAGTTGTAGAAGAG-3′. The reaction conditions were 95°C for 3 min, followed by 40 cycles of 95°C for 15 sec and 60°C for 30 sec. The relative expression was determined via the 2−ΔΔCq method (20).

MTT assay

U2OS cells (10,000 cells per well) in each group were seeded in a 96-well plate. After incubation at 37°C for 0, 24, 48 or 72 h, MTT (10 µl, 5 mg/ml) was added, followed by incubation at 37°C for another 4 h. Subsequently, the supernatant was removed and 100 µl dimethyl sulfoxide was added. The absorbance was detected at 570 nm with a microplate reader (Model 680; Bio-Rad Laboratorise, Inc., Hercules, CA, USA).

Cell invasion assay

Transwell chambers (BD Biosciences, Franklin Lakes, NJ, USA) pre-coated with Matrigel (BD Biosciences) were used to examine the cell invasion. A suspension of U2OS cells (2×105 cells/ml) was prepared in DMEM, 300 µl of which was added into each upper chamber. The lower chambers were filled with 300 µl DMEM with 10% FBS. After incubation at 37°C for 24 h, a cotton-tipped swab was used to wipe out the cells that had not invaded through the membrane in the filter, which was fixed with 90% ethanol. Cells were stained with 0.1% crystal violet (Sigma-Aldrich; Merck KGaA, Darmstadt, Germany). The invading cells were observed and images were captured under a microscope.

Western blot analysis

Cells were solubilized in cold radioimmunoprecipitation assay lysis buffer (Beyotime Institute of Biotechnology, Inc., Shanghai, China). A bicinchoninic acid protein assay kit (Beyotime Institute of Biotechnology, Inc.) was used to determine the protein concentration according to the manufacturer's instructions. Protein (50 µg per lane) was separated by 12% SDS-PAGE and transferred onto a polyvinylidene difluoride (PVDF) membrane (Thermo Fisher Scientific, Inc.), which was incubated with PBS containing 5% milk (Mengniu, Beijing, China) overnight at 4°C. After washing with PBS (Thermo Fisher Scientific, Inc.) three times, the PVDF membrane was then incubated with rabbit anti-human IGF-1R monoclonal antibody (1:100 dilution; ab182408; Abcam, Cambridge, MA, USA) or rabbit anti-human GAPDH monoclonal antibody (1:200 dilution; ab9485; Abcam) at room temperature for 3 h. After washing with PBS for three times, the PVDF membrane was incubated with mouse anti-rabbit secondary antibody (1:5,000 dilution; ab99702; Abcam) at room temperature for 40 min. An enhanced chemiluminescence kit (Thermo Fisher Scientific, Inc.) was then used to visualize the blots according to the manufacturer's instruction. Image-Pro plus software 6.0 (Media Cybernetics, USA) was used and the relative protein expression of IGF-1R was represented as the density ratio vs. GAPDH.

Bioinformatics analysis and luciferase reporter assay

Targetscan software (http://www.targetscan.org) was used to analyze putative target genes of miR-503. The QuickChange Site-Directed Mutagenesis kit (Stratagene, La Jolla, CA, USA) was used to construct the mutant type (MT) of the IGF-1R 3′UTR lacking complimentarity with the miR-503 seed sequence, according to the manufacturer's instructions. The wild-type (WT) or MT sequence of the IGF-1R 3′UTR was cloned into the downstream region of the firefly luciferase-coding region of the pMIR-GLO™ luciferase vector (Promega Corp., Madison, WI, USA). U2OS cells were co-transfected with WT-IGF-1R-3′UTR or MUT-IGF-1R-3′UTR plasmid, and miR-503 mimics or miR-NC, respectively. After transfection for 48 h, the dual-Luciferase Reporter Assay System (Promega Corp.) was used to detect the luciferase activity according to the manufacturer's instruction.

Statistical analysis

Values are expressed as the mean ± standard deviation of three independent experiments. SPSS version 21 (International Business Machines, Corp., Armonk, NY, USA) was used for statistical analysis. Student's t-test was used to analyze differences between two groups. One-way analysis of variance was used to analyze differences among more than two groups. P<0.05 was considered to indicate a statistically significant difference.

Results

Downregulation of miR-503 in osteosarcoma tissues and cell lines

The present study first performed RT-qPCR to determine the miR-503 expression in a total of 26 osteosarcoma tissues and their matched adjacent non-tumorous tissues. The miR-503 levels in osteosarcoma tissues were significantly decreased compared to those in the adjacent non-tumorous tissues (Fig. 1A). Moreover, the miR-503 levels were significantly lower in osteosarcoma of T3-T4 stage (n=13) compared to those of T1-T2 stage (n=13) (Fig. 1B). Accordingly, it was suggested that downregulation of miR-503 may participate in osteosarcoma progression. In addition, miR-503 was also found to be downregulated in several common osteosarcoma cell lines, including U2OS, Saos-2, MG63 and SW1353, when compared with that in the normal human osteoblast cell line hFOB (Fig. 1C). In conclusion miR-503 was downregulated in osteosarcoma tissues and cell lines.

Figure 1.

(A) miR-503 expression in osteosarcoma tissues and their matched adjacent non-tumor tissues was detected by RT-qPCR. All data are expressed as mean ± standard deviation. **P<0.01 vs. normal. (B) RT-qPCR was performed to examine the expression levels of miR-503 in osteosarcoma of T1-T2 and T3-T4 stages. **P<0.01 vs. T1-T2. (C) miR-503 expression in osteosarcoma cell lines, including U2OS, Saos-2, MG63 and SW1353, and the normal human osteoblast cell line hFOB was assessed by RT-qPCR. **P<0.01 vs. hFOB. RT-qPCR, reverse-transcription quantitative polymerase chain reaction analysis; miR, microRNA.

miR-503 inhibits the proliferation and invasion of U2OS cells

The role of miR-503 in the regulation of U2OS cell proliferation and invasion was then investigated. U2OS cells were transfected with miR-503 mimics or miR-NC, respectively. After transfection, RT-qPCR was performed to examine the miR-503 levels. As demonstrated in Fig. 2A, transfection with miR-503 mimics led to a significant increase in miR-503 levels when compared with those in the control group, while transfection with miR-NC did not affect the miR-503 levels in U2OS cells. An MTT assay was then used to examine the cell proliferation. As shown in Fig. 2B, overexpression of miR-503 significantly reduced U2OS cell proliferation when compared to that in the control group, indicating that miR-503 has an inhibitory effect on osteosarcoma cell proliferation. Furthermore, a Transwell assay was performed to examine cell invasion, revealing that the cell invasion was markedly decreased after overexpression of miR-503 when compared with that in the control group (Fig. 2C). These results demonstrated that miR-503 inhibits the proliferation and invasion of osteosarcoma cells.

Figure 2.

(A) Reverse-transcription quantitative polymerase chain reaction analysis was performed to determine the relative expression of miR-503 in U2OS cells transfected with miR-NC or miR-503 mimics. Non-transfected U2OS cells were used as the control group. (B) MTT assay and (C) Transwell assay were then performed to examine the cell proliferation and invasion, respectively (magnification, ×400). All data are expressed as mean ± standard deviation. *P<0.05, **P<0.01 vs. U2OS. miR-NC, negative control microRNA; OD, optical density.

IGF-1R is involved in miR-503-mediated proliferation and invasion of U2OS cells

As miRs function through regulating the expression of their target genes (8), a bioinformatics analysis was performed to analyze the targets of miR-503. IGF-1R was identified as a putative target of miR-503 (Fig. 3A). Western blot analysis revealed that overexpression of miR-30-5p significantly decreased the protein expression of IGF-1R (Fig. 3B), which further supported that IGF-1R may be a direct target of miR-503. To verify this predication, luciferase reporter vectors containing WT and MUT fragments of the IGF-1R 3′-UTR were constructed (Fig. 3C and D). The luciferase reporter assay showed that the luciferase activity was significantly decreased in U2OS cells co-transfected with miR-503 mimics and luciferase reporter vector containing the WT fragment of the IGF-1R 3′UTR when compared to that in the control group, while it remained unchanged in U2OS cells co-transfected with miR-503 mimics and luciferase reporter vector containing the WT fragment of the IGF-1R 3′UTR (Fig. 3E). Accordingly, the results indicated that IGF-1R is a direct target of miR-503 in U2OS cells.

Figure 3.

(A) Targetscan software predicated that IGF-1R was a putative target of miR-503. (B) Western blot analysis was performed to determine the protein expression of IGF-1R in U2OS cells transfected with miR-NC or miR-503 mimics. Non-transfected U2OS cells were used as the control group. (C and D) Luciferase reporter vectors containing a WT or MUT fragment of the IGF-1R 3′-UTR were constructed. (E) The luciferase activity was significantly decreased in U2OS cells co-transfected with the reporter vector containing the WT fragment of the IGF-1R 3′UTR and miR-503 mimics, but showed no difference in cells co-transfected with the reporter vector containing the MUT fragment of IGF-1R 3′UTR and miR-503 mimics, when compared to that in the control group. All data are expressed as mean ± standard deviation. **P<0.01 vs. Control. IGF-1R, insulin-like growth factor 1 receptor; UTR, untranslated region; MUT, mutated; WT, wild-type; miR-NC, negative control microRNA; hsa, Homo sapiens.

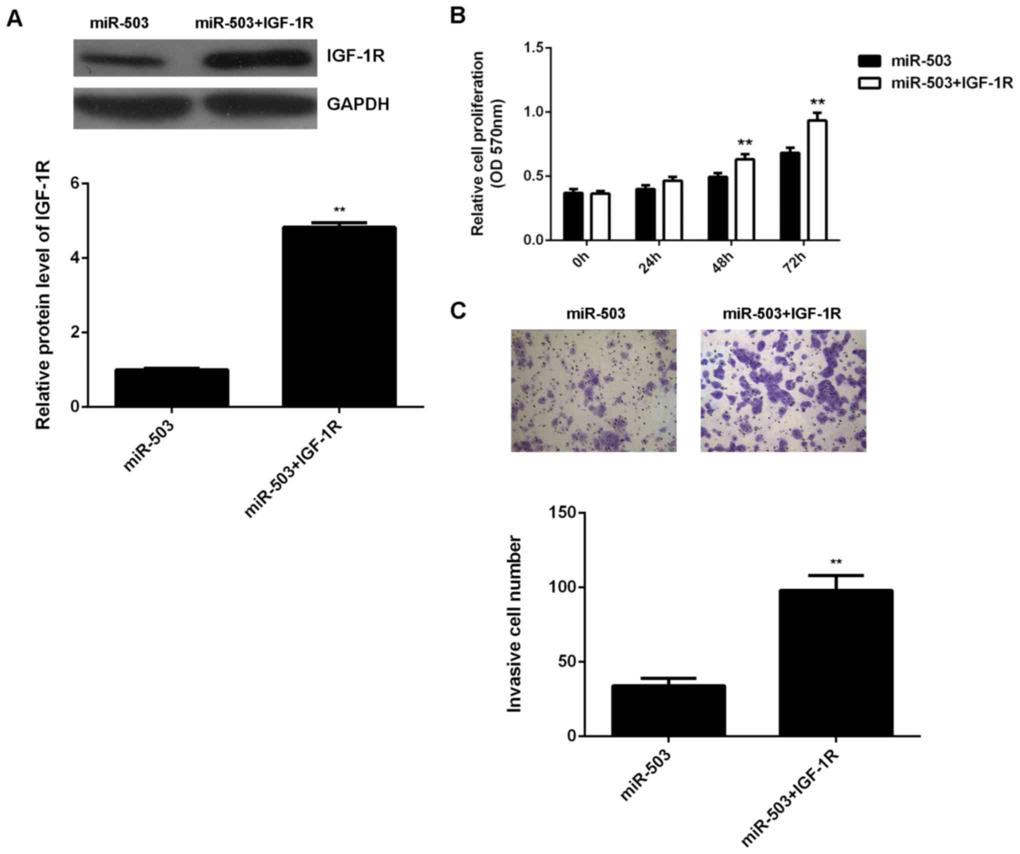
As IGF-1R has been found to have an oncogenic role in osteosarcoma (21), it was speculated that miR-503 may suppress the proliferation and invasion of U2OS cells by regulating IGF-1R. To verify this hypothesis, miR-503-overexpressing U2OS cells were further transfected with pcDNA3.1-IGF-1R plasmid. After transfection, the protein level of IGF-1R was significantly higher in the miR-503+IGF-1R group than that in the miR-503 group (Fig. 4A). An MTT assay and a Transwell assay were then performed to examine the cell proliferation and invasion, respectively, in each group. As indicated in Fig. 4B and C, respectively, the proliferation and invasion of U2OS cells were significantly increased in the miR-503+IGF-1R group when compared with those in the miR-503 group. These findings suggested that the suppressive effects of miR-503 on U2OS cell proliferation and invasion are mediated through inhibiting the protein expression of its target IGF-1R.

Figure 4.

(A) Western blot analysis was used to examine the protein levels of IGF-1R in U2OS cells transfected with miR-503 mimics or co-transfected with miR-503 mimics and IGF-1R plasmid. (B) MTT assay and (C) Transwell assay were used to examine cell proliferation and invasion (magnification, ×400). All data are expressed as mean ± standard deviation. **P<0.01 vs. miR-503. IGF-1R, insulin-like growth factor 1 receptor; miR-NC, negative control microRNA; OD, optical density.

Increased IGF-1R levels are inversely correlated with the miR-503 expression in osteosarcoma tissues

Finally, RT-qPCR data indicated that the IGF-1R levels were significantly increased in osteosarcoma tissues compared to those in adjacent non-tumorous tissues (Fig. 5A). In addition, the protein expression of IGF-1R was also increased in osteosarcoma cell lines compared to that in hFOB cells (Fig. 5B). Moreover, a significant inverse correlation was found between the miR-503 and IGF-1R levels in osteosarcoma tissues (P<0.01, R2=0.5066; Fig. 5C), suggesting that the increased expression of IGF-1R may be due to the downregulation of miR-503.

Figure 5.

(A) Reverse-transcription quantitative polymerase chain reaction analysis was performed to examine the mRNA expression of IGF-1R in osteosarcoma tissues and their matched adjacent non-tumorous tissues. All data are expressed as mean ± standard deviation. **P<0.01 vs. normal. (B) Western blot analysis was performed to examine the protein expression of IGF-1R in osteosarcoma cell lines and hFOB cells. **P<0.01 vs. hFOB. (C) An inverse correlation was found between the miR-503 and IGF-1R levels in osteosarcoma tissues. P<0.01, R2=0.5066. IGF-1R, insulin-like growth factor 1 receptor.

Discussion

The molecular mechanisms by which miR-503 regulates osteosarcoma cell proliferation and invasion have remained largely elusive. The present study found that the expression of miR-503 was significantly decreased in osteosarcoma tissues and cell lines, when compared with that in matched adjacent non-tumorous tissues and normal osteoblasts cells, respectively. Moreover, downregulation of miR-503 was associated with the advanced stage (T3-T4) of osteosaracoma. Overexpression of miR-503 significantly inhibited the proliferation and invasion of U2OS cells and decreased the protein levels of IGF-1R, a target gene of miR-503. Moreover, overexpression of IGF-1R eliminated the suppressive effects of miR-503 on the proliferation and invasion of U2OS cells. Finally, it was found that IGF-1R was significantly upregulated in osteosarcoma tissues and cells lines, with an inverse correlation with the miR-503 levels in osteosarcoma tissues.

Deregulation of miR-503 has been implicated in certain common human cancer types (22,23). For instance, miR-503 was reported to inhibit G1/S phase transition in the cell cycle by downregulating cyclin D3 and E2F3 in hepatocellular carcinoma (24). Furthermore, miR-503 was shown to inhibit cell proliferation and induce apoptosis in colorectal cancer cells by targeting E2F3 (25). By contrast, miR-503 was reported to be upregulated in oesophageal cancer, and high miR-503 expression was associated with advanced progression and poor prognosis of oesophageal cancer patients (26). Accordingly, miR-503 may act as an oncogene or a tumor suppressor in different cancer types, probably due to the different tumor microenvironments and target genes. Therefore, studying the role and regulatory mechanisms of miR-503 in different human cancer types is important for developing tumor-specific targeted therapies.

miR-503 was reported to have a suppressive role in osteosarcoma (16–19). It was reported that miR-503 was decreased in osteosarcoma tissues compared with that in the corresponding non-cancerous bone tissues, and the reduced miR-503 levels were significantly associated with the tumor size, advanced tumor-nodes-metastasis stage, metastasis, recurrence and poor survival time of osteosarcoma patients (16). The present study also found a significant decrease of miR-503 expression in osteosarcoma tissues compared with that in adjacent normal tissues. Moreover, the miR-503 levels were significantly lower in osteosarcoma of T2-T4 stage compared with that in T1-T2 stage samples. Furthermore, overexpression of miR-503 significantly reduced the proliferation and invasion of U2OS cells, suggesting that miR-503 may have suppressive effects on osteosarcoma growth and metastasis. Consistent with these results, several other studies also reported that miR-503 inhibited the proliferation and invasion of osteosarcoma cells (18,19).

IGF-1R is a member of the IGF receptor family and directly binds to IGF (27). Through activating the downstream signaling pathway, IGF-1R participates in tumorigenesis through promotion of cell survival while inhibiting cell apoptosis (27). Moreover, IGF-1R has been suggested to be a therapeutic target for osteosarcoma and antibodies targeting IGF-1R were reported to have an inhibitory effect on the growth of osteosarcoma xenografts (28). Recently, miR-133a was found to inhibit osteosarcoma cell proliferation and invasion via targeting IGF-1R (21). As one gene can be regulated by numerous miRs (7), other miRs may also participate in the regulation of IGF-1R expression in osteosarcoma cells. In the present study, a bioinformatics analysis and luciferase reporter assay identified IGF-1R as a novel target gene of miR-503, and the protein expression of IGF-1R was decreased after overexpression of miR-503 in U2OS cells. Moreover, overexpression of IGF-1R significantly reversed the suppressive effects of miR-503 on the proliferation and invasion of U2OS cells, suggesting that miR-503 inhibited U2OS cell proliferation and invasion via directly targeting IGF-1R. Therefore, the present study expanded the current knowledge on miRs regulating IGF-1R in osteosarcoma.

Moreover, the present study revealed that the expression levels of IGF-1R were significantly increased in osteosarcoma tissues compared with those in their matched adjacent tissues, which was consistent with the findings of previous studies (29,30). Furthermore, the increased expression of IGF-1R in osteosarcoma was reported to be significantly correlated with poor patient survival (29,30). In the present study, IGF-1R expression levels were found to be inversely correlated with the miR-503 levels in osteosarcoma tissues, suggesting that the increased expression of IGF-1R may be caused by decreased miR-503 expression in osteosarcoma.

In conclusion, to the best of our knowledge, the present study was the first to demonstrate that miR-503 inhibits the proliferation and invasion of osteosarcoma cells through suppressing the protein expression of IGF-1R. Therefore, miR-503 and IGF-1R may be considered as a therapeutic agent and target, respectively, for osteosarcoma treatment in the future.

Acknowledgements

The present study was supported by Natural Science Foundation of China (grant no. 81572150).

References

1 

Thompson LD: Osteosarcoma. Ear Nose Throat J. 92:288–290. 2013.PubMed/NCBI

2 

Wu X, Zhong D, Gao Q, Zhai W, Ding Z and Wu J: MicroRNA-34a inhibits human osteosarcoma proliferation by downregulating ether à go-go 1 expression. Int J Med Sci. 10:676–682. 2013. View Article : Google Scholar : PubMed/NCBI

3 

Shin VY, Siu JM, Cheuk I, Ng EK and Kwong A: Circulating cell-free miRNAs as biomarker for triple-negative breast cancer. Br J Cancer. 112:1751–1759. 2015. View Article : Google Scholar : PubMed/NCBI

4 

DeSantis C, Ma J, Bryan L and Jemal A: Breast cancer statistics, 2013. CA Cancer J Clin. 64:52–62. 2014. View Article : Google Scholar : PubMed/NCBI

5 

Munagala R, Aqil F, Vadhanam MV and Gupta RC: MicroRNA ‘signature’ during estrogen-mediated mammary carcinogenesis and its reversal by ellagic acid intervention. Cancer Lett. 339:175–184. 2013. View Article : Google Scholar : PubMed/NCBI

6 

Negrini M and Calin GA: Breast cancer metastasis: A microRNA story. Breast Cancer Res. 10:2032008. View Article : Google Scholar : PubMed/NCBI

7 

Ambros V: The functions of animal microRNAs. Nature. 431:350–355. 2004. View Article : Google Scholar : PubMed/NCBI

8 

John B, Enright AJ, Aravin A, Tuschl T, Sander C and Marks DS: Human MicroRNA targets. PLoS Biol. 2:e3632004. View Article : Google Scholar : PubMed/NCBI

9 

Bartel DP: MicroRNAs: Genomics, biogenesis, mechanism, and function. Cell. 116:281–297. 2004. View Article : Google Scholar : PubMed/NCBI

10 

Lu J, Getz G, Miska EA, Alvarez-Saavedra E, Lamb J, Peck D, Sweet-Cordero A, Ebert BL, Mak RH, Ferrando AA, et al: MicroRNA expression profiles classify human cancers. Nature. 435:834–838. 2005. View Article : Google Scholar : PubMed/NCBI

11 

Calin GA and Croce CM: MicroRNA signatures in human cancers. Nat Rev Cancer. 6:857–866. 2006. View Article : Google Scholar : PubMed/NCBI

12 

Osaki M, Takeshita F, Sugimoto Y, Kosaka N, Yamamoto Y, Yoshioka Y, Kobayashi E, Yamada T, Kawai A, Inoue T, et al: MicroRNA-143 regulates human osteosarcoma metastasis by regulating matrix metalloprotease-13 expression. Mol Ther. 19:1123–1130. 2011. View Article : Google Scholar : PubMed/NCBI

13 

Huang G, Nishimoto K, Zhou Z, Hughes D and Kleinerman ES: miR-20a encoded by the miR-17-92 cluster increases the metastatic potential of osteosarcoma cells by regulating Fas expression. Cancer Res. 72:908–916. 2012. View Article : Google Scholar : PubMed/NCBI

14 

Jin J, Cai L, Liu ZM and Zhou XS: miRNA-218 inhibits osteosarcoma cell migration and invasion by down-regulating of TIAM1, MMP2 and MMP9. Asian Pac J Cancer Prev. 14:3681–3684. 2013. View Article : Google Scholar : PubMed/NCBI

15 

Duan Z, Choy E, Harmon D, Liu X, Susa M, Mankin H and Hornicek F: MicroRNA-199a-3p is downregulated in human osteosarcoma and regulates cell proliferation and migration. Mol Cancer Ther. 10:1337–1345. 2011. View Article : Google Scholar : PubMed/NCBI

16 

Bassampour SA, Abdi R, Bahador R, Shakeri M, Torkaman A, Yahaghi E and Taheriazam A: Downregulation of miR-133b/miR-503 acts as efficient prognostic and diagnostic factors in patients with osteosarcoma and these predictor biomarkers are correlated with overall survival. Tumour Biol. Aug 16–2015.(Epub ahead of print). PubMed/NCBI

17 

Chong Y, Zhang J, Guo X, Li G, Zhang S, Li C, Jiao Z and Shao M: MicroRNA-503 acts as a tumor suppressor in osteosarcoma by targeting L1CAM. PLoS One. 9:e1145852014. View Article : Google Scholar : PubMed/NCBI

18 

Wu B and Bi W: Role of microRNA-503 in the suppression of osteosarcoma cell proliferation and migration via modulation of fibroblast growth factor 2. Mol Med Rep. 12:7433–7438. 2015.PubMed/NCBI

19 

Guo X, Zhang J, Pang J, He S, Li G, Chong Y, Li C, Jiao Z, Zhang S and Shao M: MicroRNA-503 represses epithelial-mesenchymal transition and inhibits metastasis of osteosarcoma by targeting c-myb. Tumour Biol. 37:91881–9187. 2016. View Article : Google Scholar

20 

Livak KJ and Schmittgen TD: Analysis of relative gene expression data using real-time quantitative PCR and the 2(−Delta Delta C(T)) Method. Methods. 25:402–408. 2001. View Article : Google Scholar : PubMed/NCBI

21 

Chen G, Fang T, Huang Z, Qi Y, Du S, Di T, Lei Z, Zhang X and Yan W: MicroRNA-133a inhibits osteosarcoma cells proliferation and invasion via targeting IGF-1R. Cell Physiol Biochem. 38:598–608. 2016. View Article : Google Scholar : PubMed/NCBI

22 

Peng Y, Liu YM, Li LC, Wang LL and Wu XL: microRNA-503 inhibits gastric cancer cell growth and epithelial-to-mesenchymal transition. Oncol Lett. 7:1233–1238. 2014.PubMed/NCBI

23 

Liu L, Qu W and Zhong Z: Down-regulation of miR-503 expression predicate advanced mythological features and poor prognosis in patients with NSCLC. Int J Clin Exp Pathol. 8:5609–5613. 2015.PubMed/NCBI

24 

Xiao F, Zhang W, Chen L, Xie H, Xing C, Yu X, Ding S, Chen K, Guo H, Cheng J, et al: MicroRNA-503 inhibits the G1/S transition by downregulating cyclin D3 and E2F3 in hepatocellular carcinoma. J Transl Med. 11:1952013. View Article : Google Scholar : PubMed/NCBI

25 

Chang SW, Yue J, Wang BC and Zhang XL: miR-503 inhibits cell proliferation and induces apoptosis in colorectal cancer cells by targeting E2F3. Int J Clin Exp Pathol. 8:12853–12860. 2015.PubMed/NCBI

26 

Ide S, Toiyama Y, Shimura T, Kawamura M, Yasuda H, Saigusa S, Ohi M, Tanaka K, Mohri Y and Kusunoki M: MicroRNA-503 promotes tumor progression and acts as a novel biomarker for prognosis in oesophageal cancer. Anticancer Res. 35:1447–1451. 2015.PubMed/NCBI

27 

King H, Aleksic T, Haluska P and Macaulay VM: Can we unlock the potential of IGF-1R inhibition in cancer therapy? Cancer Treat Rev. 40:1096–1105. 2014. View Article : Google Scholar : PubMed/NCBI

28 

Kolb EA, Kamara D, Zhang W, Lin J, Hingorani P, Baker L, Houghton P and Gorlick R: R1507, a fully human monoclonal antibody targeting IGF-1R, is effective alone and in combination with rapamycin in inhibiting growth of osteosarcoma xenografts. Pediatr Blood Cancer. 55:67–75. 2010.PubMed/NCBI

29 

Maniscalco L, Iussich S, Morello E, Martano M, Gattino F, Miretti S, Biolatti B, Accornero P, Martignani E, Sánchez-Céspedes R, et al: Increased expression of insulin-like growth factor-1 receptor is correlated with worse survival in canine appendicular osteosarcoma. Vet J. 205:272–280. 2015. View Article : Google Scholar : PubMed/NCBI

30 

Liang J, Li B, Yuan L and Ye Z: Prognostic value of IGF-1R expression in bone and soft tissue sarcomas: A meta-analysis. Onco Targets Ther. 8:1949–1955. 2015.PubMed/NCBI

Related Articles

  • Abstract
  • View
  • Download
  • Twitter
Copy and paste a formatted citation
Spandidos Publications style
Wang Z, Zheng C, Jiang K, He J, Cao X and Wu S: MicroRNA‑503 suppresses cell proliferation and invasion in osteosarcoma via targeting insulin‑like growth factor 1 receptor Retraction in /10.3892/etm.2021.10845. Exp Ther Med 14: 1547-1553, 2017.
APA
Wang, Z., Zheng, C., Jiang, K., He, J., Cao, X., & Wu, S. (2017). MicroRNA‑503 suppresses cell proliferation and invasion in osteosarcoma via targeting insulin‑like growth factor 1 receptor Retraction in /10.3892/etm.2021.10845. Experimental and Therapeutic Medicine, 14, 1547-1553. https://doi.org/10.3892/etm.2017.4648
MLA
Wang, Z., Zheng, C., Jiang, K., He, J., Cao, X., Wu, S."MicroRNA‑503 suppresses cell proliferation and invasion in osteosarcoma via targeting insulin‑like growth factor 1 receptor Retraction in /10.3892/etm.2021.10845". Experimental and Therapeutic Medicine 14.2 (2017): 1547-1553.
Chicago
Wang, Z., Zheng, C., Jiang, K., He, J., Cao, X., Wu, S."MicroRNA‑503 suppresses cell proliferation and invasion in osteosarcoma via targeting insulin‑like growth factor 1 receptor Retraction in /10.3892/etm.2021.10845". Experimental and Therapeutic Medicine 14, no. 2 (2017): 1547-1553. https://doi.org/10.3892/etm.2017.4648
Copy and paste a formatted citation
x
Spandidos Publications style
Wang Z, Zheng C, Jiang K, He J, Cao X and Wu S: MicroRNA‑503 suppresses cell proliferation and invasion in osteosarcoma via targeting insulin‑like growth factor 1 receptor Retraction in /10.3892/etm.2021.10845. Exp Ther Med 14: 1547-1553, 2017.
APA
Wang, Z., Zheng, C., Jiang, K., He, J., Cao, X., & Wu, S. (2017). MicroRNA‑503 suppresses cell proliferation and invasion in osteosarcoma via targeting insulin‑like growth factor 1 receptor Retraction in /10.3892/etm.2021.10845. Experimental and Therapeutic Medicine, 14, 1547-1553. https://doi.org/10.3892/etm.2017.4648
MLA
Wang, Z., Zheng, C., Jiang, K., He, J., Cao, X., Wu, S."MicroRNA‑503 suppresses cell proliferation and invasion in osteosarcoma via targeting insulin‑like growth factor 1 receptor Retraction in /10.3892/etm.2021.10845". Experimental and Therapeutic Medicine 14.2 (2017): 1547-1553.
Chicago
Wang, Z., Zheng, C., Jiang, K., He, J., Cao, X., Wu, S."MicroRNA‑503 suppresses cell proliferation and invasion in osteosarcoma via targeting insulin‑like growth factor 1 receptor Retraction in /10.3892/etm.2021.10845". Experimental and Therapeutic Medicine 14, no. 2 (2017): 1547-1553. https://doi.org/10.3892/etm.2017.4648
Follow us
  • Twitter
  • LinkedIn
  • Facebook
About
  • Spandidos Publications
  • Careers
  • Cookie Policy
  • Privacy Policy
How can we help?
  • Help
  • Live Chat
  • Contact
  • Email to our Support Team