Spandidos Publications Logo
  • About
    • About Spandidos
    • Aims and Scopes
    • Abstracting and Indexing
    • Editorial Policies
    • Reprints and Permissions
    • Job Opportunities
    • Terms and Conditions
    • Contact
  • Journals
    • All Journals
    • Oncology Letters
      • Oncology Letters
      • Information for Authors
      • Editorial Policies
      • Editorial Board
      • Aims and Scope
      • Abstracting and Indexing
      • Bibliographic Information
      • Archive
    • International Journal of Oncology
      • International Journal of Oncology
      • Information for Authors
      • Editorial Policies
      • Editorial Board
      • Aims and Scope
      • Abstracting and Indexing
      • Bibliographic Information
      • Archive
    • Molecular and Clinical Oncology
      • Molecular and Clinical Oncology
      • Information for Authors
      • Editorial Policies
      • Editorial Board
      • Aims and Scope
      • Abstracting and Indexing
      • Bibliographic Information
      • Archive
    • Experimental and Therapeutic Medicine
      • Experimental and Therapeutic Medicine
      • Information for Authors
      • Editorial Policies
      • Editorial Board
      • Aims and Scope
      • Abstracting and Indexing
      • Bibliographic Information
      • Archive
    • International Journal of Molecular Medicine
      • International Journal of Molecular Medicine
      • Information for Authors
      • Editorial Policies
      • Editorial Board
      • Aims and Scope
      • Abstracting and Indexing
      • Bibliographic Information
      • Archive
    • Biomedical Reports
      • Biomedical Reports
      • Information for Authors
      • Editorial Policies
      • Editorial Board
      • Aims and Scope
      • Abstracting and Indexing
      • Bibliographic Information
      • Archive
    • Oncology Reports
      • Oncology Reports
      • Information for Authors
      • Editorial Policies
      • Editorial Board
      • Aims and Scope
      • Abstracting and Indexing
      • Bibliographic Information
      • Archive
    • Molecular Medicine Reports
      • Molecular Medicine Reports
      • Information for Authors
      • Editorial Policies
      • Editorial Board
      • Aims and Scope
      • Abstracting and Indexing
      • Bibliographic Information
      • Archive
    • World Academy of Sciences Journal
      • World Academy of Sciences Journal
      • Information for Authors
      • Editorial Policies
      • Editorial Board
      • Aims and Scope
      • Abstracting and Indexing
      • Bibliographic Information
      • Archive
    • International Journal of Functional Nutrition
      • International Journal of Functional Nutrition
      • Information for Authors
      • Editorial Policies
      • Editorial Board
      • Aims and Scope
      • Abstracting and Indexing
      • Bibliographic Information
      • Archive
    • International Journal of Epigenetics
      • International Journal of Epigenetics
      • Information for Authors
      • Editorial Policies
      • Editorial Board
      • Aims and Scope
      • Abstracting and Indexing
      • Bibliographic Information
      • Archive
    • Medicine International
      • Medicine International
      • Information for Authors
      • Editorial Policies
      • Editorial Board
      • Aims and Scope
      • Abstracting and Indexing
      • Bibliographic Information
      • Archive
  • Articles
  • Information
    • Information for Authors
    • Information for Reviewers
    • Information for Librarians
    • Information for Advertisers
    • Conferences
  • Language Editing
Spandidos Publications Logo
  • About
    • About Spandidos
    • Aims and Scopes
    • Abstracting and Indexing
    • Editorial Policies
    • Reprints and Permissions
    • Job Opportunities
    • Terms and Conditions
    • Contact
  • Journals
    • All Journals
    • Biomedical Reports
      • Information for Authors
      • Editorial Policies
      • Editorial Board
      • Aims and Scope
      • Abstracting and Indexing
      • Bibliographic Information
      • Archive
    • Experimental and Therapeutic Medicine
      • Information for Authors
      • Editorial Policies
      • Editorial Board
      • Aims and Scope
      • Abstracting and Indexing
      • Bibliographic Information
      • Archive
    • International Journal of Epigenetics
      • Information for Authors
      • Editorial Policies
      • Editorial Board
      • Aims and Scope
      • Abstracting and Indexing
      • Bibliographic Information
      • Archive
    • International Journal of Functional Nutrition
      • Information for Authors
      • Editorial Policies
      • Editorial Board
      • Aims and Scope
      • Abstracting and Indexing
      • Bibliographic Information
      • Archive
    • International Journal of Molecular Medicine
      • Information for Authors
      • Editorial Policies
      • Editorial Board
      • Aims and Scope
      • Abstracting and Indexing
      • Bibliographic Information
      • Archive
    • International Journal of Oncology
      • Information for Authors
      • Editorial Policies
      • Editorial Board
      • Aims and Scope
      • Abstracting and Indexing
      • Bibliographic Information
      • Archive
    • Medicine International
      • Information for Authors
      • Editorial Policies
      • Editorial Board
      • Aims and Scope
      • Abstracting and Indexing
      • Bibliographic Information
      • Archive
    • Molecular and Clinical Oncology
      • Information for Authors
      • Editorial Policies
      • Editorial Board
      • Aims and Scope
      • Abstracting and Indexing
      • Bibliographic Information
      • Archive
    • Molecular Medicine Reports
      • Information for Authors
      • Editorial Policies
      • Editorial Board
      • Aims and Scope
      • Abstracting and Indexing
      • Bibliographic Information
      • Archive
    • Oncology Letters
      • Information for Authors
      • Editorial Policies
      • Editorial Board
      • Aims and Scope
      • Abstracting and Indexing
      • Bibliographic Information
      • Archive
    • Oncology Reports
      • Information for Authors
      • Editorial Policies
      • Editorial Board
      • Aims and Scope
      • Abstracting and Indexing
      • Bibliographic Information
      • Archive
    • World Academy of Sciences Journal
      • Information for Authors
      • Editorial Policies
      • Editorial Board
      • Aims and Scope
      • Abstracting and Indexing
      • Bibliographic Information
      • Archive
  • Articles
  • Information
    • For Authors
    • For Reviewers
    • For Librarians
    • For Advertisers
    • Conferences
  • Language Editing
Login Register Submit
  • This site uses cookies
  • You can change your cookie settings at any time by following the instructions in our Cookie Policy. To find out more, you may read our Privacy Policy.

    I agree
Search articles by DOI, keyword, author or affiliation
Search
Advanced Search
presentation
Experimental and Therapeutic Medicine
Join Editorial Board Propose a Special Issue
Print ISSN: 1792-0981 Online ISSN: 1792-1015
Journal Cover
May-2019 Volume 17 Issue 5

Full Size Image

Sign up for eToc alerts
Recommend to Library

Journals

International Journal of Molecular Medicine

International Journal of Molecular Medicine

International Journal of Molecular Medicine is an international journal devoted to molecular mechanisms of human disease.

International Journal of Oncology

International Journal of Oncology

International Journal of Oncology is an international journal devoted to oncology research and cancer treatment.

Molecular Medicine Reports

Molecular Medicine Reports

Covers molecular medicine topics such as pharmacology, pathology, genetics, neuroscience, infectious diseases, molecular cardiology, and molecular surgery.

Oncology Reports

Oncology Reports

Oncology Reports is an international journal devoted to fundamental and applied research in Oncology.

Experimental and Therapeutic Medicine

Experimental and Therapeutic Medicine

Experimental and Therapeutic Medicine is an international journal devoted to laboratory and clinical medicine.

Oncology Letters

Oncology Letters

Oncology Letters is an international journal devoted to Experimental and Clinical Oncology.

Biomedical Reports

Biomedical Reports

Explores a wide range of biological and medical fields, including pharmacology, genetics, microbiology, neuroscience, and molecular cardiology.

Molecular and Clinical Oncology

Molecular and Clinical Oncology

International journal addressing all aspects of oncology research, from tumorigenesis and oncogenes to chemotherapy and metastasis.

World Academy of Sciences Journal

World Academy of Sciences Journal

Multidisciplinary open-access journal spanning biochemistry, genetics, neuroscience, environmental health, and synthetic biology.

International Journal of Functional Nutrition

International Journal of Functional Nutrition

Open-access journal combining biochemistry, pharmacology, immunology, and genetics to advance health through functional nutrition.

International Journal of Epigenetics

International Journal of Epigenetics

Publishes open-access research on using epigenetics to advance understanding and treatment of human disease.

Medicine International

Medicine International

An International Open Access Journal Devoted to General Medicine.

Journal Cover
May-2019 Volume 17 Issue 5

Full Size Image

Sign up for eToc alerts
Recommend to Library

  • Article
  • Citations
    • Cite This Article
    • Download Citation
    • Create Citation Alert
    • Remove Citation Alert
    • Cited By
  • Similar Articles
    • Related Articles (in Spandidos Publications)
    • Similar Articles (Google Scholar)
    • Similar Articles (PubMed)
  • Download PDF
  • Download XML
  • View XML
Article

MicroRNA‑508 is downregulated in clear cell renal cell carcinoma and targets ZEB1 to suppress cell proliferation and invasion

  • Authors:
    • Wei Wang
    • Wentao Hu
    • Ya Wang
    • Jing Yang
    • Zhongjin Yue
  • View Affiliations / Copyright

    Affiliations: Department of Urology, Lanzhou University Second Hospital, Lanzhou, Gansu 730000, P.R. China, School of Radiation Medicine and Protection, Medical College of Soochow University, Suzhou, Jiangsu 215123, P.R. China, Department of Nephrology, Lanzhou University Second Hospital, Lanzhou, Gansu 730000, P.R. China, Clinical Laboratory, Lanzhou University Second Hospital, Lanzhou, Gansu 730000, P.R. China
  • Pages: 3814-3822
    |
    Published online on: March 1, 2019
       https://doi.org/10.3892/etm.2019.7332
  • Expand metrics +
Metrics: Total Views: 0 (Spandidos Publications: | PMC Statistics: )
Metrics: Total PDF Downloads: 0 (Spandidos Publications: | PMC Statistics: )
Cited By (CrossRef): 0 citations Loading Articles...

This article is mentioned in:



Abstract

Recent studies have identified several microRNAs (miRNAs/miRs) that are dysregulated in clear cell renal cell carcinoma (ccRCC), and their dysregulation may serve important roles in the occurrence and development of ccRCC. Therefore, understanding the expression pattern and functional roles of miRNAs in ccRCC may facilitate the identification of novel therapeutic targets for the treatment of ccRCC. In the current study, reverse transcription‑quantitative polymerase chain reaction was used to determine miR‑508 expression levels in ccRCC tissue samples and cell lines. The cell counting kit‑8 and in vitro Transwell invasion assays were used to examine the effects of miR‑508 overexpression on ccRCC cell proliferation and invasion, respectively. In addition, bioinformatics analysis and dual‑luciferase reporter gene assays were used to investigate the underlying mechanism of miR‑508 in ccRCC cells. Furthermore, the regulatory role of miR‑508 on zinc finger E‑box‑binding homeobox 1 (ZEB1) mRNA and protein expression in ccRCC cells was investigated using RT‑qPCR and western blot analysis, respectively. Additionally, the association between miR‑508 and ZEB1 expression in ccRCC tissue samples was examined. Rescue experiments were performed to determine whether the tumor suppressive effects of miR‑508 may be mediated by ZEB1 in ccRCC cells. The results of the current study demonstrated that miR‑508 expression was significantly downregulated in ccRCC tissue samples and cell lines. In addition, miR‑508 overexpression significantly decreased the proliferation and invasion of ccRCC cells. ZEB1 was identified as a direct target gene of miR‑508 in ccRCC cells and the relative expression level of ZEB1 mRNA was significantly increased in ccRCC tissue samples. Furthermore, a negative correlation between miR‑508 and ZEB1 expression was identified in ccRCC tissues. ZEB1 knockdown exhibited a functional role similar to miR‑508 overexpression in ccRCC cells, and restoration of ZEB1 expression significantly reversed the inhibitory effects of miR‑508 on the malignant phenotype of ccRCC cells. Taken together, the results of the current study demonstrated that miR‑508 may serve a tumor suppressive role in ccRCC via direct targeting of ZEB1. MiR‑508 may present a novel and efficient therapeutic target for the treatment of patients with ccRCC.

Introduction

Renal cell carcinoma (RCC), originates from cells in the renal cortex and is the most common type of kidney cancer in adults worldwide, with ~270,000 new cases and ~116,000 RCC-associated mortalities each year (1,2). RCC is divided into three major subtypes, including clear cell RCC (ccRCC), papillary RCC and chromophobe RCC (3). ccRCC is the most common and aggressive of the three subtypes, and accounts for ~80–90% of all RCC cases (4). Despite recent advances in cancer treatment, the long-term prognosis of patients with advanced ccRCC is poor, with a median survival rate of 1.5 years (5). Metastasis, lymph node recurrence and cancer recurrence are the main factors associated with poor prognosis in patients with ccRCC (6). In ~33% of cases, patients with ccRCC are diagnosed with local or distant metastases due to its variable clinical presentation (7). In addition, there is a 40% recurrence rate in patients with ccRCC following surgery (8,9). Therefore, identifying novel therapeutic targets may improve the survival outcome and treatment response of patients with advanced ccRCC.

MicroRNAs (miRNAs/miRs) are a group of endogenous, short, non-coding RNAs ~18–23 nucleotides in length (10). MiRNAs regulate multiple biological and pathological processes, including carcinogenesis and cancer progression (11). miRNAs promote mRNA degradation or inhibition of mRNA translation by binding to the complementary binding sites in the 3′-untranslated region (3′-UTR) of target genes (12). Several studies have demonstrated that miRNA deregulation is common in almost all types of human cancer (13–15). Previous studies have identified several deregulated miRNAs associated with ccRCC, whereby oncogenic miRNAs are upregulated and tumor suppressor miRNAs are downregulated (16–18). Aberrantly expressed miRNAs are involved in the pathogenesis of ccRCC and are involved in numerous processes, including cell proliferation, cell cycle progression, apoptosis, metastasis, epithelial-to-mesenchymal transition and chemoresistance (19–21). miRNAs may therefore be used as potential biomarkers to improve early diagnosis and prognosis of patients with ccRCC.

Previous studies have demonstrated that miR-508 is abnormally expressed in several types of human cancer, including ovarian (22) and colorectal cancer (23) and esophageal squamous cell carcinoma (24). An additional study revealed that miR-508 is downregulated in RCC and may be involved in regulating cell migration and apoptosis (25). Therefore, the aim of the current study was to investigate the expression pattern and biological function of miR-508 in the pathogenesis of ccRCC, as well as investigate the underlying molecular mechanisms of miR-508 in the development and progression of ccRCC.

Materials and methods

Human tissue samples

A total of 21 ccRCC tissue and paired adjacent normal tissue samples were collected from patients that had undergone surgical resection at the Lanzhou University Second Hospital (Lanzhou, China) between May 2015 and February 2017. None of the patients had received radiotherapy or chemotherapy treatment prior to surgical resection. All tissue samples were taken immediately after tumor resection, frozen in liquid nitrogen and stored at −80°C. The current study was approved by the Ethics Committee of Lanzhou University Second Hospital and written informed consent was obtained from each patient. The clinicopathological features of patients with ccRCC are summarized in Table I.

Table I.

Clinicopathological characteristics of patients with ccRCC.

Table I.

Clinicopathological characteristics of patients with ccRCC.

Patient no.GenderAge (years)TNM stage
  1M47T1aN0M0
  2M51T2bN0M0
  3M44T1bN0M0
  4M26T3aN1M0
  5F58T2bN0M0
  6M63T2bN0M0
  7M68T1aN0M0
  8F53T2aN0M0
  9F57T1aN0M0
10M64T1aN0M0
11M49T2bN0M0
12M63T1aN0M0
13M56T1aN0M0
14F55T3aN1M0
15M72T2bN0M0
16F64T2aN0M0
17M68T2bN0M0
18M53T2bN0M0
19F47T1bN0M0
20F55T2aN0M0
21M60T2aN0M0

[i] ccRCC, clear cell renal cell carcinoma; TNM, tumor, node and metastasis; M, male; F, female.

Cell culture

The normal human renal cell line HK-2, the papillary RCC cell lines Caki-2 and ACHN, and two ccRCC cell lines 786-O and A498 were purchased from the Cell Bank of the Chinese Academy of Sciences (Shanghai, China). Cells were cultured in Dulbecco's modified Eagle's medium (DMEM) supplemented with 10% fetal bovine serum (FBS), 100 U/ml penicillin and 100 mg/ml streptomycin (all purchased from Invitrogen; Thermo Fisher Scientific, Inc., Waltham, MA, USA) and maintained at 37°C in a 5% CO2-humidified incubator.

Cell transfection

miR-508 mimics, negative control miRNA mimics (miR-NC), small interfering RNA (siRNA) targeting the expression of zinc finger E-box-binding homeobox 1 (ZEB1 siRNA) and negative control siRNA (NC siRNA) were synthesized by Shanghai GenePharma Co., Ltd. (Shanghai, China). The miR-508 mimics sequence was 5′-UGAUUGUAGCCUUUUGGAGUAGA-3′ and the miR-NC sequence was 5′-UUCUCCGAACGUGUCACGUTT-3′. The ZEB1 siRNA sequence was 5′-GUCGCUACAAACAGUUGUATT-3′ and the NC siRNA sequence was 5′-UUCUCCGAACGUGUCACGUTT-3′. The ZEB1-overexpression plasmid, pcDNA3.1-ZEB1 and empty pcDNA3.1 plasmid were synthesized by GeneCopoeia, Inc., (Rockville, MD, USA). Cells were seeded into six-well plates at a density of 6×105 cells/well. miR-508 mimics (100 pmol), miR-NC (100 pmol), ZEB1 siRNA (100 pmol), NC siRNA (100 pmol), pcDNA3.1-ZEB1 (4 µg) or empty pcDNA3.1 plasmids (4 µg) were transfected into cells using Lipofectamine® 2000 (Invitrogen; Thermo Fisher Scientific, Inc.), according to the manufacturer's protocol. At 6 h following incubation at 37°C in a 5% CO2-humidified incubator, the medium was replaced with complete culture medium. Reverse transcription-quantitative polymerase chain reaction (RT-qPCR) and cell proliferation assay was performed at 24 h post-transfection. Transwell invasion assay was performed in transfected cells following 48 h of incubation. Following 72 h culture, western blot analysis was utilized for the measurement of protein expression.

RT-qPCR

Total RNA was extracted from cells using TRIzol® reagent (Invitrogen; Thermo Fisher Scientific, Inc.), according to on the manufacturer's protocol. To examine the expression of miR-508, total miRNA was first reverse transcribed into cDNA using the TaqMan® MicroRNA Reverse Transcription kit (Applied Biosystems; Thermo Fisher Scientific, Inc.). The temperature protocol for reverse transcription was as follows: 16°C for 30 min, 42°C for 30 min and 85°C for 5 min. qPCR was subsequently performed using the TaqMan MicroRNA Assay kit (Applied Biosystems; Thermo Fisher Scientific, Inc.). The temperature protocol for qPCR were as follows: 50°C for 2 min, 95°C for 10 min; 40 cycles of denaturation at 95°C for 15 sec; and annealing/extension at 60°C for 60 sec. To analyze ZEB1 mRNA expression levels, total RNA was first reverse transcribed into cDNA using the PrimeScript RT Reagent kit (Takara Biotechnology, Co., Ltd., Dalian, China). The temperature protocol for reverse transcription was as follows: 37°C for 15 min and 85°C for 5 sec. qPCR was subsequently performed using the SYBR Premix Ex Taq™ kit (Takara Biotechnology, Co., Ltd.). The temperature protocol for qPCR was as follows: 5 min at 95°C, followed by 40 cycles of 95°C for 30 sec and 65°C for 45 sec. ZEB1 and miR-508 expression was quantified using the 2−ΔΔCq method and normalized to the internal reference gene GAPDH or U6 small nuclear RNA, respectively (26). The primer sequences used were as follows: miR-508 forward, 5′-TTCAAGAGACATGAGTGAC-3′ and reverse, 5′-TCTCTTGAACATGAGTGACG-3′; U6 forward, 5′-TGCGGGTGCTCGCTTCGGCAGC-3′ and reverse, 5′-CCAGTGCAGGGTCCGAGGT-3′; ZEB1 forward, 5′-AAGTGGCGGTAGATGGTA-3′ and reverse, 5′-TTGTAGCGACTGGATTTT-3′; and GAPDH forward, 5′-AACGGATTTGGTCGTATTG-3′ and reverse, 5′-GGAAGATGGTGATGGGATT-3′.

Cell proliferation assay

The proliferative ability of ccRCC cells was analyzed using the cell counting kit-8 assay (CCK-8; Dojindo Molecular Technologies, Inc., Kumamoto, Japan). Briefly, transfected cells were collected and seeded into 96-well plates at a density of 3×103 cells/well and cultured for 0, 24, 48 and 72 h at 37°C. Following incubation, 10 µl CCK-8 reagent was then added to each well and the cells were incubated for an additional 2 h at 37°C. Cell proliferation was determined by measuring the absorbance at a wavelength of 450 nm using the SpectraMax Microplate® Spectrophotometer (Molecular Devices LLC, Sunnyvale, CA, USA).

Transwell invasion assay

ccRCC cell invasion was examined using an in vitro Transwell invasion chamber assay using Transwell™ polycarbonate membrane inserts for 24-well plates containing 8-µm pores (Corning Inc., Corning, NY, USA) precoated with Matrigel® (BD Biosciences, San Jose, CA, USA). Following transfection, 5×104 cells in serum-free DMEM were added to the upper chamber of the Transwell insert. In the lower chamber, 600 µl DMEM supplemented with 10% FBS was used as a chemo-attractant, and the plates were incubated at 37°C in a 5% CO2-humidified incubator for 24 h. Non-invasive cells remaining on the polycarbonate membrane were carefully removed and invaded cells were fixed with 100% methanol at room temperature for 30 min and stained with 0.1% crystal violet at room temperature for 30 min. The invasive capacity of ccRCC cells was quantified by counting the number of invaded cells in five randomly selected visual fields/chamber under an inverted light microscope (×200 magnification).

Bioinformatics analysis and dual-luciferase reporter assay

TargetScan (http://www.targetscan.org) and miRDB (http://mirdb.org) databases were used to identify putative targets of miR-508. ZEB1 was predicted as a potential target gene of miR-508. The wild-type (wt) and mutant (mut) fragments of the ZEB1 3′-UTR (synthesized by Shanghai GenePharma Co., Ltd.) were amplified by PCR and cloned into the firefly luciferase-expressing pmirGLO luciferase reporter plasmid (Promega Corporation, Madison, WI, USA). Cells were seeded into 24-well plates and incubated at 37°C in a CO2-humidified incubator for 24 h prior to transfection. Cells were subsequently co-transfected with miR-508 mimics or miR-NC and wt or mut 3′-UTR ZEB1 luciferase reporter plasmids using Lipofectamine® 2000. Following incubation for 48 h, luciferase activities were detected using the Dual-Luciferase Reporter assay system (Promega Corporation), according to the manufacturer's protocol. Firefly luciferase activity was normalized to that of Renilla luciferase activity.

Western blot analysis

Total protein was extracted from tissues or cells using ice-cold radioimmunoprecipitation assay buffer (Sigma-Aldrich; Merck KGaA, Darmstadt, Germany) supplemented with proteinase inhibitor cocktail (Roche Applied Science, Penzberg, Germany). Total protein was quantified using a bicinchoninic acid assay kit (Pierce; Thermo Fisher Scientific, Inc.) and equal quantities of protein (30 µg/lane) were separated via SDS-PAGE on a 10% gel. The separated proteins were transferred onto polyvinylidene fluoride membranes (EMD Millipore, Billerica, MA, USA) and blocked for 1 h at room temperature with 5% skimmed milk in Tris-buffered saline containing 0.05% Tween-20. The membranes were incubated with the following primary antibodies: Mouse anti-human monoclonal ZEB1 (dilution, 1:1,000; cat. no. sc-81428) or mouse anti-human monoclonal GAPDH (dilution, 1:1,000; cat. no. sc-47724; both Santa Cruz Biotechnology, Inc., Dallas, TX, USA) overnight at 4°C. Following primary incubation, the membranes were subsequently incubated with goat-anti mouse horseradish peroxidase-labeled secondary antibody (dilution, 1:5,000; cat. no. sc-516102; Santa Cruz Biotechnology, Inc.) at room temperature for 2 h. Protein bands were visualized using enhanced chemiluminescence detection reagent (EMD Millipore), according to the manufacturer's protocol. Protein expression was quantified by normalizing target protein expression to the GAPDH loading control. Quantity One software version 4.62 (Bio-Rad Laboratories, Inc., Hercules, CA, USA) was used for densitometry analysis.

Statistical analysis

The results are presented as the mean ± standard deviation from at least three independent experiments. All statistical analyses were performed using SPSS software (version 19.0; IBM Corp., Armonk, NY, USA). The statistical significance of differences between two groups was analyzed using a two-tailed, paired Student's t-test. One-way analysis of variance followed by the Student-Newman-Keuls post hoc test was used to analyze differences among multiple groups. The association between miR-508 and ZEB1 mRNA expression in ccRCC tissue samples was determined using Spearman's correlation analysis. P<0.05 was considered to indicate a statistically significant difference.

Results

miR-508 expression is downregulated in ccRCC tissue samples and cell lines

To investigate the expression pattern of miR-508 in ccRCC, the expression levels of miR-508 in ccRCC tissue samples and adjacent normal tissue samples from patients was determined by RT-qPCR analysis. The miR-508 expression level was significantly decreased in ccRCC tissue samples when compared with adjacent normal tissue samples (P<0.05; Fig. 1A). RT-qPCR was then used to examine miR-508 expression in two ccRCC cell lines (786-O and A498), two papillary RCC cell lines (Caki-2 and ACHN), and the normal human renal cell line HK-2. The expression of miR-508 was significantly decreased in ccRCC and papillary RCC cell lines when compared with the normal human renal cell line (P<0.05; Fig. 1B). These results suggest that downregulation of miR-508 may be associated with ccRCC progression.

Figure 1.

Downregulation of miR-508 in ccRCC tissue samples and cell lines. (A) The relative expression level of miR-508 was determined by RT-qPCR in ccRCC and adjacent normal tissue samples from patients with ccRCC. *P<0.05 vs. Normal. (B) The relative expression level of miR-508 was determined by RT-qPCR in 786-O, and A498 ccRCC cell lines, the Caki-2 and ACHN papillary RCC cell line and the normal human renal cell line, HK-2. *P<0.05 vs. HK-2. miR, microRNA; ccRCC, clear cell renal cell carcinoma; RT-qPCR, reverse transcription-quantitative polymerase chain reaction.

miR-508 overexpression suppresses the proliferation and invasion of ccRCC cells

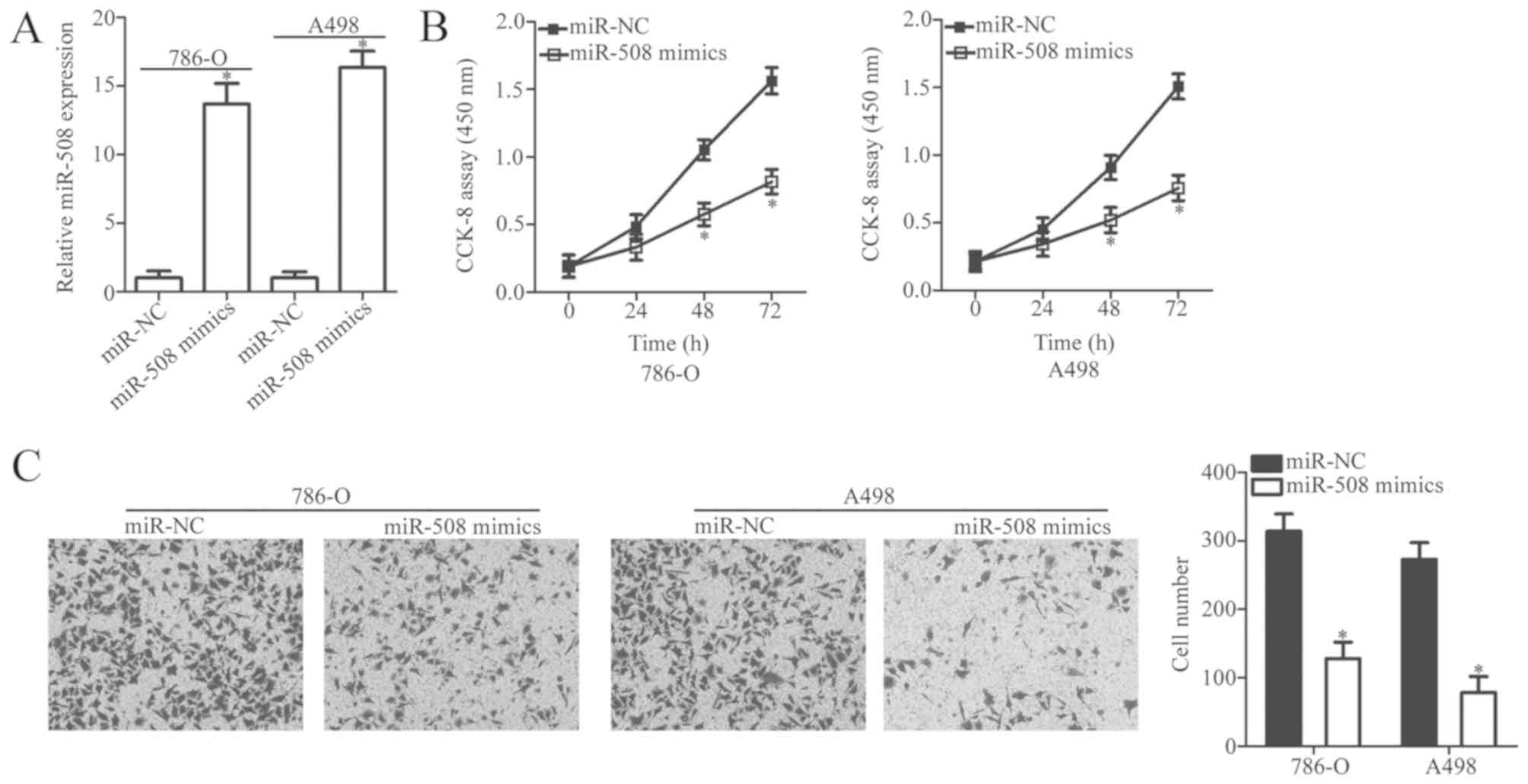
To investigate the biological function of miR-508 in ccRCC progression, ccRCC cell lines 786-O and A498 (as they exhibited the lowest miR-508 expression) were transfected with miR-508 mimics or miR-NC. The relative expression of miR-508 was significantly increased in ccRCC cells following transfection with miR-508 mimics compared with miR-NC (P<0.05; Fig. 2A). A CCK-8 assay was then used to examine the effect of miR-508 overexpression on ccRCC cell proliferation. The results demonstrated that miR-508 overexpression significantly inhibited the proliferative ability of 786-O and A498 cells when compared with the negative controls (P<0.05; Fig. 2B). Subsequently, the in vitro Transwell invasion assay demonstrated that miR-508 overexpression significantly inhibited the invasive capacity of 786-O and A498 cells compared with the negative controls (P<0.05; Fig. 2C). Taken together, these results suggest that miR-508 may serve a tumor-suppressive role in the development of ccRCC.

Figure 2.

miR-508 overexpression suppresses the proliferation and invasion of 786-O and A498 cells. (A) The relative expression level of miR-508 in 786-O and A498 cells was determined by reverse transcription-quantitative polymerase chain reaction analysis at 48 h following transfection with miR-508 mimics or miR-NC. Cell (B) proliferation and (C) invasion were examined using CCK-8 and in vitro Transwell invasion assays, respectively, in 786-O and A498 cells at 48 h following transfection with miR-508 mimics or miR-NC. *P<0.05 vs. miR-NC. miR, microRNA; CCK-8, cell counting kit-8; NC, negative control.

ZEB1 is a direct target gene of miR-508 in ccRCC cells

It is well established that miRNAs directly target mRNAs of target genes, thereby exerting their role as post-transcriptional regulators (12). To further investigate the mechanisms underlying the tumor suppressive role of miR-508 in ccRCC in the present study, putative targets of miR-508 were examined by bioinformatics analysis. TargetScan and miRDB databases identified ZEB1, which contains a 3′-UTR sequence complementary to the seed sequence of miR-508 (Fig. 3A). Therefore, ZEB1 was selected for verification using a dual-luciferase reporter assay. This assay was used to confirm whether miR-508 binds directly to the partially complimentary sequence within the 3′-UTR of ZEB1 in ccRCC cells. The results demonstrated that miR-508 overexpression significantly decreased the luciferase activity of the reporter plasmid containing the wt miR-508 binding site, whereas co-transfection with the mut miR-508 binding site plasmid demonstrated no effect on luciferase activity (P<0.05; Fig. 3B).

Figure 3.

ZEB1 is a direct target gene of miR-508 in ccRCC cells. (A) Bioinformatics analysis was used to predict the miR-508 binding site in the wt 3′-UTR of ZEB1. (B) Luciferase reporter assays were performed in 786-O and A498 cells following co-transfection with luciferase reporter plasmids containing the wt or mut 3′-UTR of ZEB1 and miR-508 mimics or miR-NC. *P<0.05 vs. miR-NC. (C) The relative mRNA expression level of ZEB1 was determined by RT-qPCR in ccRCC and adjacent normal tissue samples from patients with ccRCC. *P<0.05 vs. Normal. (D) An inverse correlation between miR-508 and ZEB1 mRNA expression levels in ccRCC tissue samples from patients with ccRCC was identified. (E) The relative mRNA expression level of ZEB1 was determined by RT-qPCR in 786-O and A498 cells at 48 h following transfection with miR-508 mimics or miR-NC. *P<0.05 vs. miR-NC. (F) The relative protein expression level of ZEB1 was determined by western blot analysis in 786-O and A498 cells following 48-h transfection with miR-508 mimics or miR-NC. *P<0.05 vs. miR-NC. ZEB1, zinc finger E-box binding homeobox 1; miR, microRNA; ccRCC, clear cell renal cell carcinoma; UTR, untranslated region; wt, wild-type; mut, mutant; RT-qPCR, reverse transcription-quantitative polymerase chain reaction; NC, negative control.

To further understand the association between miR-508 and ZEB1 in ccRCC, the expression of ZEB1 was analyzed using RT-qPCR in ccRCC and normal adjacent tissue samples from patients with ccRCC. The mRNA levels of ZEB1 were significantly increased in ccRCC tissue samples when compared with adjacent normal tissue samples (P<0.05; Fig. 3C). In addition, Spearman's correlation analysis indicated a statistically significant negative correlation between miR-508 and ZEB1 mRNA expression levels in ccRCC tissue samples (r=−0.5436, P=0.0019; Fig. 3D). To investigate whether ZEB1 expression was regulated by miR-508 in ccRCC cells, ZEB1 expression levels were determined by RT-qPCR in 786-O and A498 cells transfected with miR-508 mimics or miR-NC. The mRNA and protein expression levels of ZEB1 significantly decreased following miR-508 overexpression compared with the negative controls (P<0.05; Fig. 3E and F). These results suggest that ZEB1 may be a direct target of miR-508 in ccRCC cells.

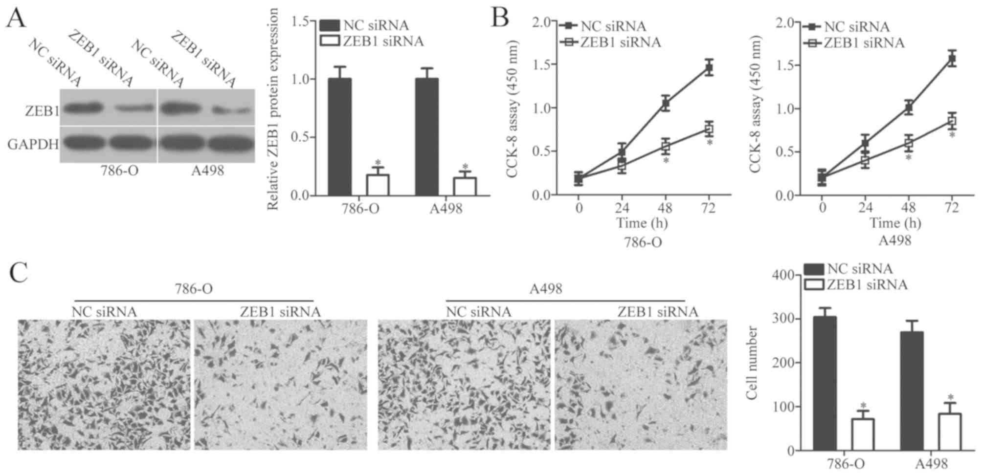
Inhibition of ZEB1 suppresses ccRCC cell proliferation and invasion

To examine the biological role of ZEB1 in ccRCC, 786-O and A498 cells were transfected with ZEB1 siRNA or NC siRNA. Endogenous ZEB1 protein expression was significantly decreased in ccRCC cells following transfection with ZEB1 siRNA when compared with NC siRNA (P<0.05; Fig. 4A). CCK-8 and in vitro Transwell invasion assays were used to examine the effect of ZEB1 knockdown on ccRCC cell proliferation and invasion, respectively. The results demonstrated that ZEB1 knockdown significantly inhibited the proliferative and invasive ability of 786-O and A498 cells when compared with the negative controls (P<0.05; Fig. 4B and C). Taken together, these results demonstrated that ZEB1 knockdown exerts a functional role similar to that of miR-508 overexpression in ccRCC cells, which suggests that ZEB1 may be a functional target of miR-508 in ccRCC.

Figure 4.

Inhibition of ZEB1 suppresses 786-O and A498 cell proliferation and invasion. (A) The relative protein expression level of ZEB1 was determined by western blot analysis in 786-O and A498 cells at 48 h following transfection with ZEB1 siRNA or NC siRNA. Cell (B) proliferation and (C) invasion were examined using CCK-8 and in vitro Transwell invasion assays, respectively, in 786-O and A498 cells at 48 h following transfection with ZEB1 siRNA or NC siRNA. *P<0.05 vs. NC siRNA. ZEB1, zinc finger E-box binding homeobox 1; siRNA, small interfering RNA; NC, negative control.

Restoration of ZEB1 expression reverses the suppressive effects of miR-508 on the malignant phenotype of ccRCC cells

As ZEB1 was identified as a direct target of miR-508 in ccRCC, rescue assays were performed to determine whether ZEB1 knockdown was responsible for the miR-508-induced inhibitory effects on ccRCC cell proliferation and invasion. ccRCC cell lines 786-O and A498 were co-transfected with miR-508 mimics and pcDNA3.1 or pcDNA3.1-ZEB1. Western blot analysis confirmed that the relative protein expression levels of ZEB1 were significantly increased in ccRCC cells following co-transfection with miR-508 mimics and pcDNA3.1-ZEB1 compared with miR-508 mimics and the pcDNA3.1 negative control (P<0.05; Fig. 5A). Furthermore, functional analysis demonstrated that restoration of ZEB1 expression significantly reversed the inhibitory effects of miR-508 on ccRCC cell proliferation and invasion (P<0.05; Fig. 5B and C). These results suggest that miR-508 may serve a tumor suppressive role in ccRCC and that the inhibitory effects of this miRNA may be, in part, mediated by regulating ZEB1 expression.

Figure 5.

Restoration of ZEB1 expression reverses the suppressive effects of miR-508 on 786-O and A498 cell proliferation and invasion. (A) The relative protein expression level of ZEB1 was determined by western blot analysis in 786-O and A498 cells following co-transfection with miR-508 and pcDNA3.1 or pcDNA3.1-ZEB1 lacking the 3′-UTR of ZEB1. Cell (B) proliferation and (C) invasion were examined using CCK-8 and in vitro Transwell invasion assays, respectively, in 786-O and A498 cells following co-transfection with miR-508 and pcDNA3.1 or pcDNA3.1-ZEB1 lacking the 3′-UTR of ZEB1. *P<0.05 vs. miR-NC; #P<0.05 vs. miR-508 mimics + pcDNA3.1. ZEB1, zinc finger E-box binding homeobox 1; miR, microRNA; UTR, untranslated region; NC, negative control.

Discussion

A number of recent studies have identified a variety of deregulated miRNAs in ccRCC, including miR-224 (27), miR-502 (28), miR-543 (18) and miR-645 (29). miRNAs are involved in several biological and pathological processes, including ccRCC occurrence and development (30–32). Previous studies have also identified several deregulated miRNAs in ccRCC, whereby oncogenic miRNAs are upregulated and tumor suppressor miRNAs are downregulated (17,33). Therefore, understanding the expression pattern and biological function of miRNAs in ccRCC, as well as the underlying mechanisms of miRNAs in the development and progression of ccRCC, may be useful for the identification of novel therapeutic targets in the treatment of patients with ccRCC. In the current study, miR-508 expression in ccRCC tissue samples and cell lines was examined and the regulatory effects of miR-508 in the development of ccRCC in vitro were examined. Furthermore, the underlying molecular mechanisms of miR-508 in ccRCC cells were investigated. The current study identified miR-508 as a putative novel biomarker in the diagnosis of ccRCC, as well as a potentially novel and efficient therapeutic target for the treatment of patients with ccRCC.

Previous studies have demonstrated that miR-508 expression is downregulated in ovarian cancer (22) and colorectal cancer (23) compared with normal tissues of the same type. By contrast, miR-508 was observed to be upregulated in esophageal squamous cell carcinoma compared with normal esophageal tissues (24). Patients with esophageal squamous cell carcinoma expressing high levels of miR-508 exhibited worse survival rates when compared with patients with low miR-508 expression (24). However, the expression status of miR-508 in ccRCC requires further investigation. In the present study, miR-508 expression was significantly decreased in ccRCC tissue samples and cell lines when compared with adjacent normal tissue samples and the normal human renal cell line HK-2, respectively. These conflicting results suggest that miR-508 may exert tissue-specific expression patterns, and miR-508 may therefore present a potential diagnostic biomarker for patients with these types of cancer.

Previous studies have demonstrated that aberrant miR-508 expression may contribute to the development and progression of several types of human cancer (22–24). Upregulation of miR-508 suppressed cell proliferation, metastasis and epithelial-to-mesenchymal transition in ovarian cancer via the mitogen-activated protein kinase 1 signaling pathway (22). In addition, Yan et al (23) reported that ectopic expression of miR-508 in colorectal cancer cells attenuated epithelial-to-mesenchymal transition, stemness and metastasis in vitro and in vivo. By contrast, miR-508 exerts an oncogenic role in esophageal squamous cell carcinoma by promoting tumorigenicity both in vivo and in vitro (24). These studies suggest that the role of miR-508 in cancer development and progression may be tissue specific. miR-508 may function as tumour suppressor or promoter in different types of human cancer, depending on the characteristics of corresponding target genes (34). However, the potential role of miR-508 in ccRCC remains unknown. In the current study, functional experiments indicated that miR-508 overexpression inhibited the proliferation and invasion of ccRCC cells. These findings suggest that miR-508 may serve as a potential therapeutic target in the treatment of patients with ccRCC.

miRNAs regulate several biological and pathological processes, including tumorigenesis, by binding to specific sites within the 3′-UTR of target mRNA sequences to inhibit their translation and expression (12). In the current study, the underlying mechanism of miR-508 in ccRCC cells was investigated. Bioinformatics analysis identified ZEB1, which contains a 3′-UTR sequence complementary to the seed sequence of miR-508. Therefore, ZEB1 was considered a potential target gene of miR-508 in the present study. A dual-luciferase reporter assay was used to confirm a direct interaction between the 3′-UTR of ZEB1 and miR-508 in ccRCC cells. RT-qPCR and western blot analyses revealed that the mRNA and protein expression levels of ZEB1 were negatively regulated by miR-508 in ccRCC cells. In addition, the current study demonstrated that ZEB1 expression was significantly increased in ccRCC tissue samples, and ZEB1 expression was inversely correlated with miR-508 expression in these tissue samples. Finally, restoration of ZEB1 expression reversed the inhibitory effect of miR-508 on the malignant phenotype of ccRCC cells. Taken together, these results suggest that ZEB1 is a direct and functional downstream target of miR-508 in ccRCC cells.

ZEB1, located on the short arm of human chromosome 10, is a member of the ZEB family of transcription factors (35). Previous studies have demonstrated that ZEB1 is upregulated in several types of cancer, including lung (36), gastric (37), colorectal (38) and endometrial cancers (39). Overexpression of ZEB1 has also been identified in ccRCC, and ZEB1 overexpression was significantly correlated with tumor grade, tumor, node and metastasis stage, lymph node metastasis and distant metastases (40). In addition, patients with ccRCC expressing high ZEB1 expression levels exhibited worse overall and progression-free survival when compared with low ZEB1 expression (40). Furthermore, ZEB1 was demonstrated to be involved in several biological processes in ccRCC development and progression (41). The current study demonstrated that miR-508 directly targets ZEB1 and suppresses ccRCC cell proliferation and invasion. The miR-508-ZEB1 axis may therefore be a novel and efficient therapeutic target, which could be used to inhibit the rapid growth and metastasis of ccRCC.

In conclusion, to the best of the authors' knowledge, the current study is the first to demonstrate that miR-508 is downregulated in ccRCC and that miR-508 may inhibit the development of ccRCC by directly targeting ZEB1. The miR-508-ZEB1 axis may present a potential therapeutic target in the treatment of patients with ccRCC patients. However, the current study has several limitations that will need to be addressed in future studies. The effect of miR-508 in cell apoptosis, in vivo tumor growth, angiogenesis, energy metabolism and drug resistance were not examined. Due to the relatively small sample size, the correlation between clinicopathological features and miR-508 expression in ccRCC tissue samples was also not examined. Furthermore, future studies will be required to validate miR-508 as a potential biomarker in the early diagnosis and prognosis of patients with ccRCC.

Acknowledgements

Not applicable.

Funding

The present study was supported by grants from the National Natural Science Foundations of China (grant no. 31700720), Project of Chengguan District Science and Technology Bureau of Lanzhou city (grant no. 2017SHFZ0029) and the Doctoral Research Fund of the Second Hospital of Lanzhou University (grant no. ynbskyjj2015-1-13).

Availability of data and materials

The datasets used and/or analyzed during the present study are available from the corresponding author on reasonable request.

Authors' contributions

ZY and WW designed the study. WW and WH performed RT-qPCR, CCK-8 and in vitro Transwell invasion assays. YW performed the dual-luciferase reporter assay. JY performed western blotting and statistical analysis. All authors read and approved the final manuscript.

Ethics approval and consent to participate

The present study was approved by the Ethics Committee of Lanzhou University Second Hospital (Lanzhou, China). The present study was performed in accordance with the Declaration of Helsinki and the guidelines of the Ethics Committee of Lanzhou University Second Hospital. Written informed consent was obtained from all patients.

Patient consent for publication

Not applicable.

Competing interests

The authors declare that they have no competing interests.

References

1 

Liu Y, Han X, Yu Y, Ding Y, Ni C, Liu W, Hou X, Li Z, Hou J, Shen D, et al: A genetic polymorphism affects the risk and prognosis of renal cell carcinoma: Association with follistatin-like protein 1 expression. Sci Rep. 6:266892016. View Article : Google Scholar : PubMed/NCBI

2 

Garcia JA, Cowey CL and Godley PA: Renal cell carcinoma. Curr Opin Oncol. 21:266–271. 2009. View Article : Google Scholar : PubMed/NCBI

3 

Patard JJ, Leray E, Rioux-Leclercq N, Cindolo L, Ficarra V, Zisman A, De La Taille A, Tostain J, Artibani W, Abbou CC, et al: Prognostic value of histologic subtypes in renal cell carcinoma: A multicenter experience. J Clin Oncol. 23:2763–2771. 2005. View Article : Google Scholar : PubMed/NCBI

4 

Nerich V, Hugues M, Paillard MJ, Borowski L, Nai T, Stein U, Nguyen Tan Hon T, Montcuquet P, Maurina T, Mouillet G, et al: Clinical impact of targeted therapies in patients with metastatic clear-cell renal cell carcinoma. Onco Targets Ther. 7:365–374. 2014. View Article : Google Scholar : PubMed/NCBI

5 

Wu D, Li M, Wang L, Zhou Y, Zhou J, Pan H and Qu P: microRNA145 inhibits cell proliferation, migration and invasion by targeting matrix metallopeptidase-11 in renal cell carcinoma. Mol Med Rep. 10:393–398. 2014. View Article : Google Scholar : PubMed/NCBI

6 

Crispen PL, Breau RH, Allmer C, Lohse CM, Cheville JC, Leibovich BC and Blute ML: Lymph node dissection at the time of radical nephrectomy for high-risk clear cell renal cell carcinoma: Indications and recommendations for surgical templates. Eur Urol. 59:18–23. 2011. View Article : Google Scholar : PubMed/NCBI

7 

Flanigan RC, Campbell SC, Clark JI and Picken MM: Metastatic renal cell carcinoma. Curr Treat Options Oncol. 4:385–390. 2003. View Article : Google Scholar : PubMed/NCBI

8 

Breda A, Konijeti R and Lam JS: Patterns of recurrence and surveillance strategies for renal cell carcinoma following surgical resection. Expert Rev Anticancer Ther. 7:847–862. 2007. View Article : Google Scholar : PubMed/NCBI

9 

Yang YQ and Chen J: Predictive role of vascular endothelial growth factor polymorphisms in the survival of renal cell carcinoma patients. Genet Mol Res. 13:5011–5017. 2014. View Article : Google Scholar : PubMed/NCBI

10 

Bartel DP: MicroRNAs: Genomics, biogenesis, mechanism, and function. Cell. 116:281–297. 2004. View Article : Google Scholar : PubMed/NCBI

11 

Hayes J, Peruzzi PP and Lawler S: MicroRNAs in cancer: Biomarkers, functions and therapy. Trends Mol Med. 20:460–469. 2014. View Article : Google Scholar : PubMed/NCBI

12 

Filipowicz W, Bhattacharyya SN and Sonenberg N: Mechanisms of post-transcriptional regulation by microRNAs: Are the answers in sight? Nat Rev Genet. 9:102–114. 2008. View Article : Google Scholar : PubMed/NCBI

13 

Bryzgunova OE, Konoshenko MY and Laktionov PP: MicroRNA-guided gene expression in prostate cancer: Literature and database overview. J Gene Med. 20:e30162018. View Article : Google Scholar : PubMed/NCBI

14 

Pratap P, Raza ST, Abbas S and Mahdi F: MicroRNA-associated carcinogenesis in lung carcinoma. J Cancer Res Ther. 14:249–254. 2018.PubMed/NCBI

15 

Vannini I, Fanini F and Fabbri M: Emerging roles of microRNAs in cancer. Curr Opin Genet Dev. 48:128–133. 2018. View Article : Google Scholar : PubMed/NCBI

16 

Sun X, Lou L, Zhong K and Wan L: MicroRNA-451 regulates chemoresistance in renal cell carcinoma by targeting ATF-2 gene. Exp Biol Med (Maywood). 242:1299–1305. 2017. View Article : Google Scholar : PubMed/NCBI

17 

Xiao W, Lou N, Ruan H, Bao L, Xiong Z, Yuan C, Tong J, Xu G, Zhou Y, Qu Y, et al: Mir-144-3p promotes cell proliferation, metastasis, sunitinib resistance in clear cell renal cell carcinoma by downregulating ARID1A. Cell Physiol Biochem. 43:2420–2433. 2017. View Article : Google Scholar : PubMed/NCBI

18 

Yang F, Ma J, Tang Q, Zhang W, Fu Q, Sun J, Wang H and Song B: MicroRNA-543 promotes the proliferation and invasion of clear cell renal cell carcinoma cells by targeting Krüppel-like factor 6. Biomed Pharmacother. 97:616–623. 2018. View Article : Google Scholar : PubMed/NCBI

19 

He YH, Chen C and Shi Z: The biological roles and clinical implications of microRNAs in clear cell renal cell carcinoma. J Cell Physiol. 233:4458–4465. 2018. View Article : Google Scholar : PubMed/NCBI

20 

Jaswani P, Prakash S, Dhar A, Sharma RK, Prasad N and Agrawal S: MicroRNAs involvement in renal pathophysiology: A bird's eye view. Indian J Nephrol. 27:337–341. 2017. View Article : Google Scholar : PubMed/NCBI

21 

Ellinger J, Gevensleben H, Muller SC and Dietrich D: The emerging role of non-coding circulating RNA as a biomarker in renal cell carcinoma. Expert Rev Mol Diagn. 16:1059–1065. 2016. View Article : Google Scholar : PubMed/NCBI

22 

Hong L, Wang Y, Chen W and Yang S: MicroRNA-508 suppresses epithelial-mesenchymal transition, migration, and invasion of ovarian cancer cells through the MAPK1/ERK signaling pathway. J Cell Biochem. 119:7431–7440. 2018. View Article : Google Scholar : PubMed/NCBI

23 

Yan TT, Ren LL, Shen CQ, Wang ZH, Yu YN, Liang Q, Tang JY, Chen YX, Sun DF, Zgodzinski W, et al: miR-508 defines the stem-like/mesenchymal subtype in colorectal cancer. Cancer Res. 78:1751–1765. 2018. View Article : Google Scholar : PubMed/NCBI

24 

Lin C, Liu A, Zhu J, Zhang X, Wu G, Ren P, Wu J, Li M, Li J and Song L: miR-508 sustains phosphoinositide signalling and promotes aggressive phenotype of oesophageal squamous cell carcinoma. Nat Commun. 5:46202014. View Article : Google Scholar : PubMed/NCBI

25 

Zhai Q, Zhou L, Zhao C, Wan J, Yu Z, Guo X, Qin J, Chen J and Lu R: Identification of miR-508-3p and miR-509-3p that are associated with cell invasion and migration and involved in the apoptosis of renal cell carcinoma. Biochem Biophys Res Commun. 419:621–626. 2012. View Article : Google Scholar : PubMed/NCBI

26 

Livak KJ and Schmittgen TD: Analysis of relative gene expression data using real-time quantitative PCR and the 2(-Delta Delta C(T)) method. Methods. 25:402–408. 2001. View Article : Google Scholar : PubMed/NCBI

27 

Fujii N, Hirata H, Ueno K, Mori J, Oka S, Shimizu K, Kawai Y, Inoue R, Yamamoto Y, Matsumoto H, et al: Extracellular miR-224 as a prognostic marker for clear cell renal cell carcinoma. Oncotarget. 8:109877–109888. 2017. View Article : Google Scholar : PubMed/NCBI

28 

Zhang S, Guo Z, Xu J, Wang J, Zhang J, Cui L, Zhang H, Liu Y and Bai Y: miR-502-mediated histone methyltransferase SET8 expression is associated with clear cell renal cell carcinoma risk. Oncol Lett. 14:7131–7138. 2017.PubMed/NCBI

29 

Chen J, Shu Y, Yu Q and Shen W: MicroRNA-645 promotes cell metastasis and proliferation of renal clear cell carcinoma by targeting GK5. Eur Rev Med Pharmacol Sci. 21:4557–4565. 2017.PubMed/NCBI

30 

Ding D, Zhang Y, Wen L, Fu J, Bai X, Fan Y, Lin Y, Dai H, Li Q, Zhang Y and An R: MiR-367 regulates cell proliferation and metastasis by targeting metastasis-associated protein 3 (MTA3) in clear-cell renal cell carcinoma. Oncotarget. 8:63084–63095. 2017.PubMed/NCBI

31 

Fan Y, Ma X, Li H, Gao Y, Huang Q, Zhang Y, Bao X, Du Q, Luo G, Liu K, et al: miR-122 promotes metastasis of clear-cell renal cell carcinoma by downregulating Dicer. Int J Cancer. 142:547–560. 2018. View Article : Google Scholar : PubMed/NCBI

32 

Liu F, Wu L, Wang A, Xu Y, Luo X, Liu X, Hua Y, Zhang D, Wu S, Lin T, et al: MicroRNA-138 attenuates epithelial-to-mesenchymal transition by targeting SOX4 in clear cell renal cell carcinoma. Am J Transl Res. 9:3611–3622. 2017.PubMed/NCBI

33 

Wang C, Cai L, Liu J, Wang G, Li H, Wang X, Xu W, Ren M, Feng L, Liu P and Zhang C: MicroRNA-30a-5p inhibits the growth of renal cell carcinoma by modulating GRP78 expression. Cell Physiol Biochem. 43:2405–2419. 2017. View Article : Google Scholar : PubMed/NCBI

34 

Jones KB, Salah Z, Del Mare S, Galasso M, Gaudio E, Nuovo GJ, Lovat F, LeBlanc K, Palatini J, Randall RL, et al: miRNA signatures associate with pathogenesis and progression of osteosarcoma. Cancer Res. 72:1865–1877. 2012. View Article : Google Scholar : PubMed/NCBI

35 

Shen A, Zhang Y, Yang H, Xu R and Huang G: Overexpression of ZEB1 relates to metastasis and invasion in osteosarcoma. J Surg Oncol. 105:830–834. 2012. View Article : Google Scholar : PubMed/NCBI

36 

Larsen JE, Nathan V, Osborne JK, Farrow RK, Deb D, Sullivan JP, Dospoy PD, Augustyn A, Hight SK, Sato M, et al: ZEB1 drives epithelial-to-mesenchymal transition in lung cancer. J Clin Invest. 126:3219–3235. 2016. View Article : Google Scholar : PubMed/NCBI

37 

Jia B, Liu H, Kong Q and Li B: Overexpression of ZEB1 associated with metastasis and invasion in patients with gastric carcinoma. Mol Cell Biochem. 366:223–229. 2012. View Article : Google Scholar : PubMed/NCBI

38 

Zhang GJ, Zhou T, Tian HP, Liu ZL and Xia SS: High expression of ZEB1 correlates with liver metastasis and poor prognosis in colorectal cancer. Oncol Lett. 5:564–568. 2013. View Article : Google Scholar : PubMed/NCBI

39 

Singh M, Spoelstra NS, Jean A, Howe E, Torkko KC, Clark HR, Darling DS, Shroyer KR, Horwitz KB, Broaddus RR and Richer JK: ZEB1 expression in type I vs. type II endometrial cancers: A marker of aggressive disease. Mod Pathol. 21:912–923. 2008. View Article : Google Scholar : PubMed/NCBI

40 

Harb OA, Elfeky MA, El Shafaay BS, Taha HF, Osman G, Harera IS, Gertallah LM, Abdelmonem DM and Embaby A: SPOP, ZEB-1 and E-cadherin expression in clear cell renal cell carcinoma (cc-RCC): Clinicopathological and prognostic significance. Pathophysiology. 25:335–345. 2018. View Article : Google Scholar : PubMed/NCBI

41 

Zhang S, Hong Z, Chai Y, Liu Z, Du Y, Li Q and Liu Q: CSN5 promotes renal cell carcinoma metastasis and EMT by inhibiting ZEB1 degradation. Biochem Biophys Res Commun. 488:101–108. 2017. View Article : Google Scholar : PubMed/NCBI

Related Articles

  • Abstract
  • View
  • Download
  • Twitter
Copy and paste a formatted citation
Spandidos Publications style
Wang W, Hu W, Wang Y, Yang J and Yue Z: MicroRNA‑508 is downregulated in clear cell renal cell carcinoma and targets ZEB1 to suppress cell proliferation and invasion. Exp Ther Med 17: 3814-3822, 2019.
APA
Wang, W., Hu, W., Wang, Y., Yang, J., & Yue, Z. (2019). MicroRNA‑508 is downregulated in clear cell renal cell carcinoma and targets ZEB1 to suppress cell proliferation and invasion. Experimental and Therapeutic Medicine, 17, 3814-3822. https://doi.org/10.3892/etm.2019.7332
MLA
Wang, W., Hu, W., Wang, Y., Yang, J., Yue, Z."MicroRNA‑508 is downregulated in clear cell renal cell carcinoma and targets ZEB1 to suppress cell proliferation and invasion". Experimental and Therapeutic Medicine 17.5 (2019): 3814-3822.
Chicago
Wang, W., Hu, W., Wang, Y., Yang, J., Yue, Z."MicroRNA‑508 is downregulated in clear cell renal cell carcinoma and targets ZEB1 to suppress cell proliferation and invasion". Experimental and Therapeutic Medicine 17, no. 5 (2019): 3814-3822. https://doi.org/10.3892/etm.2019.7332
Copy and paste a formatted citation
x
Spandidos Publications style
Wang W, Hu W, Wang Y, Yang J and Yue Z: MicroRNA‑508 is downregulated in clear cell renal cell carcinoma and targets ZEB1 to suppress cell proliferation and invasion. Exp Ther Med 17: 3814-3822, 2019.
APA
Wang, W., Hu, W., Wang, Y., Yang, J., & Yue, Z. (2019). MicroRNA‑508 is downregulated in clear cell renal cell carcinoma and targets ZEB1 to suppress cell proliferation and invasion. Experimental and Therapeutic Medicine, 17, 3814-3822. https://doi.org/10.3892/etm.2019.7332
MLA
Wang, W., Hu, W., Wang, Y., Yang, J., Yue, Z."MicroRNA‑508 is downregulated in clear cell renal cell carcinoma and targets ZEB1 to suppress cell proliferation and invasion". Experimental and Therapeutic Medicine 17.5 (2019): 3814-3822.
Chicago
Wang, W., Hu, W., Wang, Y., Yang, J., Yue, Z."MicroRNA‑508 is downregulated in clear cell renal cell carcinoma and targets ZEB1 to suppress cell proliferation and invasion". Experimental and Therapeutic Medicine 17, no. 5 (2019): 3814-3822. https://doi.org/10.3892/etm.2019.7332
Follow us
  • Twitter
  • LinkedIn
  • Facebook
About
  • Spandidos Publications
  • Careers
  • Cookie Policy
  • Privacy Policy
How can we help?
  • Help
  • Live Chat
  • Contact
  • Email to our Support Team