Spandidos Publications Logo
  • About
    • About Spandidos
    • Aims and Scopes
    • Abstracting and Indexing
    • Editorial Policies
    • Reprints and Permissions
    • Job Opportunities
    • Terms and Conditions
    • Contact
  • Journals
    • All Journals
    • Oncology Letters
      • Oncology Letters
      • Information for Authors
      • Editorial Policies
      • Editorial Board
      • Aims and Scope
      • Abstracting and Indexing
      • Bibliographic Information
      • Archive
    • International Journal of Oncology
      • International Journal of Oncology
      • Information for Authors
      • Editorial Policies
      • Editorial Board
      • Aims and Scope
      • Abstracting and Indexing
      • Bibliographic Information
      • Archive
    • Molecular and Clinical Oncology
      • Molecular and Clinical Oncology
      • Information for Authors
      • Editorial Policies
      • Editorial Board
      • Aims and Scope
      • Abstracting and Indexing
      • Bibliographic Information
      • Archive
    • Experimental and Therapeutic Medicine
      • Experimental and Therapeutic Medicine
      • Information for Authors
      • Editorial Policies
      • Editorial Board
      • Aims and Scope
      • Abstracting and Indexing
      • Bibliographic Information
      • Archive
    • International Journal of Molecular Medicine
      • International Journal of Molecular Medicine
      • Information for Authors
      • Editorial Policies
      • Editorial Board
      • Aims and Scope
      • Abstracting and Indexing
      • Bibliographic Information
      • Archive
    • Biomedical Reports
      • Biomedical Reports
      • Information for Authors
      • Editorial Policies
      • Editorial Board
      • Aims and Scope
      • Abstracting and Indexing
      • Bibliographic Information
      • Archive
    • Oncology Reports
      • Oncology Reports
      • Information for Authors
      • Editorial Policies
      • Editorial Board
      • Aims and Scope
      • Abstracting and Indexing
      • Bibliographic Information
      • Archive
    • Molecular Medicine Reports
      • Molecular Medicine Reports
      • Information for Authors
      • Editorial Policies
      • Editorial Board
      • Aims and Scope
      • Abstracting and Indexing
      • Bibliographic Information
      • Archive
    • World Academy of Sciences Journal
      • World Academy of Sciences Journal
      • Information for Authors
      • Editorial Policies
      • Editorial Board
      • Aims and Scope
      • Abstracting and Indexing
      • Bibliographic Information
      • Archive
    • International Journal of Functional Nutrition
      • International Journal of Functional Nutrition
      • Information for Authors
      • Editorial Policies
      • Editorial Board
      • Aims and Scope
      • Abstracting and Indexing
      • Bibliographic Information
      • Archive
    • International Journal of Epigenetics
      • International Journal of Epigenetics
      • Information for Authors
      • Editorial Policies
      • Editorial Board
      • Aims and Scope
      • Abstracting and Indexing
      • Bibliographic Information
      • Archive
    • Medicine International
      • Medicine International
      • Information for Authors
      • Editorial Policies
      • Editorial Board
      • Aims and Scope
      • Abstracting and Indexing
      • Bibliographic Information
      • Archive
  • Articles
  • Information
    • Information for Authors
    • Information for Reviewers
    • Information for Librarians
    • Information for Advertisers
    • Conferences
  • Language Editing
Spandidos Publications Logo
  • About
    • About Spandidos
    • Aims and Scopes
    • Abstracting and Indexing
    • Editorial Policies
    • Reprints and Permissions
    • Job Opportunities
    • Terms and Conditions
    • Contact
  • Journals
    • All Journals
    • Biomedical Reports
      • Information for Authors
      • Editorial Policies
      • Editorial Board
      • Aims and Scope
      • Abstracting and Indexing
      • Bibliographic Information
      • Archive
    • Experimental and Therapeutic Medicine
      • Information for Authors
      • Editorial Policies
      • Editorial Board
      • Aims and Scope
      • Abstracting and Indexing
      • Bibliographic Information
      • Archive
    • International Journal of Epigenetics
      • Information for Authors
      • Editorial Policies
      • Editorial Board
      • Aims and Scope
      • Abstracting and Indexing
      • Bibliographic Information
      • Archive
    • International Journal of Functional Nutrition
      • Information for Authors
      • Editorial Policies
      • Editorial Board
      • Aims and Scope
      • Abstracting and Indexing
      • Bibliographic Information
      • Archive
    • International Journal of Molecular Medicine
      • Information for Authors
      • Editorial Policies
      • Editorial Board
      • Aims and Scope
      • Abstracting and Indexing
      • Bibliographic Information
      • Archive
    • International Journal of Oncology
      • Information for Authors
      • Editorial Policies
      • Editorial Board
      • Aims and Scope
      • Abstracting and Indexing
      • Bibliographic Information
      • Archive
    • Medicine International
      • Information for Authors
      • Editorial Policies
      • Editorial Board
      • Aims and Scope
      • Abstracting and Indexing
      • Bibliographic Information
      • Archive
    • Molecular and Clinical Oncology
      • Information for Authors
      • Editorial Policies
      • Editorial Board
      • Aims and Scope
      • Abstracting and Indexing
      • Bibliographic Information
      • Archive
    • Molecular Medicine Reports
      • Information for Authors
      • Editorial Policies
      • Editorial Board
      • Aims and Scope
      • Abstracting and Indexing
      • Bibliographic Information
      • Archive
    • Oncology Letters
      • Information for Authors
      • Editorial Policies
      • Editorial Board
      • Aims and Scope
      • Abstracting and Indexing
      • Bibliographic Information
      • Archive
    • Oncology Reports
      • Information for Authors
      • Editorial Policies
      • Editorial Board
      • Aims and Scope
      • Abstracting and Indexing
      • Bibliographic Information
      • Archive
    • World Academy of Sciences Journal
      • Information for Authors
      • Editorial Policies
      • Editorial Board
      • Aims and Scope
      • Abstracting and Indexing
      • Bibliographic Information
      • Archive
  • Articles
  • Information
    • For Authors
    • For Reviewers
    • For Librarians
    • For Advertisers
    • Conferences
  • Language Editing
Login Register Submit
  • This site uses cookies
  • You can change your cookie settings at any time by following the instructions in our Cookie Policy. To find out more, you may read our Privacy Policy.

    I agree
Search articles by DOI, keyword, author or affiliation
Search
Advanced Search
presentation
Experimental and Therapeutic Medicine
Join Editorial Board Propose a Special Issue
Print ISSN: 1792-0981 Online ISSN: 1792-1015
Journal Cover
March-2020 Volume 19 Issue 3

Full Size Image

Sign up for eToc alerts
Recommend to Library

Journals

International Journal of Molecular Medicine

International Journal of Molecular Medicine

International Journal of Molecular Medicine is an international journal devoted to molecular mechanisms of human disease.

International Journal of Oncology

International Journal of Oncology

International Journal of Oncology is an international journal devoted to oncology research and cancer treatment.

Molecular Medicine Reports

Molecular Medicine Reports

Covers molecular medicine topics such as pharmacology, pathology, genetics, neuroscience, infectious diseases, molecular cardiology, and molecular surgery.

Oncology Reports

Oncology Reports

Oncology Reports is an international journal devoted to fundamental and applied research in Oncology.

Experimental and Therapeutic Medicine

Experimental and Therapeutic Medicine

Experimental and Therapeutic Medicine is an international journal devoted to laboratory and clinical medicine.

Oncology Letters

Oncology Letters

Oncology Letters is an international journal devoted to Experimental and Clinical Oncology.

Biomedical Reports

Biomedical Reports

Explores a wide range of biological and medical fields, including pharmacology, genetics, microbiology, neuroscience, and molecular cardiology.

Molecular and Clinical Oncology

Molecular and Clinical Oncology

International journal addressing all aspects of oncology research, from tumorigenesis and oncogenes to chemotherapy and metastasis.

World Academy of Sciences Journal

World Academy of Sciences Journal

Multidisciplinary open-access journal spanning biochemistry, genetics, neuroscience, environmental health, and synthetic biology.

International Journal of Functional Nutrition

International Journal of Functional Nutrition

Open-access journal combining biochemistry, pharmacology, immunology, and genetics to advance health through functional nutrition.

International Journal of Epigenetics

International Journal of Epigenetics

Publishes open-access research on using epigenetics to advance understanding and treatment of human disease.

Medicine International

Medicine International

An International Open Access Journal Devoted to General Medicine.

Journal Cover
March-2020 Volume 19 Issue 3

Full Size Image

Sign up for eToc alerts
Recommend to Library

  • Article
  • Citations
    • Cite This Article
    • Download Citation
    • Create Citation Alert
    • Remove Citation Alert
    • Cited By
  • Similar Articles
    • Related Articles (in Spandidos Publications)
    • Similar Articles (Google Scholar)
    • Similar Articles (PubMed)
  • Download PDF
  • Download XML
  • View XML
Article Open Access

Inhibition of Rho‑associated protein kinase improves the survival of human induced pluripotent stem cell‑derived cardiomyocytes after dissociation

  • Authors:
    • Minxia Ke
    • Meng Ji
    • Hao Wang
    • Yifeng Yao
    • Yuehong Wu
    • Nianmin Qi
  • View Affiliations / Copyright

    Affiliations: Department of Biochemistry and Molecular Biology, College of Life Science and Medicine, Zhejiang Sci‑Tech University, Hangzhou, Zhejiang 310018, P.R. China, Hangzhou Biaomo Biosciences Co., Ltd., Hangzhou, Zhejiang 310018, P.R. China, Shanghai Likun Biosciences Co., Ltd., Shanghai 201499, P.R. China
    Copyright: © Ke et al. This is an open access article distributed under the terms of Creative Commons Attribution License.
  • Pages: 1701-1710
    |
    Published online on: January 8, 2020
       https://doi.org/10.3892/etm.2020.8436
  • Expand metrics +
Metrics: Total Views: 0 (Spandidos Publications: | PMC Statistics: )
Metrics: Total PDF Downloads: 0 (Spandidos Publications: | PMC Statistics: )
Cited By (CrossRef): 0 citations Loading Articles...

This article is mentioned in:



Abstract

Heart disease remains the leading cause of morbidity and mortality worldwide. Induced pluripotent stem cells (iPSCs) have the ability to differentiate into cardiomyocytes (CMs), rendering this cell type to be a promising pre‑cursor of cardiomyocytes for cell‑based cardiac regeneration. Obtaining CMs with a high yield and purity coupled with improved subsequent survival could prove to be invaluable for the future cell replacement therapeutic strategies. Rho‑associated protein kinase (ROCK) is involved in a wide range of fundamental cellular functions and serves significant roles in cardiac physiology. In the present study, human (h)iPSC‑CMs were generated from iPSCs by including glycogen synthase kinase 3β and Wnt inhibitors in the basal culture media. The possible effect of Y27632, a ROCK inhibitor, on hiPSC‑CMs was then investigated. hiPSC‑CMs of high purity were harvested with >96% of cells expressing cardiac troponin T. Additionally, treatment with 10 µM Y27632 significantly improved the viability of dissociated hiPSC‑CMs. The effects of ROCK inhibitors Y27632 and fasudil, on the proliferation and apoptosis of hiPSC‑CMs were also examined. Treatment with ROCK inhibitors markedly enhanced hiPSC‑CM proliferation, by up to 2.5‑fold, whilst Y27632 treatment reduced apoptosis in hiPSC‑derived CMs under serum starvation and suspension by suppressing the expression of caspase‑3. Taken together, data from the present study indicated that ROCK kinase inhibitors effectively improved the cultural system of hiPSC‑derived CMs.

Introduction

Cardiovascular diseases, including heart failure, chronic ischemic heart disease and acute myocardial infarction, remains a leading cause of morbidity and mortality worldwide (1). The recent advent of the human induced pluripotent stem cell (hiPSC) technology and an increasingly refined capacity to differentiate hiPSCs into cardiomyocytes (CMs), provides an unprecedented opportunity for potential applications in disease modeling, drug discovery, toxicity screening and novel cell-based therapies (2). Over the last two decades, a number of protocols for cardiac differentiation have been established based on embryonic body (EB) and monolayer methodologies (3–5). Obtaining CMs of a high yield and purity by improving cell survival may be invaluable for future applications in cell replacement therapy and novel drug screening.

Rho-associated coiled-coil containing kinases (ROCKs) are members of the serine/threonine protein kinase family that are well documented to be involved in the regulation of a wide range of fundamental cellular functions, including cell proliferation, apoptosis, cell mitosis adhesion, cytoskeletal adjustments and muscle cell contraction (6,7). Evidence from a plethora of animal and clinical studies have suggested ROCKs to be important mediators of a number of pathophysiological characteristics associated with cardiovascular diseases, including cardiac remodeling, fibrosis and hypertrophy (6,8). Of note, Y27632, a pharmacological inhibitor of ROCK and the calcium-sensitization pathway of smooth muscle contraction, has been previously applied as a therapeutic drug for the treatment of cardiovascular diseases (9). Apart from Y27632, fasudil is another potent ROCK inhibitor and vasodilator which has been used for the treatment of cerebral vasospasm (10). Indeed, a number of previous studies have indicated that ROCK1 and ROCK2 contribute to pathological CM apoptosis (11,12). Additionally, long-term fasudil and Y27632 treatment has been demonstrated to attenuate CM apoptosis and limit the progression of pathological cardiac fibrosis, hypertrophy and remodeling, which lead to heart failure (13,14). However, the effects of the ROCK signaling pathway on hiPSC-derived CMs have not yet been thoroughly investigated.

Therefore, the aim of the present study was to examine whether ROCK inhibitors can be used to increase the survival of hiPSC-derived CMs, which may facilitate the development of applications in stem cell therapy for the treatment of heart disease. Specifically, the potential effects of the ROCK inhibitors, Y27632 and fasudil, were evaluated on hiPSC-derived CMs. The results indicated that ROCK inhibitors promoted hiPSC-CM proliferation, increased the number of viable cells and inhibited the apoptosis of hiPSC-CMs in suspension. The mechanism of these physiological effects mediated by the ROCK inhibitor on hiPSC-CM apoptosis may be via the suppression of caspase-3 expression.

Materials and methods

The differentiation of hiPSC into cardiomyocytes using small molecules

HiPSCs (cat. no. DYR0100 Type Culture Collection of the Chinese Academy of Sciences) were cultured at 37°C and 5% CO2 in mTeSR™ 1 maintenance medium (Stemcell Technologies, Inc.). Cells were seeded into 35 mm culture dishes (2×105 cells/dish) coated with Matrigel (Corning, Inc.) and passaged once every 2–3 days using ACCUTASE™ cell detachment solution (Stemcell Technologies, Inc.).

For direct differentiation into cardiomyocytes (5), hiPSC first were split at a 1:6 ratio using mTeSR media and cultured for 2 days to ~85% confluence. On day 0, cells were first treated with 6 µM GSK-β inhibitor CHIR99021 (MedChemExpress) diluted in in RPMI/B27 without insulin for 48 h, followed by transferal to RPMI/B27 minus insulin supplemented with 3 µg/ml Wnt signaling inhibitor IWP2 (MedChemExpress) for another 3 days. On day 5 following CHIR99021 treatment, the medium was changed to RPMI/B27 without insulin and finally to RPMI/B27 with insulin medium on day 7 for further maintenance until day 21.

To purify hiPSC-CMs, a biochemical purification protocol was used using glucose-depleted DMEM (Invitrogen; Thermo Fisher Scientific, Inc.) supplemented with 4 mM lactate (Sigma-Aldrich; Merck KGaA) on day 15 (15). On day 15, the medium was changed to the purification medium, consisting of glucose depleted DMEM, 500 µg/ml recombinant human albumin (Oryzogen; Wuhan Healthgen Biotechnology, Corp.) and 213 µg/ml l-ascorbic acid 2-phosphate supplemented (Sigma-Aldrich; Merck KGaA) with 4 mM l-lactic acid (Sigma-Aldrich; Merck KGaA). Medium was refreshed every 2 days during the purification process. On day 19, cells were maintained in RPMI/B27 media and allowed to recover for 2 days.

To investigate the effects of Y27632 on hiPSC-CMs, cells were first dissociated and seeded into gelatin-coated 12-well plates (Corning, Inc.) at a density of 3×105 cells/well under a number of different conditions. For controls, hiPSC-CMs were cultured in DMEM supplemented with 20% FBS (Invitrogen; Thermo Fisher Scientific, Inc.) in the absence of Y27632 (Selleck Chemicals). For other treatment groups, cells were cultured in DMEM containing 20% FBS supplemented with various concentrations of Y27632 (5, 10 or 20 µM). After 24 and 48 h, cells were washed in PBS, trypsinized and counted (n=3). Specifically, 10 µl cells mixed with equal volumes of 0.4% trypan blue dye (Beijing Solarbio Science & Technology Co., Ltd.) were counted using a hemocytometer.

Immunostaining and fluorescent microscopy

Cells were first fixed in 4% paraformaldehyde (Beyotime Institute of Biotechnology) for 15 min at room temperature (RT), permeabilized with 0.1% Triton X-100 (Sigma-Aldrich: Merck KGaA) for 10 min at RT and blocked with 10% goat serum (Sigma-Aldrich; Merck KGaA) at RT for 1 h. Samples were subsequently stained with primary antibodies against cardiac troponin T (cTnT; 1:200; cat. no. 710635; Invitrogen; Thermo Fisher Scientific, Inc.) and α-actinin (Invitrogen; 1:200; cat. no. 710947; Thermo Fisher Scientific, Inc.), dissolved in PBS at 4°C for 12 h and further incubated with Alexa Fluor™ 555-conjugated antibody (1:500; cat. no. A0460; Beyotime Institute of Biotechnology) and Alexa Fluor™ 488-conjugated antibody (1:500; cat. no. A0423; Beyotime Institute of Biotechnology) at RT for 2 h. Nuclei were stained using 1 µg/ml DAPI (Sigma-Aldrich; Merck KGaA) at RT for 5 min. An Optiphot-2 microscope (Nikon Corporation) equipped with a CCD video camera system (Optronics Engineering, Ltd.) and a computer interface (NIS-Elements; version 4.2.0; Nikon Corporation) was used for imaging analysis (magnification, ×100). In total, 40 images were taken for each well.

Crystal violet staining

Cells were first washed with PBS, fixed in 4% paraformaldehyde at RT for 15 min and stained with 0.1% crystal violet solution (Sigma-Aldrich; Merck KGaA) at RT for 30 min. After the cells were washed with ddH2O and air-dried at RT, images were obtained using a color digital camera (Optronics Engineering, Ltd.). Absorbance was subsequently measured at 590 nm using an automatic microplate reader (BioTek™ ELx800™; Omega Bio-Tek, Inc.).

Cell counting kit-8 (CCK-8) assay

Cells were plated into 96-well plates in triplicate at ~10,000 cells/well and subsequently cultured with or without 10 µM Y27632 at 37°C and 5% CO2 for 24 h. Cells were analyzed using CCK-8 assay according to the manufacturer's protocol (Beyotime Institute of Biotechnology). In total, 10 µl CCK-8 were added per well and incubated for 2 h at 37°C. The absorbance value at a wavelength of 450 nm was measured for each well using an enzyme-linked immunosorbent assay reader (Thermo Lab Systems; Thermo Fisher Scientific, Inc.).

5-bromo-2-deoxyuridine (BrdU) incorporation assay

hiPSC-CM proliferation was evaluated using BrdU incorporation assay. The same number of hiPSC-CMs (1.5×105 cells) were cultured in DMEM supplemented with 20% FBS and 10 µM Y27632 for 24 h after passage on day 21, following which the cells were treated with or without 10 µM Y27632 for 3 or 6 days, and incubation with or without 10 µM fasudil for 6 days (16). Cells were then treated with 10 µM BrdU (Sigma-Aldrich; Merck KGaA) and incubated at 37°C for 6 h. Samples were then fixed using 4% paraformaldehyde at RT for 15 min, permeabilized by 0.1% Triton X-100 at RT for 15 min and acid-washed by 1 M HCl on ice for 10 min. BrdU-positive cells were subsequently detected by immunocytochemistry using mouse anti-BrdU (1:1,000; cat. no. B2531; EMD Millipore) at 4°C overnight and goat anti-mouse FITC-conjugated secondary antibodies (1:400; cat. no. BA1101; Molecular Probes; Thermo fisher Scientific, Inc.) at RT for 1 h. Nuclei were visualized via 1 µg/ml DAPI staining at RT for 5 min. In total, each dish was divided into 4 regions, where 10 images were taken per region; ~2,000 cells were quantified and normalized to the total cell number in each field using ImageJ software (version 1.8.0; National Institutes of Health).

Annexin V-FITC/propidium iodide (PI) apoptosis detection by fluorescence-activated cell sorting (FACS) assay

Cell apoptosis was assessed using annexin-V-FITC and PI staining kit (BD Biosciences). In total, 5×105 cells were collected by trypsinization at 37°C for 5 min, centrifuged under 200 × g at 4°C for 5 min and washed twice with PBS, resuspended in 500 µl 1X binding buffer and incubated in 5 µl Annexin V-FITC and 5 µl PI solution in the dark for 15 min at RT. Cells were analyzed using an integrated BD Accuri™ C6 system (BD Biosciences). The gates for flow cytometry was set using following steps: Target cell population was circled by detecting unstained cells. Annexin V-FITC single positive cells were detected, following which fluorescence compensation was adjusted to ensure no particles were in the upper left (UL) and upper right (UR) quadrants. PI single positive cells were detected and fluorescence compensation was adjusted to ensure no particles were present in the upper right (UR) and lower right (LR) quadrants. A total of four populations of cells were observed: i) Cells that were viable and not undergoing apoptosis are both FITC-Annexin V and PI-negative (LL); ii) cells undergoing apoptosis were FITC-Annexin V-positive and PI-negative (LR); iii) the cells that are undergoing late apoptosis or necrotic are both positive for FITC-Annexin V and PI (UL and UR).

Reverse transcription-quantitative PCR (RT-qPCR) or semi-quantitative PCR analysis (RT-PCR)

Total RNA was extracted and prepared using TRIzol® reagent (Invitrogen; Thermo Fisher Scientific, Inc.) according to the manufacturer's protocol. cDNA was synthesized from 1 µg RNA using the AccuPower® RT Premix (Bioneer Corporation). The temperature for the reverse transcription reaction was 25°C for 5 min, 42°C for 60 min and 70°C for 5 min, following which the product was used for RT-qPCR and RT-PCR analyses.

RT-PCR was performed using ACTB mRNA as the normalizing internal control and carried out using Taq DNA Polymerase (Takara Bio, Inc.). The thermocycling conditions (total volume per reaction, 20 µl) were as follows: Initial 5 min denaturation at 95°C, followed by 30 cycles of 95°C for 30 sec, 60°C for 30 sec and 72°C for 30 sec and a final extension for 10 min at 72°C. PCR products were resolved by electrophoresis on a 1.5% agarose gel and stained using GelRed® Nucleic acid gel stain (Biotium, Inc.), then visualized via UV transillumination and photographed using a Gel Doc™ EZ System (Bio-Rad Laboratories, Inc.).

qPCR reactions were set up in duplicate using SYBR® Premix Ex Taq™ (Takara Bio, Inc.) and performed using the 7500 Real-Time PCR system (Applied Biosystems; Thermo Fisher Scientific, Inc.). qPCR reactions of 20 µl for eachsample were made and consisted of cDNA (200 µg cDNA after dilution), 2X SYBR Premix Ex Taq, 50X ROX Reference Dye, dH2O and 10 µM of each gene-specific primer. The thermocycling conditions were as follows: Initial denaturation at 95°C for 30 sec, followed by 40 cycles of 95°C for 5 sec, annealing at 60°C for 34 sec, 72°C for 30 sec and a final extension at 72°C for 10 min. Relative mRNA abundance was calculated using the 2−ΔΔCq method (17) and normalized to the expression levels of ACTB. The sequences of the primers used are listed in Table I.

Table I.

Primers used for PCR for the present study.

Table I.

Primers used for PCR for the present study.

GenesSequence (5′-3′)Size (bp)
ACTBF: AGCGAGCATCCCCCAAAGTT285
R: GGGCACGAAGGCTCATCATT
TNNT2F: TTCACCAAAGATCTGCTCCTCGCT166
R: TTATTACTGGTGTGGAGTGGGTGTGG
TNNI3F: CTGCAGATTGCAAAGCAAGA379
R: CCTCCTTCTTCACCTGCTTG
MYL7F: GAGGAGAATGGCCAGCAGGAA450
R: GCGAACATCTGCTCCACCTCA
MYL2F: ACATCATCACCCACGGAGAAGAGA247
R: ATTGGAACATGGCCTCTGGATGGA
BaxF: CCCCCGAGAGGTCTTTTTCC160
R: TGTCCAGCCCATGATGGTTC
Bcl-2F: GAACTGGGGGAGGATTGTGG164
R: AAAGCCAGCCTCCGTTATCC
Caspase-3F: GGGGATTGTTGTAGAAGTCTAACT178
R: AATAACCAGGTGCTGTGGAGTA
Caspase-8F: ATTAGGGACAGGAATGGAACAC180
R: GGAGAGGATACAGCAGATGAAG

[i] ACTB, β-actin; TNNT2, troponin T type 2; TNNI3, troponin I type 3; MYL7, myosin light chain 7; MYL2, Myosin light chain 2; F, forward; R, reverse.

Western blot analysis

Cells were prepared and lysed in ice-cold RIPA buffer (0.5 M Tris-HCl, pH 7.4, 1.5 M NaCl, 2.5% deoxycholic acid, 10% NP-40 and 10 mM EDTA; EMD Millipore) containing freshly added Halt Phosphatase Inhibitor Cocktail (Thermo Fisher Scientific, Inc.) and Protease Inhibitor Cocktail (Sigma-Aldrich; Merck KGaA). Protein concentrations were determined using Bradford protein assay (Bio-Rad Laboratories, Inc.). In total, 20 µg protein samples were separated by 10% or 12% SDS-PAGE using an electrophoresis system (Bio-Rad Laboratories, Inc.) and transferred onto nitrocellulose membranes. The membranes were subsequently blocked with 5% non-fat milk for 1 h at RT and probed with a number of different primary antibodies (GAPDH, cat. no. 2118S; cleaved caspase-3, cat. no. 9661S; or caspase-8 cat. no. 4790S; all 1:1,000; Cell Signaling Technology, Inc.) at 4°C overnight. Samples were then incubated with horseradish peroxidase-conjugated goat anti-rabbit IgG (H+L) (1:2,500; cat. no. SA00001-2; Proteintech Group, Inc.) at RT for 2 h. Blots were visualized using enhanced chemiluminescence (ECL) reagent (Amersham; GE Healthcare Life Sciences), images were captured using the ECL Tanon 5500 system (Tanon Science and Technology Co., Ltd.) and analyzed using Tanon 5500 Multi automatic chemiluminescence/fluorescent image analysis system (Tanon Science and Technology Co., Ltd.).

FACS analysis

Following purification, 5×105 iPSC-CMs were trypsinized under 37°C for 5 min, centrifugated at 200 × g at RT for 5 min, fixed and permeabilized with 70% ethanol at 4°C overnight and stained with phycoerythyrin-conjugated mouse anti-cTnT antibodies (1:200; cat. no. 564767; BD Biosciences;) for 2 h at 4°C. Cells were washed three times with PBS and analyzed using flow cytometry (BD Accuri™ C6, BD Biosciences).

Analysis of caspase-3 activity

Caspase-3 activity was detected using a caspase-3 Activity Assay kit (cat. no. C1116, Beyotime Institute of Biotechnology). Cells (5×105) were cultured in the presence or absence of 10 µM Y27632 for 3 days in a 6-well plate, which were then washed with PBS, resuspended in the RIPA lysis buffer (as part of the caspase-3 Activity Assay kit) and incubated on ice for 15 min. For each well of a 96-well microplate, cell lysates (50 µl/well), assay buffer and caspase-3 substrate (Ac-DEVD-pNA, 10 µl/well) were combined together. Samples were then incubated at 37°C for 2 h and quantified using microplate reader by measuring absorbance at 405 nm.

Statistical analysis

All experiments of the current study were repeated three times and the data are presented as the mean ± standard deviation. GraphPad Prism 7 (GraphPad Software, Inc.) software was used for the statistical analysis of all data. Statistical differences between two groups were analyzed using Student's t-test (two-tailed unpaired). Comparisons between multiple groups were performed using one-way ANOVA followed by a Dunnett's post hoc multiple comparison test. P<0.05 was considered to indicate a statistically significant difference. To detect caspase-3 activity, a linear regression line (Microsoft Corporation) was fitted to the concentration: Optical density data. For comparative purposes, caspase-3 activity values were generated for each group using regression analyses.

Results

Cardiac differentiation and characteristics of hiPSC-CMs

hiPSC-CMs were generated from hiPSC using CHIR9901 and IWP-2, inhibitors of GSK3β and Wnt respectively, in insulin-free medium (Fig. 1A) (5). Following ~8 days after CHIR99021 treatment, spontaneously contracting cells were observed. As presented in Fig. 1B, the expression of cardiac markers, including troponin T type 2 (TNNT2), troponin I type 3 (TNNI3), MYL7 and MYL2, were revealed to be positive by RT-PCR analysis. In addition, hiPSC-CMs displayed positive expression for cTnT and sarcomeric-α actinin on day 15 (Fig. 1C). FACS analysis demonstrated that the purity of hiPSC-CMs isolated appeared to be high, with >96% cells expressing cTnT on day 21 (Fig. 1D).

Figure 1.

hiPSC differentiation into hiPSC-CM and characterization. (A) Schematic illustration of experimental pipeline applied for the differentiation of human iPSC into cardiomyocytes. The basal medium was supplemented with insulin from day 7 onwards. (B) Reverse transcription-PCR analysis revealed that cardiac gene expression was positive 30 days after the differentiation process commenced. (C) On day 15, cells were purified and re-plated onto 0.1% (wt/vol) gelatin-coated coverslips. Immunostaining for α-actinin (green) and cTnT (red) shows sarcomere organization. (Scale bar, 100 µm). (D) Representative dot plots for cTnT populations. Left peaks represent the isotype control. Numbers in plots indicate the percentage of cTnT-positive cells after day 21 of differentiation. hiPSC, human induced pluripotent stem cell; CM, cardiomyocites; ACTB, β-actin; ACTB, β-actin; TNNT2, troponin T type 2; TNNI3, troponin I type 3; MYL7, Myosin light chain 7; MYL2, Myosin light chain 2; hiPSC, human induced pluripotent stem cells; CM, cardiomyocte; cTnT, cardiac troponin T.

ROCK inhibitor markedly promotes the survival of dissociated of hiPSC-CMs

In the present study, the potential effects of Y27632, a ROCK inhibitor, were investigated on hiPSC-CMs. To examine if Y27632 exerts an effect on hiPSC-CM viability, cells were cultured in the presence of 0, 5, 10 or 20 µM Y27632 for 24 h. The number of viable cells increased in a dose-dependent manner, as the concentration of Y27632 increased to 5 and 10 µM (Fig. 2A). However, at 20 µM, the number of viable cells was decreased compared with 10 µM (Fig. 2A). Subsequently, the effects of Y27632 on the viability of hiPSC-CMs, quantified as the number of cells positively staining for the TNNT2, were examined. Y27632 (10 µM) markedly increased the plating efficiency of hiPSC-CMs (Fig. 2B). The images and values obtained from crystal violet staining demonstrated a significant increase in relative cell viability following 10 µM Y27632 treatment compared with untreated cells (Fig. 2C). Quantitative analysis of the data obtained from the CCK-8 assay also reported significant increases in relative cell viability in Y27632 treated cells compared with untreated cells (Fig. 2D). Taken together, these data indicated that Y27632 treatment enhanced the viability of hiPSC-CMs.

Figure 2.

ROCK inhibitor markedly improved hiPSC-CM viability. (A) Y27632 promotes the numbers of surviving cells following passage by single-cell dissociation in a dose-dependent manner. ****P<0.0001 (n=3). (B-D) Dissociated hiPSC-CMs were plated onto 0.1% (wt/vol) gelatin-coated dishes and treated with or without 10 µM Y27632 for 24 h. (B) Immunostaining of hiPSC-CM markers 24 h after 10 µM Y27632 treatment. cTnT (red), DAPI (blue). Scale bar, 100 µm. (C) The total number of cells were quantified using crystal violet staining following 10 µM Y27632 treatment. ****P<0.0001 (n=3). (D) Effect of 10 µM Y27632 treatment on the viability of hiPSC-CMs was examined using a Cell Counting kit-8 assay. ****P<0.0001. ROCK, Rho-associated kinase; hiPSC-CMs, human induced pluripotent stem cells-derived cardiomyocytes; cTnT, cardiac troponin T.

ROCK inhibitor enhances hiPSC-CMs proliferation

To determine whether the increased cell viability was also due to increased cell proliferation, a BrdU incorporation assay coupled with fluorescent microscopy was performed to measure hiPSC-CM proliferation. After cells were cultured for 3 or 6 days in the absence or presence of 10 µM Y27632, fluorescence images were taken on day 3 (Fig. 3A) and day 6 (Fig. 3B). Significant increases in the numbers of BrdU-positive cells were observed following Y27632 treatment for both days (P<0.0001; Fig. 3A and B). On day 3, the mean number of BrdU+ cells counted in fluorescent images were 2.12±0.02 and 4.88±0.07% (Fig. 3A; n=3; P<0.0001). After another 3 days, the proliferation rate of the control was 3.34±0.01% of BrdU incorporation, compared with 5.7±0.12% for Y27632 treatment (Fig. 3B; n=3; P<0.0001). In addition, the results revealed that BrdU-positive cells was also significantly increased following treatment with fasudil, another ROCK inhibitor, for 6 days (Fig. 3C; P<0.0001). These findings indicated that treatment with ROCK inhibitors, particularly Y27652, resulted in a 2.5-fold increase in hiPSC-CM proliferation.

Figure 3.

Effects of ROCK inhibitor on the proliferation of hiPSC-CMs, as reported using a BrdU assay. BrdU+ cells are presented in red and nuclei were stained in blue. (A) Cells were cultured with or without Y27632 for 3 and (B) 6 days. (C) Cells were treated with or without fasudil for 6 days. ****P<0.0001. ROCK, Rho-associated kinase; hiPSC-CMs, human induced pluripotent stem cells-derived cardiomyocytes; BrdU, 5-Bromo-2-deoxyUridine.

ROCK inhibitor inhibits the apoptosis of dissociated hiPSC-CMs in serum-free medium

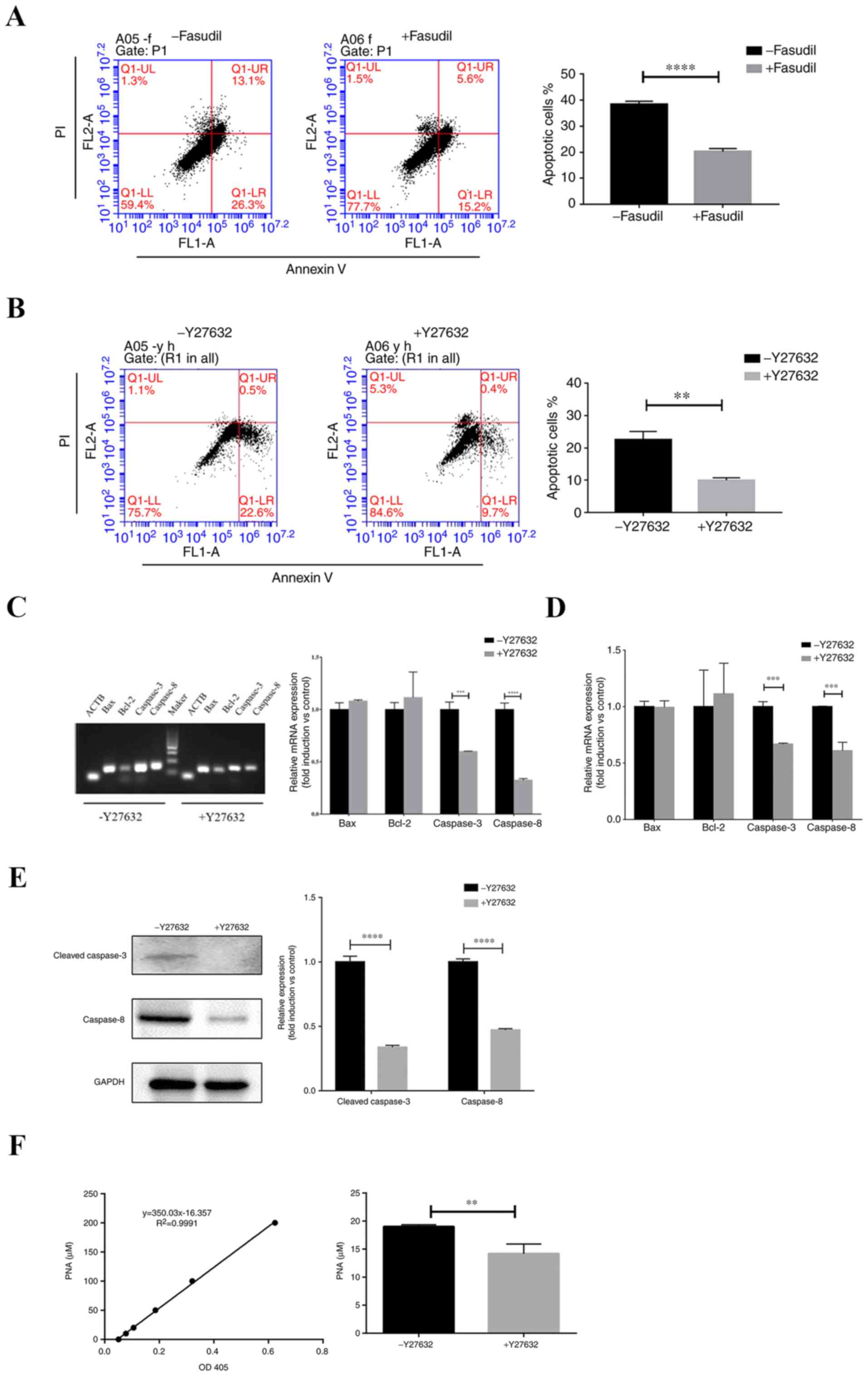
To assess the potential effects of Y27632 and fasudil (both 10 µM) on hiPSC-CM apoptosis under serum starvation and suspension conditions, hiPSC-CMs suspended in serum-free media were seeded into non-adhesive dishes and cultured for 3 days. Apoptosis was then evaluated using Annexin V/PI staining. Following treatment with fasudil, number of apoptotic cells was significantly decreased compared with control (P<0.0001; Fig. 4A). In addition, Y27632 treatment also significantly reduced cell apoptosis compared with control (P<0.001; Fig. 4B). Therefore, treatment with ROCK inhibitors significantly reduced hiPSC-CM apoptosis and necrosis, increasing survival under conditions of stress.

Figure 4.

ROCK inhibitors prevent the apoptosis of dissociated hiPSC-CMs in serum-free medium. (A) Following treatment with or without fasudil for 72 h, cells were collected and analyzed by flow cytometry using Annexin V-FITC/PI staining. ****P<0.0001. (B-E) hiPSC-CMs were cultured for 3 days in the presence or absence of Y27632. (B) Flow cytometric analysis were used to detect apoptosis. **P<0.01. (C) The expression of Bcl-2, Bax and caspases 3 and 8 were detected by reverse transcription-PCR and (D) quantitative PCR. ***P<0.001. (E) The expression of cleaved caspase-3 and caspase-8 were analyzed by western blotting, with GAPDH as the loading control. ****P<0.0001. (F) Y27632 treatment reduced the activity of caspase-3 in detached hiPSC-CMs in suspension culture. **P<0.01. ROCK, Rho-associated kinase; hiPSC-CMs, human induced pluripotent stem cells-derived cardiomycytes; PI, propidium iodide; PNA, p-nitroaniline; OD, optical density.

To examine the potential mechanism of Y27632 on the inhibition of apoptosis, mRNA levels of Bcl-2, Bax, caspases-3 and −8 were detected after dissociated hiPSC-CMs were cultured in suspension in the presence or absence of Y27632 for 72 h. The expression of caspase-3 and −8 were significantly reduced by Y27632 (P<0.001), whilst levels of Bcl-2 and Bax did not exhibit significant differences (Fig. 4C and D).

Subsequent western blot analysis revealed that Y27632 significantly reduced the protein expression of cleaved caspase-3 and caspase-8 (P<0.0001; Fig. 4E). The colorimetric assay of caspase-3 activity is based on the spectrophotometric detection of pNA, which is produced by caspase-3-mediated cleavage of acetyl-Asp-Glu-Val-Asp p-nitroanilide (Ac-DEVD-pNA). The level of caspase-3 activity demonstrated that treatment with Y27632 reduced caspase-3 activity (P<0.01; Fig. 4F). These results suggested that the preventive effects of Y27632 on hiPSC-CMs apoptosis could be due to the suppression of caspase-3 activation.

Discussion

Since being generated from a culture of human fibroblasts using a cocktail of four transcription factors (Oct3/4, Sox2, c-Myc and Klf4) in 2007, human iPSC technology has been widely used for disease modeling, drug discovery and the development of cell therapies (18,19). Progress in hiPSC-derived cardiomyocytes has provided a platform for personalized cardiovascular medicine (20). The development of effective approaches in preventing cell death will facilitate the application of hiPSC-derived CMs in multiple research areas. In the present study, the effects of the ROCK inhibitor, Y27632, were evaluated in hiPSC-CMs.

Significant improvements have been made in the differentiation of pluripotent stem cells into cardiomyocytes over the past two decades, which progressed from an original efficiency of 5–10% to >90% (20,21). In the present study, a directed cardiac differentiation method using small molecules (CHIR99021 and IWP2) that modulate Wnt signaling were applied, which achieved an efficiency of ~96.79%. Small molecules are advantageous compared with growth factors in that they are more cost effective, easy to store, more stable and more amenable to quality control (22).

Although structurally and functionally immature hiPSC-CM limits its application in drug development and cell therapy, their fetal characteristics may provide a possibility for hiPSC-CMs to proliferate (23). Uosaki et al (24) identified four chemical compound groups: Inhibitors of glycogen synthase kinase-3, p38 mitogen-activated protein kinase, Ca2+/calmodulin-dependent protein kinase II and activators of extra cellular signal-regulated kinase, all of which synergistically enhanced the proliferation of cardiomyocytes derived from both mouse and human PSCs. The present study demonstrated that the ROCK inhibitor Y27632 exhibited proliferative effects on hiPSC-CMs. Recently, Mohamed et al (25) screened a list of cell-cycle regulators expressed in proliferating fetal cardiomyocytes. It was demonstrated that the overexpression of cyclin-dependent kinase (CDK) 1, CDK4, cyclin B1 and cyclin D1 efficiently induced cell division in the post-mitotic mouse, rat and hiPSC-derived cardiomyocytes (25). However, the potential relationship between ROCK inhibition and cell-cycle regulation requires further investigation.

Y27632 has been demonstrated to suppress cardiac cell apoptosis in vivo and in vitro. Previous studies have demonstrated that ROCK inhibitors enhanced post-ischemia cardiac function, suppressed cardiac cell apoptosis and decreased the accumulation of neutrophils in the heart following ischemia and reperfusion injury in mice (26–29). Bian et al (30) reported that the pretreatment of Y27632 and 3-aminobenzamide reduced myocardial infarction size and cardiomyocyte apoptosis via the poly (ADP-ribose) polymerase/ERK signaling pathway. More recently, Dong et al (31) evaluated the cardioprotective effects of Y27632 and demonstrated that Y27632 attenuated myocardial injury by inhibiting the activation of the MAPK and NF-κB signaling pathway, suppressing apoptosis and the inflammatory response. The relationship between the Y27632-mediated inhibition of apoptosis in the present study with the MAPK and NF-κB signaling pathways merits further exploration.

ROCK inhibitors have been previously applied in tissue engineering to improve cardiac cell engraftment for a number of cardiovascular diseases based on cell therapy. Recently, Zhao et al (32) revealed that preconditioning with Y27632 increased the engraftment rate of transplanted hiPSC-CMs in a murine myocardial infarction (MI) model by a reduction in the number of apoptotic hiPSC-CMs but reported no changes in proliferation. In the present study, the suppressive effects of Y27632 on hiPSC-CM apoptosis was potentially caused by the suppression of expression and activity of caspase-3 and caspase-8. The results of proliferation were not consistent with those of Zhao et al (32), presumably due to different sources of hiPSC and differential experimental conditions, including treatment time and culture environments.

Additionally, previous studies have suggested that ROCK kinase is involved in cell adhesion to the extracellular matrix by modulating integrin avidity, which exerts further effects on downstream physiological functions (7,33,34). In particular, Martewicz et al (35) demonstrated the involvement of a mechanotransduction pathway, RhoA/ROCK, in the structural reorganization of hPSC-derived cardiomyocytes after adhesion. Treatment with Y27632 prevented the structural reorganization of the sarcoplasmic reticulum (SR) after attachment, modulating SERCA2 localization and promoting calcium cycling. They also suggested that SR structural reorganization was observed in hPSC-CMs derived from an embryonic bodies-based differentiation protocol that is distinct from monolayer-based differentiation protocols (35). Recently, Yan et al (36) demonstrated that the application of Y27632 promoted the gene expression of matrix metalloproteinases 2/3 and Notch-1 signaling to modulate Yes-associated protein-1 localization in the regulation of efficient patterning of cardiovascular spheroids following mesoderm formation from hPSC. Therefore, the possibility that ROCK kinase-associated integrin signaling and receptors may be associated with cardiomyocyte maturation, physiological function, proliferation and apoptosis, which has not been examined in depth in the present study, cannot be ruled out (37,38).

In conclusion, the present study demonstrated that treatment with the ROCK inhibitor Y27632 significantly promoted the survival of dissociated hiPSC-CMs by increasing proliferation and attenuating apoptosis (Fig. 5). The application of Rho-kinase inhibitors will be beneficial for the culturing of CMs, which may facilitate the development of applications of hiPSC-derived CMs for multiple research areas. However, the associated mechanisms require further elucidation.

Figure 5.

Summary of the effects of the ROCK inhibitor Y27632 on hiPSC-CM physiology as reported in the present study. ROCK, Rho-associated kinase; hiPSC-CMs, human induced pluripotent stem cells-derived cardiomyocytes.

Acknowledgements

The authors would like to thank Dr Palecek (Department of Chemical and Biological Engineering, University of Wisconsin, Madison, WI, USA), for guidance with cardiac-directed differentiation. The authors would also like to acknowledge Mr. Ahmed Salah (Department of Biochemistry and Molecular Biology, College of Life Science and Medicine, Zhejiang Sci-Tech University, Hangzhou, Zhejiang, China) for the critical evaluation of the manuscript and helpful comments.

Funding

The current study was supported the Enterprise Commissioned R&D Project (grant no. 16040135-J).

Availability of data and materials

The datasets used and/or analyzed during the present study are available from the corresponding author on reasonable request.

Authors' contributions

NQ and YW conceived and designed the experiments of the current study. MK and MJ performed the experiments. MK wrote the manuscript. HW and YY analyzed the data. All authors approved the final version of the manuscript.

Ethics approval and consent to participate

Not applicable.

Patient consent for publication

Not applicable.

Competing interests

The authors declare that they have no competing interests.

References

1 

Ebert AD, Diecke S, Chen IY and Wu JC: Reprogramming and transdifferentiation for cardiovascular development and regenerative medicine: Where do we stand? EMBO Mol Med. 7:1090–1103. 2015. View Article : Google Scholar : PubMed/NCBI

2 

Hartman ME, Dai DF and Laflamme MA: Human pluripotent stem cells: Prospects and challenges as a source of cardiomyocytes for in vitro modeling and cell-based cardiac repair. Adv Drug Deliv Rev. 96:3–17. 2016. View Article : Google Scholar : PubMed/NCBI

3 

Kehat I, Kenyagin-Karsenti D, Snir M, Segev H, Amit M, Gepstein A, Livne E, Binah O, Itskovitz-Eldor J and Gepstein L: Human embryonic stem cells can differentiate into myocytes with structural and functional properties of cardiomyocytes. J Clin Invest. 108:407–414. 2001. View Article : Google Scholar : PubMed/NCBI

4 

Burridge PW, Matsa E, Shukla P, Lin ZC, Churko JM, Ebert AD, Lan F, Diecke S, Huber B, Mordwinkin NM, et al: Chemically defined generation of human cardiomyocytes. Nat Methods. 11:855–860. 2014. View Article : Google Scholar : PubMed/NCBI

5 

Lian X, Zhang J, Azarin SM, Zhu K, Hazeltine LB, Bao X, Hsiao C, Kamp TJ and Palecek SP: Directed cardiomyocyte differentiation from human pluripotent stem cells by modulating Wnt/β-catenin signaling under fully defined conditions. Nat Protoc. 8:162–175. 2013. View Article : Google Scholar : PubMed/NCBI

6 

Shimizu T and Liao JK: Rho kinases and cardiac remodeling. Circ J. 80:1491–1498. 2016. View Article : Google Scholar : PubMed/NCBI

7 

Narumiya S and Thumkeo D: Rho signaling research: History, current status and future directions. FEBS Lett. 592:1763–1776. 2018. View Article : Google Scholar : PubMed/NCBI

8 

Shimizu T, Narang N, Chen P, Yu B, Knapp M, Janardanan J, Blair J and Liao JK: Fibroblast deletion of ROCK2 attenuates cardiac hypertrophy, fibrosis, and diastolic dysfunction. JCI Insight. 2(pii): 931872017. View Article : Google Scholar : PubMed/NCBI

9 

Surma M, Wei L and Shi J: Rho kinase as a therapeutic target in cardiovascular disease. Future Cardiol. 7:657–671. 2011. View Article : Google Scholar : PubMed/NCBI

10 

Shibuya M and Suzuki Y: Treatment of cerebral vasospasm by a protein kinase inhibitor AT 877. No To Shinkei. 45:819–824. 1993.(In Japanese). PubMed/NCBI

11 

Chang J, Xie M, Shah VR, Schneider MD, Entman ML, Wei L and Schwartz RJ: Activation of Rho-associated coiled-coil protein kinase 1 (ROCK-1) by caspase-3 cleavage plays an essential role in cardiac myocyte apoptosis. Proc Natl Acad Sci USA. 103:14495–14500. 2006. View Article : Google Scholar : PubMed/NCBI

12 

Hartmann S, Ridley AJ and Lutz S: The function of Rho-associated kinases ROCK1 and ROCK2 in the pathogenesis of cardiovascular disease. Front Pharmacol. 6:2762015. View Article : Google Scholar : PubMed/NCBI

13 

Dong M, Ding W, Liao Y, Liu Y, Yan D, Zhang Y, Wang R, Zheng N, Liu S and Liu J: Polydatin prevents hypertrophy in phenylephrine induced neonatal mouse cardiomyocytes and pressure-overload mouse models. Eur J Pharmacol. 746:186–197. 2015. View Article : Google Scholar : PubMed/NCBI

14 

Sawada N and Liao JK: Rho/Rho-associated coiled-coil forming kinase pathway as therapeutic targets for statins in atherosclerosis. Antioxid Redox Signal. 20:1251–1267. 2014. View Article : Google Scholar : PubMed/NCBI

15 

Tohyama S, Hattori F, Sano M, Hishiki T, Nagahata Y, Matsuura T, Hashimoto H, Suzuki T, Yamashita H and Satoh Y: Distinct metabolic flow enables large-scale purification of mouse and human pluripotent stem cell-derived cardiomyocytes. Cell Stem Cell. 12:127–137. 2013. View Article : Google Scholar : PubMed/NCBI

16 

Huang L, Li Q, Li H, He Z, Cheng Z, Chen J and Guo L: Inhibition of intracellular Ca2+ release by a Rho-kinase inhibitor for the treatment of ischemic damage in primary cultured rat hippocampal neurons. Eur J Pharmacol. 602:238–244. 2009. View Article : Google Scholar : PubMed/NCBI

17 

Livak KJ and Schmittgen TD: Analysis of relative gene expression data using real-time quantitative PCR and the 2(-Delta Delta C(T)) method. Methods. 25:402–408. 2001. View Article : Google Scholar : PubMed/NCBI

18 

Takahashi K, Tanabe K, Ohnuki M, Narita M, Ichisaka T, Tomoda K and Yamanaka S: Induction of pluripotent stem cells from adult human fibroblasts by defined factors. Cell. 131:861–872. 2007. View Article : Google Scholar : PubMed/NCBI

19 

Yu J, Vodyanik MA, Smuga-Otto K, Antosiewicz-Bourget J, Frane JL, Tian S, Nie J, Jonsdottir GA, Ruotti V, Stewart R, et al: Induced pluripotent stem cell lines derived from human somatic cells. Science. 318:1917–1920. 2007. View Article : Google Scholar : PubMed/NCBI

20 

Matsa E, Ahrens JH and Wu JC: Human induced pluripotent stem cells as a platform for personalized and precision cardiovascular medicine. Physiol Rev. 96:1093–1126. 2016. View Article : Google Scholar : PubMed/NCBI

21 

Qiu XX, Liu Y, Zhang YF, Guan YN, Jia QQ, Wang C, Liang H, Li YQ, Yang HT and Qin YW: Rapamycin and CHIR99021 coordinate robust cardiomyocyte differentiation from human pluripotent stem cells via reducing p53-dependent apoptosis. J Am Heart Assoc. 6(pii): e0052952017.PubMed/NCBI

22 

Kim WH, Jung DW and Williams DR: Making cardiomyocytes with your chemistry set: Small molecule-induced cardiogenesis in somatic cells. World J Cardiol. 7:125–133. 2015. View Article : Google Scholar : PubMed/NCBI

23 

Zhu R, Blazeski A, Poon E, Costa KD, Tung L and Boheler KR: Physical developmental cues for the maturation of human pluripotent stem cell-derived cardiomyocytes. Stem Cell Res Ther. 5:1172014. View Article : Google Scholar : PubMed/NCBI

24 

Uosaki H, Magadum A, Seo K, Fukushima H, Takeuchi A, Nakagawa Y, Moyes KW, Narazaki G, Kuwahara K, Laflamme M, et al: Identification of chemicals inducing cardiomyocyte proliferation in developmental stage-specific manner with pluripotent stem cells. Circ Cardiovasc Genet. 6:624–633. 2013. View Article : Google Scholar : PubMed/NCBI

25 

Mohamed TMA, Ang YS, Radzinsky E, Zhou P, Huang Y, Elfenbein A, Foley A, Magnitsky S and Srivastava D: Regulation of cell cycle to stimulate adult cardiomyocyte proliferation and cardiac regeneration. Cell. 173:104–116. 2018. View Article : Google Scholar : PubMed/NCBI

26 

Bao W, Hu E, Tao L, Boyce R, Mirabile R, Thudium DT, Ma XL, Willette RN and Yue TL: Inhibition of Rho-kinase protects the heart against ischemia/reperfusion injury. Cardiovasc Res. 61:548–558. 2004. View Article : Google Scholar : PubMed/NCBI

27 

Dong M, Yan BP, Liao JK, Lam YY, Yip GW and Yu CM: Rho-kinase inhibition: A novel therapeutic target for the treatment of cardiovascular diseases. Drug Discov Today. 15:622–629. 2010. View Article : Google Scholar : PubMed/NCBI

28 

Feng Y, LoGrasso PV, Defert O and Li R: Rho kinase (ROCK) inhibitors and their therapeutic potential. J Med Chem. 59:2269–2300. 2016. View Article : Google Scholar : PubMed/NCBI

29 

Li Y, Zhu W, Tao J, Xin P, Liu M, Li J and Wei M: Fasudil protects the heart against ischemia-reperfusion injury by attenuating endoplasmic reticulum stress and modulating SERCA activity: The differential role for PI3K/Akt and JAK2/STAT3 signaling pathways. PLoS One. 7:e481152012. View Article : Google Scholar : PubMed/NCBI

30 

Bian H, Zhou Y, Yu B, Shang D, Liu F, Li B and Qi J: Rho-kinase signaling pathway promotes the expression of PARP to accelerate cardiomyocyte apoptosis in ischemia/reperfusion. Mol Med Rep. 16:2002–2008. 2017. View Article : Google Scholar : PubMed/NCBI

31 

Dong LY, Qiu XX, Zhuang Y and Xue S: Y-27632, a Rho-kinase inhibitor, attenuates myocardial ischemia-reperfusion injury in rats. Int J Mol Med. 43:1911–1919. 2019.PubMed/NCBI

32 

Zhao M, Fan C, Ernst PJ, Tang Y, Zhu H, Mattapally S, Oduk Y, Borovjagin AV, Zhou L, Zhang J and Zhu W: Y-27632 preconditioning enhances transplantation of human-induced pluripotent stem cell-derived cardiomyocytes in myocardial infarction mice. Cardiovasc Res. 115:343–356. 2019. View Article : Google Scholar : PubMed/NCBI

33 

Martinez-Rico C, Pincet F, Thiery JP and Dufour S: Integrins stimulate E-cadherin-mediated intercellular adhesion by regulating Src-kinase activation and actomyosin contractility. J Cell Sci. 123:712–722. 2010. View Article : Google Scholar : PubMed/NCBI

34 

Thuveson M, Gaengel K, Collu GM, Chin ML, Singh J and Mlodzik M: Integrins are required for synchronous ommatidial rotation in the Drosophila eye linking planar cell polarity signalling to the extracellular matrix. Open Biol. 9:1901482019. View Article : Google Scholar : PubMed/NCBI

35 

Martewicz S, Serena E, Zatti S, Keller G and Elvassore N: Substrate and mechanotransduction influence SERCA2a localization in human pluripotent stem cell-derived cardiomyocytes affecting functional performance. Stem Cell Res. 25:107–114. 2017. View Article : Google Scholar : PubMed/NCBI

36 

Yan Y, Bejoy J, Xia J, Griffin K, Guan J and Li Y: Cell population balance of cardiovascular spheroids derived from human induced pluripotent stem cells. Sci Rep. 9:12952019. View Article : Google Scholar : PubMed/NCBI

37 

Manzur MJ, Aguilera MO, Kotler ML, Berón W and Ciuffo GM: Focal adhesion kinase, RhoA, and p38 mitogen-activated protein kinase modulates apoptosis mediated by angiotensin II AT2 receptors. J Cell Biochem. 120:1835–1849. 2019. View Article : Google Scholar

38 

Vitillo L, Baxter M, Iskender B, Whiting P and Kimber SJ: Integrin-associated focal adhesion kinase protects human embryonic stem cells from apoptosis, detachment, and differentiation. Stem Cell Reports. 7:167–176. 2016. View Article : Google Scholar : PubMed/NCBI

Related Articles

  • Abstract
  • View
  • Download
  • Twitter
Copy and paste a formatted citation
Spandidos Publications style
Ke M, Ji M, Wang H, Yao Y, Wu Y and Qi N: Inhibition of Rho‑associated protein kinase improves the survival of human induced pluripotent stem cell‑derived cardiomyocytes after dissociation. Exp Ther Med 19: 1701-1710, 2020.
APA
Ke, M., Ji, M., Wang, H., Yao, Y., Wu, Y., & Qi, N. (2020). Inhibition of Rho‑associated protein kinase improves the survival of human induced pluripotent stem cell‑derived cardiomyocytes after dissociation. Experimental and Therapeutic Medicine, 19, 1701-1710. https://doi.org/10.3892/etm.2020.8436
MLA
Ke, M., Ji, M., Wang, H., Yao, Y., Wu, Y., Qi, N."Inhibition of Rho‑associated protein kinase improves the survival of human induced pluripotent stem cell‑derived cardiomyocytes after dissociation". Experimental and Therapeutic Medicine 19.3 (2020): 1701-1710.
Chicago
Ke, M., Ji, M., Wang, H., Yao, Y., Wu, Y., Qi, N."Inhibition of Rho‑associated protein kinase improves the survival of human induced pluripotent stem cell‑derived cardiomyocytes after dissociation". Experimental and Therapeutic Medicine 19, no. 3 (2020): 1701-1710. https://doi.org/10.3892/etm.2020.8436
Copy and paste a formatted citation
x
Spandidos Publications style
Ke M, Ji M, Wang H, Yao Y, Wu Y and Qi N: Inhibition of Rho‑associated protein kinase improves the survival of human induced pluripotent stem cell‑derived cardiomyocytes after dissociation. Exp Ther Med 19: 1701-1710, 2020.
APA
Ke, M., Ji, M., Wang, H., Yao, Y., Wu, Y., & Qi, N. (2020). Inhibition of Rho‑associated protein kinase improves the survival of human induced pluripotent stem cell‑derived cardiomyocytes after dissociation. Experimental and Therapeutic Medicine, 19, 1701-1710. https://doi.org/10.3892/etm.2020.8436
MLA
Ke, M., Ji, M., Wang, H., Yao, Y., Wu, Y., Qi, N."Inhibition of Rho‑associated protein kinase improves the survival of human induced pluripotent stem cell‑derived cardiomyocytes after dissociation". Experimental and Therapeutic Medicine 19.3 (2020): 1701-1710.
Chicago
Ke, M., Ji, M., Wang, H., Yao, Y., Wu, Y., Qi, N."Inhibition of Rho‑associated protein kinase improves the survival of human induced pluripotent stem cell‑derived cardiomyocytes after dissociation". Experimental and Therapeutic Medicine 19, no. 3 (2020): 1701-1710. https://doi.org/10.3892/etm.2020.8436
Follow us
  • Twitter
  • LinkedIn
  • Facebook
About
  • Spandidos Publications
  • Careers
  • Cookie Policy
  • Privacy Policy
How can we help?
  • Help
  • Live Chat
  • Contact
  • Email to our Support Team