Spandidos Publications Logo
  • About
    • About Spandidos
    • Aims and Scopes
    • Abstracting and Indexing
    • Editorial Policies
    • Reprints and Permissions
    • Job Opportunities
    • Terms and Conditions
    • Contact
  • Journals
    • All Journals
    • Oncology Letters
      • Oncology Letters
      • Information for Authors
      • Editorial Policies
      • Editorial Board
      • Aims and Scope
      • Abstracting and Indexing
      • Bibliographic Information
      • Archive
    • International Journal of Oncology
      • International Journal of Oncology
      • Information for Authors
      • Editorial Policies
      • Editorial Board
      • Aims and Scope
      • Abstracting and Indexing
      • Bibliographic Information
      • Archive
    • Molecular and Clinical Oncology
      • Molecular and Clinical Oncology
      • Information for Authors
      • Editorial Policies
      • Editorial Board
      • Aims and Scope
      • Abstracting and Indexing
      • Bibliographic Information
      • Archive
    • Experimental and Therapeutic Medicine
      • Experimental and Therapeutic Medicine
      • Information for Authors
      • Editorial Policies
      • Editorial Board
      • Aims and Scope
      • Abstracting and Indexing
      • Bibliographic Information
      • Archive
    • International Journal of Molecular Medicine
      • International Journal of Molecular Medicine
      • Information for Authors
      • Editorial Policies
      • Editorial Board
      • Aims and Scope
      • Abstracting and Indexing
      • Bibliographic Information
      • Archive
    • Biomedical Reports
      • Biomedical Reports
      • Information for Authors
      • Editorial Policies
      • Editorial Board
      • Aims and Scope
      • Abstracting and Indexing
      • Bibliographic Information
      • Archive
    • Oncology Reports
      • Oncology Reports
      • Information for Authors
      • Editorial Policies
      • Editorial Board
      • Aims and Scope
      • Abstracting and Indexing
      • Bibliographic Information
      • Archive
    • Molecular Medicine Reports
      • Molecular Medicine Reports
      • Information for Authors
      • Editorial Policies
      • Editorial Board
      • Aims and Scope
      • Abstracting and Indexing
      • Bibliographic Information
      • Archive
    • World Academy of Sciences Journal
      • World Academy of Sciences Journal
      • Information for Authors
      • Editorial Policies
      • Editorial Board
      • Aims and Scope
      • Abstracting and Indexing
      • Bibliographic Information
      • Archive
    • International Journal of Functional Nutrition
      • International Journal of Functional Nutrition
      • Information for Authors
      • Editorial Policies
      • Editorial Board
      • Aims and Scope
      • Abstracting and Indexing
      • Bibliographic Information
      • Archive
    • International Journal of Epigenetics
      • International Journal of Epigenetics
      • Information for Authors
      • Editorial Policies
      • Editorial Board
      • Aims and Scope
      • Abstracting and Indexing
      • Bibliographic Information
      • Archive
    • Medicine International
      • Medicine International
      • Information for Authors
      • Editorial Policies
      • Editorial Board
      • Aims and Scope
      • Abstracting and Indexing
      • Bibliographic Information
      • Archive
  • Articles
  • Information
    • Information for Authors
    • Information for Reviewers
    • Information for Librarians
    • Information for Advertisers
    • Conferences
  • Language Editing
Spandidos Publications Logo
  • About
    • About Spandidos
    • Aims and Scopes
    • Abstracting and Indexing
    • Editorial Policies
    • Reprints and Permissions
    • Job Opportunities
    • Terms and Conditions
    • Contact
  • Journals
    • All Journals
    • Biomedical Reports
      • Information for Authors
      • Editorial Policies
      • Editorial Board
      • Aims and Scope
      • Abstracting and Indexing
      • Bibliographic Information
      • Archive
    • Experimental and Therapeutic Medicine
      • Information for Authors
      • Editorial Policies
      • Editorial Board
      • Aims and Scope
      • Abstracting and Indexing
      • Bibliographic Information
      • Archive
    • International Journal of Epigenetics
      • Information for Authors
      • Editorial Policies
      • Editorial Board
      • Aims and Scope
      • Abstracting and Indexing
      • Bibliographic Information
      • Archive
    • International Journal of Functional Nutrition
      • Information for Authors
      • Editorial Policies
      • Editorial Board
      • Aims and Scope
      • Abstracting and Indexing
      • Bibliographic Information
      • Archive
    • International Journal of Molecular Medicine
      • Information for Authors
      • Editorial Policies
      • Editorial Board
      • Aims and Scope
      • Abstracting and Indexing
      • Bibliographic Information
      • Archive
    • International Journal of Oncology
      • Information for Authors
      • Editorial Policies
      • Editorial Board
      • Aims and Scope
      • Abstracting and Indexing
      • Bibliographic Information
      • Archive
    • Medicine International
      • Information for Authors
      • Editorial Policies
      • Editorial Board
      • Aims and Scope
      • Abstracting and Indexing
      • Bibliographic Information
      • Archive
    • Molecular and Clinical Oncology
      • Information for Authors
      • Editorial Policies
      • Editorial Board
      • Aims and Scope
      • Abstracting and Indexing
      • Bibliographic Information
      • Archive
    • Molecular Medicine Reports
      • Information for Authors
      • Editorial Policies
      • Editorial Board
      • Aims and Scope
      • Abstracting and Indexing
      • Bibliographic Information
      • Archive
    • Oncology Letters
      • Information for Authors
      • Editorial Policies
      • Editorial Board
      • Aims and Scope
      • Abstracting and Indexing
      • Bibliographic Information
      • Archive
    • Oncology Reports
      • Information for Authors
      • Editorial Policies
      • Editorial Board
      • Aims and Scope
      • Abstracting and Indexing
      • Bibliographic Information
      • Archive
    • World Academy of Sciences Journal
      • Information for Authors
      • Editorial Policies
      • Editorial Board
      • Aims and Scope
      • Abstracting and Indexing
      • Bibliographic Information
      • Archive
  • Articles
  • Information
    • For Authors
    • For Reviewers
    • For Librarians
    • For Advertisers
    • Conferences
  • Language Editing
Login Register Submit
  • This site uses cookies
  • You can change your cookie settings at any time by following the instructions in our Cookie Policy. To find out more, you may read our Privacy Policy.

    I agree
Search articles by DOI, keyword, author or affiliation
Search
Advanced Search
presentation
Experimental and Therapeutic Medicine
Join Editorial Board Propose a Special Issue
Print ISSN: 1792-0981 Online ISSN: 1792-1015
Journal Cover
December-2020 Volume 20 Issue 6

Full Size Image

Sign up for eToc alerts
Recommend to Library

Journals

International Journal of Molecular Medicine

International Journal of Molecular Medicine

International Journal of Molecular Medicine is an international journal devoted to molecular mechanisms of human disease.

International Journal of Oncology

International Journal of Oncology

International Journal of Oncology is an international journal devoted to oncology research and cancer treatment.

Molecular Medicine Reports

Molecular Medicine Reports

Covers molecular medicine topics such as pharmacology, pathology, genetics, neuroscience, infectious diseases, molecular cardiology, and molecular surgery.

Oncology Reports

Oncology Reports

Oncology Reports is an international journal devoted to fundamental and applied research in Oncology.

Experimental and Therapeutic Medicine

Experimental and Therapeutic Medicine

Experimental and Therapeutic Medicine is an international journal devoted to laboratory and clinical medicine.

Oncology Letters

Oncology Letters

Oncology Letters is an international journal devoted to Experimental and Clinical Oncology.

Biomedical Reports

Biomedical Reports

Explores a wide range of biological and medical fields, including pharmacology, genetics, microbiology, neuroscience, and molecular cardiology.

Molecular and Clinical Oncology

Molecular and Clinical Oncology

International journal addressing all aspects of oncology research, from tumorigenesis and oncogenes to chemotherapy and metastasis.

World Academy of Sciences Journal

World Academy of Sciences Journal

Multidisciplinary open-access journal spanning biochemistry, genetics, neuroscience, environmental health, and synthetic biology.

International Journal of Functional Nutrition

International Journal of Functional Nutrition

Open-access journal combining biochemistry, pharmacology, immunology, and genetics to advance health through functional nutrition.

International Journal of Epigenetics

International Journal of Epigenetics

Publishes open-access research on using epigenetics to advance understanding and treatment of human disease.

Medicine International

Medicine International

An International Open Access Journal Devoted to General Medicine.

Journal Cover
December-2020 Volume 20 Issue 6

Full Size Image

Sign up for eToc alerts
Recommend to Library

  • Article
  • Citations
    • Cite This Article
    • Download Citation
    • Create Citation Alert
    • Remove Citation Alert
    • Cited By
  • Similar Articles
    • Related Articles (in Spandidos Publications)
    • Similar Articles (Google Scholar)
    • Similar Articles (PubMed)
  • Download PDF
  • Download XML
  • View XML
Article

miR‑15b, a diagnostic biomarker and therapeutic target, inhibits oesophageal cancer progression by regulating the PI3K/AKT signalling pathway

  • Authors:
    • Jie Liu
    • Haiyan Xu
    • Nan Wang
    • Mingyan Sun
  • View Affiliations / Copyright

    Affiliations: Department of Thoracic Surgery, Shandong Institute of Tumor Control, Shandong Cancer Hospital, Shandong First Medical University, Shandong Academy of Medical Sciences, Jinan, Shandong 250000, P.R. China, The Second Department of Operating Room, Binzhou People's Hospital, Binzhou, Shandong 256610, P.R. China, Laboratory Department, Affiliated Hospital of Weifang Medical College, Weifang, Shandong 261031, P.R. China
  • Article Number: 222
    |
    Published online on: October 15, 2020
       https://doi.org/10.3892/etm.2020.9352
  • Expand metrics +
Metrics: Total Views: 0 (Spandidos Publications: | PMC Statistics: )
Metrics: Total PDF Downloads: 0 (Spandidos Publications: | PMC Statistics: )
Cited By (CrossRef): 0 citations Loading Articles...

This article is mentioned in:



Abstract

MicroRNA (miR)‑15b is an important regulator in several types of cancer, such as gastric cancer, colorectal cancer and oesophageal squamous cell carcinoma. The PI3K/AKT signalling pathway has been implicated in the growth and metastasis of oesophageal cancer (EC). The aim of the present study was to investigate the biological effects of miR‑15b in EC, as well as the underlying mechanism involving the PI3K/AKT signalling pathway. The present study included 74 patients with EC and 74 healthy volunteers. The expression of miR‑15b in peripheral blood mononuclear cells (PBMCs) and EC cell lines was evaluated via reverse transcription‑quantitative PCR. The receiver operating characteristic curve was plotted to determine the diagnostic significance of miR‑15b. EC cell viability, apoptosis, migration and invasion were analysed by conducting MTT, flow cytometry and transwell assays, respectively. Protein expression levels were analysed via western blotting. The results indicated that PBMCs isolated from patients with EC had lower miR‑15b expression levels compared with PBMCs isolated from healthy volunteers. In patients with EC, miR‑15b expression was strongly associated with tumour size, lymph node metastasis, TNM stage, fibrous membrane invasion and histologic grade. The results of the gain/loss‑of‑function in vitro experiments indicated that miR‑15b inhibited EC cell viability, migration and invasion, facilitated EC cell apoptosis and attenuated the PI3K/AKT signalling pathway in EC109 and TE10 cells. Treatment of EC cells with the PI3K/AKT pathway agonist recilisib displayed the opposite effects, blocking the inhibitory function of miR‑15b mimic on EC cell viability, migration and invasion. In summary, the results indicated that miR‑15b suppressed EC cell viability, migration and invasion, and promoted EC cell apoptosis by inhibiting the PI3K/AKT signalling pathway.

Introduction

Oesophageal cancer (EC) is a common gastrointestinal tumour that can be caused by complex genetic variants or an unhealthy lifestyle (1,2). In 2016, 16,910 new cases of EC and 15,910 deaths caused by EC were recorded in the United States (3). Current treatments for EC, including surgical resection and radiotherapy, have greatly improved the prognosis of patients with EC; however, due to delayed diagnosis and frequent metastasis, the 5-year survival rate (at 41.7%) remains unsatisfactory (4). Therefore, identifying novel therapeutic targets for EC is crucial to improve clinical outcomes and allow for earlier diagnosis.

MicroRNAs (miRNAs/miRs) are highly conserved, small (18-22 nucleotides) RNA molecules (5). Emerging evidence has demonstrated that miRNAs serve vital roles in various biological processes, such as cell differentiation, viability, apoptosis and the cell cycle, and a number of miRNAs regulate the progression of various types of cancer, such as lung cancer and colon cancer (6,7). The correlation between miRNAs and tumours was first reported in 2002(8). Several miRNAs, such as miR-206(9), miR-203a (10) and miR-543(11), have been reported to be involved in the progression of EC. Previous studies have also demonstrated that miRNAs, which can function as tumour suppressors or cancer-promoting factors, could be useful for predicting cancer prognosis (12-15). The potential of miR-15b has been evaluated in neuroblastoma (12), as well as in colorectal (13) and gastric cancer (14). In addition, Wang et al (15) demonstrated that miR-15b is sponged by long intergenic non-protein coding RNA-regulator of reprogramming, which promotes the development of oesophageal squamous cell carcinoma (ESCC). Based on The Cancer Genome Atlas database, a previous study reported that miR-15b is a novel biomarker for ESCC (16). The results of the aforementioned studies suggested that miR-15b may serve as a potential biomarker in EC.

The PI3K/AKT signalling pathway serves an important role in regulating various cellular processes, including cell proliferation, apoptosis, the cell cycle and epithelial-mesenchymal transition (17-19). Increasing evidence suggests that the PI3K/AKT signalling pathway also serves a critical role during the progression of EC (20,21). Sheng et al (20) reported that protease-activated receptor-2 increases EC cell migration and invasion by activating the PI3K/AKT signalling pathway. In addition, peroxiredoxin 1 knockdown suppresses EC cell proliferation and induces apoptosis by inactivating the PI3K/AKT signalling pathway (21). However, whether the PI3K/AKT signalling pathway is related to the malignant behaviours regulated by miR-15b in EC is not completely understand.

Materials and methods

Study subjects

In the present study, 74 patients (<60, n=30; ≥60, n=44) with EC who had undergone surgery and 74 healthy volunteers (<60, n=30; ≥60, n=44) who had undergone a physical examination between January 2016 and December 2018 were recruited in Shandong Cancer Hospital (Jinan, China). Both patients and healthy volunteer groups comprised of 43 males and 31 females. The age range of the 74 patients was 35 to 66 years. The age range of 74 healthy volunteers matched the age distribution of the patient group. Patients with EC had not been treated with radiotherapy or chemotherapy prior to surgery. Written informed consent was obtained from all participants. The present study was approved by the Ethics Committee of Shandong Cancer Hospital (approval no. 2017024).

Isolation of PBMCs and cell lines

Following a 12-h fast, peripheral blood was collected into EDTA anticoagulant tubes. PBMCs were extracted using Ficoll-Hypaque (450 x g, 20˚C for 20 min), washed by HBSS and resuspended in PBS (1.0x106 cells/ml).

Human EC cell lines (EC109 and TE10) were obtained from The Cell Bank of Type Culture Collection of the Chinese Academy of Sciences and cultured in RPMI-1640 medium (Invitrogen; Thermo Fisher Scientific, Inc.) containing 10% FBS (Invitrogen; Thermo Fisher Scientific, Inc.). HEEpiCs were obtained from ScienCell Research Laboratories, Inc. and cultured in EpiCM2 medium containing 10% FBS, 5% EGF and 5% penicillin/streptomycin (ScienCell Research Laboratories, Inc.). Cells were incubated at 37˚C in a humidified atmosphere containing 5% CO2.

Cell transfection

To adjust miR-15b expression levels in EC cells, miR-15b mimics (forward: UAGCAGCACAUCAUGGUUUACA, reverse: UAAACCAUGAUGUGCUGCUAUU), miR-15b inhibitor (forward: UGUAAACCAUGAUGUGCUGCUA), and corresponding mimic negative control (mimics NC, forward: UUCUCCGAACGUGUCACGUTT, reverse: ACGUGACACGUUCGGAGAATT) and inhibitor negative control (inhibitor NC, forward: CAGUACUUUUGUGUAGUACAA) were designed and synthesized by Invitrogen; Thermo Fisher Scientific, Inc.. The non-interference group was used as the blank control. Cells (2x106) were transfected with the above agents (miR-15b mimics, mimics NC, miR-15b inhibitor and inhibitor NC; 100 nM) for 48 h using the Lipofectamine® 2000 (Invitrogen; Thermo Fisher Scientific, Inc.) according to the manufacturer's protocol. To determine the association between the PI3K/AKT signalling pathway and miR-15b in EC, transfected EC cells (2x106) were cultured in RPMI-1640 medium containing a PI3K/AKT signalling pathway agonist, recilisib (10 µM; Sigma-Aldrich; Merck KGaA) at 37˚C for at least 48 h. The cells were then harvested to perform the following experiments.

RNA extraction and reverse transcription-quantitative PCR (RT-qPCR)

After transfection for 24 h, total RNA was extracted from cells using TRIzol® reagent (Invitrogen; Thermo Fisher Scientific, Inc.). The concentration of total RNA was measured using a NanoDrop 2000 spectrophotometer (Thermo Fisher Scientific, Inc.). Total RNA was reverse transcribed into cDNA at 42˚C for 45 min using the MiScript Reverse Transcription kit (Qiagen GmbH). Subsequently, qPCR was performed using the MiScript SYBR-Green PCR kit (Qiagen GmbH) and an ABI7500 system (Applied Biosystems; Thermo Fisher Scientific, Inc.). The thermocycling conditions were: 94˚C for 10 min, followed by 40 cycles at 94˚C for 10 sec, 60˚C for 20 sec and 72˚C for 1 min. The sequences of the primers used in the present study are listed in Table I. Expression levels were quantified using the 2-ΔΔCq method (22) and normalized to the internal reference gene U6.

Table I

Primers used for reverse transcription-quantitative PCR.

Table I

Primers used for reverse transcription-quantitative PCR.

GeneSequence (5'→3')
MircoRNA-15bF: TAGCAGCACATCATGGTTTACA
 R: TGCGTGTCGTGGAGTC
U6F: GCTTCGGCAGCACATATACTAAAAT
 R: CGCTTCACGAATTTGCGTGTCAT

[i] F, forward; R, reverse.

Protein isolation and western blotting

At 48 h post-transfection, total protein was extracted from the cells using RIPA lysis buffer (Beyotime Institute of Biotechnology) and denatured by incubation in 5X loading buffer (Invitrogen; Thermo Fisher Scientific, Inc.) at 95˚C for 10 min. BCA Protein Assay kit (Abcam) was used to detect the protein concentrations. Protein (20 µg per lane) was separated via SDS-PAGE (15%) and transferred to PVDF membranes, which were blocked with 5% skimmed milk for 2 h at 25˚C. Subsequently, the membranes were incubated overnight at 4˚C with primary antibodies targeted against the following: Bcl-2 (1:1,000; cat. no. AF6139; Affinity Biosciences), Bax (1:1,000; cat. no. AF0120; Affinity Biosciences), PI3K (1:1,000; cat. no. AF6241; Affinity Biosciences), phosphorylated (p)-PI3K (1:1,000; cat. no. AF3242; Affinity Biosciences), AKT (1:1,000; cat. no. 4685; Cell Signaling Technology, Inc.) and p-AKT (1:2,000; cat. no. 4060; Cell Signaling Technology, Inc.). After washing three times with TBST (Tween-20; 0.05%) for 5 min, the membranes were incubated with horseradish peroxidase-conjugated secondary antibody anti-mice immunoglobulin G (1:5,000; cat. no. 14708; Cell Signaling Technology, Inc.) for 1 h at 25˚C. GAPDH (1:1,000; cat. no. MA5-15738; Thermo Fisher Scientific, Inc.) was used as the internal reference. The membranes were developed using Chemiluminescence reagents (Thermo Fisher Scientific, Inc.) with a Gel-Pro analyzer (version 4.0; Media Cybernetics, Inc.).

MTT assay

The effect of miR-15b on EC cell viability was assessed by performing the MTT assay. At 24 h post-transfection, cells were collected and seeded (2x103 cells/well) into 96-well plates. At the indicated time point, 20 µl MTT reagent (5 mg/ml; Sigma-Aldrich; Merck KGaA) was added to each well and incubated at 37˚C with 5% CO2 for 4 h. DMSO (150 µl; Sigma-Aldrich; Merck KGaA) was added to each well and the optical density at 450 nm was measured using an ELX800 microplate reader (Perkin Elmer, Inc.).

Flow cytometry analysis

The early apoptosis of EC cells was evaluated using the Annexin V-PI apoptosis detection kit (Invitrogen; Thermo Fisher Scientific, Inc.) according to the manufacturer's protocol. Briefly, 1-5x105 cells were resuspended in 500 µl binding buffer and stained with 5 µl Annexin V-EGFP and PI at 4˚C for 15 min in the dark. Subsequently, 400 µl binding buffer was added to the cells and apoptosis was assessed using a FACScan flow cytometer (version 2.0; Becton, Dickinson and Company).

Transwell invasion and migration assays

Cell invasion was assessed using Transwell chambers (Corning, Inc.) pre-coated (at 37˚C for 30 min) with Matrigel® (BD Biosciences). Briefly, transfected EC cells were resuspended in serum-free medium and 200 µl cell suspension (1x105 cells) was placed in the upper chamber. RPMI-1640 medium containing 10% FBS (600 µl) was added to the lower chamber. Following incubation for 24 h at 37˚C with 5% CO2, cells on the upper surface were removed using a cotton swab. Invading or migratory cells were fixed at room temperature for 20 min with 3.7% formaldehyde and stained with 0.1% crystal violet (at 37˚C for 15 min). Stained cells were observed in five randomly selected fields using a light microscope (magnification, x200). To assess migration, the Transwell chambers were not pre-coated with Matrigel® and the cell density in the upper chamber was 3x104 cells/200 µl.

Statistical analysis

Data are presented as the mean ± SD. Statistical analyses were performed using GraphPad Prism software (version 7.0; GraphPad Software, Inc.). The Student's t-test was used to analyse differences between two groups. One-way ANOVA followed by Tukey's post hoc test was used to analyse differences among multiple groups. The association between miR-15b expression levels and clinical data of patients with EC were analysed using the χ2 test. P<0.05 was considered to indicate a statistically significant difference. The diagnostic analysis was performed through ROC curve analysis with healthy controls as true negative cases and EC patients as true positive cases. Each experiment was performed at least three times.

Results

miR-15b expression levels are decreased in PBMCs isolated from patients with EC

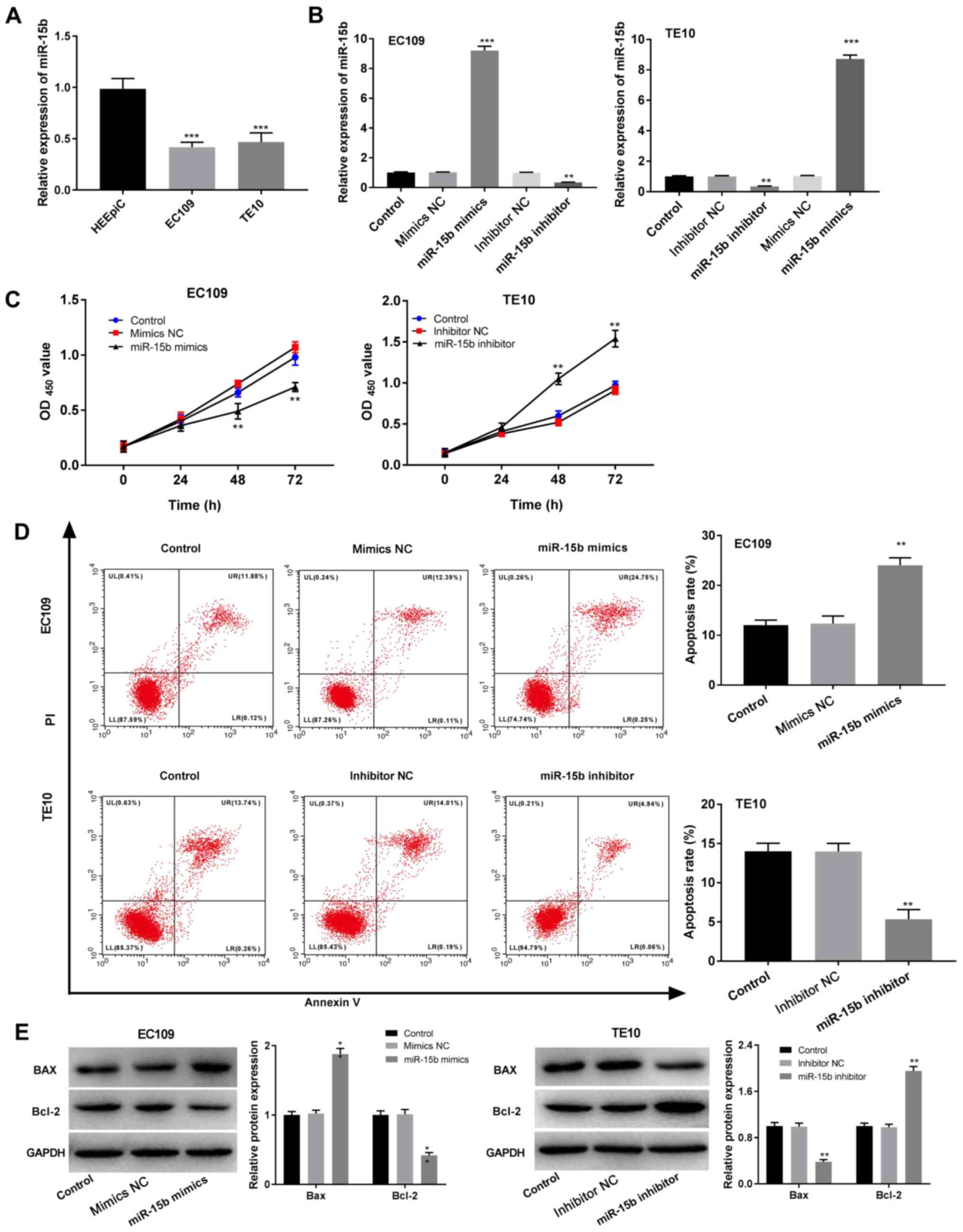
To explore the biological function of miR-15b in EC, RT-qPCR was performed to measure miR-15b expression levels in PBMCs isolated from patients with EC and healthy volunteers. The results indicated that miR-15b expression levels were significantly lower in patients with EC compared with healthy volunteers (P<0.001; Fig. 1A). The receiver operating characteristic curve revealed that the area under the curve of the EC and control groups distinguished by miR-15b was 0.883 with a cut-off value of 0.525, 82.43% sensitivity and 87.84% specificity (Fig. 1B). Patients with EC were then divided into two groups (high and low expression) according to the median miR-15b expression level (0.46). The association between miR-15b expression and various clinical parameters was determined and the results are presented in Table II. miR-15b expression was associated with tumour size, lymph node metastasis, TNM stage (23), fibrous membrane invasion and histologic grade (P<0.05). Moreover, patients with EC with lymph node metastasis displayed significantly lower miR-15b expression levels compared with patients without lymph node metastasis (P<0.001; Fig. 1C). In addition, miR-15b expression levels were significantly lower in patients with T3/4 stage EC compared with patients with T1/2 stage EC (P<0.001; Fig. 1D).

Figure 1

miR-15b is downregulated in PBMCs isolated from patients with EC and serves an important role for the prognosis of EC. (A) Reverse transcription-quantitative PCR was conducted to measure miR-15b expression levels in PBMCs isolated from patients with EC (n=74) and healthy volunteers (n=74). (B) The diagnostic value of miR-15b in EC was determined by receiver operating characteristic curve (AUC=0.883). (C) Analysis of miR-15b expression levels in EC tissues with lymph node metastasis. (D) Analysis of miR-15b expression levels and the TNM stage in EC tissues. ***P<0.001. miR, microRNA; PBMC, peripheral blood mononuclear cells; EC, oesophageal cancer; AUC, area under the curve.

Table II

Association between microRNA-15b expression and clinical features of patients with oesophageal cancer.

Table II

Association between microRNA-15b expression and clinical features of patients with oesophageal cancer.

 MicroRNA-15b expression 
VariableTotalLowHighP-value
Age   0.344
     <60301317 
     ≥60442420 
Gender   0.48
     Male432023 
     Female311714 
Tumour size   0.013a
     <2 cm24717 
     ≥2 cm503020 
Lymph node metastasis   0.034a
     Yes312011 
     No431726 
TNM stage   0.027a
     T1/225817 
     T3/4492920 
Fibrous membrane invasion   0.008b
     Yes472918 
     No27819 
Histologic grade   0.049a
     Well26917 
     Modest301515 
     Poor18135 

[i] aP<0.05 and

[ii] bP<0.01.

miR-15b reduces EC cell viability and induces apoptosis

To determine the function of miR-15b in EC, the role of miR-15b in EC cell viability and apoptosis was assessed. First, miR-15b expression levels in HEEpiC and EC cells (EC109 and TE10) were measured via RT-qPCR. Compared with HEEpiC cells, EC109 and TE10 cells expressed significantly lower levels of miR-15b (P<0.001; Fig. 2A). After transfection of miR-15b mimics/NC and miR-15b inhibitor/NC into EC109 and TE10 cells, transfection efficiency was assessed via RT-qPCR. The results indicated that miR-15b mimics significantly increased miR-15b expression in contrast to the mimics NC group, whereas miR-15b inhibitor significantly decreased miR-15b expression in comparison to the inhibitor NC group (P<0.01; Fig. 2B). The overexpression and knockdown cell lines were then used in further experiments to assess the function of miR-15b in EC. The MTT assay results revealed that miR-15b overexpression significantly inhibited EC109 cell viability in contrast to the mimics NC group, whereas miR-15b knockdown significantly enhanced TE10 cell viability in comparison to the inhibitor NC group (P<0.01; Fig. 2C). Flow cytometry analysis suggested that miR-15b overexpression significantly promoted EC109 cell apoptosis, increased Bax expression and decreased Bcl-2 expression in contrast to the mimics NC group, whereas miR-15b knockdown displayed the opposite effects on TE10 cells (P<0.01; Fig. 2D and E).

Figure 2

miR-15b reduces EC cell viability and induces apoptosis. (A) miR-15b expression levels in HEEpic, EC109 and TE10 cells. ***P<0.001 vs. HEEpiC (B) Transfection efficiency of miR-15b mimic and miR-15b inhibitor in EC109 and TE10 cells. **P<0.01, ***P<0.001 vs. control. (C) The MTT assay was conducted to assess EC cell viability. (D) EC cell apoptosis was determined by flow cytometry analysis. (E) Relative protein expression levels of Bax and Bcl-2 in EC cells.**P<0.01 vs. control. miR, microRNA; EC, oesophageal cancer; NC, negative control; OD, optical density; PI, propidium iodide.

miR-15b reduces EC cell migration and invasion

Transwell assays were performed to assess the effects of miR-15b on EC cell migration and invasion. miR-15b overexpression significantly decreased EC109 cell migration and invasion (P<0.05), whereas miR-15b knockdown significantly increased TE10 cell migration and invasion (P<0.01) compared with the corresponding NC cells (Fig. 3).

Figure 3

miR-15b attenuates EC cell migration and invasion. Transwell assays were conducted to assess EC109 and TE10 cell (A) migration and (B) invasion. (magnification, x200). *P<0.05, **P<0.01 vs. mimics NC; ##P<0.01 vs. inhibitor NC. miR, microRNA; NC, negative control.

miR-15b inhibits the PI3K/AKT signalling pathway in EC

A previous study demonstrated that miR-15b upregulation suppressed the PI3K/AKT signalling pathway in ovarian cancer (23). In addition, activation of the PI3K/AKT signalling pathway increased cancer cell viability and inhibited tumour cell death (24,25). To determine whether the effects of miR-15b in EC were associated with the PI3K/AKT signalling pathway, western blotting was performed. The results indicated that the expression levels of p-PI3K and p-AKT were significantly reduced in miR-15b-overexpression EC109 cells compared to those in the mimics NC EC109 cells, but significantly increased in miR-15b-knockdown TE10 cells compared with the inhibitor NC TE10 cells (P<0.01; Fig. 4A and B). There were no significant differences in the expression levels of PI3K and AKT between miR-15b-overexpression/knockdown cells and the corresponding NC cells (P>0.05; Fig. 4A and B).

Figure 4

miR-15b impairs the activation of PI3K/AKT signalling pathway in oesophageal cancer. The effect of miR-15b on the PI3K/AKT signalling pathway was investigated via western blotting. p-PI3K/PI3K and p-AKT/AKT ratios in (A) EC109 and (B) TE10 cells. **P<0.01 vs. mimics NC; ##P<0.01 vs. inhibitor NC. miR, microRNA; p, phosphorylated; NC, negative control.

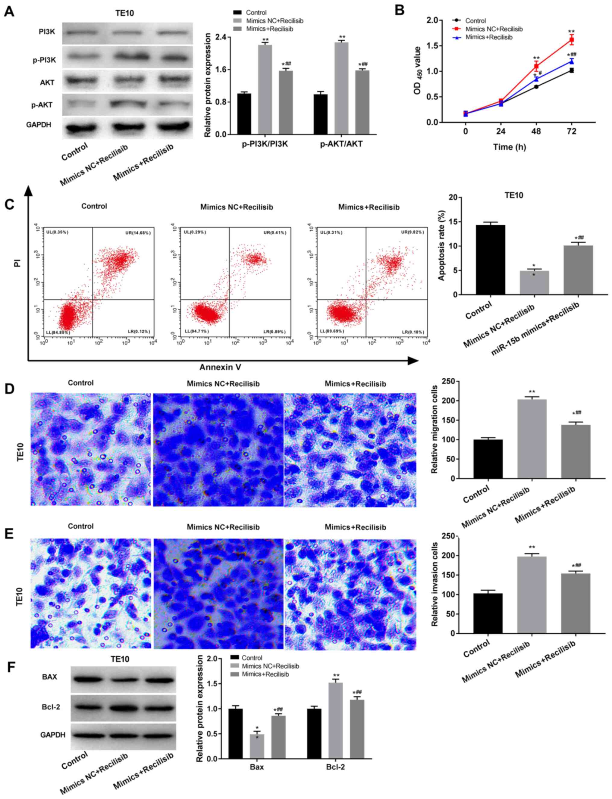
miR-15b suppresses the malignant behaviours of EC cells by regulating the PI3K/AKT signalling pathway

To further explore the relationship between miR-15b and the PI3K/AKT signalling pathway during EC progression, TE10 cells were treated with recilisib, a PI3K/AKT signalling pathway agonist. Recilisib treatment significantly increased the ratios of p-PI3K/PI3K and p-AKT/AKT in TE10 cells compared with untreated controls (P<0.01; Fig. 5A). However, miR-15b mimic significantly reduced recilisib-induced increases in p-PI3K/PI3K and p-AKT/AKT ratios in TE10 cells compared with the mimics NC + recilisib group (P<0.01; Fig. 5A). Functional in vitro experiments suggested that recilisib significantly promoted TE10 cell viability, migration and invasion, and attenuated TE10 cell apoptosis compared with the control group (P<0.01; Fig. 5B-E). However, miR-15b mimic blocked recilisib-induced cell viability, migration and invasion, and also inhibited the inhibitory effects of recilisib on TE10 cell apoptosis (P<0.01; Fig. 5B-E). Compared with the control group, recilisib treatment significantly decreased Bax expression and increased Bcl-2 expression (P<0.01), which were reversed by miR-15b mimic (P<0.01; Fig. 5F).

Figure 5

miR-15b suppresses oesophageal cancer cell malignant behaviours by mediating the PI3K/AKT signalling pathway. (A) Western blotting was performed to measure the expression levels of PI3K/AKT signalling pathway-related proteins. TE10 cell. (B) viability, (C) apoptosis, (D) migration and (E) invasion (magnification, x200) were detected by performing MTT, flow cytometry and Transwell assays, respectively. (F) Western blotting was performed to measure the expression levels of Bax and Bcl-2 in TE10 cells. *P<0.05, **P<0.01 vs. control; ##P<0.01 vs. mimics NC + Recilisib. miR, microRNA; p, phosphorylated; NC, negative control; OD, optical density; PI, propidium iodide.

Discussion

EC is one of the most serious digestive malignancies, resulting in unfavourable prognosis due to tumour metastasis and recurrence (24,25). The present study suggested that miR-15b expression levels were significantly decreased in PBMCs isolated from patients with EC compared with healthy volunteers. In addition, miR-15b expression was significantly associated with tumour size, lymph node metastasis, TNM stage, fibrous membrane invasion and histologic grade in patients with EC. Li et al (16) identified miR-15b as a potential biomarker for ESCC, and demonstrated that miR-15b was correlated with tumour histological grade, TNM stage and overall survival. miR-15b was also reported to be related to major clinical features in other types of cancer, such as glioblastoma and cervical carcinoma (26,27). The functional in vitro experiments conducted in the present study suggested that miR-15b overexpression inhibited EC cell viability, migration and invasion, and promoted EC cell apoptosis compared with the corresponding NC group. Moreover, the results indicated that the effects of miR-15b were associated with the PI3K/AKT signalling pathway.

miRNAs have received increasing attention as potential therapeutic targets for various tumours, including EC (9,10,11,28). miR-15b is an important RNA molecule that is located on chromosome 3q25(29). miR-15b levels in PBMCs are correlated with baseline blood glucose concentrations and might serve as a useful indicator of diabetes (30). A previous study demonstrated that miR-15b displays an inhibitory effect on glioblastoma development by inhibiting cell proliferation, cell cycle arrest and invasion (31). In addition, miR-15b upregulation significantly reduces neuroblastoma cell proliferation, migration and invasion by directly targeting MYCN proto-oncogene, bHLH transcription factor (12). Similarly, miR-15b was reported to function as a tumour suppressor by reducing cellular malignant behaviours in osteosarcoma (32) and oral tongue squamous cell cancer (33). Lu et al (34) demonstrated that miR-15b inhibits thyroid cancer cell proliferation, migration and invasion by regulating Bcl-2. By contrast, miR-15b displays cancer-promoting effects in other types of cancer. For example, miR-15b upregulation improved resistance to sunitinib, and promoted cell survival and invasion in renal cell carcinoma (35). Moreover, miR-15b-5p serves an oncogenic role in hepatocarcinogenesis by mediating multiple complex regulatory pathways (36). Therefore, it was hypothesized that the function of miR-15b may vary according to the type of cancer. In the present study, miR-15b overexpression reduced EC cell viability, invasion and migration, and promoted EC cell apoptosis compared with the corresponding NC group, which suggested that miR-15b might serve a suppressive role in EC.

Accumulating evidence suggests that the PI3K/AKT signalling pathway is associated with the development of EC (10,37). Activation of the PI3K/AKT signalling pathway can increase cancer cell viability and inhibit tumour cell death (38,39). A number of miRNAs are involved in activating the PI3K/AKT signalling pathway. For example, Zheng et al (40) reported that miR-145 could promote apoptosis by suppressing the PI3K/AKT signalling pathway in ESCC. The aggressive phenotype of EC is stimulated by miR-508 via activation of the PI3K/AKT signalling pathway (41). In addition, Pan et al (42) demonstrated that miR-205 can promote radioresistance by regulating the PI3K/AKT signalling pathway in ESCC, which affects clinical outcomes. miR-15b overexpression alleviated ovarian cancer by inhibiting the PI3K/AKT signalling pathway (43). By contrast, miR-15b participates in the development of peripheral arterial disease by inactivating the PI3K/AKT signalling pathway (44). Therefore, it was speculated that the effects of miR-15b in EC may be related to the PI3K/AKT signalling pathway. Mechanistically, AKT and PI3K serve vital roles in PI3K/AKT/mTOR signalling (45) as PI3K binds stably to the pleckstrin homology domain of AKT, partially activating it (46). The results of the present study suggested that miR-15b may block activation of the PI3K/AKT signalling pathway in EC cells by reducing p-PI3K and p-AKT expression levels. Some compounds, such as PI3K activators or inhibitors, have been widely used to explore the crosstalk between the PI3K/AKT signalling pathway and various miRNAs in tumorigenesis (47,48). The PI3K/AKT pathway activator recilisib was used in the present study, and the results indicated that recilisib increased cell viability, migration and invasion, and promoted apoptosis in TE10 cells. In addition, recilisib reversed the inhibitory effects of miR-15b overexpression.

In conclusion, in the present study, miR-15b expression levels were significantly lower in PBMCs isolated from patients with EC compared with PBMCs isolated from healthy controls. In addition, miR-15b expression was associated with various clinicopathological characteristics in patients with EC. Functional in vitro experiments further indicated that miR-15b may function as a suppressive factor in EC by inhibiting the PI3K/AKT signalling pathway. In summary, the present study improved the current understanding of the mechanism underlying EC and suggested potential novel therapeutic targets for EC.

Acknowledgements

Not applicable.

Funding

No funding was received.

Availability of data and materials

The datasets used and/or analysed during the current study are available from the corresponding author on reasonable request.

Authors' contributions

JL made substantial contributions to the conception and design of the study. JL, HX, NW and MS made substantial contributions to the acquisition, analysis and interpretation of data, as well as the drafting and revision of the manuscript. All authors agreed to be accountable for the work, read and approved the final version of the manuscript.

Ethics approval and consent to participate

Written informed consent was obtained from all participants. The present study was approved by the Ethics Committee of Shandong Cancer Hospital (Jinan, China; approval no. 2017024).

Patient consent for publication

Not applicable.

Competing interests

The authors declare that they have no competing interests.

References

1 

Jia X, Liu P, Zhang M, Feng T, Tang H, Tang Z, Zhao H and Jin T: Genetic variants at 6p21, 10q23, 16q21 and 22q12 are associated with esophageal cancer risk in a Chinese Han population. Int J Clin Exp Med. 8:19381–19387. 2015.PubMed/NCBI

2 

Oze I, Matsuo K, Wakai K, Nagata C, Mizoue T, Tanaka K, Tsuji I, Sasazuki S, Inoue M and Tsugane S: Research Group for the Development and Evaluation of Cancer Prevention Strategies in Japan. Alcohol drinking and esophageal cancer risk: An evaluation based on a systematic review of epidemiologic evidence among the Japanese population. Jpn J Clin Oncol. 41:677–692. 2011.PubMed/NCBI View Article : Google Scholar

3 

Short MW, Burgers KG and Fry VT: Esophageal cancer. Am Fam Physician. 95:22–28. 2017.PubMed/NCBI

4 

Yang C, Shen S, Zheng X, Ye K, Sun Y, Lu Y and Ge H: Long noncoding RNA HAGLR acts as a microRNA-143-5p sponge to regulate epithelial-mesenchymal transition and metastatic potential in esophageal cancer by regulating LAMP3. FASEB J. 33:10490–10504. 2019.PubMed/NCBI View Article : Google Scholar

5 

Lowery AJ, Miller N, McNeill RE and Kerin MJ: MicroRNAs as prognostic indicators and therapeutic targets: Potential effect on breast cancer management. Clin Cancer Res. 14:360–365. 2008.PubMed/NCBI View Article : Google Scholar

6 

Guo L and Lu Z: The fate of miRNA* strand through evolutionary analysis: Implication for degradation as merely carrier strand or potential regulatory molecule? PLoS One. 5(e11387)2010.PubMed/NCBI View Article : Google Scholar

7 

He L and Hannon GJ: MicroRNAs: Small RNAs with a big role in gene regulation. Nat Rev Genet. 5:522–531. 2004.PubMed/NCBI View Article : Google Scholar

8 

Calin GA, Dumitru CD, Shimizu M, Bichi R, Zupo S, Noch E, Aldler H, Rattan S, Keating M, Rai K, et al: Frequent deletions and down-regulation of micro-RNA genes miR15 and miR16 at 13q14 in chronic lymphocytic leukemia. Proc Natl Acad Sci USA. 99:15524–15529. 2002.PubMed/NCBI View Article : Google Scholar

9 

Du G, Zhou J, Cheng L, Ma X, Gui Y and Tan B: High expression of miR-206 predicts adverse outcomes: A potential therapeutic target for esophageal cancer. Comb Chem High Throughput Screen. 22:599–611. 2019.PubMed/NCBI View Article : Google Scholar

10 

Wang L, Zhang Z, Yu X, Li Q, Wang Q, Chang A, Huang X, Han X, Song Y, Hu J, et al: SOX9/miR-203a axis drives PI3K/AKT signaling to promote esophageal cancer progression. Cancer Lett. 468:14–26. 2020.PubMed/NCBI View Article : Google Scholar

11 

Zhang L, Chen J, Wang L, Chen L, Du Z, Zhu L, Cui M, Zhang M and Song L: Linc-PINT acted as a tumor suppressor by sponging miR-543 and miR-576-5p in esophageal cancer. J Cell Biochem. 120:19345–19357. 2019.PubMed/NCBI View Article : Google Scholar

12 

Chava S, Reynolds CP, Pathania AS, Gorantla S, Poluektova LY, Coulter DW, Gupta SC, Pandey MK and Challagundla KB: MiR-15a-5p, miR-15b-5p, and miR-16-5p inhibit tumor progression by directly targeting MYCN in neuroblastoma. Mol Oncol. 14:180–196. 2020.PubMed/NCBI View Article : Google Scholar

13 

Marcuello M, Duran-Sanchon S, Moreno L, Lozano JJ, Bujanda L, Castells A and Gironella M: Analysis of A 6-Mirna signature in serum from colorectal cancer screening participants as non-invasive biomarkers for advanced adenoma and colorectal cancer detection. Cancers (Basel). 11(1542)2019.PubMed/NCBI View Article : Google Scholar

14 

Yuan C, Zhang Y, Tu W and Guo Y: Integrated miRNA profiling and bioinformatics analyses reveal upregulated miRNAs in gastric cancer. Oncol Lett. 18:1979–1988. 2019.PubMed/NCBI View Article : Google Scholar

15 

Wang L, Yu X, Zhang Z, Pang L, Xu J, Jiang J, Liang W, Chai Y, Hou J and Li F: Linc-ROR promotes esophageal squamous cell carcinoma progression through the derepression of SOX9. J Exp Clin Cancer Res. 36(182)2017.PubMed/NCBI View Article : Google Scholar

16 

Li CY, Zhang WW, Xiang JL, Wang XH, Li J and Wang JL: Identification of microRNAs as novel biomarkers for esophageal squamous cell carcinoma: A study based on the cancer genome atlas (TCGA) and bioinformatics. Chin Med J (Engl). 132:2213–2222. 2019.PubMed/NCBI View Article : Google Scholar

17 

Liu Z, Chen M, Xie LK, Liu T, Zou ZW, Li Y, Chen P, Peng X, Ma C, Zhang WJ and Li PD: CLCA4 inhibits cell proliferation and invasion of hepatocellular carcinoma by suppressing epithelial-mesenchymal transition via PI3K/AKT signaling. Aging (Albany NY). 10:2570–2584. 2018.PubMed/NCBI View Article : Google Scholar

18 

Yang J, Zhang L, Jiang Z, Ge C, Zhao F, Jiang J, Tian H, Chen T, Xie H, Cui Y, et al: TCF12 promotes the tumorigenesis and metastasis of hepatocellular carcinoma via upregulation of CXCR4 expression. Theranostics. 9:5810–5827. 2019.PubMed/NCBI View Article : Google Scholar

19 

Zhang F, Li K, Yao X, Wang H, Li W, Wu J, Li M, Zhou R, Xu L and Zhao L: A miR-567-PIK3AP1-PI3K/AKT-c-Myc feedback loop regulates tumour growth and chemoresistance in gastric cancer. EBioMedicine. 44:311–321. 2019.PubMed/NCBI View Article : Google Scholar

20 

Sheng J, Deng X, Zhang Q, Liu H, Wang N, Liu Z, Dai E and Deng Q: PAR-2 promotes invasion and migration of esophageal cancer cells by activating MEK/ERK and PI3K/Akt signaling pathway. Int J Clin Exp Pathol. 12:787–797. 2019.PubMed/NCBI

21 

Song Y, Liu H, Cui C, Peng X, Wang C, Tian X and Li W: Silencing of peroxiredoxin 1 inhibits the proliferation of esophageal cancer cells and promotes apoptosis by inhibiting the activity of the PI3K/AKT pathway. Cancer Manag Res. 11:10883–10890. 2019.PubMed/NCBI View Article : Google Scholar

22 

Livak KJ and Schmittgen TD: Analysis of relative gene expression data using real-time quantitative PCR and the 2(-Delta Delta C(T)) method. Methods. 25:402–408. 2001.PubMed/NCBI View Article : Google Scholar

23 

Zhang J, Zhou Y, Jiang K, Shen Z, Ye Y and Wang S: Evaluation of the seventh AJCC TNM staging system for gastric cancer: A meta-analysis of cohort studies. Tumour Biol. 35:8525–8532. 2014.PubMed/NCBI View Article : Google Scholar

24 

Shimada A, Tsushima T, Tsubosa Y, Booka E, Takebayashi K, Niihara M, Isaka M, Ohde Y, Machida N, Onozawa Y, et al: Validity of surgical resection for lymph node or pulmonary recurrence of esophageal cancer after definitive treatment. World J Surg. 43:1286–1293. 2019.PubMed/NCBI View Article : Google Scholar

25 

Steffen T, Dietrich D, Schnider A, Kettelhack C, Huber O, Marti WR, Furrer M, Gloor B, Schiesser M, Thierstein S, et al: Recurrence patterns and long-term results after induction chemotherapy, chemoradiotherapy, and curative surgery in patients with locally advanced esophageal cancer. Ann Surg. 269:83–87. 2019.PubMed/NCBI View Article : Google Scholar

26 

Matos B, Bostjancic E, Matjasic A, Popovic M and Glavac D: Dynamic expression of 11 miRNAs in 83 consecutive primary and corresponding recurrent glioblastoma: Correlation to treatment, time to recurrence, overall survival and MGMT methylation status. Radiol Oncol. 52:422–432. 2018.PubMed/NCBI View Article : Google Scholar

27 

Wen F, Xu JZ and Wang XR: Increased expression of miR-15b is associated with clinicopathological features and poor prognosis in cervical carcinoma. Arch Gynecol Obstet. 295:743–749. 2017.PubMed/NCBI View Article : Google Scholar

28 

Liu Z, Hu G, Zhao Y, Xiao Z, Yan M and Ren M: Silence of cZNF292 suppresses the growth, migration, and invasion of human esophageal cancer Eca-109 cells via upregulating miR-206. J Cell Biochem. 121:2354–2362. 2020.PubMed/NCBI View Article : Google Scholar

29 

Lovat F, Fassan M, Sacchi D, Ranganathan P, Palamarchuk A, Bill M, Karunasiri M, Gasparini P, Nigita G, Distefano R, et al: Knockout of both miR-15/16 loci induces acute myeloid leukemia. Proc Natl Acad Sci USA. 115:13069–13074. 2018.PubMed/NCBI View Article : Google Scholar

30 

Gottmann P, Ouni M, Saussenthaler S, Roos J, Stirm L, Jähnert M, Kamitz A, Hallahan N, Jonas W, Fritsche A, et al: A computational biology approach of a genome-wide screen connected miRNAs to obesity and type 2 diabetes. Mol Metab. 11:145–159. 2018.PubMed/NCBI View Article : Google Scholar

31 

Wang J, Liu H, Tian L, Wang F, Han L, Zhang W and Bai YA: MiR-15b inhibits the progression of glioblastoma cells through targeting insulin-like growth factor receptor 1. Horm Cancer. 8:49–57. 2017.PubMed/NCBI View Article : Google Scholar

32 

Weng Y, Shen Y, He Y, Pan X, Xu J, Jiang Y, Zhang Q, Wang S, Kong F, Zhao S, et al: The miR-15b-5p/PDK4 axis regulates osteosarcoma proliferation through modulation of the Warburg effect. Biochem Biophys Res Commun. 503:2749–2757. 2018.PubMed/NCBI View Article : Google Scholar

33 

Xin QL, Deng CL, Chen X, Wang J, Wang SB, Wang W, Deng F, Zhang B, Xiao G and Zhang LK: Quantitative proteomic analysis of mosquito C6/36 cells reveals host proteins involved in Zika virus infection. J Virol. 91:e00554–17. 2017.PubMed/NCBI View Article : Google Scholar

34 

Lu Z, Wu Z, Hu J, Wei W, Ma B and Wen D: MicroRNA-15 regulates the proliferation, migration and invasion of thyroid cancer cells by targeting Bcl-2. J BUON. 24:2114–2119. 2019.PubMed/NCBI

35 

Lu L, Li Y, Wen H and Feng C: Overexpression of miR-15b promotes resistance to sunitinib in renal cell carcinoma. J Cancer. 10:3389–3396. 2019.PubMed/NCBI View Article : Google Scholar

36 

Pan WY, Zeng JH, Wen DY, Wang JY, Wang PP, Chen G and Feng ZB: Oncogenic value of microRNA-15b-5p in hepatocellular carcinoma and a bioinformatics investigation. Oncol Lett. 17:1695–1713. 2019.PubMed/NCBI View Article : Google Scholar

37 

Shi N, Yu H and Chen T: Inhibition of esophageal cancer growth through the suppression of PI3K/AKT/mTOR signaling pathway. Onco Targets Ther. 12:7637–7647. 2019.PubMed/NCBI View Article : Google Scholar

38 

Yang SX, Polley E and Lipkowitz S: New insights on PI3K/AKT pathway alterations and clinical outcomes in breast cancer. Cancer Treat Rev. 45:87–96. 2016.PubMed/NCBI View Article : Google Scholar

39 

Janku F, Yap TA and Meric-Bernstam F: Targeting the PI3K pathway in cancer: Are we making headway? Nat Rev Clin Oncol. 15:273–291. 2018.PubMed/NCBI View Article : Google Scholar

40 

Zheng TL, Li DP, He ZF and Zhao S: miR-145 sensitizes esophageal squamous cell carcinoma to cisplatin through directly inhibiting PI3K/AKT signaling pathway. Cancer Cell Int. 19(250)2019.PubMed/NCBI View Article : Google Scholar

41 

Lin C, Liu A, Zhu J, Zhang X, Wu G, Ren P, Wu J, Li M, Li J and Song L: miR-508 sustains phosphoinositide signalling and promotes aggressive phenotype of oesophageal squamous cell carcinoma. Nat Commun. 5(4620)2014.PubMed/NCBI View Article : Google Scholar

42 

Pan F, Mao H, Bu F, Tong X, Li J, Zhang S, Liu X, Wang L, Wu L, Chen R, et al: Sp1-mediated transcriptional activation of miR-205 promotes radioresistance in esophageal squamous cell carcinoma. Oncotarget. 8:5735–5752. 2017.PubMed/NCBI View Article : Google Scholar

43 

Li GC, Qin XL, Song HH, Li YN, Qiu YY, Cui SC, Wang YS, Wang H and Gong JL: Upregulated microRNA-15b alleviates ovarian cancer through inhitbition of the PI3K/Akt pathway by targeting LPAR3. J Cell Physiol. 234:22331–22342. 2019.PubMed/NCBI View Article : Google Scholar

44 

Sun Y, Gao Y, Song T, Yu C, Nie Z and Wang X: MicroRNA-15b participates in the development of peripheral arterial disease by modulating the growth of vascular smooth muscle cells. Exp Ther Med. 18:77–84. 2019.PubMed/NCBI View Article : Google Scholar

45 

Park J, Feng J, Li Y, Hammarsten O, Brazil DP and Hemmings BA: DNA-dependent protein kinase-mediated phosphorylation of protein kinase B requires a specific recognition sequence in the C-terminal hydrophobic motif. J Biol Chem. 284:6169–6174. 2009.PubMed/NCBI View Article : Google Scholar

46 

Szymonowicz K, Oeck S, Malewicz NM and Jendrossek V: New insights into protein kinase B/Akt signaling: Role of localized Akt activation and compartment-specific target proteins for the cellular radiation response. Cancers (Basel). 10(78)2018.PubMed/NCBI View Article : Google Scholar

47 

Porta C, Paglino C and Mosca A: Targeting PI3K/Akt/mTOR Signaling in cancer. Front Oncol. 4(64)2014.PubMed/NCBI View Article : Google Scholar

48 

Hu H, Wang F, Wang M, Liu Y, Wu H, Chen X and Lin Q: FAM83A is amplified and promotes tumorigenicity in non-small cell lung cancer via ERK and PI3K/Akt/mTOR pathways. Int J Med Sci. 17:807–814. 2020.PubMed/NCBI View Article : Google Scholar

Related Articles

  • Abstract
  • View
  • Download
  • Twitter
Copy and paste a formatted citation
Spandidos Publications style
Liu J, Xu H, Wang N and Sun M: miR‑15b, a diagnostic biomarker and therapeutic target, inhibits oesophageal cancer progression by regulating the PI3K/AKT signalling pathway. Exp Ther Med 20: 222, 2020.
APA
Liu, J., Xu, H., Wang, N., & Sun, M. (2020). miR‑15b, a diagnostic biomarker and therapeutic target, inhibits oesophageal cancer progression by regulating the PI3K/AKT signalling pathway. Experimental and Therapeutic Medicine, 20, 222. https://doi.org/10.3892/etm.2020.9352
MLA
Liu, J., Xu, H., Wang, N., Sun, M."miR‑15b, a diagnostic biomarker and therapeutic target, inhibits oesophageal cancer progression by regulating the PI3K/AKT signalling pathway". Experimental and Therapeutic Medicine 20.6 (2020): 222.
Chicago
Liu, J., Xu, H., Wang, N., Sun, M."miR‑15b, a diagnostic biomarker and therapeutic target, inhibits oesophageal cancer progression by regulating the PI3K/AKT signalling pathway". Experimental and Therapeutic Medicine 20, no. 6 (2020): 222. https://doi.org/10.3892/etm.2020.9352
Copy and paste a formatted citation
x
Spandidos Publications style
Liu J, Xu H, Wang N and Sun M: miR‑15b, a diagnostic biomarker and therapeutic target, inhibits oesophageal cancer progression by regulating the PI3K/AKT signalling pathway. Exp Ther Med 20: 222, 2020.
APA
Liu, J., Xu, H., Wang, N., & Sun, M. (2020). miR‑15b, a diagnostic biomarker and therapeutic target, inhibits oesophageal cancer progression by regulating the PI3K/AKT signalling pathway. Experimental and Therapeutic Medicine, 20, 222. https://doi.org/10.3892/etm.2020.9352
MLA
Liu, J., Xu, H., Wang, N., Sun, M."miR‑15b, a diagnostic biomarker and therapeutic target, inhibits oesophageal cancer progression by regulating the PI3K/AKT signalling pathway". Experimental and Therapeutic Medicine 20.6 (2020): 222.
Chicago
Liu, J., Xu, H., Wang, N., Sun, M."miR‑15b, a diagnostic biomarker and therapeutic target, inhibits oesophageal cancer progression by regulating the PI3K/AKT signalling pathway". Experimental and Therapeutic Medicine 20, no. 6 (2020): 222. https://doi.org/10.3892/etm.2020.9352
Follow us
  • Twitter
  • LinkedIn
  • Facebook
About
  • Spandidos Publications
  • Careers
  • Cookie Policy
  • Privacy Policy
How can we help?
  • Help
  • Live Chat
  • Contact
  • Email to our Support Team