Spandidos Publications Logo
  • About
    • About Spandidos
    • Aims and Scopes
    • Abstracting and Indexing
    • Editorial Policies
    • Reprints and Permissions
    • Job Opportunities
    • Terms and Conditions
    • Contact
  • Journals
    • All Journals
    • Oncology Letters
      • Oncology Letters
      • Information for Authors
      • Editorial Policies
      • Editorial Board
      • Aims and Scope
      • Abstracting and Indexing
      • Bibliographic Information
      • Archive
    • International Journal of Oncology
      • International Journal of Oncology
      • Information for Authors
      • Editorial Policies
      • Editorial Board
      • Aims and Scope
      • Abstracting and Indexing
      • Bibliographic Information
      • Archive
    • Molecular and Clinical Oncology
      • Molecular and Clinical Oncology
      • Information for Authors
      • Editorial Policies
      • Editorial Board
      • Aims and Scope
      • Abstracting and Indexing
      • Bibliographic Information
      • Archive
    • Experimental and Therapeutic Medicine
      • Experimental and Therapeutic Medicine
      • Information for Authors
      • Editorial Policies
      • Editorial Board
      • Aims and Scope
      • Abstracting and Indexing
      • Bibliographic Information
      • Archive
    • International Journal of Molecular Medicine
      • International Journal of Molecular Medicine
      • Information for Authors
      • Editorial Policies
      • Editorial Board
      • Aims and Scope
      • Abstracting and Indexing
      • Bibliographic Information
      • Archive
    • Biomedical Reports
      • Biomedical Reports
      • Information for Authors
      • Editorial Policies
      • Editorial Board
      • Aims and Scope
      • Abstracting and Indexing
      • Bibliographic Information
      • Archive
    • Oncology Reports
      • Oncology Reports
      • Information for Authors
      • Editorial Policies
      • Editorial Board
      • Aims and Scope
      • Abstracting and Indexing
      • Bibliographic Information
      • Archive
    • Molecular Medicine Reports
      • Molecular Medicine Reports
      • Information for Authors
      • Editorial Policies
      • Editorial Board
      • Aims and Scope
      • Abstracting and Indexing
      • Bibliographic Information
      • Archive
    • World Academy of Sciences Journal
      • World Academy of Sciences Journal
      • Information for Authors
      • Editorial Policies
      • Editorial Board
      • Aims and Scope
      • Abstracting and Indexing
      • Bibliographic Information
      • Archive
    • International Journal of Functional Nutrition
      • International Journal of Functional Nutrition
      • Information for Authors
      • Editorial Policies
      • Editorial Board
      • Aims and Scope
      • Abstracting and Indexing
      • Bibliographic Information
      • Archive
    • International Journal of Epigenetics
      • International Journal of Epigenetics
      • Information for Authors
      • Editorial Policies
      • Editorial Board
      • Aims and Scope
      • Abstracting and Indexing
      • Bibliographic Information
      • Archive
    • Medicine International
      • Medicine International
      • Information for Authors
      • Editorial Policies
      • Editorial Board
      • Aims and Scope
      • Abstracting and Indexing
      • Bibliographic Information
      • Archive
  • Articles
  • Information
    • Information for Authors
    • Information for Reviewers
    • Information for Librarians
    • Information for Advertisers
    • Conferences
  • Language Editing
Spandidos Publications Logo
  • About
    • About Spandidos
    • Aims and Scopes
    • Abstracting and Indexing
    • Editorial Policies
    • Reprints and Permissions
    • Job Opportunities
    • Terms and Conditions
    • Contact
  • Journals
    • All Journals
    • Biomedical Reports
      • Information for Authors
      • Editorial Policies
      • Editorial Board
      • Aims and Scope
      • Abstracting and Indexing
      • Bibliographic Information
      • Archive
    • Experimental and Therapeutic Medicine
      • Information for Authors
      • Editorial Policies
      • Editorial Board
      • Aims and Scope
      • Abstracting and Indexing
      • Bibliographic Information
      • Archive
    • International Journal of Epigenetics
      • Information for Authors
      • Editorial Policies
      • Editorial Board
      • Aims and Scope
      • Abstracting and Indexing
      • Bibliographic Information
      • Archive
    • International Journal of Functional Nutrition
      • Information for Authors
      • Editorial Policies
      • Editorial Board
      • Aims and Scope
      • Abstracting and Indexing
      • Bibliographic Information
      • Archive
    • International Journal of Molecular Medicine
      • Information for Authors
      • Editorial Policies
      • Editorial Board
      • Aims and Scope
      • Abstracting and Indexing
      • Bibliographic Information
      • Archive
    • International Journal of Oncology
      • Information for Authors
      • Editorial Policies
      • Editorial Board
      • Aims and Scope
      • Abstracting and Indexing
      • Bibliographic Information
      • Archive
    • Medicine International
      • Information for Authors
      • Editorial Policies
      • Editorial Board
      • Aims and Scope
      • Abstracting and Indexing
      • Bibliographic Information
      • Archive
    • Molecular and Clinical Oncology
      • Information for Authors
      • Editorial Policies
      • Editorial Board
      • Aims and Scope
      • Abstracting and Indexing
      • Bibliographic Information
      • Archive
    • Molecular Medicine Reports
      • Information for Authors
      • Editorial Policies
      • Editorial Board
      • Aims and Scope
      • Abstracting and Indexing
      • Bibliographic Information
      • Archive
    • Oncology Letters
      • Information for Authors
      • Editorial Policies
      • Editorial Board
      • Aims and Scope
      • Abstracting and Indexing
      • Bibliographic Information
      • Archive
    • Oncology Reports
      • Information for Authors
      • Editorial Policies
      • Editorial Board
      • Aims and Scope
      • Abstracting and Indexing
      • Bibliographic Information
      • Archive
    • World Academy of Sciences Journal
      • Information for Authors
      • Editorial Policies
      • Editorial Board
      • Aims and Scope
      • Abstracting and Indexing
      • Bibliographic Information
      • Archive
  • Articles
  • Information
    • For Authors
    • For Reviewers
    • For Librarians
    • For Advertisers
    • Conferences
  • Language Editing
Login Register Submit
  • This site uses cookies
  • You can change your cookie settings at any time by following the instructions in our Cookie Policy. To find out more, you may read our Privacy Policy.

    I agree
Search articles by DOI, keyword, author or affiliation
Search
Advanced Search
presentation
Experimental and Therapeutic Medicine
Join Editorial Board Propose a Special Issue
Print ISSN: 1792-0981 Online ISSN: 1792-1015
Journal Cover
July-2021 Volume 22 Issue 1

Full Size Image

Sign up for eToc alerts
Recommend to Library

Journals

International Journal of Molecular Medicine

International Journal of Molecular Medicine

International Journal of Molecular Medicine is an international journal devoted to molecular mechanisms of human disease.

International Journal of Oncology

International Journal of Oncology

International Journal of Oncology is an international journal devoted to oncology research and cancer treatment.

Molecular Medicine Reports

Molecular Medicine Reports

Covers molecular medicine topics such as pharmacology, pathology, genetics, neuroscience, infectious diseases, molecular cardiology, and molecular surgery.

Oncology Reports

Oncology Reports

Oncology Reports is an international journal devoted to fundamental and applied research in Oncology.

Experimental and Therapeutic Medicine

Experimental and Therapeutic Medicine

Experimental and Therapeutic Medicine is an international journal devoted to laboratory and clinical medicine.

Oncology Letters

Oncology Letters

Oncology Letters is an international journal devoted to Experimental and Clinical Oncology.

Biomedical Reports

Biomedical Reports

Explores a wide range of biological and medical fields, including pharmacology, genetics, microbiology, neuroscience, and molecular cardiology.

Molecular and Clinical Oncology

Molecular and Clinical Oncology

International journal addressing all aspects of oncology research, from tumorigenesis and oncogenes to chemotherapy and metastasis.

World Academy of Sciences Journal

World Academy of Sciences Journal

Multidisciplinary open-access journal spanning biochemistry, genetics, neuroscience, environmental health, and synthetic biology.

International Journal of Functional Nutrition

International Journal of Functional Nutrition

Open-access journal combining biochemistry, pharmacology, immunology, and genetics to advance health through functional nutrition.

International Journal of Epigenetics

International Journal of Epigenetics

Publishes open-access research on using epigenetics to advance understanding and treatment of human disease.

Medicine International

Medicine International

An International Open Access Journal Devoted to General Medicine.

Journal Cover
July-2021 Volume 22 Issue 1

Full Size Image

Sign up for eToc alerts
Recommend to Library

  • Article
  • Citations
    • Cite This Article
    • Download Citation
    • Create Citation Alert
    • Remove Citation Alert
    • Cited By
  • Similar Articles
    • Related Articles (in Spandidos Publications)
    • Similar Articles (Google Scholar)
    • Similar Articles (PubMed)
  • Download PDF
  • Download XML
  • View XML

  • Supplementary Files
    • Supplementary_Data.pdf
Article Open Access

Long non‑coding RNA DUXAP8 promotes tumorigenesis by regulating IGF1R via miR‑9‑3p in hepatocellular carcinoma

  • Authors:
    • Qiang Guan
    • Bo Yuan
    • Xiaobin Zhang
    • Tinghai Yan
    • Jiangong Li
    • Wuzhong Xu
  • View Affiliations / Copyright

    Affiliations: Department of Hepatobiliary Surgery, People's Hospital of Dongying, Dongying, Shandong 257091, P.R. China, Department of Oncology, People's Hospital of Wudi, Binzhou, Shandong 251900, P.R. China
    Copyright: © Guan et al. This is an open access article distributed under the terms of Creative Commons Attribution License.
  • Article Number: 755
    |
    Published online on: May 12, 2021
       https://doi.org/10.3892/etm.2021.10187
  • Expand metrics +
Metrics: Total Views: 0 (Spandidos Publications: | PMC Statistics: )
Metrics: Total PDF Downloads: 0 (Spandidos Publications: | PMC Statistics: )
Cited By (CrossRef): 0 citations Loading Articles...

This article is mentioned in:



Abstract

Hepatocellular carcinoma (HCC) is the third leading cause of cancer‑related death worldwide with a low 5‑year survival rate. Long non‑coding RNA (lncRNA) double homeobox A pseudogene 8 (DUXAP8) is an oncogene and a potential biomarker in various tumors, such as ovarian, colorectal and non‑small‑cell lung cancer. However, the function and molecular mechanism underlying DUXAP8 in HCC progression is not completely understood. The expression of DUXAP8, microRNA (miR)‑9‑3p and insulin‑like growth factor 1 receptor (IGF1R) in HCC tissues and cells was detected via reverse transcription‑quantitative PCR. The expression levels of IGF1R and epithelial‑mesenchymal transition‑associated proteins (Snail, Slug, E‑cadherin, N‑cadherin and vimentin) were assessed via western blotting. The effects of DUXAP8, miR‑9‑3p and IGF1R on proliferation, migration and invasion were examined by conducting Cell Counting Kit‑8 and Transwell assays, respectively. The interaction between miR‑9‑3p and DUXAP8 or IGF1R was predicted using StarBase or TargetScan, and further assessed using dual luciferase reporter and RNA immunoprecipitation assays. DUXAP8 and IGF1R were upregulated and miR‑9‑3p was downregulated in HCC tissues and cells compared with adjacent healthy tissues and a normal liver cell line, respectively. miR‑9‑3p overexpression decreased the protein expression level of IGF1R, and miR‑9‑3p knockdown enhanced the protein expression level of IGF1R in HCC cells compared with the corresponding control groups. Moreover, compared with the corresponding control groups, DUXAP8 knockdown and miR‑9‑3p overexpression increased E‑cadherin protein expression levels, and decreased Snail, Slug, N‑cadherin and vimentin protein expression levels. However, miR‑9‑3p inhibitor and IGF1R overexpression reversed DUXAP8 knockdown‑ and miR‑9‑3p overexpression‑induced effects, respectively. In addition, compared with the corresponding control groups, DUXAP8 knockdown and miR‑9‑3p overexpression suppressed proliferation, migration and invasion, which was reversed by miR‑9‑3p inhibitor and IGF1R overexpression, respectively. Moreover, miR‑9‑3p as the target of DUXAP8 and IGF1R as the target of miR‑9‑3p were verified in HCC cells. lncRNA DUXAP8 contributed to HCC tumorigenesis via the miR‑9‑3p/IGF1R axis, providing a novel therapeutic approach for HCC diagnosis and treatment.

Introduction

Hepatocellular carcinoma (HCC) is a main type of primary malignant tumor and is the third leading cause of cancer-related death worldwide (1,2). Despite advances in diagnosis and treatment, the long-term survival rate of patients with HCC remains poor (~5 years) due to the early metastasis and high recurrence rate (3). Therefore, identifying a novel molecular mechanism and developing effective therapeutic strategies for HCC is important.

Long non-coding RNAs (lncRNAs) are transcripts that are >200 nucleotides in length and lack protein coding capacity (4). Increasing evidence has suggested that lncRNAs serve critical functions in diverse biological and cellular processes, such as growth, invasion, metastasis, differentiation and tumorigenesis (5-8). The dysregulation of lncRNAs has been reported to be closely associated with numerous tumors, including HCC (9). For example, Li et al (10) reported that lncRNA focally amplified long non-coding RNA in epithelial cancer (FAL1) was upregulated in HCC, and FAL1 overexpression promoted proliferation and metastasis via regulating microRNA (miRNA/miR)-1236 expression. Ma et al (11) demonstrated that lncRNA CDKN2B antisense RNA 1 knockdown inhibited cell proliferation, metastasis and invasion via competitively binding to miR-122-5p in HCC. Double homeobox A pseudogene 8 (DUXAP8) is a pseudogene-derived lncRNA that maps to chromosome 20q11, and has been reported to be an oncogene and a potential biomarker in various tumors (12,13). Moreover, previous reports have also verified that DUXAP8 overexpression induced cell proliferation and migration in renal cell carcinoma (14) and non-small-cell lung cancer (15). However, the function and molecular mechanism underlying DUXAP8 in HCC progression is not completely understood.

miRNAs, a class of short non-coding RNAs, are involved in the regulation of protein-coding genes by suppressing mRNA translation (16). Previous studies have demonstrated that miRNAs could exert a tumor suppressor role in various types of cancer. For instance, miR-574-3p has been indicated to inhibit the malignant behavior of liver cancer cells via interacting with disintegrin and metalloproteinase domain-containing protein 28(17). Moreover, miR-27b-5p has been reported to repress the growth and metastasis of ovarian carcinoma cells by targeting C-X-C motif chemokine 1(18). In addition, the suppressive effect of miRNAs, such as miR-188-5p and miR-1271, on the progression of HCC has also been demonstrated in previous studies (19,20). Furthermore, a previous study indicated that miR-9-3p served as a tumor suppressor and constrained cell proliferation by targeting tafazzin expression in HCC cells (21). However, the mechanism underlying miR-9-3p in HCC is not completely understood.

Insulin-like growth factor 1 receptor (IGF1R) has tyrosine kinase activity and has been demonstrated to function as an antiapoptotic agent by enhancing cell survival in a variety of different types of cancer (22,23). For example, knockdown of IGF1Rhas been indicated to decrease cell proliferation, migration, and invasion in ovarian cancer cells (24). Similarly, downregulation of IGF1R has been revealed to suppress cell growth and improve cisplatin sensitivity of head and neck squamous cell carcinoma cells (25). Moreover, some studies reported that IGF1R was upregulated, and promoted proliferation, migration, invasion and EMT in HCC (26-30). The results suggested that IGF1R served important roles in HCC progression.

Therefore, the aim of the present study was to investigate the function of DUXAP8 and to explore whether the involvement of DUXAP8 in HCC was mediated via the miR-9-3p/IGF1R axis.

Materials and methods

Clinical specimens and cell culture

HCC pathologically confirmed tumor tissues and adjacent healthy tissues (>5 cm from the tumor margin) were obtained from 38 patients with HCC (31-85 years old) who had undergone surgical treatment at People's Hospital of Dongying between January 2011 and June 2014. The present study was approved by People's Hospital of Dongying Ethics Committee (Dongying, China). Written informed consent was obtained from all patients.

Human normal liver cell line (THLE-2) and HCC cell lines (SK-HEP-1 and Hep3B) were purchased from the American Type Culture Collection. HCC cell lines (Huh-7 and Huh-1) were purchased from the Japanese Collection of Research Bioresources Cell Bank. All cells were maintained at 37˚C with 5% CO2 in DMEM (Gibco; Thermo Fisher Scientific, Inc.) supplemented with 10% FBS (Invitrogen; Thermo Fisher Scientific, Inc.).

Cell transfection

DUXAP8 small interfering (si)RNA (si-DUXAP8#1, 5'-AGTTCAGTGTATTTGATAATA-3'; si-DUXAP8#2, 5'-GATTTGGTTTCAGAATCAAAG-3'; si-DUXAP8#3, 5'-GATGGTGTTGTACCACCTATA-3') and scramble siRNA control [si-negative control (NC): 5'-TTCTCCGAACGTGTCACGTTT-3'] were purchased from Shanghai GenePharma Co., Ltd. miR-9-3p mimic (5'-ATAAAGCTAGATAACCGAAAGT-3'), scramble mimic control (miR-NC; 5'-TTCTCCGAACGTGTCACGTTT-3'), miR-9-3p inhibitor (5'-ACTTTCGGTTATCTAGCTTTAT-3') and scramble inhibitor control (anti-miR-NC; 5'-CAGTACTTTTGTGTAGTACAA-3') were purchased from Applied Biosystems; Thermo Fisher Scientific, Inc. Furthermore, to overexpress DUXAP8 or IGF1R, the full length sequence of DUXAP8 or IGF1R was inserted into the pcDNA3.1 vector (Invitrogen; Thermo Fisher Scientific, Inc.) to generate pcDNA3.1-DUXAP8 (DUXAP8) and pcDNA3.1-IGF1R (IGF1R), respectively. pcDNA3.1 empty vector was used as negative control. SK-HEP-1 and Huh-7 cells in 6-well plates (2x105 cells/well) were transfected with oligonucleotides (50 nM) and plasmids (2 µg) using Lipofectamine® 2000 (Invitrogen; Thermo Fisher Scientific, Inc.). Following incubation for 48 h, the transfected cells were harvested and utilized for subsequent experiments.

RNA extraction and reverse transcription-quantitative PCR (RT-qPCR)

Total RNA was extracted from clinical tissues and HCC cells using TRIzol® reagent (Invitrogen; Thermo Fisher Scientific, Inc.). Subsequently, total RNA was reverse transcribed into cDNA using M-MLV reverse transcriptase (Thermo Fisher Scientific, Inc.) including 5x buffer, 10 mM dNTPs, and 50 µmol oligo dT primers (cat. no. 18418012; Thermo Fisher Scientific, Inc.). The RT reaction was performed at 70˚C for 10 min followed by 42˚C for 1 h, according to the manufacturer's protocol. DUXAP8 and IGF1R mRNA expression levels were measured via qPCR using SYBR Premix Ex Taq (Takara Biotechnology Co., Ltd.). The thermocycling conditions were as follows: Denaturation at 95˚C for 10 min, followed by 40 cycles of denaturation at 95˚C for 30 sec, annealing at 60˚C for 30 sec and extension at 72˚C for 1 min. Has-miR-9-3p-specific TaqMan primer (5'-ATAAAGCTAGATAACCGAAAGT-3') was purchased from Applied Biosystems (cat. no. 4427975; Thermo Fisher Scientific, Inc.; Assay ID, 002231) for synthesis of cDNA. miR-9-3p expression levels were measured via qPCR using a TaqMan MicroRNA Assay Kit (Applied Biosystems; Thermo Fisher Scientific, Inc.). The thermocycling conditions were as follows: 16˚C for 30 min, 42˚C for 30 min, 85˚C for 5 min and 4˚C hold. The following primers were used for qPCR: DUXAP8 forward, 5'-AGACGCCATGGAACAT-3' and reverse, 5'-AAGCGGAGACCTGAGGAG-3'; GAPDH forward, 5'-AGAAGGCTGGGGCTCATTTG-3' and reverse, 5'-AGGGGCCATCCACAGTCTTC-3'; IGF1R forward, 5'-TTTCCCACAGCAGTCCACCTC-3' and reverse, 5'-AGCATCCTAGCCTTCTCACCC-3'; miR-9-3p forward, 5'-TCTTTGGTTATCTAGCTGTAT-3' and reverse, 5'-GAACATGTCTGCGTATCTC-3'; and U6 forward, 5'-GCTTCGGCAGCACATATACTAAAA-3' and reverse, 5'-CGCTTCACGAATTTGCGTGTCAT-3'. Moreover, miRNA and mRNA expression levels were quantified using the 2-ΔΔCq method (31) and normalized to the internal reference genes U6 and GAPDH, respectively.

Cell proliferation assay

Cell proliferation was detected by performing a Cell Counting Kit-8 (CCK-8) assay (Beyotime Institute of Biotechnology) according to the manufacturer's protocol. Briefly, transfected SK-HEP-1 and Huh-7 cells (2.5-5x103 cells/well) were inoculated into 96-well plates and incubated for 48 h at 37˚C. Subsequently, CCK-8 (10 µl) solution was added to each well and cultured at 37˚C for 0, 24, 48 or 72 h. The optical density value of each well was measured at a wavelength of 450 nm using a Varioskan Flash Microplate Reader (Thermo Fisher Scientific, Inc.).

Cell migration and invasion assays

Cell migration and invasion were detected using 24-well Transwell chambers (BD Biosciences) according to the manufacturer's protocol. Transfected SK-HEP-1 and Huh-7 cells were resuspended in serum-free DMEM overnight. Subsequently, cells (5x104) were plated into the upper chamber, which was pre-coated with Matrigel® at 4˚C overnight and subsequently maintained at 37˚C for 4-5 h (BD Biosciences) for the cell invasion assay. DMEM supplemented with 10% FBS (Invitrogen; Thermo Fisher Scientific, Inc.) was plated in the lower chamber. Following incubation for 24 h at 37˚C, cells in the upper chamber were removed using cotton swabs. Migratory or invading cells were fixed using methanol for 30 min at 4˚C and stained with 0.1% crystal violet solution for 20 min at 37˚C, followed by observation using an inverted fluorescence microscope (magnification, x100; Nikon Corporation).

Western blotting

Western blotting was performed to measure the protein expression levels of IGF1R and EMT-related proteins (E-cadherin, N-cadherin and vimentin) in SK-HEP-1 and Huh-7 cells. Total protein was isolated from cells using pre-cold RIPA buffer (Beyotime Institute of Biotechnology) including protease inhibitor. Total protein was quantified using a BCA protein assay kit (Pierce; Thermo Fisher Scientific, Inc.). Proteins (50 µg) were separated via 10% SDS-PAGE and electrotransferred to nitrocellulose membranes (EMD Millipore). The membranes were blocked with 5% non-fat milk at room temperature for 1 h. Subsequently, the membranes were incubated overnight at 4˚C with primary antibodies targeted against: IGF1R (1:1,000; cat. no. 3027), Snail (1:1,000; cat. no. 3879), Slug (1:1,000; cat. no. 9585), E-cadherin (1:1,000; cat. no. 14472), N-cadherin (1:500; cat. no. 14215), vimentin (1:1,000; cat. no. 5741) and GAPDH (1:1,000; cat. no. 5174; all from Cell Signaling Technology, Inc.). The membranes were incubated with a horseradish peroxidase-labeled anti-rabbit IgG secondary antibody (1:1,000; sc-2027; Santa Cruz Biotechnology, Inc.) at room temperature for 1 h. Protein bands were visualized using an ECL detection kit (Pierce; Thermo Fisher Scientific, Inc.) and analyzed with Quantity One v4.6.2 software (Bio-Rad Laboratories, Inc.). GAPDH was used as the loading control.

Dual-Luciferase reporter assay

The target gene of DUXAP8 or miR-9-3p was predicted using StarBase v2.0 (http://starbase.sysu.edu.cn/starbase2/) and TargetScan (www.targetscan.org) online prediction software, respectively. Based on the bioinformatics prediction, a partial DUXAP8 fragment containing the wild-type (WT) or mutant (MUT) miR-9-3p binding site, or the IGF1R 3'untranslated region (UTR) sequence containing the WT or MUT miR-9-3p binding site were amplified from HCC cells via PCR with 1 unit AmpliTaq DNA polymerase (Thermo Fisher Scientific, Inc.) using the following thermo cycling conditions: Pre-denaturation at 94˚C for 10 min; 30 cycles at 94˚C for 30 sec, 53-57˚C for 30 sec and 72˚C for 45 sec; and final extension at 72˚C for 10 min). The PCR product was subsequently cloned into the psiCHECK-2 vector (Promega Corporation) using the restriction endonuclease cleavage sites of XhoI and NotI (Promega Corporation). The following primers were used: DUXAP8-WT forward, 5'-CCGCTCGAGAACACTAATTGTAGACTATG-3' and reverse, 5'-ATAAGAATGCGGCCGCTATTGATGAGGATTTTCAAT-3'; DUXAP8-MUT forward, 5'-TCAAAACCCAGAAAACCATACAAGGACGATTTGTGA-3' and reverse, 5'-AACCCAGAAAACCATACAAGGACGATTTGTGAATT-3'; IGF1R-WT forward, 5'-CCGCTCGAGTAGTCAGTTGACGAAGATCT-3' and reverse, 5'-ATAAGAATGCGGCCGCTAGCTACACTCCAAAGGGAA-3'; and IGF1R-MUT forward, 5'-TTAGGACACCTGTTTACTAGAGGAACCGCAAATATGC-3' and reverse, 5'-GACACCTGTTTACTAGAGGAACCGCAAATATGCCAA-3'. SK-HEP-1 and Huh-7 cells in 24-well culture plates (2x105 cells/well) were co-transfected using Lipofectamine 2000 (Invitrogen; Thermo Fisher Scientific, Inc.) with 100 ng of DUXAP8-WT, DUXAP8-MUT, IGF1R-WT or IGF1R-MUT and 100 nM miR-9-3p mimic or miR-NC. Following incubation for 48 h, luciferase activities were assessed using a Dual-Luciferase reporter assay kit (cat. no. E1910; Promega Corporation), according to the manufacturer's protocol. Firefly luciferase activity was normalized to that of Renilla luciferase.

Bioinformatics analysis

The StarBase Pan-Cancer platform (http://starbase.sysu.edu.cn/panCancer.php) was used to analyze the correlation between DUXAP8, miR-9-3p and IGF1R in liver hepatocellular carcinoma (LIHC) (32,33).

RNA immunoprecipitation (RIP) assay

To investigate the relationship between DUXAP8 and miR-9-3p, RIP was performed using the Magna RIP RNA-Binding Protein Immunoprecipitation kit (EMD Millipore) according to the manufacturer's protocol. Briefly, at 80% confluence, SK-HEP-1 and Huh-7 cells were harvested and lysed in RIP lysis buffer (EMD Millipore). Subsequently, 100 µl cell extract was incubated with RIP buffer including magnetic beads conjugated with anti-Argonaute2 (Ago2) antibody (1:1,000; cat. no. 03-248) or normal mouse IgG antibody (1:1,000, cat. no. 12-371; both from EMD Millipore) overnight at 4˚C. Proteinase K (Invitrogen; Thermo Fisher Scientific, Inc.) was applied to digest the samples for 30 min at 55˚C, and the isolated RNAs were utilized for RT-qPCR analysis of DUXAP8 and miR-9-3p expression levels.

Statistical analysis

All statistical analyses were performed using SPSS software (version 18; SPSS, Inc.). Data are presented as the mean ± SD. The χ2 test was used to analyze the association between DUXAP8 expression levels and clinicopathological features in HCC. Overall survival rates were evaluated using the Kaplan-Meier method with the long rank test applied for comparisons. The relationship among DUXAP8, miR-9-3p and IGF1R was analyzed using Pearson's correlation coefficient. Comparisons between two groups were analyzed using a paired Student's t-test. Comparisons among multiple groups were analyzed using one-way ANOVA followed by Tukey's post hoc test. P<0.05 was considered to indicate a statistically significant difference. Experiments were repeated at least three times.

Results

DUXAP8 expression is upregulated in HCC tumor tissues and cells

To investigate the function of DUXAP8 in HCC, its expression was detected via RT-qPCR. Compared with adjacent healthy tissues, the expression of DUXAP8 was significantly increased in 38 HCC tumor tissues (Fig. 1A). DUXAP8 expression levels were also significantly elevated in HCC cell lines (SK-HEP-1, Huh-7, Hep38 and Huh-1) compared with the human liver cell line (THLE-2; Fig. 1B), with the highest expression levels observed in SK-HEP-1 and Huh-7 cells. Therefore, SK-HEP-1 and Huh-7 cells were selected for subsequent experiments. The association between DUXAP8 expression and clinicopathological factors in the 38 patients with HCC are presented in Table I. DUXAP8 expression was significantly associated with tumor size, TNM stage and metastasis (P<0.05), but was not significantly associated with age, sex, HbsAg and cirrhosis. Moreover, the overall survival curves suggested that DUXAP8 expression was inversely associated with the prognosis of patients with HCC (Fig. 1C). The results indicated that DUXAP8 may serve as a novel biomarker for the prognosis of HCC.

Figure 1

Expression patterns of DUXAP8 in HCC tissues and cells. (A) DUXAP8 expression levels in 38 paired HCC tumor and adjacent healthy tissues. (B) DUXAP8 expression levels in HCC cell lines (SK-HEP-1, Huh-7, Hep38 and Huh-1) and a normal human liver cell line (THLE-2). (C) Kaplan-Meier overall survival curves of patients with HCC based on the median expression of DUXAP8 expression levels. n=3. **P<0.01. DUXAP8, double homeobox A pseudogene 8; HCC, hepatocellular carcinoma.

Table I

Association between DUXAP8 expression and clinicopathological factors in patients with hepatocellular carcinoma.

Table I

Association between DUXAP8 expression and clinicopathological factors in patients with hepatocellular carcinoma.

 DUXAP8 expression 
CharacteristicnHigh (n=19)Low (n=19)P-value
Age (years)   0.505
     <5017107 
     ≥5021912 
Sex   0.282
     Male20128 
     Female18711 
HbsAg   0.304
     Negative1495 
     Positive241014 
Cirrhosis   0.410
     Absent1697 
     Present221012 
Tumor size (cm)   0.031a
     <517611 
     ≥521138 
TNM stage   0.012a
     I, II18513 
     III, IV20146 
Metastasis   0.026a
     Yes15510 
     No23149 

[i] aP<0.05. DUXAP8, double homeobox A pseudogene 8.

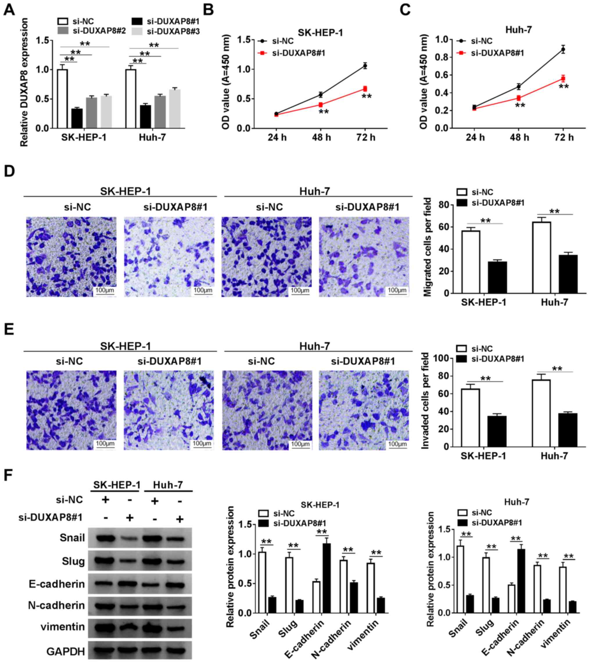
DUXAP8 induces HCC cell proliferation, migration, invasion and EMT

To assess the function of DUXAP8 in HCC cells, DUXAP8 knockdown was performed. The expression of DUXAP8 was significantly decreased in si-DUXAP8-transfected SK-HEP-1 and Huh-7 cells compared with si-NC-transfected cells (Fig. 2A). Since si-DUXAP8#1 exhibited the highest knockdown inefficiency, it was selected for subsequent experiments. Therefore, the role of DUXAP8 in proliferation, migration, invasion and EMT was investigated by knocking down DUXAP8 expression in HCC cells. The CCK-8 and Transwell assay results suggested that DUXAP8 knockdown significantly inhibited SK-HEP-1 and Huh-7 cell proliferation (Fig. 2B and C), migration (Fig. 2D) and invasion (Fig. 2E) compared with si-NC. Subsequently, the effect of DUXAP8 on HCC cell EMT was investigated. The western blotting results indicated that DUXAP8 knockdown significantly increased E-cadherin protein expression levels, but significantly decreased Snail, Slug, N-cadherin and vimentin protein expression levels compared with si-NC (Fig. 2F), which suggested that DUXAP8 promoted SK-HEP-1 and Huh-7 cell EMT. Collectively, the results suggested that DUXAP8 enhanced HCC cell proliferation, migration, invasion and EMT.

Figure 2

DUXAP8 induces HCC cell proliferation, migration, invasion and EMT. (A) Knockdown efficiency of si-DUXAP8 in SK-HEP-1 and Huh-7 cells. Cell proliferation in si-DUXAP8-transfected (B) SK-HEP-1 and (C) Huh-7 cells. Cell (D) migration and (E) invasion in si-DUXAP8-transfected SK-HEP-1 and Huh-7 cells. (F) Expression levels of EMT-related proteins (Snail, Slug, E-cadherin, N-cadherin and vimentin) were detected via western blotting in si-DUXAP8-transfected SK-HEP-1 and Huh-7 cells. n=3. **P<0.01. DUXAP8, double homeobox A pseudogene 8; HCC, hepatocellular carcinoma; EMT, epithelial-mesenchymal transition; si, small interfering RNA; NC, negative control; OD, optical density.

miR-9-3p is a direct target of DUXAP8 in HCC cells

Increasing evidence has indicated that lncRNAs could exert their role by interacting with miRNAs (34-36). Therefore, bioinformatics-based target prediction analysis using StarBase was performed to identify the target miRNAs of DUXAP8. miR-9-3p was found to bind with DUXAP8 (Fig. 3D). To further assess the interaction between DUXAP8 and miR-9-3p, SK-HEP-1 and Huh-7 cells were co-transfected with DUXAP8-WT or DUXAP8-MUT reporter vector and miR-NC or miR-9-3p mimics, and the subsequent luciferase activities were measured. The results suggested that miR-9-3p overexpression significantly decreased the luciferase activity of the DUXAP8-WT reporter compared with miR-NC, but miR-9-3p overexpression had no significant effect on the luciferase activity of the DUXAP8-MUT reporter compared with miR-NC (Fig. 3E and F). Moreover, in accordance with the bioinformatics analysis and luciferase assay, the RIP assay results suggested that DUXAP8 and miR-9-3p were significantly enriched in Ago2 pellets of SK-HEP-1 and Huh-7 cell extracts compared with the IgG control group (Fig. 3G and H). Meanwhile, the transfection efficiencies of miR-9-3p mimics and DUXAP8 overexpression were detected (Fig. S1). Moreover, miR-9-3p expression was significantly decreased in HCC tumor tissues and cell lines compared with adjacent healthy tissues and a human liver cell line, respectively (Fig. 3A and B). miR-9-3p expression levels were inversely correlated with DUXAP8 expression levels in HCC tumor tissues (Fig. 3C). Subsequently, miR-9-3p expression levels were detected in DUXAP8-transfected and si-DUXAP8-transfected SK-HEP-1 and Huh-7 cells. The RT-qPCR results suggested that DUXAP8 overexpression significantly downregulated miR-9-3p expression compared with pcDNA3.1, whereas DUXAP8 knockdown significantly upregulated miR-9-3p expression levels compared with si-NC (Fig. 3I and J), suggesting that manipulation of DUXAP8 expression altered the expression of miR-9-3p. The results suggested that DUXAP8 interacted with miR-9-3p to repress its expression.

Figure 3

miR-9-3p is a direct target of DUXAP8 in HCC cells. (A) Expression of miR-9-3p in 38 paired HCC tumor and adjacent healthy tissues. (B) Expression of miR-9-3p in HCC cell lines (SK-HEP-1, Huh-7, Hep38 and Huh-1) and a normal human liver cell line (THLE-2). (C) Correlation between DUXAP8 and miR-9-3p in HCC tissues. (D) Binding sites between DUXAP8 and miR-9-3p. The relative luciferase activity in (E) SK-HEP-1 and (F) Huh-7 cells co-transfected with DUXAP8-WT or DUXAP8-MUT vectors and miR-NC or miR-9-3p mimics. An RNA immunoprecipitation assay was conducted in (G) SK-HEP-1 and (H) Huh-7 cell extracts to examine whether miR-9-3p endogenously associated with DUXAP8. The effects of DUXAP8 (I) knockdown and (J) overexpression on miR-9-3p expression were detected via reverse transcription-quantitative PCR in SK-HEP-1 and Huh-7 cells. n=3. **P<0.01. miR, microRNA; DUXAP8, double homeobox A pseudogene 8; HCC, hepatocellular carcinoma; WT, wild-type; MUT, mutant; NC, negative control; si, small interfering RNA; Ago2, Argonaute2.

DUXAP8 facilitates HCC progression by targeting miR-9-3p

To further investigate the mechanism underlying DUXAP8 in HCC progression, rescue experiments were performed by transfecting SK-HEP-1 and Huh-7 cells with si-NC, si-DUXAP8, si-DUXAP8 + anti-miR-NC or si-DUXAP8 + miR-9-3p inhibitor. The RT-qPCR results indicated that DUXAP8 knockdown significantly increased miR-9-3p expression levels compared with si-NC, which were significantly reversed by co-transfection with miR-9-3p inhibitor in SK-HEP-1 and Huh-7 cells (Fig. 4A). The transfection efficiency of miR-9-3p inhibitor was examined (Fig. S1). Furthermore, compared with si-NC, DUXAP8 knockdown significantly inhibited SK-HEP-1 and Huh-7 cell proliferation, migration and invasion, and miR-9-3p knockdown reversed DUXAP8 knockdown-mediated effects (Figs. 4B-E, S2A and S2B). The western blotting results suggested that miR-9-3p inhibition significantly decreased si-DUXAP8-induced increases in E-cadherin protein expression levels, and decreases in Snail, Slug, N-cadherin and vimentin protein expression levels in SK-HEP-1 and Huh-7 cells (Fig. 4F-I). Collectively, the results suggested that DUXAP8 may exert its carcinogenic effects partially by regulating miR-9-3p.

Figure 4

DUXAP8 facilitates HCC progression by targeting miR-9-3p. (A) miR-9-3p expression levels in SK-HEP-1 and Huh-7 cells transfected with si-NC, si-DUXAP8, si-DUXAP8 + anti-miR-NC or si-DUXAP8 + miR-9-3p inhibitor. Cell proliferation in (B) SK-HEP-1 and (C) Huh-7 cells. Cell (D) migration and (E) invasion in transfected SK-HEP-1 and Huh-7 cells. EMT-related protein expression levels were (F) determined by western blotting and (G) semi-quantified in SK-HEP-1 cells. EMT-related protein expression levels were (H) determined by western blotting and semi-quantified in Huh-7 cells. n=3. *P<0.05; **P<0.01. DUXAP8, double homeobox A pseudogene 8; HCC, hepatocellular carcinoma; miR, microRNA; si, small interfering RNA; NC, negative control.

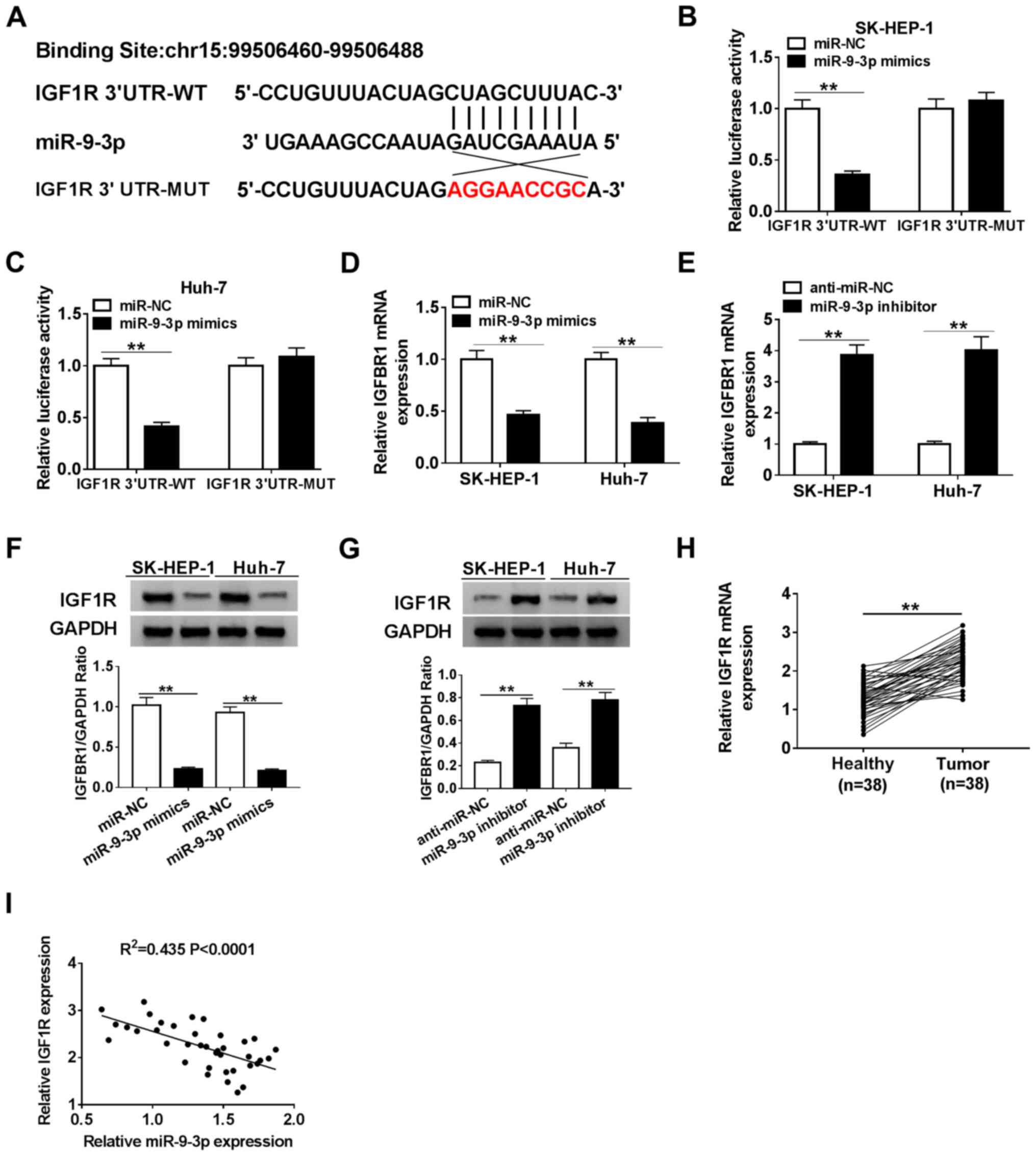
IGF1R is a target of miR-9-3p in HCC cells

Previous reports have demonstrated that miRNAs may exert their function by interacting with mRNAs (37-39). Therefore, TargetScan was used to analyze the potential downstream target of miR-9-3p. IGF1R was predicted to possess binding sites with miR-9-3p (Fig. 5A). To validate the bioinformatics prediction, SK-HEP-1 and Huh-7 cells were co-transfected with IGF1R-WT or IGF1R-MUT reporter plasmids and miR-NC or miR-9-3p mimics. The luciferase assay suggested that compared with miR-NC, miR-9-3p overexpression significantly inhibited the luciferase activity of the IGF1R-WT reporter, but had no significant effect on the luciferase activity of the IGF1R-MUT reporter (Fig. 5B and C). Subsequently, IGF1R expression in miR-9-3p mimics- or miR-9-3p inhibitor-transfected SK-HEP-1 and Huh-7 cells was detected. The RT-qPCR and western blotting results suggested that miR-9-3p expression altered the expression of IGF1R, as evidenced by miR-9-3p overexpression significantly decreasing IGF1R expression levels compared with miR-NC, and miR-9-3p knockdown significantly increasing IGF1R expression levels compared with anti-miR-NC in SK-HEP-1 and Huh-7 cells (Fig. 5D-G). Moreover, IGF1R expression was significantly upregulated and negatively correlated with miR-9-3p expression in HCC tumor tissues (Fig. 5H and I). Collectively, the results suggested that IGF1R was a target of miR-9-3p in HCC cells.

Figure 5

IGF1R is a target of miR-9-3p. (A) Putative binding sequences between miR-9-3p and IGF1R. The relative luciferase activity of (B) SK-HEP-1 and (C) Huh-7 cells co-transfected with IGF1R 3'UTR-WT or IGF1R 3'UTR-MUT vectors and miR-NC or miR-9-3p mimics. The effects of miR-9-3p (D) overexpression and (E) knockdown on IGF1R expression in SK-HEP-1 and Huh-7 cells. IGF1R expression levels in SK-HEP-1 and Huh-7 cells transfected with (F) miR-NC, miR-9-3p mimics, (G) anti-miR-NC or miR-9-3p inhibitor. (H) Expression of IGF1R in 38 paired HCC tumor and adjacent healthy tissues. (I) Correlation between IGF1R and miR-9-3p expression in HCC tumor tissues. n=3. **P<0.01. IGF1R, insulin-like growth factor 1 receptor; miR, microRNA; UTR, untranslated region; WT, wild-type; MUT, mutant; NC, negative control; HCC, hepatocellular carcinoma.

miR-9-3p suppresses HCC progression by targeting IGF1R

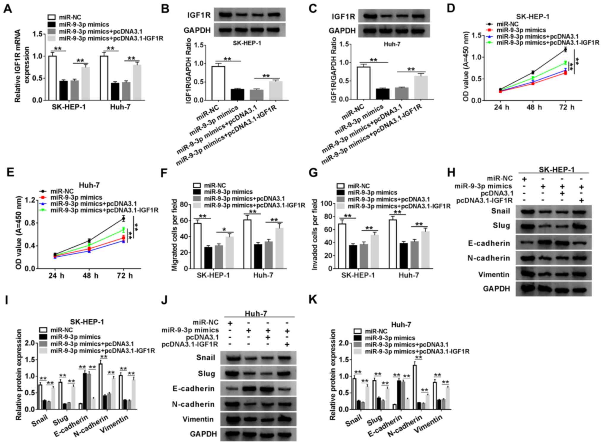
To further investigate whether miR-9-3p could exert its function via targeting in HCC cells, SK-HEP-1 and Huh-7 cells were transfected with miR-NC, miR-9-3p mimics, miR-9-3p mimics + pcDNA3.1 or miR-9-3p mimics + pcDNA3.1-IGF1R. The RT-qPCR and western blotting results indicated that miR-9-3p overexpression significantly decreased the expression of IGF1R in SK-HEP-1 and Huh-7 cells compared with miR-NC, which was reversed by co-transfection with pcDNA3.1-IGF1R (Fig. 6A-C). In addition, according to the analysis performed using the Pan-Cancer platform of StarBase, the expression correlation of DUXAP8, IGF1R and miR-9-3p in LIHC samples was assessed. The expression of miR-9-3p was positively correlated with that of DUXAP8 or IGF1R, and DUXAP8 expression was positively correlated with that of IGF1R (Fig. S3). Simultaneously, the transfection efficiency of IGF1R overexpression was measured (Fig. S1). Compared with miR-NC, miR-9-3p overexpression significantly inhibited SK-HEP-1 and Huh-7 cell proliferation, migration and invasion, which was reversed by IGF1R overexpression (Figs. 6D-G, S2C and S2D). In addition, compared with miR-NC, miR-9-3p overexpression significantly increased E-cadherin protein expression levels, and decreased Snail, Slug, N-cadherin and vimentin protein expression levels, which were reversed by co-transfection with pcDNA3.1-IGF1R (Fig. 6H and I), indicating that IGF1R abolished miR-9-3p-mediated inhibition of SK-HEP-1 and Huh-7 cell EMT. The results indicated that miR-9-3p repressed HCC development by modulating IGF1R.

Figure 6

miR-9-3p suppresses HCC progression by targeting IGF1R. (A) IGF1R expression in SK-HEP-1 and Huh-7 cells. IGF1R protein expression levels in (B) SK-HEP-1 and (C) Huh-7 cells. Cell proliferation in (D) SK-HEP-1 and (E) Huh-7 cells transfected with miR-NC, miR-9-3p mimics, miR-9-3p mimics + pcDNA3.1 or miR-9-3p mimics + IGF1R. Cell (F) migration and (G) invasion in SK-HEP-1 and Huh-7 cells transfected with miR-NC, miR-9-3p mimics, miR-9-3p mimics + pcDNA3.1 or miR-9-3p mimics + IGF1R. (H and I) EMT-related protein expression levels were (H) determined by western blotting and (I) semi-quantified in SK-HEP-1 cells. EMT-related protein expression levels were (J) determined by western blotting and (K) semi-quantified in Huh-7 cells. n=3. *P<0.05; **P<0.01. miR, microRNA; HCC, hepatocellular carcinoma; IGF1R, insulin-like growth factor 1 receptor; NC, negative control; EMT, epithelial-mesenchymal transition; OD, optical density.

Verification of the DUXAP8/miR-9-3p/IGF1R regulatory axis in HCC cells

According to the aforementioned results, it was hypothesized that DUXAP8 could exert its carcinogenic effects via the DUXAP8/miR-9-3p/IGF1R regulatory signaling pathway. Furthermore, DUXAP8 expression was positively correlated with IGF1R expression in HCC tumor tissues (Fig. 7A). Subsequently, whether DUXAP8 could regulate the expression of IGF1R via miR-9-3p was investigated. The RT-qPCR and western blotting results suggested that DUXAP8 knockdown reduced the expression of IGF1R compared with si-NC, and co-transfection with miR-9-3p inhibitor reversed si-DUXAP8-mediated inhibitory effects on IGF1R expression in SK-HEP-1 and Huh-7 cells (Fig. 7B-D). Collectively, the results suggested that DUXAP8 may serve as a molecular sponge to sequester miR-9-3p from IGF1R in HCC cells.

Figure 7

DUXAP8 regulates IGF1R expression by sponging miR-9-3p. (A) Correlation between DUXAP8 and IGF1R expression in hepatocellular carcinoma tumor tissues. (B) IGF1R expression in SK-HEP-1 and Huh-7 cells transfected with si-NC, si-DUXAP8, si-DUXAP8 + anti-miR-NC and si-DUXAP8 + miR-9-3p inhibitor. IGF1R protein expression levels in transfected (C) SK-HEP-1 and (D) Huh-7 cells. n=3. **P<0.01. DUXAP8, double homeobox A pseudogene 8; IGF1R, insulin-like growth factor 1 receptor; miR, microRNA; si, small interfering RNA; NC, negative control.

Discussion

Numerous studies have indicated that lncRNAs are aberrantly expressed and serve as diagnostic and prognostic biomarkers in HCC (40-42). LncRNA DUXAP8, as an oncogene, is dysregulated in multiple tumors, such as bladder cancer (13), non-small-cell lung cancer (43) and ovarian cancer (44). For instance, Xu et al (45) demonstrated that DUXAP8 was overexpressed in esophageal squamous cell cancer tissues, and DUXAP8 knockdown blocked proliferation, invasion and colony formation in vitro. Lin et al (46) reported that DUXAP8 downregulation inhibited proliferation by binding to phosphatase and tensin homolog in bladder cancer. Nevertheless, the exact function and mechanisms underlying DUXAP8 in HCC progression are not completely understood.

miR-9-3p has been confirmed as a tumor suppressor in a variety of different types of cancer, such as glioma (47), nasopharyngeal carcinoma (48) and bladder cancer (49). Of interest, in HCC cells, Yang et al (50) demonstrated that miR-9-3p overexpression reduced the migration and invasion rates of HCC in vitro. Tang et al (51) demonstrated that miR-9-3p, a functional biomarker, inhibited cell proliferation by suppressing human fibroblast growth factor-5 expression in HCC.

In the present study, the expression level of DUXAP8 in HCC tumor tissues and cells was measured. The results indicated that DUXAP8 expression was significantly upregulated in HCC tumor tissues and cells compared with adjacent healthy tissues and a normal liver cell line, respectively. Moreover, the clinicopathologic factors and the prognostic value of HCC were assessed. The results indicated that DUXAP8 expression was significantly associated with tumor size, TNM stage and metastasis, and patients with high DUXAP8 expression displayed a worse overall survival rate compared with patients with low DUXAP8 expression, suggesting that DUXAP8 served a vital role in the development and progression of HCC.

The effect of DUXAP8 on HCC cell proliferation, migration, invasion and EMT was evaluated. Functional analyses indicated that DUXAP8 enhanced HCC cell proliferation, migration, invasion and EMT, indicating that DUXAP8 performed as an oncogene in HCC progression. Subsequently, the potential molecular mechanisms underlying DUXAP8 in HCC development were investigated. In recent decades, several studies have identified that lncRNA could serve as a miRNA sponge to interact with miRNAs (52,53). Therefore, StarBase was used to predict the underlying target miRNAs of DUXAP8. As a result, miR-9-3p was found to possess binding sites of DUXAP8, which was further indicated by the luciferase reporter assay. Moreover, in the present study, miR-9-3p expression was downregulated and inversely correlated with DUXAP8 expression in HCC tumor tissues and cells. Consequently, whether the effect of DUXAP8 on HCC progression was mediated via the regulation of miR-9-3p was investigated. In the present study, the results verified that silencing DUXAP8 inhibited HCC cell proliferation, migration, invasion and EMT, whereas miR-9-3p knockdown attenuated the effects of DUXAP8 on HCC cells. Therefore, to the best of our knowledge, the present study indicated for the first time that DUXAP8 served as an oncogenic factor in HCC development potentially via targeting the expression of miR-9-3p.

Increasing studies have focused on lncRNA-miRNA-mRNA regulatory axes, suggesting that lncRNAs serve as competing endogenous RNAs (ceRNAs) to sequester miRNAs away from target mRNAs, leading to the upregulation of mRNA expression (54-56). Therefore, IGF1R as the target gene of miR-9-3p in HCC cells was identified using TargetScan software and verified by performing luciferase reporter assays. As a subunit of the transmembrane receptor family, IGF1R participates in various biological processes, including embryogenesis, tissue repair and metastatic diffusion of tumor cells (57). A previous study also indicated that IGF1R triggered HCC cell metastasis and proliferation (58). In the present study, compared with adjacent healthy tissues, IGF1R expression was upregulated and negatively correlated with miR-9-3p expression in HCC tumor tissues. Therefore, whether IGF1R was involved in mediating miR-9-3p expression in HCC development was investigated. The results indicated that, compared with miR-NC, miR-9-3p overexpression inhibited proliferation, migration, invasion and EMT and IGF1R overexpression partly reversed miR-9-3p-induced suppressive effects in HCC cells, indicating that miR-9-3p may inhibit tumor progression partially by targeting IGF1R.

In addition, to further assess whether DUXAP8 served as a ceRNA of miR-9-3p by interacting with IGF1R, the effect of DUXAP8 on IGF1R expression was investigated. In the present study, IGF1R expression was positively correlated with DUXAP8 expression in HCC tumor tissues. Compared with si-NC, DUXAP8 knockdown decreased IGF1R expression, which was reversed by co-transfection with miR-9-3p inhibitor in HCC cells. In addition, the association among DUXAP8, IGF1R and miR-9-3p was also analyzed using the Pan-Cancer platform of StarBase, and indicated that miR-9-3p was positively correlated with DUXAP8 or IGF1R, and DUXAP8 expression was positively correlated with that of IGF1R. The aforementioned results differed from the other results of the present study, which might be due to the difference between high-throughput predicted data and actual gene expression. In the present study, RT-qPCR was performed to detect the expression of each gene in patient samples, and the obtained data should be more accurate.

In conclusion, the present study suggested that DUXAP8 served as a miR-9-3p sponge to upregulate IGF1R expression, thereby enhancing the development of HCC. The present study also indicated that targeting the DUXAP8/miR-9-3p/IGF1R regulatory axis may serve as a promising therapeutic approach for HCC.

Supplementary Material

Transfection efficiencies of miR-9-3p mimic, miR-9-3p inhibitor, IGF1R overexpression and DUXAP8 overexpression in hepatocellular carcinoma cells. Transfection efficiency of (A) miR-9-3p mimic, (B) miR-9-3p inhibitor, (C) pcDNA3-1-IGF1R and (D) pcDNA3-1-DUXAP8 in SK-HEP-1 and Huh-7 cells. n=3. **P<0.01. miR, microRNA; IGF1R, insulin-like growth factor 1 receptor; DUXAP8, double homeobox A pseudogene 8; NC, negative control.
Pan-cancer analysis was performed to detect the correlation among DUXAP8, IGF1R and miR-9-3p in LIHC samples. DUXAP8, double homeobox A pseudogene 8; IGF1R, insulin-like growth factor 1 receptor; miR, microRNA; LIHC, liver hepatocellular carcinoma.
Representative images of Transwell migration and invasion assays. Cell (A) migration and (B) invasion in si-DUXAP8. and miR-9-3p inhibitor-transfected SK-HEP-1 and Huh-7 cells. Cell (C) migration and (D) invasion in miR-9-3p mimics. and pcDNA3-1-IGF1R-transfected SK-HEP-1 and Huh-7 cells. si, small interfering RNA; DUXAP8, double homeobox A pseudogene 8; miR, microRNA; IGF1R, insulin-like growth factor 1 receptor; NC, negative control.

Acknowledgements

Not applicable.

Funding

Funding: No funding was received.

Availability of data and materials

The datasets used and/or analyzed during the current study are available from the corresponding author on reasonable request.

Authors' contributions

QG and BY designed the study. XZ and TY performed the experiments. JL and WX analyzed and interpreted the data. WX drafted the manuscript. All authors read and approved the final manuscript.

Ethics approval and consent to participate

The present study was approved by People's Hospital of Dongying Ethics Committee (Dongying, China). Written informed consent was obtained from all participants.

Patient consent for publication

Not applicable.

Competing interests

The authors declare that they have no competing interests.

References

1 

Siegel RL, Miller KD and Jemal A: Cancer statistics, 2017. CA Cancer J Clin. 67:7–30. 2017.PubMed/NCBI View Article : Google Scholar

2 

Bray F, Ferlay J, Soerjomataram I, Siegel RL, Torre LA and Jemal A: Global cancer statistics 2018: GLOBOCAN estimates of incidence and mortality worldwide for 36 cancers in 185 countries. CA Cancer J Clin. 68:394–424. 2018.PubMed/NCBI View Article : Google Scholar

3 

Erstad DJ and Tanabe KK: Prognostic and therapeutic implications of microvascular invasion in hepatocellular carcinoma. Ann Surg Oncol. 26:1474–1493. 2019.PubMed/NCBI View Article : Google Scholar

4 

Mercer TR, Dinger ME and Mattick JS: Long Non-coding RNAs: Insights into functions. Nat Rev Genet. 10:155–159. 2009.PubMed/NCBI View Article : Google Scholar

5 

Marchese FP, Raimondi I and Huarte M: The multidimensional mechanisms of long noncoding RNA function. Genome Biol. 18(206)2017.PubMed/NCBI View Article : Google Scholar

6 

Kong L and Zhang C: LncRNA DLX6-AS1 aggravates the development of ovarian cancer via modulating FHL2 by sponging miR-195-5p. Cancer Cell Int. 20(370)2020.PubMed/NCBI View Article : Google Scholar

7 

Yang Q, Wan Q, Zhang L, Li Y, Zhang P, Li D, Feng C, Yi F, Zhang L, Ding X, et al: Analysis of LncRNA expression in cell differentiation. RNA Biol. 15:413–422. 2018.PubMed/NCBI View Article : Google Scholar

8 

Wu Y and Qian Z: Long non-coding RNAs (lncRNAs) and microRNAs regulatory pathways in the tumorigenesis and pathogenesis of glioma. Discov Med. 28:129–138. 2019.PubMed/NCBI

9 

Yang Y, Chen L, Gu J, Zhang H, Yuan J, Lian Q, Lv G, Wang S, Wu Y, Yang YT, et al: Recurrently deregulated lncRNAs in hepatocellular carcinoma. Nat Commun. 8(14421)2017.PubMed/NCBI View Article : Google Scholar

10 

Li B, Mao R, Liu C, Zhang W, Tang Y and Guo Z: LncRNA FAL1 promotes cell proliferation and migration by acting as a CeRNA of miR-1236 in hepatocellular carcinoma cells. Life Sci. 197:122–129. 2018.PubMed/NCBI View Article : Google Scholar

11 

Ma J, Li T and Han X: Knockdown of LncRNA ANRIL suppresses cell proliferation, metastasis, and invasion via regulating miR-122-5p expression in hepatocellular carcinoma. J Cancer Res Clin Oncol. 144:205–214. 2018.PubMed/NCBI View Article : Google Scholar

12 

Zhao X, Hao S, Wang M, Xing D and Wang C: Knockdown of pseudogene DUXAP8 expression in glioma suppresses tumor cell proliferation. Oncol Lett. 17:3511–3516. 2019.PubMed/NCBI View Article : Google Scholar

13 

Jiang B, Hailong S, Yuan J, Zhao H, Xia W, Zha Z, Bin W and Liu Z: Identification of oncogenic long noncoding RNA SNHG12 and DUXAP8 in human bladder cancer through a comprehensive profiling analysis. Biomed Pharmacother. 108:500–507. 2018.PubMed/NCBI View Article : Google Scholar

14 

Huang T, Wang X, Yang X, Ji J, Wang Q, Yue X and Dong Z: Long non-coding RNA DUXAP8 enhances renal cell carcinoma progression via downregulating miR-126. Med Sci Monit. 24:7340–7347. 2018.PubMed/NCBI View Article : Google Scholar

15 

Sun M, Nie FQ, Zang C, Wang Y, Hou J, Wei C, Li W, He X and Lu KH: The pseudogene DUXAP8 promotes non-small-cell lung cancer cell proliferation and invasion by epigenetically silencing EGR1 and RHOB. Mol Ther. 25:739–751. 2017.PubMed/NCBI View Article : Google Scholar

16 

Afonso-Grunz F and Muller S: Principles of miRNA-mRNA interactions: Beyond sequence complementarity. Cell Mol Life Sci. 72:3127–3141. 2015.PubMed/NCBI View Article : Google Scholar

17 

Zha Z, Jia F, Hu P, Mai E and Lei T: MicroRNA-574-3p inhibits the malignant behavior of liver cancer cells by targeting ADAM28. Oncol Lett. 20:3015–3023. 2020.PubMed/NCBI View Article : Google Scholar

18 

Liu CH, Jing XN, Liu XL, Qin SY, Liu MW and Hou CH: Tumor-suppressor miRNA-27b-5p regulates the growth and metastatic behaviors of ovarian carcinoma cells by targeting CXCL1. J Ovarian Res. 13(92)2020.PubMed/NCBI View Article : Google Scholar

19 

Fang F, Chang RM, Yu L, Lei X, Xiao S, Yang H and Yang LY: MicroRNA-188-5p suppresses tumor cell proliferation and metastasis by directly targeting FGF5 in hepatocellular carcinoma. J Hepatol. 63:874–885. 2015.PubMed/NCBI View Article : Google Scholar

20 

Chen Y, Zhao ZX, Huang F, Yuan XW, Deng L and Tang D: MicroRNA-1271 functions as a potential tumor suppressor in hepatitis B virus-associated hepatocellular carcinoma through the AMPK signaling pathway by binding to CCNA1. J Cell Physiol. 234:3555–3569. 2019.PubMed/NCBI View Article : Google Scholar

21 

Higashi T, Hayashi H, Ishimoto T, Takeyama H, Kaida T, Arima K, Taki K, Sakamoto K, Kuroki H, Okabe H, et al: MiR-9-3p plays a tumour-suppressor role by targeting TAZ (WWTR1) in hepatocellular carcinoma cells. Br J Cancer. 113:252–258. 2015.PubMed/NCBI View Article : Google Scholar

22 

Erickson KE and Rukhlenko OS: Modeling cell line-specific recruitment of signaling proteins to the insulin-like growth factor 1 receptor. PLoS Comput Biol. 15(e1006706)2019.PubMed/NCBI View Article : Google Scholar

23 

Lin JF, Tsai TF, Lin YC, Chen HE, Chou KY and Hwang TI: Benzyl isothiocyanate suppresses IGF1R, FGFR3 and mTOR expression by upregulation of miR-99a-5p in human bladder cancer cells. Int J Oncol. 54:2106–2116. 2019.PubMed/NCBI View Article : Google Scholar

24 

Zhang Y, Huang S, Guo Y and Li L: MiR-1294 confers cisplatin resistance in ovarian Cancer cells by targeting IGF1R. Biomed Pharmacother. 106:1357–1363. 2018.PubMed/NCBI View Article : Google Scholar

25 

Khalil A and Jameson MJ: Downregulation of igf1r expression inhibits growth and enhances cisplatin sensitivity of head and neck squamous cell carcinoma cells in vitro. Horm Cancer. 10:11–23. 2019.PubMed/NCBI View Article : Google Scholar

26 

Liu W, Kang L, Han J, Wang Y, Shen C, Yan Z, Tai Y and Zhao C: MiR-342-3p suppresses hepatocellular carcinoma proliferation through inhibition of IGF-1R-mediated Warburg effect. Onco Targets Ther. 11:1643–1653. 2018.PubMed/NCBI View Article : Google Scholar

27 

Ren L, Yao Y, Wang Y and Wang S: MiR-505 suppressed the growth of hepatocellular carcinoma cells via targeting IGF-1R. Biosci Rep. 39(BSR20182442)2019.PubMed/NCBI View Article : Google Scholar

28 

Ye Y, Zhuang J, Wang G, He S, Zhang S, Wang G, Ni J, Wang J and Xia W: MicroRNA-495 suppresses cell proliferation and invasion of hepatocellular carcinoma by directly targeting insulin-like growth factor receptor-1. Exp Ther Med. 15:1150–1158. 2018.PubMed/NCBI View Article : Google Scholar

29 

Liu MD, Wu H, Wang S, Pang P, Jin S, Sun CF and Liu FY: MiR-1275 promotes cell migration, invasion and proliferation in squamous cell carcinoma of head and neck via up-regulating IGF-1R and CCR7. Gene. 646:1–7. 2018.PubMed/NCBI View Article : Google Scholar

30 

Zhou Y, Zhang Z, Wang N, Chen J, Zhang X, Guo M, John Zhong L and Wang Q: Suppressor of cytokine signalling-2 limits IGF1R-mediated regulation of epithelial-mesenchymal transition in lung adenocarcinoma. Cell Death Dis. 9(429)2018.PubMed/NCBI View Article : Google Scholar

31 

Livak KJ and Schmittgen TD: Analysis of relative gene expression data using real-time quantitative PCR and the 2(-Delta Delta C(T)) method. Methods. 25:402–408. 2001.PubMed/NCBI View Article : Google Scholar

32 

Li JH, Liu S, Zhou H, Qu LH and Yang JH: StarBase v2.0: Decoding miRNA-ceRNA, miRNA-ncRNA and protein-RNA interaction networks from large-scale CLIP-Seq data. Nucleic Acids Res. 42 (Database Issue):D92–D97. 2014.PubMed/NCBI View Article : Google Scholar

33 

Yang JH, Li JH, Shao P, Zhou H, Chen YQ and Qu LH: StarBase: A database for exploring microRNA-mRNA interaction maps from Argonaute CLIP-Seq and Degradome-Seq data. Nucleic Acids Res. 39 (Database Issue):D202–D209. 2011.PubMed/NCBI View Article : Google Scholar

34 

Li Y: MIR31HG exhibits oncogenic property and acts as a sponge for miR-361-3p in cervical carcinoma. Biochem Biophys Res Commun. 529:890–897. 2020.PubMed/NCBI View Article : Google Scholar

35 

Sun F and Wu K: Long Noncoding RNA PVT1 promotes prostate cancer metastasis by increasing NOP2 expression via targeting tumor suppressor MicroRNAs. Onco Targets Ther. 13:6755–6765. 2020.PubMed/NCBI View Article : Google Scholar

36 

Shi X, Huo J, Gao X, Cai H and Zhu W: A newly identified lncRNA H1FX-AS1 targets DACT1 to inhibit cervical cancer via sponging miR-324-3p. Cancer Cell Int. 20(358)2020.PubMed/NCBI View Article : Google Scholar

37 

Wu R, Zhao B, Ren X, Wu S, Liu M, Wang Z and Liu W: MiR-27a-3p targeting GSK3β promotes triple-negative breast cancer proliferation and migration through Wnt/β-catenin pathway. Cancer Manag Res. 12:6241–6249. 2020.PubMed/NCBI View Article : Google Scholar

38 

Li G, Qi HW, Dong HG, Bai P, Sun M and Liu HY: Targeting deubiquitinating enzyme USP26 by microRNA-203 regulates Snail1's pro-metastatic functions in esophageal cancer. Cancer Cell Int. 20(355)2020.PubMed/NCBI View Article : Google Scholar

39 

Ma HF, Lv GX and Zhang DH: miR-381 mediates the development of head and neck squamous cell carcinoma via targeting STC2. Onco Targets Ther. 13:4485–4493. 2020.PubMed/NCBI View Article : Google Scholar

40 

Huo X, Han S, Wu G, Latchoumanin O, Zhou G, Hebbard L, George J and Qiao L: Dysregulated long noncoding RNAs (lncRNAs) in hepatocellular carcinoma: Implications for tumorigenesis, disease progression, and liver cancer stem cells. Mol Cancer. 16(165)2017.PubMed/NCBI View Article : Google Scholar

41 

Zhang H, Xu HB, Kurban E and Luo HW: LncRNA SNHG14 promotes hepatocellular carcinoma progression via H3K27 acetylation activated PABPC1 by PTEN signaling. Cell Death Dis. 11(646)2020.PubMed/NCBI View Article : Google Scholar

42 

He H, Wang Y, Ye P, Yi D, Cheng Y, Tang H, Zhu Z, Wang X and Jin S: Long noncoding RNA ZFPM2-AS1 acts as a miRNA sponge and promotes cell invasion through regulation of miR-139/GDF10 in hepatocellular carcinoma. J Exp Clin Cancer Res. 39(159)2020.PubMed/NCBI View Article : Google Scholar

43 

Yin D, Hua L, Wang J and Liu Y: Long non-coding RNA DUXAP8 facilitates cell viability, migration, and glycolysis in non-small-cell lung cancer via regulating HK2 and LDHA by inhibition of miR-409-3p. Onco Targets Ther. 13:7111–7123. 2020.PubMed/NCBI View Article : Google Scholar

44 

Meng Q, Li Z, Pan J and Sun X: Long noncoding RNA DUXAP8 regulates proliferation and apoptosis of ovarian cancer cells via targeting miR-590-5p. Hum Cell. 33:1240–1251. 2020.PubMed/NCBI View Article : Google Scholar

45 

Xu LJ, Yu XJ, Wei B, Hui HX, Sun Y, Dai J and Chen XF: Long non-coding RNA DUXAP8 regulates proliferation and invasion of esophageal squamous cell cancer. Eur Rev Med Pharmacol Sci. 22:2646–2652. 2018.PubMed/NCBI View Article : Google Scholar

46 

Lin MG, Hong YK, Zhang Y, Lin BB and He XJ: Mechanism of lncRNA DUXAP8 in promoting proliferation of bladder cancer cells by regulating PTEN. Eur Rev Med Pharmacol Sci. 22:3370–3377. 2018.PubMed/NCBI View Article : Google Scholar

47 

Yang L, Mu Y, Cui H, Liang Y and Su X: MiR-9-3p augments apoptosis induced by H2O2 through down regulation of Herpud1 in glioma. PLoS One. 12(e0174839)2017.PubMed/NCBI View Article : Google Scholar

48 

Ding Y, Pan Y, Liu S, Jiang F and Jiao J: Elevation of MiR-9-3p suppresses the epithelial-mesenchymal transition of nasopharyngeal carcinoma cells via down-regulating FN1, ITGB1 and ITGAV. Cancer Biol Ther. 18:414–424. 2017.PubMed/NCBI View Article : Google Scholar

49 

Cai H, Yang X, Gao Y, Xu Z, Yu B, Xu T, Li X, Xu W, Wang X and Hua L: Exosomal MicroRNA-9-3p secreted from BMSCs downregulates ESM1 to suppress the development of bladder cancer. Mol Ther Nucleic Acids. 18:787–800. 2019.PubMed/NCBI View Article : Google Scholar

50 

Yang S, Cai H, Hu B and Tu J: LncRNA SAMMSON negatively regulates miR-9-3p in hepatocellular carcinoma cells and has prognostic values. Biosci Rep. 39(BSR20190615)2019.PubMed/NCBI View Article : Google Scholar

51 

Tang J, Li Y, Liu K, Zhu Q, Yang WH, Xiong LK and Guo DL: Exosomal miR-9-3p suppresses HBGF-5 expression and is a functional biomarker in hepatocellular carcinoma. Minerva Med. 109:15–23. 2018.PubMed/NCBI View Article : Google Scholar

52 

Militello G, Weirick T, John D, Döring C, Dimmeler S and Uchida S: Screening and validation of lncRNAs and circRNAs as miRNA sponges. Brief Bioinform. 18:780–788. 2017.PubMed/NCBI View Article : Google Scholar

53 

Olgun G, Sahin O and Tastan O: Discovering lncRNA mediated sponge interactions in breast cancer molecular subtypes. BMC Genomics. 19(650)2018.PubMed/NCBI View Article : Google Scholar

54 

Yoon JH, Abdelmohsen K and Gorospe M: Functional interactions among microRNAs and long noncoding RNAs. Semin Cell Dev Biol. 34:9–14. 2014.PubMed/NCBI View Article : Google Scholar

55 

Li DS, Ainiwaer JL, Sheyhiding I, Zhang Z and Zhang LW: Identification of key long non-coding RNAs as competing endogenous RNAs for miRNA-mRNA in lung adenocarcinoma. Eur Rev Med Pharmacol Sci. 20:2285–2295. 2016.PubMed/NCBI

56 

Lin P, Wen DY, Li Q, He Y, Yang H and Chen G: Genome-wide analysis of prognostic lncRNAs, miRNAs, and mRNAs forming a competing endogenous RNA Network in hepatocellular carcinoma. Cell Physiol Biochem. 48:1953–1967. 2018.PubMed/NCBI View Article : Google Scholar

57 

Schwartz MA and Ginsberg MH: Networks and crosstalk: Integrin signalling spreads. Nat Cell Biol. 4:E65–E68. 2002.PubMed/NCBI View Article : Google Scholar

58 

Han X, Wang X, Zhao B, Chen G, Sheng Y, Wang W and Teng M: MicroRNA-187 inhibits tumor growth and metastasis via targeting of IGF-1R in hepatocellular carcinoma. Mol Med Rep. 16:2241–2246. 2017.PubMed/NCBI View Article : Google Scholar

Related Articles

  • Abstract
  • View
  • Download
  • Twitter
Copy and paste a formatted citation
Spandidos Publications style
Guan Q, Yuan B, Zhang X, Yan T, Li J and Xu W: Long non‑coding RNA DUXAP8 promotes tumorigenesis by regulating IGF1R via miR‑9‑3p in hepatocellular carcinoma. Exp Ther Med 22: 755, 2021.
APA
Guan, Q., Yuan, B., Zhang, X., Yan, T., Li, J., & Xu, W. (2021). Long non‑coding RNA DUXAP8 promotes tumorigenesis by regulating IGF1R via miR‑9‑3p in hepatocellular carcinoma. Experimental and Therapeutic Medicine, 22, 755. https://doi.org/10.3892/etm.2021.10187
MLA
Guan, Q., Yuan, B., Zhang, X., Yan, T., Li, J., Xu, W."Long non‑coding RNA DUXAP8 promotes tumorigenesis by regulating IGF1R via miR‑9‑3p in hepatocellular carcinoma". Experimental and Therapeutic Medicine 22.1 (2021): 755.
Chicago
Guan, Q., Yuan, B., Zhang, X., Yan, T., Li, J., Xu, W."Long non‑coding RNA DUXAP8 promotes tumorigenesis by regulating IGF1R via miR‑9‑3p in hepatocellular carcinoma". Experimental and Therapeutic Medicine 22, no. 1 (2021): 755. https://doi.org/10.3892/etm.2021.10187
Copy and paste a formatted citation
x
Spandidos Publications style
Guan Q, Yuan B, Zhang X, Yan T, Li J and Xu W: Long non‑coding RNA DUXAP8 promotes tumorigenesis by regulating IGF1R via miR‑9‑3p in hepatocellular carcinoma. Exp Ther Med 22: 755, 2021.
APA
Guan, Q., Yuan, B., Zhang, X., Yan, T., Li, J., & Xu, W. (2021). Long non‑coding RNA DUXAP8 promotes tumorigenesis by regulating IGF1R via miR‑9‑3p in hepatocellular carcinoma. Experimental and Therapeutic Medicine, 22, 755. https://doi.org/10.3892/etm.2021.10187
MLA
Guan, Q., Yuan, B., Zhang, X., Yan, T., Li, J., Xu, W."Long non‑coding RNA DUXAP8 promotes tumorigenesis by regulating IGF1R via miR‑9‑3p in hepatocellular carcinoma". Experimental and Therapeutic Medicine 22.1 (2021): 755.
Chicago
Guan, Q., Yuan, B., Zhang, X., Yan, T., Li, J., Xu, W."Long non‑coding RNA DUXAP8 promotes tumorigenesis by regulating IGF1R via miR‑9‑3p in hepatocellular carcinoma". Experimental and Therapeutic Medicine 22, no. 1 (2021): 755. https://doi.org/10.3892/etm.2021.10187
Follow us
  • Twitter
  • LinkedIn
  • Facebook
About
  • Spandidos Publications
  • Careers
  • Cookie Policy
  • Privacy Policy
How can we help?
  • Help
  • Live Chat
  • Contact
  • Email to our Support Team