Spandidos Publications Logo
  • About
    • About Spandidos
    • Aims and Scopes
    • Abstracting and Indexing
    • Editorial Policies
    • Reprints and Permissions
    • Job Opportunities
    • Terms and Conditions
    • Contact
  • Journals
    • All Journals
    • Oncology Letters
      • Oncology Letters
      • Information for Authors
      • Editorial Policies
      • Editorial Board
      • Aims and Scope
      • Abstracting and Indexing
      • Bibliographic Information
      • Archive
    • International Journal of Oncology
      • International Journal of Oncology
      • Information for Authors
      • Editorial Policies
      • Editorial Board
      • Aims and Scope
      • Abstracting and Indexing
      • Bibliographic Information
      • Archive
    • Molecular and Clinical Oncology
      • Molecular and Clinical Oncology
      • Information for Authors
      • Editorial Policies
      • Editorial Board
      • Aims and Scope
      • Abstracting and Indexing
      • Bibliographic Information
      • Archive
    • Experimental and Therapeutic Medicine
      • Experimental and Therapeutic Medicine
      • Information for Authors
      • Editorial Policies
      • Editorial Board
      • Aims and Scope
      • Abstracting and Indexing
      • Bibliographic Information
      • Archive
    • International Journal of Molecular Medicine
      • International Journal of Molecular Medicine
      • Information for Authors
      • Editorial Policies
      • Editorial Board
      • Aims and Scope
      • Abstracting and Indexing
      • Bibliographic Information
      • Archive
    • Biomedical Reports
      • Biomedical Reports
      • Information for Authors
      • Editorial Policies
      • Editorial Board
      • Aims and Scope
      • Abstracting and Indexing
      • Bibliographic Information
      • Archive
    • Oncology Reports
      • Oncology Reports
      • Information for Authors
      • Editorial Policies
      • Editorial Board
      • Aims and Scope
      • Abstracting and Indexing
      • Bibliographic Information
      • Archive
    • Molecular Medicine Reports
      • Molecular Medicine Reports
      • Information for Authors
      • Editorial Policies
      • Editorial Board
      • Aims and Scope
      • Abstracting and Indexing
      • Bibliographic Information
      • Archive
    • World Academy of Sciences Journal
      • World Academy of Sciences Journal
      • Information for Authors
      • Editorial Policies
      • Editorial Board
      • Aims and Scope
      • Abstracting and Indexing
      • Bibliographic Information
      • Archive
    • International Journal of Functional Nutrition
      • International Journal of Functional Nutrition
      • Information for Authors
      • Editorial Policies
      • Editorial Board
      • Aims and Scope
      • Abstracting and Indexing
      • Bibliographic Information
      • Archive
    • International Journal of Epigenetics
      • International Journal of Epigenetics
      • Information for Authors
      • Editorial Policies
      • Editorial Board
      • Aims and Scope
      • Abstracting and Indexing
      • Bibliographic Information
      • Archive
    • Medicine International
      • Medicine International
      • Information for Authors
      • Editorial Policies
      • Editorial Board
      • Aims and Scope
      • Abstracting and Indexing
      • Bibliographic Information
      • Archive
  • Articles
  • Information
    • Information for Authors
    • Information for Reviewers
    • Information for Librarians
    • Information for Advertisers
    • Conferences
  • Language Editing
Spandidos Publications Logo
  • About
    • About Spandidos
    • Aims and Scopes
    • Abstracting and Indexing
    • Editorial Policies
    • Reprints and Permissions
    • Job Opportunities
    • Terms and Conditions
    • Contact
  • Journals
    • All Journals
    • Biomedical Reports
      • Information for Authors
      • Editorial Policies
      • Editorial Board
      • Aims and Scope
      • Abstracting and Indexing
      • Bibliographic Information
      • Archive
    • Experimental and Therapeutic Medicine
      • Information for Authors
      • Editorial Policies
      • Editorial Board
      • Aims and Scope
      • Abstracting and Indexing
      • Bibliographic Information
      • Archive
    • International Journal of Epigenetics
      • Information for Authors
      • Editorial Policies
      • Editorial Board
      • Aims and Scope
      • Abstracting and Indexing
      • Bibliographic Information
      • Archive
    • International Journal of Functional Nutrition
      • Information for Authors
      • Editorial Policies
      • Editorial Board
      • Aims and Scope
      • Abstracting and Indexing
      • Bibliographic Information
      • Archive
    • International Journal of Molecular Medicine
      • Information for Authors
      • Editorial Policies
      • Editorial Board
      • Aims and Scope
      • Abstracting and Indexing
      • Bibliographic Information
      • Archive
    • International Journal of Oncology
      • Information for Authors
      • Editorial Policies
      • Editorial Board
      • Aims and Scope
      • Abstracting and Indexing
      • Bibliographic Information
      • Archive
    • Medicine International
      • Information for Authors
      • Editorial Policies
      • Editorial Board
      • Aims and Scope
      • Abstracting and Indexing
      • Bibliographic Information
      • Archive
    • Molecular and Clinical Oncology
      • Information for Authors
      • Editorial Policies
      • Editorial Board
      • Aims and Scope
      • Abstracting and Indexing
      • Bibliographic Information
      • Archive
    • Molecular Medicine Reports
      • Information for Authors
      • Editorial Policies
      • Editorial Board
      • Aims and Scope
      • Abstracting and Indexing
      • Bibliographic Information
      • Archive
    • Oncology Letters
      • Information for Authors
      • Editorial Policies
      • Editorial Board
      • Aims and Scope
      • Abstracting and Indexing
      • Bibliographic Information
      • Archive
    • Oncology Reports
      • Information for Authors
      • Editorial Policies
      • Editorial Board
      • Aims and Scope
      • Abstracting and Indexing
      • Bibliographic Information
      • Archive
    • World Academy of Sciences Journal
      • Information for Authors
      • Editorial Policies
      • Editorial Board
      • Aims and Scope
      • Abstracting and Indexing
      • Bibliographic Information
      • Archive
  • Articles
  • Information
    • For Authors
    • For Reviewers
    • For Librarians
    • For Advertisers
    • Conferences
  • Language Editing
Login Register Submit
  • This site uses cookies
  • You can change your cookie settings at any time by following the instructions in our Cookie Policy. To find out more, you may read our Privacy Policy.

    I agree
Search articles by DOI, keyword, author or affiliation
Search
Advanced Search
presentation
Experimental and Therapeutic Medicine
Join Editorial Board Propose a Special Issue
Print ISSN: 1792-0981 Online ISSN: 1792-1015
Journal Cover
December-2021 Volume 22 Issue 6

Full Size Image

Sign up for eToc alerts
Recommend to Library

Journals

International Journal of Molecular Medicine

International Journal of Molecular Medicine

International Journal of Molecular Medicine is an international journal devoted to molecular mechanisms of human disease.

International Journal of Oncology

International Journal of Oncology

International Journal of Oncology is an international journal devoted to oncology research and cancer treatment.

Molecular Medicine Reports

Molecular Medicine Reports

Covers molecular medicine topics such as pharmacology, pathology, genetics, neuroscience, infectious diseases, molecular cardiology, and molecular surgery.

Oncology Reports

Oncology Reports

Oncology Reports is an international journal devoted to fundamental and applied research in Oncology.

Experimental and Therapeutic Medicine

Experimental and Therapeutic Medicine

Experimental and Therapeutic Medicine is an international journal devoted to laboratory and clinical medicine.

Oncology Letters

Oncology Letters

Oncology Letters is an international journal devoted to Experimental and Clinical Oncology.

Biomedical Reports

Biomedical Reports

Explores a wide range of biological and medical fields, including pharmacology, genetics, microbiology, neuroscience, and molecular cardiology.

Molecular and Clinical Oncology

Molecular and Clinical Oncology

International journal addressing all aspects of oncology research, from tumorigenesis and oncogenes to chemotherapy and metastasis.

World Academy of Sciences Journal

World Academy of Sciences Journal

Multidisciplinary open-access journal spanning biochemistry, genetics, neuroscience, environmental health, and synthetic biology.

International Journal of Functional Nutrition

International Journal of Functional Nutrition

Open-access journal combining biochemistry, pharmacology, immunology, and genetics to advance health through functional nutrition.

International Journal of Epigenetics

International Journal of Epigenetics

Publishes open-access research on using epigenetics to advance understanding and treatment of human disease.

Medicine International

Medicine International

An International Open Access Journal Devoted to General Medicine.

Journal Cover
December-2021 Volume 22 Issue 6

Full Size Image

Sign up for eToc alerts
Recommend to Library

  • Article
  • Citations
    • Cite This Article
    • Download Citation
    • Create Citation Alert
    • Remove Citation Alert
    • Cited By
  • Similar Articles
    • Related Articles (in Spandidos Publications)
    • Similar Articles (Google Scholar)
    • Similar Articles (PubMed)
  • Download PDF
  • Download XML
  • View XML

  • Supplementary Files
    • Supplementary_Data.pdf
Article Open Access

Mechanism underlying circularRNA_014301‑mediated regulation of neuronal cell inflammation and apoptosis

  • Authors:
    • Xiankuan Xie
    • Yuxiang Xiao
    • Kan Xu
  • View Affiliations / Copyright

    Affiliations: Department of Orthopedics, The Second Affiliated Hospital of Zhejiang University School of Medicine, Hangzhou, Zhejiang 310053, P.R. China
    Copyright: © Xie et al. This is an open access article distributed under the terms of Creative Commons Attribution License.
  • Article Number: 1432
    |
    Published online on: October 11, 2021
       https://doi.org/10.3892/etm.2021.10867
  • Expand metrics +
Metrics: Total Views: 0 (Spandidos Publications: | PMC Statistics: )
Metrics: Total PDF Downloads: 0 (Spandidos Publications: | PMC Statistics: )
Cited By (CrossRef): 0 citations Loading Articles...

This article is mentioned in:



Abstract

Spinal cord injury (SCI) causes damage to the spinal cord owing to trauma or disease and myelinated fiber tracts that transmit sensation and motor signals to and from the brain. Circular RNAs (circRNAs) are a recently discovered class of regulatory molecules, and their roles in SCI are still unknown. circRNA_014301 was indicated to be differentially expressed in the spinal cord at the site of SCI in a rat model. To analyze the role of circRNA_014301 in SCI, we exposed rat adrenal pheochromocytoma PC12 cells were exposed to increasing concentrations of lipopolysaccharide (LPS) and to construct a PC12 cell inflammatory model. Cell Counting Kit‑8 assay was used to analyze cell viability. Reverse transcription‑quantitative PCR and ELISA were used to detect the expression of inflammatory factors (IL‑1β, IL‑6 and TNF‑α). Annexin V‑FITC/PI double staining was employed to detect cell apoptosis, and western blotting was performed to detect the expression of apoptotic proteins (Bax/Bcl‑2/cleaved caspase‑3) and NF‑κB. The results demonstrated that LPS induced inflammation in PC12 cells as evidenced by the reduced cell proliferation and enhanced expression of inflammatory and apoptotic factors under increasing LPS concentrations. Western blotting analyses indicated that circRNA_014301 induced the expression of p‑NF‑κB/NF‑κB, Bax and cleaved caspase‑3, and decreased the expression of Bcl‑2 following LPS‑induced inflammation, and this apoptosis‑promoting effect was relieved by small interfering‑RNA‑mediated knockdown of circRNA_014301. Thus, circRNA_014301 silencing alleviated apoptosis and inflammation in PC12 cells. SCI is invariably associated with spinal cord inflammation, and LPS was used to stimulate apoptosis and inflammatory injury in PC12 cells, and create a cell model of SCI. By promoting PC12 cell apoptosis under inflammatory conditions, it was indicated that circRNA_014301 may suppress SCI. Therefore, circRNA_014301 may represent a potential target for SCI diagnosis and therapy.

Introduction

Spinal cord injury (SCI) is a serious neurological disorder that involves damage to the spinal cord caused by trauma or disease and its most typical manifestation is paralysis at the injured site (1). SCI not only causes physical and psychological trauma for patients, but is also associated with an important economic burden for the entire society (2,3). The annual SCI incidence worldwide is 15-40 cases per million people (2), and the treatment of patients with SCI is currently limited (4). Several factors can cause SCI, including oxygen-free radicals, inflammation, ion disturbances, neurotransmitter accumulation, excitatory amino acid accumulation, axon loss, glial scar formation and apoptosis (5-10). Therefore, there is an urgent requirement for novel effective treatment methods for SCI.

Initial stage SCI involves a series of vascular, biochemical and cellular events, and it is the most complicated and the least understood stage of SCI (11,12). The vascular alterations that occur during this stage lead to serious complications, including oxidative stress, blood flow reduction, edema, tissue disorders, depolarization, metabolic dysfunction, loss of cell function, tissue dissolution and neuronal cell death (13,14). Subsequent cellular changes include increases in the numbers of macrophages and neutrophils, apoptosis, Wallerian degeneration and severe inflammatory response (15,16). This secondary SCI is a delayed progressive tissue injury after the initial injury (17,18), during which inflammatory cells such as macrophages, microglia, T cells and neutrophils cross the blood-brain barrier and enter the injured area. These cells expand and release inflammatory factors, such as TNF-α and IL-1β, whose levels peak at 6-12 h and continue to increase within 4 days after injury.

Biochemical and cellular alterations in the local environment that occur after SCI gradually affect the neurons, oligodendrocytes and astrocytes (19). For example, the center and areas distal to the site of injury contain oligodendrocytes undergoing apoptosis. Apoptosis leads to demyelination of the axons of the preserved oligodendrocytes. Moreover, the phagocytic inflammatory cells attracted to the injured area release reactive oxygen species, thereby causing a number of reactions, such as DNA oxidative damage, protein oxidation and lipid peroxidation (19).

More than three quarters of the human genome are transcribed, but <2% of the RNA is translated into proteins (20). RNAs that are not translated into proteins but exhibit other cellular functions are called non-coding RNAs (ncRNAs) (21). In the past two decades, different types of ncRNAs have been discovered alongside rRNAs and tRNAs, including microRNAs (miRNAs/miRs), long non-coding RNAs (lncRNAs) and circular RNAs (circRNAs) (22). Whereas miRNAs and lncRNAs are linear, circRNAs are characterized by a covalently closed continuous loop without the 5' cap and 3' poly(A) tail (22). In contrast to lncRNAs, circRNAs are usually derived from protein-coding genes and complete exons (23). Various types of circRNAs exist according to their biogenesis, as follows: circRNAs formed by reverse splicing and exon circularization, circovirus RNA genomes, circRNA intermediates, intronic circRNAs and exonic circRNAs (24). Due to the lack of free ends, circRNAs are resistant to exonucleases; moreover, they exhibit the potential for rolling circle amplification (25).

Research on the role of circRNAs in nerve damage has rapidly evolved. Numerous studies have revealed the expression pattern of circRNAs in traumatic brain injury and neuropathic pain models through DNA microarrays and RNA-sequencing (26,27). For instance, circRNA_0006928 may regulate neuronal apoptosis by binding to miR-184(26). In chronic inflammatory pain, circRNA-Filip1l, which is negatively regulated by miR-1224 through binding and splicing, increases chronic inflammatory pain and can regulate nociception by targeting ubiquitin protein ligase E3 component n-recognin 5(28). circRNA expression increased in the rat spinal cord after traumatic SCI, which indicated that there was a relationship between circRNA and SCI (29). In addition, differentially expressed circRNAs were identified in the rat sciatic nerve compression model, and downregulated circRNAs were revealed compared with control rats. Among them, circRNA_2837 was demonstrated to regulate neuronal autophagy by acting as a binding sponge for the miR-34 family (30). Furthermore, silencing circRNA_2837 can induce autophagy in primary spinal cord neurons by targeting miR-34a (30). Although these findings suggested that circRNAs exhibit regulatory functions in nerve injury, their precise role is still unknown.

A previous study using a rat SCI model revealed that a total of 150 circRNAs were significantly differentially expressed in the rat spinal cord after SCI (fold-change ≥2; P≤0.05). Of these, 99 circRNAs were upregulated, and 51 were downregulated (31). Among them, circRNA_014301 was highly expressed at the injury site and is therefore of interest (29,31). Although these studies revealed that circRNA_014301 was significantly induced following SCI in the rat model, whether it exhibits a specific regulatory function in SCI remains unknown (32). The present study aimed to analyze the effect of circRNA_014301 on the inflammation and apoptosis of PC12 cells to assess the possible regulatory role of circRNA_014301 in a cellular model of SCI and identify a potential therapeutic target for SCI.

Materials and methods

Cell culture and treatments

The rat adrenal pheochromocytoma cell line PC12 was obtained from The World Cell Factory (CyberKang (Shanghai) Biotechnology Co., Ltd.). The cells were maintained in a complete medium containing RPMI-1640 (Sigma-Aldrich; Merck KGaA) plus 2 mM glutamine, 1.5 g/l sodium bicarbonate, 4.5 g/l glucose, 10 mM HEPES and 1 mM sodium pyruvate, supplemented with 10% heat-inactivated horse serum (Invitrogen; Thermo Fisher Scientific, Inc.) and 5% FBS (Biological Industries), in a 5% CO2 incubator at 37˚C with no antibiotics. When cell confluence reached >90%, the cells were passaged at a ratio of 1:2 or 1:3 before use.

Different concentrations of lipopolysaccharide (LPS; 0, 1, 2.5, 5 and 10 µg/ml; Sigma-Aldrich; Merck KGaA) were used to treat PC12 cells for 24 h and to construct a PC12 cell inflammatory model (33-35).

The small interfering (si)RNA for circRNA_014301 (si-circRNA_014301; 5'-CAGACAGGAGCTACTCGGATA TGAT-3') and the si-negative control (si-NC; 5'-CATCTCCCA GCAGTGACACTGACTT-3') were purchased from Shanghai GenePharma Co., Ltd. Cell transfection was performed using Lipofectamine® 2000 (Thermo Fisher Scientific, Inc.), as per the manufacturer's instructions. PC12 cells were seeded into 6-well plates at 2x104 cells/well. Cells were transfected with 100 nM of siRNA. The culture plate was placed in a CO2 incubator at 37˚C for 12 h. Cells were subsequently stimulated with 5 µg/ml LPS for 24 h to construct an SCI inflammation model. After the intervention is over, cells are collected and tested. After transfection, RNA was extracted, and the silencing efficiency was determined via reverse transcription-quantitative (RT-q) PCR.

The experimental protocol was divided into four treatments: Control (normally cultured cells without LPS), LPS (5 µg/ml) treatment, si-circRNA_014301 + LPS treatment and si-NC + LPS treatment. Following transfection with si-circRNA_014301 or si-NC for 24 h, LPS treatment was performed for 24 h to establish the inflammatory model.

Total RNA extraction and purification

Total RNA was extracted from PC12 cells using the RNeasy Protect Mini kit (Qiagen, Inc.) following the manufacturer's manual. RNA concentration was quantified using NanoDrop ND-1000 spectrophotometer (NanoDrop Technologies; Thermo Fisher Scientific, Inc.), and its integrity was evaluated on an agarose gel. The RNA was then purified with RNase-Free DNase Set (Qiagen, Inc.) and digested for 30 min at 37˚C with RNase R (20 mg/ml; cat. no. RNR07250; Epicenter Biotechnologies; Lucigen Corporation) to remove linear RNA according to the manufacturer's instructions.

RNase R is known to degrade linear RNAs leaving circRNAs intact, and is used to validate the depletion of linear RNAs and the resistance of circRNAs to RNase R treatment (36). miRDB database (http://mirdb.org/) was utilized to predict miRNA-mRNA interactions.

Isolation of nuclear and cytoplasmic fractions

The nuclear and cytoplasmic fractions were isolated using a PARIS™ kit (Thermo Fisher Scientific, Inc.) according to the manufacturer's instructions. The expression of circRNA_014301 in the nuclear and cytoplasmic was tested via qPCR. U6 snRNA and 18S rRNA were employed as positive controls for nuclear and cytoplasmic fractions, respectively.

RT-qPCR

The purified, RNase R-digested RNA was reverse-transcribed to cDNA using PrimeScript RT reagent Kit (Takara Biotechnology Co., Ltd.) for 15 min at 37˚C. cDNA amplification was performed using SYBR® Green Realtime PCR Master Mix (Toyobo Life Science). The settings of the LightCycler 96 Real-Time PCR system (Roche Diagnostics) were as follows: 94˚C for 30 sec; followed by 40 cycles of 94˚C for 5 sec and 61˚C for 35 sec; followed by 97˚C for 10 sec, 65˚C for 1 min, and 97˚C for 1 sec. Each reaction included three replicates. GAPDH (forward, 5'-GCTCTC TGCTCCTCCCTGTTCTA-3'; and reverse, 5'-TGGTAACCA GGCGTCCGATA-3') and U6 (forward, 5'-AAAGCAAAT CATCGGACGACC-3'; and reverse, 5'-GTACAACACATT GTTTCCTCGGA-3') were used as the internal reference genes (37,38). The primer sequences of 18S RNA (forward, 5'-TGTGCCGCTAGAGGTGAAATT-3', and reverse 5'-TGG CAAATGCTTTCGCTTT-3') were based on Tao et al (39). The primer sequences of circRNA_014301 (forward, 5'-GCT GCTCTAGTGGTGACTCATG-3'; and reverse 5'-TTCTCC ATTCATCCAATCAACTTCG-3'), IL-1β (forward, 5'-GAC CTTCCAGGATGAGGACA-3'; and reverse 5'-AGCTCA TATGGGTCCGACAG-3'), IL-6 (forward, 5'-AGTTGCCTT CTTGGGACTGA-3'; and reverse 5'-CAGAATTGCCAT TGCACAAC-3') and TNF-α (forward, 5'-ACGGCATGGATC TCAAAGAC-3'; and reverse 5'-GTGGGTGAGGAGCAC GTAGT-3') were based on Gonzales et al (40). The primer sequences of MTY1L (forward, 5'-GTCATGGTGTGAGGG GTCCC-3', and reverse 5'-CACACTCTGTGATTCTTCAG-3') were based on Bruno et al (41). Gene expression was calculated using the 2-ΔΔCq method (31,42).

Cell viability assay

The viability of PC12 cells was measured using Cell Counting Kit-8 (CCK-8) assay (Beyotime). Briefly, LPS treatment after transfection was performed as aforementioned, and then the cells were seeded onto 96-well plates at 2x104 cells/well and incubated in a humidified incubator at 37˚C for 6 h. Subsequently, 10 µl of CCK-8 solution was added to each well, and the plate was incubated for 1 h at 37˚C. The absorbance of each well at 450 nm was recorded using a microplate reader (BioTek Instruments, Inc.). The higher the OD 450 value, the faster the cell proliferation.

ELISA

The contents of IL-1β (cat. no. RLB00), IL-6 (cat. no. R6000B) and TNF-α (cat. no. RTA00) in the PC12 cells were measured using corresponding Quantikine ELISA kits (R&D Systems, Inc.) according to the manufacturer's instructions. Each experiment was performed in three biological replicates.

Flow cytometry analysis of apoptosis

PC12 cells in the various groups were harvested and centrifuged at room temperature at 10,000 x g for 5 min, followed by treatment with Annexin V-FITC binding buffer and 1 mg/ml of PI solution (cat. no. G003-1-2; Nanjing Jiancheng Bioengineering Institute) at room temperature for 15 min. Apoptotic cells were detected using flow cytometry (CytoFLEX; Becton, Dickinson and Company) and analyzed using CytExpert software 2.0 (Becton, Dickinson and Company).

Western blotting

Total protein from the PC12 cell line was acquired using RIPA buffer (cat. no. P0013B; Beyotime Institute of Biotechnology) and centrifuged at 4˚C for 15 min, protein concentrations were determined using BCA assays (cat. no. PC0020; Beijing Solarbio Science & Technology Co., Ltd), and samples (20 µg) were separated via 10% SDS-PAGE and transferred to PVDF membranes. The membranes were incubated at room temperature for 2 h in 5% nonfat dried milk. The target protein antibodies (1:1,000) and anti-GAPDH (1:3,000) were incubated with the membranes at 4˚C overnight. The primary antibodies used were as follows: Bax (cat. no. ab32503; Abcam), Bcl-2 (cat. no. 3498; Abcam), cleaved caspase-3 (cat. no. 9661; Abcam), phosphorylated (p)-NF-κB p65 (cat. no. 3033; Abcam), NF-κB p65 (cat. no. 8242; Abcam), with and GAPDH (cat. no. M1000110; Beijing Solarbio Science & Technology Co., Ltd.) as the reference antibody. The secondary antibodies [goat anti- rabbit IgG-HRP (1:5,000; cat. no. SE134; Beijing Solarbio Science & Technology Co., Ltd.) and goat anti-mouse IgG-HRP (cat. no. GB23301; Wuhan Servicebio Technology Co., Ltd.)] were subsequently incubated with membranes at room temperature for 1 h. ECL color developing solution (cat. no. PE0010; Beijing Solarbio Science & Technology Co., Ltd.) was added to the PVDF film for exposure and photographing. Quantity One software 4.0 (Bio-Rad Laboratories, Inc.) was used to perform grayscale analysis of protein bands.

Statistical analysis

The results of three biological replicates are presented as the mean ± standard deviation. SPSS 21.0 software (IBM Corp.) was used for statistical analyses, and the data were analyzed using one-way ANOVA followed by Tukey's post hoc test. P<0.05 was used to indicate a statistically significant difference.

Results

LPS treatment promotes inflammatory response in PC12 cells

As presented in Fig. 1A, PC12 cell viability was reduced with increasing LPS concentration. Cell viability was low with 5 µg/ml LPS treatment, but this was significantly higher than that of the 10 µg/ml LPS treatment.

Figure 1

LPS promotes inflammation in PC12 cells. (A) PC12 cell viability decreased with increasing LPS concentration. (B) Apoptosis of PC12 cells detected via flow cytometry. The proportion of PC12 cells undergoing early and late apoptosis was the highest with 5 and 10 µg/ml LPS. Increasing LPS levels (C) promote the relative expression of inflammatory factors or (D) increase their concentration in PC12 cells. The data are presented as the mean ± SD of three independent experiments. Groups labelled with the same lower-case letter are not significantly different to one another; groups with different letters are significantly different (P<0.05). LPS, lipopolysaccharide; OD, optical density; PI, propidium iodide.

As demonstrated in Fig. 1B, while 93.3% of the cells were unaffected after the control treatment (LPS-0), cells underwent apoptosis under increasing LPS concentrations. Moreover, higher LPS concentrations enhanced the apoptotic effect. The proportion of early cell apoptosis was 4.41, 6.63, 7.41 and 13.4% with LPS-1, LPS-2.5, LPS-5 and LPS-10 treatment, respectively, whereas the proportion of late cell apoptosis was 3.10, 4.38, 8.55 and 8.02% with LPS-1, LPS-2.5, LPS-5 and LPS-10 treatment, respectively. Furthermore, apoptosis was most pronounced with LPS-5 and LPS-10 treatments (Fig. 1B). Thus, 5 μg/ml LPS evoked a sufficiently high inflammatory response while mildly affecting cell viability.

The expression and concentration of inflammatory factors (IL-1β, IL-6 and TNF-α) both increased with increasing LPS concentration (Fig. 1C and D). The expression levels of IL-1β, IL-6 and TNF-α increased slightly with 1-2.5 µg/ml LPS, increased notably with 5 µg/ml LPS, and peaked with 10 µg/ml LPS. However, there was no significant difference in the IL-1β concentration in the 5-10 µg/ml LPS range.

LPS treatment promotes circRNA_014301 expression in PC12 cells

The relative expression of circRNA_014301 increased with increasing LPS concentration (Fig. 2A). It was slightly upregulated with 1-2.5 µg/ml LPS but was 6 and 12 times higher than that of the control with 5 µg/ml and 10 µg/ml LPS treatments, respectively. These results suggested that LPS induced circRNA_014301 expression in PC12 cells.

Figure 2

Spatial expression of circRNA_014301 and MYT1L in PC12 cells. (A) The relative expression of circRNA_014301 was enhanced with increasing concentrations of LPS as detected via RT-qPCR. (B) Cytoplasmic expression of circRNA_014301 determined using RT-qPCR. (C) RT-qPCR detection of the relative expression of circRNA_014301 and MYT1L before and after RNase digestion. The data are presented as the mean ± SD of three independent experiments. Groups labelled with the same lower-case letter are not significantly different to one another; groups with different letters are significantly different (P<0.05). LPS, lipopolysaccharide; RT-qPCR, reverse transcription-quantitative PCR; circRNA, circular RNA.

Referring to the miRDB database, it was therefore predicted that the following miRNAs could bind to circRNA_014301: miR-200a-3p, miR-141-3p, miR-3120, miR-16-5p, miR-15a-5p, miR-15b-5p, miR-195-5p, miR-497-5p, miR-322-5p, miR-344b-1-3p, miR-410-3p, miR-331-5p and miR-501-5p (Table SI).

Whereas circRNA_014301 and 18S RNA were highly expressed in the cytoplasm, U6 showed high enrichment in the nucleus (Fig. 2B). There were no significant changes in the expression of circRNA_014301 with RNase- and RNase+ treatments. However, the expression of MYT1L was significantly lower with the RNase+ treatment compared with the RNase- treatment, implying that MYT1L was cleaved by the RNase (Fig. 2C). These results suggested that circRNA_014301 was predominantly expressed in the cytoplasm.

circRNA_014301 silencing inhibits inflammation in PC12 cells

As indicated in Fig. S1 siRNA eliminated circRNA_014301 expression in PC12 cells, thus confirming the efficiency of the siRNA-mediated knockdown. Compared with the control, PC12 cell viability was reduced with LPS, si-circRNA_014301 + LPS and si-NC + LPS treatments. It was also more enhanced with si-circRNA_014301 + LPS treatment than with LPS and si-NC + LPS treatments (Fig. 3A).

Figure 3

circRNA_014301 promotes inflammation in PC12 cells. (A) PC12 cell viability was decreased with LPS treatment compared with the control, but it was increased in LPC-treated cells after siRNA silencing of circRNA_014301. (B) Compared with control treatment, the concentration of inflammatory factors (IL-1β, IL-6 and TNF-α) was increased after LPS treatment, but it was reduced after siRNA silencing of circRNA_014301. (C) LPS promoted the expression of inflammatory factors (IL-1β, IL-6 and TNF-α) compared with control treatment, which was suppressed by the siRNA-mediated circRNA_014301 knockdown. (D) LPS increased the ratio of p-NF-κB/NF-κB compared with control treatment, whereas siRNA-mediated silencing of circRNA_014301 suppressed it. Groups labelled with the same lower-case letter are not significantly different to one another; groups with different letters are significantly different (P<0.05). LPS, lipopolysaccharide; circRNA, circular RNA; OD, optical density; p, phosphorylated; si, small interfering; NC, negative control.

As demonstrated in Fig. 3B and C, the expression levels and concentration of inflammatory factors (IL-1β, IL-6 and TNF-α) with LPS and si-NC + LPS treatments were significantly higher than those of the control and si-circRNA_014301 + LPS treatments, as analyzed using ELISA and RT-qPCR. The expression level and concentration of TNF-α with si-circRNA_014301 + LPS treatment were significantly higher than those of the control treatment. The concentrations of IL-1β and IL-6 with si-circRNA_014301 + LPS treatment were significantly higher than those of the control treatment. However, there were no significant changes in the expression levels of IL-1β and IL-6 between the control and si-circRNA_014301 + LPS treatment.

The ratio of p-NF-κB/NF-κB was higher with LPS treatment compared with that of the control, followed by the si-NC + LPS and si-circRNA_014301 + LPS treatments (Fig. 3D).

circRNA_014301 silencing inhibits apoptosis in PC12 cells

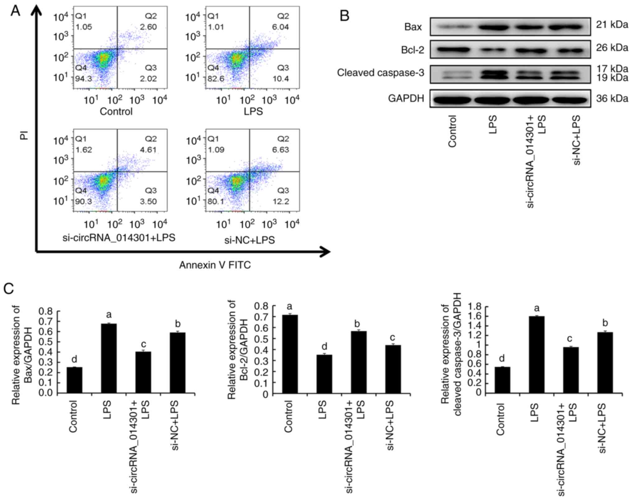
As demonstrated in Fig. 4A, 2.60 and 2.02% of PC12 cells underwent early and late apoptosis, respectively, with the control treatment. Compared with the control, cell apoptosis increased with all other treatments. With LPS treatment, 6.04 and 10.4% of cells underwent early and late apoptosis, respectively. With si-circRNA_014301 + LPS treatment, the apoptotic effect was milder, with 4.61 and 3.50% of cells undergoing early and late apoptosis, respectively. Remarkably, apoptosis was the highest with si-NC + LPS treatment, where 6.63 and 12.2% of cells underwent early and late apoptosis, respectively. These findings suggested that the siRNA-mediated knockdown of circRNA_014301 expression alleviated apoptosis in PC12 cells.

Figure 4

circRNA_014301 inhibits the apoptosis of PC12 cells. (A) Apoptotic PC12 cells detected via flow cytometry. The proportion of PC12 cells undergoing early and late apoptosis was lower in the si-circRNA_014304 + LPS group compared with the LPS or the si-NC + LPS treatments. (B) LPS promoted the protein expressions of Bax and caspase-3, whereas these effects were suppressed by the siRNA-mediated silencing of circRNA_014301; Bcl-2 expression presented the opposite tendency compared with Bax and caspase-3. (C) Quantification of western blot analysis. Groups labelled with the same lower-case letter are not significantly different to one another; groups with different letters are significantly different (P<0.05). LPS, lipopolysaccharide; circRNA, circular RNA; PI, propidium iodide; si, small interfering; NC, negative control.

As presented in Fig. 4B, the protein expression of apoptotic markers (Bax, Bcl-2 and cleaved caspase-3) differed with the various treatments. The relative protein expression of Bax and cleaved caspase-3 was similar, being the highest with LPS treatment, followed by si-NC + LPS, si-circRNA_014301 + LPS and control treatments (Fig. 4C). Conversely, the protein expression levels of Bcl2 were the highest on the control treatment, followed by si-circRNA_014301 + LPS, si-NC + LPS and LPS treatments (Fig. 4C).

Discussion

SCI is invariably associated with spinal cord inflammation that adversely affects the outcome of SCI (43). The PC12 cell line was derived from a pheochromocytoma of rat adrenal medulla. Tischler (44) discovered that these cells differentiate into neurons under treatment with nerve growth factor. He also indicated that they can synthesize and store several neurotransmitters, such as dopamine. PC12 cells can be used as an in vitro cell model of neuronal cells for high-throughput experiments (45). Compared with primary cultured nerve cells, PC12 cell uniformity allows experimental consistency, long-enough cell survival time for observation and maintained nerve cell characteristics (46). The PC12 cell line has been widely used to study nervous system diseases and pathological and physiological characteristics of neurons and to create SCI cellular models (47). In the preset study, increasing concentration of LPS were used to stimulate apoptosis and inflammatory injury in PC12 cells and create a cell model of SCI (34,48). Jiang and Wang (33) reported that 5 µg/ml LPS treatment could induce inflammatory injury in PC12 cells. Indeed, 5 µg/ml LPS treatment evoked a strong inflammatory response while mildly reducing the cell viability. Therefore, 5 µg/mL LPS treatment was deemed suitable for generating a PC12 cell inflammatory model.

Ashwal-Fluss et al (49) demonstrated that circRNAs are produced co-transcriptionally and compete with mRNAs for regular splicing. Therefore, the biogenesis of circRNAs results in reduced synthesis of mRNAs from the same locus. Thus, the production of circRNA acts as an RNA trap for mRNA production (50). circRNA_014301 (51,52) and MYT1L are both located in the cytoplasm. Whereas MYT1L was digested under the presence of RNase, circRNA_01430 was unaffected by the addition of the enzyme. These results suggested that circRNA_014301 was indeed located in the cytoplasm in accordance with Capel et al (51) and Patop et al (52), who revealed that this circRNA_014301 was predominantly cytoplasmic.

A representative function of circRNA is that it can act as a miRNA sponge to regulate the stability or translational efficiency of other RNAs (53). circRNAs and miRNAs can also act as transcriptional regulators or protein-bound RNAs and can even directly be translated into proteins (54). As this type of circRNAs regulates target gene expression, they are called competitive endogenous RNAs (ceRNAs) (53). Further investigation of circRNA and miRNA regulatory pathways will be the focus of follow-up research.

Inflammation serves a crucial role in the pathogenesis of SCI (55). The induced inflammation may result in a further decrease in functional recovery due to the development of scar tissue and the necrosis or apoptosis of neurons and oligodendrocytes (56). Nonetheless, potentially beneficial effects of the inflammatory process have also been reported, illustrating the dual nature of inflammation after SCI trauma (57). Apoptosis is essential for the clearance of potentially injurious inflammatory cells and the subsequent efficient resolution of inflammation (58). The expression of inflammatory genes (IL-1 and IL-1β) and the regulation of inflammatory agents (nitric oxide synthase and cyclooxygenase 2) that serve a potential role in the inflammatory pathways mediating damage of the central nervous system are regulated by the NF-κB family of transcription factors (59). It has been revealed that inhibiting the activation of NF-κB regulates the secondary damage in SCI to a large extent (60). The present study demonstrated that NF-κB activation was suppressed following siRNA-mediated knockdown of circRNA_014301, indicating that circRNA_014301 is involved in the NF-κB pathway, and this hypothesis requires further experimental verification.

Large circRNAs are associated with the biological activities of endothelial cells (61). Li et al (35) indicated that circRNA hsa_circ_0003575 silencing promoted cell proliferation and angiogenesis in oxidized low-density lipoprotein-induced endothelial cells. Furthermore, Dang et al (62) demonstrated that the knockdown of circRNA hsa_circ_001079 suppressed proliferation and promoted apoptosis in hypoxia-induced endothelial cells. circRNA_014301 silencing suppressed PC12 cell inflammation in the present study. The protective regulatory effect of circRNA_014301 silencing may inhibit the development of SCI. Subsequent in vivo experiments should be performed for in-depth verification of circRNA_014301 function. Based on the aforementioned findings, it is hypothesized that circRNA_014301 may constitute a potential biomarker for SCI detection.

Supplementary Material

Relative expression of circRNA_014301 after siRNA knockdown in PC12 cells. aNo significant difference (P<0.05) between control and si-NC; bSignificant difference (P<0.05) between control and si-cricRNA_014301. circRNA, circular RNA; si, small interfering; NC, negative control.
miRNAs binding to circRNA_014301 as detected using the miRDB database.

Acknowledgements

Not applicable.

Funding

No funding was received.

Availability of data and materials

All data generated or analyzed during this study are included in this published article.

Authors' contributions

XX performed the experiments, analyzed the results and wrote the manuscript. YX and KX contributed to data analysis and manuscript revision. All authors have read and approved the final manuscript. XX and YX confirm the authenticity of all the raw data.

Ethics approval and consent to participate

Not applicable.

Patient consent for publication

Not applicable.

Competing interests

The authors declare that they have no competing interests.

References

1 

Park S, Park K, Lee Y, Chang KT and Hong Y: New prophylactic and therapeutic strategies for spinal cord injury. J Lifestyle Med. 3:34–40. 2013.PubMed/NCBI

2 

Sekhon LHS and Fehlings MG: Epidemiology, demographics, and pathophysiology of acute spinal cord injury. Spine (Phila Pa 1976). 26 (Suppl 24):S2–S12. 2001.PubMed/NCBI View Article : Google Scholar

3 

Bellon K, Kolakowsky-Hayner SA, Chen D, McDowell S, Bitterman B and Klaas SJ: Evidence-based practice in primary prevention of spinal cord injury. Top Spinal Cord Inj Rehabil. 19:25–30. 2013.PubMed/NCBI View Article : Google Scholar

4 

Wouda EMN and Stienstra Y: vander WTS, Kerstjens H, deLange WCM, Coppes M, Kuijlen J, Marga T, and Akkerman OW: Neurological and functional recovery in tuberculosis patients with spinal cord injury in The Netherlands. Neuro Rehab. 40:439–445. 2017.PubMed/NCBI View Article : Google Scholar

5 

Tator CH: Review of experimental spinal cord injury with emphasis on the local and systemic circulatory effects. Neurochirurgie. 37:291–302. 1991.PubMed/NCBI

6 

Torres-Espín A, Forero J, Fenrich KK, Lucas-Osma AM, Krajacic A, Schmidt E, Vavrek R, Raposo P, Bennett DJ, Popovich PG, et al: Eliciting inflammation enables successful rehabilitative training in chronic spinal cord injury. Brain. 141:1946–1962. 2018.PubMed/NCBI View Article : Google Scholar

7 

Agrawal SK and Fehlings MG: Mechanisms of secondary injury to spinal cord axons in vitro: Role of Na+, Na(+)-K(+)-ATPase, the Na(+)-H+ exchanger, and the Na(+)-Ca2+ exchanger. J Neurosci. 16:545–552. 1996.PubMed/NCBI View Article : Google Scholar

8 

Kiyatkin EA and Sharma HS: Not just the brain: Methamphetamine disrupts blood-spinal cord barrier and induces acute glial activation and structural damage of spinal cord cells. CNS Neurol Disord Drug Targets. 14:282–294. 2015.PubMed/NCBI View Article : Google Scholar

9 

Mazzone GL, Veeraraghavan P, Gonzalez-Inchauspe C, Nistri A and Uchitel OD: ASIC channel inhibition enhances excitotoxic neuronal death in an in vitro model of spinal cord injury. Neuroscience. 343:398–410. 2017.PubMed/NCBI View Article : Google Scholar

10 

Casha S, Yu WR and Fehlings MG: Oligodendroglial apoptosis occurs along degenerating axons and is associated with FAS and p75 expression following spinal cord injury in the rat. Neuroscience. 103:203–218. 2001.PubMed/NCBI View Article : Google Scholar

11 

Darian-Smith C: Synaptic plasticity, neurogenesis, and functional recovery after spinal cord injury. Neuroscientist. 15:149–165. 2009.PubMed/NCBI View Article : Google Scholar

12 

Tator CH and Fehlings MG: Review of the secondary injury theory of acute spinal cord trauma with emphasis on vascular mechanisms. J Neurosurg. 75:15–26. 1991.PubMed/NCBI View Article : Google Scholar

13 

Liu D, Xu GY, Pan E and McAdoo DJ: Neurotoxicity of glutamate at the concentration released upon spinal cord injury. Neuroscience. 93:1383–1389. 1999.PubMed/NCBI View Article : Google Scholar

14 

Goodman JH, Bingham WG Jr and Hunt WE: Platelet aggregation in experimental spinal cord injury. Ultrastructural observations. Arch Neurol. 36:197–201. 1979.PubMed/NCBI View Article : Google Scholar

15 

Beattie MS, Farooqui AA and Bresnahan JC: Review of current evidence for apoptosis after spinal cord injury. J Neurotrauma. 17:915–925. 2000.PubMed/NCBI View Article : Google Scholar

16 

Silva NA, Sousa N, Reis RL and Salgado AJ: From basics to clinical: A comprehensive review on spinal cord injury. Prog Neurobiol. 114:25–57. 2014.PubMed/NCBI View Article : Google Scholar

17 

Yip PK and Malaspina A: Spinal cord trauma and the molecular point of no return. Mol Neurodegener. 7(6)2012.PubMed/NCBI View Article : Google Scholar

18 

Norenberg MD, Smith J and Marcillo A: The pathology of human spinal cord injury: Defining the problems. J Neurotrauma. 21:429–440. 2004.PubMed/NCBI View Article : Google Scholar

19 

Jain NB, Ayers GD, Peterson EN, Harris MB, Morse L, O'Connor KC and Garshick E: Traumatic spinal cord injury in the United States, 1993-2012. JAMA. 313:2236–2243. 2015.PubMed/NCBI View Article : Google Scholar

20 

Fatica A and Bozzoni I: Long non-coding RNAs: New players in cell differentiation and development. Nat Rev Genet. 15:7–21. 2014.PubMed/NCBI View Article : Google Scholar

21 

Cech TR and Steitz JA: The noncoding RNA revolution-trashing old rules to forge new ones. Cell. 157:77–94. 2014.PubMed/NCBI View Article : Google Scholar

22 

Qu S, Yang X, Li X, Wang J, Gao Y, Shang R, Sun W, Dou K and Li H: Circular RNA: A new star of noncoding RNAs. Cancer Let. 365:141–148. 2015.PubMed/NCBI View Article : Google Scholar

23 

Pamudurti NR, Bartok O, Jens M, Ashwal-Fluss R, Stottmeister C, Ruhe L, Hanan M, Wyler E, Perez-Hernandez D, Ramberger E, et al: Translation of CircRNAs. Mol Cell. 66:9–21.e7. 2017.PubMed/NCBI View Article : Google Scholar

24 

Chen LL: The biogenesis and emerging roles of circular RNAs. Nat Rev Mol Cell Biol. 17:205–211. 2016.PubMed/NCBI View Article : Google Scholar

25 

Lasda E and Parker R: Circular RNAs: Diversity of form and function. RNA. 20:1829–1842. 2014.PubMed/NCBI View Article : Google Scholar

26 

Zhou J, Xiong Q, Chen H, Yang C and Fan Y: Identification of the spinal expression profile of non-coding RNAs involved in neuropathic pain following spared nerve injury by sequence analysis. Front Mol Neurosci. 10(91)2017.PubMed/NCBI View Article : Google Scholar

27 

Zhao RT, Zhou J, Dong XL, Bi CW, Jiang RC, Dong JF, Tian Y, Yuan HJ and Zhang JN: Circular ribonucleic acid expression alteration in exosomes from the brain extracellular space after traumatic brain injury in mice. J Neurotrauma. 35:2056–2066. 2018.PubMed/NCBI View Article : Google Scholar

28 

Pan Z, Li GF, Sun ML, Xie L, Liu D, Zhang Q, Yang XX, Xia S, Liu X, Zhou H, et al: MicroRNA-1224 splicing circularRNA-Filip1l in an Ago2- dependent manner regulates chronic inflammatory pain via targeting Ubr5. J Neurosci. 39:2125–2143. 2019.PubMed/NCBI View Article : Google Scholar

29 

Zhou ZB, Du D, Chen KZ, Deng FL, Niu YL and Zhu L: Differential expression profiles and functional predication of circRNA in traumatic spinal cord injury of rats. J Neurother. 36:2287–2297. 2019.PubMed/NCBI View Article : Google Scholar

30 

Zhou ZB, Niu YL, Huang GX, Lu JJ, Chen A and Zhu L: Silencing of circRNA.2837 Plays a Protective Role in Sciatic Nerve Injury by Sponging the miR-34 Family via Regulating Neuronal Autophagy. Mol Ther Nucleic Acids. 12:718–729. 2018.PubMed/NCBI View Article : Google Scholar

31 

Liu Y, Liu J and Liu B: Identification of circular RNA expression profiles and their implication in spinal cord injury rats at the immediate phase. J Mol Neurosci. 70:1894–1905. 2020.PubMed/NCBI View Article : Google Scholar

32 

Qin C, Liu CB, Yang DG, Gao F, Zhang X, Zhang C, Du LJ, Yang ML and Li JJ: Circular RNA expression alteration and bioinformatics analysis in rats after traumatic spinal cord injury. Front Mol Neurosci. 11(497)2019.PubMed/NCBI View Article : Google Scholar

33 

Jiang J and Wang G: Matrine protects PC12 cells from lipopolysaccharide-evoked inflammatory injury via upregulation of miR-9. Pharm Biol. 58:314–320. 2020.PubMed/NCBI View Article : Google Scholar

34 

Li R, Yin F, Guo Y, Ruan Q and Zhu Q: Angelica polysaccharide protects PC-12 cells from lipopolysaccharide-induced injury via down-regulating microRNA-223. Biomed Pharmacother. 108:1320–1327. 2018.PubMed/NCBI View Article : Google Scholar

35 

Li CY, Ma L and Yu B: Circular RNA hsa_circ_0003575 regulates oxLDL induced vascular endothelial cells proliferation and angiogenesis. Biomed Pharmacother. 95:1514–1519. 2017.PubMed/NCBI View Article : Google Scholar

36 

Pandey PR, Rout PK, Das A, Gorospe M and Panda AC: RPAD (RNase R treatment, polyadenylation, and poly(A)+ RNA depletion) method to isolate highly pure circular RNA. Methods. 155:41–48. 2019.PubMed/NCBI View Article : Google Scholar

37 

Wang C, Wang Q, Lou Y, Xu J, Feng Z, Chen Y, Tang Q, Zheng G, Zhang Z, Wu Y, et al: Salidroside attenuates neuroinflammation and improves functional recovery after spinal cord injury through microglia polarization regulation. J Cell Mol Med. 22:1148–1166. 2018.PubMed/NCBI View Article : Google Scholar

38 

Yanbin Z and Jing Z: CircSAMD4A accelerates cell proliferation of osteosarcoma by sponging miR-1244 and regulating MDM2 mRNA expression. Biochem Biophys Res Commun. 516:102–111. 2019.PubMed/NCBI View Article : Google Scholar

39 

Tao L, Fan X, Sun J and Zhang Z: Metformin prevented high glucose-induced endothelial reactive oxygen species via OGG1 in an AMPKα-Lin-28 dependent pathway. Life Sci. 268(119015)2021.PubMed/NCBI View Article : Google Scholar

40 

Gonzales AM and Orlando RA: Curcumin and resveratrol inhibit nuclear factor-kappaB-mediated cytokine expression in adipocytes. Nutr Metab (Lond). 5(17)2008.PubMed/NCBI View Article : Google Scholar

41 

Bruno IG, Karam R, Huang L, Bhardwaj A, Lou CH, Shum EY, Song HW, Corbett MA, Gifford WD, Gecz J, et al: Identification of a microRNA that activates gene expression by repressing nonsense-mediated RNA decay. Mol Cell. 42:500–510. 2011.PubMed/NCBI View Article : Google Scholar

42 

Livak KJ and Schmittgen TD: Analysis of relative gene expression data using real-time quantitative PCR and the 2(-Delta Delta C(T)) method. Methods. 25:402–408. 2001.PubMed/NCBI View Article : Google Scholar

43 

Anwar MA, Al Shehabi TS and Eid AH: Inflammogenesis of secondary spinal cord injury. Front Cell Neurosci. 10(98)2016.PubMed/NCBI View Article : Google Scholar

44 

Greene LA and Tischler AS: Establishment of a noradrenergic clonal line of rat adrenal pheochromocytoma cells which respond to nerve growth factor. Proc Natl Acad Sci USA. 73:2424–2428. 1976.PubMed/NCBI View Article : Google Scholar

45 

Dichter MA, Tischler AS and Greene LA: Nerve growth factor-induced increase in electrical excitability and acetylcholine sensitivity of a rat pheochromocytoma cell line. Nature. 268:501–504. 1977.PubMed/NCBI View Article : Google Scholar

46 

Hillion JA, Takahashi K, Maric D, Ruetzler C, Barker JL and Hallenbeck JM: Development of an ischemic tolerance model in a PC12 cell line. J Cereb Blood Flow Metab. 25:154–162. 2005.PubMed/NCBI View Article : Google Scholar

47 

Zhang G, Liu Y, Xu L, Sha CH, Zhang HB and Xu WB: Resveratrol alleviates lipopolysaccharide-induced inflammation in PC12 cells and in rat model. BMC Biotechnol. 19(10)2019.PubMed/NCBI View Article : Google Scholar

48 

Xie Y, Zhang H, Zhang Y, Wang C, Duan D and Wang Z: Chinese Angelica polysaccharide (CAP) alleviates LPS-induced inflammation and apoptosis by down-regulating COX-1 in PC12 cells. Cell Physiol Biochem. 49:1380–1388. 2018.PubMed/NCBI View Article : Google Scholar

49 

Ashwal-Fluss R, Meyer M, Pamudurti NR, Ivanov A, Bartok O, Hanan M, Evantal N, Memczak S, Rajewsky N and Kadener S: circRNA biogenesis competes with pre-mRNA splicing. Mol Cell. 56:55–66. 2014.PubMed/NCBI View Article : Google Scholar

50 

Jens M and Rajewsky N: Competition between target sites of regulators shapes post-transcriptional gene regulation. Nat Rev Genet. 16:113–126. 2015.PubMed/NCBI View Article : Google Scholar

51 

Capel B, Swain A, Nicolis S, Hacker A, Walter M, Koopman P, Goodfellow P and Lovell-Badge R: Circular transcripts of the testis-determining gene Sry in adult mouse testis. Cell. 73:1019–1030. 1993.PubMed/NCBI View Article : Google Scholar

52 

Patop IL, Wüst S and Kadener S: Past, present, and future of circRNAs. EMBO J. 38(e100836)2019.PubMed/NCBI View Article : Google Scholar

53 

Bak RO and Mikkelsen JG: miRNA sponges: Soaking up miRNAs for regulation of gene expression. Wiley Interdiscip Rev RNA. 5:317–333. 2014.PubMed/NCBI View Article : Google Scholar

54 

Liu J, Li Z, Teng W and Ye X: Identification of downregulated circRNAs from tissue and plasma of patients with gastric cancer and construction of a circRNA-miRNA-mRNA network. J Cell Biochem. 121:4590–4600. 2020.PubMed/NCBI View Article : Google Scholar

55 

Beattie MS: Inflammation and apoptosis: Linked therapeutic targets in spinal cord injury. Trends Mol Med. 10:580–583. 2004.PubMed/NCBI View Article : Google Scholar

56 

Acarin L, González B and Castellano B: Neuronal, astroglial and microglial cytokine expression after an excitotoxic lesion in the immature rat brain. Eur J Neurosci. 12:3505–3520. 2000.PubMed/NCBI View Article : Google Scholar

57 

Hausmann ON: Post-traumatic inflammation following spinal cord injury. Spinal Cord. 41:369–378. 2003.PubMed/NCBI View Article : Google Scholar

58 

Rossi AG, Sawatzky DA, Walker A, Ward C, Sheldrake TA, Riley NA, Caldicott A, Martinez-Losa M, Walker TR, Duffin R, et al: Cyclin-dependent kinase inhibitors enhance the resolution of inflammation by promoting inflammatory cell apoptosis. Nat Med. 12:1056–1064. 2006.PubMed/NCBI View Article : Google Scholar : Erratum in: Nat Med 12: 1434, 2006.

59 

Hu X, Nesic-Taylor O, Qiu J, Rea HC, Fabian R, Rassin DK and Perez-Polo JR: Activation of nuclear factor-kappaB signaling pathway by interleukin-1 after hypoxia/ischemia in neonatal rat hippocampus and cortex. J Neurochem. 93:26–37. 2005.PubMed/NCBI View Article : Google Scholar

60 

Brambilla R, Bracchi-Ricard V, Hu WH, Frydel B, Bramwell A, Karmally S, Green EJ and Bethea JR: Inhibition of astroglial nuclear factor kappaB reduces inflammation and improves functional recovery after spinal cord injury. J Exp Med. 202:145–156. 2005.PubMed/NCBI View Article : Google Scholar

61 

Qin M, Wang W, Zhou H, Wang X, Wang F and Wang H: Circular RNA circ_0003645 silencing alleviates inflammation and apoptosis via the NF-κB pathway in endothelial cells induced by oxLDL. Gene. 755(144900)2020.PubMed/NCBI View Article : Google Scholar

62 

Dang RY, Liu FL and Li Y: Circular RNA hsa_circ_0010729 regulates vascular endothelial cell proliferation and apoptosis by targeting the miR-186/HIF-1α axis. Biochem Biophys Res Commun. 490:104–110. 2017.PubMed/NCBI View Article : Google Scholar

Related Articles

  • Abstract
  • View
  • Download
  • Twitter
Copy and paste a formatted citation
Spandidos Publications style
Xie X, Xiao Y and Xu K: Mechanism underlying circularRNA_014301‑mediated regulation of neuronal cell inflammation and apoptosis. Exp Ther Med 22: 1432, 2021.
APA
Xie, X., Xiao, Y., & Xu, K. (2021). Mechanism underlying circularRNA_014301‑mediated regulation of neuronal cell inflammation and apoptosis. Experimental and Therapeutic Medicine, 22, 1432. https://doi.org/10.3892/etm.2021.10867
MLA
Xie, X., Xiao, Y., Xu, K."Mechanism underlying circularRNA_014301‑mediated regulation of neuronal cell inflammation and apoptosis". Experimental and Therapeutic Medicine 22.6 (2021): 1432.
Chicago
Xie, X., Xiao, Y., Xu, K."Mechanism underlying circularRNA_014301‑mediated regulation of neuronal cell inflammation and apoptosis". Experimental and Therapeutic Medicine 22, no. 6 (2021): 1432. https://doi.org/10.3892/etm.2021.10867
Copy and paste a formatted citation
x
Spandidos Publications style
Xie X, Xiao Y and Xu K: Mechanism underlying circularRNA_014301‑mediated regulation of neuronal cell inflammation and apoptosis. Exp Ther Med 22: 1432, 2021.
APA
Xie, X., Xiao, Y., & Xu, K. (2021). Mechanism underlying circularRNA_014301‑mediated regulation of neuronal cell inflammation and apoptosis. Experimental and Therapeutic Medicine, 22, 1432. https://doi.org/10.3892/etm.2021.10867
MLA
Xie, X., Xiao, Y., Xu, K."Mechanism underlying circularRNA_014301‑mediated regulation of neuronal cell inflammation and apoptosis". Experimental and Therapeutic Medicine 22.6 (2021): 1432.
Chicago
Xie, X., Xiao, Y., Xu, K."Mechanism underlying circularRNA_014301‑mediated regulation of neuronal cell inflammation and apoptosis". Experimental and Therapeutic Medicine 22, no. 6 (2021): 1432. https://doi.org/10.3892/etm.2021.10867
Follow us
  • Twitter
  • LinkedIn
  • Facebook
About
  • Spandidos Publications
  • Careers
  • Cookie Policy
  • Privacy Policy
How can we help?
  • Help
  • Live Chat
  • Contact
  • Email to our Support Team