Spandidos Publications Logo
  • About
    • About Spandidos
    • Aims and Scopes
    • Abstracting and Indexing
    • Editorial Policies
    • Reprints and Permissions
    • Job Opportunities
    • Terms and Conditions
    • Contact
  • Journals
    • All Journals
    • Oncology Letters
      • Oncology Letters
      • Information for Authors
      • Editorial Policies
      • Editorial Board
      • Aims and Scope
      • Abstracting and Indexing
      • Bibliographic Information
      • Archive
    • International Journal of Oncology
      • International Journal of Oncology
      • Information for Authors
      • Editorial Policies
      • Editorial Board
      • Aims and Scope
      • Abstracting and Indexing
      • Bibliographic Information
      • Archive
    • Molecular and Clinical Oncology
      • Molecular and Clinical Oncology
      • Information for Authors
      • Editorial Policies
      • Editorial Board
      • Aims and Scope
      • Abstracting and Indexing
      • Bibliographic Information
      • Archive
    • Experimental and Therapeutic Medicine
      • Experimental and Therapeutic Medicine
      • Information for Authors
      • Editorial Policies
      • Editorial Board
      • Aims and Scope
      • Abstracting and Indexing
      • Bibliographic Information
      • Archive
    • International Journal of Molecular Medicine
      • International Journal of Molecular Medicine
      • Information for Authors
      • Editorial Policies
      • Editorial Board
      • Aims and Scope
      • Abstracting and Indexing
      • Bibliographic Information
      • Archive
    • Biomedical Reports
      • Biomedical Reports
      • Information for Authors
      • Editorial Policies
      • Editorial Board
      • Aims and Scope
      • Abstracting and Indexing
      • Bibliographic Information
      • Archive
    • Oncology Reports
      • Oncology Reports
      • Information for Authors
      • Editorial Policies
      • Editorial Board
      • Aims and Scope
      • Abstracting and Indexing
      • Bibliographic Information
      • Archive
    • Molecular Medicine Reports
      • Molecular Medicine Reports
      • Information for Authors
      • Editorial Policies
      • Editorial Board
      • Aims and Scope
      • Abstracting and Indexing
      • Bibliographic Information
      • Archive
    • World Academy of Sciences Journal
      • World Academy of Sciences Journal
      • Information for Authors
      • Editorial Policies
      • Editorial Board
      • Aims and Scope
      • Abstracting and Indexing
      • Bibliographic Information
      • Archive
    • International Journal of Functional Nutrition
      • International Journal of Functional Nutrition
      • Information for Authors
      • Editorial Policies
      • Editorial Board
      • Aims and Scope
      • Abstracting and Indexing
      • Bibliographic Information
      • Archive
    • International Journal of Epigenetics
      • International Journal of Epigenetics
      • Information for Authors
      • Editorial Policies
      • Editorial Board
      • Aims and Scope
      • Abstracting and Indexing
      • Bibliographic Information
      • Archive
    • Medicine International
      • Medicine International
      • Information for Authors
      • Editorial Policies
      • Editorial Board
      • Aims and Scope
      • Abstracting and Indexing
      • Bibliographic Information
      • Archive
  • Articles
  • Information
    • Information for Authors
    • Information for Reviewers
    • Information for Librarians
    • Information for Advertisers
    • Conferences
  • Language Editing
Spandidos Publications Logo
  • About
    • About Spandidos
    • Aims and Scopes
    • Abstracting and Indexing
    • Editorial Policies
    • Reprints and Permissions
    • Job Opportunities
    • Terms and Conditions
    • Contact
  • Journals
    • All Journals
    • Biomedical Reports
      • Information for Authors
      • Editorial Policies
      • Editorial Board
      • Aims and Scope
      • Abstracting and Indexing
      • Bibliographic Information
      • Archive
    • Experimental and Therapeutic Medicine
      • Information for Authors
      • Editorial Policies
      • Editorial Board
      • Aims and Scope
      • Abstracting and Indexing
      • Bibliographic Information
      • Archive
    • International Journal of Epigenetics
      • Information for Authors
      • Editorial Policies
      • Editorial Board
      • Aims and Scope
      • Abstracting and Indexing
      • Bibliographic Information
      • Archive
    • International Journal of Functional Nutrition
      • Information for Authors
      • Editorial Policies
      • Editorial Board
      • Aims and Scope
      • Abstracting and Indexing
      • Bibliographic Information
      • Archive
    • International Journal of Molecular Medicine
      • Information for Authors
      • Editorial Policies
      • Editorial Board
      • Aims and Scope
      • Abstracting and Indexing
      • Bibliographic Information
      • Archive
    • International Journal of Oncology
      • Information for Authors
      • Editorial Policies
      • Editorial Board
      • Aims and Scope
      • Abstracting and Indexing
      • Bibliographic Information
      • Archive
    • Medicine International
      • Information for Authors
      • Editorial Policies
      • Editorial Board
      • Aims and Scope
      • Abstracting and Indexing
      • Bibliographic Information
      • Archive
    • Molecular and Clinical Oncology
      • Information for Authors
      • Editorial Policies
      • Editorial Board
      • Aims and Scope
      • Abstracting and Indexing
      • Bibliographic Information
      • Archive
    • Molecular Medicine Reports
      • Information for Authors
      • Editorial Policies
      • Editorial Board
      • Aims and Scope
      • Abstracting and Indexing
      • Bibliographic Information
      • Archive
    • Oncology Letters
      • Information for Authors
      • Editorial Policies
      • Editorial Board
      • Aims and Scope
      • Abstracting and Indexing
      • Bibliographic Information
      • Archive
    • Oncology Reports
      • Information for Authors
      • Editorial Policies
      • Editorial Board
      • Aims and Scope
      • Abstracting and Indexing
      • Bibliographic Information
      • Archive
    • World Academy of Sciences Journal
      • Information for Authors
      • Editorial Policies
      • Editorial Board
      • Aims and Scope
      • Abstracting and Indexing
      • Bibliographic Information
      • Archive
  • Articles
  • Information
    • For Authors
    • For Reviewers
    • For Librarians
    • For Advertisers
    • Conferences
  • Language Editing
Login Register Submit
  • This site uses cookies
  • You can change your cookie settings at any time by following the instructions in our Cookie Policy. To find out more, you may read our Privacy Policy.

    I agree
Search articles by DOI, keyword, author or affiliation
Search
Advanced Search
presentation
Experimental and Therapeutic Medicine
Join Editorial Board Propose a Special Issue
Print ISSN: 1792-0981 Online ISSN: 1792-1015
Journal Cover
January-2022 Volume 23 Issue 1

Full Size Image

Sign up for eToc alerts
Recommend to Library

Journals

International Journal of Molecular Medicine

International Journal of Molecular Medicine

International Journal of Molecular Medicine is an international journal devoted to molecular mechanisms of human disease.

International Journal of Oncology

International Journal of Oncology

International Journal of Oncology is an international journal devoted to oncology research and cancer treatment.

Molecular Medicine Reports

Molecular Medicine Reports

Covers molecular medicine topics such as pharmacology, pathology, genetics, neuroscience, infectious diseases, molecular cardiology, and molecular surgery.

Oncology Reports

Oncology Reports

Oncology Reports is an international journal devoted to fundamental and applied research in Oncology.

Experimental and Therapeutic Medicine

Experimental and Therapeutic Medicine

Experimental and Therapeutic Medicine is an international journal devoted to laboratory and clinical medicine.

Oncology Letters

Oncology Letters

Oncology Letters is an international journal devoted to Experimental and Clinical Oncology.

Biomedical Reports

Biomedical Reports

Explores a wide range of biological and medical fields, including pharmacology, genetics, microbiology, neuroscience, and molecular cardiology.

Molecular and Clinical Oncology

Molecular and Clinical Oncology

International journal addressing all aspects of oncology research, from tumorigenesis and oncogenes to chemotherapy and metastasis.

World Academy of Sciences Journal

World Academy of Sciences Journal

Multidisciplinary open-access journal spanning biochemistry, genetics, neuroscience, environmental health, and synthetic biology.

International Journal of Functional Nutrition

International Journal of Functional Nutrition

Open-access journal combining biochemistry, pharmacology, immunology, and genetics to advance health through functional nutrition.

International Journal of Epigenetics

International Journal of Epigenetics

Publishes open-access research on using epigenetics to advance understanding and treatment of human disease.

Medicine International

Medicine International

An International Open Access Journal Devoted to General Medicine.

Journal Cover
January-2022 Volume 23 Issue 1

Full Size Image

Sign up for eToc alerts
Recommend to Library

  • Article
  • Citations
    • Cite This Article
    • Download Citation
    • Create Citation Alert
    • Remove Citation Alert
    • Cited By
  • Similar Articles
    • Related Articles (in Spandidos Publications)
    • Similar Articles (Google Scholar)
    • Similar Articles (PubMed)
  • Download PDF
  • Download XML
  • View XML
Correction Open Access

[Corrigendum] MicroRNA‑183 suppresses the vitality, invasion and migration of human osteosarcoma cells by targeting metastasis‑associated protein 1

  • Authors:
    • Xiaoya Sun
    • Yan Xu
    • Shanfeng Zhang
    • Xinjie Li
    • Yadong Wang
    • Yan Zhang
    • Xuefeng Zhao
    • Yuebai Li
    • Yisheng Wang
  • View Affiliations / Copyright

    Affiliations: Department of Biochemistry and Molecular Biology, School of Basic Medical Sciences, Zhengzhou University, Zhengzhou, Henan 450001, P.R. China, Department of Orthopedic Surgery, The First Affiliated Hospital of Zhengzhou University, Zhengzhou, Henan 450052, P.R. China
    Copyright: © Sun et al. This is an open access article distributed under the terms of Creative Commons Attribution License [CC BY 4.0].
  • Article Number: 25
    |
    Published online on: November 4, 2021
       https://doi.org/10.3892/etm.2021.10947
  • Expand metrics +
Metrics: Total Views: 0 (Spandidos Publications: | PMC Statistics: )
Metrics: Total PDF Downloads: 0 (Spandidos Publications: | PMC Statistics: )
Cited By (CrossRef): 0 citations Loading Articles...

This article is mentioned in:



Article

Exp Ther Med 15:[Related article:] 5058–5064, 2018; DOI: 10.3892/etm.2018.6068

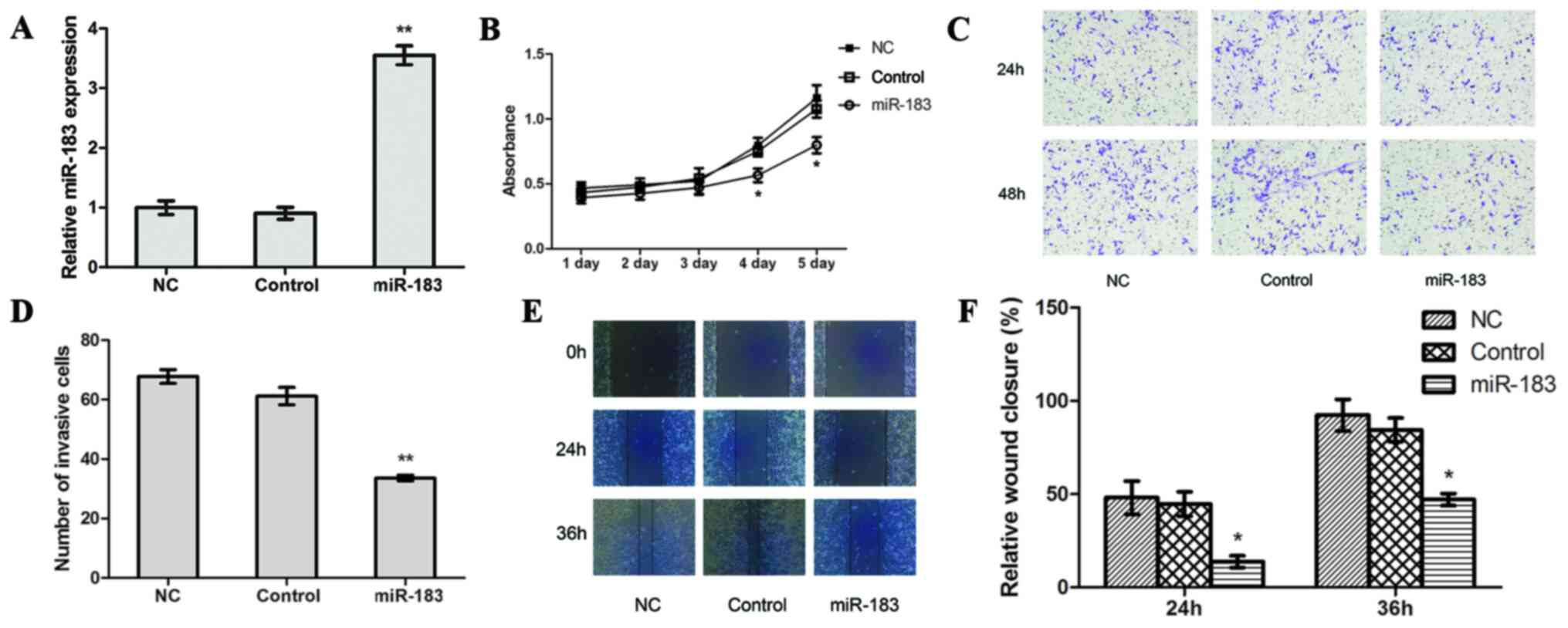
Subsequently to the publication of the above article, an interested reader drew to the authors’ attention that, on p. 5061, certain of the data panels featured in Fig. 2C (showing the results of Transwell assay experiments) and Fig. 2E (showing the results of scratch-wound healing assay experiments) featured some overlapping data panels, such that the data, which were intended to represent experiments performed under different experimental conditions, may have been derived from the same original source.

Figure 2

miR-183 upregulation inhibits proliferation, invasion and migration in osteosarcoma cells in vitro. (A) The transfection efficiency of miR-183 mimic was assessed using reverse transcription-quantitative polymerase chain reaction. (B) A Cell Counting Kit-8 assay was used to assess proliferation in miR-183 mimic-transfected, control and NC cells. (C) The effect of the miR-183 mimic on cell invasion was detected using a Transwell assay (magnification, x200) and (D) quantified. A scratch-wound healing assay (magnification, x100) was performed, (E) assessed at 0, 24 and 36 h and (F) quantified. *P<0.05 and **P<0.01. miR, microRNA; NC, negative control.

The authors have re-examined their raw data and identified the data that should have been included in these two figure parts. The corrected version of Fig. 2 is shown below, now including replacement data for Fig 2C and E. Note that these errors did not have a major impact on either the overall results or on the conclusions reported in this study. The authors regret that these data were mistakenly and inadvertently incorporated into Fig. 2, and apologize to the readership for any inconvenience caused.

Related Articles

  • Abstract
  • View
  • Download
  • Twitter
Copy and paste a formatted citation
Spandidos Publications style
Sun X, Xu Y, Zhang S, Li X, Wang Y, Zhang Y, Zhao X, Li Y and Wang Y: [Corrigendum] MicroRNA‑183 suppresses the vitality, invasion and migration of human osteosarcoma cells by targeting metastasis‑associated protein 1. Exp Ther Med 23: 25, 2022.
APA
Sun, X., Xu, Y., Zhang, S., Li, X., Wang, Y., Zhang, Y. ... Wang, Y. (2022). [Corrigendum] MicroRNA‑183 suppresses the vitality, invasion and migration of human osteosarcoma cells by targeting metastasis‑associated protein 1. Experimental and Therapeutic Medicine, 23, 25. https://doi.org/10.3892/etm.2021.10947
MLA
Sun, X., Xu, Y., Zhang, S., Li, X., Wang, Y., Zhang, Y., Zhao, X., Li, Y., Wang, Y."[Corrigendum] MicroRNA‑183 suppresses the vitality, invasion and migration of human osteosarcoma cells by targeting metastasis‑associated protein 1". Experimental and Therapeutic Medicine 23.1 (2022): 25.
Chicago
Sun, X., Xu, Y., Zhang, S., Li, X., Wang, Y., Zhang, Y., Zhao, X., Li, Y., Wang, Y."[Corrigendum] MicroRNA‑183 suppresses the vitality, invasion and migration of human osteosarcoma cells by targeting metastasis‑associated protein 1". Experimental and Therapeutic Medicine 23, no. 1 (2022): 25. https://doi.org/10.3892/etm.2021.10947
Copy and paste a formatted citation
x
Spandidos Publications style
Sun X, Xu Y, Zhang S, Li X, Wang Y, Zhang Y, Zhao X, Li Y and Wang Y: [Corrigendum] MicroRNA‑183 suppresses the vitality, invasion and migration of human osteosarcoma cells by targeting metastasis‑associated protein 1. Exp Ther Med 23: 25, 2022.
APA
Sun, X., Xu, Y., Zhang, S., Li, X., Wang, Y., Zhang, Y. ... Wang, Y. (2022). [Corrigendum] MicroRNA‑183 suppresses the vitality, invasion and migration of human osteosarcoma cells by targeting metastasis‑associated protein 1. Experimental and Therapeutic Medicine, 23, 25. https://doi.org/10.3892/etm.2021.10947
MLA
Sun, X., Xu, Y., Zhang, S., Li, X., Wang, Y., Zhang, Y., Zhao, X., Li, Y., Wang, Y."[Corrigendum] MicroRNA‑183 suppresses the vitality, invasion and migration of human osteosarcoma cells by targeting metastasis‑associated protein 1". Experimental and Therapeutic Medicine 23.1 (2022): 25.
Chicago
Sun, X., Xu, Y., Zhang, S., Li, X., Wang, Y., Zhang, Y., Zhao, X., Li, Y., Wang, Y."[Corrigendum] MicroRNA‑183 suppresses the vitality, invasion and migration of human osteosarcoma cells by targeting metastasis‑associated protein 1". Experimental and Therapeutic Medicine 23, no. 1 (2022): 25. https://doi.org/10.3892/etm.2021.10947
Follow us
  • Twitter
  • LinkedIn
  • Facebook
About
  • Spandidos Publications
  • Careers
  • Cookie Policy
  • Privacy Policy
How can we help?
  • Help
  • Live Chat
  • Contact
  • Email to our Support Team