International Journal of Molecular Medicine is an international journal devoted to molecular mechanisms of human disease.
International Journal of Oncology is an international journal devoted to oncology research and cancer treatment.
Covers molecular medicine topics such as pharmacology, pathology, genetics, neuroscience, infectious diseases, molecular cardiology, and molecular surgery.
Oncology Reports is an international journal devoted to fundamental and applied research in Oncology.
Experimental and Therapeutic Medicine is an international journal devoted to laboratory and clinical medicine.
Oncology Letters is an international journal devoted to Experimental and Clinical Oncology.
Explores a wide range of biological and medical fields, including pharmacology, genetics, microbiology, neuroscience, and molecular cardiology.
International journal addressing all aspects of oncology research, from tumorigenesis and oncogenes to chemotherapy and metastasis.
Multidisciplinary open-access journal spanning biochemistry, genetics, neuroscience, environmental health, and synthetic biology.
Open-access journal combining biochemistry, pharmacology, immunology, and genetics to advance health through functional nutrition.
Publishes open-access research on using epigenetics to advance understanding and treatment of human disease.
An International Open Access Journal Devoted to General Medicine.
The complete mechanism of hypertension is complex and remains unclear. Clinical treatments [such as diet modification, increased exercise and a selection of appropriate blood pressure lowering medications (diuretics combined with angiotensin receptor antagonists or angiotensinase I inhibitors)] can effectively control the increase in high blood pressure in patients with hypertension; however, complications of hypertension can still occur, including stroke, heart failure and kidney damage (1-3). Emerging evidence has indicated that increased oxidative stress is involved in the pathogenesis of hypertension, which results in an abundance of reactive oxygen species (ROS) (4). During this process, nitric oxide (NO), synthesized by one of the NO synthase isoforms, inducible NO synthase, is a marker of oxidative stress (5). As a key enzyme in NO release, endothelial NO synthase (eNOS) also exerts a notable role in mediating oxidative stress (6). The development of hypertension is influenced by the interaction of several components, the most important being the abnormal renin-angiotensin system (RAS) (7). Angiotensin II (AngII), an important component of the RAS, can promote vasoconstriction, increase peripheral resistance and cause vascular dysfunction (8). Therefore, effective inhibition of AngII-induced vascular smooth muscle dysfunction could prevent and help the treatment of cardiovascular diseases such as hypertension.
Estrogen receptor modulators can play a vasoprotective role similar to that of estrogen (9). It has been reported that both tamoxifen and raloxifene can decrease the concentration of total serum cholesterol and low-density lipoprotein (10). Based on the reduction of lipids and inflammatory markers, tamoxifen is effective at reducing the burden of coronary heart disease (11). Following tamoxifen treatment, the mortality rate of myocardial infarction and ischemic heart disease is decreased (12). In a small group of women with high cardiovascular risk during menopause, raloxifene is associated with a reduced incidence of cardiovascular disease (13). In addition, tamoxifen can reduce the risk of heart disease and stroke; however, the risk of deep venous thrombosis development is similar to that with other selective estrogen receptor modulators, mainly increasing the risk of femoral vein thrombosis, pulmonary embolism and retinal venous thrombosis, although the relative incidence is very low (14).
Bazedoxifene, an estrogen receptor modulator, can alleviate cardiac hypertrophy induced by blood pressure overload in vivo by inhibiting interleukin (IL)-6 cytokine family signal transducer signaling transduction and can reduce myocardial fibrosis induced by AngII in mice (15,16). Furthermore, bazedoxifene can inhibit arterial aging and the development of atherosclerosis by increasing the expression level of sirtuin 1 (SIRT1) (17). Furthermore, SIRT1 activation can be used to treat hypertension by enhancing AMP-activated protein kinase activity (18). Therefore, the present study explored whether bazedoxifene may have the ability to attenuate AngII-induced vascular endothelial cell dysfunction by targeting the activation of SIRT1.
Human umbilical vein endothelial cells (HUVECs) were purchased from the American Type Culture Collection (cat. no. PCS-100-010). The cells were cultured in DMEM (HyClone; Cytiva) supplemented with 10% FBS (Gibco; Thermo Fisher Scientific, Inc.) and placed at 37˚C in a humidified incubator with 5% CO2.
The experiments were performed 24 h after induction of cells with 1 µM AngII (19). Cells in the treatment group were treated with bazedoxifene (2, 4, 6, 8 and 10 µM) for 1 h prior to AngII induction for 2 h (20). To block SIRT1, cells were incubated with 1 µM of the inhibitor EX527 for 48 h prior to bazedoxifene treatment (21). All drugs were purchased from Sigma-Aldrich, Merck KGaA.
SIRT1 small interfering (si)RNA (si-SIRT1) and siRNA negative control (si-NC) were synthesized by Shanghai GenePharma Co., Ltd. Cells were seeded into 6-well plates at a density of 3x105 cells/well and cultured for 24 h at 37˚C. In strict accordance with the manufacturer's instructions, the siRNAs (100 nM) were transfected into the cells using Lipofectamine® 2000 (Invitrogen; Thermo Fisher Scientific, Inc.). The transfection efficiency was detected using reverse transcription quantitative (RT-q)PCR 48 h following transfection. The sequences of the siRNAs were as follows: si-SIRT1-1, 5'-GCTAAGAATTTCAGGATTA-3'; si-SIRT1-2, 5'-ACTTTGCTGTAACCCTGTA-3'; si-NC, 5'-ACUUUCAUAAGUCUUCGUGGG-3'.
Trypsin (Beyotime Institute of Biotechnology) was used to digest HUVECs and prepare a single cell suspension. Subsequently, cells were seeded into 96-well plates at the density of 2x103 cells/well for 24 h. A total of 10 µl CCK-8 solution (Dojindo Molecular Technologies, Inc., Japan) was then added to the each well of the 96-well plates. Cells were further incubated for 1 h and the absorbance at 450 nm was detected using a spectrophotometer (Thermo Fisher Scientific, Inc.).
NO and ROS production were evaluated using NO assay kit (cat. no. BC1475) and ROS (CA1410-100T) assay kit (Beijing Solarbio Science & Technology). Briefly, for NO determination, cells were treated with the extract from the kit, sonicated in an ice bath for 3 min and centrifuged at 4˚C for 15 min at 12,000 x g. The absorbance of the centrifuged supernatant at 550 nm was measured using a spectrophotometer to determine NO production. For ROS determination, DCFH-DA was diluted 1:1,000 with serum-free medium (HyClone; Cytiva) to a final concentration of 10 µmol/l. After removing the cell culture medium, enough diluted DCFH-DA was added to cover the volume of cells. They were then incubated for 20 min at 37˚C in a cell incubator. DCFH-DA was removed, and the cells were washed with serum-free medium. Finally, the fluorescence intensity at 525 nm emission wavelength (the absorbance) was measured.
Apoptosis was detected using a TUNEL Apoptosis Assay kit (Beyotime Institute of Biotechnology). Briefly, HUVECs were washed with PBS, fixed with 4% paraformaldehyde for 20 min and treated with 0.1% Triton X-100 for 10 min, all at room temperature. Cells were incubated with TUNEL assay solution (TdT enzyme: Fluorescent labeling solution=1:9) at 37˚C for 1 h. Cell nucleus were stained with 10 µg/ml DAPI for 5 min at 37˚C. Fluorescence expression of the apoptotic cells was observed under an EVO fluorescence microscope (Advanced Microscopy Group), and five fields of view were randomly observed in each group. The green fluorescence was considered to stain apoptotic cells and the blue stained nuclei, and the cells were counted using ImageJ (V1.8.0.112; National Institutes of Health). The apoptotic rate was calculated as follows: Apoptosis rate = (average number of apoptotic cells/average number of total cells) x100%.
Total RNA was extracted from cells using TRIzol® (Invitrogen; Thermo Fisher Scientific, Inc.). A reverse transcription kit (Takara Bio, Inc.) was subsequently used to reverse transcribe the RNA into cDNA according to the manufacturer's instructions. RT-qPCR reactions were performed using the ABI 7500 system (Applied Biosystems; Thermo Fisher Scientific, Inc.). The thermocycling conditions were as follows: 95˚C for 30 sec, followed by 40 cycles of 95˚C for 10 sec and 60˚C for 30 sec. The relative expression levels were normalized to endogenous control and were expressed as 2-ΔΔCq (22). The sequences of the primers were as follows: SIRT1 forward, 5'-TATGGCTGACTTCGCTTTGG-3', reverse, 5'-TCGGGGCACTGATTTCTGTA-3'; and GAPDH forward, 5'-GGAGCGAGATCCCTCCAAAAT-3' and reverse, 5'-GGCTGTTGTCATACTTCTCATGG-3'.
Cells were lysed with RIPA lysate (Beyotime Institute of Biotechnology) containing 1% protease inhibitor and 1% phosphatase inhibitor (both from Solarbio), centrifuged at 4˚C for 5 min with 3,220 x g and BCA (Beyotime Institute of Biotechnology) was used to quantify the protein concentration in the supernatant. Proteins (40 µg/lane) were separated by 10% SDS-PAGE (Beyotime Institute of Biotechnology) and transferred onto PVDF membranes (MilliporeSigma). Subsequently, membranes were blocked with 5% skimmed milk for 2 h at room temperature and incubated with primary antibodies against phosphorylated-eNOS (p-eNOS; 1:300; cat. no. ab215717; Abcam), eNOS (1:400; cat. no. ab252439; Abcam), p47 phox (1:300; cat. no. ab181090; Abcam), Bcl-2 (1:400; cat. no. ab182858; Abcam), Bax (1:400; cat. no. ab32503; Abcam), cleaved caspase-3 (1:500; cat. no. ab32042; Abcam), caspase 3, (1:500; cat. no. ab32351; Abcam), SIRT1 (1:400; cat. no. ab189494; Abcam), β-actin (1:1,000; cat. no. ab8227; Abcam) and GAPDH (1:1,000; cat. no. ab181602; Abcam) overnight at 4˚C. Subsequently, the membranes were washed with PBS-10% Tween-20 three times and were incubated with the goat anti-rabbit IgG H&L (HRP; 1:1,000; cat. no. ab7090; Abcam) for 2 h at room temperature. Pierce Western Blotting Substrate (Thermo Fisher Scientific, Inc.) was used to detect the signal on the membrane. The data were analyzed via densitometry using ImageJ software and normalized to expression of the internal controls β-actin or GAPDH.
Each experiment was repeated independently at least three times. The data are presented as the means ± standard deviation. Statistical analyses were performed using SPSS v19.0 software (IBM Corp.). One-way ANOVA followed by Tukey's post hoc test was used for statistical analyses. P<0.05 was considered to indicate a statistically significant difference.
The effect of bazedoxifene on normal endothelial cells was determined, as shown in Fig. 1A. The results from CCK-8 assay demonstrated that low concentrations of bazedoxifene had little effect on cell viability. However, when the concentration of bazedoxifene was >6 µM, cell viability was significantly decreased, demonstrating a cytotoxicity of bazedoxifene. Subsequently, the concentrations of 2-6 µM bazedoxifene were selected in subsequent experiments. The cells were then pretreated with bazedoxifene for 1 h, followed by treatment with 1 µM AngII for 24 h. The results from CCK-8 assay showed that bazedoxifene promoted the viability of HUVECs induced by AngII (Fig. 1B).
The effect of bazedoxifene on AngII-induced endothelial cells was further investigated, and NO content was detected using a NO kit. As presented in Fig. 1C, bazedoxifene upregulated the decreased NO content in Ang-II-induced HUVECs in a concentration-dependent manner. Furthermore, bazedoxifene treatment decreased the ROS content in AngII-induced endothelial cells (Fig. 1D). Subsequently, the expression levels of oxidative stress-related proteins were detected using western blotting. The protein expression levels of p-eNOS and eNOS were decreased, while the protein expression levels of p47 phox were increased in AngII-induced endothelial cells. Furthermore, the protein expression levels of p-eNOS and eNOS were increased, while the protein expression level of p47 phox was decreased following the addition of bazedoxifene (Fig. 1E). These findings indicated that bazedoxifene may reduce AngII-induced oxidative stress in endothelial cells.
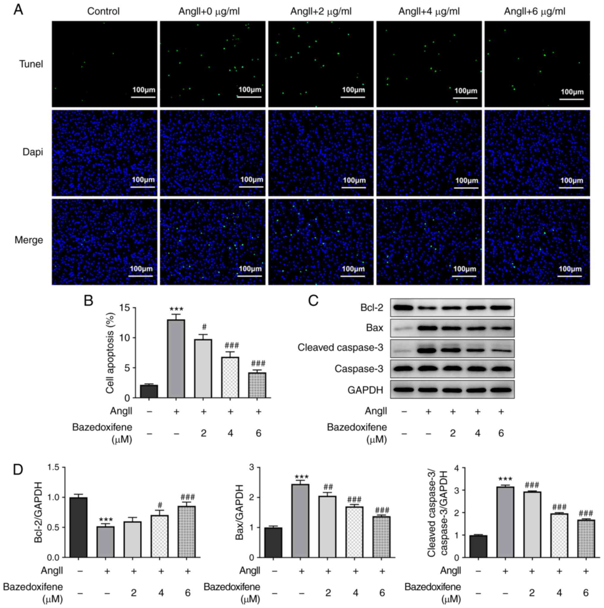
To determine the effect of bazedoxifene on the apoptosis of AngII-induced HUVECs, TUNEL staining was performed. The results demonstrated that the apoptotic rate in the AngII-treated alone group was significantly higher compared with that in the control group; however, bazedoxifene treatment could decrease cell apoptosis (Fig. 2A and B). These results were further confirmed by the detection of apoptosis-related protein expression levels. As presented in Fig. 2C and D, bazedoxifene could decrease Bax and cleaved caspase-3 protein expression levels in the AngII-induced HUVECs compared with the AngII-induced HUVECs alone group; however, bazedoxifene increased the expression level of the anti-apoptosis protein Bcl-2. These findings demonstrated that bazedoxifene may inhibited the AngII-induced apoptosis of endothelial cells.
It has been reported that SIRT1 activation can be used to limit hypertension by enhancing AMP-activated protein kinase activity (23). In the present study, si-SIRT1 was transfected into HUVECs and the results from western blotting (Fig. 3A) and RT-qPCR (Fig. 3B) demonstrated that the transfection efficiency of si-SIRT1-1 was higher than of si-SIRT1-2. si-SIRT1-1 was therefore selected for use in subsequent experiments. The expression level of SIRT1 was decreased in AngII-induced endothelial cells, while the expression level of SIRT1 was increased with bazedoxifene in a concentration-dependent manner. The results showed that when the concentration of bazedoxifene was 4 µM, the inhibitory effect of AngII on SIRT1 was counteracted (Fig. 3C and D). Therefore, this concentration was selected for use in subsequent experiments.
The SIRT1 inhibitor, EX527, was added to the AngII-induced endothelial cells. The results from CCK-8 assay demonstrated that si-SIRT1 could partially counteract the promoting effect of bazedoxifene on the proliferation of AngII-induced endothelial cells (Fig. 3E). These results indicated that bazedoxifene may activate SIRT1 and promote AngII-induced endothelial cell proliferation.
Furthermore, as presented in Fig. 3F, bazedoxifene could increase the concentration of NO, while si-siRT1 and EX527 could partially reduce the concentration of NO. Furthermore, bazedoxifene could decrease ROS content, whereas both si-SIRT1 and EX527 partially increased the concentration of ROS (Fig. 3G). The results from western blotting further demonstrated that bazedoxifene could activate SIRT1 to inhibit AngII-induced oxidative stress in endothelial cells (Fig. 3H).
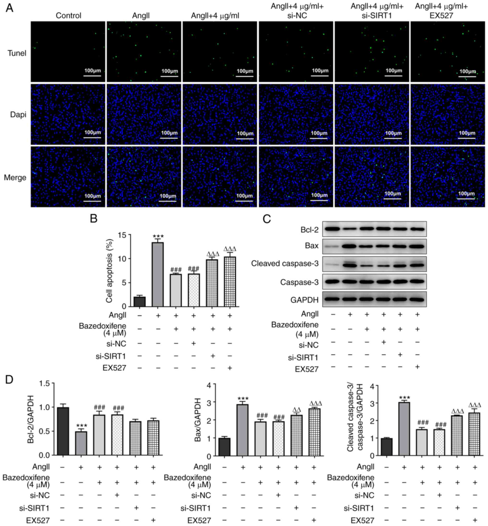
As presented in Fig. 4A and B, the cell apoptosis rate in the bazedoxifene treatment group was significantly decreased compared with that in the AngII group, and both si-SIRT1 and EX527 could partially increase the apoptosis rate. These results were further confirmed by detecting the expression levels of apoptosis-related proteins (Fig. 4C and D). Both si-SIRT1 and EX527 partially increased the protein expression of the pro-apoptotic protein Bax, cleaved caspase 3/caspase 3, while promoting the degradation of the anti-apoptotic protein Bcl-2 in endothelial cells in comparison with the AngII + 4 µg/ml + si-NC goup and the AngII + 4 µg/ml group, respectively. These findings suggested that bazedoxifene may activate SIRT1 to inhibit the AngII-induced apoptosis of endothelial cells.
AngII is the main active peptide of RAS, and AngII produced by both classical and non-classical pathways can reduce endothelial cell function (24). Endothelial cells are the main components of the vascular system, which serve a crucial role in vascular homeostasis by secreting and releasing vasodilators (such as NO and prostaglandins) and vasoconstrictors (such as AngII and endothelin) (25-27). The shift of vascular function to vasoconstriction, proinflammatory state, oxidative stress and NO deficiency may lead to endothelial dysfunction and injury. This shift is a key event in the pathophysiological process of cardiovascular diseases, including hypertension, diabetes, atherosclerosis, arterial hypertension and pulmonary hypertension (28,29). In the present study, HUVECs were treated with 1 µM AngII for 24 h to establish an AngII-induced endothelial cell model. The results demonstrated that endothelial cell viability was decreased, while oxidative stress levels and apoptosis were increased in AngII-induced cells, which was consistent with a previous report (30).
Statins are mainly used to reduce blood lipid and cholesterol levels and treat patients with cardiovascular diseases (31). At present, the commonly used statins in clinical practice include atorvastatin, fluvastatin, lovastatin, simvastatin and pravastatin. Recent studies have reported that statins exert anti-inflammatory and anti-angiogenesis effects and can inhibit endothelial cell migration (32,33). The results from the present study demonstrated that bazedoxifene could promote AngII-induced HUVEC proliferation and inhibit cell apoptosis, indicating that bazedoxifene could enhance the viability of AngII-induced HUVEC.
When the endothelium suffers damage and dysfunction (such as ischemia and oxygen deprivation reperfusion), the excessive production of oxidants exceeds the antioxidant capacity of the cell and the balance between oxidants and antioxidants is disrupted, resulting in increased oxidative stress (34). The endothelium releases NO, which relaxes the surrounding smooth muscle to increase blood flow and relax the vessels. NO is synthesized by e-NOS, with L-arginine, oxygen and NADPH as endogenous sources, and is capable of vasodilating, which can be balanced with vasoconstriction produced by the sympathetic nervous system and RAS (35). AngII stimulates NADPH oxidase, which then increases the formation of superoxide anions in the blood vessels, resulting in increased oxidative stress. Excessive ROS can easily inactivate NO via the formation of peroxynitrite, thus further damaging vascular function (36). The present study demonstrated that bazedoxifene could decrease the oxidative stress of endothelial cells induced by AngII, suggesting that it could protect AngII-induced endothelial cells and enhance the function of damaged endothelial cells. It has been reported that bazedoxifene stimulates the activation of eNOS and upregulates SIRT1 in bilateral ovariectomy mice and delays the development of atherosclerosis and vascular senescence (37). In addition, SIRT1 can reduce systolic blood pressure elevation and inhibit AngII-induced vascular remodeling in mice (38). These results might indicate whether bazedoxifene mechanism of action could be mediated by targeted agonism of SIRT1. Therefore, to further investigate bazedoxifene underlying mechanism, the present study determined the effect of bazedoxifene on AngII-induced cells using STIR1 inhibitor and si-SIRT1. The results demonstrated that both EX527 and si-SIRT1 could counteract the apoptosis-inhibiting effect and anti-oxidative stress effect observed with bazedoxifene. Subsequently, our study suggested that bazedoxifene may be able to counteract AngII-induced endothelial cell apoptosis, increased oxidative stress and NO release dysfunction by agonizing SIRT1. However, the present study only focused on the protective effect of bazedoxifene on AngII-induced cells by inhibiting or downregulating STIR1. Future investigation will involve animal experiments to confirm these results, refine our understanding and provide an experimental basis for the application of bazedoxifene in the treatment of AngII-induced diseases.
In summary, the present study demonstrated that bazedoxifene may promote AngII-induced HUVEC proliferation and inhibit cell apoptosis and oxidative stress by activating SIRT1, thereby playing a protective role. These findings could provide an important basis for the clinical treatment of AngII-induced hypertension with estrogen.
Not applicable.
Funding: No funding was received.
The datasets used and/or analyzed during the current study are available from the corresponding author on reasonable request.
QY and BL designed the study and wrote the manuscript. QY and BL confirm the authenticity of all the raw data. QY, JZ and BL performed experiments and participated in data collection and analysis. All authors have read and approved the final manuscript.
Not applicable.
Not applicable.
The authors declare that they have no competing interests.
|
Brumback LC, Andrews LIB, Jacobs DR Jr, Duprez DA, Shah SJ, Dougherty CM, Denenberg JO and Allison MA: The association between indices of blood pressure waveforms (PTC1 and PTC2) and incident heart failure. J Hypertens. 39:661–666. 2021.PubMed/NCBI View Article : Google Scholar | |
|
Harrison N, Pang P, Collins S and Levy P: Blood pressure reduction in hypertensive acute heart failure. Curr Hypertens Rep. 23(11)2021.PubMed/NCBI View Article : Google Scholar | |
|
Hering D, Esler MD, Krum H, Mahfoud F, Böhm M, Sobotka PA and Schlaich MP: Recent advances in the treatment of hypertension. Expert Rev Cardiovasc Ther. 9:729–744. 2011.PubMed/NCBI View Article : Google Scholar | |
|
Rodrigo R, González J and Paoletto F: The role of oxidative stress in the pathophysiology of hypertension. Hypertens Res. 34:431–440. 2011.PubMed/NCBI View Article : Google Scholar | |
|
Pierini D and Bryan NS: Nitric oxide availability as a marker of oxidative stress. Methods Mol Biol. 1208:63–71. 2015.PubMed/NCBI View Article : Google Scholar | |
|
Wang ZM, Zhang JX, Li B, Gao X, Liu Y, Mao W and Chen SL: Resveratrol ameliorates low shear stress-induced oxidative stress by suppressing ERK/eNOS-Thr495 in endothelial cells. Mol Med Rep. 10:1964–1972. 2014.PubMed/NCBI View Article : Google Scholar | |
|
Li XC, Zhang J and Zhuo JL: The vasoprotective axes of the renin-angiotensin system: Physiological relevance and therapeutic implications in cardiovascular, hypertensive and kidney diseases. Pharmacol Res. 125:21–38. 2017.PubMed/NCBI View Article : Google Scholar | |
|
Fyhrquist F and Saijonmaa O: Renin-angiotensin system revisited. J Intern Med. 264:224–236. 2008.PubMed/NCBI View Article : Google Scholar | |
|
Lee HS, Park HK, Kim KH, Ko JH, Kim YJ, Yi KH and Hwang JS: Estrogen receptor α gene analysis in girls with central precocious puberty. J Pediatr Endocrinol Metab. 26:645–649. 2013.PubMed/NCBI View Article : Google Scholar | |
|
Demissie S, Cupples LA, Shearman AM, Gruenthal KM, Peter I, Schmid CH, Karas RH, Housman DE, Mendelsohn ME and Ordovas JM: Estrogen receptor-alpha variants are associated with lipoprotein size distribution and particle levels in women: The Framingham heart study. Atherosclerosis. 185:210–218. 2006.PubMed/NCBI View Article : Google Scholar | |
|
Chlebowski RT, Anderson GL, Geller M and Col N: Coronary heart disease and stroke with aromatase inhibitor, tamoxifen, and menopausal hormone therapy use. Clin Breast Cancer. 6 (Suppl 2):S58–S64. 2006.PubMed/NCBI View Article : Google Scholar | |
|
Nordenskjold B, Rosell J, Rutqvist LE, Malmström PO, Bergh J, Bengtsson NO, Hatschek T, Wallgren A and Carstensen J: Coronary heart disease mortality after 5 years of adjuvant tamoxifen therapy: Results from a randomized trial. J Natl Cancer Inst. 97:1609–1610. 2005.PubMed/NCBI View Article : Google Scholar | |
|
Sharma D, Sharma U, Bhatnagar VB and Singh VS: A study of the effect of tamoxifen on serum lipoprotein profiles in premenopausal and postmenopausal women with breast carcinoma and associated risk of cardiovascular disease. Indian J Med Sci. 55:359–365. 2001.PubMed/NCBI | |
|
McLean BA, Zhabyeyev P, Patel VB, Basu R, Parajuli N, DesAulniers J, Murray AG, Kassiri Z, Vanhaesebroeck B and Oudit GY: PI3Kalpha is essential for the recovery from Cre/tamoxifen cardiotoxicity and in myocardial insulin signalling but is not required for normal myocardial contractility in the adult heart. Cardiovasc Res. 105:292–303. 2015.PubMed/NCBI View Article : Google Scholar | |
|
Shi W, Ma H, Liu T, Yan D, Luo P, Zhai M, Tao J, Huo S, Guo J, Li C, et al: Inhibition of Interleukin-6/glycoprotein 130 signalling by Bazedoxifene ameliorates cardiac remodelling in pressure overload mice. J Cell Mol Med. 24:4748–4761. 2020.PubMed/NCBI View Article : Google Scholar | |
|
McKeand W, Ermer J and Korth-Bradley J: Assessment of the effects of age and renal function on pharmacokinetics of bazedoxifene in postmenopausal women. Clin Pharmacol Drug Dev. 7:920–926. 2018.PubMed/NCBI View Article : Google Scholar | |
|
Clarkson TB, Ethun KF, Pajewski NM, Golden D, Floyd E and Appt SE: Effects of bazedoxifene, conjugated equine estrogens, and a tissue-selective estrogen complex containing both bazedoxifene and conjugated equine estrogens on cerebral artery atherosclerosis in postmenopausal monkeys. Menopause. 21:8–14. 2014.PubMed/NCBI View Article : Google Scholar | |
|
Martinez-Arroyo O, Ortega A, Galera M, Solaz E, Martinez-Hervas S, Redon J and Cortes R: Decreased urinary levels of SIRT1 as non-invasive biomarker of early renal damage in hypertension. Int J Mol Sci. 21(6390)2020.PubMed/NCBI View Article : Google Scholar | |
|
Yang R, Fang W, Liang J, Lin C, Wu S, Yan S, Hu C and Ke X: Apelin/APJ axis improves angiotensin II-induced endothelial cell senescence through AMPK/SIRT1 signaling pathway. Arch Med Sci. 14:725–734. 2018.PubMed/NCBI View Article : Google Scholar | |
|
Ishibashi Y, Matsui T, Ueda S, Fukami K, Okuda S, Ohta H and Yamagishi S: Bazedoxifene blocks AGEs-RAGE-induced superoxide generation and MCP-1 level in endothelial cells. Climacteric. 18:426–430. 2015.PubMed/NCBI View Article : Google Scholar | |
|
Wang XY, Li XY, Wu CH, Hao Y, Fu PH, Mei HX, Chen F, Gong YQ, Jin SW and Li H: Protectin conjugates in tissue regeneration 1 restores lipopolysaccharide-induced pulmonary endothelial glycocalyx loss via ALX/SIRT1/NF-kappa B axis. Respir Res. 22(193)2021.PubMed/NCBI View Article : Google Scholar | |
|
Livak KJ and Schmittgen TD: Analysis of relative gene expres- sion data using real-time quantitative PCR and the 2(-Delta Delta C(T)) method. Methods. 25:402–408. 2002.PubMed/NCBI View Article : Google Scholar | |
|
Gao D, Zuo Z, Tian J, Ali Q, Lin Y, Lei H and Sun Z: Activation of SIRT1 attenuates klotho deficiency-induced arterial stiffness and hypertension by enhancing AMP-activated protein kinase activity. Hypertension. 68:1191–1199. 2016.PubMed/NCBI View Article : Google Scholar | |
|
Ding Y, Chen J, Cui G, Wei Y, Lu C, Wang L and Diao H: Pathophysiological role of osteopontin and angiotensin II in atherosclerosis. Biochem Biophys Res Commun. 471:5–9. 2016.PubMed/NCBI View Article : Google Scholar | |
|
Wei F, Liu S, Luo L, Gu N, Zeng Y, Chen X, Xu S and Zhang D: Anti-inflammatory mechanism of ulinastatin: Inhibiting the hyperpermeability of vascular endothelial cells induced by TNF-α via the RhoA/ROCK signal pathway. Int Immunopharmacol. 46:220–227. 2017.PubMed/NCBI View Article : Google Scholar | |
|
Yamawaki H, Kameshima S, Usui T, Okada M and Hara Y: A novel adipocytokine, chemerin exerts anti-inflammatory roles in human vascular endothelial cells. Biochem Biophys Res Commun. 423:152–157. 2012.PubMed/NCBI View Article : Google Scholar | |
|
Fan X, Wang E, He J, Zhang L, Zeng X, Gui Y, Sun Q, Song Y and Yuan H: Ligustrazine protects homocysteine-induced apoptosis in human umbilical vein endothelial cells by modulating mitochondrial dysfunction. J Cardiovasc Transl Res. 12:591–599. 2019.PubMed/NCBI View Article : Google Scholar | |
|
Chan P, Chen YC, Lin LJ, Cheng TH, Anzai K, Chen YH, Liu ZM, Lin JG and Hong HJ: Tanshinone IIA attenuates H(2)O(2)-induced injury in human umbilical vein endothelial cells. Am J Chin Med. 40:1307–1319. 2012.PubMed/NCBI View Article : Google Scholar | |
|
Bik E, Mielniczek N, Jarosz M, Denbigh J, Budzynska R, Baranska M and Majzner K: Tunicamycin induced endoplasmic reticulum changes in endothelial cells investigated in vitro by confocal Raman imaging. Analyst. 144:6561–6569. 2019.PubMed/NCBI View Article : Google Scholar | |
|
Wassmann S, Laufs U, Stamenkovic D, Linz W, Stasch JP, Ahlbory K, Rösen R, Böhm M and Nickenig G: Raloxifene improves endothelial dysfunction in hypertension by reduced oxidative stress and enhanced nitric oxide production. Circulation. 105:2083–2091. 2002.PubMed/NCBI View Article : Google Scholar | |
|
Koushki K, Shahbaz SK, Mashayekhi K, Sadeghi M, Zayeri ZD, Taba MY, Banach M, Al-Rasadi K, Johnston TP and Sahebkar A: Anti-inflammatory action of statins in cardiovascular disease: The role of inflammasome and toll-like receptor pathways. Clin Rev Allergy Immunol. 60:175–199. 2021.PubMed/NCBI View Article : Google Scholar | |
|
Mostafa TM, Hegazy SK, Elshebini EM, Saif DS and Elabd AH: A comparative study on the anti-inflammatory effect of angiotensin-receptor blockers & statins on rheumatoid arthritis disease activity. Indian J Med Res. 152:393–400. 2020.PubMed/NCBI View Article : Google Scholar | |
|
Peppas S, Piovani D, Peyrin-Biroulet L, Danese S and Bonovas S: Statins and inflammatory bowel disease: Where do we stand? Eur J Intern Med. 75:10–14. 2020.PubMed/NCBI View Article : Google Scholar | |
|
Orellana-Urzúa S, Rojas I, Líbano L and Rodrigo R: Pathophysiology of ischemic stroke: Role of oxidative stress. Curr Pharm Des. 26:4246–4260. 2020.PubMed/NCBI View Article : Google Scholar | |
|
Vanhoutte PM: Nitric oxide: From good to bad. Ann Vasc Dis. 11:41–51. 2018.PubMed/NCBI View Article : Google Scholar | |
|
Li H and Forstermann U: Nitric oxide in the pathogenesis of vascular disease. J Pathol. 190:244–254. 2000.PubMed/NCBI View Article : Google Scholar | |
|
Sasaki Y, Ikeda Y, Miyauchi T, Uchikado Y, Akasaki Y and Ohishi M: Estrogen-SIRT1 axis plays a pivotal role in protecting arteries against menopause-induced senescence and atherosclerosis. J Atheroscler Thromb. 27:47–59. 2020.PubMed/NCBI View Article : Google Scholar | |
|
Li L, Gao P, Zhang H, Chen H, Zheng W, Lv X, Xu T, Wei Y, Liu D and Liang C: SIRT1 inhibits angiotensin II-induced vascular smooth muscle cell hypertrophy. Acta Biochim Biophys Sin (Shanghai). 43:103–109. 2011.PubMed/NCBI View Article : Google Scholar |