Spandidos Publications Logo
  • About
    • About Spandidos
    • Aims and Scopes
    • Abstracting and Indexing
    • Editorial Policies
    • Reprints and Permissions
    • Job Opportunities
    • Terms and Conditions
    • Contact
  • Journals
    • All Journals
    • Oncology Letters
      • Oncology Letters
      • Information for Authors
      • Editorial Policies
      • Editorial Board
      • Aims and Scope
      • Abstracting and Indexing
      • Bibliographic Information
      • Archive
    • International Journal of Oncology
      • International Journal of Oncology
      • Information for Authors
      • Editorial Policies
      • Editorial Board
      • Aims and Scope
      • Abstracting and Indexing
      • Bibliographic Information
      • Archive
    • Molecular and Clinical Oncology
      • Molecular and Clinical Oncology
      • Information for Authors
      • Editorial Policies
      • Editorial Board
      • Aims and Scope
      • Abstracting and Indexing
      • Bibliographic Information
      • Archive
    • Experimental and Therapeutic Medicine
      • Experimental and Therapeutic Medicine
      • Information for Authors
      • Editorial Policies
      • Editorial Board
      • Aims and Scope
      • Abstracting and Indexing
      • Bibliographic Information
      • Archive
    • International Journal of Molecular Medicine
      • International Journal of Molecular Medicine
      • Information for Authors
      • Editorial Policies
      • Editorial Board
      • Aims and Scope
      • Abstracting and Indexing
      • Bibliographic Information
      • Archive
    • Biomedical Reports
      • Biomedical Reports
      • Information for Authors
      • Editorial Policies
      • Editorial Board
      • Aims and Scope
      • Abstracting and Indexing
      • Bibliographic Information
      • Archive
    • Oncology Reports
      • Oncology Reports
      • Information for Authors
      • Editorial Policies
      • Editorial Board
      • Aims and Scope
      • Abstracting and Indexing
      • Bibliographic Information
      • Archive
    • Molecular Medicine Reports
      • Molecular Medicine Reports
      • Information for Authors
      • Editorial Policies
      • Editorial Board
      • Aims and Scope
      • Abstracting and Indexing
      • Bibliographic Information
      • Archive
    • World Academy of Sciences Journal
      • World Academy of Sciences Journal
      • Information for Authors
      • Editorial Policies
      • Editorial Board
      • Aims and Scope
      • Abstracting and Indexing
      • Bibliographic Information
      • Archive
    • International Journal of Functional Nutrition
      • International Journal of Functional Nutrition
      • Information for Authors
      • Editorial Policies
      • Editorial Board
      • Aims and Scope
      • Abstracting and Indexing
      • Bibliographic Information
      • Archive
    • International Journal of Epigenetics
      • International Journal of Epigenetics
      • Information for Authors
      • Editorial Policies
      • Editorial Board
      • Aims and Scope
      • Abstracting and Indexing
      • Bibliographic Information
      • Archive
    • Medicine International
      • Medicine International
      • Information for Authors
      • Editorial Policies
      • Editorial Board
      • Aims and Scope
      • Abstracting and Indexing
      • Bibliographic Information
      • Archive
  • Articles
  • Information
    • Information for Authors
    • Information for Reviewers
    • Information for Librarians
    • Information for Advertisers
    • Conferences
  • Language Editing
Spandidos Publications Logo
  • About
    • About Spandidos
    • Aims and Scopes
    • Abstracting and Indexing
    • Editorial Policies
    • Reprints and Permissions
    • Job Opportunities
    • Terms and Conditions
    • Contact
  • Journals
    • All Journals
    • Biomedical Reports
      • Information for Authors
      • Editorial Policies
      • Editorial Board
      • Aims and Scope
      • Abstracting and Indexing
      • Bibliographic Information
      • Archive
    • Experimental and Therapeutic Medicine
      • Information for Authors
      • Editorial Policies
      • Editorial Board
      • Aims and Scope
      • Abstracting and Indexing
      • Bibliographic Information
      • Archive
    • International Journal of Epigenetics
      • Information for Authors
      • Editorial Policies
      • Editorial Board
      • Aims and Scope
      • Abstracting and Indexing
      • Bibliographic Information
      • Archive
    • International Journal of Functional Nutrition
      • Information for Authors
      • Editorial Policies
      • Editorial Board
      • Aims and Scope
      • Abstracting and Indexing
      • Bibliographic Information
      • Archive
    • International Journal of Molecular Medicine
      • Information for Authors
      • Editorial Policies
      • Editorial Board
      • Aims and Scope
      • Abstracting and Indexing
      • Bibliographic Information
      • Archive
    • International Journal of Oncology
      • Information for Authors
      • Editorial Policies
      • Editorial Board
      • Aims and Scope
      • Abstracting and Indexing
      • Bibliographic Information
      • Archive
    • Medicine International
      • Information for Authors
      • Editorial Policies
      • Editorial Board
      • Aims and Scope
      • Abstracting and Indexing
      • Bibliographic Information
      • Archive
    • Molecular and Clinical Oncology
      • Information for Authors
      • Editorial Policies
      • Editorial Board
      • Aims and Scope
      • Abstracting and Indexing
      • Bibliographic Information
      • Archive
    • Molecular Medicine Reports
      • Information for Authors
      • Editorial Policies
      • Editorial Board
      • Aims and Scope
      • Abstracting and Indexing
      • Bibliographic Information
      • Archive
    • Oncology Letters
      • Information for Authors
      • Editorial Policies
      • Editorial Board
      • Aims and Scope
      • Abstracting and Indexing
      • Bibliographic Information
      • Archive
    • Oncology Reports
      • Information for Authors
      • Editorial Policies
      • Editorial Board
      • Aims and Scope
      • Abstracting and Indexing
      • Bibliographic Information
      • Archive
    • World Academy of Sciences Journal
      • Information for Authors
      • Editorial Policies
      • Editorial Board
      • Aims and Scope
      • Abstracting and Indexing
      • Bibliographic Information
      • Archive
  • Articles
  • Information
    • For Authors
    • For Reviewers
    • For Librarians
    • For Advertisers
    • Conferences
  • Language Editing
Login Register Submit
  • This site uses cookies
  • You can change your cookie settings at any time by following the instructions in our Cookie Policy. To find out more, you may read our Privacy Policy.

    I agree
Search articles by DOI, keyword, author or affiliation
Search
Advanced Search
presentation
Experimental and Therapeutic Medicine
Join Editorial Board Propose a Special Issue
Print ISSN: 1792-0981 Online ISSN: 1792-1015
Journal Cover
May-2022 Volume 23 Issue 5

Full Size Image

Sign up for eToc alerts
Recommend to Library

Journals

International Journal of Molecular Medicine

International Journal of Molecular Medicine

International Journal of Molecular Medicine is an international journal devoted to molecular mechanisms of human disease.

International Journal of Oncology

International Journal of Oncology

International Journal of Oncology is an international journal devoted to oncology research and cancer treatment.

Molecular Medicine Reports

Molecular Medicine Reports

Covers molecular medicine topics such as pharmacology, pathology, genetics, neuroscience, infectious diseases, molecular cardiology, and molecular surgery.

Oncology Reports

Oncology Reports

Oncology Reports is an international journal devoted to fundamental and applied research in Oncology.

Experimental and Therapeutic Medicine

Experimental and Therapeutic Medicine

Experimental and Therapeutic Medicine is an international journal devoted to laboratory and clinical medicine.

Oncology Letters

Oncology Letters

Oncology Letters is an international journal devoted to Experimental and Clinical Oncology.

Biomedical Reports

Biomedical Reports

Explores a wide range of biological and medical fields, including pharmacology, genetics, microbiology, neuroscience, and molecular cardiology.

Molecular and Clinical Oncology

Molecular and Clinical Oncology

International journal addressing all aspects of oncology research, from tumorigenesis and oncogenes to chemotherapy and metastasis.

World Academy of Sciences Journal

World Academy of Sciences Journal

Multidisciplinary open-access journal spanning biochemistry, genetics, neuroscience, environmental health, and synthetic biology.

International Journal of Functional Nutrition

International Journal of Functional Nutrition

Open-access journal combining biochemistry, pharmacology, immunology, and genetics to advance health through functional nutrition.

International Journal of Epigenetics

International Journal of Epigenetics

Publishes open-access research on using epigenetics to advance understanding and treatment of human disease.

Medicine International

Medicine International

An International Open Access Journal Devoted to General Medicine.

Journal Cover
May-2022 Volume 23 Issue 5

Full Size Image

Sign up for eToc alerts
Recommend to Library

  • Article
  • Citations
    • Cite This Article
    • Download Citation
    • Create Citation Alert
    • Remove Citation Alert
    • Cited By
  • Similar Articles
    • Related Articles (in Spandidos Publications)
    • Similar Articles (Google Scholar)
    • Similar Articles (PubMed)
  • Download PDF
  • Download XML
  • View XML
Article Open Access

Ketorolac tromethamine alleviates IL‑1β‑induced chondrocyte injury by inhibiting COX‑2 expression

  • Authors:
    • Chang Liu
    • Yizhi Chen
  • View Affiliations / Copyright

    Affiliations: Orthopedic Diagnosis and Center of Huating First People's Hospital, Pingliang, Gansu 744100, P.R. China, Department of Orthopedics and Traumatology, Longyan First Hospital Affiliated to Fujian Medical University, Longyan, Fujian 364000, P.R. China
    Copyright: © Liu et al. This is an open access article distributed under the terms of Creative Commons Attribution License.
  • Article Number: 337
    |
    Published online on: March 18, 2022
       https://doi.org/10.3892/etm.2022.11267
  • Expand metrics +
Metrics: Total Views: 0 (Spandidos Publications: | PMC Statistics: )
Metrics: Total PDF Downloads: 0 (Spandidos Publications: | PMC Statistics: )
Cited By (CrossRef): 0 citations Loading Articles...

This article is mentioned in:



Abstract

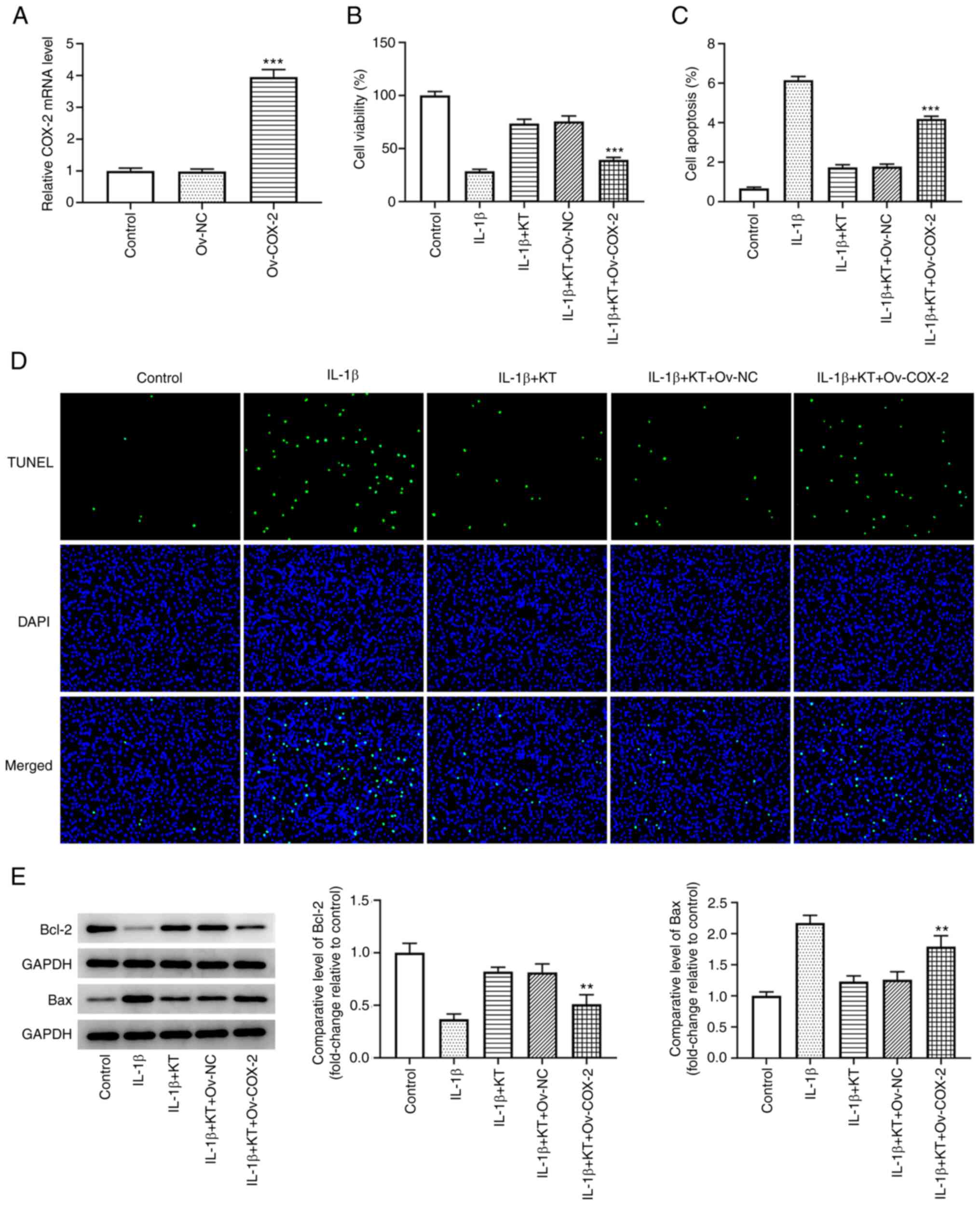
Osteoarthritis (OA) is one of the most frequently diagnosed chronic diseases, and its prevalence is rising as life expectancy increases. The present study was designed to investigate the role of ketorolac tromethamine (KT) in OA by establishing an in vitro model in ATDC5 cells. The OA model was established through induction using 10 ng/ml IL‑1β. KT was then used to treat the ATDC5 cells. An MTT assay was adopted to detect the viability of ATDC5 cells with or without IL‑1β induction, and cyclo‑oxygenase‑2 (COX‑2) expression in IL‑1β‑induced ATDC5 cells was measured via reverse transcription‑quantitative (RT‑q)PCR and western blotting. To explore the effects of KT on proliferation and apoptosis in IL‑1β‑induced ATDC5 cells, COX‑2 was overexpressed and RT‑qPCR was employed to detect the mRNA expression of COX‑2. The viability of IL‑1β‑induced ATDC5 cells was detected by using a Cell Counting Kit‑8 assay. In addition, levels of apoptosis and apoptosis‑related proteins were determined using TUNEL staining and western blotting, respectively. Additionally, the effects of KT on oxidative stress in IL‑1β‑induced ATDC5 cells were also investigated. The expression levels of nitric oxide (NO) and inducible NO synthase (iNOS) were detected via NO kit assay and western blotting, respectively. In addition, the expression levels of oxidative stress‑related proteins, including reactive oxygen species (ROS), superoxide dismutase (SOD) and prostaglandin E2 (PGE2), were determined using ELISA. To investigate the effects of KT on the inflammatory response and extracellular matrix (ECM) degradation, ELISA and western blotting were adopted to detect inflammatory‑related proteins and ECM degradation‑related proteins. Results from MTT assay indicated that KT decreased ATDC5 cell viability in a concentration‑dependent manner. The expression of COX‑2 was found to be downregulated in IL‑1β‑induced ATDC5 cells after treatment with KT, according to RT‑qPCR and western blotting results. KT inhibited apoptosis and the expression levels of NO, iNOS and inflammatory‑related proteins in IL‑1β‑induced ATDC5 cells, while COX‑2 overexpression reversed these inhibitory effects. However, the increased proliferation of IL‑1β‑induced ATDC5 cells after the stimulation of KT was decreased by COX‑2 overexpression. Additionally, KT upregulated Bcl‑2, SOD, type II collagen and aggrecan expression levels in IL‑1β‑induced ATDC5 cells, whereas Bax, ROS, matrix metallopeptidase (MMP)1 and MMP13 expression levels were downregulated. KT promoted the proliferation of IL‑1β‑induced ATDC5 cells, whereas COX‑2 overexpression reversed the promotive effects of KT, revealing that KT could alleviate IL‑1β‑induced chondrocyte injury by suppressing COX‑2 expression.
View Figures

Figure 1

Figure 2

Figure 3

Figure 4

View References

1 

Sacitharan PK: Ageing and osteoarthritis. Subcell Biochem. 91:123–159. 2019.PubMed/NCBI View Article : Google Scholar

2 

Kapoor M, Martel-Pelletier J, Lajeunesse D, Pelletier JP and Fahmi H: Role of proinflammatory cytokines in the pathophysiology of osteoarthritis. Nat Rev Rheumatol. 7:33–42. 2011.PubMed/NCBI View Article : Google Scholar

3 

Glyn-Jones S, Palmer AJ, Agricola R, Price AJ, Vincent TL, Weinans H and Carr AJ: Osteoarthritis. Lancet. 386:376–387. 2015.PubMed/NCBI View Article : Google Scholar

4 

Abramoff B and Caldera FE: Osteoarthritis: Pathology, diagnosis, and treatment options. Med Clin North Am. 104:293–311. 2020.PubMed/NCBI View Article : Google Scholar

5 

Xia B, Di C, Zhang J, Hu S, Jin H and Tong P: Osteoarthritis pathogenesis: A review of molecular mechanisms. Calcif Tissue Int. 95:495–505. 2014.PubMed/NCBI View Article : Google Scholar

6 

Redden RJ: Ketorolac tromethamine: An oral/injectable nonsteroidal anti-inflammatory for postoperative pain control. J Oral Maxillofac Surg. 50:1310–1313. 1992.PubMed/NCBI View Article : Google Scholar

7 

Vadivelu N, Gowda AM, Urman RD, Jolly S, Kodumudi V, Maria M, Taylor R Jr and Pergolizzi JV Jr: Ketorolac tromethamine-routes and clinical implications. Pain Pract. 15:175–193. 2015.PubMed/NCBI View Article : Google Scholar

8 

Jadhav PA and Yadav AV: Design, development and characterization of ketorolac tromethamine polymeric nanosuspension. Ther Deliv. 10:585–597. 2019.PubMed/NCBI View Article : Google Scholar

9 

Shrestha M, Chiu MJ, Martin RL, Cush JJ and Wainscott MS: Treatment of acute gouty arthritis with intramuscular ketorolac tromethamine. Am J Emerg Med. 12:454–455. 1994.PubMed/NCBI View Article : Google Scholar

10 

Shahi P, Kumari N and Pathak K: Microspheres and tablet in capsule system: A novel chronotherapeutic system of ketorolac tromethamine for site and time specific delivery. Int J Pharm Investig. 5:161–170. 2015.PubMed/NCBI View Article : Google Scholar

11 

Beitzel K, McCarthy MB, Cote MP, Apostolakos J, Russell RP, Bradley J, ElAttrache NS, Romeo AA, Arciero RA and Mazzocca AD: The effect of ketorolac tromethamine, methylprednisolone, and platelet-rich plasma on human chondrocyte and tenocyte viability. Arthroscopy. 29:1164–1174. 2013.PubMed/NCBI View Article : Google Scholar

12 

Fan HW, Liu GY, Zhao CF, Li XF and Yang XY: Differential expression of COX-2 in osteoarthritis and rheumatoid arthritis. Genet Mol Res. 14:12872–12879. 2015.PubMed/NCBI View Article : Google Scholar

13 

Lo V, Meadows SE and Saseen J: When should COX-2 selective NSAIDs be used for osteoarthritis and rheumatoid arthritis? J Fam Pract. 55:260–262. 2006.PubMed/NCBI

14 

Bingham CO III: Development and clinical application of COX-2-selective inhibitors for the treatment of osteoarthritis and rheumatoid arthritis. Cleve Clin J Med. 69 (Suppl 1):SI5–S12. 2002.PubMed/NCBI View Article : Google Scholar

15 

Anderson GD, Hauser SD, McGarity KL, Bremer ME, Isakson PC and Gregory SA: Selective inhibition of cyclooxygenase (COX)-2 reverses inflammation and expression of COX-2 and interleukin 6 in rat adjuvant arthritis. J Clin Invest. 97:2672–2679. 1996.PubMed/NCBI View Article : Google Scholar

16 

Livak KJ and Schmittgen TD: Analysis of relative gene expression data using real-time quantitative PCR and the 2(-Delta Delta C(T)) method. Methods. 25:402–408. 2001.PubMed/NCBI View Article : Google Scholar

17 

Ratneswaran A, Rockel JS and Kapoor M: Understanding osteoarthritis pathogenesis: A multiomics system-based approach. Curr Opin Rheumatol. 32:80–91. 2020.PubMed/NCBI View Article : Google Scholar

18 

Lambova SN and Müller-Ladner U: Osteoarthritis-current insights in pathogenesis, diagnosis and treatment. Curr Rheumatol Rev. 14:91–97. 2018.PubMed/NCBI View Article : Google Scholar

19 

Johnson CI, Argyle DJ and Clements DN: In vitro models for the study of osteoarthritis. Vet J. 209:40–49. 2016.PubMed/NCBI View Article : Google Scholar

20 

Geyer M and Schonfeld C: Novel insights into the pathogenesis of osteoarthritis. Curr Rheumatol Rev. 14:98–107. 2018.PubMed/NCBI View Article : Google Scholar

21 

Sinha VR, Kumar RV and Singh G: Ketorolac tromethamine formulations: An overview. Expert Opin Drug Deliv. 6:961–975. 2009.PubMed/NCBI View Article : Google Scholar

22 

Ketorolac for Pain Management: A Review of the Clinical Evidence. CADTH Rapid Response Reports. Canadian Agency for Drugs and Technologies in Health, Ottawa, ON, 2014.

23 

Wojdasiewicz P, Poniatowski LA and Szukiewicz D: The role of inflammatory and anti-inflammatory cytokines in the pathogenesis of osteoarthritis. Mediators Inflamm. 2014(561459)2014.PubMed/NCBI View Article : Google Scholar

24 

Rahmati M, Mobasheri A and Mozafari M: Inflammatory mediators in osteoarthritis: A critical review of the state-of-the-art, current prospects, and future challenges. Bone. 85:81–90. 2016.PubMed/NCBI View Article : Google Scholar

25 

Lv FH, Yin HL, He YQ, Wu HM, Kong J, Chai XY and Zhang SR: Effects of curcumin on the apoptosis of cardiomyocytes and the expression of NF-κB, PPAR-γ and Bcl-2 in rats with myocardial infarction injury. Exp Ther Med. 12:3877–3884. 2016.PubMed/NCBI View Article : Google Scholar

26 

Hunter CA and Jones SA: Corrigendum: IL-6 as a keystone cytokine in health and disease. Nat Immunol. 18(1271)2017.PubMed/NCBI View Article : Google Scholar

27 

Yin J, Xia W, Li Y, Guo C, Zhang Y, Huang S, Jia Z and Zhang A: COX-2 mediates PM2.5-induced apoptosis and inflammation in vascular endothelial cells. Am J Transl Res. 9:3967–3976. 2017.PubMed/NCBI

28 

Facchini A, Stanic I, Cetrullo S, Borzi RM, Filardo G and Flamigni F: Sulforaphane protects human chondrocytes against cell death induced by various stimuli. J Cell Physiol. 226:1771–1779. 2011.PubMed/NCBI View Article : Google Scholar

29 

Lepetsos P and Papavassiliou AG: ROS/oxidative stress signaling in osteoarthritis. Biochim Biophys Acta. 1862:576–591. 2016.PubMed/NCBI View Article : Google Scholar

30 

Srivastava S, Saksena AK, Khattri S, Kumar S and Dagur RS: Curcuma longa extract reduces inflammatory and oxidative stress biomarkers in osteoarthritis of knee: A four-month, double-blind, randomized, placebo-controlled trial. Inflammopharmacology. 24:377–388. 2016.PubMed/NCBI View Article : Google Scholar

31 

Daheshia M and Yao JQ: The interleukin 1beta pathway in the pathogenesis of osteoarthritis. J Rheumatol. 35:2306–2312. 2008.PubMed/NCBI View Article : Google Scholar

32 

Nummenmaa E, Hamalainen M, Moilanen T, Vuolteenaho K and Moilanen E: Effects of FGF-2 and FGF receptor antagonists on MMP enzymes, aggrecan, and type II collagen in primary human OA chondrocytes. Scand J Rheumatol. 44:321–330. 2015.PubMed/NCBI View Article : Google Scholar

33 

Wieland HA, Michaelis M, Kirschbaum BJ and Rudolphi KA: Osteoarthritis-an untreatable disease? Nat Rev Drug Discov. 4:331–344. 2005.PubMed/NCBI View Article : Google Scholar

34 

Gooljarsingh LT, Lakdawala A, Coppo F, Luo L, Fields GB, Tummino PJ and Gontarek RR: Characterization of an exosite binding inhibitor of matrix metalloproteinase 13. Protein Sci. 17:66–71. 2008.PubMed/NCBI View Article : Google Scholar

Related Articles

  • Abstract
  • View
  • Download
  • Twitter
Copy and paste a formatted citation
Spandidos Publications style
Liu C and Chen Y: Ketorolac tromethamine alleviates IL‑1β‑induced chondrocyte injury by inhibiting COX‑2 expression. Exp Ther Med 23: 337, 2022.
APA
Liu, C., & Chen, Y. (2022). Ketorolac tromethamine alleviates IL‑1β‑induced chondrocyte injury by inhibiting COX‑2 expression. Experimental and Therapeutic Medicine, 23, 337. https://doi.org/10.3892/etm.2022.11267
MLA
Liu, C., Chen, Y."Ketorolac tromethamine alleviates IL‑1β‑induced chondrocyte injury by inhibiting COX‑2 expression". Experimental and Therapeutic Medicine 23.5 (2022): 337.
Chicago
Liu, C., Chen, Y."Ketorolac tromethamine alleviates IL‑1β‑induced chondrocyte injury by inhibiting COX‑2 expression". Experimental and Therapeutic Medicine 23, no. 5 (2022): 337. https://doi.org/10.3892/etm.2022.11267
Copy and paste a formatted citation
x
Spandidos Publications style
Liu C and Chen Y: Ketorolac tromethamine alleviates IL‑1β‑induced chondrocyte injury by inhibiting COX‑2 expression. Exp Ther Med 23: 337, 2022.
APA
Liu, C., & Chen, Y. (2022). Ketorolac tromethamine alleviates IL‑1β‑induced chondrocyte injury by inhibiting COX‑2 expression. Experimental and Therapeutic Medicine, 23, 337. https://doi.org/10.3892/etm.2022.11267
MLA
Liu, C., Chen, Y."Ketorolac tromethamine alleviates IL‑1β‑induced chondrocyte injury by inhibiting COX‑2 expression". Experimental and Therapeutic Medicine 23.5 (2022): 337.
Chicago
Liu, C., Chen, Y."Ketorolac tromethamine alleviates IL‑1β‑induced chondrocyte injury by inhibiting COX‑2 expression". Experimental and Therapeutic Medicine 23, no. 5 (2022): 337. https://doi.org/10.3892/etm.2022.11267
Follow us
  • Twitter
  • LinkedIn
  • Facebook
About
  • Spandidos Publications
  • Careers
  • Cookie Policy
  • Privacy Policy
How can we help?
  • Help
  • Live Chat
  • Contact
  • Email to our Support Team