Spandidos Publications Logo
  • About
    • About Spandidos
    • Aims and Scopes
    • Abstracting and Indexing
    • Editorial Policies
    • Reprints and Permissions
    • Job Opportunities
    • Terms and Conditions
    • Contact
  • Journals
    • All Journals
    • Oncology Letters
      • Oncology Letters
      • Information for Authors
      • Editorial Policies
      • Editorial Board
      • Aims and Scope
      • Abstracting and Indexing
      • Bibliographic Information
      • Archive
    • International Journal of Oncology
      • International Journal of Oncology
      • Information for Authors
      • Editorial Policies
      • Editorial Board
      • Aims and Scope
      • Abstracting and Indexing
      • Bibliographic Information
      • Archive
    • Molecular and Clinical Oncology
      • Molecular and Clinical Oncology
      • Information for Authors
      • Editorial Policies
      • Editorial Board
      • Aims and Scope
      • Abstracting and Indexing
      • Bibliographic Information
      • Archive
    • Experimental and Therapeutic Medicine
      • Experimental and Therapeutic Medicine
      • Information for Authors
      • Editorial Policies
      • Editorial Board
      • Aims and Scope
      • Abstracting and Indexing
      • Bibliographic Information
      • Archive
    • International Journal of Molecular Medicine
      • International Journal of Molecular Medicine
      • Information for Authors
      • Editorial Policies
      • Editorial Board
      • Aims and Scope
      • Abstracting and Indexing
      • Bibliographic Information
      • Archive
    • Biomedical Reports
      • Biomedical Reports
      • Information for Authors
      • Editorial Policies
      • Editorial Board
      • Aims and Scope
      • Abstracting and Indexing
      • Bibliographic Information
      • Archive
    • Oncology Reports
      • Oncology Reports
      • Information for Authors
      • Editorial Policies
      • Editorial Board
      • Aims and Scope
      • Abstracting and Indexing
      • Bibliographic Information
      • Archive
    • Molecular Medicine Reports
      • Molecular Medicine Reports
      • Information for Authors
      • Editorial Policies
      • Editorial Board
      • Aims and Scope
      • Abstracting and Indexing
      • Bibliographic Information
      • Archive
    • World Academy of Sciences Journal
      • World Academy of Sciences Journal
      • Information for Authors
      • Editorial Policies
      • Editorial Board
      • Aims and Scope
      • Abstracting and Indexing
      • Bibliographic Information
      • Archive
    • International Journal of Functional Nutrition
      • International Journal of Functional Nutrition
      • Information for Authors
      • Editorial Policies
      • Editorial Board
      • Aims and Scope
      • Abstracting and Indexing
      • Bibliographic Information
      • Archive
    • International Journal of Epigenetics
      • International Journal of Epigenetics
      • Information for Authors
      • Editorial Policies
      • Editorial Board
      • Aims and Scope
      • Abstracting and Indexing
      • Bibliographic Information
      • Archive
    • Medicine International
      • Medicine International
      • Information for Authors
      • Editorial Policies
      • Editorial Board
      • Aims and Scope
      • Abstracting and Indexing
      • Bibliographic Information
      • Archive
  • Articles
  • Information
    • Information for Authors
    • Information for Reviewers
    • Information for Librarians
    • Information for Advertisers
    • Conferences
  • Language Editing
Spandidos Publications Logo
  • About
    • About Spandidos
    • Aims and Scopes
    • Abstracting and Indexing
    • Editorial Policies
    • Reprints and Permissions
    • Job Opportunities
    • Terms and Conditions
    • Contact
  • Journals
    • All Journals
    • Biomedical Reports
      • Information for Authors
      • Editorial Policies
      • Editorial Board
      • Aims and Scope
      • Abstracting and Indexing
      • Bibliographic Information
      • Archive
    • Experimental and Therapeutic Medicine
      • Information for Authors
      • Editorial Policies
      • Editorial Board
      • Aims and Scope
      • Abstracting and Indexing
      • Bibliographic Information
      • Archive
    • International Journal of Epigenetics
      • Information for Authors
      • Editorial Policies
      • Editorial Board
      • Aims and Scope
      • Abstracting and Indexing
      • Bibliographic Information
      • Archive
    • International Journal of Functional Nutrition
      • Information for Authors
      • Editorial Policies
      • Editorial Board
      • Aims and Scope
      • Abstracting and Indexing
      • Bibliographic Information
      • Archive
    • International Journal of Molecular Medicine
      • Information for Authors
      • Editorial Policies
      • Editorial Board
      • Aims and Scope
      • Abstracting and Indexing
      • Bibliographic Information
      • Archive
    • International Journal of Oncology
      • Information for Authors
      • Editorial Policies
      • Editorial Board
      • Aims and Scope
      • Abstracting and Indexing
      • Bibliographic Information
      • Archive
    • Medicine International
      • Information for Authors
      • Editorial Policies
      • Editorial Board
      • Aims and Scope
      • Abstracting and Indexing
      • Bibliographic Information
      • Archive
    • Molecular and Clinical Oncology
      • Information for Authors
      • Editorial Policies
      • Editorial Board
      • Aims and Scope
      • Abstracting and Indexing
      • Bibliographic Information
      • Archive
    • Molecular Medicine Reports
      • Information for Authors
      • Editorial Policies
      • Editorial Board
      • Aims and Scope
      • Abstracting and Indexing
      • Bibliographic Information
      • Archive
    • Oncology Letters
      • Information for Authors
      • Editorial Policies
      • Editorial Board
      • Aims and Scope
      • Abstracting and Indexing
      • Bibliographic Information
      • Archive
    • Oncology Reports
      • Information for Authors
      • Editorial Policies
      • Editorial Board
      • Aims and Scope
      • Abstracting and Indexing
      • Bibliographic Information
      • Archive
    • World Academy of Sciences Journal
      • Information for Authors
      • Editorial Policies
      • Editorial Board
      • Aims and Scope
      • Abstracting and Indexing
      • Bibliographic Information
      • Archive
  • Articles
  • Information
    • For Authors
    • For Reviewers
    • For Librarians
    • For Advertisers
    • Conferences
  • Language Editing
Login Register Submit
  • This site uses cookies
  • You can change your cookie settings at any time by following the instructions in our Cookie Policy. To find out more, you may read our Privacy Policy.

    I agree
Search articles by DOI, keyword, author or affiliation
Search
Advanced Search
presentation
Experimental and Therapeutic Medicine
Join Editorial Board Propose a Special Issue
Print ISSN: 1792-0981 Online ISSN: 1792-1015
Journal Cover
June-2022 Volume 23 Issue 6

Full Size Image

Sign up for eToc alerts
Recommend to Library

Journals

International Journal of Molecular Medicine

International Journal of Molecular Medicine

International Journal of Molecular Medicine is an international journal devoted to molecular mechanisms of human disease.

International Journal of Oncology

International Journal of Oncology

International Journal of Oncology is an international journal devoted to oncology research and cancer treatment.

Molecular Medicine Reports

Molecular Medicine Reports

Covers molecular medicine topics such as pharmacology, pathology, genetics, neuroscience, infectious diseases, molecular cardiology, and molecular surgery.

Oncology Reports

Oncology Reports

Oncology Reports is an international journal devoted to fundamental and applied research in Oncology.

Experimental and Therapeutic Medicine

Experimental and Therapeutic Medicine

Experimental and Therapeutic Medicine is an international journal devoted to laboratory and clinical medicine.

Oncology Letters

Oncology Letters

Oncology Letters is an international journal devoted to Experimental and Clinical Oncology.

Biomedical Reports

Biomedical Reports

Explores a wide range of biological and medical fields, including pharmacology, genetics, microbiology, neuroscience, and molecular cardiology.

Molecular and Clinical Oncology

Molecular and Clinical Oncology

International journal addressing all aspects of oncology research, from tumorigenesis and oncogenes to chemotherapy and metastasis.

World Academy of Sciences Journal

World Academy of Sciences Journal

Multidisciplinary open-access journal spanning biochemistry, genetics, neuroscience, environmental health, and synthetic biology.

International Journal of Functional Nutrition

International Journal of Functional Nutrition

Open-access journal combining biochemistry, pharmacology, immunology, and genetics to advance health through functional nutrition.

International Journal of Epigenetics

International Journal of Epigenetics

Publishes open-access research on using epigenetics to advance understanding and treatment of human disease.

Medicine International

Medicine International

An International Open Access Journal Devoted to General Medicine.

Journal Cover
June-2022 Volume 23 Issue 6

Full Size Image

Sign up for eToc alerts
Recommend to Library

  • Article
  • Citations
    • Cite This Article
    • Download Citation
    • Create Citation Alert
    • Remove Citation Alert
    • Cited By
  • Similar Articles
    • Related Articles (in Spandidos Publications)
    • Similar Articles (Google Scholar)
    • Similar Articles (PubMed)
  • Download PDF
  • Download XML
  • View XML
Article Open Access

LIN28A alleviates inflammation, oxidative stress, osteogenic differentiation and mineralization in lipopolysaccharide (LPS)‑treated human periodontal ligament stem cells

  • Authors:
    • Ling Guo
    • Liang Li
  • View Affiliations / Copyright

    Affiliations: Stomatology Clinic, Meizhou People's Hospital, Meizhou Academy of Medical Sciences, Meizhou, Guangdong 514000, P.R. China, Department of Stomatology, Xiangfang General Hospital, Heilongjiang Provincial Hospital, Harbin Institute of Technology, Harbin, Heilongjiang 150000, P.R. China
    Copyright: © Guo et al. This is an open access article distributed under the terms of Creative Commons Attribution License.
  • Article Number: 411
    |
    Published online on: April 27, 2022
       https://doi.org/10.3892/etm.2022.11338
  • Expand metrics +
Metrics: Total Views: 0 (Spandidos Publications: | PMC Statistics: )
Metrics: Total PDF Downloads: 0 (Spandidos Publications: | PMC Statistics: )
Cited By (CrossRef): 0 citations Loading Articles...

This article is mentioned in:



Abstract

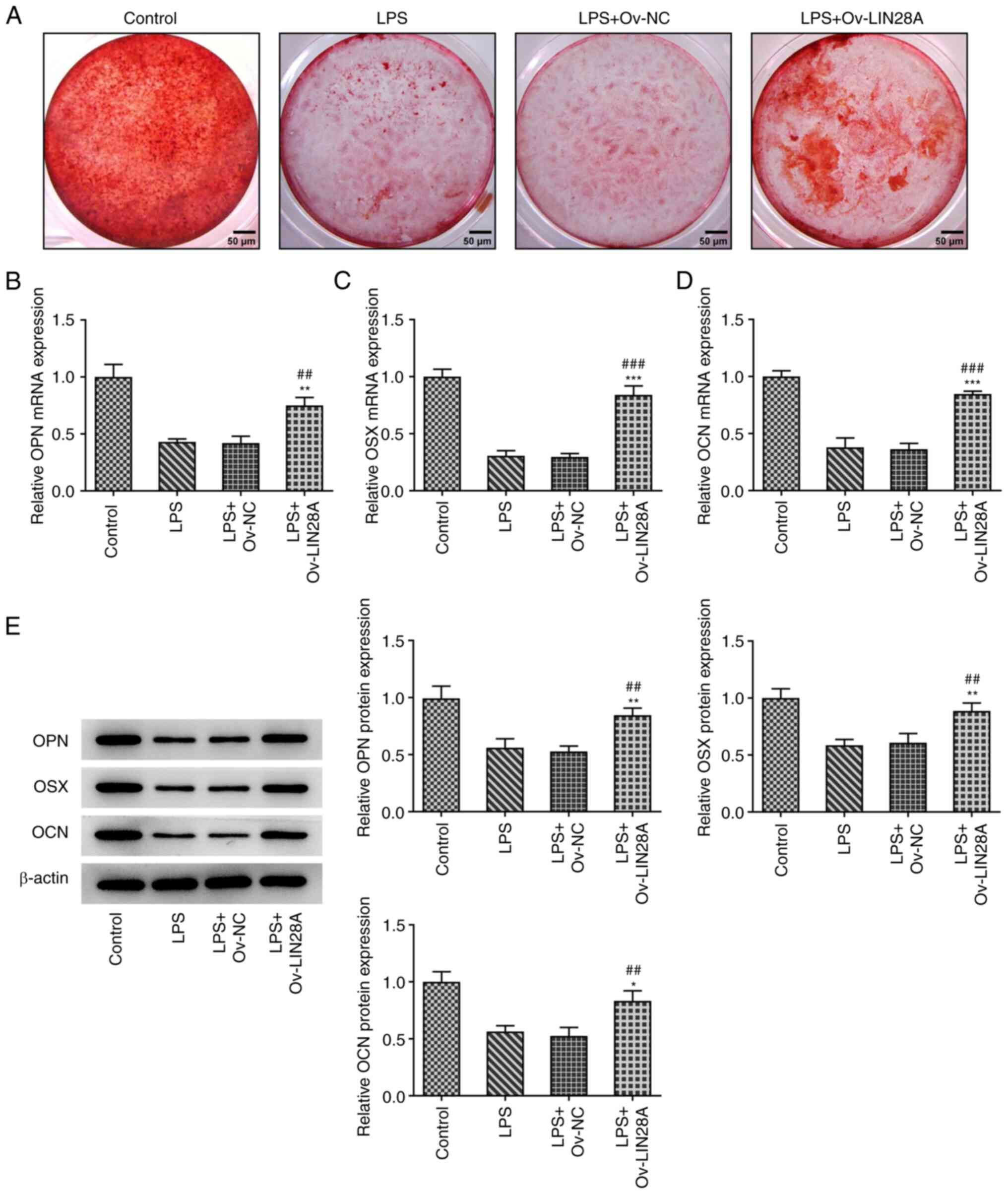
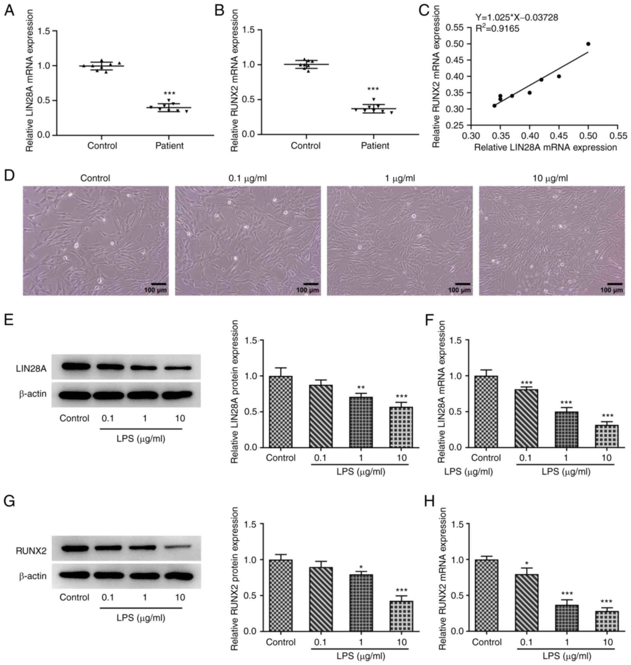
Periodontitis is a complex dental condition that has a number of different etiologies. Lin‑28 homolog A (LIN28A) has been previously reported to regulate inflammation, where its expression levels have been indicated to be lower in periodontal tissues following periodontitis. However, there is a lack of evidence to indicate the precise role of LIN28A in periodontitis. In the present study, LIN28A and Runt‑related transcription factor 2 (RUNX2) expression were measured in human periodontal biopsy tissues using reverse transcription‑quantitative PCR (RT‑qPCR). RT‑qPCR and western blot analyses were also used to measure LIN28A and RUNX2 expression in human periodontal ligament stem cells (hPDLSCs) following lipopolysaccharide (LPS) induction. Following construction of the LIN28A overexpression plasmid, the expression of LIN28A, RUNX2, osteopontin, osterix and osteocalcin were detected using RT‑qPCR and western blotting. Additionally, RT‑qPCR was used for the detection of proinflammatory biomarkers (IL‑8, IL‑1β and IL‑6) and alkaline phosphatase (ALP) expression. Protein expression of intranuclear and cytoplasmic NF‑κB p65 and NF‑κB p65 phosphorylation were assessed using western blot analysis. The expression of antioxidant factors including SOD and GSH were determined using corresponding commercial assay kits. ALP and the mineralization capacity of hPDLSCs were detected by ALP activity assay and Alizarin red staining. The expression of LIN28A was found to be decreased in periodontal biopsy tissues from periodontitis patients compared with normal tissues and LPS‑induced hPDLSCs compared with untreated hPDLSCs, which was positively correlated with RUNX2 expression. LIN28A overexpression was revealed to attenuate inflammatory damage and oxidative stress whilst improving ALP active damage, restoring RUNX2 expression and osteoblastic mineralization in LPS‑induced hPDLSCs. In conclusion, the present study suggests that LIN28A serves a key role as a mediator of osteoblast differentiation and mineralization. In addition, LIN28A was able to alleviate inflammatory injury and oxidative stress in LPS‑induced hPDLSCs.
View Figures

Figure 1

Figure 2

Figure 3

Figure 4

View References

1 

Sanz M, Marco Del Castillo A, Jepsen S, Gonzalez-Juanatey JR, D'Aiuto F, Bouchard P, Chapple I, Dietrich T, Gotsman I, Graziani F, et al: Periodontitis and cardiovascular diseases: Consensus report. J Clin Periodontol. 47:268–288. 2020.PubMed/NCBI View Article : Google Scholar

2 

Slots J: Periodontitis: Facts, fallacies and the future. Periodontology 2000. 75:7–23. 2017.PubMed/NCBI View Article : Google Scholar

3 

Venugopal P, Koshy T, Lavu V, Ranga Rao S, Ramasamy S, Hariharan S and Venkatesan V: Differential expression of microRNAs let-7a, miR-125b, miR-100, and miR-21 and interaction with NF-kB pathway genes in periodontitis pathogenesis. J Cell Physiol. 233:5877–5884. 2018.PubMed/NCBI View Article : Google Scholar

4 

Papapanou PN, Sanz M, Buduneli N, Dietrich T, Feres M, Fine DH, Flemmig TF, Garcia R, Giannobile WV, Graziani F, et al: Periodontitis: Consensus report of workgroup 2 of the 2017 world workshop on the classification of periodontal and peri-implant diseases and conditions. J Clin Periodontol. 45 (Suppl 20):S162–S170. 2018.PubMed/NCBI View Article : Google Scholar

5 

Sanz M, Herrera D, Kebschull M, Chapple I, Jepsen S, Beglundh T, Sculean A and Tonetti MS: EFP Workshop Participants and Methodological Consultants. Treatment of stage I-III periodontitis-The EFP S3 level clinical practice guideline. J Clin Periodontol. 47 (Suppl 22):S4–S60. 2020.PubMed/NCBI View Article : Google Scholar

6 

Righolt AJ, Jevdjevic M, Marcenes W and Listl S: Global-, regional-, and country-level economic impacts of dental diseases in 2015. J Dent Res. 97:501–507. 2018.PubMed/NCBI View Article : Google Scholar

7 

Shyh-Chang N and Daley GQ: Lin28: Primal regulator of growth and metabolism in stem cells. Cell Stem Cell. 12:395–406. 2013.PubMed/NCBI View Article : Google Scholar

8 

Ma F, Du X, Wei Y, Zhou Z, Clotaire DZJ, Li N, Peng S, Li G and Hua J: LIN28A activates the transcription of NANOG in dairy goat male germline stem cells. J Cell Physiol. 234:8113–8121. 2019.PubMed/NCBI View Article : Google Scholar

9 

Zhong Y, Cao L, Ma H, Wang Q, Wei P, Yang J, Mo Y, Cao L, Shuai C and Peng S: Lin28A regulates stem-like properties of ovarian cancer cells by enriching RAN and HSBP1 mRNA and up-regulating its protein expression. Int J Biol Sci. 16:1941–1953. 2020.PubMed/NCBI View Article : Google Scholar

10 

Rhee YH, Kim TH, Jo AY, Chang MY, Park CH, Kim SM, Song JJ, Oh SM, Yi SH, Kim HH, et al: LIN28A enhances the therapeutic potential of cultured neural stem cells in a Parkinson's disease model. Brain. 139:2722–2739. 2016.PubMed/NCBI View Article : Google Scholar

11 

Park JH, Park BW, Kang YH, Byun SH, Hwang SC, Kim DR, Woo DK and Byun JH: Lin28a enhances in vitro osteoblastic differentiation of human periosteum-derived cells. Cell Biochem Funct. 35:497–509. 2017.PubMed/NCBI View Article : Google Scholar

12 

Li X, Liang T, Chen SS, Wang M, Wang R, Li K, Wang JC, Xu CW, Du N, Qin S and Ren H: Matrine suppression of self-renewal was dependent on regulation of LIN28A/Let-7 pathway in breast cancer stem cells. J Cell Biochem. 121:2139–2149. 2020.PubMed/NCBI View Article : Google Scholar

13 

McDaniel K, Huang L, Sato K, Wu N, Annable T, Zhou T, Ramos-Lorenzo S, Wan Y, Huang Q, Francis H, et al: The let-7/Lin28 axis regulates activation of hepatic stellate cells in alcoholic liver injury. J Biol Chem. 292:11336–11347. 2017.PubMed/NCBI View Article : Google Scholar

14 

Lam JS, Anderson EM and Hao Y: LPS quantitation procedures. Methods Mol Biol. 1149:375–402. 2014.PubMed/NCBI View Article : Google Scholar

15 

Cao Y, Chen J, Ren G, Zhang Y, Tan X and Yang L: Punicalagin prevents inflammation in LPS-induced RAW264.7 macrophages by inhibiting FoxO3a/autophagy signaling pathway. Nutrients. 11(2794)2019.PubMed/NCBI View Article : Google Scholar

16 

Shah SA, Khan M, Jo MH, Jo MG, Amin FU and Kim MO: Melatonin stimulates the SIRT1/Nrf2 signaling pathway counteracting lipopolysaccharide (LPS)-induced oxidative stress to rescue postnatal rat brain. CNS Neurosci Ther. 23:33–44. 2017.PubMed/NCBI View Article : Google Scholar

17 

Cai P, Cai T, Li X, Fan L, Chen G, Yu B and Liu T: Herbacetin treatment remitted LPS induced inhibition of osteoblast differentiation through blocking AKT/NF-κB signaling pathway. Am J Transl Res. 11:865–874. 2019.PubMed/NCBI

18 

Ning T, Shao J, Zhang X, Luo X, Huang X, Wu H, Xu S, Wu B and Ma D: Ageing affects the proliferation and mineralization of rat dental pulp stem cells under inflammatory conditions. Int Endod J. 53:72–83. 2020.PubMed/NCBI View Article : Google Scholar

19 

He Q, Yang S, Gu X, Li M, Wang C and Wei F: Long noncoding RNA TUG1 facilitates osteogenic differentiation of periodontal ligament stem cells via interacting with Lin28A. Cell Death Dis. 9(455)2018.PubMed/NCBI View Article : Google Scholar

20 

Livak KJ and Schmittgen TD: Analysis of relative gene expression data using real-time quantitative PCR and the 2(-Delta Delta C(T)) method. Methods. 25:402–408. 2001.PubMed/NCBI View Article : Google Scholar

21 

Jang S, Jang S, Kim SY, Ko J, Kim E, Park JY, Hyung H, Lee JH, Lim SG, Park S, et al: Overexpression of Lin28a aggravates psoriasis-like phenotype by regulating the proliferation and differentiation of keratinocytes. J Inflamm Res. 14:4299–4312. 2021.PubMed/NCBI View Article : Google Scholar

22 

Luo J, Zou H, Deng L, Sun X, Yuan P and Li P: Lin28 inhibits the differentiation from mouse embryonic stem cells to glial lineage cells through upregulation of Yap1. Stem Cells Int. 2021(6674283)2021.PubMed/NCBI View Article : Google Scholar

23 

Nowak JS, Choudhury NR, de Lima Alves F, Rappsilber J and Michlewski G: Lin28a regulates neuronal differentiation and controls miR-9 production. Nat Commun. 5(3687)2014.PubMed/NCBI View Article : Google Scholar

24 

Faas L, Warrander FC, Maguire R, Ramsbottom SA, Quinn D, Genever P and Isaacs HV: Lin28 proteins are required for germ layer specification in xenopus. Development. 140:976–986. 2013.PubMed/NCBI View Article : Google Scholar

25 

Viswanathan SR and Daley GQ: Lin28: A microRNA regulator with a macro role. Cell. 140:445–449. 2010.PubMed/NCBI View Article : Google Scholar

26 

Komori T: Roles of Runx2 in skeletal development. Adv Exp Med Biol. 962:83–93. 2017.PubMed/NCBI View Article : Google Scholar

27 

Komori T: Regulation of osteoblast differentiation by transcription factors. J Cell Biochem. 99:1233–1239. 2006.PubMed/NCBI View Article : Google Scholar

28 

Sharma U, Pal D and Prasad R: Alkaline phosphatase: An overview. Indian J Clin Biochem. 29:269–278. 2014.PubMed/NCBI View Article : Google Scholar

29 

Yin N, Zhu L, Ding L, Yuan J, Du L, Pan M, Xue F and Xiao H: MiR-135-5p promotes osteoblast differentiation by targeting HIF1AN in MC3T3-E1 cells. Cell Mol Biol Lett. 24(51)2019.PubMed/NCBI View Article : Google Scholar

30 

An J, Yang H, Zhang Q, Liu C, Zhao J, Zhang L and Chen B: Natural products for treatment of osteoporosis: The effects and mechanisms on promoting osteoblast-mediated bone formation. Life Sci. 147:46–58. 2016.PubMed/NCBI View Article : Google Scholar

31 

Ni SY, Xu WT, Liao GY, Wang YL and Li J: LncRNA HOTAIR promotes LPS-induced inflammation and apoptosis of cardiomyocytes via Lin28-mediated PDCD4 stability. Inflammation. 44:1452–1463. 2021.PubMed/NCBI View Article : Google Scholar

32 

Yue Y, Zhang D, Jiang S, Li A, Guo A, Wu X, Xia X, Cheng H, Tao T and Gu X: LIN28 expression in rat spinal cord after injury. Neurochem Res. 39:862–874. 2014.PubMed/NCBI View Article : Google Scholar

33 

Iliopoulos D, Hirsch HA and Struhl K: An epigenetic switch involving NF-kappaB, Lin28, Let-7 MicroRNA, and IL6 links inflammation to cell transformation. Cell. 139:693–706. 2009.PubMed/NCBI View Article : Google Scholar

34 

Chawla M, Roy P and Basak S: Role of the NF-κB system in context-specific tuning of the inflammatory gene response. Curr Opin Immunol. 68:21–27. 2021.PubMed/NCBI View Article : Google Scholar

35 

Barnabei L, Laplantine E, Mbongo W, Rieux-Laucat F and Weil R: NF-κB: At the borders of autoimmunity and inflammation. Front Immunol. 12(716469)2021.PubMed/NCBI View Article : Google Scholar

36 

Newsholme P, Cruzat VF, Keane KN, Carlessi R and de Bittencourt PI Jr: Molecular mechanisms of ROS production and oxidative stress in diabetes. Biochem J. 473:4527–4550. 2016.PubMed/NCBI View Article : Google Scholar

37 

Djordjevic A, Spasic S, Jovanovic-Galovic A, Djordjevic R and Grubor-Lajsic G: Oxidative stress in diabetic pregnancy: SOD, CAT and GSH-Px activity and lipid peroxidation products. J Matern Fetal Neonatal Med. 16:367–372. 2004.PubMed/NCBI View Article : Google Scholar

38 

Zhang M, Niu X, Hu J, Yuan Y, Sun S, Wang J, Yu W, Wang C, Sun D and Wang H: Lin28a protects against hypoxia/reoxygenation induced cardiomyocytes apoptosis by alleviating mitochondrial dysfunction under high glucose/high fat conditions. PLoS One. 9(e110580)2014.PubMed/NCBI View Article : Google Scholar

Related Articles

  • Abstract
  • View
  • Download
  • Twitter
Copy and paste a formatted citation
Spandidos Publications style
Guo L and Li L: LIN28A alleviates inflammation, oxidative stress, osteogenic differentiation and mineralization in lipopolysaccharide (LPS)‑treated human periodontal ligament stem cells. Exp Ther Med 23: 411, 2022.
APA
Guo, L., & Li, L. (2022). LIN28A alleviates inflammation, oxidative stress, osteogenic differentiation and mineralization in lipopolysaccharide (LPS)‑treated human periodontal ligament stem cells. Experimental and Therapeutic Medicine, 23, 411. https://doi.org/10.3892/etm.2022.11338
MLA
Guo, L., Li, L."LIN28A alleviates inflammation, oxidative stress, osteogenic differentiation and mineralization in lipopolysaccharide (LPS)‑treated human periodontal ligament stem cells". Experimental and Therapeutic Medicine 23.6 (2022): 411.
Chicago
Guo, L., Li, L."LIN28A alleviates inflammation, oxidative stress, osteogenic differentiation and mineralization in lipopolysaccharide (LPS)‑treated human periodontal ligament stem cells". Experimental and Therapeutic Medicine 23, no. 6 (2022): 411. https://doi.org/10.3892/etm.2022.11338
Copy and paste a formatted citation
x
Spandidos Publications style
Guo L and Li L: LIN28A alleviates inflammation, oxidative stress, osteogenic differentiation and mineralization in lipopolysaccharide (LPS)‑treated human periodontal ligament stem cells. Exp Ther Med 23: 411, 2022.
APA
Guo, L., & Li, L. (2022). LIN28A alleviates inflammation, oxidative stress, osteogenic differentiation and mineralization in lipopolysaccharide (LPS)‑treated human periodontal ligament stem cells. Experimental and Therapeutic Medicine, 23, 411. https://doi.org/10.3892/etm.2022.11338
MLA
Guo, L., Li, L."LIN28A alleviates inflammation, oxidative stress, osteogenic differentiation and mineralization in lipopolysaccharide (LPS)‑treated human periodontal ligament stem cells". Experimental and Therapeutic Medicine 23.6 (2022): 411.
Chicago
Guo, L., Li, L."LIN28A alleviates inflammation, oxidative stress, osteogenic differentiation and mineralization in lipopolysaccharide (LPS)‑treated human periodontal ligament stem cells". Experimental and Therapeutic Medicine 23, no. 6 (2022): 411. https://doi.org/10.3892/etm.2022.11338
Follow us
  • Twitter
  • LinkedIn
  • Facebook
About
  • Spandidos Publications
  • Careers
  • Cookie Policy
  • Privacy Policy
How can we help?
  • Help
  • Live Chat
  • Contact
  • Email to our Support Team