Spandidos Publications Logo
  • About
    • About Spandidos
    • Aims and Scopes
    • Abstracting and Indexing
    • Editorial Policies
    • Reprints and Permissions
    • Job Opportunities
    • Terms and Conditions
    • Contact
  • Journals
    • All Journals
    • Oncology Letters
      • Oncology Letters
      • Information for Authors
      • Editorial Policies
      • Editorial Board
      • Aims and Scope
      • Abstracting and Indexing
      • Bibliographic Information
      • Archive
    • International Journal of Oncology
      • International Journal of Oncology
      • Information for Authors
      • Editorial Policies
      • Editorial Board
      • Aims and Scope
      • Abstracting and Indexing
      • Bibliographic Information
      • Archive
    • Molecular and Clinical Oncology
      • Molecular and Clinical Oncology
      • Information for Authors
      • Editorial Policies
      • Editorial Board
      • Aims and Scope
      • Abstracting and Indexing
      • Bibliographic Information
      • Archive
    • Experimental and Therapeutic Medicine
      • Experimental and Therapeutic Medicine
      • Information for Authors
      • Editorial Policies
      • Editorial Board
      • Aims and Scope
      • Abstracting and Indexing
      • Bibliographic Information
      • Archive
    • International Journal of Molecular Medicine
      • International Journal of Molecular Medicine
      • Information for Authors
      • Editorial Policies
      • Editorial Board
      • Aims and Scope
      • Abstracting and Indexing
      • Bibliographic Information
      • Archive
    • Biomedical Reports
      • Biomedical Reports
      • Information for Authors
      • Editorial Policies
      • Editorial Board
      • Aims and Scope
      • Abstracting and Indexing
      • Bibliographic Information
      • Archive
    • Oncology Reports
      • Oncology Reports
      • Information for Authors
      • Editorial Policies
      • Editorial Board
      • Aims and Scope
      • Abstracting and Indexing
      • Bibliographic Information
      • Archive
    • Molecular Medicine Reports
      • Molecular Medicine Reports
      • Information for Authors
      • Editorial Policies
      • Editorial Board
      • Aims and Scope
      • Abstracting and Indexing
      • Bibliographic Information
      • Archive
    • World Academy of Sciences Journal
      • World Academy of Sciences Journal
      • Information for Authors
      • Editorial Policies
      • Editorial Board
      • Aims and Scope
      • Abstracting and Indexing
      • Bibliographic Information
      • Archive
    • International Journal of Functional Nutrition
      • International Journal of Functional Nutrition
      • Information for Authors
      • Editorial Policies
      • Editorial Board
      • Aims and Scope
      • Abstracting and Indexing
      • Bibliographic Information
      • Archive
    • International Journal of Epigenetics
      • International Journal of Epigenetics
      • Information for Authors
      • Editorial Policies
      • Editorial Board
      • Aims and Scope
      • Abstracting and Indexing
      • Bibliographic Information
      • Archive
    • Medicine International
      • Medicine International
      • Information for Authors
      • Editorial Policies
      • Editorial Board
      • Aims and Scope
      • Abstracting and Indexing
      • Bibliographic Information
      • Archive
  • Articles
  • Information
    • Information for Authors
    • Information for Reviewers
    • Information for Librarians
    • Information for Advertisers
    • Conferences
  • Language Editing
Spandidos Publications Logo
  • About
    • About Spandidos
    • Aims and Scopes
    • Abstracting and Indexing
    • Editorial Policies
    • Reprints and Permissions
    • Job Opportunities
    • Terms and Conditions
    • Contact
  • Journals
    • All Journals
    • Biomedical Reports
      • Information for Authors
      • Editorial Policies
      • Editorial Board
      • Aims and Scope
      • Abstracting and Indexing
      • Bibliographic Information
      • Archive
    • Experimental and Therapeutic Medicine
      • Information for Authors
      • Editorial Policies
      • Editorial Board
      • Aims and Scope
      • Abstracting and Indexing
      • Bibliographic Information
      • Archive
    • International Journal of Epigenetics
      • Information for Authors
      • Editorial Policies
      • Editorial Board
      • Aims and Scope
      • Abstracting and Indexing
      • Bibliographic Information
      • Archive
    • International Journal of Functional Nutrition
      • Information for Authors
      • Editorial Policies
      • Editorial Board
      • Aims and Scope
      • Abstracting and Indexing
      • Bibliographic Information
      • Archive
    • International Journal of Molecular Medicine
      • Information for Authors
      • Editorial Policies
      • Editorial Board
      • Aims and Scope
      • Abstracting and Indexing
      • Bibliographic Information
      • Archive
    • International Journal of Oncology
      • Information for Authors
      • Editorial Policies
      • Editorial Board
      • Aims and Scope
      • Abstracting and Indexing
      • Bibliographic Information
      • Archive
    • Medicine International
      • Information for Authors
      • Editorial Policies
      • Editorial Board
      • Aims and Scope
      • Abstracting and Indexing
      • Bibliographic Information
      • Archive
    • Molecular and Clinical Oncology
      • Information for Authors
      • Editorial Policies
      • Editorial Board
      • Aims and Scope
      • Abstracting and Indexing
      • Bibliographic Information
      • Archive
    • Molecular Medicine Reports
      • Information for Authors
      • Editorial Policies
      • Editorial Board
      • Aims and Scope
      • Abstracting and Indexing
      • Bibliographic Information
      • Archive
    • Oncology Letters
      • Information for Authors
      • Editorial Policies
      • Editorial Board
      • Aims and Scope
      • Abstracting and Indexing
      • Bibliographic Information
      • Archive
    • Oncology Reports
      • Information for Authors
      • Editorial Policies
      • Editorial Board
      • Aims and Scope
      • Abstracting and Indexing
      • Bibliographic Information
      • Archive
    • World Academy of Sciences Journal
      • Information for Authors
      • Editorial Policies
      • Editorial Board
      • Aims and Scope
      • Abstracting and Indexing
      • Bibliographic Information
      • Archive
  • Articles
  • Information
    • For Authors
    • For Reviewers
    • For Librarians
    • For Advertisers
    • Conferences
  • Language Editing
Login Register Submit
  • This site uses cookies
  • You can change your cookie settings at any time by following the instructions in our Cookie Policy. To find out more, you may read our Privacy Policy.

    I agree
Search articles by DOI, keyword, author or affiliation
Search
Advanced Search
presentation
Experimental and Therapeutic Medicine
Join Editorial Board Propose a Special Issue
Print ISSN: 1792-0981 Online ISSN: 1792-1015
Journal Cover
June-2022 Volume 23 Issue 6

Full Size Image

Sign up for eToc alerts
Recommend to Library

Journals

International Journal of Molecular Medicine

International Journal of Molecular Medicine

International Journal of Molecular Medicine is an international journal devoted to molecular mechanisms of human disease.

International Journal of Oncology

International Journal of Oncology

International Journal of Oncology is an international journal devoted to oncology research and cancer treatment.

Molecular Medicine Reports

Molecular Medicine Reports

Covers molecular medicine topics such as pharmacology, pathology, genetics, neuroscience, infectious diseases, molecular cardiology, and molecular surgery.

Oncology Reports

Oncology Reports

Oncology Reports is an international journal devoted to fundamental and applied research in Oncology.

Experimental and Therapeutic Medicine

Experimental and Therapeutic Medicine

Experimental and Therapeutic Medicine is an international journal devoted to laboratory and clinical medicine.

Oncology Letters

Oncology Letters

Oncology Letters is an international journal devoted to Experimental and Clinical Oncology.

Biomedical Reports

Biomedical Reports

Explores a wide range of biological and medical fields, including pharmacology, genetics, microbiology, neuroscience, and molecular cardiology.

Molecular and Clinical Oncology

Molecular and Clinical Oncology

International journal addressing all aspects of oncology research, from tumorigenesis and oncogenes to chemotherapy and metastasis.

World Academy of Sciences Journal

World Academy of Sciences Journal

Multidisciplinary open-access journal spanning biochemistry, genetics, neuroscience, environmental health, and synthetic biology.

International Journal of Functional Nutrition

International Journal of Functional Nutrition

Open-access journal combining biochemistry, pharmacology, immunology, and genetics to advance health through functional nutrition.

International Journal of Epigenetics

International Journal of Epigenetics

Publishes open-access research on using epigenetics to advance understanding and treatment of human disease.

Medicine International

Medicine International

An International Open Access Journal Devoted to General Medicine.

Journal Cover
June-2022 Volume 23 Issue 6

Full Size Image

Sign up for eToc alerts
Recommend to Library

  • Article
  • Citations
    • Cite This Article
    • Download Citation
    • Create Citation Alert
    • Remove Citation Alert
    • Cited By
  • Similar Articles
    • Related Articles (in Spandidos Publications)
    • Similar Articles (Google Scholar)
    • Similar Articles (PubMed)
  • Download PDF
  • Download XML
  • View XML
Article Open Access

Naringenin upregulates GTPCH1/eNOS to ameliorate high glucose‑induced retinal endothelial cell injury

  • Authors:
    • Bing Xue
    • Yu Wang
  • View Affiliations / Copyright

    Affiliations: Health Management Center of Dalian Second People's Hospital, Dalian, Liaoning 116011, P.R. China, Medical Department of Dalian Second People's Hospital, Dalian, Liaoning 116011, P.R. China
    Copyright: © Xue et al. This is an open access article distributed under the terms of Creative Commons Attribution License.
  • Article Number: 428
    |
    Published online on: May 5, 2022
       https://doi.org/10.3892/etm.2022.11355
  • Expand metrics +
Metrics: Total Views: 0 (Spandidos Publications: | PMC Statistics: )
Metrics: Total PDF Downloads: 0 (Spandidos Publications: | PMC Statistics: )
Cited By (CrossRef): 0 citations Loading Articles...

This article is mentioned in:



Abstract

Diabetic retinopathy (DR) is a microvascular complication of diabetes, while retinal endothelial cell (REC) dysfunction is considered the primary pathological process of DR. Naringenin, a natural flavonoid compound, exhibits therapeutic potential against multiple types of endothelial cell injury. To the best of our knowledge, however, its effect on REC injury has not been previously investigated. Therefore, the aim of the present study was to investigate the effect of naringenin on high glucose (HG)‑induced REC injury and assess the underlying mechanism. To establish a retinal injury model, human (H)RECs were treated with 30 mM glucose. Cell Counting Kit‑8 assay and TUNEL staining were used to assess the effects of naringenin on cell proliferation and apoptosis, respectively. Reactive oxygen species (ROS) levels and concentration of tetrahydrobiopterin (BH4), the essential cofactor of endothelial nitric oxide synthase (eNOS), were measured using a ROS detection kit and ELISA, respectively. The transfection efficiency of HRECs with guanosine triphosphate cyclohydrolase‑1 (GTPCH1) interfering plasmid was examined by reverse transcription‑quantitative PCR. The protein expression levels of Ki67, proliferative cell nuclear antigen (PCNA), eNOS and GTPCH1 were determined by western blot analysis. Compared with the HG‑induced group alone, co‑treatment with naringenin inhibited HG‑induced HREC apoptosis in a dose‑dependent manner, increased expression levels of the proliferation‑associated proteins Ki67 and PCNA and effectively decreased intracellular ROS levels. Furthermore, naringenin upregulated GTPCH1/eNOS signaling and promoted release of BH4. However, GTPCH1 knockdown partially reversed the ameliorative effect of naringenin on HG‑induced HREC injury. In summary, the present study suggested that naringenin effectively inhibited HG‑induced HREC apoptosis and intracellular oxidative stress, which may be associated with naringenin‑mediated GTPCH1/eNOS upregulation.

Introduction

Diabetes mellitus is a type of metabolic disease characterized by hyperglycemia (1). Long-standing hyperglycemia may lead to multiple types of tissue injury, such as eye, kidney and heart dysfunction and chronic damage of blood vessels and nerves (2-4). Diabetic retinopathy (DR) is characterized by retinal lesions and is often accompanied by abnormal angiogenesis (5). DR involves pathological characteristics, including loss of pericytes, thickening of the basement membrane and adhesion of white blood cells (6,7). Endothelial cell (EC) dysfunction serves a key role in the structure and pathophysiology of the retina (8). Therefore, novel studies and the development of drugs for improving retinal (R)EC dysfunction may promote the effective treatment of DR.

Naringenin (4',5,7-trihydroxyflavanone) is a natural flavonoid compound that is found in grapefruit, tomato and citrus fruits of the Rutaceae family (9,10). Compared with other flavonoids, naringenin is easily absorbed by the gastrointestinal tract and is characterized by its high bioavailability and low toxicity (11). Naringenin exhibits biological effects, such as antibacterial, anti-inflammatory, antioxidant, immune regulation and anti-tumor activity (12-15). Naringenin is effective in treating obesity (16), atherosclerosis (17) and diabetes (18). Zeng et al (19) demonstrated that naringenin improves high glucose (HG)-induced injury of vascular ECs. Another study revealed that naringenin exerts a protective effect against alkali-induced corneal burn by attenuating secretion of inflammatory cytokines and resisting oxidation (20). To the best of our knowledge, however, the effect of naringenin on REC injury has not been previously investigated.

Guanosine triphosphate cyclohydrolase 1 (GTPCH1), a key enzyme that catalyzes production of tetrahydrobiopterin (BH4), is involved in the synthesis of numerous hormones and neurotransmitters and serves a vital role in a series of pathophysiological processes in the body (21,22). For instance, inhibition of GTPCH1 reduces the inflammation of microglia (23). GTPCH1 participates in endothelial dysfunction in atherosclerosis (24). Nitric oxide (NO) produced by endothelial NO synthase (eNOS) serves a key role in maintaining EC homeostasis due to its anti-inflammatory and antioxidant effects. Furthermore, BH4 is a key factor involved in maintaining eNOS activity and determining the balance of NO and eNOS-produced superoxide (25). eNOS should be fully saturated with BH4 to be fully coupled with reduced nicotinamide adenine dinucleotide phosphate to be oxidized into NO. Under BH4 deficiency, eNOS functions in an ‘uncoupled’ form, resulting in generation of superoxide and H2O2 and aggravating oxidative stress responses in organisms (26,27). Previous studies showed that BH4 supplementation decreases endothelial dysfunction in patients with atherosclerosis and diabetes mellitus (28,29). Furthermore, GTPCH1 is downregulated in ECs isolated from diabetic rats with decreased BH4 levels and uncoupled eNOS (30). Multiple studies have demonstrated that GTPCH1 upregulation improves different types of EC injury, such as brain microvascular (31), palmitic acid-induced islet (32) and HG-induced aortic EC injury (22).

Therefore, the present study aimed to investigate the effect of naringenin on HG-induced REC injury and whether the effects of naringenin are associated with regulation of the GTPCH1/eNOS axis.

Materials and methods

Cell culture and treatment

Human (H)RECs were purchased from Ningbo Mingzhou Biotechnology Co., Ltd. (cat. no. MZ-1174). Cells were cultured in Endothelial Cell Medium (cat. no. 1001; HyClone; Cytiva) supplemented with 5% FBS (cat. no. 10091141; Gibco; Thermo Fisher Scientific, Inc.), 100 U/ml penicillin and 100 µg/ml streptomycin (Invitrogen; Thermo Fisher Scientific, Inc.) at 37˚C in an atmosphere containing 5% CO2. Cells in the logarithmic growth phase were firstly treated with naringenin (1, 10, 20, 50 and 100 µM). Naringenin at concentrations of 1 and 10 µM were selected for subsequent experiments as naringenin was cytotoxic at ≥20 µM. Subsequently, cells were treated with 30 mM HG (cat. no. 50-99-7; MilliporeSigma), HG + 1 µM naringenin (cat. no. 67604-48-2; MilliporeSigma) or HG + 10 µM naringenin at 37˚C for 24, 48 and 72 h. After GTPCH1 was silenced, cells were further divided into the following five groups: i) Control; ii) 30 mM HG; iii) HG + 10 µM naringenin; iv) HG + 10 µM naringenin + siRNA-NC; and v) HG + 10 µM naringenin + siRNA-GTPCH1. Untreated cells served as the control group.

Cell Counting Kit-8 (CCK-8) assay

HRECs were seeded into a 96-well cell culture plate at a density of 1x103 cells/well and incubated overnight at 37˚C with 5% CO2. Following treatment as aforementioned, HRECs in each well were supplemented with 10 µl CCK-8 solution (cat. no. A311-01/02; Vazyme Biotech Co., Ltd.) and incubated at 37˚C with 5% CO2 for 4 h. Finally, the absorbance in each well was measured at a wavelength of 450 nm using the Varioskan™ LUX Multi-function microplate reader (Thermo Fisher Scientific, Inc.). Relative cell viability (%) was calculated as follows: [Treated optical density (OD)A450-blank ODA450]/(control ODA450-blank ODA450) x100%.

TUNEL assay

The effect of naringenin on HG-induced HREC apoptosis was assessed using a TUNEL assay. Briefly, 1x105 cells/well, pretreated as aforementioned, were collected and washed three times with PBS. Following fixing with 4% paraformaldehyde at room temperature for 5 min, cells were gently washed twice with PBS for 2 min each. Subsequently, cells were treated with DAPI staining solution (cat. no. C1005; Beyotime Institute of Biotechnology) at room temperature for 3-5 min, followed by washing with PBS 2-3 times for 3-5 min each. The cells were treated with 0.3% Triton-X-100 at room temperature for 5 min. Subsequently, cells were supplemented with 50 µl TUNEL assay solution (cat. no. C1086; Beyotime Institute of Biotechnology) and incubated at 37˚C in the dark for 1 h according to the manufacturer's instructions. Cell nuclei were stained with DAPI (1 mg/ml) at room temperature for 10 min in the dark. Following incubation, the detection solution was discarded and cells were washed three times with PBS. Finally, cells were sealed with anti-fluorescence quenched sealing solution and observed in three randomly selected fields of view with a total of 300-500 cells under a fluorescence microscope (Zeiss GmbH; magnification, x200). The excitation wavelength range used was 450-500 nm and the emission wavelength range was 515-565 nm (green fluorescence).

Reactive oxygen species (ROS) detection

ROS levels in HG-induced HRECs treated in the presence or absence of naringenin (as aforementioned) were measured using the Reactive Oxygen Species Assay Kit (cat. no. S0033S; Beyotime Institute of Biotechnology) according to the manufacturer's instructions. Cells were randomly selected from 5 fields of view and an inverted fluorescence microscope (Olympus Corporation; magnification, x200) was used to observe excitation and emission wavelengths within the range of 450-500 and 515-565 nm (green fluorescence). A BH4 ELISA Kit (cat. no. EK-H12416; EK Biosciences GmbH) was used to assess levels of BH4 in the cells, according to the manufacturer's instructions.

Cell transfection

HRECs were seeded into 6-well plates at a density of 1x105 cells/well and cultured for 24 h at 37˚C with 5% CO2. Subsequently, cells were transfected with small interfering (si)RNA clones (50 nM) against GTPCH1 (5'-TAGATTTCTACAATCCTCG-3') or empty vector for the negative control (NC) group (5'-ACGTGACACGTTCGGAGAATT-3') using Lipofectamine 2000® (Invitrogen; Thermo Fisher Scientific, Inc.) at 37˚C for 24 h, according to the manufacturer's instructions. Untreated cells served as the blank control group (control). All plasmids were obtained from Shanghai GenePharma Co., Ltd. At 48 h post-transfection, transfection efficiency was assessed via reverse transcription-quantitative (RT-q)PCR.

Western blot analysis

HRECs were washed three times with pre-cooled PBS and lysed with RIPA lysis buffer (cat. no. P0013C; Beyotime Institute of Biotechnology) for 30 min on ice. Subsequently, the cell lysate was collected and centrifuged at 400 x g for 15-20 min at 4˚C and the protein supernatant from each group was transferred to Eppendorf tubes. The total protein concentration was measured using the compat-Able™ BCA protein assay kit (cat. no. 23229; Thermo Fisher Scientific, Inc). The protein samples from each group (30 µg per lane) were separated by 10% SDS-PAGE and transferred onto a PVDF membrane (cat. no. FFP24; Beyotime Institute of Biotechnology). Following blocking with 5% skimmed milk powder at room temperature for 4 h, the membranes were washed three times with 1X TBS-0.1% Tween-20 followed by incubation with primary antibodies (all 1:1,000; all Abcam) against Bcl-2 (cat. no. ab194583), Bax (cat. no. ab32503), cleaved-caspase 3 (cat. no. ab32042), caspase 3 (cat. no. ab32351), eNOS (cat. no. ab252439), GTPCH1 (cat. no. ab236387), Ki67 (cat. no. ab15580), PCNA (cat. no. ab92552) and β-actin (cat. no. ab8226) at 4˚C overnight. Subsequently, the membranes were incubated with goat anti-rabbit horseradish peroxidase-conjugated IgG secondary antibody (1:1,000; cat. no. ab288151; Abcam) for 4 h at room temperature and the protein bands were visualized using ECL reagent (Thermo Fisher Scientific, Inc.). The protein expression levels were semi-quantified using ImageJ (version 1.8.0; National Institutes of Health).

RT-qPCR

Total RNA was extracted from HRECs using RNAzol RT reagent (MilliporeSigma), according to the manufacturer's instructions. RNA concentration was measured using a NanoDrop spectrophotometer (Thermo Fisher Scientific, Inc.). Following digestion with DNase I, total RNA was reverse transcribed into cDNA using the QuantiTect Reverse Transcription kit (Qiagen GmbH), according to the manufacturer's protocol. qPCR was performed using the QuantiTect SYBR Green PCR kit (Qiagen GmbH), according to the manufacturer's instructions. The thermocycling conditions were as follows: 95˚C for 10 min, followed by 40 cycles of 95˚C for 10 sec and 60˚C for 1 min. The primer sequences used (all GenScript) were as follows: GTPCH1 forward, 5'-CGAGCTGAACCTCCCTAACC-3' and reverse, 5'-AGCATCGTTTAGGACATCTGAG-3'; TNF-α forward, 5'-GAGGCCAAGCCCTGGTATG-3' and reverse, 5'-CGGGCCGATTGATCTCAGC-3'; IL-1β forward, 5'-GGATATGGAGCAACAAGTGG-3' and reverse, 5'-GAAGTCAGTTATATCCTGGC-3'; IL-6 forward, 5'-CATCCTCGACGGCATCTCAG-3' and reverse, 5'-TCACCAGGCAAGTCTCCTCA-3' and β-actin forward, 5'-GTTGCTATCCAGGCTGTG-3' and reverse, 5'-TGATCTTGATCTTCATTGTG-3'. The mRNA expression levels were quantified using the 2-ΔΔCq method (33); β-actin served as the internal reference gene.

Statistical analysis

Data are presented as the mean ± SD from ≥3 independent experiments. All statistical analysis was performed using GraphPad Prism 8.0 software (GraphPad Software, Inc.). The differences between multiple groups were compared using one-way ANOVA followed by post hoc Tukey's test. P<0.05 was considered to indicate a statistically significant difference.

Results

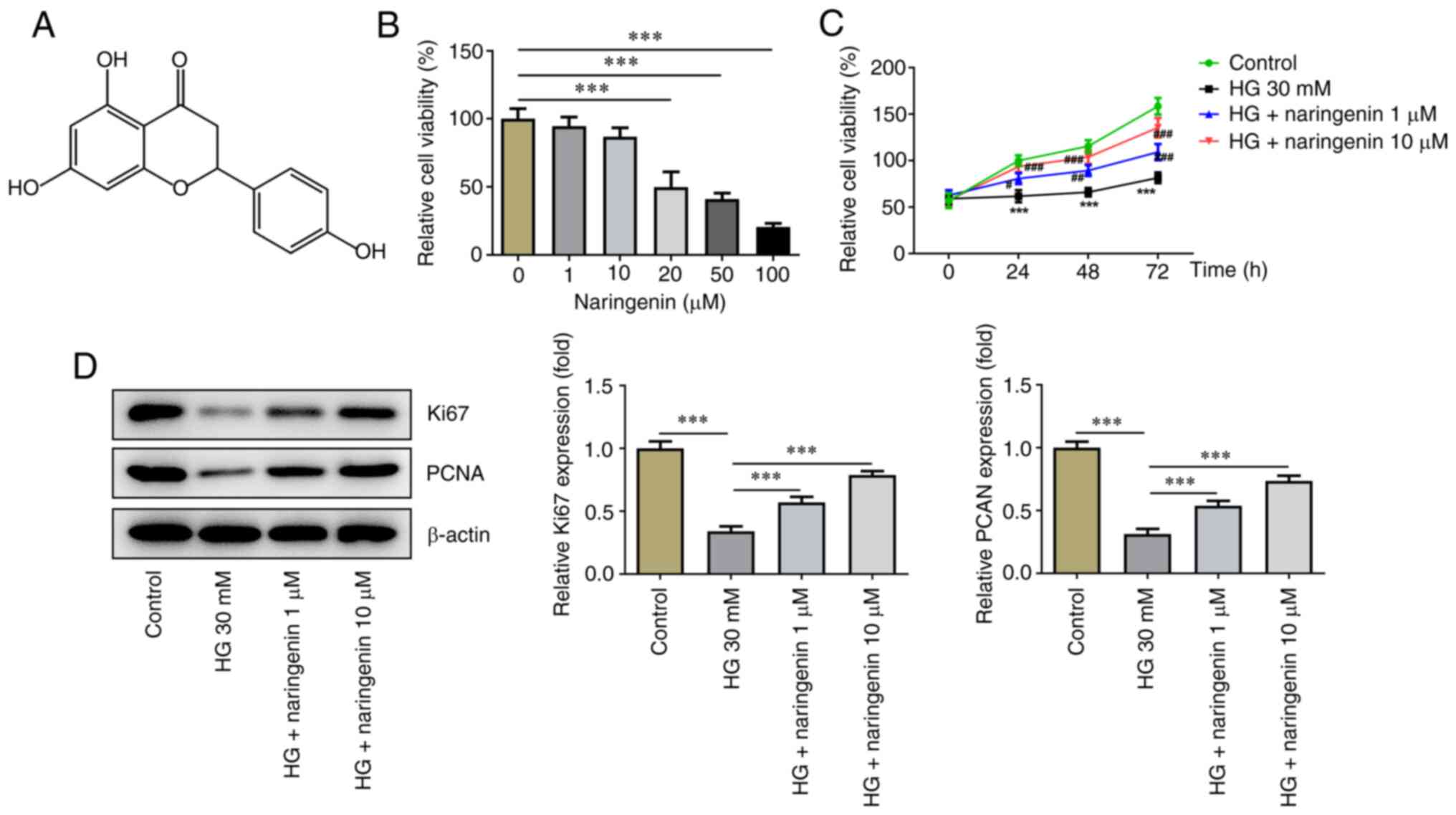
Naringenin ameliorates HG-induced HREC damage

The molecular structure of naringenin is presented in Fig. 1A. To evaluate the effect of different concentrations of naringenin (1, 10, 20, 50 and 100 µM) on HREC viability, a CCK-8 assay was performed. The results showed that high concentrations of naringenin (20, 50 and 100 µM) exerted an inhibitory effect on HREC viability, while low concentrations of naringenin (1 and 10 µM) had no significant effect on HREC viability. Therefore, final concentrations of 1 and 10 µM naringenin were selected to assess the protective effect of naringenin on HRECs for the reason that naringenin was cytotoxic at ≥20 µM (Fig. 1B). Compared with that of the control, the viability of HRECs treated with HG for 24, 48 and 72 h significantly decreased, while co-treatment with naringenin increased HREC viability under HG conditions, which implied that naringenin attenuated HG-induced cell injury in a concentration-dependent manner (Fig. 1C). To evaluate the proliferative ability of HRECs, protein expression levels of intracellular proliferation markers Ki67 and PCNA were determined (Fig. 1D). HG significantly inhibited protein expression levels of Ki67 and PCNA in HRECs, while co-treatment with 1 or 10 µM naringenin improved HG-reduced intracellular proliferation-associated protein expression to varying degrees. Overall, naringenin attenuated HG-elicited HREC viability injury.

Figure 1

Naringenin promotes HG-induced HREC proliferation. (A) Chemical structure of naringenin. (B) Cell Counting Kit-8 assay detected the effects of different concentrations (1, 10, 20, 50 and 100 µM) of naringenin on HREC viability. ***P<0.001. (C) Effect of naringenin on HG-induced HREC viability at 24, 48 and 72 h. ***P<0.001 vs. control; #P<0.05, ##P<0.01 and ###P<0.001 vs. HG 30 mM. (D) Expression levels of Ki67 and PCNA were detected by western blotting. ***P<0.001. HG, high glucose; HREC, human retinal endothelial cell.

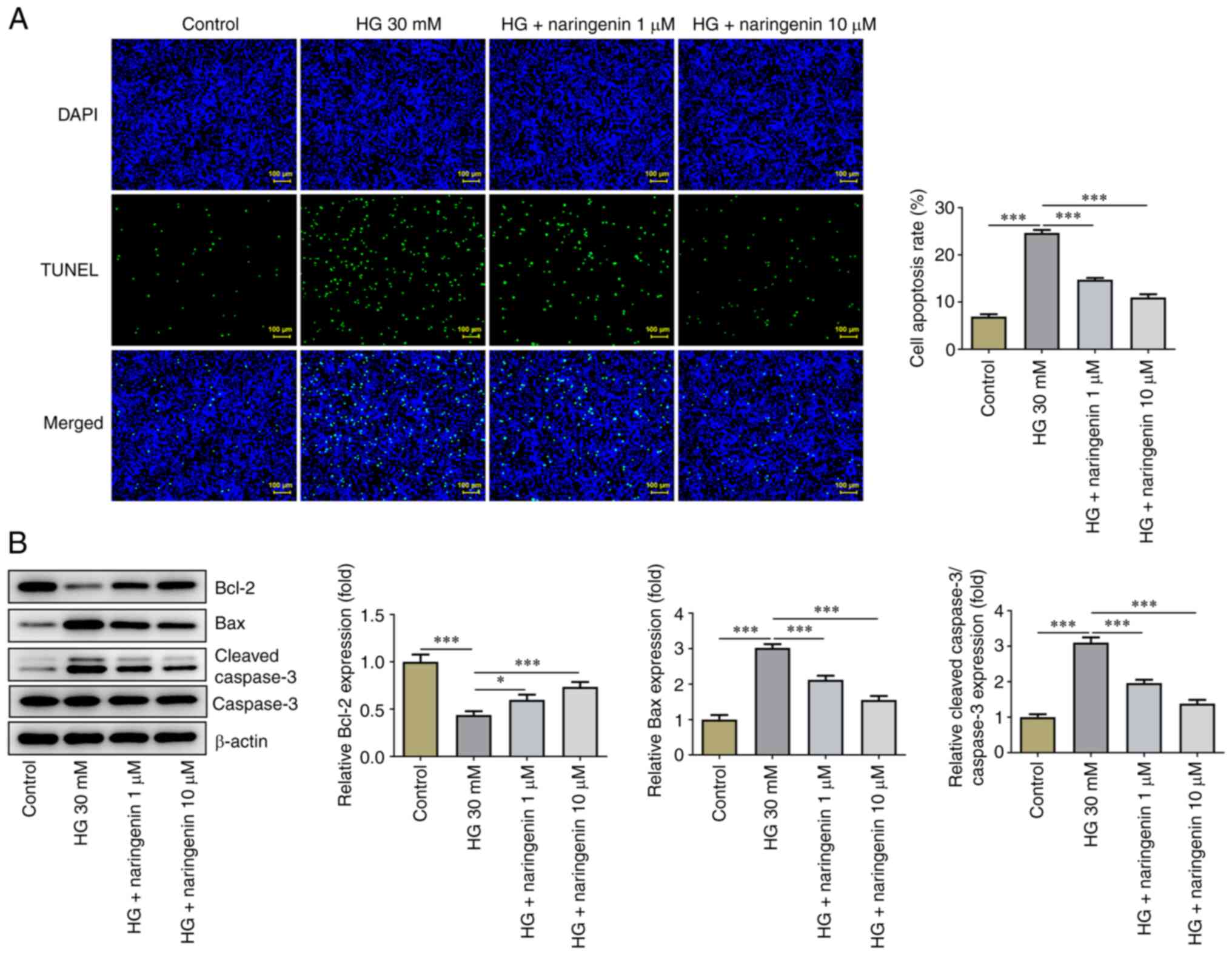
Naringenin inhibits HG-induced HREC apoptosis

HREC apoptosis was assessed using TUNEL assay. Cell apoptosis was significantly increased in the HG compared with the control group, while treatment with 1 or 10 µM naringenin significantly inhibited HG-induced HREC apoptosis (Fig. 2A). Expression levels of apoptosis-associated proteins were detected by western blot analysis (Fig. 2B). The expression levels of anti-apoptotic protein Bcl-2 were significantly decreased, whereas those of pro-apoptotic proteins Bax and cleaved-caspase 3 were significantly increased in the HG compared with the control group. Treatment with 1 or 10 µM naringenin partially reversed HG-induced HREC apoptosis. In summary, naringenin suppressed HG-enhanced HREC apoptosis.

Figure 2

Naringenin inhibits HG-induced HREC apoptosis. (A) TUNEL staining was used to detect the effect of naringenin on HREC apoptosis induced by HG. (B) Western blotting was used to assess expression of apoptosis-associated proteins (Bcl-2, Bax and cleaved-caspase 3). *P<0.05, ***P<0.001. HG, high glucose; HREC, human retinal endothelial cell.

Naringenin upregulates eNOS and GTPCH1 in HG-induced HRECs

Subsequently, the effect of naringenin on ROS overproduction in HG-induced HRECs was investigated. Treatment with naringenin reversed HG-induced ROS overproduction in a dose-dependent manner (Fig. 3A). The effect of naringenin on BH4 (Fig. 3B), GTPCH1 and eNOS levels (Fig. 3C) in HRECs was assessed. Compared with the control, HG significantly decreased BH4 contents and protein expression levels of GTPCH1 and eNOS in HRECs; this was partially reversed by naringenin. In addition, RT-qPCR showed that naringenin also reversed the HG-induced increase in inflammatory factors (TNF-α, IL-1β and IL-6) in a concentration-dependent manner (Fig. 3D-F). These results indicated that naringenin ameliorated HG-induced HREC oxidative stress and inflammatory response by enhancing GTPCH1/eNOS signaling.

Figure 3

Naringenin upregulates GTPCH1/eNOS, increases release of BH4 and decreases ROS levels in HG-induced HRECs. (A) Effect of naringenin on ROS levels in HG-induced HRECs. (B) ELISA was used to detect BH4 content in cell culture medium. (C) Expression levels of GTPCH1 and eNOS were detected by western blotting. Reverse transcription-quantitative PCR was performed to detect (D) TNF-α, (E) IL-1β and (F) IL-6 mRNA expression levels. *P<0.05, **P<0.01 and ***P<0.001. GTPCH1, guanosine triphosphate cyclohydrolase-1; eNOS, endothelial nitric oxide synthase; BH4, tetrahydrobiopterin; ROS, reactive oxygen species; HG, high glucose; HREC, human retinal endothelial cell.

GTPCH1 knockdown reverses the inhibitory effect of naringenin on HG-induced HREC injury

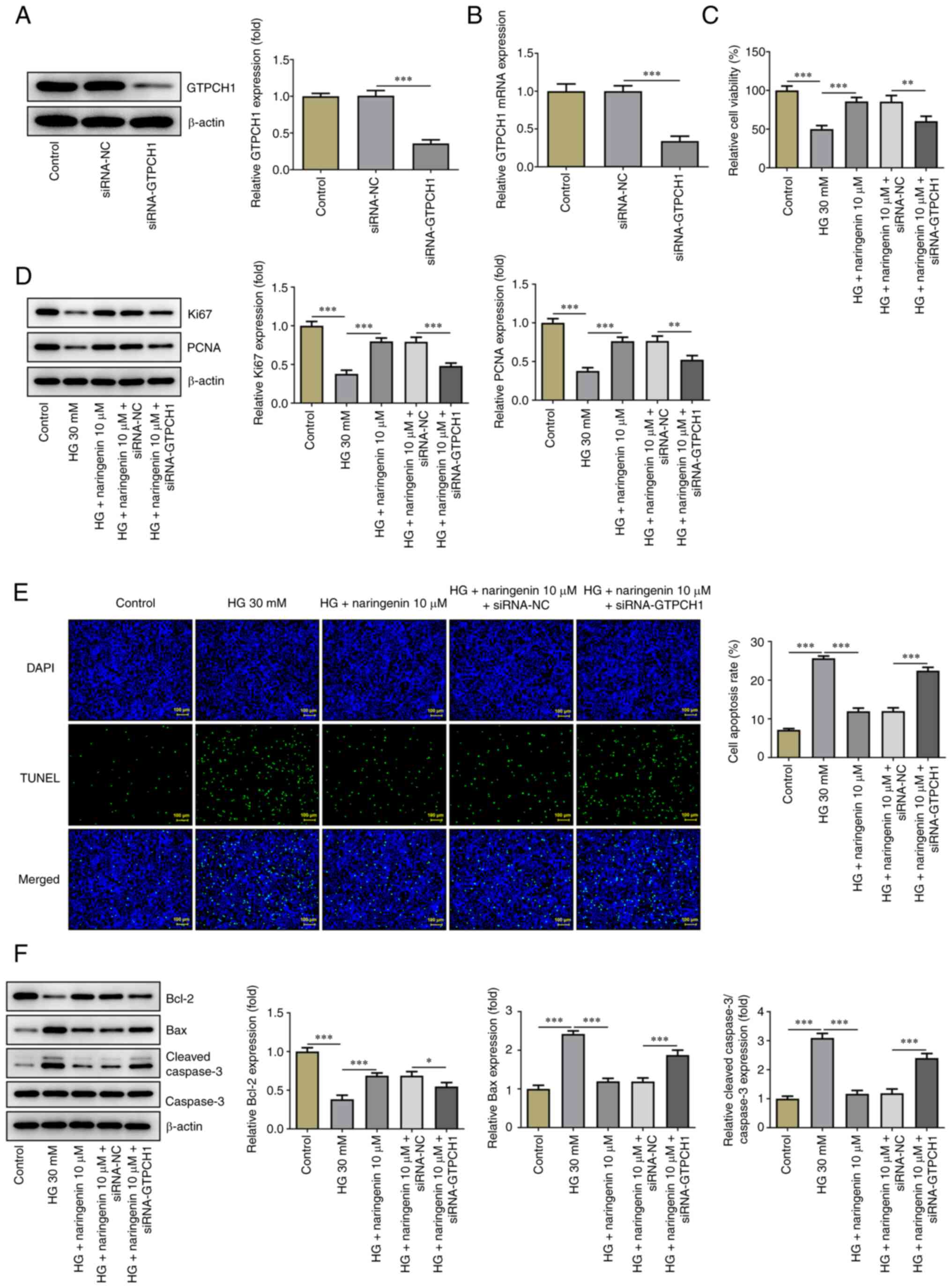
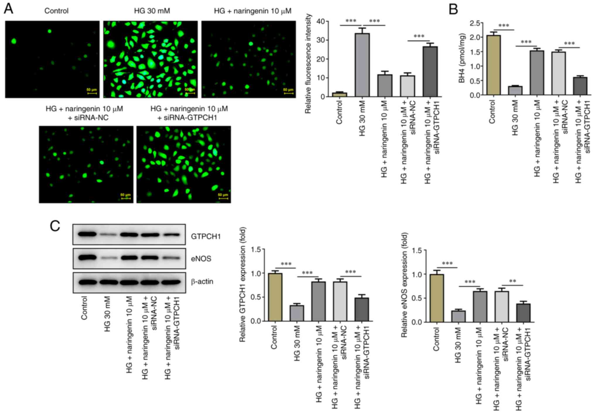
To uncover the mechanism underlying the effect of naringenin on improving HG-induced HREC injury via upregulation of GTPCH1, its role in GTPCH1-knockdown HRECs was investigated. Western blotting and RT-qPCR showed that expression of GTPCH1 was significantly decreased in the siRNA-GTPCH1 compared with the siRNA-NC group (Fig. 4A and B). HREC viability, proliferative ability and apoptosis were then assessed. HREC viability and expression levels of Ki67 and PCNA (Fig. 4C and D) were significantly decreased in the HG + 10 µM naringenin + siRNA-GTPCH1 compared with the HG + 10 µM naringenin + siRNA-NC group. Additionally, the inhibitory effect of naringenin on HG-induced HREC apoptosis was reversed in the HG + 10 µM naringenin + siRNA-GTPCH1 group compared with the HG + 10 µM naringenin + siRNA-NC group (Fig. 4E and F). Naringenin-reduced ROS generation in HG-insulted HRECs was improved again after silencing of GTPCH1 (Fig. 5A), and GTPCH1 depletion reversed the elevated BH4 content, and GTPCH1 and eNOS expression imposed by naringenin administration in HG-treated HRECs (Fig. 5B and C).

Figure 4

siRNA-GTPCH1 reverses the inhibitory effect of naringenin on HG-induced HREC injury. (A) Western blotting and (B) reverse transcription-quantitative PCR were used to detect GTPCH1 protein and mRNA expression levels, respectively. Effect of siRNA-GTPCH1 on naringenin-enhanced (C) viability and (D) proliferation of HG-induced HRECs. (E) Apoptosis of HRECs was detected by TUNEL staining. (F) Western blotting was used to assess expression of apoptosis-associated proteins (Bcl-2, Bax and cleaved-caspase 3). *P<0.05, **P<0.01 and ***P<0.001. si, small interfering; GTPCH1, guanosine triphosphate cyclohydrolase-1; HG, high glucose; HREC, human retinal endothelial cell; NC, negative control.

Figure 5

Naringenin ameliorates HG-induced HREC dysfunction by regulating GTPCH1/eNOS. (A) ROS detection kit was used to detect ROS levels in HRECs. (B) ELISA kit was used to detect BH4 content in cell culture medium. (C) Expression levels of GTPCH1 and eNOS were detected by western blotting. **P<0.01 and ***P<0.001. si, small interfering; GTPCH1, guanosine triphosphate cyclohydrolase-1; HG, high glucose; HREC, human retinal endothelial cell; NC, negative control; ROS, reactive oxygen species; ENOS, endothelial nitric oxide synthase.

Discussion

It has been reported that exposure to HG promotes overproduction of intracellular ROS, leading to oxidative stress, apoptosis and dysfunction of ECs (34). Levels of BH4, a key co-factor of eNOS, are regulated by GTPCH1(35). In the absence of BH4, eNOS produces ROS instead of NO, which is also referred to as eNOS uncoupling (27). ROS are partially derived from eNOS uncoupling. Studies have shown that naringenin exerts different cytotoxic effects on different types of cells, including polymorphonuclear leukocytes and Wilms tumor cells (36,37). In the present study, naringenin was cytotoxic at 20 µM. Therefore, concentrations of 1 and 10 µM were selected for subsequent experiments. The present results demonstrated that HG promoted HREC apoptosis, increased ROS production, downregulated protein expression levels of GTPCH1 and eNOS and attenuated BH4 secretion, suggesting that HG induced oxidative stress and dysfunction of BH4 secretion, thus promoting cell apoptosis. Naringenin inhibited HG-induced HREC apoptosis, upregulated Ki67 and PCNA expression and effectively decreased intracellular ROS levels in a dose-dependent manner. Furthermore, naringenin upregulated GTPCH1/eNOS signaling, promoted release of BH4 and notably alleviated HREC injury. GTPCH1 knockdown confirmed that the GTPCH1/eNOS signaling pathway was involved in the protective role of naringenin in HG-induced HRECs.

DR, a common microvascular complication in patients with diabetes, is primarily characterized by retinal structure and functional abnormality, which causes blindness in severe cases (38). Retinal endothelial dysfunction is the primary pathological process of DR (39). Previous studies have suggested that long-term hyperglycemia causes multiple types of EC injury, including brain microvascular (40), aortic (41), human umbilical vein (42) and HREC injury (43). Here, a retinal injury model was established by treating HRECs with 30 mM glucose as an inducer. Previous studies suggested that this dose of glucose significantly enhances levels of intracellular inflammatory factors in HRECs and promotes EC dysfunction (43,44). Another study demonstrated that naringenin effectively decreases diabetes-induced oxidative stress response caused by impaired NO synthesis in rat ECs (45). In addition, naringenin protects the eye by inhibiting corneal angiogenesis (20) and improving macular degeneration (46). To the best for our knowledge, the present study is the first to demonstrate that naringenin attenuates generation of ROS and oxidative injury in HG-induced HRECs.

Steady-state imbalance of NO and ROS may lead to endothelial-dependent impaired vasodilation and enhanced inflammatory responses, oxidative stress and EC injury (47). eNOS is the key rate-limiting enzyme for NO synthesis (48) and catalyzes conversion of L-arginine into NO. However, under pathological conditions, eNOS promotes conversion to superoxide instead of NO (eNOS uncoupling) (49). eNOS uncoupling is partially promoted by GTPCH1 downregulation, which leads to dysfunction of BH4 secretion and impaired NO synthesis (50). An et al (51) showed that enhanced GTPCH1-mediated eNOS recirculation alleviates HG-induced endothelial dysfunction. In addition, exogenous zinc supplementation restores diabetic endothelial dysfunction via upregulating GTPCH1(22). In the present study, HG-mediated induction of HRECs decreased protein expression levels of GTPCH1 and eNOS, thus supporting the abnormal increase in ROS levels in HRECs. Naringenin significantly increased protein expression levels of GTPCH1 and eNOS and BH4 secretion in HRECs, thus attenuating ROS generation and cell apoptosis. However, GTPCH1 knockdown partially restored the protective effects of naringenin on HG-treated HRECs, suggesting that naringenin improved oxidative stress, cell apoptosis and impaired BH4 secretion via the GTPCH1/eNOS signaling pathway.

To the best of our knowledge, the present study is the first to report the positive effects and underlying mechanism of naringenin on diabetic REC injury; however, these findings were only supported by in vitro experiments. Therefore, in vivo studies are needed to verify the aforementioned results. The role of the GTPCH1/eNOS signaling pathway in naringenin-mediated protection of RECs was verified only in GTPCH1-knockdown HRECs. Therefore, experiments using GTPCH1 antagonists or inhibitors should be performed to confirm the results of the present study. Bai et al (52) showed that naringenin metabolism in different species is a complex multi-pathway process, therefore the specific metabolic pathway of naringenin and its toxicity in vivo need to be studied. Additionally, the involvement of pathways other than the GTPCH1/eNOS pathway in the protective effect of naringenin cannot be ruled out. To verify the accuracy of the present study, it is necessary to evaluate the potential role of GTPCH1 siRNA in control cells in future. In addition, Annexin V-PI staining should be used for detection of apoptosis in future studies.

In summary, the present study suggested that naringenin improved oxidative stress, cell apoptosis and dysfunction of BH4 secretion in HG-treated HRECs by upregulating the GTPCH1/eNOS signaling pathway.

Acknowledgements

Not applicable.

Funding

Funding: No funding was received.

Availability of data and materials

The datasets used and/or analyzed during the current study are available from the corresponding author on reasonable request.

Authors' contributions

BX conceptualized and designed the study. YW acquired, analyzed and interpreted data. BX and YW drafted the manuscript and revised it critically for important intellectual content. All authors agreed to be held accountable for the current study in ensuring questions related to the integrity of any part of the work are appropriately investigated and resolved. All authors have read and approved the final manuscript. BX and YW confirm the authenticity of all the raw data.

Ethics approval and consent to participate

Not applicable.

Patient consent for publication

Not applicable.

Competing interests

The authors declare that they have no competing interests.

References

1 

Wojciechowska J, Krajewski W, Bolanowski M, Kręcicki T and Zatoński T: Diabetes and cancer: A review of current knowledge. Exp Clin Endocrinol Diabetes. 124:263–275. 2016.PubMed/NCBI View Article : Google Scholar

2 

Li Y and Ren K: The mechanism of contrast-induced acute kidney injury and its association with diabetes mellitus. Contrast Media Mol Imaging. 2020(3295176)2020.PubMed/NCBI View Article : Google Scholar

3 

Basu P and Basu A: In vitro and in vivo effects of flavonoids on peripheral neuropathic pain. Molecules. 25(1171)2020.PubMed/NCBI View Article : Google Scholar

4 

Piano I, Di Paolo M, Corsi F, Piragine E, Bisti S, Gargini C and Di Marco S: Retinal neurodegeneration: Correlation between nutraceutical treatment and animal model. Nutrients. 13(770)2021.PubMed/NCBI View Article : Google Scholar

5 

Lechner J, O'Leary OE and Stitt AW: The pathology associated with diabetic retinopathy. Vision Res. 139:7–14. 2017.PubMed/NCBI View Article : Google Scholar

6 

Hammes HP: Diabetic retinopathy: Hyperglycaemia, oxidative stress and beyond. Diabetologia. 61:29–38. 2018.PubMed/NCBI View Article : Google Scholar

7 

Yang Y, Liu Y, Li Y, Chen Z, Xiong Y, Zhou T, Tao W, Xu F, Yang H, Ylä-Herttuala S, et al: MicroRNA-15b targets VEGF and inhibits angiogenesis in proliferative diabetic retinopathy. J Clin Endocrinol Metab. 105:3404–3415. 2020.PubMed/NCBI View Article : Google Scholar

8 

Fu D, Yu JY, Yang S, Wu M, Hammad SM, Connell AR, Du M, Chen J and Lyons TJ: Survival or death: A dual role for autophagy in stress-induced pericyte loss in diabetic retinopathy. Diabetologia. 59:2251–2261. 2016.PubMed/NCBI View Article : Google Scholar

9 

Hua YQ, Zeng Y, Xu J and Xu XL: Naringenin alleviates nonalcoholic steatohepatitis in middle-aged Apoe-/-mice: Role of SIRT1. Phytomedicine. 81(153412)2021.PubMed/NCBI View Article : Google Scholar

10 

Fuster MG, Carissimi G, Montalbán MG and Víllora G: Improving anticancer therapy with naringenin-loaded silk fibroin nanoparticles. Nanomaterials (Basel). 10(718)2020.PubMed/NCBI View Article : Google Scholar

11 

Hernández-Aquino E and Muriel P: Beneficial effects of naringenin in liver diseases: Molecular mechanisms. World J Gastroenterol. 24:1679–1707. 2018.PubMed/NCBI View Article : Google Scholar

12 

Naraki K, Rezaee R and Karimi G: A review on the protective effects of naringenin against natural and chemical toxic agents. Phytother Res. 35:4075–4091. 2021.PubMed/NCBI View Article : Google Scholar

13 

Patel K, Singh GK and Patel DK: A review on pharmacological and analytical aspects of naringenin. Chin J Integr Med. 24:551–560. 2018.PubMed/NCBI View Article : Google Scholar

14 

Tutunchi H, Naeini F, Ostadrahimi A and Hosseinzadeh-Attar MJ: Naringenin, a flavanone with antiviral and anti-inflammatory effects: A promising treatment strategy against COVID-19. Phytother Res. 34:3137–3147. 2020.PubMed/NCBI View Article : Google Scholar

15 

Al-Dosari DI, Ahmed MM, Al-Rejaie SS, Alhomida AS and Ola MS: Flavonoid naringenin attenuates oxidative stress, apoptosis and improves neurotrophic effects in the diabetic rat retina. Nutrients. 9(1161)2017.PubMed/NCBI View Article : Google Scholar

16 

Heidary Moghaddam R, Samimi Z, Moradi SZ, Little PJ, Xu S and Farzaei MH: Naringenin and naringin in cardiovascular disease prevention: A preclinical review. Eur J Pharmacol. 887(173535)2020.PubMed/NCBI View Article : Google Scholar

17 

Burke AC, Sutherland BG, Telford DE, Morrow MR, Sawyez CG, Edwards JY and Huff MW: Naringenin enhances the regression of atherosclerosis induced by a chow diet in Ldlr-/- mice. Atherosclerosis. 286:60–70. 2019.PubMed/NCBI View Article : Google Scholar

18 

Qurtam AA, Mechchate H, Es-Safi I, Al-Zharani M, Nasr FA, Noman OM, Aleissa M, Imtara H, Aleissa AM, Bouhrim M and Alqahtani AS: Citrus flavanone narirutin, in vitro and in silico mechanistic antidiabetic potential. Pharmaceutics. 13(1818)2021.PubMed/NCBI View Article : Google Scholar

19 

Zeng B, Chen K, Du P, Wang SS, Ren B, Ren YL, Yan HS, Liang Y and Wu FH: Phenolic compounds from clinopodium chinense (Benth.) O. Kuntze and their inhibitory effects on α-glucosidase and vascular endothelial cells injury. Chem Biodivers. 13:596–601. 2016.PubMed/NCBI View Article : Google Scholar

20 

Oguido APMT, Hohmann MSN, Pinho-Ribeiro FA, Crespigio J, Domiciano TP, Verri WA Jr and Casella AMB: Naringenin eye drops inhibit corneal neovascularization by anti-inflammatory and antioxidant mechanisms. Invest Ophthalmol Vis Sci. 58:5764–5776. 2017.PubMed/NCBI View Article : Google Scholar

21 

Nasser A, Møller AT, Hellmund V, Thorborg SS, Jespersgaard C, Bjerrum OJ, Dupont E, Nachman G, Lykkesfeldt J, Jensen TS and Møller LB: Heterozygous mutations in GTP-cyclohydrolase-1 reduce BH4 biosynthesis but not pain sensitivity. Pain. 159:1012–1024. 2018.PubMed/NCBI View Article : Google Scholar

22 

Liu P, Liu J, Wu Y, Xi W, Wei Y, Yuan Z and Zhuo X: Zinc supplementation protects against diabetic endothelial dysfunction via GTP cyclohydrolase 1 restoration. Biochem Biophys Res Commun. 521:1049–1054. 2020.PubMed/NCBI View Article : Google Scholar

23 

Liang YH, Chen GW, Li XS, Jia S and Meng CY: Guanosine-5'-triphosphate cyclohydrolase 1 regulated long noncoding RNAs are potential targets for microglial activation in neuropathic pain. Neural Regen Res. 16:596–600. 2021.PubMed/NCBI View Article : Google Scholar

24 

Li J, Liu S, Cao G, Sun Y, Chen W, Dong F, Xu J, Zhang C and Zhang W: Nicotine induces endothelial dysfunction and promotes atherosclerosis via GTPCH1. J Cell Mol Med. 22:5406–5417. 2018.PubMed/NCBI View Article : Google Scholar

25 

Sandrim VC, Yugar-Toledo JC, Desta Z, Flockhart DA, Moreno H Jr and Tanus-Santos JE: Endothelial nitric oxide synthase haplotypes are related to blood pressure elevation, but not to resistance to antihypertensive drug therapy. J Hypertens. 24:2393–2397. 2006.PubMed/NCBI View Article : Google Scholar

26 

Satoh M, Fujimoto S, Haruna Y, Arakawa S, Horike H, Komai N, Sasaki T, Tsujioka K, Makino H and Kashihara N: NAD(P)H oxidase and uncoupled nitric oxide synthase are major sources of glomerular superoxide in rats with experimental diabetic nephropathy. Am J Physiol Renal Physiol. 288:F1144–F1152. 2005.PubMed/NCBI View Article : Google Scholar

27 

Wang S, Xu J, Song P, Wu Y, Zhang J, Chul Choi H and Zou MH: Acute inhibition of guanosine triphosphate cyclohydrolase 1 uncouples endothelial nitric oxide synthase and elevates blood pressure. Hypertension. 52:484–490. 2008.PubMed/NCBI View Article : Google Scholar

28 

Alp NJ, McAteer MA, Khoo J, Choudhury RP and Channon KM: Increased endothelial tetrahydrobiopterin synthesis by targeted transgenic GTP-cyclohydrolase I overexpression reduces endothelial dysfunction and atherosclerosis in ApoE-knockout mice. Arterioscler Thromb Vasc Biol. 24:445–450. 2004.PubMed/NCBI View Article : Google Scholar

29 

Pannirselvam M, Simon V, Verma S, Anderson T and Triggle CR: Chronic oral supplementation with sepiapterin prevents endothelial dysfunction and oxidative stress in small mesenteric arteries from diabetic (db/db) mice. Br J Pharmacol. 140:701–706. 2003.PubMed/NCBI View Article : Google Scholar

30 

Meininger CJ, Marinos RS, Hatakeyama K, Martinez-Zaguilan R, Rojas JD, Kelly KA and Wu G: Impaired nitric oxide production in coronary endothelial cells of the spontaneously diabetic BB rat is due to tetrahydrobiopterin deficiency. Biochem J. 349:353–356. 2000.PubMed/NCBI View Article : Google Scholar

31 

Liu L, Zhang H, Shi Y and Pan L: Prostaglandin E1 improves cerebral microcirculation through activation of endothelial NOS and GRPCH1. J Mol Neurosci. 70:2041–2048. 2020.PubMed/NCBI View Article : Google Scholar

32 

Le Y, Wei R, Yang K, Lang S, Gu L, Liu J, Hong T and Yang J: Liraglutide ameliorates palmitate-induced oxidative injury in islet microvascular endothelial cells through GLP-1 receptor/PKA and GTPCH1/eNOS signaling pathways. Peptides. 124(170212)2020.PubMed/NCBI View Article : Google Scholar

33 

Livak KJ and Schmittgen TD: Analysis of relative gene expression data using real-time quantitative PCR and the 2(-Delta Delta C(T)) method. Methods. 25:402–408. 2001.PubMed/NCBI View Article : Google Scholar

34 

Rizwan H, Pal S, Sabnam S and Pal A: High glucose augments ROS generation regulates mitochondrial dysfunction and apoptosis via stress signalling cascades in keratinocytes. Life Sci. 241(117148)2020.PubMed/NCBI View Article : Google Scholar

35 

Wang S, Xu J, Song P, Viollet B and Zou MH: In vivo activation of AMP-activated protein kinase attenuates diabetes-enhanced degradation of GTP cyclohydrolase I. Diabetes. 58:1893–1901. 2009.PubMed/NCBI View Article : Google Scholar

36 

Li RF, Feng YQ, Chen JH, Ge LT, Xiao SY and Zuo XL: Naringenin suppresses K562 human leukemia cell proliferation and ameliorates Adriamycin-induced oxidative damage in polymorphonuclear leukocytes. Exp Ther Med. 9:697–706. 2015.PubMed/NCBI View Article : Google Scholar

37 

Li H, Chen P, Chen L and Wang X: The natural flavonoid naringenin inhibits the cell growth of wilms tumor in children by suppressing TLR4/NF-κB signaling. Anticancer Agents Med Chem. 21:1120–1126. 2021.PubMed/NCBI View Article : Google Scholar

38 

Ahsan H: Diabetic retinopathy-biomolecules and multiple pathophysiology. Diabetes Metab Syndr. 9:51–54. 2015.PubMed/NCBI View Article : Google Scholar

39 

Simó R, Stitt AW and Gardner TW: Neurodegeneration in diabetic retinopathy: Does it really matter? Diabetologia. 61:1902–1912. 2018.PubMed/NCBI View Article : Google Scholar

40 

Jin H, Zhu Y, Li Y, Ding X, Ma W, Han X and Wang B: BDNF-mediated mitophagy alleviates high-glucose-induced brain microvascular endothelial cell injury. Apoptosis. 24:511–528. 2019.PubMed/NCBI View Article : Google Scholar

41 

Cao Y, Yuan G, Zhang Y and Lu R: High glucose-induced circHIPK3 downregulation mediates endothelial cell injury. Biochem Biophys Res Commun. 507:362–368. 2018.PubMed/NCBI View Article : Google Scholar

42 

Ding X, Yao W, Zhu J, Mu K, Zhang J and Zhang JA: Resveratrol attenuates high glucose-induced vascular endothelial cell injury by activating the E2F3 pathway. Biomed Res Int. 2020(6173618)2020.PubMed/NCBI View Article : Google Scholar

43 

Zhang Y, Lv X, Hu Z, Ye X, Zheng X, Ding Y, Xie P and Liu Q: Protection of Mcc950 against high-glucose-induced human retinal endothelial cell dysfunction. Cell Death Dis. 8(e2941)2017.PubMed/NCBI View Article : Google Scholar

44 

Long L, Li Y, Yu S, Li X, Hu Y, Long T, Wang L, Li W, Ye X, Ke Z and Xiao H: Scutellarin prevents angiogenesis in diabetic retinopathy by downregulating VEGF/ERK/FAK/Src pathway signaling. J Diabetes Res. 2019(4875421)2019.PubMed/NCBI View Article : Google Scholar

45 

Wojnar W, Zych M and Kaczmarczyk-Sedlak I: Antioxidative effect of flavonoid naringenin in the lenses of type 1 diabetic rats. Biomed Pharmacother. 108:974–984. 2018.PubMed/NCBI View Article : Google Scholar

46 

Chen W and Lin B, Xie S, Yang W, Lin J, Li Z, Zhan Y, Gui S and Lin B: Naringenin protects RPE cells from NaIO3-induced oxidative damage in vivo and in vitro through up-regulation of SIRT1. Phytomedicine. 80(153375)2021.PubMed/NCBI View Article : Google Scholar

47 

Meza CA, La Favor JD, Kim DH and Hickner RC: Endothelial dysfunction: Is there a hyperglycemia-induced imbalance of NOX and NOS? Int J Mol Sci. 20(3775)2019.PubMed/NCBI View Article : Google Scholar

48 

Kim DH, Meza CA, Clarke H, Kim JS and Hickner RC: Vitamin D and endothelial function. Nutrients. 12(575)2020.PubMed/NCBI View Article : Google Scholar

49 

Gielis JF, Lin JY, Wingler K, Van Schil PE, Schmidt HH and Moens AL: Pathogenetic role of eNOS uncoupling in cardiopulmonary disorders. Free Radic Biol Med. 50:765–776. 2011.PubMed/NCBI View Article : Google Scholar

50 

Wu Y, Ding Y, Ramprasath T and Zou MH: Oxidative stress, GTPCH1, and endothelial nitric oxide synthase uncoupling in hypertension. Antioxid Redox Signal. 34:750–764. 2021.PubMed/NCBI View Article : Google Scholar

51 

An H, Wei R, Ke J, Yang J, Liu Y, Wang X, Wang G and Hong T: Metformin attenuates fluctuating glucose-induced endothelial dysfunction through enhancing GTPCH1-mediated eNOS recoupling and inhibiting NADPH oxidase. J Diabetes Complications. 30:1017–1024. 2016.PubMed/NCBI View Article : Google Scholar

52 

Bai Y, Peng W, Yang C, Zou W, Liu M, Wu H, Fan L, Li P, Zeng X and Su W: Pharmacokinetics and metabolism of naringin and active metabolite naringenin in rats, dogs, humans, and the differences between species. Front Pharmacol. 11(364)2020.PubMed/NCBI View Article : Google Scholar

Related Articles

  • Abstract
  • View
  • Download
  • Twitter
Copy and paste a formatted citation
Spandidos Publications style
Xue B and Wang Y: Naringenin upregulates GTPCH1/eNOS to ameliorate high glucose‑induced retinal endothelial cell injury. Exp Ther Med 23: 428, 2022.
APA
Xue, B., & Wang, Y. (2022). Naringenin upregulates GTPCH1/eNOS to ameliorate high glucose‑induced retinal endothelial cell injury. Experimental and Therapeutic Medicine, 23, 428. https://doi.org/10.3892/etm.2022.11355
MLA
Xue, B., Wang, Y."Naringenin upregulates GTPCH1/eNOS to ameliorate high glucose‑induced retinal endothelial cell injury". Experimental and Therapeutic Medicine 23.6 (2022): 428.
Chicago
Xue, B., Wang, Y."Naringenin upregulates GTPCH1/eNOS to ameliorate high glucose‑induced retinal endothelial cell injury". Experimental and Therapeutic Medicine 23, no. 6 (2022): 428. https://doi.org/10.3892/etm.2022.11355
Copy and paste a formatted citation
x
Spandidos Publications style
Xue B and Wang Y: Naringenin upregulates GTPCH1/eNOS to ameliorate high glucose‑induced retinal endothelial cell injury. Exp Ther Med 23: 428, 2022.
APA
Xue, B., & Wang, Y. (2022). Naringenin upregulates GTPCH1/eNOS to ameliorate high glucose‑induced retinal endothelial cell injury. Experimental and Therapeutic Medicine, 23, 428. https://doi.org/10.3892/etm.2022.11355
MLA
Xue, B., Wang, Y."Naringenin upregulates GTPCH1/eNOS to ameliorate high glucose‑induced retinal endothelial cell injury". Experimental and Therapeutic Medicine 23.6 (2022): 428.
Chicago
Xue, B., Wang, Y."Naringenin upregulates GTPCH1/eNOS to ameliorate high glucose‑induced retinal endothelial cell injury". Experimental and Therapeutic Medicine 23, no. 6 (2022): 428. https://doi.org/10.3892/etm.2022.11355
Follow us
  • Twitter
  • LinkedIn
  • Facebook
About
  • Spandidos Publications
  • Careers
  • Cookie Policy
  • Privacy Policy
How can we help?
  • Help
  • Live Chat
  • Contact
  • Email to our Support Team