Spandidos Publications Logo
  • About
    • About Spandidos
    • Aims and Scopes
    • Abstracting and Indexing
    • Editorial Policies
    • Reprints and Permissions
    • Job Opportunities
    • Terms and Conditions
    • Contact
  • Journals
    • All Journals
    • Oncology Letters
      • Oncology Letters
      • Information for Authors
      • Editorial Policies
      • Editorial Board
      • Aims and Scope
      • Abstracting and Indexing
      • Bibliographic Information
      • Archive
    • International Journal of Oncology
      • International Journal of Oncology
      • Information for Authors
      • Editorial Policies
      • Editorial Board
      • Aims and Scope
      • Abstracting and Indexing
      • Bibliographic Information
      • Archive
    • Molecular and Clinical Oncology
      • Molecular and Clinical Oncology
      • Information for Authors
      • Editorial Policies
      • Editorial Board
      • Aims and Scope
      • Abstracting and Indexing
      • Bibliographic Information
      • Archive
    • Experimental and Therapeutic Medicine
      • Experimental and Therapeutic Medicine
      • Information for Authors
      • Editorial Policies
      • Editorial Board
      • Aims and Scope
      • Abstracting and Indexing
      • Bibliographic Information
      • Archive
    • International Journal of Molecular Medicine
      • International Journal of Molecular Medicine
      • Information for Authors
      • Editorial Policies
      • Editorial Board
      • Aims and Scope
      • Abstracting and Indexing
      • Bibliographic Information
      • Archive
    • Biomedical Reports
      • Biomedical Reports
      • Information for Authors
      • Editorial Policies
      • Editorial Board
      • Aims and Scope
      • Abstracting and Indexing
      • Bibliographic Information
      • Archive
    • Oncology Reports
      • Oncology Reports
      • Information for Authors
      • Editorial Policies
      • Editorial Board
      • Aims and Scope
      • Abstracting and Indexing
      • Bibliographic Information
      • Archive
    • Molecular Medicine Reports
      • Molecular Medicine Reports
      • Information for Authors
      • Editorial Policies
      • Editorial Board
      • Aims and Scope
      • Abstracting and Indexing
      • Bibliographic Information
      • Archive
    • World Academy of Sciences Journal
      • World Academy of Sciences Journal
      • Information for Authors
      • Editorial Policies
      • Editorial Board
      • Aims and Scope
      • Abstracting and Indexing
      • Bibliographic Information
      • Archive
    • International Journal of Functional Nutrition
      • International Journal of Functional Nutrition
      • Information for Authors
      • Editorial Policies
      • Editorial Board
      • Aims and Scope
      • Abstracting and Indexing
      • Bibliographic Information
      • Archive
    • International Journal of Epigenetics
      • International Journal of Epigenetics
      • Information for Authors
      • Editorial Policies
      • Editorial Board
      • Aims and Scope
      • Abstracting and Indexing
      • Bibliographic Information
      • Archive
    • Medicine International
      • Medicine International
      • Information for Authors
      • Editorial Policies
      • Editorial Board
      • Aims and Scope
      • Abstracting and Indexing
      • Bibliographic Information
      • Archive
  • Articles
  • Information
    • Information for Authors
    • Information for Reviewers
    • Information for Librarians
    • Information for Advertisers
    • Conferences
  • Language Editing
Spandidos Publications Logo
  • About
    • About Spandidos
    • Aims and Scopes
    • Abstracting and Indexing
    • Editorial Policies
    • Reprints and Permissions
    • Job Opportunities
    • Terms and Conditions
    • Contact
  • Journals
    • All Journals
    • Biomedical Reports
      • Information for Authors
      • Editorial Policies
      • Editorial Board
      • Aims and Scope
      • Abstracting and Indexing
      • Bibliographic Information
      • Archive
    • Experimental and Therapeutic Medicine
      • Information for Authors
      • Editorial Policies
      • Editorial Board
      • Aims and Scope
      • Abstracting and Indexing
      • Bibliographic Information
      • Archive
    • International Journal of Epigenetics
      • Information for Authors
      • Editorial Policies
      • Editorial Board
      • Aims and Scope
      • Abstracting and Indexing
      • Bibliographic Information
      • Archive
    • International Journal of Functional Nutrition
      • Information for Authors
      • Editorial Policies
      • Editorial Board
      • Aims and Scope
      • Abstracting and Indexing
      • Bibliographic Information
      • Archive
    • International Journal of Molecular Medicine
      • Information for Authors
      • Editorial Policies
      • Editorial Board
      • Aims and Scope
      • Abstracting and Indexing
      • Bibliographic Information
      • Archive
    • International Journal of Oncology
      • Information for Authors
      • Editorial Policies
      • Editorial Board
      • Aims and Scope
      • Abstracting and Indexing
      • Bibliographic Information
      • Archive
    • Medicine International
      • Information for Authors
      • Editorial Policies
      • Editorial Board
      • Aims and Scope
      • Abstracting and Indexing
      • Bibliographic Information
      • Archive
    • Molecular and Clinical Oncology
      • Information for Authors
      • Editorial Policies
      • Editorial Board
      • Aims and Scope
      • Abstracting and Indexing
      • Bibliographic Information
      • Archive
    • Molecular Medicine Reports
      • Information for Authors
      • Editorial Policies
      • Editorial Board
      • Aims and Scope
      • Abstracting and Indexing
      • Bibliographic Information
      • Archive
    • Oncology Letters
      • Information for Authors
      • Editorial Policies
      • Editorial Board
      • Aims and Scope
      • Abstracting and Indexing
      • Bibliographic Information
      • Archive
    • Oncology Reports
      • Information for Authors
      • Editorial Policies
      • Editorial Board
      • Aims and Scope
      • Abstracting and Indexing
      • Bibliographic Information
      • Archive
    • World Academy of Sciences Journal
      • Information for Authors
      • Editorial Policies
      • Editorial Board
      • Aims and Scope
      • Abstracting and Indexing
      • Bibliographic Information
      • Archive
  • Articles
  • Information
    • For Authors
    • For Reviewers
    • For Librarians
    • For Advertisers
    • Conferences
  • Language Editing
Login Register Submit
  • This site uses cookies
  • You can change your cookie settings at any time by following the instructions in our Cookie Policy. To find out more, you may read our Privacy Policy.

    I agree
Search articles by DOI, keyword, author or affiliation
Search
Advanced Search
presentation
Experimental and Therapeutic Medicine
Join Editorial Board Propose a Special Issue
Print ISSN: 1792-0981 Online ISSN: 1792-1015
Journal Cover
July-2022 Volume 24 Issue 1

Full Size Image

Sign up for eToc alerts
Recommend to Library

Journals

International Journal of Molecular Medicine

International Journal of Molecular Medicine

International Journal of Molecular Medicine is an international journal devoted to molecular mechanisms of human disease.

International Journal of Oncology

International Journal of Oncology

International Journal of Oncology is an international journal devoted to oncology research and cancer treatment.

Molecular Medicine Reports

Molecular Medicine Reports

Covers molecular medicine topics such as pharmacology, pathology, genetics, neuroscience, infectious diseases, molecular cardiology, and molecular surgery.

Oncology Reports

Oncology Reports

Oncology Reports is an international journal devoted to fundamental and applied research in Oncology.

Experimental and Therapeutic Medicine

Experimental and Therapeutic Medicine

Experimental and Therapeutic Medicine is an international journal devoted to laboratory and clinical medicine.

Oncology Letters

Oncology Letters

Oncology Letters is an international journal devoted to Experimental and Clinical Oncology.

Biomedical Reports

Biomedical Reports

Explores a wide range of biological and medical fields, including pharmacology, genetics, microbiology, neuroscience, and molecular cardiology.

Molecular and Clinical Oncology

Molecular and Clinical Oncology

International journal addressing all aspects of oncology research, from tumorigenesis and oncogenes to chemotherapy and metastasis.

World Academy of Sciences Journal

World Academy of Sciences Journal

Multidisciplinary open-access journal spanning biochemistry, genetics, neuroscience, environmental health, and synthetic biology.

International Journal of Functional Nutrition

International Journal of Functional Nutrition

Open-access journal combining biochemistry, pharmacology, immunology, and genetics to advance health through functional nutrition.

International Journal of Epigenetics

International Journal of Epigenetics

Publishes open-access research on using epigenetics to advance understanding and treatment of human disease.

Medicine International

Medicine International

An International Open Access Journal Devoted to General Medicine.

Journal Cover
July-2022 Volume 24 Issue 1

Full Size Image

Sign up for eToc alerts
Recommend to Library

  • Article
  • Citations
    • Cite This Article
    • Download Citation
    • Create Citation Alert
    • Remove Citation Alert
    • Cited By
  • Similar Articles
    • Related Articles (in Spandidos Publications)
    • Similar Articles (Google Scholar)
    • Similar Articles (PubMed)
  • Download PDF
  • Download XML
  • View XML

  • Supplementary Files
    • Supplementary_Data.pdf
Article Open Access

miR‑382‑3p downregulation contributes to the carcinogenesis of lung adenocarcinoma by promoting AKT SUMOylation and phosphorylation

  • Authors:
    • Hua Fang
    • Weihua Wu
    • Zhijun Wu
  • View Affiliations / Copyright

    Affiliations: Department of Oncology, Fuxing Hospital, Capital Medical University, Beijing 100038, P.R. China, Department of Oncology, Beijing Chest Hospital, Capital Medical University, Beijing 101149, P.R. China, Department of Oncology, Ongniud Banner Hospital, Chifeng, Inner Mongolia Autonomous Region 024500, P.R. China
    Copyright: © Fang et al. This is an open access article distributed under the terms of Creative Commons Attribution License.
  • Article Number: 440
    |
    Published online on: May 11, 2022
       https://doi.org/10.3892/etm.2022.11367
  • Expand metrics +
Metrics: Total Views: 0 (Spandidos Publications: | PMC Statistics: )
Metrics: Total PDF Downloads: 0 (Spandidos Publications: | PMC Statistics: )
Cited By (CrossRef): 0 citations Loading Articles...

This article is mentioned in:



Abstract

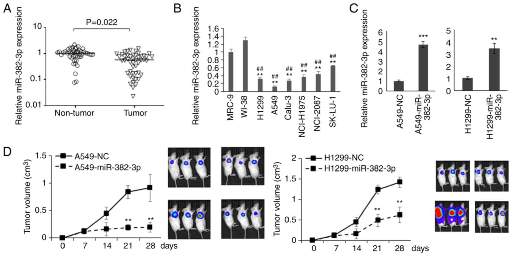
Lung adenocarcinoma (LA), the primary histological type of non‑small cell lung cancer, is still incurable; its diagnosis and treatment remain a major clinical challenge. A previous study by our group examined the microRNA (miRNA/miR) expression profile in the extracellular vesicles from patients with LA and healthy controls and indicated that miR‑382‑3p levels were reduced in patients with LA. However, the precise roles of miR‑382‑3p in LA have so far remained elusive. In the present study, the miR‑382‑3p levels in tumor and adjacent non‑tumor control samples from 78 patients with LA were examined and it was identified that miR‑382‑3p expression was reduced in LA tumor samples compared with that in adjacent non‑tumor control tissues (P=0.022). Furthermore, miR‑382‑3p overexpression inhibited LA growth in a xenograft mouse model. Prediction results indicated that miR‑382‑3p may regulate protein ubiquitination and SUMOylation. Small ubiquitin‑like modifier (SUMO)1 activating enzyme subunit 1 (SAE1), one of the key components of the SUMO‑activating complex, was identified as a direct target of miR‑382‑3p via dual‑luciferase and immunoblotting assays. In patients with LA, miR‑382‑3p expression was negatively correlated with SAE1 protein levels (r=‑0.39, P<0.05) and higher SAE1 expression contributed to poor prognosis (P<0.01). Using immunoprecipitation, it was identified that miR‑382‑3p reduction‑induced SAE1 overexpression upregulated AKT SUMOylation, which further promoted AKT phosphorylation and activated the AKT signaling pathway. miR‑382‑3p inhibition promoted proliferation and inhibited apoptosis in LA cell lines, which was restored by SAE1 knockdown. In conclusion, the present study revealed that downregulation of miR‑382‑3p contributed to the carcinogenesis of LA via upregulation of SAE1 and promotion of AKT SUMOylation, providing a candidate target for LA treatment.
View Figures

Figure 1

Figure 2

Figure 3

Figure 4

Figure 5

View References

1 

Siegel RL, Miller KD and Jemal A: Cancer statistics, 2015. CA Cancer J Clin. 65:5–29. 2015.PubMed/NCBI View Article : Google Scholar

2 

Chen Z, Fillmore CM, Hammerman PS, Kim CF and Wong KK: Non-small-cell lung cancers: A heterogeneous set of diseases. Nat Rev Cancer. 14:535–546. 2014.PubMed/NCBI View Article : Google Scholar

3 

Li Q, Liu M, Ma F, Luo Y, Cai R, Wang L, Xu N and Xu B: Circulating miR-19a and miR-205 in serum may predict the sensitivity of luminal A subtype of breast cancer patients to neoadjuvant chemotherapy with epirubicin plus paclitaxel. PLoS One. 9(e104870)2014.PubMed/NCBI View Article : Google Scholar

4 

Maes OC, Chertkow HM, Wang E and Schipper HM: MicroRNA: Implications for Alzheimer disease and other human CNS disorders. Curr Genomics. 10:154–168. 2009.PubMed/NCBI View Article : Google Scholar

5 

Xu J, Li Y, Wang F, Wang X, Cheng B, Ye F, Xie X, Zhou C and Lu W: Suppressed miR-424 expression via upregulation of target gene Chk1 contributes to the progression of cervical cancer. Oncogene. 32:976–987. 2013.PubMed/NCBI View Article : Google Scholar

6 

Farazi TA, Hoell JI, Morozov P and Tuschl T: MicroRNAs in human cancer. Adv Exp Med Biol. 774:1–20. 2013.PubMed/NCBI View Article : Google Scholar

7 

Fang H, Liu Y, He Y, Jiang Y, Wei Y, Liu H, Gong Y and An G: Extracellular vesicle-delivered miR-505-5p, as a diagnostic biomarker of early lung adenocarcinoma, inhibits cell apoptosis by targeting TP53AIP1. Int J Oncol. 54:1821–1832. 2019.PubMed/NCBI View Article : Google Scholar

8 

Vivanco I and Sawyers CL: The phosphatidylinositol 3-Kinase AKT pathway in human cancer. Nat Rev Cancer. 2:489–501. 2002.PubMed/NCBI View Article : Google Scholar

9 

Tsurutani J, Fukuoka J, Tsurutani H, Shih JH, Hewitt SM, Travis WD, Jen J and Dennis PA: Evaluation of two phosphorylation sites improves the prognostic significance of Akt activation in non-small-cell lung cancer tumors. J Clin Oncol. 24:306–314. 2006.PubMed/NCBI View Article : Google Scholar

10 

Yoshizawa A, Fukuoka J, Shimizu S, Shilo K, Franks TJ, Hewitt SM, Fujii T, Cordon-Cardo C, Jen J and Travis WD: Overexpression of phospho-eIF4E is associated with survival through AKT pathway in non-small cell lung cancer. Clin Cancer Res. 16:240–248. 2010.PubMed/NCBI View Article : Google Scholar

11 

Li R, Wei J, Jiang C, Liu D, Deng L, Zhang K and Wang P: Akt SUMOylation regulates cell proliferation and tumorigenesis. Cancer Res. 73:5742–5753. 2013.PubMed/NCBI View Article : Google Scholar

12 

Kessler BM, Bursomanno S, McGouran JF, Hickson ID and Liu Y: Biochemical and mass spectrometry-based approaches to profile SUMOylation in human cells. Methods Mol Biol. 1491:131–144. 2017.PubMed/NCBI View Article : Google Scholar

13 

Seeler JS and Dejean A: SUMO and the robustness of cancer. Nat Rev Cancer. 17:184–197. 2017.PubMed/NCBI View Article : Google Scholar

14 

Inamura K, Shimoji T, Ninomiya H, Hiramatsu M, Okui M, Satoh Y, Okumura S, Nakagawa K, Noda T, Fukayama M and Ishikawa Y: A metastatic signature in entire lung adenocarcinomas irrespective of morphological heterogeneity. Hum Pathol. 38:702–709. 2007.PubMed/NCBI View Article : Google Scholar

15 

Orlans FB: Regulation of animal experimentation: United States of America. Acta Physiol Scand Suppl. 554:138–152. 1986.PubMed/NCBI

16 

Guide for the Care and Use of Laboratory Animals. Washington, DC, 1996.

17 

Livak KJ and Schmittgen TD: Analysis of relative gene expression data using real-time quantitative PCR and the 2(-Delta Delta C(T)) method. Methods. 25:402–408. 2001.PubMed/NCBI View Article : Google Scholar

18 

Zhang S, Ge W, Zou G, Yu L, Zhu Y, Li Q, Zhang Y, Wang Z and Xu T: MiR-382 targets GOLM1 to inhibit metastasis of hepatocellular carcinoma and its down-regulation predicts a poor survival. Am J Cancer Res. 8:120–131. 2018.PubMed/NCBI

19 

Tan H, He Q, Gong G, Wang Y, Li J, Wang J, Zhu D and Wu X: miR-382 inhibits migration and invasion by targeting ROR1 through regulating EMT in ovarian cancer. Int J Oncol. 48:181–190. 2016.PubMed/NCBI View Article : Google Scholar

20 

Xu M, Jin H, Xu CX, Sun B, Song ZG, Bi WZ and Wang Y: miR-382 inhibits osteosarcoma metastasis and relapse by targeting Y box-binding protein 1. Mol Ther. 23:89–98. 2015.PubMed/NCBI View Article : Google Scholar

21 

Kim VN, Han J and Siomi MC: Biogenesis of small RNAs in animals. Nat Rev Mol Cell Biol. 10:126–139. 2009.PubMed/NCBI View Article : Google Scholar

22 

Okamura K: Diversity of animal small RNA pathways and their biological utility. Wiley Interdiscip Rev RNA. 3:351–368. 2012.PubMed/NCBI View Article : Google Scholar

Related Articles

  • Abstract
  • View
  • Download
  • Twitter
Copy and paste a formatted citation
Spandidos Publications style
Fang H, Wu W and Wu Z: miR‑382‑3p downregulation contributes to the carcinogenesis of lung adenocarcinoma by promoting AKT SUMOylation and phosphorylation. Exp Ther Med 24: 440, 2022.
APA
Fang, H., Wu, W., & Wu, Z. (2022). miR‑382‑3p downregulation contributes to the carcinogenesis of lung adenocarcinoma by promoting AKT SUMOylation and phosphorylation. Experimental and Therapeutic Medicine, 24, 440. https://doi.org/10.3892/etm.2022.11367
MLA
Fang, H., Wu, W., Wu, Z."miR‑382‑3p downregulation contributes to the carcinogenesis of lung adenocarcinoma by promoting AKT SUMOylation and phosphorylation". Experimental and Therapeutic Medicine 24.1 (2022): 440.
Chicago
Fang, H., Wu, W., Wu, Z."miR‑382‑3p downregulation contributes to the carcinogenesis of lung adenocarcinoma by promoting AKT SUMOylation and phosphorylation". Experimental and Therapeutic Medicine 24, no. 1 (2022): 440. https://doi.org/10.3892/etm.2022.11367
Copy and paste a formatted citation
x
Spandidos Publications style
Fang H, Wu W and Wu Z: miR‑382‑3p downregulation contributes to the carcinogenesis of lung adenocarcinoma by promoting AKT SUMOylation and phosphorylation. Exp Ther Med 24: 440, 2022.
APA
Fang, H., Wu, W., & Wu, Z. (2022). miR‑382‑3p downregulation contributes to the carcinogenesis of lung adenocarcinoma by promoting AKT SUMOylation and phosphorylation. Experimental and Therapeutic Medicine, 24, 440. https://doi.org/10.3892/etm.2022.11367
MLA
Fang, H., Wu, W., Wu, Z."miR‑382‑3p downregulation contributes to the carcinogenesis of lung adenocarcinoma by promoting AKT SUMOylation and phosphorylation". Experimental and Therapeutic Medicine 24.1 (2022): 440.
Chicago
Fang, H., Wu, W., Wu, Z."miR‑382‑3p downregulation contributes to the carcinogenesis of lung adenocarcinoma by promoting AKT SUMOylation and phosphorylation". Experimental and Therapeutic Medicine 24, no. 1 (2022): 440. https://doi.org/10.3892/etm.2022.11367
Follow us
  • Twitter
  • LinkedIn
  • Facebook
About
  • Spandidos Publications
  • Careers
  • Cookie Policy
  • Privacy Policy
How can we help?
  • Help
  • Live Chat
  • Contact
  • Email to our Support Team