Spandidos Publications Logo
  • About
    • About Spandidos
    • Aims and Scopes
    • Abstracting and Indexing
    • Editorial Policies
    • Reprints and Permissions
    • Job Opportunities
    • Terms and Conditions
    • Contact
  • Journals
    • All Journals
    • Oncology Letters
      • Oncology Letters
      • Information for Authors
      • Editorial Policies
      • Editorial Board
      • Aims and Scope
      • Abstracting and Indexing
      • Bibliographic Information
      • Archive
    • International Journal of Oncology
      • International Journal of Oncology
      • Information for Authors
      • Editorial Policies
      • Editorial Board
      • Aims and Scope
      • Abstracting and Indexing
      • Bibliographic Information
      • Archive
    • Molecular and Clinical Oncology
      • Molecular and Clinical Oncology
      • Information for Authors
      • Editorial Policies
      • Editorial Board
      • Aims and Scope
      • Abstracting and Indexing
      • Bibliographic Information
      • Archive
    • Experimental and Therapeutic Medicine
      • Experimental and Therapeutic Medicine
      • Information for Authors
      • Editorial Policies
      • Editorial Board
      • Aims and Scope
      • Abstracting and Indexing
      • Bibliographic Information
      • Archive
    • International Journal of Molecular Medicine
      • International Journal of Molecular Medicine
      • Information for Authors
      • Editorial Policies
      • Editorial Board
      • Aims and Scope
      • Abstracting and Indexing
      • Bibliographic Information
      • Archive
    • Biomedical Reports
      • Biomedical Reports
      • Information for Authors
      • Editorial Policies
      • Editorial Board
      • Aims and Scope
      • Abstracting and Indexing
      • Bibliographic Information
      • Archive
    • Oncology Reports
      • Oncology Reports
      • Information for Authors
      • Editorial Policies
      • Editorial Board
      • Aims and Scope
      • Abstracting and Indexing
      • Bibliographic Information
      • Archive
    • Molecular Medicine Reports
      • Molecular Medicine Reports
      • Information for Authors
      • Editorial Policies
      • Editorial Board
      • Aims and Scope
      • Abstracting and Indexing
      • Bibliographic Information
      • Archive
    • World Academy of Sciences Journal
      • World Academy of Sciences Journal
      • Information for Authors
      • Editorial Policies
      • Editorial Board
      • Aims and Scope
      • Abstracting and Indexing
      • Bibliographic Information
      • Archive
    • International Journal of Functional Nutrition
      • International Journal of Functional Nutrition
      • Information for Authors
      • Editorial Policies
      • Editorial Board
      • Aims and Scope
      • Abstracting and Indexing
      • Bibliographic Information
      • Archive
    • International Journal of Epigenetics
      • International Journal of Epigenetics
      • Information for Authors
      • Editorial Policies
      • Editorial Board
      • Aims and Scope
      • Abstracting and Indexing
      • Bibliographic Information
      • Archive
    • Medicine International
      • Medicine International
      • Information for Authors
      • Editorial Policies
      • Editorial Board
      • Aims and Scope
      • Abstracting and Indexing
      • Bibliographic Information
      • Archive
  • Articles
  • Information
    • Information for Authors
    • Information for Reviewers
    • Information for Librarians
    • Information for Advertisers
    • Conferences
  • Language Editing
Spandidos Publications Logo
  • About
    • About Spandidos
    • Aims and Scopes
    • Abstracting and Indexing
    • Editorial Policies
    • Reprints and Permissions
    • Job Opportunities
    • Terms and Conditions
    • Contact
  • Journals
    • All Journals
    • Biomedical Reports
      • Information for Authors
      • Editorial Policies
      • Editorial Board
      • Aims and Scope
      • Abstracting and Indexing
      • Bibliographic Information
      • Archive
    • Experimental and Therapeutic Medicine
      • Information for Authors
      • Editorial Policies
      • Editorial Board
      • Aims and Scope
      • Abstracting and Indexing
      • Bibliographic Information
      • Archive
    • International Journal of Epigenetics
      • Information for Authors
      • Editorial Policies
      • Editorial Board
      • Aims and Scope
      • Abstracting and Indexing
      • Bibliographic Information
      • Archive
    • International Journal of Functional Nutrition
      • Information for Authors
      • Editorial Policies
      • Editorial Board
      • Aims and Scope
      • Abstracting and Indexing
      • Bibliographic Information
      • Archive
    • International Journal of Molecular Medicine
      • Information for Authors
      • Editorial Policies
      • Editorial Board
      • Aims and Scope
      • Abstracting and Indexing
      • Bibliographic Information
      • Archive
    • International Journal of Oncology
      • Information for Authors
      • Editorial Policies
      • Editorial Board
      • Aims and Scope
      • Abstracting and Indexing
      • Bibliographic Information
      • Archive
    • Medicine International
      • Information for Authors
      • Editorial Policies
      • Editorial Board
      • Aims and Scope
      • Abstracting and Indexing
      • Bibliographic Information
      • Archive
    • Molecular and Clinical Oncology
      • Information for Authors
      • Editorial Policies
      • Editorial Board
      • Aims and Scope
      • Abstracting and Indexing
      • Bibliographic Information
      • Archive
    • Molecular Medicine Reports
      • Information for Authors
      • Editorial Policies
      • Editorial Board
      • Aims and Scope
      • Abstracting and Indexing
      • Bibliographic Information
      • Archive
    • Oncology Letters
      • Information for Authors
      • Editorial Policies
      • Editorial Board
      • Aims and Scope
      • Abstracting and Indexing
      • Bibliographic Information
      • Archive
    • Oncology Reports
      • Information for Authors
      • Editorial Policies
      • Editorial Board
      • Aims and Scope
      • Abstracting and Indexing
      • Bibliographic Information
      • Archive
    • World Academy of Sciences Journal
      • Information for Authors
      • Editorial Policies
      • Editorial Board
      • Aims and Scope
      • Abstracting and Indexing
      • Bibliographic Information
      • Archive
  • Articles
  • Information
    • For Authors
    • For Reviewers
    • For Librarians
    • For Advertisers
    • Conferences
  • Language Editing
Login Register Submit
  • This site uses cookies
  • You can change your cookie settings at any time by following the instructions in our Cookie Policy. To find out more, you may read our Privacy Policy.

    I agree
Search articles by DOI, keyword, author or affiliation
Search
Advanced Search
presentation
Experimental and Therapeutic Medicine
Join Editorial Board Propose a Special Issue
Print ISSN: 1792-0981 Online ISSN: 1792-1015
Journal Cover
July-2022 Volume 24 Issue 1

Full Size Image

Sign up for eToc alerts
Recommend to Library

Journals

International Journal of Molecular Medicine

International Journal of Molecular Medicine

International Journal of Molecular Medicine is an international journal devoted to molecular mechanisms of human disease.

International Journal of Oncology

International Journal of Oncology

International Journal of Oncology is an international journal devoted to oncology research and cancer treatment.

Molecular Medicine Reports

Molecular Medicine Reports

Covers molecular medicine topics such as pharmacology, pathology, genetics, neuroscience, infectious diseases, molecular cardiology, and molecular surgery.

Oncology Reports

Oncology Reports

Oncology Reports is an international journal devoted to fundamental and applied research in Oncology.

Experimental and Therapeutic Medicine

Experimental and Therapeutic Medicine

Experimental and Therapeutic Medicine is an international journal devoted to laboratory and clinical medicine.

Oncology Letters

Oncology Letters

Oncology Letters is an international journal devoted to Experimental and Clinical Oncology.

Biomedical Reports

Biomedical Reports

Explores a wide range of biological and medical fields, including pharmacology, genetics, microbiology, neuroscience, and molecular cardiology.

Molecular and Clinical Oncology

Molecular and Clinical Oncology

International journal addressing all aspects of oncology research, from tumorigenesis and oncogenes to chemotherapy and metastasis.

World Academy of Sciences Journal

World Academy of Sciences Journal

Multidisciplinary open-access journal spanning biochemistry, genetics, neuroscience, environmental health, and synthetic biology.

International Journal of Functional Nutrition

International Journal of Functional Nutrition

Open-access journal combining biochemistry, pharmacology, immunology, and genetics to advance health through functional nutrition.

International Journal of Epigenetics

International Journal of Epigenetics

Publishes open-access research on using epigenetics to advance understanding and treatment of human disease.

Medicine International

Medicine International

An International Open Access Journal Devoted to General Medicine.

Journal Cover
July-2022 Volume 24 Issue 1

Full Size Image

Sign up for eToc alerts
Recommend to Library

  • Article
  • Citations
    • Cite This Article
    • Download Citation
    • Create Citation Alert
    • Remove Citation Alert
    • Cited By
  • Similar Articles
    • Related Articles (in Spandidos Publications)
    • Similar Articles (Google Scholar)
    • Similar Articles (PubMed)
  • Download PDF
  • Download XML
  • View XML
Article Open Access

Luteolin suppresses TNF‑α‑induced inflammatory injury and senescence of nucleus pulposus cells via the Sirt6/NF‑κB pathway

  • Authors:
    • Tian Xie
    • Jun Yuan
    • Ling Mei
    • Ping Li
    • Ruijie Pan
  • View Affiliations / Copyright

    Affiliations: Department of Orthopedics, Wuhan Hospital of Traditional Chinese Medicine, Wuhan, Hubei 430014, P.R. China, College of Acupuncture and Bone Injury, Hubei University of Chinese Medicine, Wuhan, Hubei 430061, P.R. China
    Copyright: © Xie et al. This is an open access article distributed under the terms of Creative Commons Attribution License.
  • Article Number: 469
    |
    Published online on: May 26, 2022
       https://doi.org/10.3892/etm.2022.11396
  • Expand metrics +
Metrics: Total Views: 0 (Spandidos Publications: | PMC Statistics: )
Metrics: Total PDF Downloads: 0 (Spandidos Publications: | PMC Statistics: )
Cited By (CrossRef): 0 citations Loading Articles...

This article is mentioned in:



Abstract

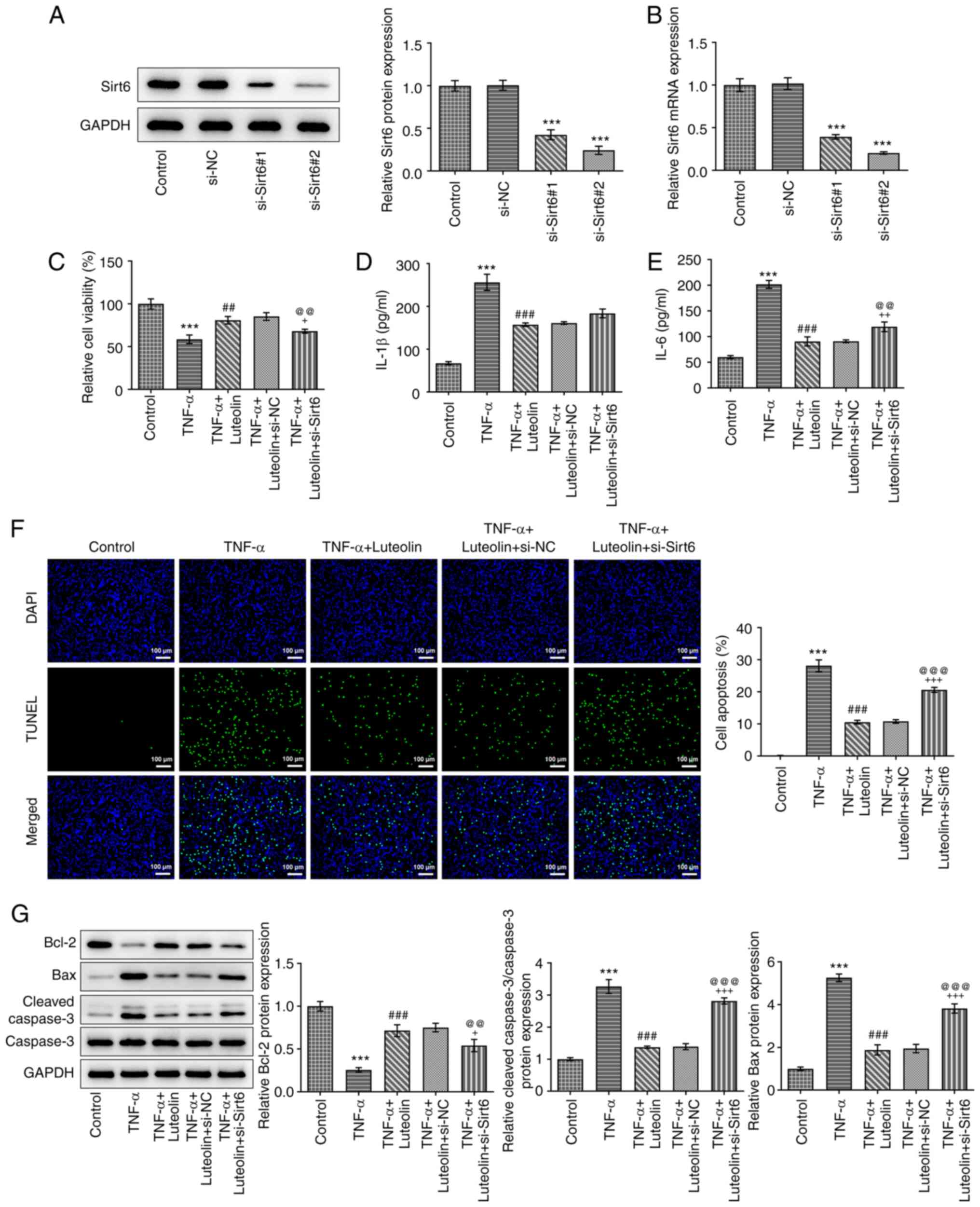
Luteolin (3',4',5,7‑tetrahydroxy flavone) is a flavonoid, which is widely distributed in various plants including flowers, vegetables, and medicinal herbs and spices. Luteolin can be applied in the treatment of various diseases due to its multiple biological activities, such as anti‑inflammatory, anticancer, and antioxidative activity. However, its role in intervertebral disc degeneration has not been previously reported. Therefore, the purpose of the present study was to explore the effects of luteolin on Tumor necrosis factor (TNF)‑α‑induced inflammatory injury and senescence of human nucleus pulposus cells (HNPCs), as well as the underlying mechanisms of action of this compound. Cell viability and apoptosis were assessed by MTT assay and TUNEL staining, respectively. ELISA kits were applied to detect the levels of inflammatory cytokines and the activity of telomerase. Senescence β‑galactosidase staining was used to detect the activity levels of β‑galactosidase in the cells. Cell transfection was performed to achieve interference of sirtuin 6 (Sirt6). The protein expression levels were detected by western blot analysis. TUNEL staining and western blot analysis were performed to assess the expression levels of apoptosis‑related proteins. The results indicated that TNF‑α induced a significant decrease in HNPC viability and an increase in inflammatory factor levels, while the application of luteolin effectively increased cell viability and decreased intracellular interleukin (IL)‑1β and IL‑6 expression levels. Furthermore, luteolin decreased apoptosis compared with the TNF‑α groups in a dose‑dependent manner. In addition, the results of the detection kits suggested that luteolin reversed TNF‑α‑induced senescence. Notably, interference with Sirt6 partially reduced the protective effect of luteolin on TNF‑α‑induced HNPC senescence via the Sirt6/NF‑κB pathway. In summary, the data indicated that luteolin suppresses TNF‑α‑induced inflammatory injury and senescence of HNPCs via the Sirt6/NF‑κB pathway.
View Figures

Figure 1

Figure 2

Figure 3

Figure 4

Figure 5

Figure 6

View References

1 

Luoma K, Riihimäki H, Luukkonen R, Raininko R, Viikari-Juntura E and Lamminen A: Low back pain in relation to lumbar disc degeneration. Spine (Phila Pa 1976). 25:487–492. 2000.PubMed/NCBI View Article : Google Scholar

2 

Cazzanelli P and Wuertz-Kozak K: MicroRNAs in intervertebral disc degeneration, apoptosis, inflammation, and mechanobiology. Int J Mol Sci. 21(3601)2020.PubMed/NCBI View Article : Google Scholar

3 

Wu PH, Kim HS and Jang IT: Intervertebral disc diseases PART 2: A review of the current diagnostic and treatment strategies for intervertebral disc disease. Int J Mol Sci. 21(2135)2020.PubMed/NCBI View Article : Google Scholar

4 

Vergroesen PP, Kingma I, Emanuel KS, Hoogendoorn RJ, Welting TJ, van Royen BJ, van Dieën JH and Smit TH: Mechanics and biology in intervertebral disc degeneration: A vicious circle. Osteoarthritis Cartilage. 23:1057–1070. 2015.PubMed/NCBI View Article : Google Scholar

5 

Kos N, Gradisnik L and Velnar T: A brief review of the degenerative intervertebral disc disease. Med Arch. 73:421–424. 2019.PubMed/NCBI View Article : Google Scholar

6 

Zhang Y, He F, Chen Z, Su Q, Yan M, Zhang Q, Tan J, Qian L and Han Y: Melatonin modulates IL-1β-induced extracellular matrix remodeling in human nucleus pulposus cells and attenuates rat intervertebral disc degeneration and inflammation. Aging (Albany NY). 11:10499–10512. 2019.PubMed/NCBI View Article : Google Scholar

7 

Guo Z, Gao WS, Wang YF, Gao F, Wang W and Ding WY: MiR-502 suppresses TNF-α-induced nucleus pulposus cell apoptosis by targeting TARF2. Biomed Res Int. 2021(5558369)2021.PubMed/NCBI View Article : Google Scholar

8 

Purmessur D, Walter BA, Roughley PJ, Laudier DM, Hecht AC and Iatridis J: A role for TNFα in intervertebral disc degeneration: A non-recoverable catabolic shift. Biochem Biophys Res Commun. 433:151–156. 2013.PubMed/NCBI View Article : Google Scholar

9 

Lin Y, Shi R, Wang X and Shen HM: Luteolin, a flavonoid with potential for cancer prevention and therapy. Curr Cancer Drug Targets. 8:634–646. 2008.PubMed/NCBI View Article : Google Scholar

10 

Aziz N, Kim MY and Cho JY: Anti-inflammatory effects of luteolin: A review of in vitro, in vivo, and in silico studies. J Ethnopharmacol. 225:342–358. 2018.PubMed/NCBI View Article : Google Scholar

11 

Imran M, Rauf A, Abu-Izneid T, Nadeem M, Shariati MA, Khan IA, Imran A, Orhan IE, Rizwan M, Atif M, et al: Luteolin, a flavonoid, as an anticancer agent: A review. Biomed Pharmacother. 112(108612)2019.PubMed/NCBI View Article : Google Scholar

12 

Zhu RZ, Li BS, Gao SS, Seo JH and Choi BM: Luteolin inhibits H2O2-induced cellular senescence via modulation of SIRT1 and p53. Korean J Physiol Pharmacol. 25:297–305. 2021.PubMed/NCBI View Article : Google Scholar

13 

Kempuraj D, Thangavel R, Kempuraj DD, Ahmed ME, Selvakumar GP, Raikwar SP, Zaheer SA, Iyer SS, Govindarajan R, Chandrasekaran PN and Zaheer A: Neuroprotective effects of flavone luteolin in neuroinflammation and neurotrauma. Biofactors. 47:190–197. 2021.PubMed/NCBI View Article : Google Scholar

14 

Li L, Luo W, Qian Y, Zhu W, Qian J, Li J, Jin Y, Xu X and Liang G: Luteolin protects against diabetic cardiomyopathy by inhibiting NF-κB-mediated inflammation and activating the Nrf2-mediated antioxidant responses. Phytomedicine. 59(152774)2019.PubMed/NCBI View Article : Google Scholar

15 

Zhang L, Wang X, Zhang L, Virgous C and Si H: Combination of curcumin and luteolin synergistically inhibits TNF-α-induced vascular inflammation in human vascular cells and mice. J Nutr Biochem. 73(108222)2019.PubMed/NCBI View Article : Google Scholar

16 

Fei J, Liang B, Jiang C, Ni H and Wang L: Luteolin inhibits IL-1β-induced inflammation in rat chondrocytes and attenuates osteoarthritis progression in a rat model. Biomed Pharmacother. 109:1586–1592. 2019.

17 

Yang SC, Chen PJ, Chang SH, Weng YT, Chang FR, Chang KY, Chen CY, Kao TI and Hwang TL: Luteolin attenuates neutrophilic oxidative stress and inflammatory arthritis by inhibiting Raf1 activity. Biochem Pharmacol. 154:384–396. 2018.PubMed/NCBI View Article : Google Scholar

18 

Shahgaldi S and Kahmini FR: A comprehensive review of Sirtuins: With a major focus on redox homeostasis and metabolism. Life Sci. 282(119803)2021.PubMed/NCBI View Article : Google Scholar

19 

O'Callaghan C and Vassilopoulos A: Sirtuins at the crossroads of stemness, aging, and cancer. Aging Cell. 16:1208–1218. 2017.PubMed/NCBI View Article : Google Scholar

20 

Mendes KL, Lelis DF and Santos SHS: Nuclear sirtuins and inflammatory signaling pathways. Cytokine Growth Factor Rev. 38:98–105. 2017.PubMed/NCBI View Article : Google Scholar

21 

Chang HC and Guarente L: SIRT1 and other sirtuins in metabolism. Trends Endocrinol Metab. 25:138–145. 2014.PubMed/NCBI View Article : Google Scholar

22 

Kang L, Hu J, Weng Y, Jia J and Zhang Y: Sirtuin 6 prevents matrix degradation through inhibition of the NF-κB pathway in intervertebral disc degeneration. Exp Cell Res. 352:322–332. 2017.PubMed/NCBI View Article : Google Scholar

23 

Chen J, Xie JJ, Jin MY, Gu YT, Wu CC, Guo WJ, Yan YZ, Zhang ZJ, Wang JL, Zhang XL, et al: Sirt6 overexpression suppresses senescence and apoptosis of nucleus pulposus cells by inducing autophagy in a model of intervertebral disc degeneration. Cell Death Dis. 9(56)2018.PubMed/NCBI View Article : Google Scholar

24 

Akter R, Afrose A, Rahman MR, Chowdhury R, Nirzhor SSR, Khan RI and Kabir MT: A comprehensive analysis into the therapeutic application of natural products as SIRT6 modulators in Alzheimer's disease, aging, cancer, inflammation, and diabetes. Int J Mol Sci. 22(4180)2021.PubMed/NCBI View Article : Google Scholar

25 

Livak KJ and Schmittgen TD: Analysis of relative gene expression data using real-time quantitative PCR and the 2(-Delta Delta C(T)) method. Methods. 25:402–408. 2001.PubMed/NCBI View Article : Google Scholar

26 

Su L, Dong Y, Wang Y, Wang Y, Guan B, Lu Y, Wu J, Wang X, Li D, Meng A and Fan F: Potential role of senescent macrophages in radiation-induced pulmonary fibrosis. Cell Death Dis. 12(527)2021.PubMed/NCBI View Article : Google Scholar

27 

Bernardes de Jesus B and Blasco MA: Telomerase at the intersection of cancer and aging. Trends Genet. 29:513–520. 2013.PubMed/NCBI View Article : Google Scholar

28 

Zhao CQ, Jiang LS and Dai LY: Programmed cell death in intervertebral disc degeneration. Apoptosis. 11:2079–2088. 2006.PubMed/NCBI View Article : Google Scholar

29 

Zhu L, Yu C, Zhang X, Yu Z, Zhan F, Yu X, Wang S, He F, Han Y and Zhao H: The treatment of intervertebral disc degeneration using traditional Chinese medicine. J Ethnopharmacol. 263(113117)2020.PubMed/NCBI View Article : Google Scholar

30 

Gendrisch F, Esser PR, Schempp CM and Wölfle U: Luteolin as a modulator of skin aging and inflammation. Biofactors. 47:170–180. 2021.PubMed/NCBI View Article : Google Scholar

31 

Zhao CQ, Wang LM, Jiang LS and Dai LY: The cell biology of intervertebral disc aging and degeneration. Ageing Res Rev. 6:247–261. 2007.PubMed/NCBI View Article : Google Scholar

32 

Wang B, Ke W, Wang K, Li G, Ma L, Lu S, Xiang Q, Liao Z, Luo R, Song Y, et al: Mechanosensitive ion channel piezo1 activated by matrix stiffness regulates oxidative stress-induced senescence and apoptosis in human intervertebral disc degeneration. Oxid Med Cell Longev. 2021(8884922)2021.PubMed/NCBI View Article : Google Scholar

33 

Horiuchi T, Mitoma H, Harashima S, Tsukamoto H and Shimoda T: Transmembrane TNF-alpha: Structure, function and interaction with anti-TNF agents. Rheumatology (Oxford). 49:1215–1228. 2010.PubMed/NCBI View Article : Google Scholar

34 

Hong J, Yan J, Chen J, Li S, Huang Y, Huang Z, Chen W, Liang A and Ye W: Identification of key potential targets for TNF-α/TNFR1-related intervertebral disc degeneration by bioinformatics analysis. Connect Tissue Res. 62:531–541. 2021.PubMed/NCBI View Article : Google Scholar

35 

Kang R, Li H, Rickers K, Ringgaard S, Xie L and Bünger C: Intervertebral disc degenerative changes after intradiscal injection of TNF-α in a porcine model. Eur Spine J. 24:2010–2016. 2015.PubMed/NCBI View Article : Google Scholar

36 

Sprung CN, Ivashkevich A, Forrester HB, Redon CE, Georgakilas A and Martin OA: Oxidative DNA damage caused by inflammation may link to stress-induced non-targeted effects. Cancer Lett. 356:72–81. 2015.PubMed/NCBI View Article : Google Scholar

37 

Chen F, Jiang G, Liu H, Li Z, Pei Y, Wang H, Pan H, Cui H, Long J, Wang J and Zheng Z: Melatonin alleviates intervertebral disc degeneration by disrupting the IL-1β/NF-κB-NLRP3 inflammasome positive feedback loop. Bone Res. 8(10)2020.PubMed/NCBI View Article : Google Scholar

38 

Xia F, Wang C, Jin Y, Liu Q, Meng Q, Liu K and Sun H: Luteolin protects HUVECs from TNF-α-induced oxidative stress and inflammation via its effects on the Nox4/ROS-NF-κB and MAPK pathways. J Atheroscler Thromb. 21:768–783. 2014.PubMed/NCBI View Article : Google Scholar

39 

Ali F and Siddique YH: Bioavailability and pharmaco-therapeutic potential of luteolin in overcoming Alzheimer's disease. CNS Neurol Disord Drug Targets. 18:352–365. 2019.PubMed/NCBI View Article : Google Scholar

40 

Ng F and Tang BL: Sirtuins' modulation of autophagy. J Cell Physiol. 228:2262–2270. 2013.PubMed/NCBI View Article : Google Scholar

41 

Lee OH, Woo YM, Moon S, Lee J, Park H, Jang H, Park YY, Bae SK, Park KH, Heo JH and Choi Y: Sirtuin 6 deficiency induces endothelial cell senescence via downregulation of forkhead box M1 expression. Aging (Albany NY). 12:20946–20967. 2020.PubMed/NCBI View Article : Google Scholar

42 

Grootaert MOJ, Finigan A, Figg NL, Uryga AK and Bennett MR: SIRT6 protects smooth muscle cells from senescence and reduces atherosclerosis. Circ Res. 128:474–491. 2021.PubMed/NCBI View Article : Google Scholar

43 

Wang J, Zheng B, Yang S, Wang F, Wang Z and Wang J: The protective effects of Agomelatine against Aβ1-42 oligomers-induced cellular senescence mediated by SIRT6 and Agomelatine's potential in AD treatment. Hum Cell. 34:1734–1743. 2021.PubMed/NCBI View Article : Google Scholar

44 

Kim A, Lee W and Yun JM: Luteolin and fisetin suppress oxidative stress by modulating sirtuins and forkhead box O3a expression under in vitro diabetic conditions. Nutr Res Pract. 11:430–434. 2017.PubMed/NCBI View Article : Google Scholar

45 

Baker RG, Hayden MS and Ghosh S: NF-κB, inflammation, and metabolic disease. Cell Metab. 13:11–22. 2011.PubMed/NCBI View Article : Google Scholar

46 

Kawahara TL, Michishita E, Adler AS, Damian M, Berber E, Lin M, McCord RA, Ongaigui KC, Boxer LD, Chang HY and Chua KF: SIRT6 links histone H3 lysine 9 deacetylation to NF-kappaB-dependent gene expression and organismal life span. Cell. 136:62–74. 2009.PubMed/NCBI View Article : Google Scholar

47 

Zhang GZ, Liu MQ, Chen HW, Wu ZL, Gao YC, Ma ZJ, He XG and Kang XW: NF-κB signalling pathways in nucleus pulposus cell function and intervertebral disc degeneration. Cell Prolif. 54(e13057)2021.PubMed/NCBI View Article : Google Scholar

48 

Li P, Jin Y, Qi F, Wu F, Luo S, Cheng Y, Montgomery RR and Qian F: SIRT6 acts as a negative regulator in dengue virus-induced inflammatory response by targeting the DNA binding domain of NF-κB p65. Front Cell Infect Microbiol. 8(113)2018.PubMed/NCBI View Article : Google Scholar

49 

Chen J, Yan J, Li S, Zhu J, Zhou J, Li J, Zhang Y, Huang Z, Yuan L, Xu K, et al: Atorvastatin inhibited TNF-α induced matrix degradation in rat nucleus pulposus cells by suppressing NLRP3 inflammasome activity and inducing autophagy through NF-κB signaling. Cell Cycle. 20:2160–2173. 2021.PubMed/NCBI View Article : Google Scholar

50 

Yang Y, Tan X, Xu J, Wang T, Liang T, Xu X, Ma C, Xu Z, Wang W, Li H, et al: Luteolin alleviates neuroinflammation via downregulating the TLR4/TRAF6/NF-κB pathway after intracerebral hemorrhage. Biomed Pharmacother. 126(110044)2020.PubMed/NCBI View Article : Google Scholar

Related Articles

  • Abstract
  • View
  • Download
  • Twitter
Copy and paste a formatted citation
Spandidos Publications style
Xie T, Yuan J, Mei L, Li P and Pan R: Luteolin suppresses TNF‑α‑induced inflammatory injury and senescence of nucleus pulposus cells via the Sirt6/NF‑κB pathway. Exp Ther Med 24: 469, 2022.
APA
Xie, T., Yuan, J., Mei, L., Li, P., & Pan, R. (2022). Luteolin suppresses TNF‑α‑induced inflammatory injury and senescence of nucleus pulposus cells via the Sirt6/NF‑κB pathway. Experimental and Therapeutic Medicine, 24, 469. https://doi.org/10.3892/etm.2022.11396
MLA
Xie, T., Yuan, J., Mei, L., Li, P., Pan, R."Luteolin suppresses TNF‑α‑induced inflammatory injury and senescence of nucleus pulposus cells via the Sirt6/NF‑κB pathway". Experimental and Therapeutic Medicine 24.1 (2022): 469.
Chicago
Xie, T., Yuan, J., Mei, L., Li, P., Pan, R."Luteolin suppresses TNF‑α‑induced inflammatory injury and senescence of nucleus pulposus cells via the Sirt6/NF‑κB pathway". Experimental and Therapeutic Medicine 24, no. 1 (2022): 469. https://doi.org/10.3892/etm.2022.11396
Copy and paste a formatted citation
x
Spandidos Publications style
Xie T, Yuan J, Mei L, Li P and Pan R: Luteolin suppresses TNF‑α‑induced inflammatory injury and senescence of nucleus pulposus cells via the Sirt6/NF‑κB pathway. Exp Ther Med 24: 469, 2022.
APA
Xie, T., Yuan, J., Mei, L., Li, P., & Pan, R. (2022). Luteolin suppresses TNF‑α‑induced inflammatory injury and senescence of nucleus pulposus cells via the Sirt6/NF‑κB pathway. Experimental and Therapeutic Medicine, 24, 469. https://doi.org/10.3892/etm.2022.11396
MLA
Xie, T., Yuan, J., Mei, L., Li, P., Pan, R."Luteolin suppresses TNF‑α‑induced inflammatory injury and senescence of nucleus pulposus cells via the Sirt6/NF‑κB pathway". Experimental and Therapeutic Medicine 24.1 (2022): 469.
Chicago
Xie, T., Yuan, J., Mei, L., Li, P., Pan, R."Luteolin suppresses TNF‑α‑induced inflammatory injury and senescence of nucleus pulposus cells via the Sirt6/NF‑κB pathway". Experimental and Therapeutic Medicine 24, no. 1 (2022): 469. https://doi.org/10.3892/etm.2022.11396
Follow us
  • Twitter
  • LinkedIn
  • Facebook
About
  • Spandidos Publications
  • Careers
  • Cookie Policy
  • Privacy Policy
How can we help?
  • Help
  • Live Chat
  • Contact
  • Email to our Support Team