Spandidos Publications Logo
  • About
    • About Spandidos
    • Aims and Scopes
    • Abstracting and Indexing
    • Editorial Policies
    • Reprints and Permissions
    • Job Opportunities
    • Terms and Conditions
    • Contact
  • Journals
    • All Journals
    • Oncology Letters
      • Oncology Letters
      • Information for Authors
      • Editorial Policies
      • Editorial Board
      • Aims and Scope
      • Abstracting and Indexing
      • Bibliographic Information
      • Archive
    • International Journal of Oncology
      • International Journal of Oncology
      • Information for Authors
      • Editorial Policies
      • Editorial Board
      • Aims and Scope
      • Abstracting and Indexing
      • Bibliographic Information
      • Archive
    • Molecular and Clinical Oncology
      • Molecular and Clinical Oncology
      • Information for Authors
      • Editorial Policies
      • Editorial Board
      • Aims and Scope
      • Abstracting and Indexing
      • Bibliographic Information
      • Archive
    • Experimental and Therapeutic Medicine
      • Experimental and Therapeutic Medicine
      • Information for Authors
      • Editorial Policies
      • Editorial Board
      • Aims and Scope
      • Abstracting and Indexing
      • Bibliographic Information
      • Archive
    • International Journal of Molecular Medicine
      • International Journal of Molecular Medicine
      • Information for Authors
      • Editorial Policies
      • Editorial Board
      • Aims and Scope
      • Abstracting and Indexing
      • Bibliographic Information
      • Archive
    • Biomedical Reports
      • Biomedical Reports
      • Information for Authors
      • Editorial Policies
      • Editorial Board
      • Aims and Scope
      • Abstracting and Indexing
      • Bibliographic Information
      • Archive
    • Oncology Reports
      • Oncology Reports
      • Information for Authors
      • Editorial Policies
      • Editorial Board
      • Aims and Scope
      • Abstracting and Indexing
      • Bibliographic Information
      • Archive
    • Molecular Medicine Reports
      • Molecular Medicine Reports
      • Information for Authors
      • Editorial Policies
      • Editorial Board
      • Aims and Scope
      • Abstracting and Indexing
      • Bibliographic Information
      • Archive
    • World Academy of Sciences Journal
      • World Academy of Sciences Journal
      • Information for Authors
      • Editorial Policies
      • Editorial Board
      • Aims and Scope
      • Abstracting and Indexing
      • Bibliographic Information
      • Archive
    • International Journal of Functional Nutrition
      • International Journal of Functional Nutrition
      • Information for Authors
      • Editorial Policies
      • Editorial Board
      • Aims and Scope
      • Abstracting and Indexing
      • Bibliographic Information
      • Archive
    • International Journal of Epigenetics
      • International Journal of Epigenetics
      • Information for Authors
      • Editorial Policies
      • Editorial Board
      • Aims and Scope
      • Abstracting and Indexing
      • Bibliographic Information
      • Archive
    • Medicine International
      • Medicine International
      • Information for Authors
      • Editorial Policies
      • Editorial Board
      • Aims and Scope
      • Abstracting and Indexing
      • Bibliographic Information
      • Archive
  • Articles
  • Information
    • Information for Authors
    • Information for Reviewers
    • Information for Librarians
    • Information for Advertisers
    • Conferences
  • Language Editing
Spandidos Publications Logo
  • About
    • About Spandidos
    • Aims and Scopes
    • Abstracting and Indexing
    • Editorial Policies
    • Reprints and Permissions
    • Job Opportunities
    • Terms and Conditions
    • Contact
  • Journals
    • All Journals
    • Biomedical Reports
      • Information for Authors
      • Editorial Policies
      • Editorial Board
      • Aims and Scope
      • Abstracting and Indexing
      • Bibliographic Information
      • Archive
    • Experimental and Therapeutic Medicine
      • Information for Authors
      • Editorial Policies
      • Editorial Board
      • Aims and Scope
      • Abstracting and Indexing
      • Bibliographic Information
      • Archive
    • International Journal of Epigenetics
      • Information for Authors
      • Editorial Policies
      • Editorial Board
      • Aims and Scope
      • Abstracting and Indexing
      • Bibliographic Information
      • Archive
    • International Journal of Functional Nutrition
      • Information for Authors
      • Editorial Policies
      • Editorial Board
      • Aims and Scope
      • Abstracting and Indexing
      • Bibliographic Information
      • Archive
    • International Journal of Molecular Medicine
      • Information for Authors
      • Editorial Policies
      • Editorial Board
      • Aims and Scope
      • Abstracting and Indexing
      • Bibliographic Information
      • Archive
    • International Journal of Oncology
      • Information for Authors
      • Editorial Policies
      • Editorial Board
      • Aims and Scope
      • Abstracting and Indexing
      • Bibliographic Information
      • Archive
    • Medicine International
      • Information for Authors
      • Editorial Policies
      • Editorial Board
      • Aims and Scope
      • Abstracting and Indexing
      • Bibliographic Information
      • Archive
    • Molecular and Clinical Oncology
      • Information for Authors
      • Editorial Policies
      • Editorial Board
      • Aims and Scope
      • Abstracting and Indexing
      • Bibliographic Information
      • Archive
    • Molecular Medicine Reports
      • Information for Authors
      • Editorial Policies
      • Editorial Board
      • Aims and Scope
      • Abstracting and Indexing
      • Bibliographic Information
      • Archive
    • Oncology Letters
      • Information for Authors
      • Editorial Policies
      • Editorial Board
      • Aims and Scope
      • Abstracting and Indexing
      • Bibliographic Information
      • Archive
    • Oncology Reports
      • Information for Authors
      • Editorial Policies
      • Editorial Board
      • Aims and Scope
      • Abstracting and Indexing
      • Bibliographic Information
      • Archive
    • World Academy of Sciences Journal
      • Information for Authors
      • Editorial Policies
      • Editorial Board
      • Aims and Scope
      • Abstracting and Indexing
      • Bibliographic Information
      • Archive
  • Articles
  • Information
    • For Authors
    • For Reviewers
    • For Librarians
    • For Advertisers
    • Conferences
  • Language Editing
Login Register Submit
  • This site uses cookies
  • You can change your cookie settings at any time by following the instructions in our Cookie Policy. To find out more, you may read our Privacy Policy.

    I agree
Search articles by DOI, keyword, author or affiliation
Search
Advanced Search
presentation
Experimental and Therapeutic Medicine
Join Editorial Board Propose a Special Issue
Print ISSN: 1792-0981 Online ISSN: 1792-1015
Journal Cover
September-2022 Volume 24 Issue 3

Full Size Image

Sign up for eToc alerts
Recommend to Library

Journals

International Journal of Molecular Medicine

International Journal of Molecular Medicine

International Journal of Molecular Medicine is an international journal devoted to molecular mechanisms of human disease.

International Journal of Oncology

International Journal of Oncology

International Journal of Oncology is an international journal devoted to oncology research and cancer treatment.

Molecular Medicine Reports

Molecular Medicine Reports

Covers molecular medicine topics such as pharmacology, pathology, genetics, neuroscience, infectious diseases, molecular cardiology, and molecular surgery.

Oncology Reports

Oncology Reports

Oncology Reports is an international journal devoted to fundamental and applied research in Oncology.

Experimental and Therapeutic Medicine

Experimental and Therapeutic Medicine

Experimental and Therapeutic Medicine is an international journal devoted to laboratory and clinical medicine.

Oncology Letters

Oncology Letters

Oncology Letters is an international journal devoted to Experimental and Clinical Oncology.

Biomedical Reports

Biomedical Reports

Explores a wide range of biological and medical fields, including pharmacology, genetics, microbiology, neuroscience, and molecular cardiology.

Molecular and Clinical Oncology

Molecular and Clinical Oncology

International journal addressing all aspects of oncology research, from tumorigenesis and oncogenes to chemotherapy and metastasis.

World Academy of Sciences Journal

World Academy of Sciences Journal

Multidisciplinary open-access journal spanning biochemistry, genetics, neuroscience, environmental health, and synthetic biology.

International Journal of Functional Nutrition

International Journal of Functional Nutrition

Open-access journal combining biochemistry, pharmacology, immunology, and genetics to advance health through functional nutrition.

International Journal of Epigenetics

International Journal of Epigenetics

Publishes open-access research on using epigenetics to advance understanding and treatment of human disease.

Medicine International

Medicine International

An International Open Access Journal Devoted to General Medicine.

Journal Cover
September-2022 Volume 24 Issue 3

Full Size Image

Sign up for eToc alerts
Recommend to Library

  • Article
  • Citations
    • Cite This Article
    • Download Citation
    • Create Citation Alert
    • Remove Citation Alert
    • Cited By
  • Similar Articles
    • Related Articles (in Spandidos Publications)
    • Similar Articles (Google Scholar)
    • Similar Articles (PubMed)
  • Download PDF
  • Download XML
  • View XML
Article Open Access

Ropivacaine has the potential to relieve PM2.5‑induced acute lung injury

  • Authors:
    • Rui Zuo
    • Xin-Yu Li
    • Yong-Guan He
  • View Affiliations / Copyright

    Affiliations: Department of Anesthesiology, The Central Hospital of Enshi Tujia and Miao Autonomous Prefecture, Enshi, Hubei 445000, P.R. China
    Copyright: © Zuo et al. This is an open access article distributed under the terms of Creative Commons Attribution License.
  • Article Number: 549
    |
    Published online on: July 1, 2022
       https://doi.org/10.3892/etm.2022.11486
  • Expand metrics +
Metrics: Total Views: 0 (Spandidos Publications: | PMC Statistics: )
Metrics: Total PDF Downloads: 0 (Spandidos Publications: | PMC Statistics: )
Cited By (CrossRef): 0 citations Loading Articles...

This article is mentioned in:


Abstract

Ropivacaine is a commonly used local anesthetic in the clinic due to its low toxicity to the cardiovascular system or central nervous system, good tolerance and high clearance rate. The present study intended to investigate the effect of ropivacaine on PM2.5‑induced acute lung injury (ALI) and reveal the underlying mechanism. After ropivacaine exposure, cell viability, oxidative stress and inflammation in PM2.5‑induced BEAS‑2B cells were assessed by Cell Counting Kit‑8 and DCFH‑DA staining, corresponding commercial kits and ELISA, respectively. The effects of ropivacaine on the expression of MMP9 and MMP12 and the proteins related to NLRP3/Caspase‑1 signaling were then determined by western blot and reverse transcription‑quantitative PCR analyses. In addition, NLR family pyrin domain containing 3 (NLRP3) agonist monosodium urate (MSU) was used to treat BEAS‑2B cells followed by ropivacaine treatment and the effects on the above‑mentioned cellular behaviors were determined again. The results indicated that the viability of BEAS‑2B cells was decreased after PM2.5 induction, accompanied by aggravated oxidative stress and inflammation. However, ropivacaine alleviated oxidative stress and inflammation in PM2.5‑induced BEAS‑2B cells in a dose‑dependent manner. Ropivacaine was also indicated to decrease the expression levels of NLRP3/Caspase‑1 signaling‑related proteins in PM2.5‑induced BEAS‑2B cells. Furthermore, cell viability was decreased, while oxidative stress and inflammatory response were aggravated, in PM2.5‑induced BEAS‑2B cells treated with MSU. In summary, the present results implied that ropivacaine exerted protective effects on PM2.5‑induced ALI, and this effect may be related to NLRP3/Caspase‑1 signaling.

Introduction

The lung is a complex and primary organ for gas exchange in mammals that has the largest epithelial surface in close contact with the external environment (1). Acute microbial (bacterial or viral) infections may trigger severe damage to the lungs, incurring the occurrence of lung-related diseases such as acute lung injury (ALI) (2). ALI is defined as increased alveolar-capillary permeability triggered by severe noncardiogenic factors, leading to severe tissue damage and even irreversible pulmonary damage in severe conditions (1,3). Recently, the number of patients with ALI due to long-time exposure to particulate matter has increased, which has gained worldwide attention (4).

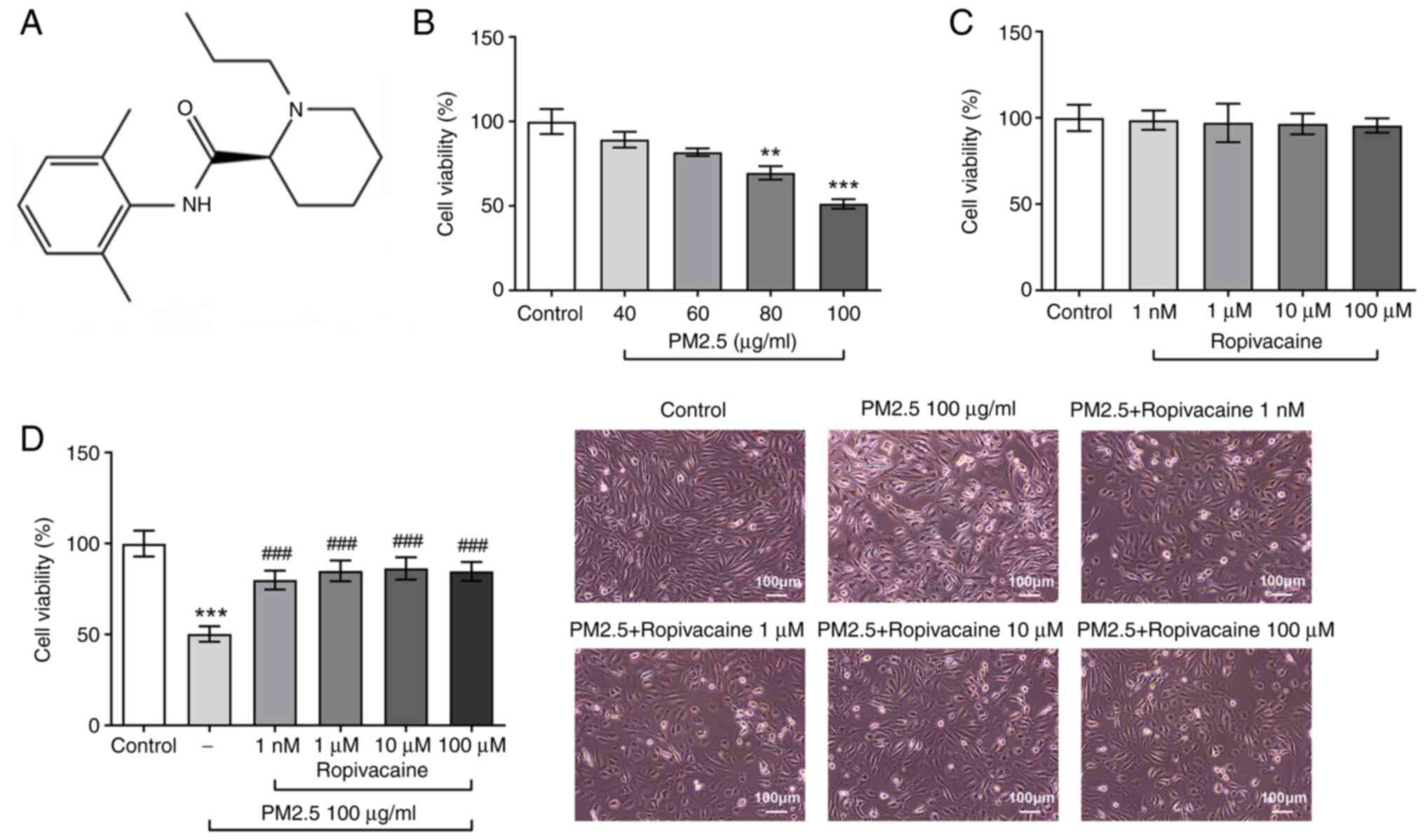
Ropivacaine is a commonly used local anesthetic in the clinic, whose structural formula is presented in Fig. 1. It is currently regarded as one of the most potent anesthetics due to its low toxicity to the cardiovascular system and central nervous system, good tolerance and high clearance rate (5). It has been reported that ropivacaine is able to significantly improve the inflammatory response induced by tumor necrosis factor (TNF)-α, and it may reduce the activities of matrix metalloproteinases (MMPs), nuclear factor erythroid 2-related factor 2 and oxidative stress in brain microvascular endothelial injury induced by high glucose (6,7). In the model of acute hypertension, inhibition of endothelial nitric oxide synthase activity reduces the pressure-induced permeability of pulmonary vascular endothelial cells (8). Ropivacaine exerts anti-inflammatory effects by inhibiting the MAPK and NF-κB signaling pathway in macrophages (9). Accumulating studies have focused on the effect of ropivacaine on lung-related diseases. It may reduce endotoxin-induced ALI by reducing neutrophil infiltration, block inflammatory SRC proto-oncogene, non-receptor tyrosine kinase (SRC) signal transduction and ICAM-1 expression, alleviate endotoxin combined with hyperinflation-induced ALI and improve pulmonary edema in N-formylmethionyl-leucyl-phenylalanine (fMLP)-induced ALI mice (10-12).

Figure 1

Impact of ropivacaine on the viability of PM2.5-induced BEAS-2B cells. (A) Chemical structure of ropivacaine. (B) Viability of BEAS-2B cells induced by PM2.5. (C) Viability of BEAS-2B cells treated with ropivacaine. (D) Viability and morphology of PM2.5-induced BEAS-2B cells treated with ropivacaine (scale bars, 100 µm). **P<0.01, ***P<0.001 vs. control; ###P<0.001 vs. PM2.5. PM2.5, particulate matter with a diameter of ≤2.5 µm.

The above results have demonstrated that ropivacaine has obvious lung-protective effects, but the effect of ropivacaine on lung injury caused by particulate matter with a diameter of ≤2.5 µm (PM2.5) has remained elusive. Therefore, the present study aimed to explore whether ropivacaine is able to alleviate PM2.5-induced inflammation and oxidative stress in lung epithelial cells.

Materials and methods

Cell culture and treatment

The human bronchial epithelial cell line BEAS-2B was procured from the Type Culture Collection of the Chinese Academy of Sciences. Cells were cultured in DMEM (MilliporeSigma) with 10% fetal bovine serum (MilliporeSigma), 100 mg/ml penicillin and 100 mg/ml streptomycin in an incubator with 5% CO2 at 37˚C.

The collection of PM2.5 was performed as previously described (13). A total of 50 mg PM2.5 particles were collected by high-volume impactors assembled with a glass fiber filter (Cytiva) from the mouth of the Yangtze River at China's central eastern coast in Shanghai at a flow rate of 1.13 m3/min for every 24 h between October 2019 and April 2020. PM2.5 samples were dissolved in DMSO at the concentrations of 100 µg/ml and stored at -80˚C for subsequent use. Ropivacaine was diluted in VascuLife Basal Medium (Kurabo) at the concentrations of 1 nM and 1, 10 and 100 µM for further use. For the induction of ALI, the cultured BEAS-2B cells were collected and exposed to PM2.5. Furthermore, the cells were treated with monosodium urate (MSU; MilliporeSigma), an NLR family pyrin domain containing 3 (NLRP3) agonist, at 150 µg/ml 48 h to study the mechanism.

CCK-8 assay

Cells were exposed to PM2.5 in medium for 24 h. A CCK8 kit (Dojindo Laboratories, Inc.) was used to measure the cell viability of BEAS-2B cells in accordance with the manufacturer's protocol, and the absorbance at 490 nm was read by an EnSpire microplate reader (PerkinElmer, Inc.).

Measurement of reactive oxygen species (ROS), malondialdehyde (MDA) and major endogenous antioxidant glutathione (GSH)

BEAS-2B cells were seeded in 96-well plates at a density of 2x104 cells/well and cultured overnight with 5% CO2 at 37˚C. The cells were then treated with ropivacaine for 24 h prior to the addition of the dichloro-dihydro-fluorescein diacetate (DCFH-DA) probe for 45 min. After washing with PBS, cells were fixed with 4% of polyformaldehyde at room temperature for 30 min. Finally, a confocal fluorescence microscope (EX/EM: 488/525; Leica Microsystems GmbH) was used to observe the cells. The fluorescence intensity was analyzed by using ImageJ v1.8 software (National Institutes of Health). The intracellular contents of MDA and GSH were measured by a commercial assay kit (Nanjing Jiancheng Bio Co., Ltd.) according to the manufacturer's protocol.

ELISA

The levels of interleukin (IL)-6 (cat. no. D6050), IL-8 (cat. no. D8000C) and TNF-α (cat. no. DTA00D) in the BEAS-2B cell supernatants were determined by a commercially available ELISA kits from R&D Systems, following the recommendations provided by the manufacturer.

Western blot analysis

Cells were washed in PBS and total protein was extracted in RIPA lysis buffer (Beyotime Institute of Biotechnology). Lysed cells were subjected to centrifugation at 16,100 x g for 10 min at room temperature. Quantification of the protein samples was performed using a BCA assay kit (Tiangen Biotech, Co., Ltd.). Protein extracts were electrophoresed on 10% SDS-PAGE and transferred onto PVDF membranes (MilliporeSigma). The membranes were then blocked with 5% skimmed milk (Absin Bioscience, Inc.) in Tris-buffered saline for 2 h at room temperature, and incubated overnight at 4˚C with primary antibodies against MMP9 (cat. no. ab76003; 1:1,000 dilution; Abcam), MMP12 (cat. no. ab52897; 1:1,000 dilution; Abcam), NLRP3 (cat. no. IMG-6668A; 1:200 dilution; Novus Biologicals, LLC), apoptosis-associated speck-like protein (ASC; cat. no. sc-514414; 1:200, Santa Cruz Biotechnology, Inc.), caspase-1 p20 (cat. no. PA5-99390; 1:500 dilution; Invitrogen; Thermo Fisher Scientific, Inc.) and GAPDH (cat. no. #5174; 1:1,000 dilution; Cell Signaling Technology, Inc.). HRP-conjugated anti-rabbit IgG (cat. no. 14708; 1:15,000 dilution; Cell Signaling Technology, Inc.) or anti-mouse IgG (cat. no. ab205719; 1:2,000 dilution; Abcam) was used as a secondary antibody for incubation at room temperature for 2 h. Immunoreactive bands were visualized using an Pierce enhanced chemiluminescence detection kit (cat. no. 32209; Thermo Fisher Scientific, Inc.). Gray values were analyzed by using ImageJ software (v1.8; National Institutes of Health).

Reverse transcription-quantitative (RT-q)PCR assay

Total RNA from BEAS-2B cells was extracted by TRIzol® reagent (Invitrogen; Thermo Fisher Scientific, Inc.) according to the manufacturer's protocol. Total RNA (2 µg) was then reverse-transcribed into cDNA with the Transcriptor 1st strand cDNA Synthesis Kit (Roche Diagnostics). Real-time qPCR was performed using the OneStep TB Green RT-PCR Kit (Takara Bio, Inc.). The primers used are listed in Table I. The thermocycling program was 95˚C for 10 min followed by 40 cycles of 95˚C for 15 sec and 60˚C for 60 sec. The relative expression of each gene was calculated by the 2-ΔΔCq method (13) and GAPDH was used as the internal control.

Table I

Primers used for quantitative PCR.

Table I

Primers used for quantitative PCR.

Name/directionPrimer sequence
MMP9 
     Forward 5'-GAACCAATCTCACCGACAGG-3'
     Reverse 5'-GCCACCCGAGTGTAACCATA-3'
MMP12 
     Forward 5'-AGTTTTGATGCTGTCACTACCG-3'
     Reverse 5'-CACTGGTCTTTGGTCTCTCAGAA-3'
NLRP3 
     Forward 5'-GGTCCTCTTTACCATGTGCTTC-3'
     Reverse 5'-AAGTCATGTGGCTGAAGCTGTA-3'
Caspase-1 p20 
     Forward 5'-AGAAAAGCCATGGCCGACAA-3'
     Reverse 5'-ACGTGCTGTCAGAGGTCTTG-3'
ASC 
     Forward 5'-GATCCAGGCCCCTCCTCAG-3'
     Reverse 5'-GCATCTTGCTTGGGTTGGTG-3'
GAPDH 
     Forward 5'-AGCCACATCGCTCAGACAC-3'
     Reverse 5'-GCCCAATACGACCAAATCC-3'

[i] NLRP3, NLR family pyrin domain containing 3; ASC, apoptosis-associated speck-like protein.

Statistical analysis

Quantitative data were expressed as the mean ± standard deviation. GraphPad Prism 6 (GraphPad Software Inc.) was used for data analysis. Data among groups were analyzed by ANOVA, followed by Tukey's post-hoc test. P<0.05 was considered to indicate statistical significance.

Results

Impact of ropivacaine on the viability of PM2.5-induced BEAS-2B cells

To determine the impact of ropivacaine on ALI, the changes in the viability of BEAS-2B cells induced by PM2.5 were first assessed. As clearly presented in Fig. 1B, the viability of BEAS-2B cells was decreased by PM2.5 in a dose-dependent manner. However, no significant change in viability was observed in BEAS-2B cells exposed to different doses of ropivacaine, demonstrating the relative nontoxicity of ropivacaine used on BEAS-2B cells (Fig. 1C). Subsequently, BEAS-2B cells were induced with PM2.5 and treated with ropivacaine. In comparison with the control, PM2.5 markedly reduced the viability and altered the morphology of BEAS-2B cell, which was rescued by ropivacaine (Fig. 1D).

Impact of ropivacaine on oxidative stress and inflammation of PM2.5-induced BEAS-2B cells

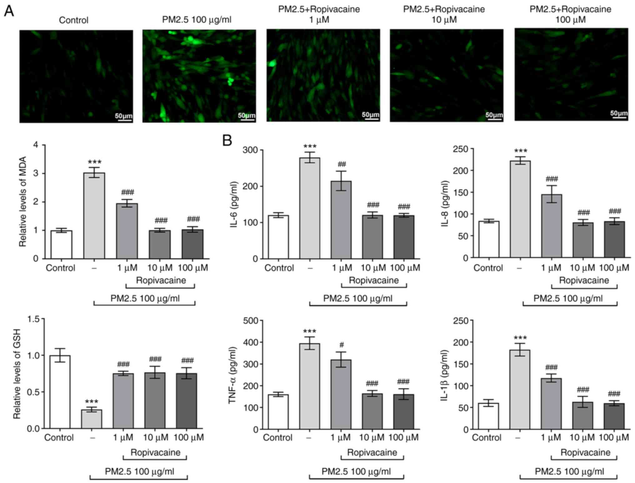
Since oxidative stress and inflammation are well-recognized hallmarks of ALI, the changes of oxidative stress and inflammation in PM2.5-induced BEAS-2B cells exposed to ropivacaine were then determined. The DCFH-DA staining results indicated that the ROS content in BEAS-2B cells was stimulated by PM2.5, while it was reduced by different concentrations of ropivacaine (Fig. 2A). A similar effect was observed in terms of MDA levels, whereas GSH exhibited the opposite trend. With regard to inflammatory response, the inflammatory factors IL-6, IL-8, IL-1β and TNF-α shared similar expression changes in PM2.5-induced BEAS-2B cells exposed to ropivacaine, as demonstrated by the result that PM2.5 induced high levels of inflammatory factors, while ropivacaine led to lower levels of these factors (Fig. 2B). Collectively, ropivacaine relieves oxidative stress and inflammation of PM2.5-induced BEAS-2B cells.

Figure 2

Impact of ropivacaine on the oxidative stress and inflammation of PM2.5-induced BEAS-2B cells. Levels of (A) reactive oxygen species (scale bar, 50 µm), MDA and GSH and (B) inflammatory cytokines in PM2.5-induced BEAS-2B cells treated with ropivacaine. ***P<0.001 vs. control; #P<0.05, ##P<0.01, ###P<0.001 vs. PM2.5. MDA, malondialdehyde; GSH, glutathione; PM2.5, particulate matter with a diameter of ≤2.5 µm.

Impact of ropivacaine on the expression levels of MMPs in PM2.5-induced BEAS-2B cells

MMPs have an important role in regulating cellular homeostasis by degrading extracellular matrix (ECM), particularly MMP12 and MMP9, which are related to airway remodeling and tissue damage. PM2.5 may significantly increase the expression of MMP9 and MMP12 (14-16). Thus, the expression of MMP-12 and MMP-9 was detected in the present study. It was observed that PM2.5 induced abnormally high levels of MMP12 and MMP9, whereas these effects were partially abolished by ropivacaine (Fig. 3A and B). These results implied the potential effects of ropivacaine on the restoration of airway remodeling and tissue damage.

Figure 3

Impact of ropivacaine on the expression levels of MMPs in PM2.5-induced BEAS-2B cells. (A) Protein and (B) mRNA levels of MMP9 and MMP12 in PM2.5-induced BEAS-2B cells treated with ropivacaine. ***P<0.001 vs. control; ###P<0.001 vs. PM2.5. PM2.5, particulate matter with a diameter of ≤2.5 µm.

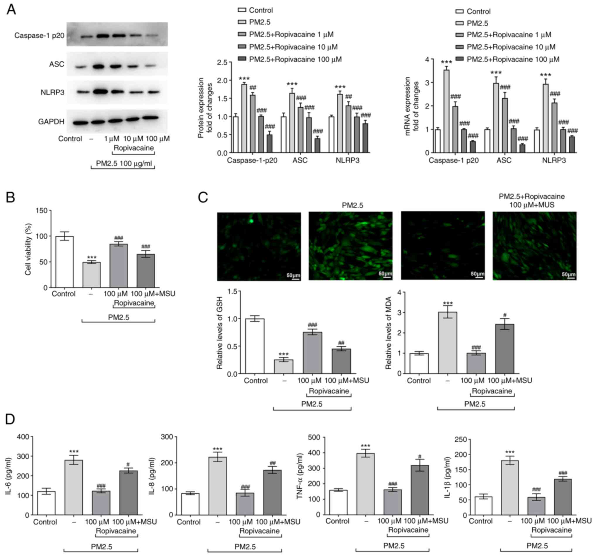
Regulatory role of ropivacaine in immune response and oxidative stress by NLRP3/Caspase-1 signaling

A previous study reported that PM2.5 triggered the immune response in the lung by activating NLRP3/Caspase-1 signaling (17), whereas ropivacaine prevented the activation of NLRP3(18). Thus, in the present study, it was hypothesized that ropivacaine exerted effects on ALI via NLRP3/Caspase-1 signaling. As presented in Fig. 4A, PM2.5 activated the expression of NLRP3, Caspase-1 p20 and ASC, which was reversed by increasing doses of ropivacaine. Subsequently, BEAS-2B cells were treated with the NLRP3 agonist MSU (150 µg/ml). The cell viability was decreased, while oxidative stress and inflammatory response were aggravated in BEAS-2B cells treated with MSU, which was abrogated by ropivacaine exposure (Fig. 4B-D). Of note, the cellular changes in MSU-treated BEAS-2B cells were consistent with those in PM2.5-treated BEAS-2B cells upon ropivacaine exposure. Thus, it was concluded that ropivacaine regulates the immune response and oxidative stress in PM2.5-induced BEAS-2B cells by NLRP3/Caspase-1 signaling.

Figure 4

Regulatory role of ropivacaine in immune response and oxidative stress by NLRP3/Caspase-1 signaling. (A) The expression of proteins in the NLRP3/Caspase-1 signaling pathway in PM2.5-induced BEAS-2B cells treated with ropivacaine was assessed by western blot analysis. (B) Cell viability, (C) oxidative stress (scale bar, 50 µm) and (D) inflammation in PM2.5-induced BEAS-2B cells treated with MSU. ***P<0.001 vs. control; #P<0.05, ##P<0.01, ###P<0.001 vs. PM2.5. NLRP3, NLR family pyrin domain containing 3; MSU, monosodium urate; PM2.5, particulate matter with a diameter of ≤2.5 µm.

Discussion

The lung is a sensitive organ that may easily suffer damage from inhaling substances such as PM2.5(19). Compelling evidence has suggested the significance of PM2.5 in inducing various lung-related diseases. Lung parenchymal injury and lung ischemia-reperfusion injury were observed in rodents even after short-term exposure to PM2.5, indicating the threat of PM2.5 to lung function (20). It was also previously indicated that PM2.5 promotes the progression of allergic asthma in mice by enhancing inflammation and suppressing autophagy (21). Consistently, PM2.5 induced inflammation and oxidative stress in BEAS-2B cells, as demonstrated by elevated contents of ROS and MDA, and suppressed activity of GSH. These observations coincide with the fact that redundant ROS release is one of the essential factors for PM2.5-induced cell damage (19).

Accumulating evidence has demonstrated the protective effects of ropivacaine against lung-associated diseases. A study has indicated that ropivacaine attenuates inflammatory response in experimental endotoxin-induced lung damage in vivo (10). Concurrent with this, the present study indicated that the release of inflammatory factors in the supernatant of BEAS-2B cells was inhibited, accompanied by suppressed oxidative stress. Thus, ropivacaine may function as a potent anti-inflammatory substance for the treatment of lung injury.

The MMP family, which is able to degrade ECM and other substrates, participates in inflammation and tissue remodeling, which are essential for the pathogenesis of various lung-associated diseases (22). Well-orchestrated expression of MMPs, particularly MMP9 and MMP12, is required for the stabilized development of the lung. In the present study, PM2.5 stimulation elevated the expression of MMP9 and MMP12, thereby promoting the development of ALI. However, ropivacaine controlled their expression to relatively normal levels, which may inhibit this condition.

Inflammation induced by a large number of immune cells is critical for pulmonary inflammation upon challenge with PM2.5 (23,24). Once activated, the NLRP3 inflammasome enhances the expression of caspase-1 and convert pro-IL-1β and pro-IL-18 into their mature bioactive forms (24). Furthermore, inhibition of the NLRP3/caspase-1 pathway was conducive to the reduction of inflammatory response in a PM2.5-induced mouse model (17). Thus, the present study suggested that ropivacaine exerted protective effects on the PM2.5-induced in vitro ALI model by modulation of the NLRP3/caspase-1 pathway. To validate this notion, MSU was substituted for PM2.5 as the inducer of the ALI model. An essential finding was that MSU led to decreased cell viability and promoted oxidative stress and inflammation, which was consistent with the effects of PM2.5. Furthermore, ropivacaine partially abolished the effect of MSU on oxidative stress and inflammation of BEAS-2B cells, demonstrating that ropivacaine exerted protective effects on PM2.5-induced ALI via NLRP3/Caspase-1 signaling.

In conclusion, the present study indicated that ropivacaine exerts protective effects on PM2.5-induced ALI and this effect may be relative to NLRP3/Caspase-1 signaling. The present study provided evidence that targeting this signaling may be a feasible strategy for ALI treatment.

Acknowledgements

Not applicable.

Funding

Funding: No funding was received.

Availability of data and materials

The datasets used and/or analyzed during the current study are available from the corresponding author on reasonable request.

Authors' contributions

RZ wrote the manuscript and participated in the planning and execution of the experiments. XYL and YGH participated in the major experiments and analyzed the results. RZ and XYL confirm the authenticity of the raw data. All authors read and approved the final manuscript.

Ethics approval and consent to participate

Not applicable.

Patient consent for publication

Not applicable.

Competing interests

The authors declare that they have no competing interests.

References

1 

Kumar V: Pulmonary innate immune response determines the outcome of inflammation during pneumonia and sepsis-associated acute lung injury. Front Immunol. 11(1722)2020.PubMed/NCBI View Article : Google Scholar

2 

Rezoagli E, Fumagalli R and Bellani G: Definition and epidemiology of acute respiratory distress syndrome. Ann Transl Med. 5(282)2017.PubMed/NCBI View Article : Google Scholar

3 

Zeng M, Sang W, Chen S, Chen R, Zhang H, Xue F, Li Z, Liu Y, Gong Y, Zhang H and Kong X: 4-PBA inhibits LPS-induced inflammation through regulating ER stress and autophagy in acute lung injury models. Toxicol Lett. 271:26–37. 2017.PubMed/NCBI View Article : Google Scholar

4 

Gu LZ, Sun H and Chen JH: Histone deacetylases 3 deletion restrains PM2.5-induced mice lung injury by regulating NF-κB and TGF-β/Smad2/3 signaling pathways. Biomed Pharmacother. 85:756–762. 2017.PubMed/NCBI View Article : Google Scholar

5 

Zhou Y, Yang TB, Wei J, Zeng C, Li H, Yang T and Lei GH: Single-dose intra-articular ropivacaine after arthroscopic knee surgery decreases post-operative pain without increasing side effects: A systematic review and meta-analysis. Knee Surg Sports Traumatol Arthrosc. 24:1651–1659. 2016.PubMed/NCBI View Article : Google Scholar

6 

Piegeler T, Schläpfer M, Dull RO, Schwartz DE, Borgeat A, Minshall RD and Beck-Schimmer B: Clinically relevant concentrations of lidocaine and ropivacaine inhibit TNFα-induced invasion of lung adenocarcinoma cells in vitro by blocking the activation of Akt and focal adhesion kinase. Br J Anaesth. 115:784–791. 2015.PubMed/NCBI View Article : Google Scholar

7 

Lv H, Cheng Q, Li Y, Zhang Y, Chen J and Chen W: The protective effects of ropivacaine against high glucose-induced brain microvascular endothelial injury by reducing MMPs and alleviating oxidative stress. Neurotox Res. 39:851–859. 2021.PubMed/NCBI View Article : Google Scholar

8 

Patel M, Chignalia AZ, Isbatan A, Bommakanti N and Dull RO: Ropivacaine inhibits pressure-induced lung endothelial hyperpermeability in models of acute hypertension. Life Sci. 222:22–28. 2019.PubMed/NCBI View Article : Google Scholar

9 

Wu L, Li L, Wang F, Wu X, Zhao X and Xue N: Anti-inflammatory effect of local anaesthetic ropivacaine in lipopolysaccharide-stimulated RAW264.7 macrophages. Pharmacology. 103:228–235. 2019.PubMed/NCBI View Article : Google Scholar

10 

Blumenthal S, Borgeat A, Pasch T, Reyes L, Booy C, Lambert M, Schimmer RC and Beck-Schimmer B: Ropivacaine decreases inflammation in experimental endotoxin-induced lung injury. Anesthesiology. 104:961–969. 2006.PubMed/NCBI View Article : Google Scholar

11 

Piegeler T, Dull RO, Hu G, Castellon M, Chignalia AZ, Koshy RG, Votta-Velis EG, Borgeat A, Schwartz DE, Beck-Schimmer B and Minshall RD: Ropivacaine attenuates endotoxin plus hyperinflation-mediated acute lung injury via inhibition of early-onset Src-dependent signaling. BMC Anesthesiol. 14(57)2014.PubMed/NCBI View Article : Google Scholar

12 

Schley MT, Casutt M, Haberthür C, Dusch M, Rukwied R, Schmelz M, Schmeck J, Schüpfer GK and Konrad CJ: Long-acting local anesthetics attenuate FMLP-induced acute lung injury in rats. Anesth Analg. 109:880–885. 2009.PubMed/NCBI View Article : Google Scholar

13 

Livak KJ and Schmittgen TD: Analysis of relative gene expression data using real-time quantitative PCR and the 2(-Delta Delta C(T)) method. Methods. 25:402–408. 2001.PubMed/NCBI View Article : Google Scholar

14 

Zou W, Wang X, Hong W, He F, Hu J, Sheng Q, Zhu T and Ran P: PM2.5 induces the expression of inflammatory cytokines via the Wnt5a/Ror2 pathway in human bronchial epithelial cells. Int J Chron Obstruct Pulmon Dis. 15:2653–2662. 2020.PubMed/NCBI View Article : Google Scholar

15 

Zhao J, Li M, Wang Z, Chen J, Zhao J, Xu Y, Wei X, Wang J and Xie J: Role of PM2.5 in the development and progression of COPD and its mechanisms. Respir Res. 20(120)2019.PubMed/NCBI View Article : Google Scholar

16 

Lin CI, Tsai CH, Sun YL, Hsieh WY, Lin YC, Chen CY and Lin CS: Instillation of particulate matter 2.5 induced acute lung injury and attenuated the injury recovery in ACE2 knockout mice. Int J Biol Sci. 14:253–265. 2018.PubMed/NCBI View Article : Google Scholar

17 

Jia H, Liu Y, Guo D, He W, Zhao L and Xia S: PM2.5-induced pulmonary inflammation via activating of the NLRP3/caspase-1 signaling pathway. Environ Toxicol. 36:298–307. 2021.PubMed/NCBI View Article : Google Scholar

18 

Huang X, Jiang J, Huang L, Ren Q, Gao X and Yu S: Ropivacaine prevents the activation of the NLRP3 inflammasome caused by high glucose in HUVECs. ACS Omega. 5:23413–23419. 2020.PubMed/NCBI View Article : Google Scholar

19 

Yang L, Liu G and Li X, Xia Z, Wang Y, Lin W, Zhang W, Zhang W and Li X: Small GTPase RAB6 deficiency promotes alveolar progenitor cell renewal and attenuates PM2.5-induced lung injury and fibrosis. Cell Death Dis. 11(827)2020.PubMed/NCBI View Article : Google Scholar

20 

Lee FY, Lee MS, Wallace CG, Huang CR, Chu CH, Wen ZH, Huang JH, Chen XS, Wang CC and Yip HK: Short-interval exposure to ambient fine particulate matter (PM2.5) exacerbates the susceptibility of pulmonary damage in setting of lung ischemia-reperfusion injury in rodent: Pharmacomodulation of melatonin. Biomed Pharmacother. 113(108737)2019.PubMed/NCBI View Article : Google Scholar

21 

Yang J, Chen Y, Yu Z, Ding H and Ma Z: The influence of PM2.5 on lung injury and cytokines in mice. Exp Ther Med. 18:2503–2511. 2019.PubMed/NCBI View Article : Google Scholar

22 

Greenlee KJ, Werb Z and Kheradmand F: Matrix metalloproteinases in lung: Multiple, multifarious, and multifaceted. Physiol Rev. 87:69–98. 2007.PubMed/NCBI View Article : Google Scholar

23 

Chen GQ, Benthani FA, Wu J, Liang D, Bian ZX and Jiang X: Artemisinin compounds sensitize cancer cells to ferroptosis by regulating iron homeostasis. Cell Death Differ. 27:242–254. 2020.PubMed/NCBI View Article : Google Scholar

24 

Zhou Y, Zhang CY, Duan JX, Li Q, Yang HH, Sun CC, Zhang J, Luo XQ and Liu SK: Vasoactive intestinal peptide suppresses the NLRP3 inflammasome activation in lipopolysaccharide-induced acute lung injury mice and macrophages. Biomed Pharmacother. 121(109596)2020.PubMed/NCBI View Article : Google Scholar

Related Articles

  • Abstract
  • View
  • Download
  • Twitter
Copy and paste a formatted citation
Spandidos Publications style
Zuo R, Li X and He Y: Ropivacaine has the potential to relieve PM2.5‑induced acute lung injury. Exp Ther Med 24: 549, 2022.
APA
Zuo, R., Li, X., & He, Y. (2022). Ropivacaine has the potential to relieve PM2.5‑induced acute lung injury. Experimental and Therapeutic Medicine, 24, 549. https://doi.org/10.3892/etm.2022.11486
MLA
Zuo, R., Li, X., He, Y."Ropivacaine has the potential to relieve PM2.5‑induced acute lung injury". Experimental and Therapeutic Medicine 24.3 (2022): 549.
Chicago
Zuo, R., Li, X., He, Y."Ropivacaine has the potential to relieve PM2.5‑induced acute lung injury". Experimental and Therapeutic Medicine 24, no. 3 (2022): 549. https://doi.org/10.3892/etm.2022.11486
Copy and paste a formatted citation
x
Spandidos Publications style
Zuo R, Li X and He Y: Ropivacaine has the potential to relieve PM2.5‑induced acute lung injury. Exp Ther Med 24: 549, 2022.
APA
Zuo, R., Li, X., & He, Y. (2022). Ropivacaine has the potential to relieve PM2.5‑induced acute lung injury. Experimental and Therapeutic Medicine, 24, 549. https://doi.org/10.3892/etm.2022.11486
MLA
Zuo, R., Li, X., He, Y."Ropivacaine has the potential to relieve PM2.5‑induced acute lung injury". Experimental and Therapeutic Medicine 24.3 (2022): 549.
Chicago
Zuo, R., Li, X., He, Y."Ropivacaine has the potential to relieve PM2.5‑induced acute lung injury". Experimental and Therapeutic Medicine 24, no. 3 (2022): 549. https://doi.org/10.3892/etm.2022.11486
Follow us
  • Twitter
  • LinkedIn
  • Facebook
About
  • Spandidos Publications
  • Careers
  • Cookie Policy
  • Privacy Policy
How can we help?
  • Help
  • Live Chat
  • Contact
  • Email to our Support Team