International Journal of Molecular Medicine is an international journal devoted to molecular mechanisms of human disease.
International Journal of Oncology is an international journal devoted to oncology research and cancer treatment.
Covers molecular medicine topics such as pharmacology, pathology, genetics, neuroscience, infectious diseases, molecular cardiology, and molecular surgery.
Oncology Reports is an international journal devoted to fundamental and applied research in Oncology.
Experimental and Therapeutic Medicine is an international journal devoted to laboratory and clinical medicine.
Oncology Letters is an international journal devoted to Experimental and Clinical Oncology.
Explores a wide range of biological and medical fields, including pharmacology, genetics, microbiology, neuroscience, and molecular cardiology.
International journal addressing all aspects of oncology research, from tumorigenesis and oncogenes to chemotherapy and metastasis.
Multidisciplinary open-access journal spanning biochemistry, genetics, neuroscience, environmental health, and synthetic biology.
Open-access journal combining biochemistry, pharmacology, immunology, and genetics to advance health through functional nutrition.
Publishes open-access research on using epigenetics to advance understanding and treatment of human disease.
An International Open Access Journal Devoted to General Medicine.
Melanoma, brought on by the malignant transformation of melanocytes, has been reported as the deadliest skin cancer (1). Melanoma easily metastasizes and its 5-year survival rate is only 18% (2). The incidence of melanoma worldwide has been rising year by year (3). Its high mortality is related to its unresectability and easy movability (3). Though present therapeutic approaches are capable of curing early-stage melanoma by surgical removal, immune-based methods and chemoprevention, the prognosis of patients with advanced melanoma remains poor (4).
Long non-coding RNAs (lncRNAs), >200 nucleotides in length, play key roles in several types of human cancer (5). LncRNAs have been found to be dysregulated in various types of cancer, including lung cancer, breast cancer, liver cancer, colorectal cancer and melanoma (6). There are growing numbers of studies that have investigated melanoma-related lncRNAs, such like lncRNA cancer susceptibility candidate 2(7), as a melanoma-suppressing lncRNA; and homeobox A11-antisense RNA (8), ZNFX1 antisense RNA 1(9) and H19 Imprinted Maternally Expressed Transcript (10), as melanoma-accelerating lncRNAs. Taurine-upregulated gene 1 (TUG1) is a lncRNA that consists of 6.7-kb nucleotides and TUG1 has been shown to play important roles in tumorigenesis (11).
MicroRNAs (miRNAs) are a large group of endogenous RNAs consisting of 18-22 nucleotides, which are regarded as key regulators of development and progression of various types of human tumors (12). miRNAs perform regulatory roles by directly binding to the 3' untranslated region (3'UTR) of their target mRNAs to silence translation, which can affect the proliferation, metastasis and apoptosis of tumor cells (13). Previous studies have indicated that miRNA (miR)-145-5p expression levels are decreased in breast cancer (14), bladder cancer (15) and melanoma (16) cell lines, which suggests that miR-145-5p may function as a tumor-suppressor.
SOX2, a member of the SOX gene family, has been shown to be associated with the regulation of certain biological processes during tumor development (17). A previous study found that SOX2 contributes to oxidative metabolism, as well as elevates drug resistance and metastatic capacity in melanoma cells (18). SOX2 is dispensable for primary melanoma metastasis and formation (19). Nevertheless, whether miR-145-5p and SOX2 are required for the mechanisms of action behind how TUG1 functions during the development of melanomas remains unclear.
In the present study, the expression levels of TUG1 were found to be elevated in melanoma tumor tissues and cell lines. In addition, the effects of TUG1 on the proliferative, migratory and invasive abilities of melanoma cells were investigated. Downstream target and regulatory mechanism of TUG1 in melanoma cells were also explored.
The present study was approved by the Ethics Committee of the First Affiliated Hospital of Anhui Medical University (Hefei, China). Tumor tissues and adjacent noncancerous tissues (normal tissues) were collected from 27 patients with melanoma (aged 29-71 years; 15 male and 12 female), who were diagnosed at the First Affiliated Hospital of Anhui Medical University between March 2014 and January 2018. No patients received chemotherapy or any other types of therapy before surgery. Inclusion criteria included histologically confirmed melanoma. Exclusion criteria included: i) Current or previous history of any other severe or uncontrolled diseases, including previous history of cancer, bleeding dyscrasia and immune system disease; ii) currently on medications that could interfere with assessment of biological outcomes, including estrogens, progestogens, androgens, prednisone or psychoactive drugs; and iii) aged <16 years. All patients signed a written informed consent. Fresh tissues were immediately frozen and stored in liquid nitrogen.
Human melanoma cells (M14 and A375) and human primary normal epidermal melanocytes HEMa-LP were purchased from the American Type Culture Collection and cultured in DMEM (Gibco; Thermo Fisher Scientific, Inc.) with 10% FBS (Invitrogen; Thermo Fisher Scientific, Inc.) in a humidified atmosphere with 5% CO2 at 37˚C, unless otherwise stated.
Specific small interfering (si)-RNAs against TUG1 (si-TUG1#1, si-TUG1#2 and si-TUG1#3; final concentration, 20 nM), the scrambled negative control (NC; si-NC; final concentration, 20 nM), miR-145-5p mimic (final concentration, 15 nM), miR-NC (final concentration, 15 nM), pcDNA-TUG1 (final concentration, 1.5 µg/ml), si-SOX2 (final concentration, 20 nM), miR-145-5p inhibitor (in-miR-145-5p; final concentration, 25 nM), its negative control (in-miR-NC; final concentration, 25 nM), pcDNA-SOX2 (final concentration, 1 µg/ml), specific short hairpin (sh)RNA against TUG1 (sh-TUG1) and its negative control sh-NC were all synthesized by Shanghai GenePharma Co., Ltd. The pcDNA plasmid was purchased from Thermo Fisher Scientific, Inc. The sequences for the siRNAs, miRNA mimics and inhibitors used in the present study were shown in Table I.
The aforementioned oligonucleotides or plasmids were transfected into M14 and A375 cells using Lipofectamine™ 2000 reagent (Invitrogen; Thermo Fisher Scientific, Inc.) following the manufacturer's instructions. Briefly, M14 and A375 cells were cultured for 24 h, before the constructs were transfected into the cells using 500 µl Opti-MEM containing 20 µl Lipofectamine™ 2000 (1 mg/ml) in a humidified atmosphere with 5% CO2 at 37˚C. After incubating for 6 h, culture medium was replaced by fresh medium. Subsequently, 24, 48 or 72 h after transfection, the cells were collected for further analysis.
For the detection of mRNA expression levels, RNA was isolated from melanoma tissues or cells using TRIzol® Reagent (Invitrogen; Thermo Fisher Scientific, Inc.). RNA was reverse-transcribed into cDNA using M-MLV Reverse Transcriptase (cat. no. 28025021; Invitrogen; Thermo Fisher Scientific, Inc.) with RNaseOUT™ Recombinant Ribonuclease Inhibitor (cat. no. 10777; Thermo Fisher Scientific, Inc.), dNTPs (cat. no. 10297117; Thermo Fisher Scientific, Inc.) and the oligo (dT) 12-18 primer (cat. no. 18418012; Thermo Fisher Scientific, Inc.) following the standard protocols: 65˚C for 5 min; 50 min at 37˚C; and 70˚C for 15 min. Subsequent qPCR was conducted using iQ™ SYBR® Green Supermix (cat. no. 1708882; Bio-Rad Laboratories, Inc.). For the detection of miR-145-5p expression levels, miRNA was extracted using a miRNeasy Mini Kit (Qiagen, GmbH). Reverse transcription and RT-qPCR were conducted using a TaqMan™ Reverse Transcription kit and TaqMan™ MicroRNA Assays (Applied Biosystems; Thermo Fisher Scientific, Inc.). β-actin was used as the internal control for TUG1 and SOX2, whereas U6 was used as the internal control for miR-145-5p. The primers for TUG1, SOX2, β-actin, miR-145-5p and U6 are as follows: TUG1 forward, 5'-GGACCTGGAACCCGAAAGAG-3' and reverse, 5'-TGGTGGTAGTGCTTGCTCAG-3'; SOX2 forward, 5'-CAGCGCATGGACAGTTACG-3' and reverse, 5'-TTCATGTAGGTCTGCGAGCTG-3'; β-actin forward, 5'-TGGACTTCGAGCAAGAGATGG-3' and reverse, 5'-ACGTCACACTTCATGATGGAG-3'; miR-145-5p forward, 5'-CAGTCTTGTCCAGTTTTCCCAG-3' and reverse, 5'-TATGCTTGTTCTCGTCTCTGTGTC-3'; U6 forward, 5'-CTCGCTTCGGCAGCACA-3' and reverse, 5'-AACGCTTCACGAATTTGCGT-3'. RT-qPCR was performed on a StepOnePlus™ Real-time PCR Systems (Applied Biosystems; Thermo Fisher Scientific, Inc.) with the following thermocycling conditions: Initial denaturation for 10 min at 95˚C; 40 cycles of 95˚C for 15 sec and 60˚C for 1 min; followed by final elongation at 72˚C for 10 min. The expression levels of TUG1, SOX2 and miR-145-5p were analyzed using the 2-ΔΔCq method (20).
For the detection of cell proliferative ability, cells were seeded in 96-well plates containing DMEM with 10% FBS (1,000 cells per well) for 0, 24, 48 and 72 h. The CCK-8 reagent (MedChemExpress) was used for this assay. After collection, 10 µl CCK-8 reagent was added into each well. In total, after incubation at 37˚C for 2 h, the proliferative ability was determined through measuring the absorbance at 450 nm of each well using a spectrophotometer (NanoDrop Technologies; Thermo Fisher Scientific, Inc.).
Transwell migration and invasion assay was performed using a transwell chamber (8 µm pore size; EMD Millipore). For migration assays, 3x104 transiently transfected M14 and A375 cells in serum-free DMEM were seeded into the upper chamber, whilst DMEM supplemented with 10% FBS was added to the lower chamber. Subsequently, the chamber was incubated at 37˚C. In total, 24 h later, the migrated cells were fixed with 4% paraformaldehyde for 15 min at room temperature, before being stained with 0.1% crystal violet for 30 mins at room temperature and counted under an inverted light microscope (Nikon Eclipse TS100; Nikon Corporation) at x20 magnification. For invasion assays, the protocol used was identical, but the upper chamber was precoated with 50 µl Matrigel (8 mg/ml; 1:8 dilution; Corning, Inc.) at 4˚C overnight.
The downstream target miRNAs of TUG1 were predicted using the online website LncBase Predicted v.2 (http://carolina.imis.athenainnova-tion.gr/diana_tools/web/index.php?r=lncbasev2%2Findex-predicted). Direct targets of miR-145-5p were predicted by online databse miRTarBase (http://mirtarbase.mbc.nctu.edu.tw/php/detail.php?mirtid=MIRT000307). The wild-type (WT) or mutant (MUT) sequences of TUG1 and SOX2 were amplified and cloned into pGL3 luciferase promoter vector (Promega Corporation) to synthesize TUG1 WT, TUG1 MUT, SOX2 WT and SOX2 MUT. Renilla luciferase reporter plasmids were used as the control for normalization. In total, 1x106 M14 and A375 cells were co-transfected with 8 µg recombinant luciferase reporter plasmids, 0.16 µg pRL-TK plasmids and miR-145-5p mimics (final concentration, 15 nM) or miR-NC (final concentration, 15 nM) using LipofectamineTM 2000 (Invitrogen; Thermo Fisher Scientific, Inc.) according to the manufacturer's instruction. The luciferase activity was evaluated using the Dual-Luciferase® reporter system (Beyotime Institute of Biotechnology) according to the protocols supplied by the manufacturer.
The RIP assay was performed using the extracts obtained from the melanoma M14 and A375 cells using the EZ-Magna RIP kit (cat. no. 17-701; EMD Millipore) according to the manufacturer's instructions, as previously described (21). In brief, the extracted supernatant (150 µg protein) was incubated with 1 mg magnetic beads that had been pre-coated with human anti-argonaute2 (Ago2) antibodies (cat. no. ab186733, 1:50, Abcam) or IgG (cat. no. PP64B, 1:20, EMD Millipore) at 4˚C overnight, which was used as a negative control. After overnight incubation at 4˚C, the RNA complex were incubate with proteinase K (RIP wash buffer, 10% SDS and 10 mg/ml proteinase K; EMD Millipore) for 30 min at 55˚C to digest the protein remaining on the beads. The RNA was then purified from the samples using phenol: chloroform: isoamyl alcohol separation. RNA detection was conducted using RT-qPCR as aforementioned.
Cell lysates of melanoma cells (M14 and A375) were prepared using the RIPA Reagent (Cell Signaling Technology, Inc.). The protein concentration was quantified with bicinchoninic acid reagent (Sigma-Aldrich; Merck KGaA). A total of 30 µg protein samples were fractionated on 15% SDS-polyacrylamide gels and then transferred onto PVDF membranes. Thereafter, the membranes were blocked with 5% skimmed milk at room temperature for 2 h and probed with primary antibodies targeting SOX2 (1:1,000, cat. no. cat. no. ab171380; Abcam) or β-actin (1:1,000; cat. no. ab8227; Abcam) at 4˚C overnight. Subsequently, the membranes were incubated with horseradish peroxidase-conjugated goat anti-rabbit secondary antibodies (1:1,000; cat. no. ab205718, Abcam) at room temperature for 2 h. The bands were visualized using an ECL detection kit (Thermo Fisher Scientific, Inc.) and quantified using the ImageJ 1.8.0 software (National Institute of Health). The aforementioned antibodies used for this investigation were purchased from Abcam (Cambridge, MA, USA).
The animal experiments, which lasted 28 days, were approved by the Animal Care and Scientific Committee of the First Affiliated Hospital of Anhui Medical University (Hefei, China). A total of 12 male BALB/c nude mice (5-week-old; 16-20 g weight range) were obtained from Shanghai SLAC Laboratory Animal Co., Ltd. (grouped into a sh-TUG1 group and sh-NC group, n=6 per group) and maintained under temperature (20-22˚C) and humidity-controlled (55±10%) pathogen-free specific conditions with a 12-h light/dark cycle and given water and food ad libitum. The stable A375 cells expressing sh-NC or sh-TUG1 were produced and maintained in medium containing 3 µg/ml puromycin (Sigma-Aldrich; Merck KGaA). Prior to injection, the stable A375 cells were resuscitated and grown for two passages. A total of 4x106 stable A375 cells expressing sh-NC or sh-TUG1 were collected and suspended in 100 µl sterile PBS solution and then subcutaneously inoculated into the right flank of the nude mice. Tumor volume was measured every 7 days for 28 days and calculated according to the following equation: Volume=(length x width2)/2. The health and behavior of nude mice involved in the animal experiment were also monitored every 7 days after inoculation. All mice were sacrificed at day 28 following inoculation, for a pre-set 28-day test cycle. The 12 nude mice were anesthetized using 2% methoxyflurane (an inhalant anesthetic) (22). Subsequently, the animals were sacrificed by cervical dislocation. The xenograft tumor tissues were then collected for measurement of weight and used for RT-qPCR, western blot analyses and immunohistochemical assays.
The IHC assays were conducted to detect the expression profile of SOX2 in resected tumors from the sh-NC group and sh-TUG1 group, following the protocols from a previous report (23). In brief, resected tumors from the xenograft models were fixed in 3% formaldehyde overnight at 4˚C and embedded in paraffin and then cut into 5-µm sections. The slices were then incubated with 0.3% hydrogen peroxide (H2O2) solution in methanol for 20 min at room temperature to block the activity of endogenous peroxidases. Sections were blocked in 10% horse serum at room temperature for 1 h and then incubated with goat anti-SOX2 antibodies (1:100; cat. no. GT15098; Neuromics) at 4˚C overnight, followed by incubation with peroxidase-conjugated horse anti-goat IgG (cat. no. PI-9500-1; 1:2,000; Vector Laboratories, Inc.) at room temperature for 30 min. Immunoreactivity was measured using NovaRed peroxidase substrate (Vector Laboratories, Inc.) under an Eclipse TS100 fluorescence microscope (Nikon Corporation) at x20 magnification.
All data analyses were conducted using SPSS 22.0 software (IBM Corp.). Data from three independent experiments are presented as the mean ± SD. Difference between means was analyzed using paired Student's t-tests (for 2 groups) and one-way ANOVAs (for ≥3 groups) followed by Tukey's post hoc tests. Pearson correlation coefficient was used to analyze the correlation among TUG1, miR-145-5p and SOX2. Differences were considered significant at P<0.05.
To investigate the role of TUG1 in melanoma, the expression levels of TUG1 were analyzed using RT-qPCR. As shown in Fig. 1A, TUG1 expression was significantly upregulated in melanoma tissues compared with that in normal tissues. In addition, the expression levels of TUG1 were significantly raised in the melanoma M14 and A375 cell lines compared with that in normal melanocyte cell line, HEMa-LP cells (Fig. 1B).
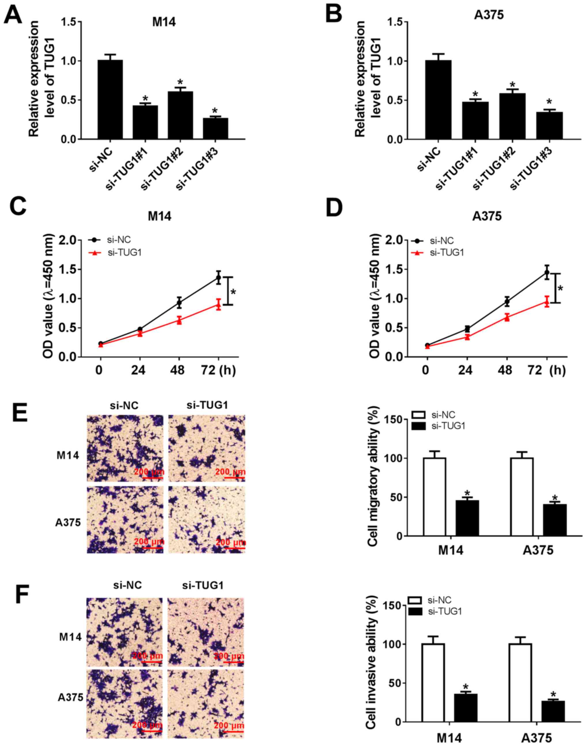
siRNAs against TUG1 (si-TUG1#1, si-TUG1#2 and si-TUG1#3) were transfected into M14 and A375 cells to construct TUG1-silenced melanoma cells to explore the effect of TUG1 on the proliferative, migratory and invasive abilities of melanoma cells. RT-qPCR assays were conducted to detect the silencing efficiency of the 3 siRNAs (si-TUG1#1, si-TUG1#2 and si-TUG1#3) on the TUG1 expression in the transfected M14 and A375 cells. The mRNA expression levels of TUG1 in M14 and A375 cells were decreased after the indicated transfections, with the silencing efficiency of si-TUG1#3 being the most significant (Fig. 2A and B). As such, si-TUG1#3 was used for subsequent functional experiments. CCK-8 assays were employed to detect the proliferative ability of transfected M14 and A375 cells, which indicated that a reduced TUG1 expression inhibited the proliferative ability of the two cell lines (Fig. 2C and D). Transwell assay indicated that downregulation of TUG1 also repressed the migration and invasion of M14 and A375 cells (Fig. 2E and F).
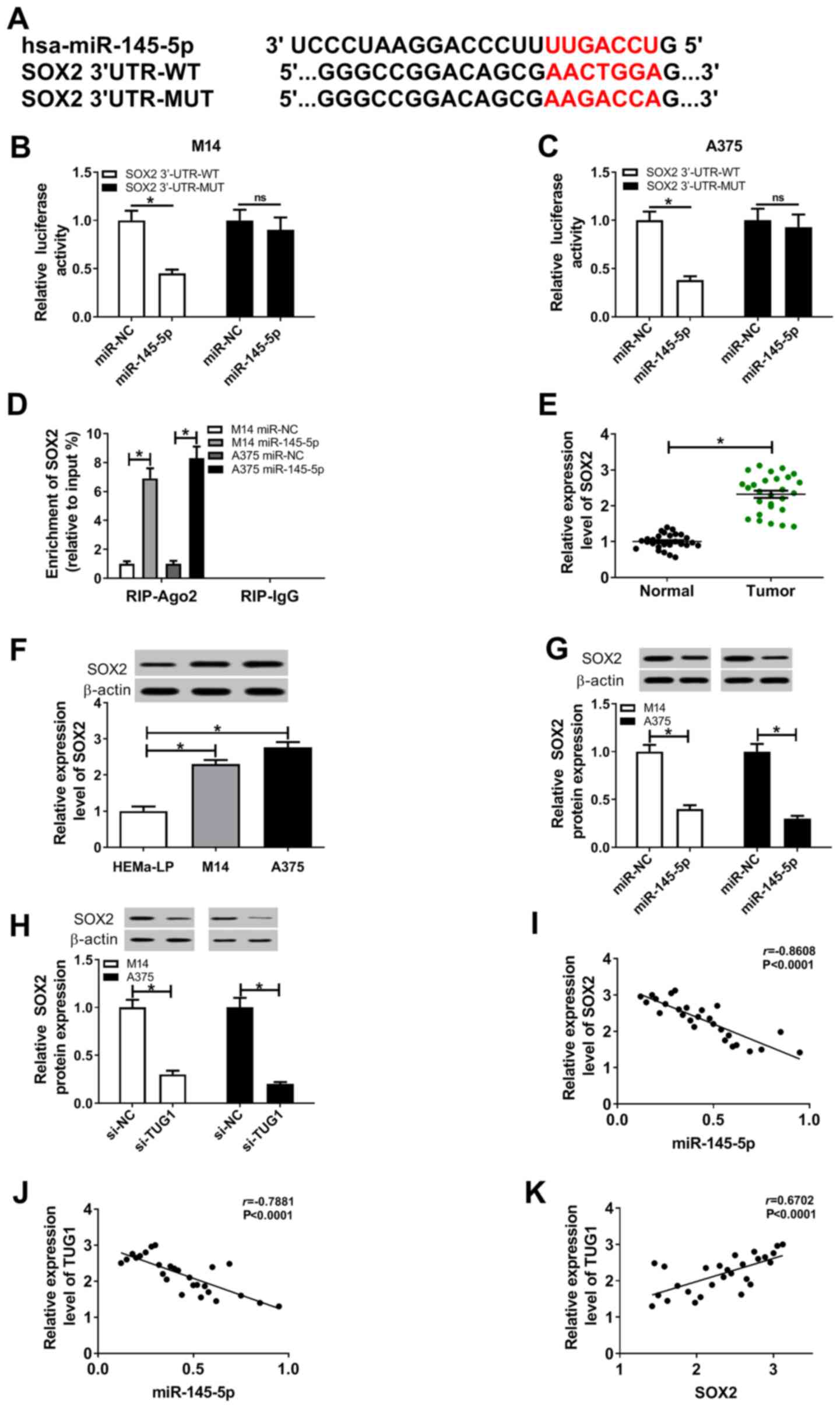
LncBase Predicted v.2 was applied to seek the downstream target of TUG1 and it was hypothesized that miR-145-5p could bind to TUG1 (Fig. 3A). Dual-luciferase assays were performed to validate the relationship between TUG1 and miR-145-5p. RT-qPCR assay indicated that the expression of miR-145-5p was significantly upregulated by transfection of miR-145-5p mimic (Fig. S1A), but was significantly suppressed more by transfection with the miR-145-5p inhibitor (Fig. S1B). In addition, both transfection of TUG1 wt or TUG1 mut significantly elevated TUG1 expression (Fig. S1C). As depicted in Fig. 3B and C, the luciferase activity of M14 and A375 cells co-transfected with TUG1 WT and miR-145-5p mimics was obviously lower than that of cells co-transfected with TUG1 WT and miR-NC mimics. By contrast, the luciferase activity of M14 and A375 cells co-transfected with TUG1 MUT and miR-145-5p mimics or miR-NC mimics showed no significant difference. A RIP assay was performed to confirm the interaction between TUG1 and miR-145-5p, which showed that TUG1 mRNA could be specifically recruited to the miRNA complexes isolated using anti-Ago2 antibody following miR-145-5p transfection, suggesting that TUG1 could interact with miR-145-5p (Fig. 3D). RT-qPCR was performed to analyze the expression level of miR-145-5p in melanoma tissues and cells. miR-145-5p was found to be downregulated in melanoma tissues compared with normal tissues (Fig. 3E). In addition, downregulation of miR-145-5p was also detected in melanoma M14 and A375 cells compared with HEMa-LP cells (Fig. 3F). Introduction of TUG1 repressed the expression levels of miR-145-5p in both M14 and A375 cells relative to cells transfected with pcDNA; while silencing of TUG1 promoted miR-145-5p expression in the two cell lines compared with cells transfected with si-NC, indicating that TUG1 inversely regulated miR-145-5p expression levels (Fig. 3G).
To clarify whether TUG1 regulates the proliferative, migratory and invasive abilities of melanoma cells by targeting miR-145-5p, recovery experiments were performed. RT-qPCR assays showed that miR-145-5p mimics significantly elevated miR-145-5p expression levels in both M14 and A375 cells, while introduction of TUG1 counteracted the promoting impact of miR-145-5p mimics on miR-145-5p expression (Fig. 4A and B). CCK-8 assays also indicated that upregulation of miR-145-5p inhibited the proliferative ability of M14 and A375 cells, whereas elevated TUG1 almost reversed the repressive effect of miR-145-5p mimics on the proliferative ability of the two cell lines (Fig. 4C and D). Subsequently, the impact of miR-145-5p alone or miR-145-5p combined with TUG1, on the migratory and invasive abilities of melanoma cells was assessed using Transwell assays. As displayed in Fig. 4E and F, overexpression of miR-145-5p significantly inhibited the migratory and invasive abilities of M14 and A375 cells, while raised expression levels of TUG1 significantly weakened the repressive impact of miR-145-5p on the migratory and invasive abilities of M14 and A375 cells.
The online software mirTarBase identified SOX2 as a direct target of miR-145-5p. The putative binding site and its MUT for miR-145-5p on the 3'-UTR of SOX2 mRNA are displayed in Fig. 5A. RT-qPCR assay indicated that SOX2 expression was significantly elevated by SOX2 wt or SOX2 mut transfection (Fig. S1E). Subsequently, the targeted relationship between miR-145-5p and SOX2 was validated using dual-luciferase reporter assays. The assay indicated that upregulation of miR-145-5p significantly constrained the luciferase activity of SOX2 WT reporter in co-transfected M14 and A375 cells, compared to the miR-NC transfected cells. However, neither the miR-145-5p nor the miR-NC had little impact on the luciferase activity of the SOX2 MUT reporter in co-transfected M14 and A375 cells (Fig. 5B and C). Subsequently, RIP assays were also implemented to confirm the direct interaction between miR-145-5p and SOX2, and it was suggested that transfection with miR-145-5p triggered SOX2 enrichment in the RIP-Ago2 group in melanoma M14 and A375 cells compared with that in the RIP-IgG group, supporting the notion that SOX2 was a direct target of miR-145-5p (Fig. 5D). RT-qPCR assays indicated that SOX2 was significantly upregulated in melanoma tissues in comparison to normal tissues (Fig. 5E). Additionally, western blot assays suggested that the protein expression levels of SOX2 were higher in melanoma M14 and A375 cells than that in HEMa-LP cells (Fig. 5F). Western blot assays that the revealed introduction of miR-145-5p reduced the protein expression levels of SOX2 and that silencing of TUG1 also reduced the SOX2 protein expression levels (Fig. 5G and H). Pearson analysis illuminated a negative correlation between miR-145-5p and SOX2 expression levels (Fig. 5I), as well as between TUG1 and miR-145-5p expression levels (Fig. 5J), while a positive correlation was found between TUG1 and SOX2 expression levels (Fig. 5K) in melanoma tissues.
To further clarify that TUG1 mediates the proliferative, migratory and invasive abilities of melanoma cells by targeting the miR-145-5p/SOX2 axis, restoration experiments were conducted. As shown in Fig. S1D, the expression of SOX2 was significantly by transfection with si-SOX2. The effects of SOX2 on the proliferative ability of melanoma cells were subsequently evaluated. CCK-8 assays found that knockdown of SOX2 repressed the proliferative ability of M14 and A375 cells; however, coinstantaneous knockdown of miR-145-5p weakened the inhibitory impact (Fig. 6A and B). Similarly, knockdown of SOX2 blocked the migratory and invasive capacities of M14 and A375 cells, while simultaneous knockdown of miR-145-5p relieved the inhibitory effect (Fig. 6C and D). The CCK-8 assay also suggested that introduction of SOX2 reversed the inhibitory impact of si-TUG1 on the proliferative ability of M14 and A375 cells (Fig. 6E and F). Upregulation of SOX2 also rescued the suppressive effect of si-TUG1 on the migratory and invasive capacities of M14 and A375 cells (Fig. 6G and H).
Finally, A375 cells stably transfected with sh-NC or sh-TUG1 were constructed, with transfections being confirmed using RT-qPCR (Fig. 7A). Downregulation of TUG1 repressed the tumor volume (Fig. 7B) and weight (Fig. 7C) in nude mice compared with the sh-NC group. In addition, the expression levels of TUG1 were detected in tumor tissues of nude mice and the results showed that TUG1 was significantly reduced in the sh-TUG1 group compared with the sh-NC group (Fig. 7D). In addition, TUG1 silencing significantly elevated miR-145-5p expression in xenograft tumor tissues (Fig. 7E). IHC staining assay for SOX2 indicated that SOX2-positive cells in sh-TUG1 group were decreased compared with that in the sh-NC group (Fig. 7F). Additionally, downregulation of TUG1 also inhibited SOX2 protein expression levels in the tumors from nude mice (Fig. 7G). In summary, TUG1 regulated the proliferation, migration and invasion of melanoma cells by modulating the miR-145-5p/SOX2 axis (Fig. 8).
As the most common skin cancer, melanoma is extremely aggressive and metastatic (24). A large number of studies on melanoma have been conducted (2,3), but the mechanism of action behind melanoma development and progression needs to be further elucidated. The present study aimed to explore the functional roles and potential mechanisms of action of TUG1 in melanoma progression.
LncRNAs are a group of non-protein coding RNAs, which participate in the modulation of cell growth, migration and invasion, as well as other important cellular processes in various types of tumor progression, including melanoma (25,26). LncRNAs have also been shown to be linked to the development of melanoma by regulating various mechanisms and signaling pathways (27). Dysregulation of TUG1 has been demonstrated in several types of cancer, for example, TUG1 is upregulated in liver cancer, colorectal cancer, cervical cancer, ovarian cancer and gastric cancer, while it is downregulated in non-small cell lung cancer, breast cancer and glioma (11). Additionally, a former study revealed that TUG1 expression was elevated in melanoma specimens and cell lines (28), with similar conclusions being drawn in the present study. TUG1 facilitates melanoma development and metastasis through the TUG1/miR-129-5p/Astrocyte-Elevated Gene-1 axis. Wang et al (29) found that knockdown of TUG1 blocked melanoma cell growth and metastasis, and promoted cell apoptosis by regulating miR-29c-3p and its target gene regulator of G-protein signaling. In the present study, knockdown of TUG1 significantly inhibited the proliferative, migratory and invasive abilities of melanoma cells.
A previous study has shown that lncRNAs can function as miRNA sponges to decrease the expression levels of miRNAs available to target mRNAs (30). The bioinformatics analysis in the present study suggested that TUG1 targeted miR-145-5p; and the luciferase and RIP assays also confirmed this interaction between TUG1 and miR-145-5p. Furthermore, this targeted relationship has been reported in laryngocarcinoma, gastric cancer, hypertension and intrahepatic cholangiocarcinoma (ICC) (31-34). In laryngocarcinoma, TUG1 has been revealed to partake in laryngocarcinoma progression by regulating the miR-145-5p/ROCK1 axis and activating the RhoA/ROCK/MMPs signaling pathway (31); Ren et al (32) showed that TUG1 augmented cell proliferation and invasion of gastric cancer cells by directly binding to miR-145-5p and repress miR-145-5p expression; the lncRNA TUG1/miR-145-5p/FGF10 axis regulates proliferation and migration in vascular smooth muscle cells during hypertension by activation of the Wnt/β-catenin pathway (33); and as for ICC, TUG1 sponges miR-145 to contribute to cancer development and modulate glutamine metabolism via the sirtuin 3/glutamate dehydrogenase axis (34). The present study also examined the downstream genes of the TUG1/miR-145-5p axis. Moreover, the effects of the interaction between TUG1 and miR-145-5p were evaluated on proliferation, migration and invasion of melanoma cells. Upregulation of TUG1 enriched the endogenous levels of TUG1 in melanoma cells, thereby negatively regulating the expression of miR-145-5p and aggravating the inhibitory impact of TUG1 on miR-145-5p expression.
The aforementioned results suggested that miR-145-5p may play vital roles in the tumorigenesis of melanoma; therefore, the present study explored the impact and potential mechanisms of action of this miRNA. Jiang et al (14) claimed that miR-145-5p was downregulated in breast cancer cell lines, and that it exerts an important role in the linc01561/miR-145-5p/MMP11 regulation axis of breast cancer cell proliferation and apoptosis. In bladder cancer, it has been shown that miR-145-5p is downregulated and that miR-145-5p inhibits cell proliferation and migration in bladder cancer by directly targeting transgelin 2(15). Additionally, miR-145-5p represses cell proliferation, invasion and migration, and induces apoptosis of melanoma cells by restraining the MAPK and PI3K/AKT pathways (16), highlighting that miR-145-5p functions as a tumor-suppressor. Reduced expression levels of miR-145-5p in melanoma tissues and cells was also detected in the present study. Moreover, it was found that TUG1 performed its inhibitory effects on the proliferative, migratory and invasive abilities of melanoma cells by targeting miR-145-5p.
To identify the regulatory mechanism of action for miR-145-5p in melanoma cells, bioinformatics analysis was also performed to identify its downstream gene. SOX2 was identified as a downstream gene of miR-145-5p. In prostate cancer, raising the expression of miR-145-5p blocks proliferation and migration in tumor cell lines, with miR-145-5p targeting SOX2 and inhibiting SOX2 expression (35). Tang et al (36) highlighted that miR-145-5p inhibits breast cancer cell proliferation through targeting SOX2, with both miR-145-5p and SOX2 being unfavorable prognostic factors. SOX2 serves as downstream gene of the lncRNA regulator of reprogramming/miR-145 axis, to maintain pluripotency of human amniotic epithelial stem cells and regulate their directed β islet-like cell differentiation efficiency (37). SOX2 has been validated to be connected to the development and progression of lung cancer, breast cancer, hepatocellular carcinoma, and ovarian cancer (38). SOX2 also accelerates the invasion rate of melanoma cells (39). SOX2 has also been proven to reduce the suppressive effect of miR-625 on the proliferation, migration and invasion in malignant melanoma cells (40). In the present study, the expression levels of SOX2 were upregulated, which was negatively correlated with miR-145-5p expression, but positively correlated with TUG1 expression. Silencing SOX2 hindered the proliferative, migratory and invasive abilities of melanoma cells. The present data manifested that SOX2 was involved in TUG1/miR-145-5p-mediated melanoma cell proliferation and metastasis. Additionally, TUG1 modulated SOX2 expression and exerted its role in melanoma cells by sponging miR-145-5p.
In conclusion, TUG1 and SOX2 were expressed at higher levels, while miR-145-5p expression was reduced, in melanoma tissues and cell lines, compared with those in normal tissues and cell lines. TUG1 inhibition elevated miR-145-5p expression while repressed SOX2 expression. Moreover, silencing of TUG1 inhibited the proliferative, migratory and invasive abilities of melanoma cells, which was reversed by upregulating the expression levels of miR-145-5p and downregulating the expression levels of SOX2. TUG1 regulated the expression and function of SOX2 by downregulating miR-145-5p. In addition, knockdown of TUG1 inhibited tumor growth in nude mice. Taken together, the TUG1/miR-145-5p/SOX2 axis regulated the migration and invasion of melanoma cells.
Not applicable.
Funding: This work was supported by Anhui Provincial Institute of Translational Medicine Research Funded Project (grant no. 2017zhyx07).
The datasets used and/or analyzed during the current study are available from the corresponding author on reasonable request.
Conceptualization of the study was performed by JD and YL. JD, YL and FZ designed the investigation. JD, YL and JS developed the method. JS and FZ performed the project administration. JD and JS collected and analyzed the data. YL provided the resources. JD and FZ supervised the study. JD and FZ wrote, reviewed and edited the manuscript. JD and FZ confirm the authenticity of all the raw data. All authors read and approved the final version of the manuscript.
The current study was permitted by the Ethics Committee of the First Affiliated Hospital of Anhui Medical University. All patients signed written informed consent. The current animal experiment was approved by the Animal Care and Scientific Committee of the First Affiliated Hospital of Anhui Medical University.
Not applicable.
The authors declare that they have no competing interests.
|
Ali Z, Yousaf N and Larkin J: Melanoma epidemiology, biology and prognosis. EJC Suppl. 11:81–91. 2013.PubMed/NCBI View Article : Google Scholar | |
|
Siegel RL, Miller KD and Jemal A: Cancer statistics, 2017. CA Cancer J Clin. 67:7–30. 2017.PubMed/NCBI View Article : Google Scholar | |
|
Robert C, Long GV, Brady B, Dutriaux C, Maio M, Mortier L, Hassel JC, Rutkowski P, McNeil C, Kalinka-Warzocha E, et al: Nivolumab in previously untreated melanoma without BRAF mutation. N Engl J Med. 372:320–330. 2015.PubMed/NCBI View Article : Google Scholar | |
|
Abildgaard C and Guldberg P: Molecular drivers of cellular metabolic reprogramming in melanoma. Trends Mol Med. 21:164–171. 2015.PubMed/NCBI View Article : Google Scholar | |
|
Fang Y and Fullwood MJ: Roles, functions, and mechanisms of long non-coding RNAs in cancer. Genomics Proteomics Bioinformatics. 14:42–54. 2016.PubMed/NCBI View Article : Google Scholar | |
|
Li X, Wu Z, Fu X and Han W: lncRNAs: Insights into their function and mechanics in underlying disorders. Mutat Res Rev Mutat Res. 762:1–21. 2014.PubMed/NCBI View Article : Google Scholar | |
|
Yu X, Zheng H, Tse G, Zhang L and Wu WKK: CASC2: An emerging tumour-suppressing long noncoding RNA in human cancers and melanoma. Cell Prolif. 51(e12506)2018.PubMed/NCBI View Article : Google Scholar | |
|
Lu CW, Zhou DD, Xie T, Hao JL, Pant OP, Lu CB and Liu XF: HOXA11 antisense long noncoding RNA (HOXA11-AS): A promising lncRNA in human cancers. Cancer Med. 7:3792–3799. 2018.PubMed/NCBI View Article : Google Scholar | |
|
Liang L, Zhang Z, Qin X, Gao Y, Zhao P, Liu J and Zeng W: Long noncoding RNA ZFAS1 promotes tumorigenesis through regulation of miR-150-5p/RAB9A in melanoma. Melanoma Res. 29:569–581. 2019.PubMed/NCBI View Article : Google Scholar | |
|
Shi G, Li H, Gao F and Tan Q: lncRNA H19 predicts poor prognosis in patients with melanoma and regulates cell growth, invasion, migration and epithelial-mesenchymal transition in melanoma cells. Onco Targets Ther. 11:3583–3595. 2018.PubMed/NCBI View Article : Google Scholar | |
|
Ghaforui-Fard S, Vafaee R and Taheri M: Taurine-upregulated gene 1: A functional long noncoding RNA in tumorigenesis. J Cell Physiol. 234:17100–17112. 2019.PubMed/NCBI View Article : Google Scholar | |
|
Di Leva G, Garofalo M and Croce CM: MicroRNAs in cancer. Annu Rev Pathol. 9:287–314. 2014.PubMed/NCBI View Article : Google Scholar | |
|
Kloosterman WP and Plasterk RH: The diverse functions of microRNAs in animal development and disease. Dev Cell. 11:441–450. 2006.PubMed/NCBI View Article : Google Scholar | |
|
Jiang R, Zhao C, Gao B, Xu J, Song W and Shi P: Mixomics analysis of breast cancer: Long non-coding RNA linc01561 acts as ceRNA involved in the progression of breast cancer. Int J Biochem Cell Biol. 102:1–9. 2018.PubMed/NCBI View Article : Google Scholar | |
|
Zhang H, Jiang M, Liu Q, Han Z, Zhao Y and Ji S: miR-145-5p inhibits the proliferation and migration of bladder cancer cells by targeting TAGLN2. Oncol Lett. 16:6355–6360. 2018.PubMed/NCBI View Article : Google Scholar | |
|
Jin C, Wang A, Liu L, Wang G, Li G and Han Z: miR-145-5p inhibits tumor occurrence and metastasis through the NF-κB signaling pathway by targeting TLR4 in malignant melanoma. J Cell Biochem. 120:11115–11126. 2019.PubMed/NCBI View Article : Google Scholar | |
|
Grimm D, Bauer J, Wise P, Kruger M, Simonsen U, Wehland M, Infanger M and Corydon TJ: The role of SOX family members in solid tumours and metastasis. Semin Cancer Biol. 67:122–153. 2019.PubMed/NCBI View Article : Google Scholar | |
|
Andreucci E, Pietrobono S, Peppicelli S, Ruzzolini J, Bianchini F, Biagioni A, Stecca B and Calorini L: SOX2 as a novel contributor of oxidative metabolism in melanoma cells. Cell Commun Signal. 16(87)2018.PubMed/NCBI View Article : Google Scholar | |
|
Schaefer SM, Segalada C, Cheng PF, Bonalli M, Parfejevs V, Levesque MP, Dummer R, Nicolis SK and Sommer L: Sox2 is dispensable for primary melanoma and metastasis formation. Oncogene. 36:4516–4524. 2017.PubMed/NCBI View Article : Google Scholar | |
|
Livak KJ and Schmittgen TD: Analysis of relative gene expression data using real-time quantitative PCR and the 2(-Delta Delta C(T)) method. Methods. 25:402–408. 2001.PubMed/NCBI View Article : Google Scholar | |
|
Wang SH, Zhang WJ, Wu XC, Weng MZ, Zhang MD, Cai Q, Zhou D, Wang JD and Quan ZW: The lncRNA MALAT1 functions as a competing endogenous RNA to regulate MCL-1 expression by sponging miR-363-3p in gallbladder cancer. J Cell Mol Med. 20:2299–2308. 2016.PubMed/NCBI View Article : Google Scholar | |
|
Aldred AJ, Cha MC and Meckling-Gill KA: Determination of a humane endpoint in the L1210 model of murine leukemia. Contemp Top Lab Anim Sci. 41:24–27. 2002.PubMed/NCBI | |
|
Laga AC, Zhan Q, Weishaupt C, Ma J, Frank MH and Murphy GF: SOX2 and nestin expression in human melanoma: An immunohistochemical and experimental study. Exp Dermatol. 20:339–345. 2011.PubMed/NCBI View Article : Google Scholar | |
|
Singh S, Zafar A, Khan S and Naseem I: Towards therapeutic advances in melanoma management: An overview. Life Sci. 174:50–58. 2017.PubMed/NCBI View Article : Google Scholar | |
|
Peng WX, Koirala P and Mo YY: LncRNA-mediated regulation of cell signaling in cancer. Oncogene. 36:5661–5667. 2017.PubMed/NCBI View Article : Google Scholar | |
|
Yu X, Zheng H, Tse G, Chan MT and Wu WK: Long non-coding RNAs in melanoma. Cell Prolif. 51(e12457)2018.PubMed/NCBI View Article : Google Scholar | |
|
Richtig G, Ehall B, Richtig E, Aigelsreiter A, Gutschner T and Pichler M: Function and clinical implications of long non-coding RNAs in melanoma. Int J Mol Sci. 18(715)2017.PubMed/NCBI View Article : Google Scholar | |
|
Long J, Menggen Q, Wuren Q, Shi Q and Pi X: Long noncoding RNA taurine-upregulated gene1 (TUG1) promotes tumor growth and metastasis through TUG1/Mir-129-5p/astrocyte-elevated gene-1 (AEG-1) axis in malignant melanoma. Med Sci Monit. 24:1547–1559. 2018.PubMed/NCBI View Article : Google Scholar | |
|
Wang Y, Liu G, Ren L, Wang K and Liu A: Long non-coding RNA TUG1 recruits miR-29c-3p from its target gene RGS1 to promote proliferation and metastasis of melanoma cells. Int J Oncol. 54:1317–1326. 2019.PubMed/NCBI View Article : Google Scholar | |
|
Thomson DW and Dinger ME: Endogenous microRNA sponges: Evidence and controversy. Nat Rev Genet. 17:272–283. 2016.PubMed/NCBI View Article : Google Scholar | |
|
Zhuang S, Liu F and Wu P: Upregulation of long noncoding RNA TUG1 contributes to the development of laryngocarcinoma by targeting miR-145-5p/ROCK1 axis. J Cell Biochem. 120:13392–13402. 2019.PubMed/NCBI View Article : Google Scholar | |
|
Ren K, Li Z, Li Y, Zhang W and Han X: Long noncoding RNA taurine-upregulated gene 1 promotes cell proliferation and invasion in gastric cancer via negatively modulating miRNA-145-5p. Oncol Res. 25:789–798. 2017.PubMed/NCBI View Article : Google Scholar | |
|
Shi L, Tian C, Sun L, Cao F and Meng Z: The lncRNA TUG1/miR-145-5p/FGF10 regulates proliferation and migration in VSMCs of hypertension. Biochem Biophys Res Commun. 501:688–695. 2018.PubMed/NCBI View Article : Google Scholar | |
|
Zeng B, Ye H, Chen J, Cheng D, Cai C, Chen G, Chen X, Xin H, Tang C and Zeng J: LncRNA TUG1 sponges miR-145 to promote cancer progression and regulate glutamine metabolism via Sirt3/GDH axis. Oncotarget. 8:113650–113661. 2017.PubMed/NCBI View Article : Google Scholar | |
|
Ozen M, Karatas OF, Gulluoglu S, Bayrak OF, Sevli S, Guzel E, Ekici ID, Caskurlu T, Solak M, Creighton CJ and Ittmann M: Overexpression of miR-145-5p inhibits proliferation of prostate cancer cells and reduces SOX2 expression. Cancer invest. 33:251–258. 2015.PubMed/NCBI View Article : Google Scholar | |
|
Tang W, Zhang X, Tan W, Gao J, Pan L, Ye X, Chen L and Zheng W: miR-145-5p suppresses breast cancer progression by inhibiting SOX2. J Surg Res. 236:278–287. 2019.PubMed/NCBI View Article : Google Scholar | |
|
Zou G, Liu T, Guo L, Huang Y, Feng Y, Huang Q and Duan T: miR-145 modulates lncRNA-ROR and Sox2 expression to maintain human amniotic epithelial stem cell pluripotency and β islet-like cell differentiation efficiency. Gene. 591:48–57. 2016.PubMed/NCBI View Article : Google Scholar | |
|
Zeng H, Wang L, Wang J, Chen T, Li H, Zhang K, Chen J, Zhen S, Tuluhong D, Li J and Wang S: microRNA-129-5p suppresses Adriamycin resistance in breast cancer by targeting SOX2. Arch Biochem Biophys. 651:52–60. 2018.PubMed/NCBI View Article : Google Scholar | |
|
Girouard SD, Laga AC, Mihm MC, Scolyer RA, Thompson JF, Zhan Q, Widlund HR, Lee CW and Murphy GF: SOX2 contributes to melanoma cell invasion. Lab Invest. 92:362–370. 2012.PubMed/NCBI View Article : Google Scholar | |
|
Fang W, Fan Y, Fa Z, Xu J, Yu H, Li P and Gu J: microRNA-625 inhibits tumorigenicity by suppressing proliferation, migration and invasion in malignant melanoma. Oncotarget. 8:13253–13263. 2017.PubMed/NCBI View Article : Google Scholar |