International Journal of Molecular Medicine is an international journal devoted to molecular mechanisms of human disease.
International Journal of Oncology is an international journal devoted to oncology research and cancer treatment.
Covers molecular medicine topics such as pharmacology, pathology, genetics, neuroscience, infectious diseases, molecular cardiology, and molecular surgery.
Oncology Reports is an international journal devoted to fundamental and applied research in Oncology.
Experimental and Therapeutic Medicine is an international journal devoted to laboratory and clinical medicine.
Oncology Letters is an international journal devoted to Experimental and Clinical Oncology.
Explores a wide range of biological and medical fields, including pharmacology, genetics, microbiology, neuroscience, and molecular cardiology.
International journal addressing all aspects of oncology research, from tumorigenesis and oncogenes to chemotherapy and metastasis.
Multidisciplinary open-access journal spanning biochemistry, genetics, neuroscience, environmental health, and synthetic biology.
Open-access journal combining biochemistry, pharmacology, immunology, and genetics to advance health through functional nutrition.
Publishes open-access research on using epigenetics to advance understanding and treatment of human disease.
An International Open Access Journal Devoted to General Medicine.
Ovarian cancer is the third most common gynecological reproductive malignant tumor, after cervical and uterine cancer. In 2019, ~22,530 new cases of ovarian cancer and 13,980 cancer-related deaths were reported in the United States, accounting for ~5% of all tumor mortality rates (1). Ovarian cancer can be divided into three categories according to the cells from which it originated: Epithelial ovarian cancer (EOC), germ cell ovarian cancer and interstitial ovarian cancer (2,3). Most of the malignant types of ovarian cancer are classified as the EOC subtype, accounting for >90% of cases (4). At present, the main treatment strategy of ovarian cancer is surgery, in combination with chemotherapy, radiotherapy and/or hormone therapy. Molecular targeted therapy and biological targeted therapy have gradually become novel and effective treatments. Understanding the molecular triggers for EOC is essential to develop effective targeted therapies for this deadly disease.
Inositol monophosphatase 2 (IMPA2) is located on human chromosome 18 (18p11.21). IMPA2 encodes a phosphatase, with a molecular weight of 32 kDa, which dephosphorylates inositol monophosphate into inositol. IMPA2 is a rate-limiting catalyst for phosphatidylinositol synthesis. In the central nervous system, mutations in IMPA2 cause changes in the calcium homeostasis of neurons and induce bipolar disorder (5-7). Notably, the involvement of IMPA2 in cancer has been reported. For example, Ulger et al (8) analyzed differentially expressed genes in the human promyelocytic leukemia HL-60 cell line and normal leukocytes using microarray technology. Their study revealed that IMPA2 was highly expressed in the HL-60 cell line. In addition, Zhang et al (9) revealed a novel function of IMPA2, which was significantly upregulated in cervical cancer and acted as a novel oncogene in cervical cancer through the MAPK signaling pathway. Another study also determined that suppression of IMPA2 negatively enhanced mTORC1 activity by inhibiting the phosphorylation of AKT/mTORC1 and inhibited autophagy in clear cell renal cell cancer (10). However, the role and the underlying mechanisms of IMPA2 in EOC are largely unknown.
In the present study, the function role of IMPA2 in EOC was investigated. IMPA2 knockdown not only reduced in vitro cell proliferation, migration and invasion, but also suppressed in vivo tumorigenesis of the EOC cell lines. IMPA2 downregulation also resulted in dysregulation of various signaling pathway and genes, including inhibition of AKT/mTOR signaling and epithelial-mesenchymal transition (EMT). Therefore, IMPA2 could function as an oncogene in EOC.
IMPA2 mRNA expression levels in ovarian cancer were analyzed using the Gemini website (http://gemini.cancer-pku.cn/). A total of 309 tumor tissues and 97 normal tissues were included. The expression levels of IMPA2 were also analyzed in multiple cancer tissues from the UALCAN website (http://ualcan.path.uab.edu/analysis.html).
The human epithelial ovarian cancer (EOC) cell lines SKOV3 (HTB-77), ES-2 (CRL-1978), OVCAR3 (HTB-161) and HEY (CRL-3252) were purchased from American Type Culture Collection. The SKOV3 and ES-2 cell lines were cultured in McCoy's 5A medium (Thermo Fisher Scientific, Inc.). The OVCAR3 and HEY cell lines were cultured in RPMI-1640 medium (Gibco; Thermo Fisher Scientific, Inc.). All the medium was supplemented with 10% FBS and 1% antibiotics (both Gibco; Thermo Fisher Scientific, Inc.). The cells were cultured at 37˚C in a humidified incubator with 5% CO2.
The 2nd generation pGCSIL-GFP lentivirus system (Shanghai Genechem Co., Ltd.) was used to knockdown the expression levels of IMPA2 in the ES-2 and SKOV3 cell lines. Two targeted sequences of IMPA2 were ligated into the vector. Lentivirus was packaged by transfecting 10 µg of pGCSIL-GFP vectors, as well as 5 µg of pHelper1.0 and 5 µg of Helper2.0 vectors, into the 293T cell line (Procell Life Science & Technology Co., Ltd.) using Lipofectamine® 2000 (Invitrogen; Thermo Fisher Scientific, Inc.) for 72 h at 37˚C. The lentivirus was purified by ultracentrifugation at 80,000 g for 2 h at 4˚C. The lentivirus was used to infect the ES-2 and SKOV3 cell lines at a MOI of 1:20. Immunofluorescence was used to determine infection efficacy and selection was performed by flow sorting (Thermo Fisher Scientific, Inc.). Reverse transcription-quantitative (RT-qPCR) and western blot analyses were used to detect knockdown efficiency. The sequences of short hairpin control (shCtrl), shIMPA2-1 and shIMPA2-2 were 5'-TTCTCCGAACGTGTCACGT-3', 5'-GCCACAGTCATCATCAGAGAA-3' and 5'-GCTCATAGCTCAGGCCTTACA-3', respectively.
Total RNA was extracted from the EOC cell lines using TRIzol® (Invitrogen; Thermo Fisher Scientific, Inc.), according to the manufacturer's protocol. RNA was reverse transcribed at 42˚C for 60 min using the M-MLV kit (Promega Corporation). cDNA was detected on a 7500 real-time system (Thermo Fisher Scientific, Inc.), using SYBR Green mix (Takara Biotechnology Co., Ltd.). The qPCR steps were as follows: step 1: 95˚C for 30 sec; and step 2: 95˚C for 5 sec, 60˚C for 34 sec, number of cycles 40. The following primer sequences were used: IMPA2 forward, 5'-GGCATCGTGATAGACACTTC-3' and reverse, 5'-CATCCCGCCCATAGTTAATC-3'; GAPDH forward, 5'-GTATGACAACAGCCTCAAGAT-3' and reverse, 5'-GTCCTTCCACGATACCAAAG-3'. The relative gene expression was analyzed by using the 2-ΔΔCq method (11).
Total protein was extracted from the ES-2 and SKOV3 cell lines using RIPA lysis buffer (Beyotime Institute of Biotechnology). The concentration of the protein was measured using a BCA kit. Briefly, 30 µg of protein were separated on 10 or 12% SDS-gels by SDS-PAGE, followed by transferring onto a PVDF membrane. After blocking with 5% skimmed milk at 25˚C for 1 h, the membrane was incubated with the primary antibodies (1:1,000) at 4˚C overnight, followed by the secondary antibodies (1:5,000) at room temperature for 2 h. The protein expression levels were subsequently detected using an ECL Western Blotting Substrate kit (Thermo Fisher Scientific, Inc.). The antibody against IMPA2 was purchased from Sigma-Aldrich; Merck KGaA (cat. no. HPA029561). The antibodies against Snail (cat. no. 3879), mTOR (cat. no. 2983), phosphorylated (p)-AKT (cat. no. 4060) were purchased from Cell Signaling Technology, Inc. The antibodies against Twist (cat. no. ab50887), AKT (cat. no. ab8805) and p-mTOR (cat. no. ab109268) were purchased from Abcam. The antibody against GAPDH (cat. no. sc-32233) was purchased from Santa Cruz Biotechnology, Inc. The secondary antibodies were purchased from Cell Signaling Technology, Inc. (anti-mouse IgG HRP-linked, product no. 7076; anti-rabbit IgG HRP-linked, product no. 7074). Western blotting results were semi-quantified using ImageJ software (1.8.0.172; National Institutes of Health).
An equal number (3,000) of ES-2 and SKOV3 cells were seeded into 96-well plates. Cell viability was detected between days 1 and 5. Briefly, the cells were washed with PBS three times. The cells were then incubated with MTT solution (5 mg/ml) at 37˚C for 3 h. The culture medium and MTT were removed and 100 µl dimethyl sulfoxide was added to each well. The plates were shaken for 5 min and the optical density was measured at 490 nm to determine the viable cells.
Multiparametric high-content screening was used to determine cell proliferation. After transfection with the lentivirus, the ES-2 and SKOV3 cells (2,000 cells/well) were seeded into 96-well plates at equal concentration for 5 days. The cell number was measured by automatically detecting the intensity and distribution of fluorescence.
Equal numbers of EOC cells (1.0x103 cells/well) were seeded into 6-well plates. After colonies had formed, the cells were washed with PBS three times, followed by fixation with methanol at room temperature for 15 min and staining with 2% Giemsa solution (Thermo Fisher Scientific, Inc.) at room temperature for 10 min. Images of the colonies (≥50 cells) were captured and calculated using an optical camera.
Apoptosis was detected using Annexin V-FITC staining (Thermo Fisher Scientific, Inc.). Briefly, a total of 106 ES-2 and SKOV3 cells were washed with PBS and stained with 5 µl of Annexin V and 2 µl of PI for 15 min at 4˚C. Apoptosis cells were detected using a FACScan flow cytometer (BD Biosciences) and the data were analyzed by Cellquest Software version 3.3 (BD Biosciences).
Migration and invasion were determined using Transwell and Matrigel assays with or without Matrigel, respectively. For cell invasion, the upper chambers were precoated with Matrigel (Corning, Inc.) at 4˚C overnight. The cells were seeded (4.0x105 cells/well) onto the upper surface of 8.0-µm pore chambers. A total of 600 µl McCoy's 5A medium, containing 30% FBS, was added to the lower chambers. The cells were washed with PBS and fixed with 4% paraformaldehyde at room temperature for 15 min, 24 h later. Following staining with 0.1% crystal violet at room temperature for 20 min, the cells on the lower surface of the chambers were washed with clean water and images were captured under an optical microscope, and the magnification was x100.
The animal experiments were conducted in May 2021 at the Affiliated Tumor Hospital Xinjiang University and were approved by the Ethics Committee of the Affiliated Tumor Hospital Xinjiang University (approval no. G-202117). A total of 10, female BALB/C nude mice (4-weeks-old; weighing 18-22 g) were purchased from Beijing Vital River Laboratory Animal Technology Co., Ltd. and maintained at 18-23˚C with 40-60% humidity, under a 12-h light/dark cycle, with free access to food and water. The mice were subcutaneously injected with shCtrl and shIMPA2 ES-2 cells (5x106 per mouse). The mice were euthanized using CO2 (a flow rate of 50% chamber volume/min) on day 26, as indicated by the AMVA Guidelines for the Euthanasia of Animals (2020 Edition) (12). The tumor volume and weight were measured. The volume of the tumors was calculated using the following calculation: Volume=0.5 (length x width2).
Statistical significance was analyzed using GraphPad Prism 8.0 (GraphPad Software, Inc.) software. The experiments were conducted for three independent repeats. The statistical results are presented as the mean ± standard error of mean (SEM). The differences between two groups were analyzed using an unpaired Student's t-test. Statistical differences between ≥3 groups were determined using one-way ANOVA followed by Tukey's post hoc test. P<0.05 was considered to indicate a statistically significant difference.
The expression level of IMPA2 was analyzed in ovarian cancer tissues using the Gemini website. The results showed that IMPA2 was significantly upregulated in ovarian cancer tissues (Fig. 1A). The expression level of IMPA2 was also analyzed in multiple cancer tissues from the UALCAN website (http://ualcan.path.uab.edu/analysis.html). It was determined that IMPA2 was upregulated in other cancers, such as cervical squamous cell carcinoma and endocervical adenocarcinoma (CESC) (Fig. S1). The mRNA expression level of IMPA2 was then detected in different ovarian cancer cell lines and the results showed that the ES-2, SKOV3 and OVCAR3 cell lines had relatively higher mRNA expression levels of IMPA2 compared with that in the HEY cell line (Fig. 1B).
To investigate the role of upregulated IMPA2 in EOC, a lentivirus was constructed to knock down the expression level of IMPA2 in the EOC cells. As revealed in Fig. 1B, the expression of IMPA2 was markedly higher in OVCAR3 cells as compared with SKOV3 and ES-2 cells. It was difficult to knock down IMPA2 in OVCAR3 cells. Thus, IMPA2 expression was knocked down in the SKOV3 and ES-2 cell lines. Western blot analysis results indicated that IMPA2 expression levels were efficiently downregulated in the SKOV3 and ES-2 cell lines transfected with shIMPA2-1 and shIMPA2-2, respectively (Fig. 1C).
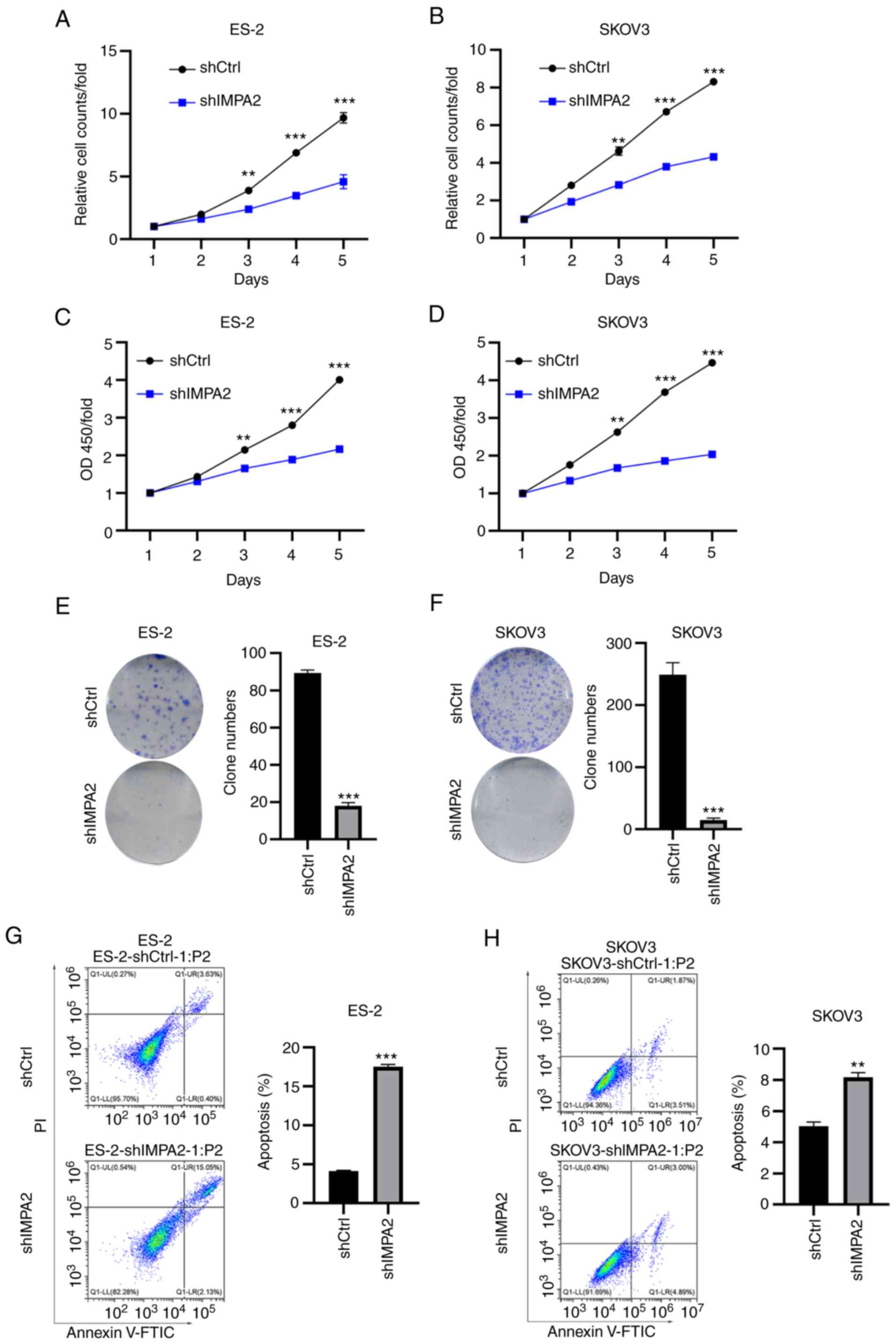
Next, cell proliferation and colony formation assays were performed in the SKOV3 and ES-2 cell lines, transfected with shCtrl and shIMPA2. Multiparametric high-content screening was performed to detect cell proliferation of the SKOV3 and ES-2 cell lines for 5 days. It was determined that cell proliferation was significantly inhibited following knockdown of IMPA2 expression in the ES-2 cell lines (Fig. 2A). Consistent results were found in the SKOV3 cell line following knockdown of IMPA2 expression (Fig. 2B). To validate the results, an MTT assay was performed and the results showed that knockdown of IMPA2 expression led to a decrease in cell viability in the ES-2 and SKOV3 cell lines, respectively (Fig. 2C and D). Likewise, colony formation abilities of the ES-2 (Fig. 2E) and SKOV3 (Fig. 2F) cell lines were markedly inhibited following transfection with shIMPA2. Next, Annexin V/PI staining was performed to analyze apoptosis in the EOC cell lines transfected with shCtrl and shIMPA2 using flow cytometry. The results showed that knockdown of IMPA2 expression enhanced apoptosis in both the ES-2 (Fig. 2G) and SKOV3 (Fig. 2H) cell lines. Collectively, IMPA2 knockdown showed notable anticancer effects in the EOC cell lines.
To investigate the role of IMPA2 on migration and invasion in the EOC cell lines, the EOC cells transfected with shCtrl and shIMPA2 were subjected to Transwell invasion and migration assays. Firstly, Transwell migration assays were performed to analyze migration. Compared with that in the ES-2 cell line transfected with shCtrl, the ES-2 cell line transfected with shIMPA2 exhibited decreased migratory ability (Fig. 3A). Similar results were found in the SKOV3 cell line following knockdown of IMPA2 expression (Fig. 3B). Furthermore, Matrigel assays were used to analyze invasion. Consistently, knockdown of IMPA2 expression significantly suppressed the invasion of the ES-2 and SKOV3 cells (Fig. 3C and D). Taken together, knockdown of IMPA2 expression inhibited the migration and invasion of the EOC cell lines.
The aforementioned results have demonstrated the in vitro role of IMPA2 knockdown in the EOC cell lines; therefore, the in vivo effect was subsequently investigated. An equal amount of ES-2 cells transfected with shCtrl and shIMPA2 were subcutaneously injected into female BALB/c nude mice. All of the 5 mice injected with shCtrl ES-2 cells developed tumors, whereas the mice injected with shIMPA2 cells formed small tumors (Fig. 4A). The results of the tumor volumes and tumor weight showed that IMPA2 knockdown significantly reduced the tumorigenicity of the ES-2 cells in the nude mice (Fig. 4B and C). In addition, the expression of IMPA2 in the tumors was detected, and a decreased expression of IMPA2 was found in the tumors treated with shIMPA2 cells (Fig. 4D), which indicated that knockdown of IMPA2 inhibited tumor growth in vivo.
To determine the downstream effectors of IMPA2, the SKOV3 cells transfected with shCtrl and shIMPA2 were analyzed using western blot analysis. It was found that knockdown of IMPA2 expression reduced the phosphorylation of AKT and mTOR. No changes in the protein expression level of total AKT and mTOR were found in the cells with IMPA2 knockdown expression (Fig. 5). Subsequently, whether IMPA2 regulated the protein expression levels of invasion- and EMT-related markers was analyzed. The results showed that IMPA2 knockdown resulted in decreased protein expression levels of Twist and Snail. These results suggested that IMPA2 regulates the AKT/mTOR oncogenic signaling pathway and is involved in EMT process.
As the major subtype of malignant ovarian cancer, EOC threatens the health of women globally. Since effective treatment options are very limited, the 5-year survival rate in patients with EOC is poor. Novel biomarkers and targeted therapy for EOC are constantly being developed. In the present study, it was demonstrated that IMPA2 was required for the malignant proliferation of the EOC cells in vitro and in vivo. Firstly, the mRNA expression levels of IMPA2 were higher in ovarian cancer tissues compared with in normal tissues based on TCGA data. Secondly, knockdown of IMPA2 significantly suppressed the proliferation, growth, migration and invasion of the EOC cell lines. Then, IMPA2 knockdown also blocked the tumorigenesis of the ES-2 cell lines in vivo. These primary results indicated that IMPA2 was associated with tumor growth in the EOC cell lines.
Inositol monophosphatase (IMPase) is a critical enzyme that catalyzes the production of free myo-inositol by dephosphorylating myo-inositol monophosphate. Expression of IMPase is pivotal for cellular function as its product, myo-inositol, is the primary substrate for phospholipids of the cell membrane (13). The IMPase family is comprised of two members in mammals, IMPA1 and IMPA2. Previous studies have shown that genetic variants in IMPA2 are associated with the risk of brain disorders. Ohnishi et al (14) found that single nucleotide polymorphisms in the promoter of IMPA2 were associated with the incidence of bipolar disorder in Japanese cohorts. However, the authors further demonstrated that the transgenic mice with upregulation of IMPA2 expression behaved normally and exhibited no signs of manic changes (15). Recently, the significance of IMPA2 has been investigated in carcinogenesis. For example, IMPA2 expression was decreased in clear cell renal cell cancer (ccRCC) tissues in a grade-dependent manner. IMPA2 was also negatively regulated by microRNA-25 and its reduction promoted the metastasis of ccRCC cells (16). By contrast, IMPA2 functions as an oncogene in cervical cancer. Overexpression of IMPA2 in cervical cancer tissues enhanced the malignant growth of the cancer cells (17). The role of IMPA2 appears controversial and may be dependent on the type of cancer. In the present study, knockdown experiments on the IMPA2 gene were performed in the EOC cell lines. It was found that knockdown of IMPA2 expression reduced the proliferation and colony formation in the ES-2 and SKOV3 cell lines. Apoptosis was enhanced following knockdown of IMPA2 expression. Furthermore, the migratory and invasive abilities of the ES-2 and SKOV3 cell lines were significantly reduced following IMPA2 knockdown. Notably, IMPA2 interference also exhibited notable anticancer effects on tumor growth in the EOC cells in nude mice. The results from the present study suggested that IMPA2 was essential for the proliferation, growth, migration and invasion of the EOC cell lines.
It is well-known that activation of the PI3K/AKT/mTOR signaling pathway plays an important role in the development of various types of cancer, including EOC (18). Inhibitors of this signaling pathway are candidate drugs for management of this malignancy (19). Inhibition of PI3K/AKT also enhances the sensitivity of ovarian cancer to cisplatin treatment (20). In addition, a previous study reported that IMPA2 is involved in the phosphatidylinositol signaling pathway (21), thus, whether IMPA2 was also involved in the phosphatidylinositol signaling pathway in EOC cancer was investigated. In the present study, it was found that IMPA2 knockdown reduced the phosphorylation and activity of AKT and mTOR. This suggests that IMPA2 knockdown inhibited the growth of EOC cells, partly by suppressing the AKT/mTOR pathway.
EMT is important for physiological and pathological function in mammals. Dysregulation of EMT contributes to the development of human diseases, such as carcinogenesis (22,23). Since the functional results of the present study revealed that IMPA2 knockdown inhibited the capacities of invasion and migration in EOC cells, it was theorized that IMPA2 may be related with EMT. Based on the results of the present study, EMT was significantly regulated by IMPA2 knockdown, including downregulation of Twist and Snail protein expression levels. Amongst these, Snail is an essential transcription factor and associated with prognosis in patients with EOC (24). The results indicated that IMPA2 was involved in the EMT process.
In summary, it was demonstrated for the first time, to the best of our knowledge, that IMPA2 functions as an oncogene in EOC. IMPA2 knockdown in the EOC cell lines notably blocked the proliferation, migration, invasion and tumorigenesis of the EOC cells. The present study indicated that IMPA2 promoted EOC development partly by regulating the AKT/mTOR pathway and the EMT process.
Not applicable.
Funding: No funding was received.
All data generated or analyzed during this study are included in this published article.
TA, GAbdurexit and GAbliz initiated and designed the study. TA and GT conducted the experiments. YZ and GAbduxkur conducted the data analysis. GAbdurexit and GAbliz wrote the original manuscript. All the authors revised and reviewed the manuscript. TA and GAbliz confirm the authenticity of all the raw data. All authors read and approved the final manuscript.
The animal experiments were approved (approval no. G-202117) by the Ethics Committee of the Affiliated Tumor Hospital Xinjiang University (Urumqi, China).
Not applicable.
The authors declare that they have no competing interests.
|
Henderson JT, Webber EM and Sawaya GF: Screening for ovarian cancer: Updated evidence report and systematic review for the US preventive services task force. JAMA. 319:595–606. 2018.PubMed/NCBI View Article : Google Scholar | |
|
Lheureux S, Braunstein M and Oza AM: Epithelial ovarian cancer: Evolution of management in the era of precision medicine. CA Cancer J Clin. 69:280–304. 2019.PubMed/NCBI View Article : Google Scholar | |
|
Berney DM, Stoneham S, Arora R, Shamash J and Lockley M: Ovarian germ cell tumour classification: Views from the testis. Histopathology. 76:25–36. 2020.PubMed/NCBI View Article : Google Scholar | |
|
Torre LA, Trabert B, DeSantis CE, Miller KD, Samimi G, Runowicz CD, Gaudet MM, Jemal A and Siegel RL: Ovarian cancer statistics, 2018. CA Cancer J Clin. 68:284–296. 2018.PubMed/NCBI View Article : Google Scholar | |
|
Tomioka Y, Jimenez E, Salagre E, Arias B, Mitjans M, Ruiz V, Sáiz P, García-Portilla MP, de la Fuente L, Gomes-da-Costa SP, et al: Association between genetic variation in the myo-inositol monophosphatase 2 (IMPA2) gene and age at onset of bipolar disorder. J Affect Disord. 232:229–236. 2018.PubMed/NCBI View Article : Google Scholar | |
|
Jimenez E, Arias B, Mitjans M, Goikolea JM, Roda E, Sáiz PA, García-Portilla MP, Burón P, Bobes J, Oquendo MA, et al: Genetic variability at IMPA2, INPP1 and GSK3beta increases the risk of suicidal behavior in bipolar patients. Eur Neuropsychopharmacol. 23:1452–1462. 2013.PubMed/NCBI View Article : Google Scholar | |
|
Bloch PJ, Weller AE, Doyle GA, Ferraro TN, Berrettini WH, Hodge R and Lohoff FW: Association analysis between polymorphisms in the myo-inositol monophosphatase 2 (IMPA2) gene and bipolar disorder. Prog Neuropsychopharmacol Biol Psychiatry. 34:1515–1519. 2010.PubMed/NCBI View Article : Google Scholar | |
|
Ulger C, Toruner GA, Alkan M, Mohammed M, Damani S, Kang J, Galante A, Aviv H, Soteropoulos P, Tolias PP, et al: Comprehensive genome-wide comparison of DNA and RNA level scan using microarray technology for identification of candidate cancer-related genes in the HL-60 cell line. Cancer Genet Cytogenet. 147:28–35. 2003.PubMed/NCBI View Article : Google Scholar | |
|
Zhang K, Liu L, Wang M, Yang M, Li X, Xia X, Tian J, Tan S and Luo L: A novel function of IMPA2, plays a tumor-promoting role in cervical cancer. Cell Death Dis. 11(371)2020.PubMed/NCBI View Article : Google Scholar | |
|
Kuei CH, Lin HY, Lee HH, Lin CH, Zheng JQ, Chen KC and Lin YF: IMPA2 downregulation enhances mTORC1 activity and restrains autophagy initiation in metastatic clear cell renal cell carcinoma. J Clin Med. 9(956)2020.PubMed/NCBI View Article : Google Scholar | |
|
Livak KJ and Schmittgen TD: Analysis of relative gene expression data using real-time quantitative PCR and the 2(-Delta Delta C(T)) method. Methods. 25:402–408. 2001.PubMed/NCBI View Article : Google Scholar | |
|
Underwood W and Anthony R: AVMA guidelines for the euthanasia of animals: 2020 edition, 2020. | |
|
Agranoff BW and Fisher SK: Inositol, lithium, and the brain. Psychopharmacol Bull. 35:5–18. 2001.PubMed/NCBI | |
|
Ohnishi T, Yamada K, Ohba H, Iwayama Y, Toyota T, Hattori E, Inada T, Kunugi H, Tatsumi M, Ozaki N, et al: A promoter haplotype of the inositol monophosphatase 2 gene (IMPA2) at 18p11.2 confers a possible risk for bipolar disorder by enhancing transcription. Neuropsychopharmacology. 32:1727–1737. 2007.PubMed/NCBI View Article : Google Scholar | |
|
Ohnishi T, Watanabe A, Ohba H, Iwayama Y, Maekawa M and Yoshikawa T: Behavioral analyses of transgenic mice harboring bipolar disorder candidate genes, IMPA1 and IMPA2. Neurosci Res. 67:86–94. 2010.PubMed/NCBI View Article : Google Scholar | |
|
Lin YF, Chou JL, Chang JS, Chiu IJ, Chiu HW and Lin YF: Dysregulation of the miR-25-IMPA2 axis promotes metastatic progression in clear cell renal cell carcinoma. EBioMedicine. 45:220–230. 2019.PubMed/NCBI View Article : Google Scholar | |
|
Bang S, Li J, Zhang M, Cui R, Wu X, Xin Z, Ma D, Zhang J and Zhang H: The clinical relevance and function of krüppel-Like factor 16 in breast cancer. Cancer Manag Res. 12:6373–6383. 2020.PubMed/NCBI View Article : Google Scholar | |
|
Bast RC Jr and Mills GB: Dissecting ‘PI3Kness’: The complexity of personalized therapy for ovarian cancer. Cancer Discov. 2:16–18. 2012.PubMed/NCBI View Article : Google Scholar | |
|
Wu YH, Huang YF, Chen CC, Huang CY and Chou CY: Comparing PI3K/Akt Inhibitors Used in Ovarian Cancer Treatment. Front Pharmacol. 11(206)2020.PubMed/NCBI View Article : Google Scholar | |
|
Xing F, Sun C, Luo N, He Y, Chen M, Ding S, Liu C, Feng L and Cheng Z: Wogonin increases cisplatin sensitivity in ovarian cancer cells through inhibition of the phosphatidylinositol 3-Kinase (PI3K)/Akt Pathway. Med Sci Monit. 25:6007–6014. 2019.PubMed/NCBI View Article : Google Scholar | |
|
Sjøholt G, Ebstein RP, Lie RT, Berle JØ, Mallet J, Deleuze JF, Levinson DF, Laurent C, Mujahed M, Bannoura I, et al: Examination of IMPA1 and IMPA2 genes in manic-depressive patients: Association between IMPA2 promoter polymorphisms and bipolar disorder. Mol. Psychiatry. 9:621–629. 2004.PubMed/NCBI View Article : Google Scholar | |
|
Piera-Velazquez S and Jimenez SA: Endothelial to mesenchymal transition: Role in physiology and in the pathogenesis of human diseases. Physiol Rev. 99:1281–1324. 2019.PubMed/NCBI View Article : Google Scholar | |
|
Dongre A and Weinberg RA: New insights into the mechanisms of epithelial-mesenchymal transition and implications for cancer. Nat Rev Mol Cell Biol. 20:69–84. 2019.PubMed/NCBI View Article : Google Scholar | |
|
Yoshida J, Horiuchi A, Kikuchi N, Hayashi A, Osada R, Ohira S, Shiozawa T and Konishi I: Changes in the expression of E-cadherin repressors, Snail, Slug, SIP1, and Twist, in the development and progression of ovarian carcinoma: The important role of Snail in ovarian tumorigenesis and progression. Med Mol Morphol. 42:82–91. 2009.PubMed/NCBI View Article : Google Scholar |