Spandidos Publications Logo
  • About
    • About Spandidos
    • Aims and Scopes
    • Abstracting and Indexing
    • Editorial Policies
    • Reprints and Permissions
    • Job Opportunities
    • Terms and Conditions
    • Contact
  • Journals
    • All Journals
    • Oncology Letters
      • Oncology Letters
      • Information for Authors
      • Editorial Policies
      • Editorial Board
      • Aims and Scope
      • Abstracting and Indexing
      • Bibliographic Information
      • Archive
    • International Journal of Oncology
      • International Journal of Oncology
      • Information for Authors
      • Editorial Policies
      • Editorial Board
      • Aims and Scope
      • Abstracting and Indexing
      • Bibliographic Information
      • Archive
    • Molecular and Clinical Oncology
      • Molecular and Clinical Oncology
      • Information for Authors
      • Editorial Policies
      • Editorial Board
      • Aims and Scope
      • Abstracting and Indexing
      • Bibliographic Information
      • Archive
    • Experimental and Therapeutic Medicine
      • Experimental and Therapeutic Medicine
      • Information for Authors
      • Editorial Policies
      • Editorial Board
      • Aims and Scope
      • Abstracting and Indexing
      • Bibliographic Information
      • Archive
    • International Journal of Molecular Medicine
      • International Journal of Molecular Medicine
      • Information for Authors
      • Editorial Policies
      • Editorial Board
      • Aims and Scope
      • Abstracting and Indexing
      • Bibliographic Information
      • Archive
    • Biomedical Reports
      • Biomedical Reports
      • Information for Authors
      • Editorial Policies
      • Editorial Board
      • Aims and Scope
      • Abstracting and Indexing
      • Bibliographic Information
      • Archive
    • Oncology Reports
      • Oncology Reports
      • Information for Authors
      • Editorial Policies
      • Editorial Board
      • Aims and Scope
      • Abstracting and Indexing
      • Bibliographic Information
      • Archive
    • Molecular Medicine Reports
      • Molecular Medicine Reports
      • Information for Authors
      • Editorial Policies
      • Editorial Board
      • Aims and Scope
      • Abstracting and Indexing
      • Bibliographic Information
      • Archive
    • World Academy of Sciences Journal
      • World Academy of Sciences Journal
      • Information for Authors
      • Editorial Policies
      • Editorial Board
      • Aims and Scope
      • Abstracting and Indexing
      • Bibliographic Information
      • Archive
    • International Journal of Functional Nutrition
      • International Journal of Functional Nutrition
      • Information for Authors
      • Editorial Policies
      • Editorial Board
      • Aims and Scope
      • Abstracting and Indexing
      • Bibliographic Information
      • Archive
    • International Journal of Epigenetics
      • International Journal of Epigenetics
      • Information for Authors
      • Editorial Policies
      • Editorial Board
      • Aims and Scope
      • Abstracting and Indexing
      • Bibliographic Information
      • Archive
    • Medicine International
      • Medicine International
      • Information for Authors
      • Editorial Policies
      • Editorial Board
      • Aims and Scope
      • Abstracting and Indexing
      • Bibliographic Information
      • Archive
  • Articles
  • Information
    • Information for Authors
    • Information for Reviewers
    • Information for Librarians
    • Information for Advertisers
    • Conferences
  • Language Editing
Spandidos Publications Logo
  • About
    • About Spandidos
    • Aims and Scopes
    • Abstracting and Indexing
    • Editorial Policies
    • Reprints and Permissions
    • Job Opportunities
    • Terms and Conditions
    • Contact
  • Journals
    • All Journals
    • Biomedical Reports
      • Information for Authors
      • Editorial Policies
      • Editorial Board
      • Aims and Scope
      • Abstracting and Indexing
      • Bibliographic Information
      • Archive
    • Experimental and Therapeutic Medicine
      • Information for Authors
      • Editorial Policies
      • Editorial Board
      • Aims and Scope
      • Abstracting and Indexing
      • Bibliographic Information
      • Archive
    • International Journal of Epigenetics
      • Information for Authors
      • Editorial Policies
      • Editorial Board
      • Aims and Scope
      • Abstracting and Indexing
      • Bibliographic Information
      • Archive
    • International Journal of Functional Nutrition
      • Information for Authors
      • Editorial Policies
      • Editorial Board
      • Aims and Scope
      • Abstracting and Indexing
      • Bibliographic Information
      • Archive
    • International Journal of Molecular Medicine
      • Information for Authors
      • Editorial Policies
      • Editorial Board
      • Aims and Scope
      • Abstracting and Indexing
      • Bibliographic Information
      • Archive
    • International Journal of Oncology
      • Information for Authors
      • Editorial Policies
      • Editorial Board
      • Aims and Scope
      • Abstracting and Indexing
      • Bibliographic Information
      • Archive
    • Medicine International
      • Information for Authors
      • Editorial Policies
      • Editorial Board
      • Aims and Scope
      • Abstracting and Indexing
      • Bibliographic Information
      • Archive
    • Molecular and Clinical Oncology
      • Information for Authors
      • Editorial Policies
      • Editorial Board
      • Aims and Scope
      • Abstracting and Indexing
      • Bibliographic Information
      • Archive
    • Molecular Medicine Reports
      • Information for Authors
      • Editorial Policies
      • Editorial Board
      • Aims and Scope
      • Abstracting and Indexing
      • Bibliographic Information
      • Archive
    • Oncology Letters
      • Information for Authors
      • Editorial Policies
      • Editorial Board
      • Aims and Scope
      • Abstracting and Indexing
      • Bibliographic Information
      • Archive
    • Oncology Reports
      • Information for Authors
      • Editorial Policies
      • Editorial Board
      • Aims and Scope
      • Abstracting and Indexing
      • Bibliographic Information
      • Archive
    • World Academy of Sciences Journal
      • Information for Authors
      • Editorial Policies
      • Editorial Board
      • Aims and Scope
      • Abstracting and Indexing
      • Bibliographic Information
      • Archive
  • Articles
  • Information
    • For Authors
    • For Reviewers
    • For Librarians
    • For Advertisers
    • Conferences
  • Language Editing
Login Register Submit
  • This site uses cookies
  • You can change your cookie settings at any time by following the instructions in our Cookie Policy. To find out more, you may read our Privacy Policy.

    I agree
Search articles by DOI, keyword, author or affiliation
Search
Advanced Search
presentation
Experimental and Therapeutic Medicine
Join Editorial Board Propose a Special Issue
Print ISSN: 1792-0981 Online ISSN: 1792-1015
Journal Cover
December-2022 Volume 24 Issue 6

Full Size Image

Sign up for eToc alerts
Recommend to Library

Journals

International Journal of Molecular Medicine

International Journal of Molecular Medicine

International Journal of Molecular Medicine is an international journal devoted to molecular mechanisms of human disease.

International Journal of Oncology

International Journal of Oncology

International Journal of Oncology is an international journal devoted to oncology research and cancer treatment.

Molecular Medicine Reports

Molecular Medicine Reports

Covers molecular medicine topics such as pharmacology, pathology, genetics, neuroscience, infectious diseases, molecular cardiology, and molecular surgery.

Oncology Reports

Oncology Reports

Oncology Reports is an international journal devoted to fundamental and applied research in Oncology.

Experimental and Therapeutic Medicine

Experimental and Therapeutic Medicine

Experimental and Therapeutic Medicine is an international journal devoted to laboratory and clinical medicine.

Oncology Letters

Oncology Letters

Oncology Letters is an international journal devoted to Experimental and Clinical Oncology.

Biomedical Reports

Biomedical Reports

Explores a wide range of biological and medical fields, including pharmacology, genetics, microbiology, neuroscience, and molecular cardiology.

Molecular and Clinical Oncology

Molecular and Clinical Oncology

International journal addressing all aspects of oncology research, from tumorigenesis and oncogenes to chemotherapy and metastasis.

World Academy of Sciences Journal

World Academy of Sciences Journal

Multidisciplinary open-access journal spanning biochemistry, genetics, neuroscience, environmental health, and synthetic biology.

International Journal of Functional Nutrition

International Journal of Functional Nutrition

Open-access journal combining biochemistry, pharmacology, immunology, and genetics to advance health through functional nutrition.

International Journal of Epigenetics

International Journal of Epigenetics

Publishes open-access research on using epigenetics to advance understanding and treatment of human disease.

Medicine International

Medicine International

An International Open Access Journal Devoted to General Medicine.

Journal Cover
December-2022 Volume 24 Issue 6

Full Size Image

Sign up for eToc alerts
Recommend to Library

  • Article
  • Citations
    • Cite This Article
    • Download Citation
    • Create Citation Alert
    • Remove Citation Alert
    • Cited By
  • Similar Articles
    • Related Articles (in Spandidos Publications)
    • Similar Articles (Google Scholar)
    • Similar Articles (PubMed)
  • Download PDF
  • Download XML
  • View XML

  • Supplementary Files
    • Supplementary_Data.pdf
Article Open Access

A pan‑cancer analysis of RCC2 and its interaction with HMGA2 protein in an in vitro model of colorectal cancer cells

  • Authors:
    • Guiyuan Gu
    • Yuhong Wang
    • Yucheng Shen
    • Yan Ma
    • Hongli Yang
    • Shan Huang
    • Lin Hu
  • View Affiliations / Copyright

    Affiliations: Department of Pathology, The Affiliated Hai'an Hospital of Nantong University, Nantong, Jiangsu 226601, P.R. China, Department of Pathology, The First Affiliated Hospital of Soochow University, Suzhou, Jiangsu 215000, P.R. China, Department of Oncology, The Affiliated Hai'an Hospital of Nantong University, Nantong, Jiangsu 226601, P.R. China, Institutes of Biology and Medical Sciences, Soochow University, Suzhou, Jiangsu 215000, P.R. China
    Copyright: © Gu et al. This is an open access article distributed under the terms of Creative Commons Attribution License.
  • Article Number: 725
    |
    Published online on: October 20, 2022
       https://doi.org/10.3892/etm.2022.11661
  • Expand metrics +
Metrics: Total Views: 0 (Spandidos Publications: | PMC Statistics: )
Metrics: Total PDF Downloads: 0 (Spandidos Publications: | PMC Statistics: )
Cited By (CrossRef): 0 citations Loading Articles...

This article is mentioned in:



Abstract

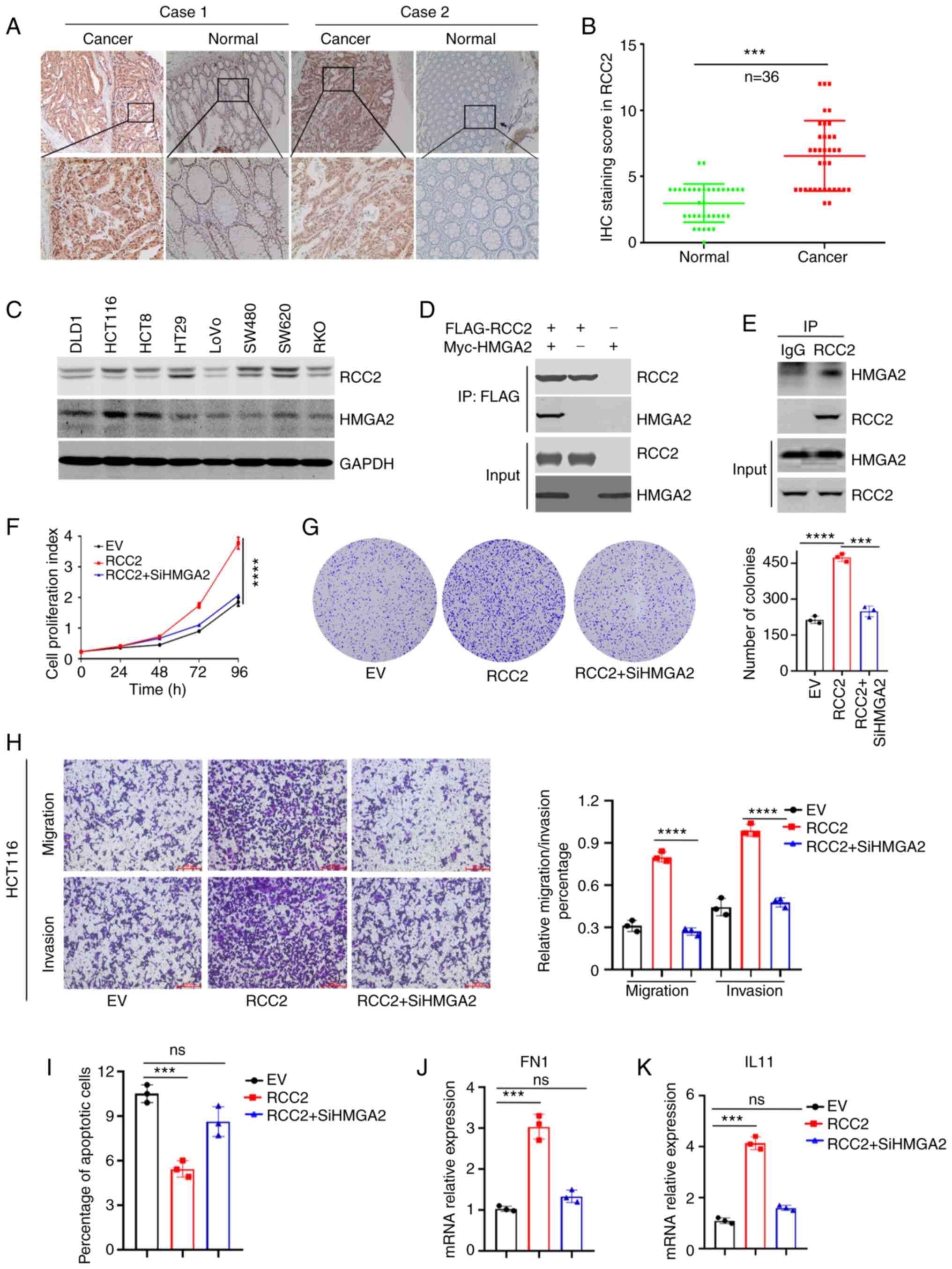
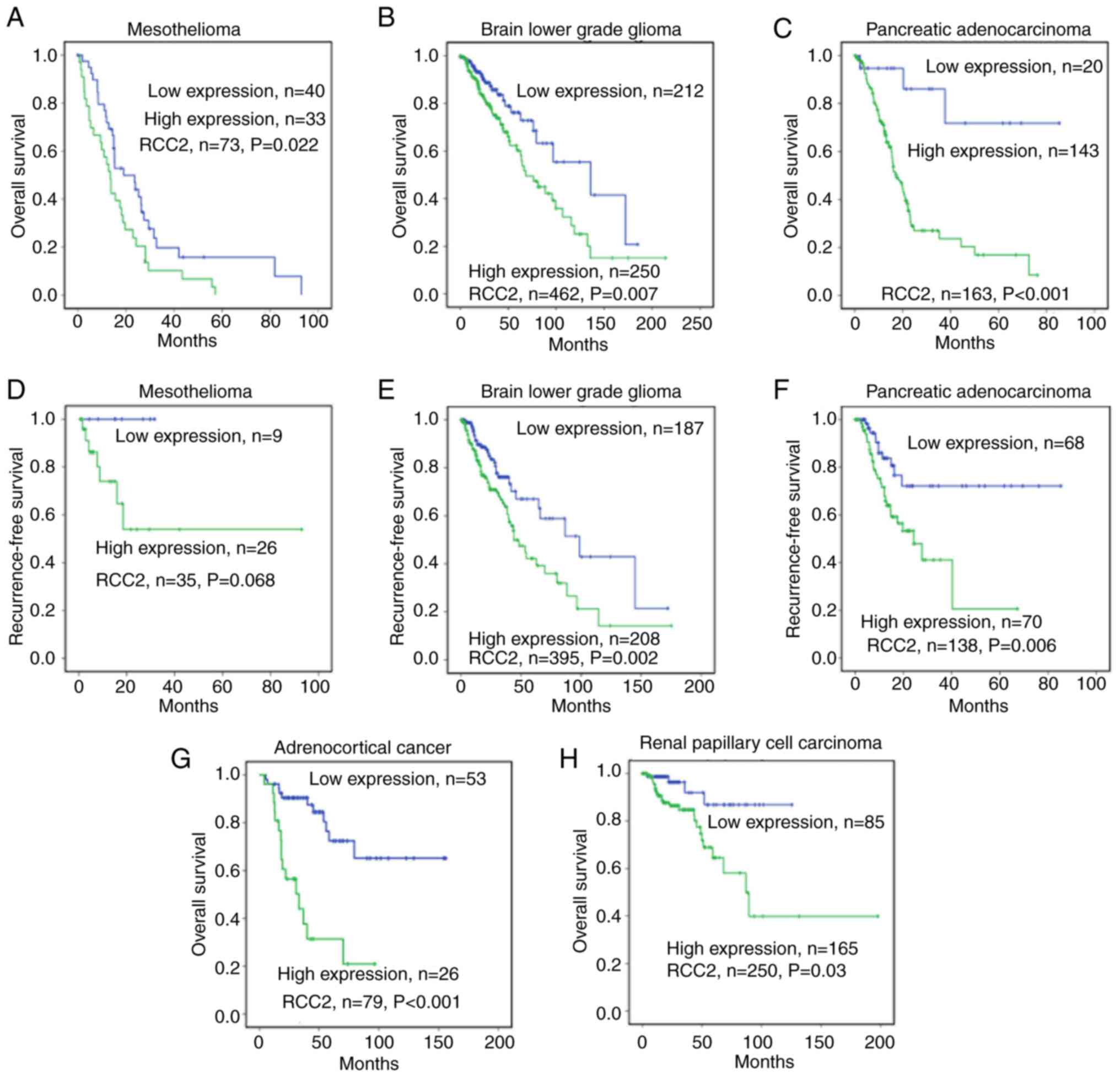
Regulator of chromosome condensation 2 (RCC2) is highly involved in the development of tumor malignancies. The underlying mechanisms remain to be elucidated. The present study aimed to explore the role of RCC2 in the development of tumor malignancies and explore the underlying mechanisms in colorectal cancer (CRC). RCC2 expression and survival analysis were performed in human pan‑cancer. The results of searching its mRNA expression in The Cancer Genome Atlas (TCGA) database showed that RCC2 was highly expressed in different types of cancer. High RCC2 expression levels were significantly correlated with poor survival outcomes by the Kaplan‑Meier analysis in the TCGA database. Immunohistochemistry revealed that RCC2 was higher expressed in 36 CRC tissues than in adjacent normal tissues. Co‑immunoprecipitation revealed that RCC2 bound to high mobility group A2 (HMGA2). Ectopic expression of RCC2 promoted cell proliferation, migration and invasion, whereas knockdown of HMGA2 exerted the opposite effects. Collectively, the data provided a novel biomarker of RCC2 in various types of cancer. High RCC2 expression levels were correlated with poor prognosis in different types of cancer. In addition, RCC2 may combine with HMGA2 to promote CRC malignancy.
View Figures

Figure 1

Figure 2

Figure 3

Figure 4

Figure 5

Figure 6

View References

1 

Andreassen PR, Palmer DK, Wener MH and Margolis RL: Telophase disc: A new mammalian mitotic organelle that bisects telophase cells with a possible function in cytokinesis. J Cell Sci. 99:523–534. 1991.PubMed/NCBI View Article : Google Scholar

2 

Carmena M, Wheelock M, Funabiki H and Earnshaw WC: The chromosomal passenger complex (CPC): From easy rider to the godfather of mitosis. Nat Rev Mol Cell Biol. 13:789–803. 2012.PubMed/NCBI View Article : Google Scholar

3 

Cooke CA, Heck MM and Earnshaw WC: The inner centromere protein (INCENP) antigens: Movement from inner centromere to midbody during mitosis. J Cell Biol. 105:2053–2067. 1987.PubMed/NCBI View Article : Google Scholar

4 

Papini D, Langemeyer L, Abad MA, Kerr A, Samejima I, Eyers PA, Jeyaprakash AA, Higgins JM, Barr FA and Earnshaw WC: TD-60 links RalA GTPase function to the CPC in mitosis. Nat Commun. 6(7678)2015.PubMed/NCBI View Article : Google Scholar

5 

Song C, Liang L, Jin Y, Li Y, Liu Y, Guo L, Wu C, Yun CH and Yin Y: RCC2 is a novel p53 target in suppressing metastasis. Oncogene. 37:8–17. 2018.PubMed/NCBI View Article : Google Scholar

6 

Matsuo M, Nakada C, Tsukamoto Y, Noguchi T, Uchida T, Hijiya N, Matsuura K and Moriyama M: MiR-29c is downregulated in gastric carcinomas and regulates cell proliferation by targeting RCC2. Mol Cancer. 12(15)2013.PubMed/NCBI View Article : Google Scholar

7 

Yi JM, Kang EJ, Kwon HM, Bae JH, Kang K, Ahuja N and Yang K: Epigenetically altered miR-1247 functions as a tumor suppressor in pancreatic cancer. Oncotarget. 8:26600–26612. 2017.PubMed/NCBI View Article : Google Scholar

8 

Buranjiang G, Kuerban R, Abuduwanke A, Li X and Kuerban G: MicroRNA-331-3p inhibits proliferation and metastasis of ovarian cancer by targeting RCC2. Arch Med Sci. 15:1520–1529. 2019.PubMed/NCBI View Article : Google Scholar

9 

Chen Z, Wu W, Huang Y, Xie L, Li Y, Chen H, Li W, Yin D and Hu K: RCC2 promotes breast cancer progression through regulation of Wnt signaling and inducing EMT. J Cancer. 10:6837–6847. 2019.PubMed/NCBI View Article : Google Scholar

10 

Rendleman J, Shang S, Dominianni C, Shields JF, Scanlon P, Adaniel C, Desrichard A, Ma M, Shapiro R, Berman R, et al: Melanoma risk loci as determinants of melanoma recurrence and survival. J Transl Med. 11(279)2013.PubMed/NCBI View Article : Google Scholar

11 

Bruun J, Kolberg M, Ahlquist TC, Røyrvik EC, Nome T, Leithe E, Lind GE, Merok MA, Rognum TO, Bjørkøy G, et al: Regulator of chromosome condensation 2 identifies high-risk patients within both major phenotypes of colorectal cancer. Clin Cancer Res. 21:3759–3770. 2015.PubMed/NCBI View Article : Google Scholar

12 

Hammond SM and Sharpless NE: HMGA2, microRNAs, and stem cell aging. Cell. 135:1013–1016. 2008.PubMed/NCBI View Article : Google Scholar

13 

Young AR and Narita M: Oncogenic HMGA2: Short or small? Genes Dev. 21:1005–1009. 2007.PubMed/NCBI View Article : Google Scholar

14 

Zhang S, Mo Q and Wang X: Oncological role of HMGA2 (Review). Int J Oncol. 55:775–788. 2019.PubMed/NCBI View Article : Google Scholar

15 

Wang X, Wang J and Wu J: Emerging roles for HMGA2 in colorectal cancer. Transl Oncol. 14(100894)2021.PubMed/NCBI View Article : Google Scholar

16 

Wang Y, Hu L, Wang J, Li X, Sahengbieke S, Wu J and Lai M: HMGA2 promotes intestinal tumorigenesis by facilitating MDM2-mediated ubiquitination and degradation of p53. J Pathol. 246:508–518. 2018.PubMed/NCBI View Article : Google Scholar

17 

Li L, Shao M, Peng P, Yang C, Song S, Duan F, Jia D, Zhang M, Zhao J, Zhao R, et al: High expression of GFAT1 predicts unfavorable prognosis in patients with hepatocellular carcinoma. Oncotarget. 8:19205–19217. 2017.PubMed/NCBI View Article : Google Scholar

18 

Li T, Fu J, Zeng Z, Cohen D, Li J, Chen Q, Li B and Liu XS: TIMER2.0 for analysis of tumor-infiltrating immune cells. Nucleic Acids Res. 48:W509–W514. 2020.PubMed/NCBI View Article : Google Scholar

19 

Wu J, Wang Y, Xu X, Cao H, Sahengbieke S, Sheng H, Huang Q and Lai M: Transcriptional activation of FN1 and IL11 by HMGA2 promotes the malignant behavior of colorectal cancer. Carcinogenesis. 37:511–521. 2016.PubMed/NCBI View Article : Google Scholar

20 

Guo K, Zhao C, Lang B, Wang H, Zheng H and Zhang F: Regulator of chromosome condensation 2 modulates cell cycle progression, tumorigenesis, and therapeutic resistance. Front Mol Biosci. 7(620973)2021.PubMed/NCBI View Article : Google Scholar

21 

Lin H, Zhang X, Feng N, Wang R, Zhang W, Deng X, Wang Y, Yu X, Ye X, Li L, et al: LncRNA LCPAT1 mediates smoking/ particulate matter 2.5-induced cell autophagy and epithelial- mesenchymal transition in lung cancer cells via RCC2. Cell Physiol Biochem. 47:1244–1258. 2018.PubMed/NCBI View Article : Google Scholar

22 

Pang B, Wu N, Guan R, Pang L, Li X, Li S, Tang L, Guo Y, Chen J, Sun D, et al: Overexpression of RCC2 enhances cell motility and promotes tumor metastasis in lung adenocarcinoma by inducing epithelial-mesenchymal transition. Clin Cancer Res. 23:5598–5610. 2017.PubMed/NCBI View Article : Google Scholar

23 

Vrînceanu D, Dumitru M, Ştefan AA, Mogoantă CA and Sajin M: Giant pleomorphic sarcoma of the tongue base-a cured clinical case report and literature review. Rom J Morphol Embryo. 61:1323–1327. 2020.PubMed/NCBI View Article : Google Scholar

24 

Giannakis M, Hodis E, Jasmine Mu X, Yamauchi M, Rosenbluh J, Cibulskis K, Saksena G, Lawrence MS, Qian ZR, Nishihara R, et al: RNF43 is frequently mutated in colorectal and endometrial cancers. Nat Genet. 46:1264–1266. 2014.PubMed/NCBI View Article : Google Scholar

25 

Humphries JD, Byron A, Bass MD, Craig SE, Pinney JW, Knight D and Humphries MJ: Proteomic analysis of integrin-associated complexes identifies RCC2 as a dual regulator of Rac1 and Arf6. Sci Signal. 2(ra51)2009.PubMed/NCBI View Article : Google Scholar

26 

Yang WH, Lan HY, Huang CH, Tai SK, Tzeng CH, Kao SY, Wu KJ, Hung MC and Yang MH: RAC1 activation mediates Twist1-induced cancer cell migration. Nat Cell Biol. 14:366–374. 2012.PubMed/NCBI View Article : Google Scholar

27 

Valderrama F and Ridley AJ: Getting invasive with GEP100 and Arf6. Nat Cell Biol. 10:16–18. 2008.PubMed/NCBI View Article : Google Scholar

28 

Fedele M, Battista S, Kenyon L, Baldassarre G, Fidanza V, Klein-Szanto AJ, Parlow AF, Visone R, Pierantoni GM and Outwater E: Overexpression of the HMGA2 gene in transgenic mice leads to the onset of pituitary adenomas. Oncogene. 21:3190–3198. 2002.PubMed/NCBI View Article : Google Scholar

29 

Parisi S, Piscitelli S, Passaro F and Russo T: HMGA proteins in stemness and differentiation of embryonic and adult stem cells. Int J Mol Sci. 21:3190–3198. 2020.PubMed/NCBI View Article : Google Scholar

Related Articles

  • Abstract
  • View
  • Download
  • Twitter
Copy and paste a formatted citation
Spandidos Publications style
Gu G, Wang Y, Shen Y, Ma Y, Yang H, Huang S and Hu L: A pan‑cancer analysis of RCC2 and its interaction with HMGA2 protein in an <em>in vitro</em> model of colorectal cancer cells. Exp Ther Med 24: 725, 2022.
APA
Gu, G., Wang, Y., Shen, Y., Ma, Y., Yang, H., Huang, S., & Hu, L. (2022). A pan‑cancer analysis of RCC2 and its interaction with HMGA2 protein in an <em>in vitro</em> model of colorectal cancer cells. Experimental and Therapeutic Medicine, 24, 725. https://doi.org/10.3892/etm.2022.11661
MLA
Gu, G., Wang, Y., Shen, Y., Ma, Y., Yang, H., Huang, S., Hu, L."A pan‑cancer analysis of RCC2 and its interaction with HMGA2 protein in an <em>in vitro</em> model of colorectal cancer cells". Experimental and Therapeutic Medicine 24.6 (2022): 725.
Chicago
Gu, G., Wang, Y., Shen, Y., Ma, Y., Yang, H., Huang, S., Hu, L."A pan‑cancer analysis of RCC2 and its interaction with HMGA2 protein in an <em>in vitro</em> model of colorectal cancer cells". Experimental and Therapeutic Medicine 24, no. 6 (2022): 725. https://doi.org/10.3892/etm.2022.11661
Copy and paste a formatted citation
x
Spandidos Publications style
Gu G, Wang Y, Shen Y, Ma Y, Yang H, Huang S and Hu L: A pan‑cancer analysis of RCC2 and its interaction with HMGA2 protein in an <em>in vitro</em> model of colorectal cancer cells. Exp Ther Med 24: 725, 2022.
APA
Gu, G., Wang, Y., Shen, Y., Ma, Y., Yang, H., Huang, S., & Hu, L. (2022). A pan‑cancer analysis of RCC2 and its interaction with HMGA2 protein in an <em>in vitro</em> model of colorectal cancer cells. Experimental and Therapeutic Medicine, 24, 725. https://doi.org/10.3892/etm.2022.11661
MLA
Gu, G., Wang, Y., Shen, Y., Ma, Y., Yang, H., Huang, S., Hu, L."A pan‑cancer analysis of RCC2 and its interaction with HMGA2 protein in an <em>in vitro</em> model of colorectal cancer cells". Experimental and Therapeutic Medicine 24.6 (2022): 725.
Chicago
Gu, G., Wang, Y., Shen, Y., Ma, Y., Yang, H., Huang, S., Hu, L."A pan‑cancer analysis of RCC2 and its interaction with HMGA2 protein in an <em>in vitro</em> model of colorectal cancer cells". Experimental and Therapeutic Medicine 24, no. 6 (2022): 725. https://doi.org/10.3892/etm.2022.11661
Follow us
  • Twitter
  • LinkedIn
  • Facebook
About
  • Spandidos Publications
  • Careers
  • Cookie Policy
  • Privacy Policy
How can we help?
  • Help
  • Live Chat
  • Contact
  • Email to our Support Team