Spandidos Publications Logo
  • About
    • About Spandidos
    • Aims and Scopes
    • Abstracting and Indexing
    • Editorial Policies
    • Reprints and Permissions
    • Job Opportunities
    • Terms and Conditions
    • Contact
  • Journals
    • All Journals
    • Oncology Letters
      • Oncology Letters
      • Information for Authors
      • Editorial Policies
      • Editorial Board
      • Aims and Scope
      • Abstracting and Indexing
      • Bibliographic Information
      • Archive
    • International Journal of Oncology
      • International Journal of Oncology
      • Information for Authors
      • Editorial Policies
      • Editorial Board
      • Aims and Scope
      • Abstracting and Indexing
      • Bibliographic Information
      • Archive
    • Molecular and Clinical Oncology
      • Molecular and Clinical Oncology
      • Information for Authors
      • Editorial Policies
      • Editorial Board
      • Aims and Scope
      • Abstracting and Indexing
      • Bibliographic Information
      • Archive
    • Experimental and Therapeutic Medicine
      • Experimental and Therapeutic Medicine
      • Information for Authors
      • Editorial Policies
      • Editorial Board
      • Aims and Scope
      • Abstracting and Indexing
      • Bibliographic Information
      • Archive
    • International Journal of Molecular Medicine
      • International Journal of Molecular Medicine
      • Information for Authors
      • Editorial Policies
      • Editorial Board
      • Aims and Scope
      • Abstracting and Indexing
      • Bibliographic Information
      • Archive
    • Biomedical Reports
      • Biomedical Reports
      • Information for Authors
      • Editorial Policies
      • Editorial Board
      • Aims and Scope
      • Abstracting and Indexing
      • Bibliographic Information
      • Archive
    • Oncology Reports
      • Oncology Reports
      • Information for Authors
      • Editorial Policies
      • Editorial Board
      • Aims and Scope
      • Abstracting and Indexing
      • Bibliographic Information
      • Archive
    • Molecular Medicine Reports
      • Molecular Medicine Reports
      • Information for Authors
      • Editorial Policies
      • Editorial Board
      • Aims and Scope
      • Abstracting and Indexing
      • Bibliographic Information
      • Archive
    • World Academy of Sciences Journal
      • World Academy of Sciences Journal
      • Information for Authors
      • Editorial Policies
      • Editorial Board
      • Aims and Scope
      • Abstracting and Indexing
      • Bibliographic Information
      • Archive
    • International Journal of Functional Nutrition
      • International Journal of Functional Nutrition
      • Information for Authors
      • Editorial Policies
      • Editorial Board
      • Aims and Scope
      • Abstracting and Indexing
      • Bibliographic Information
      • Archive
    • International Journal of Epigenetics
      • International Journal of Epigenetics
      • Information for Authors
      • Editorial Policies
      • Editorial Board
      • Aims and Scope
      • Abstracting and Indexing
      • Bibliographic Information
      • Archive
    • Medicine International
      • Medicine International
      • Information for Authors
      • Editorial Policies
      • Editorial Board
      • Aims and Scope
      • Abstracting and Indexing
      • Bibliographic Information
      • Archive
  • Articles
  • Information
    • Information for Authors
    • Information for Reviewers
    • Information for Librarians
    • Information for Advertisers
    • Conferences
  • Language Editing
Spandidos Publications Logo
  • About
    • About Spandidos
    • Aims and Scopes
    • Abstracting and Indexing
    • Editorial Policies
    • Reprints and Permissions
    • Job Opportunities
    • Terms and Conditions
    • Contact
  • Journals
    • All Journals
    • Biomedical Reports
      • Information for Authors
      • Editorial Policies
      • Editorial Board
      • Aims and Scope
      • Abstracting and Indexing
      • Bibliographic Information
      • Archive
    • Experimental and Therapeutic Medicine
      • Information for Authors
      • Editorial Policies
      • Editorial Board
      • Aims and Scope
      • Abstracting and Indexing
      • Bibliographic Information
      • Archive
    • International Journal of Epigenetics
      • Information for Authors
      • Editorial Policies
      • Editorial Board
      • Aims and Scope
      • Abstracting and Indexing
      • Bibliographic Information
      • Archive
    • International Journal of Functional Nutrition
      • Information for Authors
      • Editorial Policies
      • Editorial Board
      • Aims and Scope
      • Abstracting and Indexing
      • Bibliographic Information
      • Archive
    • International Journal of Molecular Medicine
      • Information for Authors
      • Editorial Policies
      • Editorial Board
      • Aims and Scope
      • Abstracting and Indexing
      • Bibliographic Information
      • Archive
    • International Journal of Oncology
      • Information for Authors
      • Editorial Policies
      • Editorial Board
      • Aims and Scope
      • Abstracting and Indexing
      • Bibliographic Information
      • Archive
    • Medicine International
      • Information for Authors
      • Editorial Policies
      • Editorial Board
      • Aims and Scope
      • Abstracting and Indexing
      • Bibliographic Information
      • Archive
    • Molecular and Clinical Oncology
      • Information for Authors
      • Editorial Policies
      • Editorial Board
      • Aims and Scope
      • Abstracting and Indexing
      • Bibliographic Information
      • Archive
    • Molecular Medicine Reports
      • Information for Authors
      • Editorial Policies
      • Editorial Board
      • Aims and Scope
      • Abstracting and Indexing
      • Bibliographic Information
      • Archive
    • Oncology Letters
      • Information for Authors
      • Editorial Policies
      • Editorial Board
      • Aims and Scope
      • Abstracting and Indexing
      • Bibliographic Information
      • Archive
    • Oncology Reports
      • Information for Authors
      • Editorial Policies
      • Editorial Board
      • Aims and Scope
      • Abstracting and Indexing
      • Bibliographic Information
      • Archive
    • World Academy of Sciences Journal
      • Information for Authors
      • Editorial Policies
      • Editorial Board
      • Aims and Scope
      • Abstracting and Indexing
      • Bibliographic Information
      • Archive
  • Articles
  • Information
    • For Authors
    • For Reviewers
    • For Librarians
    • For Advertisers
    • Conferences
  • Language Editing
Login Register Submit
  • This site uses cookies
  • You can change your cookie settings at any time by following the instructions in our Cookie Policy. To find out more, you may read our Privacy Policy.

    I agree
Search articles by DOI, keyword, author or affiliation
Search
Advanced Search
presentation
Experimental and Therapeutic Medicine
Join Editorial Board Propose a Special Issue
Print ISSN: 1792-0981 Online ISSN: 1792-1015
Journal Cover
December-2022 Volume 24 Issue 6

Full Size Image

Sign up for eToc alerts
Recommend to Library

Journals

International Journal of Molecular Medicine

International Journal of Molecular Medicine

International Journal of Molecular Medicine is an international journal devoted to molecular mechanisms of human disease.

International Journal of Oncology

International Journal of Oncology

International Journal of Oncology is an international journal devoted to oncology research and cancer treatment.

Molecular Medicine Reports

Molecular Medicine Reports

Covers molecular medicine topics such as pharmacology, pathology, genetics, neuroscience, infectious diseases, molecular cardiology, and molecular surgery.

Oncology Reports

Oncology Reports

Oncology Reports is an international journal devoted to fundamental and applied research in Oncology.

Experimental and Therapeutic Medicine

Experimental and Therapeutic Medicine

Experimental and Therapeutic Medicine is an international journal devoted to laboratory and clinical medicine.

Oncology Letters

Oncology Letters

Oncology Letters is an international journal devoted to Experimental and Clinical Oncology.

Biomedical Reports

Biomedical Reports

Explores a wide range of biological and medical fields, including pharmacology, genetics, microbiology, neuroscience, and molecular cardiology.

Molecular and Clinical Oncology

Molecular and Clinical Oncology

International journal addressing all aspects of oncology research, from tumorigenesis and oncogenes to chemotherapy and metastasis.

World Academy of Sciences Journal

World Academy of Sciences Journal

Multidisciplinary open-access journal spanning biochemistry, genetics, neuroscience, environmental health, and synthetic biology.

International Journal of Functional Nutrition

International Journal of Functional Nutrition

Open-access journal combining biochemistry, pharmacology, immunology, and genetics to advance health through functional nutrition.

International Journal of Epigenetics

International Journal of Epigenetics

Publishes open-access research on using epigenetics to advance understanding and treatment of human disease.

Medicine International

Medicine International

An International Open Access Journal Devoted to General Medicine.

Journal Cover
December-2022 Volume 24 Issue 6

Full Size Image

Sign up for eToc alerts
Recommend to Library

  • Article
  • Citations
    • Cite This Article
    • Download Citation
    • Create Citation Alert
    • Remove Citation Alert
    • Cited By
  • Similar Articles
    • Related Articles (in Spandidos Publications)
    • Similar Articles (Google Scholar)
    • Similar Articles (PubMed)
  • Download PDF
  • Download XML
  • View XML

  • Supplementary Files
    • Supplementary_Data.pdf
Article Open Access

Protective effect of hydroxysafflor yellow A on renal ischemia‑­reperfusion injury by targeting the Akt‑Nrf2 axis in mice

  • Authors:
    • Yueming Wang
    • Kaiyue Han
    • Zile Li
    • Xiaoxuan Tang
    • Chen Wang
    • Yaxuan Zhao
    • Hengchao Zhang
    • Ziran Geng
    • Jie Kong
    • Xiying Luan
    • Yanlian Xiong
  • View Affiliations / Copyright

    Affiliations: Department of Pathogen Biology, School of Basic Medicine, Binzhou Medical University, Yantai 264003, P.R. China, Department of Immunology, School of Basic Medicine, Binzhou Medical University, Yantai 264003, P.R. China, Department of Anatomy, School of Basic Medicine, Binzhou Medical University, Yantai 264003, P.R. China
    Copyright: © Wang et al. This is an open access article distributed under the terms of Creative Commons Attribution License.
  • Article Number: 741
    |
    Published online on: November 3, 2022
       https://doi.org/10.3892/etm.2022.11677
  • Expand metrics +
Metrics: Total Views: 0 (Spandidos Publications: | PMC Statistics: )
Metrics: Total PDF Downloads: 0 (Spandidos Publications: | PMC Statistics: )
Cited By (CrossRef): 0 citations Loading Articles...

This article is mentioned in:



Abstract

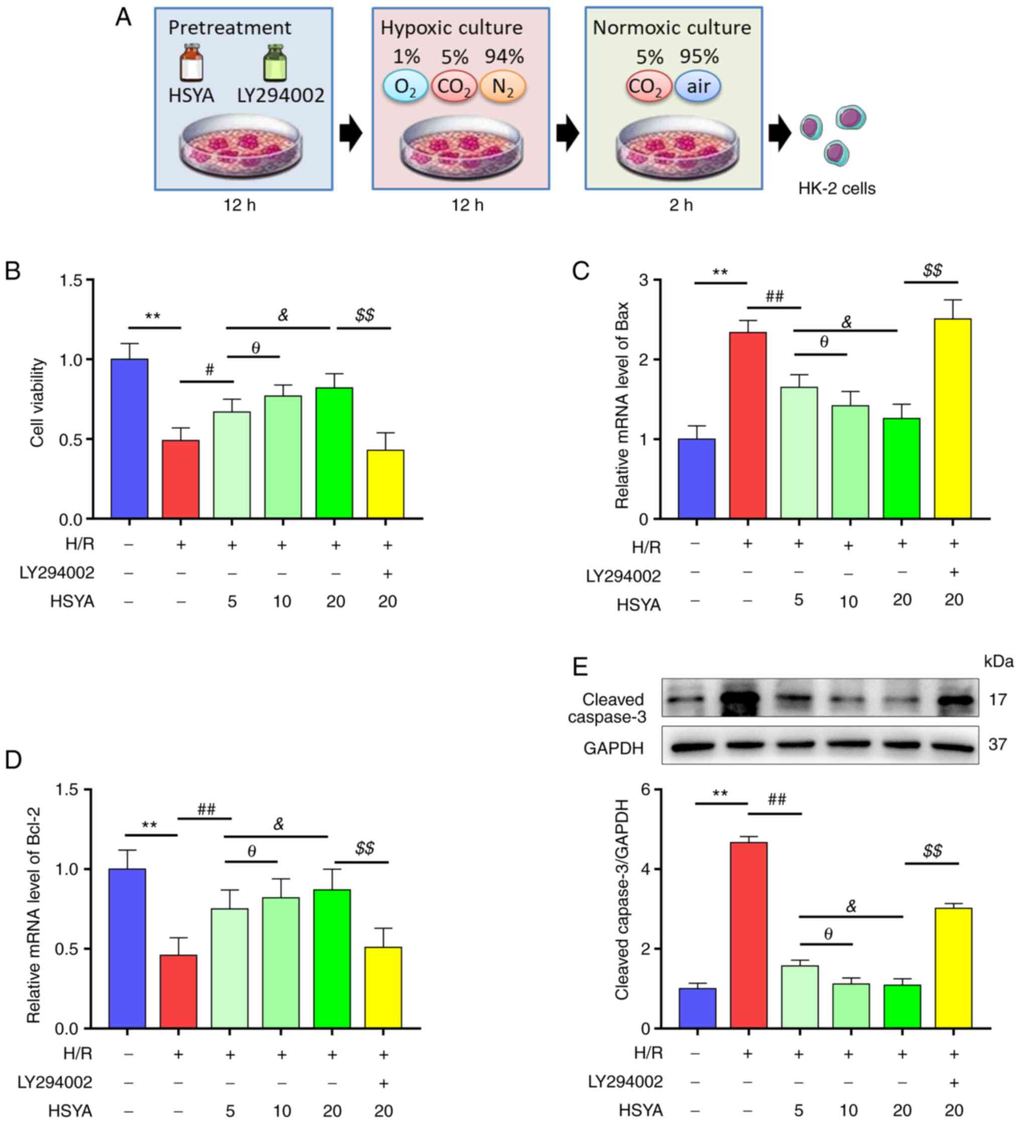
Ischemic/reperfusion (I/R) injury is the primary cause of acute kidney injury (AKI). Hydroxysafflor yellow A (HSYA), a natural compound isolated from Carthamus tinctorius L., has been found to possess anti‑inflammatory and antioxidant properties. However, the protective effects and potential mechanism of HSYA on I/R‑induced AKI remains unclear. In the present study, the in vitro hypoxia/reoxygenation (H/R) and in vivo renal I/R models were employed to investigate the renal protective effects and molecular mechanisms of HSYA on I/R‑induced AKI. The present results indicated that HSYA pretreatment significantly ameliorated renal damage and dysfunction in the I/R injury mice via enhancing the antioxidant capacity and suppressing the oxidative stress injury, inflammatory response, and apoptosis. Mechanistic studies showed that HSYA could upregulate Akt/GSK‑3β/Fyn‑Nrf2 axis‑mediated antioxidant gene expression both in vitro and in vivo. Moreover, HSYA‑mediated improvement in antioxidant, anti‑inflammatory, and anti‑apoptotic effects in H/R‑treated HK‑2 cells was abrogated by Akt inhibitor LY294002 supplementation. In summary, the present results demonstrated that HSYA attenuated kidney oxidative stress, inflammation response, and apoptosis induced by I/R, at least in part, via activating the Akt/GSK‑3β/Fyn‑Nrf2 axis pathway. These findings provided evidence that HSYA may be applied as a potential therapeutic agent in the treatment of I/R induced AKI.
View Figures

Figure 1

Figure 2

Figure 3

Figure 4

Figure 5

Figure 6

Figure 7

Figure 8

Figure 9

View References

1 

Bao N and Dai D: Dexmedetomidine protects against ischemia and reperfusion-induced kidney injury in rats. Mediators Inflamm. 2020(2120971)2020.PubMed/NCBI View Article : Google Scholar

2 

Malek M and Nematbakhsh M: Renal ischemia/reperfusion injury; from pathophysiology to treatment. J Renal Inj Prev. 4:20–27. 2015.PubMed/NCBI View Article : Google Scholar

3 

Diao C, Chen Z, Qiu T, Liu H, Yang Y, Liu X, Wu J and Wang L: Inhibition of PRMT5 attenuates oxidative stress-induced pyroptosis via activation of the Nrf2/HO-1 signal pathway in a mouse model of renal ischemia-reperfusion injury. Oxid Med Cell Longev. 2019(2345658)2019.PubMed/NCBI View Article : Google Scholar

4 

Liu H, Wang L, Weng X, Chen H, Du Y, Diao C, Chen Z and Liu X: Inhibition of Brd4 alleviates renal ischemia/reperfusion injury-induced apoptosis and endoplasmic reticulum stress by blocking FoxO4-mediated oxidative stress. Redox Biol. 24(101195)2019.PubMed/NCBI View Article : Google Scholar

5 

Tang C, Han H, Liu Z, Liu Y, Yin L, Cai J, He L, Liu Y, Chen G, Zhang Z, et al: Activation of BNIP3-mediated mitophagy protects against renal ischemia-reperfusion injury. Cell Death Dis. 10(677)2019.PubMed/NCBI View Article : Google Scholar

6 

Wang Y and Xiong Y, Zhang A, Zhao N, Zhang J, Zhao D, Yu Z, Xu N, Yin Y, Luan X and Xiong Y: Oligosaccharide attenuates aging-related liver dysfunction by activating Nrf2 antioxidant signaling. Food Sci Nutr. 8:3872–3881. 2020.PubMed/NCBI View Article : Google Scholar

7 

Jiang GP, Liao YJ, Huang LL, Zeng XJ and Liao XH: Effects and molecular mechanism of pachymic acid on ferroptosis in renal ischemia reperfusion injury. Mol Med Rep. 23(63)2021.PubMed/NCBI View Article : Google Scholar

8 

Sun Q, Zeng C, Du L and Dong C: Mechanism of circadian regulation of the NRF2/ARE pathway in renal ischemia-reperfusion. Exp Ther Med. 21(190)2021.PubMed/NCBI View Article : Google Scholar

9 

Pei J, Cai S, Song S, Xu Y, Feng M, Luo G, Wang Y, Sun F, Shi H and Xu S: Normobaric hyperoxia plays a protective role against renal ischemia-reperfusion injury by activating the Nrf2/HO-1 signaling pathway. Biochem Biophys Res Commun. 532:151–158. 2020.PubMed/NCBI View Article : Google Scholar

10 

Hu ZC, Xie ZJ, Tang Q, Li XB, Fu X, Feng ZH, Xuan JW, Ni WF and Wu AM: Hydroxysafflor yellow A (HSYA) targets the NF-κB and MAPK pathways and ameliorates the development of osteoarthritis. Food Funct. 9:4443–4456. 2018.PubMed/NCBI View Article : Google Scholar

11 

Chen L, Xiang Y, Kong L, Zhang X, Sun B, Wei X and Liu H: Hydroxysafflor yellow A protects against cerebral ischemia-reperfusion injury by anti-apoptotic effect through PI3K/Akt/GSK3β pathway in rat. Neurochem Res. 38:2268–2275. 2013.PubMed/NCBI View Article : Google Scholar

12 

Zhou D, Ding T, Ni B, Jing Y and Liu S: Hydroxysafflor Yellow A mitigated myocardial ischemia/reperfusion injury by inhibiting the activation of the JAK2/STAT1 pathway. Int J Mol Med. 44:405–416. 2019.PubMed/NCBI View Article : Google Scholar

13 

Ye J, Lu S, Wang M, Ge W, Liu H, Qi Y, Fu J, Zhang Q, Zhang B, Sun G and Sun X: Hydroxysafflor yellow a protects against myocardial ischemia/reperfusion injury via suppressing NLRP3 inflammasome and activating autophagy. Front Pharmacol. 11(1170)2020.PubMed/NCBI View Article : Google Scholar

14 

Jiang S, Shi Z, Li C, Ma C, Bai X and Wang C: Hydroxysafflor yellow A attenuates ischemia/reperfusion-induced liver injury by suppressing macrophage activation. Int J Clin Exp Pathol. 7:2595–2608. 2014.PubMed/NCBI

15 

Bai J, Zhao J, Cui D, Wang F, Song Y, Cheng L, Gao K, Wang J, Li L, Li S, et al: Protective effect of hydroxysafflor yellow A against acute kidney injury via the TLR4/NF-κB signaling pathway. Sci Rep. 8(9173)2018.PubMed/NCBI View Article : Google Scholar

16 

Hu T, Wei G, Xi M, Yan J, Wu X, Wang Y, Zhu Y, Wang C and Wen A: Synergistic cardioprotective effects of Danshensu and hydroxysafflor yellow A against myocardial ischemia-reperfusion injury are mediated through the Akt/Nrf2/HO-1 pathway. Int J Mol Med. 38:83–94. 2016.PubMed/NCBI View Article : Google Scholar

17 

Yakulov TA, Todkar AP, Slanchev K, Wiegel J, Bona A, Groß M, Scholz A, Hess I, Wurditsch A, Grahammer F, et al: CXCL12 and MYC control energy metabolism to support adaptive responses after kidney injury. Nat Commun. 9(3660)2018.PubMed/NCBI View Article : Google Scholar

18 

Brooks C, Wei Q, Cho SG and Dong Z: Regulation of mitochondrial dynamics in acute kidney injury in cell culture and rodent models. J Clin Invest. 119:1275–1285. 2009.PubMed/NCBI View Article : Google Scholar

19 

Livak KJ and Schmittgen TD: Analysis of relative gene expression data using real-time quantitative PCR and the 2(-Delta Delta C(T)) method. Methods. 25:402–408. 2001.PubMed/NCBI View Article : Google Scholar

20 

Wang Y, Zhao N and Xiong Y, Zhang J, Zhao D, Yin Y, Song L, Yin Y, Wang J, Luan X and Xiong Y: Downregulated recycling process but not de novo synthesis of glutathione limits antioxidant capacity of erythrocytes in hypoxia. Oxid Med Cell Longev. 2020(7834252)2020.PubMed/NCBI View Article : Google Scholar

21 

Yu W, Sheng M, Xu R, Yu J, Cui K, Tong J, Shi L, Ren H and Du H: Berberine protects human renal proximal tubular cells from hypoxia/reoxygenation injury via inhibiting endoplasmic reticulum and mitochondrial stress pathways. J Transl Med. 11(24)2013.PubMed/NCBI View Article : Google Scholar

22 

Liu C, Chen K, Wang H, Zhang Y, Duan X, Xue Y, He H, Huang Y, Chen Z, Ren H, et al: Gastrin attenuates renal ischemia/reperfusion injury by a PI3K/Akt/bad-mediated anti-apoptosis signaling. Front Pharmacol. 11(540479)2020.PubMed/NCBI View Article : Google Scholar

23 

Nezu M and Suzuki N: Roles of Nrf2 in protecting the kidney from oxidative damage. Int J Mol Sci. 21(2951)2020.PubMed/NCBI View Article : Google Scholar

24 

Dai X, Yan X, Zeng J, Chen J, Wang Y, Chen J, Li Y, Barati MT, Wintergerst KA, Pan K, et al: Elevating CXCR7 improves angiogenic function of EPCs via Akt/GSK-3β/Fyn-mediated Nrf2 activation in diabetic limb ischemia. Circ Res. 120:e7–e23. 2017.PubMed/NCBI View Article : Google Scholar

25 

Rong H, Liang Y and Niu Y: Rosmarinic acid attenuates β-amyloid-induced oxidative stress via Akt/GSK-3β/Fyn-mediated Nrf2 activation in PC12 cells. Free Radic Biol Med. 120:114–123. 2018.PubMed/NCBI View Article : Google Scholar

26 

Borthwick E and Ferguson A: Perioperative acute kidney injury: Risk factors, recognition, management, and outcomes. BMJ. 341(c3365)2010.PubMed/NCBI View Article : Google Scholar

27 

Wu MY, Yiang GT, Liao WT, Tsai A, Cheng YL, Cheng PW, Li CY and Li CJ: Current mechanistic concepts in ischemia and reperfusion injury. Cell Physiol Biochem. 46:1650–1667. 2018.PubMed/NCBI View Article : Google Scholar

28 

Amirzargar MA, Yaghubi F, Hosseinipanah M, Jafari M, Pourjafar M, Rezaeepoor M, Rezaei H, Roshanaei G, Hajilooi M and Solgi G: Anti-inflammatory effects of valproic acid in a rat model of renal ischemia/reperfusion injury: Alteration in cytokine profile. Inflammation. 40:1310–1318. 2017.PubMed/NCBI View Article : Google Scholar

29 

Min J and Wei C: Hydroxysafflor yellow A cardioprotection in ischemia-reperfusion (I/R) injury mainly via Akt/hexokinase II independent of ERK/GSK-3β pathway. Biomed Pharmacother. 87:419–426. 2017.PubMed/NCBI View Article : Google Scholar

30 

Ramesh G and Reeves WB: TNF-alpha mediates chemokine and cytokine expression and renal injury in cisplatin nephrotoxicity. J Clin Invest. 110:835–842. 2002.PubMed/NCBI View Article : Google Scholar

31 

Patel NS, Chatterjee PK, Di Paola R, Mazzon E, Britti D, De Sarro A, Cuzzocrea S and Thiemermann C: Endogenous interleukin-6 enhances the renal injury, dysfunction, and inflammation caused by ischemia/reperfusion. J Pharmacol Exp Ther. 312:1170–1178. 2005.PubMed/NCBI View Article : Google Scholar

32 

Ye J, Lu S, Wang M, Ge W, Liu H, Qi Y, Fu J, Zhang Q, Zhang B, Sun G and Sun X: Corrigendum: Hydroxysafflor yellow a protects against myocardial ischemia/reperfusion injury via suppressing NLRP3 inflammasome and activating autophagy. Front Pharmacol. 12(671318)2021.PubMed/NCBI View Article : Google Scholar

33 

Hu N, Duan J, Li H, Wang Y, Wang F, Chu J, Sun J, Liu M, Wang C, Lu C and Wen A: Hydroxysafflor yellow a ameliorates renal fibrosis by suppressing TGF-β1-induced epithelial-to-mesenchymal transition. PLoS One. 11(e0153409)2016.PubMed/NCBI View Article : Google Scholar

34 

Li J, Zhang S, Lu M, Chen Z, Chen C, Han L, Zhang M and Xu Y: Hydroxysafflor yellow A suppresses inflammatory responses of BV2 microglia after oxygen-glucose deprivation. Neurosci Lett. 535:51–56. 2013.PubMed/NCBI View Article : Google Scholar

35 

Liu S and Wang Y, Wen H, Sun X and Wang Y: Hydroxysafflor Yellow A inhibits TNF-α-induced inflammation of human fetal lung fibroblasts via NF-κB signaling pathway. Evid Based Complement Alternat Med. 2019(4050327)2019.PubMed/NCBI View Article : Google Scholar

36 

Lee M, Zhao H, Liu X, Liu D, Chen J, Li Z, Chu S, Kou X, Liao S, Deng Y, et al: Protective effect of hydroxysafflor yellow a on nephropathy by attenuating oxidative stress and inhibiting apoptosis in induced type 2 diabetes in rat. Oxid Med Cell Longev. 2020(7805393)2020.PubMed/NCBI View Article : Google Scholar

37 

Wei X, Liu H, Sun X, Fu F, Zhang X, Wang J, An J and Ding H: Hydroxysafflor yellow A protects rat brains against ischemia-reperfusion injury by antioxidant action. Neurosci Lett. 386:58–62. 2005.PubMed/NCBI View Article : Google Scholar

38 

Yao L, Chen H, Wu Q and Xie K: Hydrogen-rich saline alleviates inflammation and apoptosis in myocardial I/R injury via PINK-mediated autophagy. Int J Mol Med. 44:1048–1062. 2019.PubMed/NCBI View Article : Google Scholar

39 

Ye L, He S, Mao X, Zhang Y, Cai Y and Li S: Effect of hepatic macrophage polarization and apoptosis on liver ischemia and reperfusion injury during liver transplantation. Front Immunol. 11(1193)2020.PubMed/NCBI View Article : Google Scholar

40 

Yang E, Zha J, Jockel J, Boise LH, Thompson CB and Korsmeyer SJ: Bad, a heterodimeric partner for Bcl-XL and Bcl-2, displaces Bax and promotes cell death. Cell. 80:285–291. 1995.PubMed/NCBI View Article : Google Scholar

41 

Liang Y, Yan C and Schor NF: Apoptosis in the absence of caspase 3. Oncogene. 20:6570–6578. 2001.PubMed/NCBI View Article : Google Scholar

42 

Kubben N, Zhang W, Wang L, Voss TC, Yang J, Qu J, Liu GH and Misteli T: Repression of the antioxidant NRF2 pathway in premature aging. Cell. 165:1361–1374. 2016.PubMed/NCBI View Article : Google Scholar

43 

Xiong Y, Wang Y, Zhang J, Zhao N, Zhang H, Zhang A, Zhao D, Yu Z, Yin Y, Song L, et al: hPMSCs protects against D-galactose-induced oxidative damage of CD4(+) T cells through activating Akt-mediated Nrf2 antioxidant signaling. Stem Cell Res Ther. 11(468)2020.PubMed/NCBI View Article : Google Scholar

44 

Xiong Y, Xiong Y, Zhang H, Zhao Y, Han K, Zhang J, Zhao D, Yu Z, Geng Z, Wang L, et al: hPMSCs-derived exosomal miRNA-21 protects against aging-related oxidative damage of CD4(+) T cells by targeting the PTEN/PI3K-Nrf2 axis. Front Immunol. 12(780897)2021.PubMed/NCBI View Article : Google Scholar

45 

Ni YL, Shen HT, Su CH, Chen WY, Huang-Liu R, Chen CJ, Chen SP and Kuan YH: Nerolidol suppresses the inflammatory response during lipopolysaccharide-induced acute lung injury via the modulation of antioxidant enzymes and the AMPK/Nrf-2/HO-1 pathway. Oxid Med Cell Longev. 2019(9605980)2019.PubMed/NCBI View Article : Google Scholar

46 

El-Emam SZ, Soubh AA, Al-Mokaddem AK and Abo El-Ella DM: Geraniol activates Nrf-2/HO-1 signaling pathway mediating protection against oxidative stress-induced apoptosis in hepatic ischemia-reperfusion injury. Naunyn Schmiedebergs Arch Pharmacol. 393:1849–1858. 2020.PubMed/NCBI View Article : Google Scholar

47 

Jain AK and Jaiswal AK: GSK-3beta acts upstream of Fyn kinase in regulation of nuclear export and degradation of NF-E2 related factor 2. J Biol Chem. 282:16502–16510. 2007.PubMed/NCBI View Article : Google Scholar

48 

Kaspar JW and Jaiswal AK: Tyrosine phosphorylation controls nuclear export of Fyn, allowing Nrf2 activation of cytoprotective gene expression. FASEB J. 25:1076–1087. 2011.PubMed/NCBI View Article : Google Scholar

49 

Zhao Y, Song W, Wang Z, Wang Z, Jin X, Xu J, Bai L, Li Y, Cui J and Cai L: Resveratrol attenuates testicular apoptosis in type 1 diabetic mice: Role of Akt-mediated Nrf2 activation and p62-dependent Keap1 degradation. Redox Biol. 14:609–617. 2018.PubMed/NCBI View Article : Google Scholar

50 

Ding C, Ding X, Zheng J, Wang B, Li Y, Xiang H, Dou M, Qiao Y, Tian P and Xue W: miR-182-5p and miR-378a-3p regulate ferroptosis in I/R-induced renal injury. Cell Death Dis. 11(929)2020.PubMed/NCBI View Article : Google Scholar

51 

Dong Y, Yin J, Chen T, Wen J, Zhang Q, Li X, Lin W, Liu F, Fan Y and Wang N: Dl-3-n-butylphthalide pretreatment attenuates renal ischemia/reperfusion injury. Biochem Biophys Res Commun. 557:166–173. 2021.PubMed/NCBI View Article : Google Scholar

52 

Golmohammadi MG, Banaei S, Nejati K and Chinifroush-Asl MM: Vitamin D3 and erythropoietin protect against renal ischemia-reperfusion injury via heat shock protein 70 and microRNA-21 expression. Sci Rep. 10(20906)2020.PubMed/NCBI View Article : Google Scholar

53 

Chen Y, Lin L, Tao X, Song Y, Cui J and Wan J: The role of podocyte damage in the etiology of ischemia-reperfusion acute kidney injury and post-injury fibrosis. BMC Nephrol. 20(106)2019.PubMed/NCBI View Article : Google Scholar

Related Articles

  • Abstract
  • View
  • Download
  • Twitter
Copy and paste a formatted citation
Spandidos Publications style
Wang Y, Han K, Li Z, Tang X, Wang C, Zhao Y, Zhang H, Geng Z, Kong J, Luan X, Luan X, et al: Protective effect of hydroxysafflor yellow A on renal ischemia‑­reperfusion injury by targeting the Akt‑Nrf2 axis in mice. Exp Ther Med 24: 741, 2022.
APA
Wang, Y., Han, K., Li, Z., Tang, X., Wang, C., Zhao, Y. ... Xiong, Y. (2022). Protective effect of hydroxysafflor yellow A on renal ischemia‑­reperfusion injury by targeting the Akt‑Nrf2 axis in mice. Experimental and Therapeutic Medicine, 24, 741. https://doi.org/10.3892/etm.2022.11677
MLA
Wang, Y., Han, K., Li, Z., Tang, X., Wang, C., Zhao, Y., Zhang, H., Geng, Z., Kong, J., Luan, X., Xiong, Y."Protective effect of hydroxysafflor yellow A on renal ischemia‑­reperfusion injury by targeting the Akt‑Nrf2 axis in mice". Experimental and Therapeutic Medicine 24.6 (2022): 741.
Chicago
Wang, Y., Han, K., Li, Z., Tang, X., Wang, C., Zhao, Y., Zhang, H., Geng, Z., Kong, J., Luan, X., Xiong, Y."Protective effect of hydroxysafflor yellow A on renal ischemia‑­reperfusion injury by targeting the Akt‑Nrf2 axis in mice". Experimental and Therapeutic Medicine 24, no. 6 (2022): 741. https://doi.org/10.3892/etm.2022.11677
Copy and paste a formatted citation
x
Spandidos Publications style
Wang Y, Han K, Li Z, Tang X, Wang C, Zhao Y, Zhang H, Geng Z, Kong J, Luan X, Luan X, et al: Protective effect of hydroxysafflor yellow A on renal ischemia‑­reperfusion injury by targeting the Akt‑Nrf2 axis in mice. Exp Ther Med 24: 741, 2022.
APA
Wang, Y., Han, K., Li, Z., Tang, X., Wang, C., Zhao, Y. ... Xiong, Y. (2022). Protective effect of hydroxysafflor yellow A on renal ischemia‑­reperfusion injury by targeting the Akt‑Nrf2 axis in mice. Experimental and Therapeutic Medicine, 24, 741. https://doi.org/10.3892/etm.2022.11677
MLA
Wang, Y., Han, K., Li, Z., Tang, X., Wang, C., Zhao, Y., Zhang, H., Geng, Z., Kong, J., Luan, X., Xiong, Y."Protective effect of hydroxysafflor yellow A on renal ischemia‑­reperfusion injury by targeting the Akt‑Nrf2 axis in mice". Experimental and Therapeutic Medicine 24.6 (2022): 741.
Chicago
Wang, Y., Han, K., Li, Z., Tang, X., Wang, C., Zhao, Y., Zhang, H., Geng, Z., Kong, J., Luan, X., Xiong, Y."Protective effect of hydroxysafflor yellow A on renal ischemia‑­reperfusion injury by targeting the Akt‑Nrf2 axis in mice". Experimental and Therapeutic Medicine 24, no. 6 (2022): 741. https://doi.org/10.3892/etm.2022.11677
Follow us
  • Twitter
  • LinkedIn
  • Facebook
About
  • Spandidos Publications
  • Careers
  • Cookie Policy
  • Privacy Policy
How can we help?
  • Help
  • Live Chat
  • Contact
  • Email to our Support Team