Spandidos Publications Logo
  • About
    • About Spandidos
    • Aims and Scopes
    • Abstracting and Indexing
    • Editorial Policies
    • Reprints and Permissions
    • Job Opportunities
    • Terms and Conditions
    • Contact
  • Journals
    • All Journals
    • Oncology Letters
      • Oncology Letters
      • Information for Authors
      • Editorial Policies
      • Editorial Board
      • Aims and Scope
      • Abstracting and Indexing
      • Bibliographic Information
      • Archive
    • International Journal of Oncology
      • International Journal of Oncology
      • Information for Authors
      • Editorial Policies
      • Editorial Board
      • Aims and Scope
      • Abstracting and Indexing
      • Bibliographic Information
      • Archive
    • Molecular and Clinical Oncology
      • Molecular and Clinical Oncology
      • Information for Authors
      • Editorial Policies
      • Editorial Board
      • Aims and Scope
      • Abstracting and Indexing
      • Bibliographic Information
      • Archive
    • Experimental and Therapeutic Medicine
      • Experimental and Therapeutic Medicine
      • Information for Authors
      • Editorial Policies
      • Editorial Board
      • Aims and Scope
      • Abstracting and Indexing
      • Bibliographic Information
      • Archive
    • International Journal of Molecular Medicine
      • International Journal of Molecular Medicine
      • Information for Authors
      • Editorial Policies
      • Editorial Board
      • Aims and Scope
      • Abstracting and Indexing
      • Bibliographic Information
      • Archive
    • Biomedical Reports
      • Biomedical Reports
      • Information for Authors
      • Editorial Policies
      • Editorial Board
      • Aims and Scope
      • Abstracting and Indexing
      • Bibliographic Information
      • Archive
    • Oncology Reports
      • Oncology Reports
      • Information for Authors
      • Editorial Policies
      • Editorial Board
      • Aims and Scope
      • Abstracting and Indexing
      • Bibliographic Information
      • Archive
    • Molecular Medicine Reports
      • Molecular Medicine Reports
      • Information for Authors
      • Editorial Policies
      • Editorial Board
      • Aims and Scope
      • Abstracting and Indexing
      • Bibliographic Information
      • Archive
    • World Academy of Sciences Journal
      • World Academy of Sciences Journal
      • Information for Authors
      • Editorial Policies
      • Editorial Board
      • Aims and Scope
      • Abstracting and Indexing
      • Bibliographic Information
      • Archive
    • International Journal of Functional Nutrition
      • International Journal of Functional Nutrition
      • Information for Authors
      • Editorial Policies
      • Editorial Board
      • Aims and Scope
      • Abstracting and Indexing
      • Bibliographic Information
      • Archive
    • International Journal of Epigenetics
      • International Journal of Epigenetics
      • Information for Authors
      • Editorial Policies
      • Editorial Board
      • Aims and Scope
      • Abstracting and Indexing
      • Bibliographic Information
      • Archive
    • Medicine International
      • Medicine International
      • Information for Authors
      • Editorial Policies
      • Editorial Board
      • Aims and Scope
      • Abstracting and Indexing
      • Bibliographic Information
      • Archive
  • Articles
  • Information
    • Information for Authors
    • Information for Reviewers
    • Information for Librarians
    • Information for Advertisers
    • Conferences
  • Language Editing
Spandidos Publications Logo
  • About
    • About Spandidos
    • Aims and Scopes
    • Abstracting and Indexing
    • Editorial Policies
    • Reprints and Permissions
    • Job Opportunities
    • Terms and Conditions
    • Contact
  • Journals
    • All Journals
    • Biomedical Reports
      • Information for Authors
      • Editorial Policies
      • Editorial Board
      • Aims and Scope
      • Abstracting and Indexing
      • Bibliographic Information
      • Archive
    • Experimental and Therapeutic Medicine
      • Information for Authors
      • Editorial Policies
      • Editorial Board
      • Aims and Scope
      • Abstracting and Indexing
      • Bibliographic Information
      • Archive
    • International Journal of Epigenetics
      • Information for Authors
      • Editorial Policies
      • Editorial Board
      • Aims and Scope
      • Abstracting and Indexing
      • Bibliographic Information
      • Archive
    • International Journal of Functional Nutrition
      • Information for Authors
      • Editorial Policies
      • Editorial Board
      • Aims and Scope
      • Abstracting and Indexing
      • Bibliographic Information
      • Archive
    • International Journal of Molecular Medicine
      • Information for Authors
      • Editorial Policies
      • Editorial Board
      • Aims and Scope
      • Abstracting and Indexing
      • Bibliographic Information
      • Archive
    • International Journal of Oncology
      • Information for Authors
      • Editorial Policies
      • Editorial Board
      • Aims and Scope
      • Abstracting and Indexing
      • Bibliographic Information
      • Archive
    • Medicine International
      • Information for Authors
      • Editorial Policies
      • Editorial Board
      • Aims and Scope
      • Abstracting and Indexing
      • Bibliographic Information
      • Archive
    • Molecular and Clinical Oncology
      • Information for Authors
      • Editorial Policies
      • Editorial Board
      • Aims and Scope
      • Abstracting and Indexing
      • Bibliographic Information
      • Archive
    • Molecular Medicine Reports
      • Information for Authors
      • Editorial Policies
      • Editorial Board
      • Aims and Scope
      • Abstracting and Indexing
      • Bibliographic Information
      • Archive
    • Oncology Letters
      • Information for Authors
      • Editorial Policies
      • Editorial Board
      • Aims and Scope
      • Abstracting and Indexing
      • Bibliographic Information
      • Archive
    • Oncology Reports
      • Information for Authors
      • Editorial Policies
      • Editorial Board
      • Aims and Scope
      • Abstracting and Indexing
      • Bibliographic Information
      • Archive
    • World Academy of Sciences Journal
      • Information for Authors
      • Editorial Policies
      • Editorial Board
      • Aims and Scope
      • Abstracting and Indexing
      • Bibliographic Information
      • Archive
  • Articles
  • Information
    • For Authors
    • For Reviewers
    • For Librarians
    • For Advertisers
    • Conferences
  • Language Editing
Login Register Submit
  • This site uses cookies
  • You can change your cookie settings at any time by following the instructions in our Cookie Policy. To find out more, you may read our Privacy Policy.

    I agree
Search articles by DOI, keyword, author or affiliation
Search
Advanced Search
presentation
Experimental and Therapeutic Medicine
Join Editorial Board Propose a Special Issue
Print ISSN: 1792-0981 Online ISSN: 1792-1015
Journal Cover
December-2022 Volume 24 Issue 6

Full Size Image

Sign up for eToc alerts
Recommend to Library

Journals

International Journal of Molecular Medicine

International Journal of Molecular Medicine

International Journal of Molecular Medicine is an international journal devoted to molecular mechanisms of human disease.

International Journal of Oncology

International Journal of Oncology

International Journal of Oncology is an international journal devoted to oncology research and cancer treatment.

Molecular Medicine Reports

Molecular Medicine Reports

Covers molecular medicine topics such as pharmacology, pathology, genetics, neuroscience, infectious diseases, molecular cardiology, and molecular surgery.

Oncology Reports

Oncology Reports

Oncology Reports is an international journal devoted to fundamental and applied research in Oncology.

Experimental and Therapeutic Medicine

Experimental and Therapeutic Medicine

Experimental and Therapeutic Medicine is an international journal devoted to laboratory and clinical medicine.

Oncology Letters

Oncology Letters

Oncology Letters is an international journal devoted to Experimental and Clinical Oncology.

Biomedical Reports

Biomedical Reports

Explores a wide range of biological and medical fields, including pharmacology, genetics, microbiology, neuroscience, and molecular cardiology.

Molecular and Clinical Oncology

Molecular and Clinical Oncology

International journal addressing all aspects of oncology research, from tumorigenesis and oncogenes to chemotherapy and metastasis.

World Academy of Sciences Journal

World Academy of Sciences Journal

Multidisciplinary open-access journal spanning biochemistry, genetics, neuroscience, environmental health, and synthetic biology.

International Journal of Functional Nutrition

International Journal of Functional Nutrition

Open-access journal combining biochemistry, pharmacology, immunology, and genetics to advance health through functional nutrition.

International Journal of Epigenetics

International Journal of Epigenetics

Publishes open-access research on using epigenetics to advance understanding and treatment of human disease.

Medicine International

Medicine International

An International Open Access Journal Devoted to General Medicine.

Journal Cover
December-2022 Volume 24 Issue 6

Full Size Image

Sign up for eToc alerts
Recommend to Library

  • Article
  • Citations
    • Cite This Article
    • Download Citation
    • Create Citation Alert
    • Remove Citation Alert
    • Cited By
  • Similar Articles
    • Related Articles (in Spandidos Publications)
    • Similar Articles (Google Scholar)
    • Similar Articles (PubMed)
  • Download PDF
  • Download XML
  • View XML
Article Open Access

Evodiamine exerts inhibitory roles in non‑small cell lung cancer cell A549 and its sub‑population of stem‑like cells

  • Authors:
    • Xiumin Lu
    • Wenjing Zhang
    • Yu Liu
    • Meimei Liu
  • View Affiliations / Copyright

    Affiliations: Department of Laboratory Diagnosis, The Sixth Affiliated Hospital of Harbin Medical University, Harbin, Heilongjiang 150000, P.R. China, Department of Laboratory Diagnosis, The Second Affiliated Hospital of Harbin Medical University, Harbin, Heilongjiang 150000, P.R. China, Department of Prenatal Diagnosis, The Sixth Affiliated Hospital of Harbin Medical University, Harbin, Heilongjiang 150000, P.R. China
    Copyright: © Lu et al. This is an open access article distributed under the terms of Creative Commons Attribution License.
  • Article Number: 746
    |
    Published online on: November 7, 2022
       https://doi.org/10.3892/etm.2022.11682
  • Expand metrics +
Metrics: Total Views: 0 (Spandidos Publications: | PMC Statistics: )
Metrics: Total PDF Downloads: 0 (Spandidos Publications: | PMC Statistics: )
Cited By (CrossRef): 0 citations Loading Articles...

This article is mentioned in:



Abstract

Evodiamine (EVO) is one of the main components extracted from Evodia rutaecarpa and has been reported to inhibit tumor growth by inhibiting proliferation and inducing apoptosis. Although the anticancer activity of evodiamine has been confirmed, the exact mechanism remains to be elucidated. In the present study, cancer stem‑like cells (CSCs) were successfully enriched from A549 cells by being cultured in serum‑free medium and characterized by detecting stemness markers. Expectedly, the addition of EVO inhibited proliferation, migration and invasion in A549 cells, demonstrating its inhibitory effects on the malignant behaviors of A549 cells. In CSCs derived from A549 cells, EVO treatment promoted cell proliferation while inhibiting migration and invasion. By detecting the hallmarks of the epithelial‑mesenchymal transition (EMT), including E‑cadherin, Vimentin, Slug and Snail via western blotting, it was revealed that EVO treatment inactivated the EMT process and potentially led to the loss of self‑renewal capacity of CSCs and promoted proliferation. By activating the EMT using TGF‑β pretreatment, EVO treatment downregulated the hallmarks of the EMT and led to inactivation of the EMT, indicating its potential mechanism of regulating CSCs via the EMT pathway. The findings suggested that modulation of the self‑renewal capacity of CSCs may affect malignant cancer behaviors following surgery. EVO exerts inhibitory effects not only on cancer cells but also on CSCs in non‑small‑cell lung cancer, and therefore could be used as a promising drug targeting CSCs.

Introduction

Evodiamine (EVO) is a type of quinazoline carboline alkaloid that is a traditional Chinese medicine isolated from Wu Zhu Yu (Evodia rutaecarpa). EVO has been shown to improve cognitive function, have anti-inflammatory properties and tackle circulatory failure (1). In addition, EVO may have vasodilatory and cardiotonic effects (2). Accumulating evidence has demonstrated the antitumor effects of EVO, including on gastrointestinal (3), genitourinary tract (4), breast (5), prostate (6) and colon (7) cancer. Although the precise mechanisms remain to be elucidated, induction of apoptosis is believed to be one of the major mechanisms of action for evodiamine against cancer cells.

Lung cancer is one of the leading causes of cancer-associated deaths worldwide (8). When lung cancer is diagnosed, it is frequently in the late stage and the 5-year survival rate is discouraging. Although incremental improvements in the survival rate and quality of life have been achieved in other common malignancies, no efficient therapeutic strategies for lung cancer have been developed (9). In recent years, the existence of cancer stem-like cells (CSCs) in different types of cancer has been recognized and accepted. The CSC hypothesis demonstrates the existence of a population of rare, stem-like tumor cells maintaining stemness, exerting self-renewal capacity and undergoing asymmetric division (10-12). CSCs share molecular features with embryonic stem cells, including CD133(13), Nanog (14) and Oct4(15), which are considered CSC hallmarks. CSCs have been isolated from a number of forms of human cancer, including lung cancer (13,16). Considering the central role of CSCs in tumorigenesis, inducing malignant behavior and chemoresistance, CSCs might be considered a therapeutic target to achieve effective cancer treatment (17). Although the effects of EVO on tumor cells have been well studied, the role of EVO in regulating the malignant behaviors of CSCs remains to be elucidated.

The epithelial-mesenchymal transition (EMT) is a complex series of morphological changes, including the loss of epithelial characteristics and the acquisition of a mesenchymal phenotype. In solid cancers, the EMT tightly regulates the processes of metastasis; it is responsible for survival in the circulation and seeding at secondary sites (18). It has been reported that activation of the EMT via either overexpression of the EMT hallmarks or treatment with TGF-β confers a number of the properties of CSCs on otherwise epithelial carcinoma cells (19,20), indicating that activation of the EMT process is closely related to entrance into the CSC state in several different types of cancer cells.

The aims of the current study were to evaluate the effects of EVO on the physiological processes of the non-small-cell lung cancer cell line A549 and CSCs derived from A549. It then focused on the effects of EVO on the maintenance of stemness and the EMT process in CSCs to evaluate the potential role of CSCs as a therapeutic target of non-small-cell lung cancer cells and demonstrates that EVO may a promising natural compound targeting to CSCs.

Materials and methods

Cell culture and CSCs enrichment

The human non-small cell lung cancer cell line A549 was purchased from ATCC and was cultured in Dulbecco's Modified Eagle Medium (DMEM; Gibco; Thermo Fisher Scientific, Inc.) supplemented with 10% fetal bovine serum (FBS; Thermo Fisher Scientific, Inc.) at 37˚C in 5% CO2. In order to enrich CSCs from A549 cells, 1x106 A549 cells were cultured in DMEM/F12 (Gibco; Thermo Fisher Scientific, Inc.) supplemented with 20 ng/ml of epidermal growth factor (EGF; PeproTech, Inc), 10 ng/ml of basic fibroblast growth factor (bFGF; PeproTech, Inc) and 2% B-27 (Thermo Fisher Scientific, Inc.). Every four days, medium was half-refreshed. At day 10 and 20, cells were imaged under a X71 (U-RFL-T) fluorescence microscope (Olympus Corporation) and stored in liquid nitrogen.

EVO treatment

EVO (Fig. 1A, MilliporeSigma) was with DMSO to a final concentration of 1 mmol/l. A549 cells or CSCs were incubated in DMEM supplemented with 10% FBS and without or without 1, 2.5, 5, 7.5 or 10 µmol/l of EVO at 37˚C. For cell proliferation assay, 1, 2.5, 5, 7.5 or 10 µmol/l of EVO exposure lasted for 24 h at 37˚C. For CCK-8 assay, cells were co-cultured with EVO for 24, 48 and 72 h at 37˚C. The intralipid treated cells were considered as negative control.

Figure 1

EVO treatment inhibited A549 cell proliferation without detectable effect on cell apoptosis after 24-h treatment in a dose-dependent way. (A) Chemical structure of EVO. (B) CCK-8 assay was performed to evaluate cell viability following EVO treatment. *P<0.05 vs. 0 µM EVO group. (C) High-content cell imaging assay was performed to identify the effects of EVO on cell proliferation. (D) Annexin V-FITC/PI double staining was performed to identify the effects of 1, 2.5, 5 or 10 µM EVO on cell survival rate. EVO, evodiamine.

Cell cycle assay

The cell cycle distribution of 1x106 cells was checked using propidium iodide (PI; MilliporeSigma) staining on a flow cytometer. The cells were collected by centrifugation at 400 x g for 5 min at 37˚C. The cell pellet was collected and fixed with 4% paraformaldehyde and stained with 5 µg/ml PI for 10 min in darkness at room temperature. Then cells were washed three times with PBS and PI absorbance was determined by FACS on a flow cytometry (FACSCalibur, Becton, Dickinson and Company). Data was analyzed using FlowJo software (version 8.7.1; Tree Star Inc.).

EdU staining

For EdU staining, EdU-labeling reagent (Thermo Fisher Scientific, Inc.) was added and incubated with cells for 4 h. Then the medium was removed and cells were washed with PBS for three times at 37˚C. Cells were fixed with 4% paraformaldehyde for 15 min at room temperature. Clik-iT kit (Thermo Fisher Scientific, Inc.) was employed for EdU detection following the manufacturer's instructions. Then the cells were counterstained with 5 µg/ml DAPI at room temperature for 5 min. Images from five fields of view were randomly chosen and captured using a X71 (U-RFL-T) fluorescence microscope (Olympus Corporation) at x40 magnification and analyzed using ImageJ software (version 1.2; National Institutes of Health).

Transwell assay

Cell migration and invasion was evaluated using an 8-mm pore size Transwell system (Costar; Corning, Inc.) without or with Matrigel (BD Biosciences), which was pre-coated at 37˚C for 2 h. Briefly, cells were dissociated into single cells and resuspended in DMEM medium at a density of 1x105 cells/ml. The top chamber of the Transwell was loaded with 200 µl cell suspension and 800 µl DMEM medium supplemented with 10% FBS was added to each lower chamber. Following incubation in the incubator for 24 h at 37˚C, the cells remain on the upper surface of upper chamber were removed and the cells on the lower surface of upper chamber were fixed in 4% paraformaldehyde at room temperature for 10 min and subsequently stained with 0.25% crystal violet (MilliporeSigma) at room temperature for 10 min followed by three washes with PBS. Images of the stained cells from five random views were captured under a X71 (U-RFL-T) fluorescence microscope (Olympus Corporation) at x20 magnification.

Western blotting

Cells were collected by centrifugation at 800 x g, 4˚C for 10 min and washed with PBS for three times. Total protein was extracted using NP-40 lysis buffer (Beyotime Institute of Biotechnology), according to the manufacturer's instructions. The concentration of total protein was measured using a BCA detection kit (MilliporeSigma). Total protein (20 µg) was fractionated via 10% sodium dodecyl sulfate polyacrylamide gel (SDS-PAGE, Beyotime Institute of Biotechnology) electrophoresis, followed by blot transfer onto a polyvinylidene fluoride membrane (PVDF, Thermo Fisher Scientific, Inc.). Following transfer, the PVDF membrane was blocked in 5% skimmed milk at room temperature for 30 min. Then the PVDF membrane was incubated with the following primary antibodies at 4˚C overnight: Rabbit anti-human polyclonal antibody against CD24 (1:1,000; cat. no. ab179821); rabbit anti-human polyclonal antibody against CD44 (1:1,000; cat. no. ab157107); rabbit anti-human polyclonal antibody against CD133 (1:1,000; cat. no. ab19898); rabbit anti-human polyclonal antibody against Oct4 (1:1,000; cat. no. ab181557); rabbit anti-human polyclonal antibody against Nanog (1:1,000; cat. no. ab21624); rabbit anti-human polyclonal antibody against β-actin (1:5,000; cat. no. ab8227); rabbit anti-human polyclonal antibody against E-cadherin (1:1,000; cat. no. ab40772); rabbit anti-human polyclonal antibody against Vimentin (1:1,000; cat. no. ab92547); rabbit anti-human polyclonal antibody against Slug (1:1,000; cat. no. ab27568); and rabbit anti-human polyclonal antibody against Snail (1:1,000; cat. no. ab82846). All antibodies were purchased from Abcam. Following three washes with PBS supplemented with 0.1% Tween-20, the membranes were subsequently incubated with horseradish peroxidase-linked goat anti-rabbit IgG (1:5,000, cat. no. ab7090) at room temperature for 2 h. Enhanced chemiluminescence solution (Thermo Fisher Scientific, Inc.) was added for luminescent image development. The amount of β-actin was considered as a reference. Blots were quantitatively analyzed using Image J software (version 1.8.0.172).

RNA extraction and reverse transcription-quantitative (RT-q) PCR

TRIzol® reagent (Thermo Fisher Scientific, Inc.) was purchased for RNA extraction. In brief, cDNA was synthesized by using the Reverse Transcriptional kit (Guangzhou RiboBio Co., Ltd.) from 1 µg of total RNA. The RT reaction was carried under the following conditions: 10 min at 25˚C, 60 min at 42˚C and 10 min at 85˚C in a total 20 µl of reaction mixture. RT-qPCR was performed in an ABI7500 (Applied Biosystems; Thermo Fisher Scientific, Inc.). The reaction mixture consists of 2 µl of forward and reverse primers in 10 µl of SYBR Green Master Mix (Thermo Fisher Scientific, Inc.) to a total volume of 20 µl. The RT-qPCR cycle conditions were 2 min at 50˚C, 10 min at 95˚C, followed by 40 cycles of 15 sec at 95˚C and 1 min at 60˚C. The primer sequences were identified through PrimerBank (https://pga.mgh.harvard.edu/primerbank/) and were: E-cadherin Forward: 5'-CGAGAGCTACACGTTCACGG-3', E-cadherin Reverse: 5'-GGGTGTCGAGGGAAAAATAGG-3'; Vimentin Forward: 5'-GACGCCATCAACACCGAGTT-3', Vimentin Reverse: 5'-CTTTGTCGTTGGTTAGCTGGT-3'; Slug Forward: 5'-CGAACTGGACACACATACAGTG-3', Slug Reverse: 5'-CTGAGGATCTCTGGTTGTGGT-3'; Snail Forward: 5'-TCGGAAGCCTAACTACAGCGA-3', Snail Reverse: 5'-AGATGAGCATTGGCAGCGAG-3'; β-actin Forward: 5-CATGTACGTTGCTATCCAGGC-3; and β-actin Reverse: 5-CTCCTTAATGTCACGCACGAT-3. The relative quantification of LIN28B gene was determined by using the comparative Cq (ΔΔCq) method as recommended by the manufacturer (21).

Serial replating assay

For evaluating self-renewal capacity, serial replating assay was assessed. Briefly, 1,000 cells were plated in DMEM/F12 medium supplemented with 20 ng/ml of epidermal growth factor, 10 ng/ml of basic fibroblast growth factor and 2% B-27 and incubated at 37˚C for 10 days. Then the same number of dissociated cells were replated and four passages were replated.

CCK-8 assay

To evaluate the effects of EVO exposure on cell viability, CCK-8 assay was performed. Cells were seeded in 96-well plates (5x104 cells/well) and 10 µl CCK-8 solution (MilliporeSigma) was added to each well and incubated at 37˚C for 2 h in a CO2 incubator. The absorbance value was measured at 620 nm wavelength on the MultiSkan spectrum microplate reader (Thermo Fisher Scientific, Inc.). The experiments were repeated three times.

CFSE/PI double staining assay

The cytotoxicity of EVO was evaluated by CFSE/propidium iodide (PI; MilliporeSigma) double staining. Briefly, CFSE-pre-stained cells were incubated with EVO at 37˚C for 24 h, then cells were stained with 5 µg/ml PI at room temperature for 10 min in darkness. Then cells were washed three times with PBS and PI absorbance was determined by FACS on a flow cytometer (FACSCalibur, Becton, Dickinson and Company).

Statistical analysis

All data in the present study were presented as mean ± SD. Unpaired t-test was applied to compare between two groups. One-way analysis of variance (ANOVA) followed by Tukey's post-hoc test was used to analyze the statistical significance of >2 groups. P<0.05 was considered to indicate a statistically significant difference. All experiments were carried out in triplicate.

Results

Physiological processes of A549 were inhibited by EVO treatment

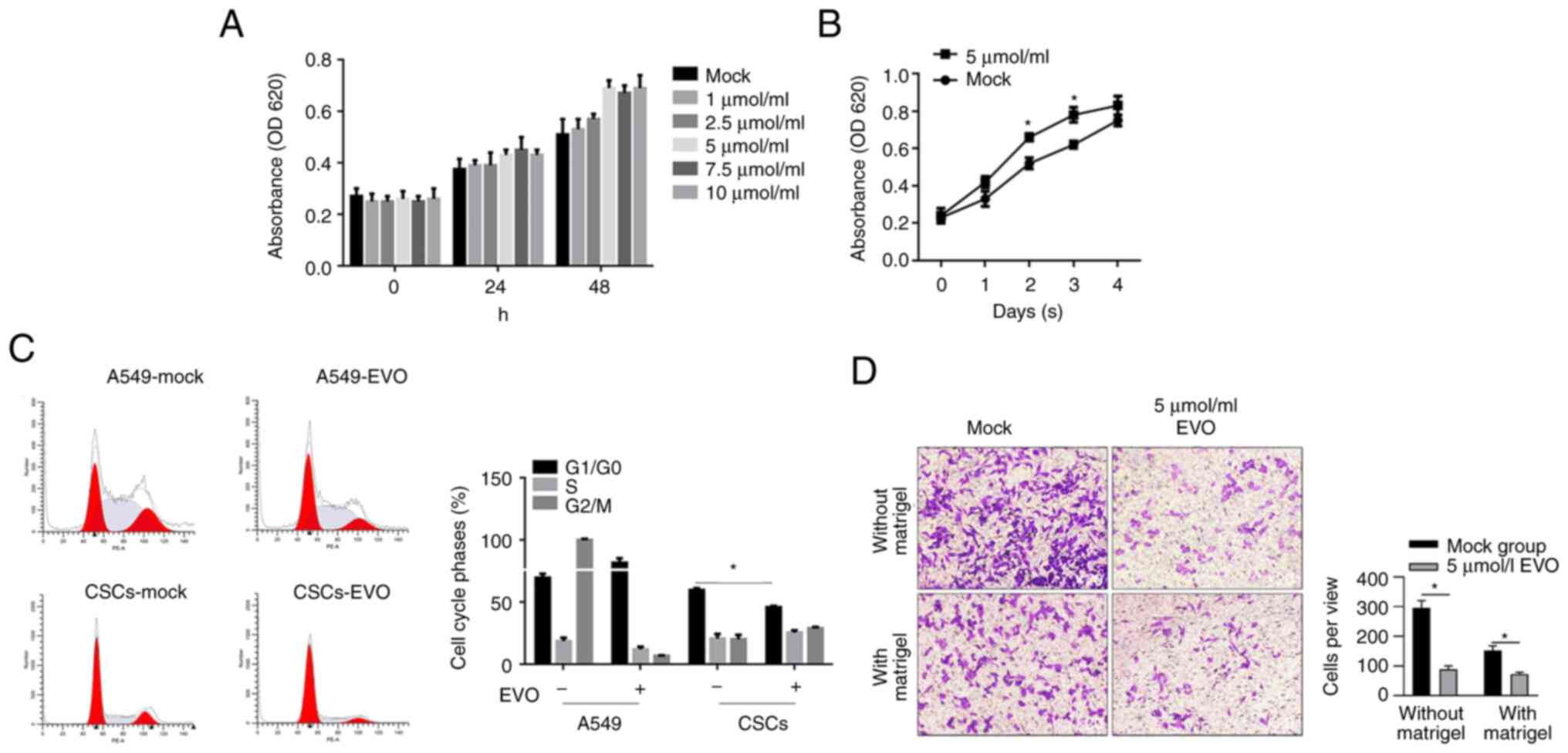
A549 cells were treated with 0, 1, 2.5, 5, 7.5 or 10 µmol/l EVO over 24 h and cell viability was determined following EVO exposure. The results were that, with 5, 7.5 or 10 µmol/l EVO exposure for 24 h, cell viability was significantly decreased compared to mock group, respectively (Fig. 1B). Then high content imaging was employed to observe cell growth from 24-72 h following addition of EVO (Fig. 1C). Similar results were found that with exposure to 5, 7.5 or 10 µmol/l EVO, cell confluence was obviously decreased (Fig. 1C). Notably, 24-h treatment of EVO presented no effect on apoptosis (Fig. 1D), which indicated that EVO affects proliferation but not apoptosis after 24-hour treatment.

For evaluating the effects of EVO exposure on malignant behaviors including cell migration and invasion, Transwell assay without or with Matrigel was performed after 24-hour pretreatment of different concentration of EVO. As expected, 1-10 µmol/l of EVO decreased both migration and invasion activity in A549 (Fig. 2A and B), which is consistent with a previous finding (6).

Figure 2

EVO treatment inhibited A549 migration and invasion. The effects of 1, 2.5, 5 or 10 µM EVO on (A) migration after 24-h incubation or (B) on invasion after 48-h incubation were detected, separately. EVO, evodiamine. *P<0.05 and **P<0.01 vs. Mock group.

Enrichment and identification of CSCs from A549 cells

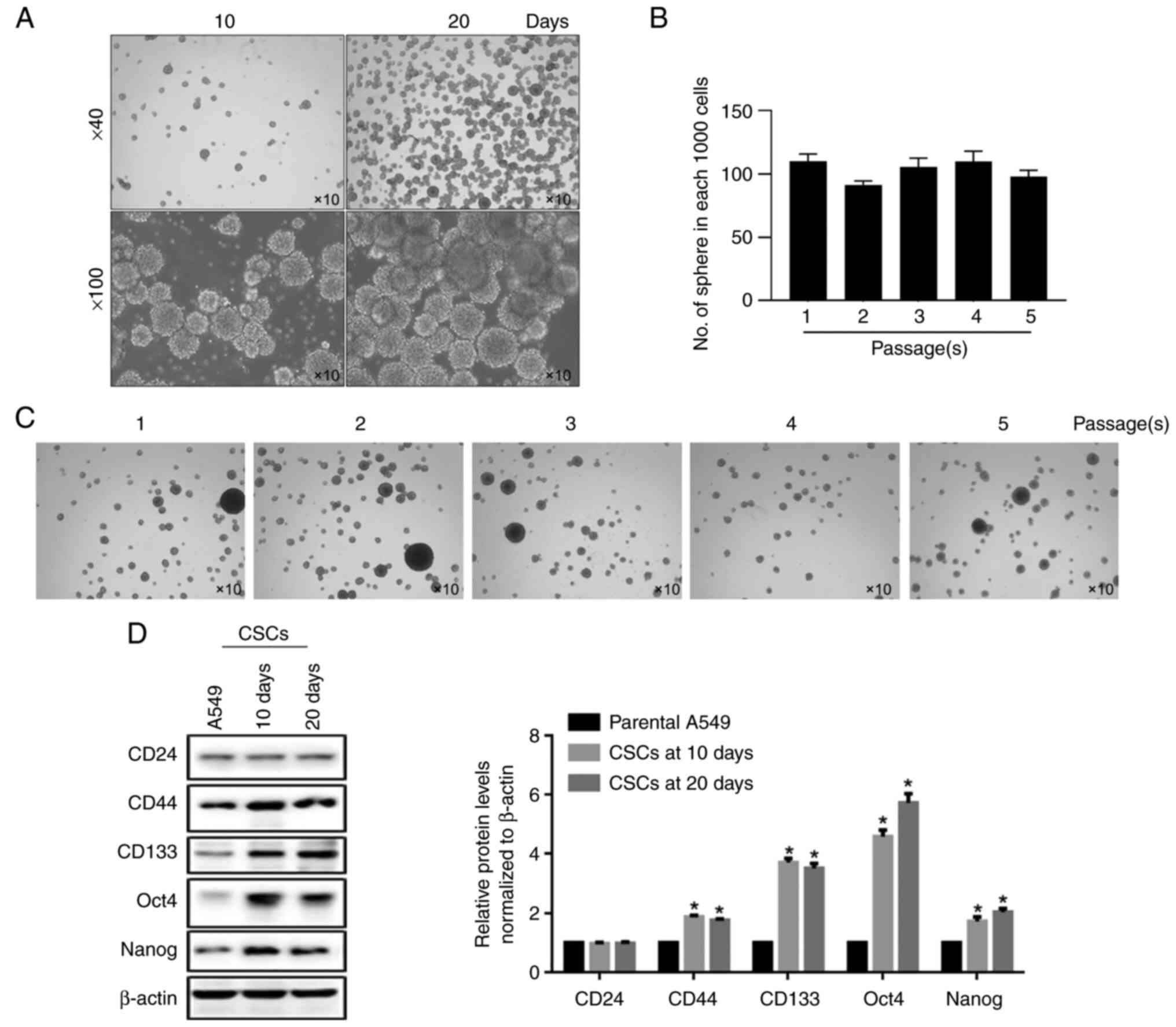
The inhibitory effects of EVO on A549 cells promoted speculation on whether EVO exerted similar effects on CSCs derived from A549 cells. By considering the widely accepted method for enriching the stem-like cells by sphere-forming ability of cancer cells in serum-free medium, A549 cells were cultured in serum-free DMEM/F12 supplemented with EGF, bFGF and B27 for 10 and 20 days. Morphologically, unattached spheres were observed at both 10 and 20 days (Fig. 3A). To confirm whether enriched spheres present self-renewal capacity, additional serial replating experiments were performed. By passaging for five times, no detectable decrease in the number of formed spheres in each 1,000 cells, indicates the notable self-renewal capacity of stem-like cells enriched from A549 (Fig. 3B and C). Furthermore, several hallmarks of stemness, including CD24, CD44, CD133, Oct4 and Nanog, were determined by semi-quantitative western blot. As expected, compared with parental A549 cells, CD44, CD133, Oct4 and Nanog were found significantly upregulated in both 10- and 20-day spheres (Fig. 3D).

Figure 3

Enrichment and identification of CSCs from parental A549 cells. (A) Morphology of A549 CSCs after 10 and 20-day culture. (B) Serial replating assay was performed to identify the self-renewal capacity of A549 CSCs. (C) Sphere formation was observed from passage 1 to 5 at x10 magnification. (D) Semi-quantitative western blotting was performed to identify the expressing levels of hallmarks of CSCs, including CD24, CD44, CD133, Oct4 and Nanog normalized to β-actin. *P<0.05 vs. parental A549 group. CSCs, cancer stem-like cells.

Effects of EVO treatment on physiological processes of CSCs derived from A549 cells

By considering the inhibitory effects of different concentration of EVO on A549's malignant behaviors including proliferation, migration and invasion (Fig. 2), whether EVO exerted similar effects to CSCs enriched from A549 was investigated. By performing CCK-8 assay, it was found that 5.0, 7.5 and 10 µmol/l EVO exposure clearly promoted cell viability after 24 and 48 h (Fig. 4A). To further confirm its effects on proliferation of CSCs, 5 µmol/l EVO was employed. As shown in Fig. 4B, EVO exposure significantly promoted cell viability, which was opposite to the expectation of the present study. In order to rule out the possibility of promoting viability instead of promoting proliferation, EVO-exposed CSCs were fixed with 4% paraformaldehyde and stained with 5 µg/ml PI followed by cytometric analysis. The results confirmed that EVO exposure decreased the proportion of G1/G0 phase in CSCs and, by contrast, arrested cell phase at G1/G0 in A549 cells, which explained the opposite effects in CSCs and A549 cells (Fig. 4C). The present study then evaluate the effects of EVO on migration and invasion in CSCs. Oddly, EVO treatment inhibited migration and invasion in CSCs, similar to the effects in A549 cells (Fig. 4D).

Figure 4

The effects of EVO on physiological processes of CSCs derived from A549 cells. (A and B) CCK-8 assay was performed to detect the effect of EVO exposure on proliferation. *P<0.05 vs. mock group. (C) PI-stained cells were analyzed using flow cytometry assay to evaluate the distribution of cell cycle phases. *P<0.05 vs. EVO-negative group. (D) Transwell assay without or with Matrigel was performed to evaluate the effects of EVO exposure on migration or invasion. *P<0.05 vs.Mock group. EVO, evodiamine; CSCs, cancer stem-like cells; PI, propidium iodide.

EVO treatment inactivated EMT program and decreased stemness of CSCs

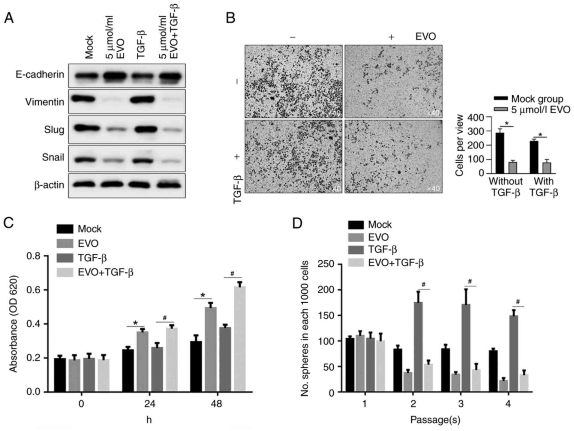
EMT has been accepted as a key and reversible process, which allows cancer cells to be activated during the metastasis process (22,23). By considering the effects of EVO on migration and invasion in CSCs enriched from A549 cells, the present study measured the relative expressing levels of EMT hallmarks, including E-cadherin, Vimentin, Slug and Snail. As shown in Fig. 5A and B, both mRNA and protein levels of E-cadherin, were upregulated and those of Vimentin, Slug and Snail were downregulated in EVO-treated CSCs, compared to untreated CSCs, demonstrating that EVO treatment inactivated EMT-program. It has been reported that the changes in expression levels of these hallmarks of EMT lead to morphological changes in the cells (24). After being cultured in EVO-contained medium for 3-6 days, spheres attempted to attach to the bottom of the wells (Fig. 5C), indicating that EVO treatment promoted cells differentiation or inhibited maintenance of stemness. By performing self-replating experiment, it was confirmed that EVO exposure decreased self-renewal capacity of CSCSs (Fig. 5D).

Figure 5

EVO exposure inactivated EMT program and decreased stemness of CSCs derived from A549. (A) Reverse transcription-quantitative PCR and (B) semi-quantitative western blotting were performed to evaluate the expressing levels of hallmarks of EMT. *P<0.05 vs. Mock group. (C) Morphological changes following EVO exposure. (D) Serial replating assay was performed to detect the maintenance of stemness of CSCs derived from A549. *P<0.05 vs. Mock group. EVO, evodiamine; EMT, epithelial-mesenchymal transition; CSCs, cancer stem-like cells.

EVO treatment regulated physiological processes of CSCs potentially via inactivating EMT. TGF-β is the most studied growth factor and it serves a central regulating role in activating EMT. The present study, by employing TGF-β as an EMT-activator before EVO exposure, tried to clarify whether the effects of EVO exposure on physiological processes of CSC by inactivating EMT-program. By measuring the hallmarks of EMT with semi-quantitative western blotting, it was shown that upregulation of EMT hallmarks by TGF-β stimulation was inhibited following EVO exposure, indicating that EVO exposure not only morphologically inhibited migration and invasion, but also affected EMT signaling in CSCs (Fig. 6A). By performing Transwell assay with Matrigel, consistent results were obtained with the expressing levels of EMT hallmarks (Fig. 6B). TGF-β-promoted cell proliferation was also inhibited by EVO exposure in CSCs (Fig. 6C). By performing serial replating experiments, as expected, EVO decreased self-renewal capacity in CSCs and exerted antagonistic effect on maintaining stemness by TGF-β stimulation (Fig. 6D).

Figure 6

The inhibition of EMT by EVO exposure potentially leads to cell cycle arrest. (A) Hallmarks of EMT in untreated (Mock), EVO treated (EVO), TGF-β treated (TGF-β) and EVO/TGF-β co-treated (EVO/TGF-β) cells were evaluated. (B) Transwell with or without Matrigel was performed to detect the migration and invasion ability. (C) Cell viability of the aforementioned cells was measured. (D) Serial replating assay was performed. *P<0.05 vs. Mock group; #P<0.05 vs. TGF-β group. EMT, epithelial-mesenchymal transition; EVO, evodiamine.

Discussion

Although rapid advances in diagnostic and operative techniques have been developed, due to the advanced stage of lung cancer (8) it remains one of the most difficult human malignancies to treat, which leads to a low survival rate and poor quality of life. The potential roles of CSCs in regulating malignant behaviors, including metastasis and recurrence, have attracted attention (9,10).

Accumulating studies have demonstrated that EVO exerts an inhibitory effect on the proliferation of several types of cancer, including gastrointestinal (3), genitourinary tract (4), breast (5), prostate (6) and colon (7) cancer. Consistent with previous studies, the present study found that EVO inhibited NSCLC cell proliferation. However, EVO treatment promoted cell proliferation and cell viability in A549-derived stem-like cells, indicating that A549 CSCs are more resistant to EVO. Considering the contradictory results, a concentration range of EVO exposure (1-10 µmol/l) was set to test its effect on the malignant behaviors of A549 cells and CSCs derived from A549 cells. The results showed that A549 cells and CSCs derived from A549 cells presented different reactivities to EVO. EVO exposure inhibited migrating and invasive abilities in both A549 cells and CSCs derived from A549 cells. However, instead of inhibiting proliferation in A549 cells, EVO exposure promoted proliferation in CSCs. By considering that existence of CSCs contributes to chemoresistance, exposure to EVO may be a promising strategy to overcome chemoresistance caused by CSCs. However, as a limitation, the effect of EVO on overcoming chemoresistance related to the presence of CSCs was not detected, which is worth further study.

The present study exposed non-small-cell lung cancer cells A549 and CSCs derived from A549 to EVO and tested its efficacy against physiological processes, including self-renewal capacity, proliferation, migration and invasion. It was determined that EVO exposure exerted inhibitory effects on malignant behavior in A549 cells. In CSCs, despite promoting proliferation, EVO exposure also inhibited malignant behaviors. It was found that EVO treatment significantly decreased the maintenance of the self-renewal capacity in CSCs by inactivating the EMT process. The inducing effects of the EMT by TGF-β were confirmed in CSCs and EVO treatment abolished the induction of TGF-β on the EMT. This finding indicated the potential mechanism by which EVO regulates CSCs by affecting the EMT process. Considering that all the experiments were carried out in vitro, the exact roles of EVO on lung epithelial cancer cells and CSCs should be investigated in vivo.

In summary, the present results show that EVO treatment inhibited physiological processes in A549 cells. To the best of our knowledge, this is the first study to evaluate the effects of EVO exposure on CSCs derived from non-small cell lung cancer cells, and the inhibitory effects towards CSCs, potentially by regulating EMT, were confirmed. Taken together, the results suggested that EVO can be an promising chemoagent that exerts inhibitory effects not only on non-small-cell lung cancer cells but also on CSCs, which are a critical subpopulation contributing to poor prognosis. The data may provide therapeutic suggestions on the use of EVO in non-small-cell lung cancer-related surgery.

Acknowledgements

The authors would like to thank Mr. Hong Tao (Sichuan University, Chengdu, China) for language editing and suggestions for the statistical analysis.

Funding

Funding: No funding was received.

Availability of data and materials

The datasets used and/or analyzed during the current study are available from the corresponding author on reasonable request.

Authors' contributions

XL and ML designed the experiments. XL, WZ and YL performed cell culture-associated experiments. YL and ML were responsible for data collection and performed the statistical analysis. XL, WZ, YL and ML confirmed the authenticity of all the raw data. All authors read and approved the final manuscript.

Ethics approval and consent to participate

Not applicable.

Patient consent for publication

Not applicable.

Competing interests

The authors declare that they have no competing interests.

References

1 

Yu H, Jin H, Gong W, Wang Z and Liang H: Pharmacological actions of multi-target-directed evodiamine. Molecules. 18:1826–1843. 2013.PubMed/NCBI View Article : Google Scholar

2 

Huang DM, Guh JH, Huang YT, Chueh SC, Chiang PC and Teng CM: Induction of mitotic arrest and apoptosis in human prostate cancer pc-3 cells by evodiamine. J Urol. 173:256–261. 2005.PubMed/NCBI View Article : Google Scholar

3 

Zhao LC, Li J, Liao K, Luo N, Shi QQ, Feng ZQ and Chen DL: Evodiamine induces apoptosis and inhibits migration of HCT-116 human colorectal cancer cells. Int J Mol Sci. 16:27411–27421. 2015.PubMed/NCBI View Article : Google Scholar

4 

Kan SF, Huang WJ, Lin LC and Wang PS: Inhibitory effects of evodiamine on the growth of human prostate cancer cell line LNCaP. Int J Cancer. 110:641–651. 2004.PubMed/NCBI View Article : Google Scholar

5 

Wang KL, Hsia SM, Yeh JY, Cheng SC, Wang PS and Wang SW: Anti-proliferative effects of evodiamine on human breast cancer cells. PLoS One. 8(e67297)2013.PubMed/NCBI View Article : Google Scholar

6 

Ogasawara M, Matsubara T and Suzuki H: Inhibitory effects of evodiamine on in vitro invasion and experimental lung metastasis of murine colon cancer cells. Biol Pharm Bull. 24:917–920. 2001.PubMed/NCBI View Article : Google Scholar

7 

Zhang C, Fan X, Xu X, Yang X, Wang X and Liang HP: Evodiamine induces caspase-dependent apoptosis and S phase arrest in human colon Lovo cells. Anticancer Drugs. 21:766–776. 2010.PubMed/NCBI View Article : Google Scholar

8 

Ferlay J, Shin HR, Bray F, Forman D, Mathers C and Parkin DM: Estimates of worldwide burden of cancer in 2008: GLOBOCAN 2008. Int J Cancer. 127:2893–2917. 2010.PubMed/NCBI View Article : Google Scholar

9 

Lynch TJ, Adjei AA, Bunn PA Jr, Eisen TG, Engelman J, Goss GD, Haber DA, Heymach JV, Jänne PA, Johnson BE, et al: Summary statement: Novel agents in the treatment of lung cancer: Advances in epidermal growth factor receptor-targeted agents. Clin Cancer Res. 12 (14 Pt 2):4365s–4371s. 2006.PubMed/NCBI View Article : Google Scholar

10 

Reya T, Morrison SJ, Clarke MF and Weissman IL: Stem cells, cancer, and cancer stem cells. Nature. 414:105–111. 2001.PubMed/NCBI View Article : Google Scholar

11 

Wang JC and Dick JE: Cancer stem cells: Lessons from leukaemia. Trends Cell Biol. 15:494–501. 2005.PubMed/NCBI View Article : Google Scholar

12 

Clarke MF, Dick JE, Dirks PB, Eaves CJ, Jamieson CH, Jones DL, Visvader J, Weissman IL and Wahl GM: Cancer stem cells-perspectives on current status and future directions: AACR workshop on cancer stem cells. Cancer Res. 66:9339–9344. 2006.PubMed/NCBI View Article : Google Scholar

13 

Tirino V, Camerlingo R, Franco R, Malanga D, La Rocca A, Viglietto G, Rocco G and Pirozzi G: The role of CD133 in the identification and characterisation of tumour-initiating cells in non-small-cell lung cancer. Eur J Cardiothorac Surg. 36:446–453. 2009.PubMed/NCBI View Article : Google Scholar

14 

Chiou SH, Wang ML, Chou YT, Chen CJ, Hong CF, Hsieh WJ, Chang HT, Chen YS, Lin TW, Hsu HS and Wu CW: Coexpression of Oct4 and Nanog enhances malignancy in lung adenocarcinoma by inducing cancer stem cell-like properties and epithelial-mesenchymal transdifferentiation. Cancer Res. 70:10433–10444. 2010.PubMed/NCBI View Article : Google Scholar

15 

Yuan P, Kadara H, Behrens C, Tang X, Woods D, Solis LM, Huang J, Spinola M, Dong W, Yin G, et al: Sex determining region Y-Box 2 (SOX2) is a potential cell-lineage gene highly expressed in the pathogenesis of squamous cell carcinomas of the lung. PLoS One. 5(e9112)2010.PubMed/NCBI View Article : Google Scholar

16 

Eramo A, Lotti F, Sette G, Pilozzi E, Biffoni M, Di Virgilio A, Conticello C, Ruco L, Peschle C and De Maria R: Identification and expansion of the tumorigenic lung cancer stem cell population. Cell Death Differ. 15:504–514. 2008.PubMed/NCBI View Article : Google Scholar

17 

Justilien V, Regala RP, Tseng IC, Walsh MP, Batra J, Radisky ES, Murray NR and Fields AP: A. Fields, Matrix Metalloproteinase-10 is required for lung cancer stem cell maintenance, tumor initation and metastatic potential. PLoS One. 7(e35040)2010.PubMed/NCBI View Article : Google Scholar

18 

Zhang L, Wang D, Li Y, Liu Y, Xie X, Wu Y, Zhou Y, Ren J, Zhang J, Zhu H and Su Z: CCL21/CCR7 axis contributed to CD133+ pancreatic cancer stem-like cell metastasis via EMT and Erk/NF-kB pathway. PLoS One. 11(e0158529)2016.PubMed/NCBI View Article : Google Scholar

19 

Mani SA, Guo W, Liao MJ, Eaton EN, Ayyanan A, Zhou AY, Brooks M, Reinhard F, Zhang CC, Shipitsin M, et al: The epithelial-mesenchymal transition generates cells with properties of stem cells. Cell. 133:704–715. 2008.PubMed/NCBI View Article : Google Scholar

20 

Morel AP, Lièvre M, Thomas C, Hinkal G, Ansieau S and Puisieux A: Generation of breast cancer stem cells through epithelial-mesenchymal transition. PLoS One. 3(e2888)2008.PubMed/NCBI View Article : Google Scholar

21 

Livak KJ and Schmittgen TD: Analysis of relative gene expression data using real-time quantitative PCR and the 2(-Delta Delta C(T)) Method. Methods. 25:402–408. 2001.PubMed/NCBI View Article : Google Scholar

22 

Spaderna S, Schmalhofer O, Hlubek F, Berx G, Eger A, Merkel S, Jung A, Kirchner T and Brabletz T: A transient, EMT-linked loss of basement membranes indicates metastasis and poor survival in colorectal cancer. Gastroenterology. 131:830–840. 2006.PubMed/NCBI View Article : Google Scholar

23 

Prall F: Tumour budding in colorectal carcinoma. Histopathology. 50:151–162. 2007.PubMed/NCBI View Article : Google Scholar

24 

Tiwari N, Gheldof A, Tatari M and Christofori G: EMT as the ultimate survival mechanism of cancer cells. Semin Cancer Biol. 22:194–207. 2012.PubMed/NCBI View Article : Google Scholar

Related Articles

  • Abstract
  • View
  • Download
  • Twitter
Copy and paste a formatted citation
Spandidos Publications style
Lu X, Zhang W, Liu Y and Liu M: Evodiamine exerts inhibitory roles in non‑small cell lung cancer cell A549 and its sub‑population of stem‑like cells. Exp Ther Med 24: 746, 2022.
APA
Lu, X., Zhang, W., Liu, Y., & Liu, M. (2022). Evodiamine exerts inhibitory roles in non‑small cell lung cancer cell A549 and its sub‑population of stem‑like cells. Experimental and Therapeutic Medicine, 24, 746. https://doi.org/10.3892/etm.2022.11682
MLA
Lu, X., Zhang, W., Liu, Y., Liu, M."Evodiamine exerts inhibitory roles in non‑small cell lung cancer cell A549 and its sub‑population of stem‑like cells". Experimental and Therapeutic Medicine 24.6 (2022): 746.
Chicago
Lu, X., Zhang, W., Liu, Y., Liu, M."Evodiamine exerts inhibitory roles in non‑small cell lung cancer cell A549 and its sub‑population of stem‑like cells". Experimental and Therapeutic Medicine 24, no. 6 (2022): 746. https://doi.org/10.3892/etm.2022.11682
Copy and paste a formatted citation
x
Spandidos Publications style
Lu X, Zhang W, Liu Y and Liu M: Evodiamine exerts inhibitory roles in non‑small cell lung cancer cell A549 and its sub‑population of stem‑like cells. Exp Ther Med 24: 746, 2022.
APA
Lu, X., Zhang, W., Liu, Y., & Liu, M. (2022). Evodiamine exerts inhibitory roles in non‑small cell lung cancer cell A549 and its sub‑population of stem‑like cells. Experimental and Therapeutic Medicine, 24, 746. https://doi.org/10.3892/etm.2022.11682
MLA
Lu, X., Zhang, W., Liu, Y., Liu, M."Evodiamine exerts inhibitory roles in non‑small cell lung cancer cell A549 and its sub‑population of stem‑like cells". Experimental and Therapeutic Medicine 24.6 (2022): 746.
Chicago
Lu, X., Zhang, W., Liu, Y., Liu, M."Evodiamine exerts inhibitory roles in non‑small cell lung cancer cell A549 and its sub‑population of stem‑like cells". Experimental and Therapeutic Medicine 24, no. 6 (2022): 746. https://doi.org/10.3892/etm.2022.11682
Follow us
  • Twitter
  • LinkedIn
  • Facebook
About
  • Spandidos Publications
  • Careers
  • Cookie Policy
  • Privacy Policy
How can we help?
  • Help
  • Live Chat
  • Contact
  • Email to our Support Team