Spandidos Publications Logo
  • About
    • About Spandidos
    • Aims and Scopes
    • Abstracting and Indexing
    • Editorial Policies
    • Reprints and Permissions
    • Job Opportunities
    • Terms and Conditions
    • Contact
  • Journals
    • All Journals
    • Oncology Letters
      • Oncology Letters
      • Information for Authors
      • Editorial Policies
      • Editorial Board
      • Aims and Scope
      • Abstracting and Indexing
      • Bibliographic Information
      • Archive
    • International Journal of Oncology
      • International Journal of Oncology
      • Information for Authors
      • Editorial Policies
      • Editorial Board
      • Aims and Scope
      • Abstracting and Indexing
      • Bibliographic Information
      • Archive
    • Molecular and Clinical Oncology
      • Molecular and Clinical Oncology
      • Information for Authors
      • Editorial Policies
      • Editorial Board
      • Aims and Scope
      • Abstracting and Indexing
      • Bibliographic Information
      • Archive
    • Experimental and Therapeutic Medicine
      • Experimental and Therapeutic Medicine
      • Information for Authors
      • Editorial Policies
      • Editorial Board
      • Aims and Scope
      • Abstracting and Indexing
      • Bibliographic Information
      • Archive
    • International Journal of Molecular Medicine
      • International Journal of Molecular Medicine
      • Information for Authors
      • Editorial Policies
      • Editorial Board
      • Aims and Scope
      • Abstracting and Indexing
      • Bibliographic Information
      • Archive
    • Biomedical Reports
      • Biomedical Reports
      • Information for Authors
      • Editorial Policies
      • Editorial Board
      • Aims and Scope
      • Abstracting and Indexing
      • Bibliographic Information
      • Archive
    • Oncology Reports
      • Oncology Reports
      • Information for Authors
      • Editorial Policies
      • Editorial Board
      • Aims and Scope
      • Abstracting and Indexing
      • Bibliographic Information
      • Archive
    • Molecular Medicine Reports
      • Molecular Medicine Reports
      • Information for Authors
      • Editorial Policies
      • Editorial Board
      • Aims and Scope
      • Abstracting and Indexing
      • Bibliographic Information
      • Archive
    • World Academy of Sciences Journal
      • World Academy of Sciences Journal
      • Information for Authors
      • Editorial Policies
      • Editorial Board
      • Aims and Scope
      • Abstracting and Indexing
      • Bibliographic Information
      • Archive
    • International Journal of Functional Nutrition
      • International Journal of Functional Nutrition
      • Information for Authors
      • Editorial Policies
      • Editorial Board
      • Aims and Scope
      • Abstracting and Indexing
      • Bibliographic Information
      • Archive
    • International Journal of Epigenetics
      • International Journal of Epigenetics
      • Information for Authors
      • Editorial Policies
      • Editorial Board
      • Aims and Scope
      • Abstracting and Indexing
      • Bibliographic Information
      • Archive
    • Medicine International
      • Medicine International
      • Information for Authors
      • Editorial Policies
      • Editorial Board
      • Aims and Scope
      • Abstracting and Indexing
      • Bibliographic Information
      • Archive
  • Articles
  • Information
    • Information for Authors
    • Information for Reviewers
    • Information for Librarians
    • Information for Advertisers
    • Conferences
  • Language Editing
Spandidos Publications Logo
  • About
    • About Spandidos
    • Aims and Scopes
    • Abstracting and Indexing
    • Editorial Policies
    • Reprints and Permissions
    • Job Opportunities
    • Terms and Conditions
    • Contact
  • Journals
    • All Journals
    • Biomedical Reports
      • Information for Authors
      • Editorial Policies
      • Editorial Board
      • Aims and Scope
      • Abstracting and Indexing
      • Bibliographic Information
      • Archive
    • Experimental and Therapeutic Medicine
      • Information for Authors
      • Editorial Policies
      • Editorial Board
      • Aims and Scope
      • Abstracting and Indexing
      • Bibliographic Information
      • Archive
    • International Journal of Epigenetics
      • Information for Authors
      • Editorial Policies
      • Editorial Board
      • Aims and Scope
      • Abstracting and Indexing
      • Bibliographic Information
      • Archive
    • International Journal of Functional Nutrition
      • Information for Authors
      • Editorial Policies
      • Editorial Board
      • Aims and Scope
      • Abstracting and Indexing
      • Bibliographic Information
      • Archive
    • International Journal of Molecular Medicine
      • Information for Authors
      • Editorial Policies
      • Editorial Board
      • Aims and Scope
      • Abstracting and Indexing
      • Bibliographic Information
      • Archive
    • International Journal of Oncology
      • Information for Authors
      • Editorial Policies
      • Editorial Board
      • Aims and Scope
      • Abstracting and Indexing
      • Bibliographic Information
      • Archive
    • Medicine International
      • Information for Authors
      • Editorial Policies
      • Editorial Board
      • Aims and Scope
      • Abstracting and Indexing
      • Bibliographic Information
      • Archive
    • Molecular and Clinical Oncology
      • Information for Authors
      • Editorial Policies
      • Editorial Board
      • Aims and Scope
      • Abstracting and Indexing
      • Bibliographic Information
      • Archive
    • Molecular Medicine Reports
      • Information for Authors
      • Editorial Policies
      • Editorial Board
      • Aims and Scope
      • Abstracting and Indexing
      • Bibliographic Information
      • Archive
    • Oncology Letters
      • Information for Authors
      • Editorial Policies
      • Editorial Board
      • Aims and Scope
      • Abstracting and Indexing
      • Bibliographic Information
      • Archive
    • Oncology Reports
      • Information for Authors
      • Editorial Policies
      • Editorial Board
      • Aims and Scope
      • Abstracting and Indexing
      • Bibliographic Information
      • Archive
    • World Academy of Sciences Journal
      • Information for Authors
      • Editorial Policies
      • Editorial Board
      • Aims and Scope
      • Abstracting and Indexing
      • Bibliographic Information
      • Archive
  • Articles
  • Information
    • For Authors
    • For Reviewers
    • For Librarians
    • For Advertisers
    • Conferences
  • Language Editing
Login Register Submit
  • This site uses cookies
  • You can change your cookie settings at any time by following the instructions in our Cookie Policy. To find out more, you may read our Privacy Policy.

    I agree
Search articles by DOI, keyword, author or affiliation
Search
Advanced Search
presentation
Experimental and Therapeutic Medicine
Join Editorial Board Propose a Special Issue
Print ISSN: 1792-0981 Online ISSN: 1792-1015
Journal Cover
January-2023 Volume 25 Issue 1

Full Size Image

Sign up for eToc alerts
Recommend to Library

Journals

International Journal of Molecular Medicine

International Journal of Molecular Medicine

International Journal of Molecular Medicine is an international journal devoted to molecular mechanisms of human disease.

International Journal of Oncology

International Journal of Oncology

International Journal of Oncology is an international journal devoted to oncology research and cancer treatment.

Molecular Medicine Reports

Molecular Medicine Reports

Covers molecular medicine topics such as pharmacology, pathology, genetics, neuroscience, infectious diseases, molecular cardiology, and molecular surgery.

Oncology Reports

Oncology Reports

Oncology Reports is an international journal devoted to fundamental and applied research in Oncology.

Experimental and Therapeutic Medicine

Experimental and Therapeutic Medicine

Experimental and Therapeutic Medicine is an international journal devoted to laboratory and clinical medicine.

Oncology Letters

Oncology Letters

Oncology Letters is an international journal devoted to Experimental and Clinical Oncology.

Biomedical Reports

Biomedical Reports

Explores a wide range of biological and medical fields, including pharmacology, genetics, microbiology, neuroscience, and molecular cardiology.

Molecular and Clinical Oncology

Molecular and Clinical Oncology

International journal addressing all aspects of oncology research, from tumorigenesis and oncogenes to chemotherapy and metastasis.

World Academy of Sciences Journal

World Academy of Sciences Journal

Multidisciplinary open-access journal spanning biochemistry, genetics, neuroscience, environmental health, and synthetic biology.

International Journal of Functional Nutrition

International Journal of Functional Nutrition

Open-access journal combining biochemistry, pharmacology, immunology, and genetics to advance health through functional nutrition.

International Journal of Epigenetics

International Journal of Epigenetics

Publishes open-access research on using epigenetics to advance understanding and treatment of human disease.

Medicine International

Medicine International

An International Open Access Journal Devoted to General Medicine.

Journal Cover
January-2023 Volume 25 Issue 1

Full Size Image

Sign up for eToc alerts
Recommend to Library

  • Article
  • Citations
    • Cite This Article
    • Download Citation
    • Create Citation Alert
    • Remove Citation Alert
    • Cited By
  • Similar Articles
    • Related Articles (in Spandidos Publications)
    • Similar Articles (Google Scholar)
    • Similar Articles (PubMed)
  • Download PDF
  • Download XML
  • View XML
Article

Ligustroflavone exerts neuroprotective activity through suppression of NLRP1 inflammasome in ischaemic stroke mice

  • Authors:
    • Fangfang Bi
    • Ya Bai
    • Yiyong Zhang
    • Wenbo Liu
  • View Affiliations / Copyright

    Affiliations: Department of Medicine, Xi'an Peihua University, Xi'an, Shaanxi 710125, P.R. China, Department of Neurosurgery, Xijing Hospital, Xi'an, Shaanxi 710032, P.R. China, Department of Neurosurgery, Jinan Jiyang District People's Hospital, Jinan, Shandong 251401, P.R. China, Translational Research Institute of Intensive Care Medicine, College of Anaesthesiology, Weifang Medical University, Weifang, Shandong 261053, P.R. China
  • Article Number: 8
    |
    Published online on: November 16, 2022
       https://doi.org/10.3892/etm.2022.11707
  • Expand metrics +
Metrics: Total Views: 0 (Spandidos Publications: | PMC Statistics: )
Metrics: Total PDF Downloads: 0 (Spandidos Publications: | PMC Statistics: )
Cited By (CrossRef): 0 citations Loading Articles...

This article is mentioned in:



Abstract

Inflammation is thought to play an important role in the pathophysiology of ischaemic stroke, which is a main cause of disability and morbidity worldwide. Inhibition of the NOD‑like receptor protein 1 (NLRP1) inflammasome has been reported to alleviate the inflammatory response in cell and animal models. Ligustroflavone (LIG) is a compound derived from Ligustrum lucidum, which shows anti‑inflammatory activity and may play a beneficial role in a number of neurological diseases. To date, the potential for LIG to act through NLRP1 as a treatment for ischemic stroke has not been studied. The present study established an ischaemic stroke model by middle cerebral artery occlusion (MCAO). Modified neurological severity scoring, open‑field and the Rotarod test were used to assess neurological deficits. Staining with Hoechst 33258 and western blotting were used to evaluate neuronal damage. Expression levels of NLRP1 inflammasome complexes and inflammatory cytokines were determined using western blotting, enzyme‑linked immunosorbent assay and reverse transcription‑quantitative PCR. Treatment with LIG minimized the impairment of neurological function and blocked neuronal damage in MCAO mice. In addition, treatment with LIG attenuated the upregulation of expression levels of the NLRP1 inflammasome complexes and the inflammatory cytokines TNF‑α, IL‑18, IL‑6 and IL‑1β. Overall, LIG played an important role in anti‑inflammatory and neuroprotective activity in MCAO models of ischaemic stroke.

Introduction

Ischaemic stroke is one of the main causes of disability and morbidity worldwide (1). Multiple mechanisms, including inflammation, oxidative stress and excitotoxicity, are considered to be associated with cerebral ischaemic injury (2). Among them, inflammation plays an important role in the pathogenesis of ischaemic stroke.

Previous studies have revealed that inflammation mediated by inflammasomes is an important mechanism for secondary neuronal injury in ischaemic strokes (3,4). An important family of inflammasomes are the NOD-like receptors (NLR), represented by NOD-like receptor protein (NLRP)1 and NLRP3(5). Inflammasomes were first discovered to be multi-protein complexes in 2002 (5-7). The NLRP1 inflammasome, which is abundant in the brain, is the first member of the NLR family (6).

It has been shown that overexpression of microRNA (miR)-9a-5p ameliorates NLRP1 inflammasome-mediated ischaemic injury (7). Inhibition of the NLRP1 inflammasome has been reported to ameliorate the inflammatory response to cells and animal models (8-12). In studies of stroke it has been reported that activation of NLRP1 inflammasome can lead to neuronal cell death and behavioural deficits (13). All of these studies imply that the NLRP1 inflammasome plays an important role in the process of ischaemic injury and may be a potential target for the treatment of ischaemic strokes.

Ligustroflavone (LIG) is an active compound derived from Ligustrum lucidum (14,15) that has a variety of pharmacological activities (16-19). Previous research demonstrated that LIG reduces necroptosis in rat brain after ischaemic strokes by targeting the receptor-interacting serine/threonine-protein kinase (RIPK)1/RIPK3/mixed lineage kinase domain-like pseudokinase pathway (20). Whether LIG could act through NLRP1 in MCAO model will be investigated in the present study.

Materials and methods

Mouse models

A total of 48 specific-pathogen-free male C57BL/6 mice (6 weeks old, 20-22 g) were supplied by Beijing Vital River Laboratory Animal Technology Co. Ltd. All of the animals were housed in specific pathogen-free conditions with standard temperature (22±1˚C), humidity (50-60%) and light conditions (12 h light/dark cycle), with access to food and water ad libitum. The animal studies were conducted in accordance with the Ethics Committee of Medical College of Xi'an Peihua University (approval no. PH202107; Xi'an, China).

Ischemic strokes animal model establishments and drug administration

Middle cerebral artery occlusion (MCAO) surgery was performed as previously described (21). In brief, the randomly selected mice were anesthetized with 2% isoflurane mixed with oxygen and nitrogen. The right common carotid artery was clipped with an artery clamp, and the external carotid artery (ECA) was ligatured. A nylon suture with a blunted tip (0.40-mm diameter) was gently advanced from a tiny incision in the ECA to the internal carotid artery. The filament was left in place to cause an obstruction for 60 min and then removed for the reperfusion. A constant-temperature blanket was used to keep the mice body temperature at 37±1˚C until the mice recovered from surgery.

Mice were randomly assigned to four groups (n=6 per group) according to the different operation processes and drug administration. The sham group was subjected to the same operation with the exception that no nylon suture was inserted. The trial group received 30 mg/kg LIG [MedChemExpress; intragastrically (i.g)]. The dose of LIG applied was based on previous literature (20). The MCAO group was subjected to 1 h ischaemia plus 24 h reperfusion. The MCAO + LIG group received the LIG (30 mg/kg; i.g.) 15 min before the operation.

After experiment completion, mice were sacrificed by exsanguination under deep anaesthesia (sodium pentobarbital intraperitoneal injection, 50 mg/kg). Mice death was confirmed by lack of heart beat.

Neurobehavioral evaluation

The modified neurological severity scoring (mNSS) trial consists of ten different tasks that can evaluate the motor (muscle status, abnormal movement), sensory (visual, tactile and proprioceptive), balance, and reflex functions of mice (22). Neurological deficits were graded from 0 to 18 (0=normal function; 18=maximal deficit). One point was scored for each abnormal behaviour or for the lack of a tested reflex. Therefore, higher scores imply greater neurological injury. An open-field trial based on the pattern of exploration (centre vs. periphery) was used to assess anxiety-like behaviour. Mice were tracked under moderate lighting for 15 min in a 40-cm2 open field using software (ANY-Maze; Stoelting Co.). General activity was assessed by fixing the total distance travelled. A Rotarod trial was used to assess motor coordination and learning. On the day of testing, mice were given four 300-sec accelerating Rotarod tests with an inter-trial interval of 30 min. The average latency to the first fall from the rod was recorded. All experimenters were blinded to the four different test groups of mice.

Hoechst 33258 staining

The brain sections were prepared, and 4-µm sections were stained with Hoechst 33258 (Beyotime Institute of Biotechnology). Brain tissues were fixed in 4% paraformaldehyde overnight at 4˚C and embedded in paraffin. The paraffin sections were incubated with 0.5 ml Hoechst 33258 solution for 5 min at room temperature and washed twice with PBS. The cells were imaged and counted manually using fluorescence microscopy (CX21; Olympus Corporation).

Western blotting

Brain tissues were homogenized in RIPA lysis buffer (cat. no. R0278; Thermo Fisher Scientific, Inc.) comprising 150 mM NaCl, 1.0% IGEPAL® CA-630, 0.5% Sodium Deoxycholate, 0.1% SDS and 50 mM Tris. The samples were lysed on ice for 30 min, and then centrifuged at 12,000 x g at 4˚C for 10 min. Protein concentration was quantified using a BCA assay kit (cat. no. 23227; Pierce; Thermo Fisher Scientific, Inc.). Proteins (30 µg per lane) were separated by 12% electrophoresis and then transferred to PVDF membrane (cat. no. 05317; MilliporeSigma). After blocking with 5% defatted milk diluted with TBST buffer (0.1% tween) for 1 h at room temperature, membranes were incubated overnight at 4˚C with the following primary antibodies against: Bax (1:1,000; cat. no. ab32503; Abcam), Bcl-2 (1:800; cat. no. ab182858; Abcam), caspase-3 (1:200; cat. no. ab184787; Abcam), NLRP1 (1:500; cat. no. NBP1-97593IR; Novus Biologicals), apoptosis-associated speck-like protein containing a CARD (ASC; 1:500; cat. no. ab175449; Abcam), caspase-1 (1:800; cat. no. ab138483; Abcam), IL-1β (1:500; cat. no. ab283818; Abcam), IL-18 (1:800; cat. no. ab191860; Abcam), IL-6 (1:500; cat. no. ab259341; Abcam), TNF-α (1:800; cat. no. ab215188; Abcam) and β-actin (1:2,000; cat. no. MA5-15739; Invitrogen; Thermo Fisher Scientific, Inc.) were used. On the following day, the PVDF membranes were incubated with HRP-conjugated secondary antibodies (1:10,000; cat. no. 31461; Invitrogen; Thermo Fisher Scientific, Inc.) for 1 h at room temperature. Subsequently membranes were incubated with ECL reagents (cat. no. WBULS0100; MilliporeSigma) and bands visualized using a western blot detection system (Bio-Rad Laboratories, Inc.). The protein quantities were analysed using ImageJ software (version 1.8.0.112; National Institutes of Health).

Reverse transcription-quantitative PCR

Total RNA was extracted from brain tissues using TRIzol® reagent (Invitrogen; Thermo Fisher Scientific, Inc.) according to the manufacturer's instructions. cDNA was synthesized using a PrimeScript™ II 1st Strand cDNA Synthesis kit (Takara Biotechnology Co., Ltd.) according to the manufacturer's protocol. RT-qPCR were carried out with a SuperReal Premix Plus kit (Vazyme Biotech Co., Ltd.). The thermocycling conditions for qPCR were as follows: 15 min at 95˚C to activate the chemically modified hot-start Taq DNA polymerase, followed by 40 cycles of duration for 15 sec at 95˚C and 30 sec of annealing and extension at 60˚C. The specific primer sequences used were: NLRP1 forward, 5'-TGGCACATCCTAGGGAAATC-3' and reverse, 5'-TCCTCACGTGACAGCAGAAC-3'); ASC forward, 5'-GTCACAGAAGTGGACGGAGTG-3' and reverse, 5'-CTCATCTTGTCTTGGCTGGTG-3'; Caspase-1 forward, 5'-GACTGGGACCCTCAAGTTTT-3' and reverse, 5'-CCAGCAGCAACTTCATTTCT-3'; β-actin forward, 5'-TCAGCAAGCAGGAGTACGATG-3' and reverse, 5'-AACAGTCCGCCTAGAAGCACTT-3'. β-actin was amplified as the internal control. The original Cq values of the sample were adjusted to internal control and relative transcript levels were analysed by 2-ΔΔCq method (23).

Enzyme-linked immunosorbent assay (ELISA)

Protein samples were extracted from brain tissues and the concentration determined using a BCA assay kit (Pierce; Thermo Fisher Scientific, Inc.). The levels of inflammatory cytokines IL-1β (cat. no. ab197742), IL-18 (cat. no. ab216165), IL-6 (cat. no. ab222503) and TNF-α (cat. no. ab208348) were assessed using commercial ELISA kits (Abcam) according to the manufacturer's protocol.

Statistical analysis

All data were analysed with the SPSS statistical software (version 18.0; SPSS, Inc.). The comparisons of two groups were analysed using unpaired Student's t-test. The two factor experiments and comparisons of multiple groups were analysed by one-way ANOVA followed by Tukey's test. Data are expressed as mean ± SD (unless otherwise shown). P<0.05 was considered to indicate a statistically significant difference.

Results

LIG plays a neuroprotective role in MCAO mice

Neurological tests were performed to assess the effects of LIG on the neurological functional impairment of MCAO model mice. In the mNSS trial, the mNSS scores of MCAO group mice were significantly higher compared with those of the sham group. Treatment with LIG decreased the increase of mNSS scores induced by MCAO (Fig. 1A). The residence time of mice in MCAO group on the Rotarod was significantly reduced compared with the sham group. Whereas treatment with LIG/MCAO significantly increased the residence time on the Rotarod compared with the MCAO group (Fig. 1B). In the open-field behavioural task trail, mice in MCAO group demonstrated a decrease in the perimeter zone and total travel distance compared with the sham group. However, LIG treatment significantly increased the perimeter zone and total travel distance (Fig. 1C). All together, these data implied that LIG may mitigate MCAO-induced neurological deficits.

Figure 1

LIG treatment exerts neuroprotective activity in MCAO model mice. Effects of LIG on neurological functional impairment of MCAO model mice were assessed using (A) mNSS, (B) Rotarod trial and (C) open-field behavioural task trail. *P<0.05 and **P<0.01 vs. sham; #P<0.05 vs. MCAO. middle cerebral artery occlusion; mNSS, modified neurological severity scoring; LIG, ligustroflavone.

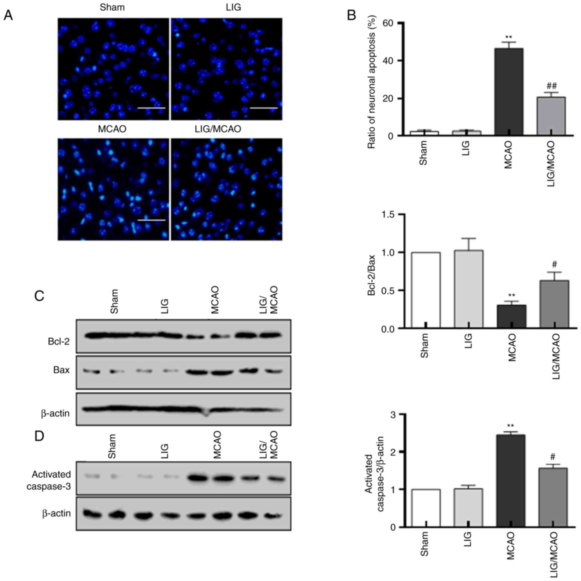
LIG mitigates neuronal injury in MCAO mice

The effects of LIG on MCAO-induced neuronal damage were also investigated. Compared with the sham group, the number of apoptotic neurons was significantly increased in the MCAO group. However, treatment with LIG decreased the percentage of neuronal apoptosis induced by MCAO (Fig. 2A and B). Relative to the sham group, the Bcl-2/Bax ratio was decreased in the MCAO group, although levels of caspase-3 and Bax were raised. These changes in the MCAO group could be inhibited by treatment with LIG (Fig. 2C and D). All these data suggested that LIG may prevent neuronal injury in MCAO mice.

Figure 2

LIG treatment blocks neuronal damage in MCAO model mice. Hoechst 33258 staining was used to (A) detect and (B) analyse the effect of LIG on MCAO-induced neuronal apoptosis. Scale bar, 50 µm. (C) Protein levels of Bcl-2 and Bax were assessed using western blotting. β-actin was used as a control. (D) The protein level of activated caspase-3 was assessed by western blotting. β-actin was used as a control. **P<0.01 vs. sham, #P<0.05 and ##P<0.01 vs. MCAO. MCAO, middle cerebral artery occlusion; LIG, ligustroflavone.

LIG restrains the activation of NLRP1 inflammasome in MCAO mice

To determine the effects of LIG on the activation of the NLRP1 inflammasome, the expression levels of the inflammasome complex were assessed. NLRP1, ASC and caspase-1 protein and mRNA in the MCAO model mice were significantly increased relative to the sham group (Fig. 3). Treatment with LIG significantly prevented the upregulation of the expression levels of NLRP1, ASC and caspase-1 induced by MCAO (Fig. 3A-C). Moreover, the increase in mRNA levels of NLRP1, ASC and caspase-1 in MCAO model mice were significantly inhibited by treatment with LIG, and these were consistent with protein expression levels (Fig. 3D-F). These results indicated that the NLRP1 inflammasome was activated in the MCAO model, and LIG may prevent the activation of NLRP1 inflammasome.

Figure 3

LIG treatment inhibits NLRP1 inflammasome activation in MCAO model mice. Protein level of (A) NLRP1, (C) ASC and (E) caspase-1 was assessed by western blotting. β-actin was used as a control. The mRNA levels of (B) NLRP1, (D) ASC and (F) caspase-1 were assessed by reverse transcription-quantitative PCR. **P<0.01 vs. sham; #P<0.05 and ##P<0.01 vs. MCAO. MCAO, middle cerebral artery occlusion; LIG, ligustroflavone; NLRP1, NOD-like receptor protein 1; ASC, apoptosis-associated speck-like protein containing a CARD.

LIG reduces the levels of inflammatory cytokines in MCAO mice

The effects of LIG on the pro-inflammatory cytokines in MCAO model mice were further investigated. The protein levels of IL-1β, IL-18, IL-6 and TNFα were first detected using western blotting. The expression levels of IL-1β, IL-18, IL-6 and TNF-α were significantly higher in the MCAO mouse group compared with the sham group, but LIG significantly attenuated this effect (Fig. 4). The expression levels of IL-1β, IL-18, IL-6 and TNF-α were detected using an ELISA kit, and were consistent with the western blotting results (Fig. 5). These data suggested that NLRP1 inflammasome-mediated pro-inflammatory cytokines in MCAO mice may be inhibited by treatment with LIG.

Figure 4

LIG treatment decreases the expression levels of inflammatory cytokines in MCAO model mice. Protein level of (A) TNF-α, (B) IL-6, (C) IL-18 and (D) IL-1β was assessed by western blotting. β-actin was used as a control. **P<0.01 vs. sham; #P<0.05 vs. MCAO. MCAO, middle cerebral artery occlusion; LIG, ligustroflavone.

Figure 5

LIG treatment decreases the expression levels of inflammatory cytokines in MCAO model mice. Protein levels of (A) TNF-α, (B) IL-6, (C) IL-18 and (D) IL-1β were assayed by ELISA. **P<0.01 vs. sham; #P<0.05 and ##P<0.01 vs. MCAO. ELISA, enzyme-linked immunosorbent assay; MCAO, middle cerebral artery occlusion; LIG, ligustroflavone.

Discussion

To the best of our knowledge, the present study was the first to provide evidence that LIG may protect the brain from ischaemic stroke via a mechanism involving NLRP1. The results demonstrated that neurological dysfunction and neuronal damage were associated with MCAO treatment, along with elevated levels of NLRP1 inflammasome complexes (NLRP1, ASC and caspase-1) and inflammatory cytokines (IL-1β, IL-18, IL-6 and TNF-α). Furthermore, administration of LIG after cerebral ischaemia protected against neuronal damage, improved functional recovery and inhibited elevation in levels of NLRP1 inflammasome complexes and inflammatory cytokines.

MCAO is widely recognized as an experimental animal model for ischaemic injury. Previous studies have shown that MCAO mice show neuronal damage followed by neurological impairment (24,25). LIG has previously been shown to give neuroprotection in vivo (20). The present study data revealed that LIG protected against MCAO-induced neuronal damage and neurological dysfunction. LIG minimized the neurological deficits and reduced the neuronal damage of MCAO mice. These results indicated that LIG exerts a neuroprotective effect in MCAO mice.

It is well recognized that neuroinflammation is involved in the pathogenesis of ischaemic stroke (26). Studies have shown that inhibiting the activation of NLRP1 inflammasomes following ischaemic stroke can regulate the proinflammatory cytokines and play a neuroprotective effect (13,27,28). Herein, the present study demonstrated that the neuroprotective effects of LIG were associated with a significant reduction in the levels of NLRP1 inflammasome proteins in an MCAO model of ischaemic stroke.

In view of the inflammasome as an important mediator of inflammation, the targeted therapies for the inflammasome provide potential treatment methods for cerebral ischaemia (29). These targeted therapies include: Signal transduction pathways (such as NF-κB and MAPK) (30); inflammasome components (such as NLRPs, ASC and caspase-1) (31,32); secondary messengers (such as reactive oxygen species) and cytokines (IL-1β and IL-18) (33). A previous study demonstrated that intracerebroventricular injection of antibodies to the NLRP1 receptor can penetrate the blood-cerebrospinal fluid barrier to interfere with the assembly of NLRP1 in neurons, thereby reducing the activation of caspase-1, inhibiting the maturation of IL-1β and IL-18 and reducing the infarction area of the mouse cerebral ischaemia model (27,34). NLRP1 inflammasomes increase the production and secretion of inflammatory factors IL-1β and IL-18 precursors through a series of mechanisms to mediate the death of ischemic neurons (35). IL-1β is involved in the death of neurons through oxidative stress in ischemic stroke (36). However, recent studies have revealed that IL-1β binds to the IL-1 receptor 1 (IL-1R1) expressing neurons during cerebral ischaemia which was harmful to damaged brain tissue (37,38). Another study revealed that the neuroprotective effect of IL-1β is associated with its concentration and the reaction time after ischaemic stroke (39). The increased production of IL-18 in neurons promotes macrophages to produce pro-inflammatory factors (such as TNF-α and IL-6) and neurotoxic mediators by causing the up-regulation of IFN-γ, which leads to serious nerve tissue damage (40).

In conclusion, the results of the present study revealed that the expression levels of NLRP1, ASC and caspase-1 were upregulated in the MCAO model mice and were inhibited by treatment with LIG. Furthermore, the expression levels of pro-inflammatory cytokines, IL-1β, IL-18, IL-6 and TNF-α in MCAO model mice were also inhibited by LIG. These data indicated that the neuroprotective effects of LIG may be associated with the inhibitory effects of LIG on the NLRP1 inflammasome-mediated inflammatory processes, although the precise mechanism requires further investigation.

Acknowledgements

Not applicable.

Funding

Funding: This work was supported by a grant from the Natural Science Foundation of Shaanxi Provincial Department of Education (grant no. 21JK0820), the Scientific Research Project of Xi'an Peihua University (grant no. PHKT2101) and Department of Science and Technology of Shaanxi Province (grant no. 2022JQ-876).

Availability of data and materials

The datasets used and/or analysed during the current study are available from the corresponding author on reasonable request.

Authors' contributions

FB and YB carried out the experimental work and performed the data collection and interpretation. FB and YZ participated in the design and coordination of experimental work, and acquisition of data. YB and WL carried out the study design, the analysis, and interpretation of data and drafted the manuscript. FB and WL confirm the authenticity of all the raw data. All authors read and approved the final manuscript.

Ethics approval and consent to participate

The present study was approved by the Ethics Committee of the Medical College of Xi'an Peihua University (approval no. PH202107).

Patient consent for publication

Not applicable.

Competing interests

The authors declare that they have no competing interests.

References

1 

Bu ZQ, Yu HY, Wang J, He X, Cui YR, Feng JC and Feng J: Emerging role of ferroptosis in the pathogenesis of ischemic stroke: A new therapeutic target? ASN Neuro. 13(17590914211037505)2021.PubMed/NCBI View Article : Google Scholar

2 

Khoshnam SE, Winlow W, Farzaneh M, Farbood Y and Moghaddam HF: Pathogenic mechanisms following ischemic stroke. Neurol Sci. 38:1167–1186. 2017.PubMed/NCBI View Article : Google Scholar

3 

Chen YJ, Nguyen HM, Maezawa I, Grössinger EM, Garing AL, Köhler R, Jin LW and Wulff H: The potassium channel KCa3.1 constitutes a pharmacological target for neuroinflammation associated with ischemia/reperfusion stroke. J Cereb Blood Flow Metab. 36:2146–2161. 2016.PubMed/NCBI View Article : Google Scholar

4 

Yang L, Tang J, Chen Q, Jiang B, Zhang B, Tao Y, Li L, Chen Z and Zhu G: Hyperbaric oxygen preconditioning attenuates neuroinflammation after intracerebral hemorrhage in rats by regulating microglia characteristics. Brain Res. 1627:21–30. 2015.PubMed/NCBI View Article : Google Scholar

5 

Latz E, Xiao TS and Stutz A: Activation and regulation of the inflammasomes. Nat Rev Immunol. 13:397–411. 2013.PubMed/NCBI View Article : Google Scholar

6 

Kummer JA, Broekhuizen R, Everett H, Agostini L, Kuijk L, Martinon F, van Bruggen R and Tschopp J: Inflammasome components NALP 1 and 3 show distinct but separate expression profiles in human tissues suggesting a site-specific role in the inflammatory response. J Histochem Cytochem. 55:443–452. 2007.PubMed/NCBI View Article : Google Scholar

7 

Cao Y, Zhang H, Lu X, Wang J, Zhang X, Sun S, Bao Z, Tian W, Ning S, Wang L and Cui L: Overexpression of MicroRNA-9a-5p ameliorates NLRP1 inflammasome-mediated ischemic injury in rats following ischemic stroke. Neuroscience. 444:106–117. 2020.PubMed/NCBI View Article : Google Scholar

8 

Brickler T, Gresham K, Meza A, Coutermarsh-Ott S, Williams TM, Rothschild DE, Allen IC and Theus MH: Nonessential role for the NLRP1 inflammasome complex in a murine model of traumatic brain injury. Mediators Inflamm. 2016(6373506)2016.PubMed/NCBI View Article : Google Scholar

9 

Hu W, Zhang Y, Wu W, Yin Y, Huang D, Wang Y and Li W and Li W: Chronic glucocorticoids exposure enhances neurodegeneration in the frontal cortex and hippocampus via NLRP-1 inflammasome activation in male mice. Brain Behav Immun. 52:58–70. 2016.PubMed/NCBI View Article : Google Scholar

10 

Cribbs DH, Berchtold NC, Perreau V, Coleman PD, Rogers J, Tenner AJ and Cotman CW: Extensive innate immune gene activation accompanies brain aging, increasing vulnerability to cognitive decline and neurodegeneration: A microarray study. J Neuroinflammation. 9(179)2012.PubMed/NCBI View Article : Google Scholar

11 

Tan MS, Tan L, Jiang T, Zhu XC, Wang HF, Jia CD and Yu JT: Amyloid-β induces NLRP1-dependent neuronal pyroptosis in models of Alzheimer's disease. Cell Death Dis. 5(e1382)2014.PubMed/NCBI View Article : Google Scholar

12 

Qiao C, Zhang Q, Jiang Q, Zhang T, Chen M, Fan Y, Ding J, Lu M and Hu G: Inhibition of the hepatic Nlrp3 protects dopaminergic neurons via attenuating systemic inflammation in a MPTP/p mouse model of Parkinson's disease. J Neuroinflammation. 15(193)2018.PubMed/NCBI View Article : Google Scholar

13 

Fann DY, Lim YA, Cheng YL, Lok KZ, Chunduri P, Baik SH, Drummond GR, Dheen ST, Sobey CG, Jo DG, et al: Evidence that NF-κB and MAPK signaling promotes NLRP inflammasome activation in neurons following ischemic stroke. Mol Neurobiol. 55:1082–1096. 2018.PubMed/NCBI View Article : Google Scholar

14 

Pieroni A and Pachaly P: Isolation and structure elucidation of ligustroflavone, a new apigenin triglycoside from the leaves of Ligustrum vulgare L. Pharmazie. 55:78–80. 2000.PubMed/NCBI

15 

Pieroni A, Pachaly P, Huang Y, Van Poel B and Vlietinck AJ: Studies on anti-complementary activity of extracts and isolated flavones from Ligustrum vulgare and Phillyrea latifolia leaves (Oleaceae). J Ethnopharmacol. 70:213–217. 2000.PubMed/NCBI View Article : Google Scholar

16 

Zhang H, Xing WW, Li YS, Zhu Z, Wu JZ, Zhang QY, Zhang W and Qin LP: Effects of a traditional Chinese herbal preparation on osteoblasts and osteoclasts. Maturitas. 61:334–339. 2008.PubMed/NCBI View Article : Google Scholar

17 

Siu WS, Wong HL, Lau CP, Shum WT, Wong CW, Gao S, Fung KP, Lau CB, Hung LK, Ko CH and Leung PC: The effects of an antiosteoporosis herbal formula containing epimedii herba, ligustri lucidi fructus and psoraleae fructus on density and structure of rat long bones under tail-suspension, and its mechanisms of action. Phytother Res. 27:484–492. 2013.PubMed/NCBI View Article : Google Scholar

18 

Zhang Y, Diao TY, Wang L, Che CT and Wong MS: Protective effects of water fraction of fructus ligustri lucidi extract against hypercalciuria and trabecular bone deterioration in experimentally type 1 diabetic mice. J Ethnopharmacol. 158:239–245. 2014.PubMed/NCBI View Article : Google Scholar

19 

Sha NN, Zhao YJ, Zhao DF, Mok DK, Shi Q, Wang YJ and Zhang Y: Effect of the water fraction isolated from fructus ligustri lucidi extract on bone metabolism via antagonizing a calcium-sensing receptor in experimental type 1 diabetic rats. Food Funct. 8:4703–4712. 2017.PubMed/NCBI View Article : Google Scholar

20 

Zhang YY, Liu WN, Li YQ, Zhang XJ, Yang J, Luo XJ and Peng J: Ligustroflavone reduces necroptosis in rat brain after ischemic stroke through targeting RIPK1/RIPK3/MLKL pathway. Naunyn Schmiedebergs Arch Pharmacol. 392:1085–1095. 2019.PubMed/NCBI View Article : Google Scholar

21 

Liu Y, Lü L, Hettinger CL, Dong G, Zhang D, Rezvani K, Wang X and Wang H: Ubiquilin-1 protects cells from oxidative stress and ischemic stroke caused tissue injury in mice. J Neurosci. 34:2813–2821. 2014.PubMed/NCBI View Article : Google Scholar

22 

Liu W, Chen Y, Meng J, Wu M, Bi F, Chang C, Li H and Zhang L: Ablation of caspase-1 protects against TBI-induced pyroptosis in vitro and in vivo. J Neuroinflammation. 15(48)2018.PubMed/NCBI View Article : Google Scholar

23 

Livak KJ and Schmittgen TD: Analysis of relative gene expression data using real-time quantitative PCR and the 2(-Delta Delta C(T)) method. Methods. 25:402–408. 2001.PubMed/NCBI View Article : Google Scholar

24 

Cai G, Cai G, Zhou H, Zhuang Z, Liu K, Pei S, Wang Y, Wang H, Wang X, Xu S, et al: Mesenchymal stem cell-derived exosome miR-542-3p suppresses inflammation and prevents cerebral infarction. Stem Cell Res Ther. 12(2)2021.PubMed/NCBI View Article : Google Scholar

25 

Liu F, Schafer DP and McCullough LD: TTC, fluoro-Jade B and NeuN staining confirm evolving phases of infarction induced by middle cerebral artery occlusion. J Neurosci Methods. 179:1–8. 2009.PubMed/NCBI View Article : Google Scholar

26 

Rajkovic O, Potjewyd G and Pinteaux E: Regenerative medicine therapies for targeting neuroinflammation after stroke. Front Neurol. 9(734)2018.PubMed/NCBI View Article : Google Scholar

27 

Abulafia DP, de Rivero Vaccari JP, Lozano JD, Lotocki G, Keane RW and Dietrich WD: Inhibition of the inflammasome complex reduces the inflammatory response after thromboembolic stroke in mice. J Cereb Blood Flow Metab. 29:534–544. 2009.PubMed/NCBI View Article : Google Scholar

28 

Singhal G, Jaehne EJ, Corrigan F, Toben C and Baune BT: Inflammasomes in neuroinflammation and changes in brain function: A focused review. Front Neurosci. 8(315)2014.PubMed/NCBI View Article : Google Scholar

29 

Liu L and Chan C: The role of inflammasome in Alzheimer's disease. Ageing Res Rev. 15:6–15. 2014.PubMed/NCBI View Article : Google Scholar

30 

Dinarello CA: The IL-1 family and inflammatory diseases. Clin Exp Rheumatol. 20 (5 Suppl 27):S1–S13. 2002.PubMed/NCBI

31 

Fink SL and Cookson BT: Caspase-1-dependent pore formation during pyroptosis leads to osmotic lysis of infected host macrophages. Cell Microbiol. 8:1812–1825. 2006.PubMed/NCBI View Article : Google Scholar

32 

Mariathasan S, Newton K, Monack DM, Vucic D, French DM, Lee WP, Roose-Girma M, Erickson S and Dixit VM: Differential activation of the inflammasome by caspase-1 adaptors ASC and Ipaf. Nature. 430:213–218. 2004.PubMed/NCBI View Article : Google Scholar

33 

Zhang R, Xu M, Wang Y, Xie F, Zhang G and Qin X: Nrf2-a promising therapeutic target for defensing against oxidative stress in stroke. Mol Neurobiol. 54:6006–6017. 2017.PubMed/NCBI View Article : Google Scholar

34 

Alomar SY, Gentili A, Zaibi MS, Kępczyńska MA and Trayhurn P: IL-1β (interleukin-1β) stimulates the production and release of multiple cytokines and chemokines by human preadipocytes. Arch Physiol Biochem. 122:117–122. 2016.PubMed/NCBI View Article : Google Scholar

35 

Ma Z, Li K, Chen P, Pan J, Li X and Zhao G: Propofol attenuates inflammatory damage via inhibiting NLRP1-Casp1-Casp6 signaling in ischemic brain injury. Biol Pharm Bull. 43:1481–1489. 2020.PubMed/NCBI View Article : Google Scholar

36 

Ma H, Su D, Wang Q, Chong Z, Zhu Q, He W and Wang W: Phoenixin 14 inhibits ischemia/reperfusion-induced cytotoxicity in microglia. Arch Biochem Biophys. 689(108411)2020.PubMed/NCBI View Article : Google Scholar

37 

Franke M, Bieber M, Kraft P, Weber ANR, Stoll G and Schuhmann MK: The NLRP3 inflammasome drives inflammation in ischemia/reperfusion injury after transient middle cerebral artery occlusion in mice. Brain Behav Immun. 92:223–233. 2021.PubMed/NCBI View Article : Google Scholar

38 

Wang Q, Yu D, Liang J, Cheng Q, Zhou F and Lin H: Significance of expression of AIM2, IL-1β, and IL-18 in plasma of patients with acute cerebral infarction. Zhong Nan Da Xue Xue Bao Yi Xue Ban. 46:149–155. 2021.PubMed/NCBI View Article : Google Scholar : (In English, Chinese).

39 

Shaftel SS, Kyrkanides S, Olschowka JA, Miller JN, Johnson RE and O'Banion MK: Sustained hippocampal IL-1 beta overexpression mediates chronic neuroinflammation and ameliorates Alzheimer plaque pathology. J Clin Invest. 117:1595–1604. 2007.PubMed/NCBI View Article : Google Scholar

40 

Nakanishi K, Yoshimoto T, Tsutsui H and Okamura H: Interleukin-18 regulates both Th1 and Th2 responses. Annu Rev Immunol. 19:423–474. 2001.PubMed/NCBI View Article : Google Scholar

Related Articles

  • Abstract
  • View
  • Download
  • Twitter
Copy and paste a formatted citation
Spandidos Publications style
Bi F, Bai Y, Zhang Y and Liu W: Ligustroflavone exerts neuroprotective activity through suppression of NLRP1 inflammasome in ischaemic stroke mice. Exp Ther Med 25: 8, 2023.
APA
Bi, F., Bai, Y., Zhang, Y., & Liu, W. (2023). Ligustroflavone exerts neuroprotective activity through suppression of NLRP1 inflammasome in ischaemic stroke mice. Experimental and Therapeutic Medicine, 25, 8. https://doi.org/10.3892/etm.2022.11707
MLA
Bi, F., Bai, Y., Zhang, Y., Liu, W."Ligustroflavone exerts neuroprotective activity through suppression of NLRP1 inflammasome in ischaemic stroke mice". Experimental and Therapeutic Medicine 25.1 (2023): 8.
Chicago
Bi, F., Bai, Y., Zhang, Y., Liu, W."Ligustroflavone exerts neuroprotective activity through suppression of NLRP1 inflammasome in ischaemic stroke mice". Experimental and Therapeutic Medicine 25, no. 1 (2023): 8. https://doi.org/10.3892/etm.2022.11707
Copy and paste a formatted citation
x
Spandidos Publications style
Bi F, Bai Y, Zhang Y and Liu W: Ligustroflavone exerts neuroprotective activity through suppression of NLRP1 inflammasome in ischaemic stroke mice. Exp Ther Med 25: 8, 2023.
APA
Bi, F., Bai, Y., Zhang, Y., & Liu, W. (2023). Ligustroflavone exerts neuroprotective activity through suppression of NLRP1 inflammasome in ischaemic stroke mice. Experimental and Therapeutic Medicine, 25, 8. https://doi.org/10.3892/etm.2022.11707
MLA
Bi, F., Bai, Y., Zhang, Y., Liu, W."Ligustroflavone exerts neuroprotective activity through suppression of NLRP1 inflammasome in ischaemic stroke mice". Experimental and Therapeutic Medicine 25.1 (2023): 8.
Chicago
Bi, F., Bai, Y., Zhang, Y., Liu, W."Ligustroflavone exerts neuroprotective activity through suppression of NLRP1 inflammasome in ischaemic stroke mice". Experimental and Therapeutic Medicine 25, no. 1 (2023): 8. https://doi.org/10.3892/etm.2022.11707
Follow us
  • Twitter
  • LinkedIn
  • Facebook
About
  • Spandidos Publications
  • Careers
  • Cookie Policy
  • Privacy Policy
How can we help?
  • Help
  • Live Chat
  • Contact
  • Email to our Support Team