Spandidos Publications Logo
  • About
    • About Spandidos
    • Aims and Scopes
    • Abstracting and Indexing
    • Editorial Policies
    • Reprints and Permissions
    • Job Opportunities
    • Terms and Conditions
    • Contact
  • Journals
    • All Journals
    • Oncology Letters
      • Oncology Letters
      • Information for Authors
      • Editorial Policies
      • Editorial Board
      • Aims and Scope
      • Abstracting and Indexing
      • Bibliographic Information
      • Archive
    • International Journal of Oncology
      • International Journal of Oncology
      • Information for Authors
      • Editorial Policies
      • Editorial Board
      • Aims and Scope
      • Abstracting and Indexing
      • Bibliographic Information
      • Archive
    • Molecular and Clinical Oncology
      • Molecular and Clinical Oncology
      • Information for Authors
      • Editorial Policies
      • Editorial Board
      • Aims and Scope
      • Abstracting and Indexing
      • Bibliographic Information
      • Archive
    • Experimental and Therapeutic Medicine
      • Experimental and Therapeutic Medicine
      • Information for Authors
      • Editorial Policies
      • Editorial Board
      • Aims and Scope
      • Abstracting and Indexing
      • Bibliographic Information
      • Archive
    • International Journal of Molecular Medicine
      • International Journal of Molecular Medicine
      • Information for Authors
      • Editorial Policies
      • Editorial Board
      • Aims and Scope
      • Abstracting and Indexing
      • Bibliographic Information
      • Archive
    • Biomedical Reports
      • Biomedical Reports
      • Information for Authors
      • Editorial Policies
      • Editorial Board
      • Aims and Scope
      • Abstracting and Indexing
      • Bibliographic Information
      • Archive
    • Oncology Reports
      • Oncology Reports
      • Information for Authors
      • Editorial Policies
      • Editorial Board
      • Aims and Scope
      • Abstracting and Indexing
      • Bibliographic Information
      • Archive
    • Molecular Medicine Reports
      • Molecular Medicine Reports
      • Information for Authors
      • Editorial Policies
      • Editorial Board
      • Aims and Scope
      • Abstracting and Indexing
      • Bibliographic Information
      • Archive
    • World Academy of Sciences Journal
      • World Academy of Sciences Journal
      • Information for Authors
      • Editorial Policies
      • Editorial Board
      • Aims and Scope
      • Abstracting and Indexing
      • Bibliographic Information
      • Archive
    • International Journal of Functional Nutrition
      • International Journal of Functional Nutrition
      • Information for Authors
      • Editorial Policies
      • Editorial Board
      • Aims and Scope
      • Abstracting and Indexing
      • Bibliographic Information
      • Archive
    • International Journal of Epigenetics
      • International Journal of Epigenetics
      • Information for Authors
      • Editorial Policies
      • Editorial Board
      • Aims and Scope
      • Abstracting and Indexing
      • Bibliographic Information
      • Archive
    • Medicine International
      • Medicine International
      • Information for Authors
      • Editorial Policies
      • Editorial Board
      • Aims and Scope
      • Abstracting and Indexing
      • Bibliographic Information
      • Archive
  • Articles
  • Information
    • Information for Authors
    • Information for Reviewers
    • Information for Librarians
    • Information for Advertisers
    • Conferences
  • Language Editing
Spandidos Publications Logo
  • About
    • About Spandidos
    • Aims and Scopes
    • Abstracting and Indexing
    • Editorial Policies
    • Reprints and Permissions
    • Job Opportunities
    • Terms and Conditions
    • Contact
  • Journals
    • All Journals
    • Biomedical Reports
      • Information for Authors
      • Editorial Policies
      • Editorial Board
      • Aims and Scope
      • Abstracting and Indexing
      • Bibliographic Information
      • Archive
    • Experimental and Therapeutic Medicine
      • Information for Authors
      • Editorial Policies
      • Editorial Board
      • Aims and Scope
      • Abstracting and Indexing
      • Bibliographic Information
      • Archive
    • International Journal of Epigenetics
      • Information for Authors
      • Editorial Policies
      • Editorial Board
      • Aims and Scope
      • Abstracting and Indexing
      • Bibliographic Information
      • Archive
    • International Journal of Functional Nutrition
      • Information for Authors
      • Editorial Policies
      • Editorial Board
      • Aims and Scope
      • Abstracting and Indexing
      • Bibliographic Information
      • Archive
    • International Journal of Molecular Medicine
      • Information for Authors
      • Editorial Policies
      • Editorial Board
      • Aims and Scope
      • Abstracting and Indexing
      • Bibliographic Information
      • Archive
    • International Journal of Oncology
      • Information for Authors
      • Editorial Policies
      • Editorial Board
      • Aims and Scope
      • Abstracting and Indexing
      • Bibliographic Information
      • Archive
    • Medicine International
      • Information for Authors
      • Editorial Policies
      • Editorial Board
      • Aims and Scope
      • Abstracting and Indexing
      • Bibliographic Information
      • Archive
    • Molecular and Clinical Oncology
      • Information for Authors
      • Editorial Policies
      • Editorial Board
      • Aims and Scope
      • Abstracting and Indexing
      • Bibliographic Information
      • Archive
    • Molecular Medicine Reports
      • Information for Authors
      • Editorial Policies
      • Editorial Board
      • Aims and Scope
      • Abstracting and Indexing
      • Bibliographic Information
      • Archive
    • Oncology Letters
      • Information for Authors
      • Editorial Policies
      • Editorial Board
      • Aims and Scope
      • Abstracting and Indexing
      • Bibliographic Information
      • Archive
    • Oncology Reports
      • Information for Authors
      • Editorial Policies
      • Editorial Board
      • Aims and Scope
      • Abstracting and Indexing
      • Bibliographic Information
      • Archive
    • World Academy of Sciences Journal
      • Information for Authors
      • Editorial Policies
      • Editorial Board
      • Aims and Scope
      • Abstracting and Indexing
      • Bibliographic Information
      • Archive
  • Articles
  • Information
    • For Authors
    • For Reviewers
    • For Librarians
    • For Advertisers
    • Conferences
  • Language Editing
Login Register Submit
  • This site uses cookies
  • You can change your cookie settings at any time by following the instructions in our Cookie Policy. To find out more, you may read our Privacy Policy.

    I agree
Search articles by DOI, keyword, author or affiliation
Search
Advanced Search
presentation
Experimental and Therapeutic Medicine
Join Editorial Board Propose a Special Issue
Print ISSN: 1792-0981 Online ISSN: 1792-1015
Journal Cover
January-2023 Volume 25 Issue 1

Full Size Image

Sign up for eToc alerts
Recommend to Library

Journals

International Journal of Molecular Medicine

International Journal of Molecular Medicine

International Journal of Molecular Medicine is an international journal devoted to molecular mechanisms of human disease.

International Journal of Oncology

International Journal of Oncology

International Journal of Oncology is an international journal devoted to oncology research and cancer treatment.

Molecular Medicine Reports

Molecular Medicine Reports

Covers molecular medicine topics such as pharmacology, pathology, genetics, neuroscience, infectious diseases, molecular cardiology, and molecular surgery.

Oncology Reports

Oncology Reports

Oncology Reports is an international journal devoted to fundamental and applied research in Oncology.

Experimental and Therapeutic Medicine

Experimental and Therapeutic Medicine

Experimental and Therapeutic Medicine is an international journal devoted to laboratory and clinical medicine.

Oncology Letters

Oncology Letters

Oncology Letters is an international journal devoted to Experimental and Clinical Oncology.

Biomedical Reports

Biomedical Reports

Explores a wide range of biological and medical fields, including pharmacology, genetics, microbiology, neuroscience, and molecular cardiology.

Molecular and Clinical Oncology

Molecular and Clinical Oncology

International journal addressing all aspects of oncology research, from tumorigenesis and oncogenes to chemotherapy and metastasis.

World Academy of Sciences Journal

World Academy of Sciences Journal

Multidisciplinary open-access journal spanning biochemistry, genetics, neuroscience, environmental health, and synthetic biology.

International Journal of Functional Nutrition

International Journal of Functional Nutrition

Open-access journal combining biochemistry, pharmacology, immunology, and genetics to advance health through functional nutrition.

International Journal of Epigenetics

International Journal of Epigenetics

Publishes open-access research on using epigenetics to advance understanding and treatment of human disease.

Medicine International

Medicine International

An International Open Access Journal Devoted to General Medicine.

Journal Cover
January-2023 Volume 25 Issue 1

Full Size Image

Sign up for eToc alerts
Recommend to Library

  • Article
  • Citations
    • Cite This Article
    • Download Citation
    • Create Citation Alert
    • Remove Citation Alert
    • Cited By
  • Similar Articles
    • Related Articles (in Spandidos Publications)
    • Similar Articles (Google Scholar)
    • Similar Articles (PubMed)
  • Download PDF
  • Download XML
  • View XML
Article Open Access

Proliferation, apoptosis and invasion of human lung cancer cells are associated with NFATc1

  • Authors:
    • Fenghai Ren
    • Kaibin Zhu
    • Yanbo Wang
    • Fucheng Zhou
    • Sainan Pang
    • Lantao Chen
  • View Affiliations / Copyright

    Affiliations: Department of Thoracic Surgery, Harbin Medical University Cancer Hospital, Harbin, Heilongjiang 150081, P.R. China
    Copyright: © Ren et al. This is an open access article distributed under the terms of Creative Commons Attribution License.
  • Article Number: 49
    |
    Published online on: December 6, 2022
       https://doi.org/10.3892/etm.2022.11748
  • Expand metrics +
Metrics: Total Views: 0 (Spandidos Publications: | PMC Statistics: )
Metrics: Total PDF Downloads: 0 (Spandidos Publications: | PMC Statistics: )
Cited By (CrossRef): 0 citations Loading Articles...

This article is mentioned in:



Abstract

The expression of nuclear factor of activated T cells c1 (NFATc1) is closely associated with the progression of numerous types of cancer. When NFATc1 expression becomes dysregulated in some types of cancer, this alteration can promote malignant transformation and thereby progression of cancer. NFATc1 expression has been demonstrated to be upregulated in lung cancer cells. This suggests that knockdown of NFATc1 in lung cancer cells may be a therapeutic marker for the treatment of cancer. In the present study, the effects of NFATc1 on the proliferation, apoptosis, invasion and migration of NCI‑H1299 and A549 lung cancer cell lines were explored. Lentivirus infection was used to establish a cell model of NFATc1 knockdown in A549 and NCI‑H1299 lung cancer cells. Reverse transcription‑quantitative PCR was subsequently performed to detect NFATc1 expression in these human lung cancer cells. MTT, wound healing, colony formation and Transwell invasion assays, and flow cytometry were then performed to measure the proliferation, invasion, apoptosis and cell cycle of the cells. Finally, western blot analysis was performed to investigate the mechanism underlying the involvement of NFATc1 in these processes. NFATc1 knockdown was found to significantly inhibit the proliferation, clone formation, migration and invasion of the cells. Furthermore, the cell cycle was arrested at the G1 phase and the expression levels of the target proteins located downstream in the signaling pathway, namely CDK4, c‑Myc, ERK, p38 and N‑cadherin, were decreased. Following NFATc1 knockdown, the percentages of apoptotic cells were increased, and the expression levels of Bax, cleaved caspase‑3 and E‑cadherin were also increased. Taken together, the results of the present study suggested that NFATc1 serves an oncogenic role in lung cancer. In terms of the underlying mechanism, NFATc1 promoted the proliferation of lung cancer cells by inhibiting the MAPK and epithelial‑to‑mesenchymal transition signaling pathways, suggesting that NFATc1 may be a novel target for therapeutic intervention for the treatment of lung cancer.

Introduction

Lung cancer is one of the most commonly occurring malignancies in China and the world (1). The early symptoms of lung cancer, of which extensive-stage small cell lung cancer is one of the subtypes, include hemoptysis or paraneoplastic syndromes (2). Lung cancer has one of the highest mortality rates among malignant tumors (3). When patients present with symptoms in the respiratory tract or with recognized tumor-associated image symptoms, this indicates that the lung cancer has already entered into the advanced stages or that it has metastasized (4). Under these circumstances, the survival rate of patients is <65%, with a poor prognosis (5,6). Therefore, further studies on the early stages of lung tumors are in high demand. Specifically, detection of early-stage biomarkers and characterization of prognostic markers would provide a theoretical basis for the diagnosis and treatment of lung cancer.

Nuclear factor of activated T cells (NFAT) c1 is a common cell transcription factor (7). As a member of the NFAT family, NFATc1 expression has been found to be upregulated in number of solid tumors and hematological malignancies in humans (8). It is has also been reported to be of functional importance in a diverse array of functions, including tumor cell differentiation, cell proliferation, apoptosis, invasion, migration and angiogenesis, whilst also enabling tumor cells to escape from detection by the immune system (9-12). Specifically, NFATc1 has been demonstrated to promote cell invasion and tumor metastasis in breast, colon and ovarian cancer (13,14). In addition, NFATc1 has been found to be highly expressed in pancreatic cancer tissues and cell lines, where the interaction between NFATc1 and STAT3 promoted the severity of malignancy (15). In ovarian cancer cells, NFATc1 has been reported to promote both proliferation and tumorigenesis by activating the ERK/p38 MAPK signaling pathway (16). A number of studies have provided evidence that NFATc1 may serve an important role in tumorigenesis (8,14,16). However, to the best of our knowledge, the functional role of NFATc1 in the development and progression of lung cancer remain to be fully elucidated. Therefore, the aim of the present study was to determine whether NFATc1 has a role in regulating the proliferation, invasion, migration and apoptosis of lung cancer cells in vitro. Another aim of the present study was to elucidate the underlying mechanism through which NFATc1 may exert its regulatory function, specifically which cell signaling pathways are involved.

Materials and methods

Acquisition of human specimens

All human specimens were obtained from the Department of Thoracic Surgery of the Harbin Medical University Cancer Hospital (Harbin, China) from August 2016 and July 2018. A total of 30 samples from patients with lung cancer were collected, all of which were verified using pathology. Inclusion criteria were as follows: i) All patients with lung cancer were diagnosed based on pathological confirmation; ii) the patients' own conditions allowed surgical treatment; and iii) all subjects were informed about the clinical study and signed an informed consent form. Exclusion criteria were as follows: i) Combination of other types of malignant tumors; ii) combination of severe cardiac, pulmonary, hepatic and renal impairment; iii) Combination of various types of hematological diseases; iv) systemic inflammatory diseases such as infections and autoimmune diseases; and v) history of surgery within the last 3 months. There were 21 males and 9 females, and the average age of patients were 45.52±12.76 (range, 24-67 years old). The lung cancer tissues and adjacent non-cancerous tissues (≥2 cm from the tumor) were obtained during surgery for the immunohistochemical and western blot analysis. The patients and their families consented to participate and provided written informed consent for use. All participants provided the relevant informed consent forms, and the study protocol (approval no. KY2021-33) was approved by the Medical Ethics Committee of the Harbin Medical University Cancer Hospital.

Immunohistochemical staining

The tissues were fixed in 4% PFA for >24 h, and embedded in paraffin after gradient dehydration within 1 week, 70% alcohol 1 h, 80% alcohol 1 h, 90% alcohol 1 h, 95% alcohol 1 h twice, absolute ethanol 30 min twice, xylene 30 min twice, paraffin 1 h twice. The tissues were cut into 4-µm sections. The slides were dewaxed to water through xylene for 20 min twice, absolute ethanol for 10 min twice, 95% alcohol for 5 min, 90% alcohol for 5 min, 80% alcohol for 5 min and 70% alcohol for 5 min and distilled water for washing. EDTA antigen repair buffer (pH 9.0) was used to repair the antigen in the microwave oven. Use a histochemical pen to draw a circle around the tissues, drop hydrogen peroxide into the circle to cover the tissues incubate for 20 min at room temperature in dark, wash the slides with PBS thrice. Incubated with 3% BSA at room temperature for 30 min, then incubated with primary antibodies NFAT2 (1:100; cat. no. ab2796; Abcam) overnight at 4˚C, washed with PBS thrice. Followed by peroxidase-conjugated secondary antibody (HRP-goat anti-mouse; 1:200; cat. no. AS1106; Wuhan Aspen Biotechnology, Co., Ltd.) for 1 h at room temperature, washed with PBS for 3 times. Then the tissue sections were stained with diaminobenzidine for 5 min, washed with water, and counterstained with hematoxylin for 3 min, all at room temperature. A light microscope (Olympus Corporation) was used to capture images of the representative areas.

Cell culture

The H1975 human non-small cell lung cancer cell line (cat. no. CRL-5908™), the A549 human lung carcinoma cell line (cat. no. CRM-CCL-185™), the NCI-H1299 human non-small cell lung cancer cell line (cat. no. CRL-5803™) and 293T cell (cat. no. CRL-3216™) were obtained from American Type Culture Collection. The cells were cultured as monolayers in RPMI-1640 or DMEM (Gibco; Thermo Fisher Scientific, Inc.) medium including 10% FBS (Gibco; Thermo Fisher Scientific, Inc.), with 100 µg/ml streptomycin and 100 U/ml penicillin (Thermo Fisher Scientific, Inc.). The cells were cultured at 37˚C in a humidified atmosphere of 95% air and 5% CO2.

RNA isolation and reverse transcription-quantitative PCR (RT-qPCR)

Total RNA was extracted from the A549 and NCI-H1299 cells using Invitrogen® TRIzol™ (cat. no. 15596018; Thermo Fisher Scientific, Inc.). cDNA synthesis and amplification were subsequently performed using a Fermentas® RevertAid™ First Strand cDNA Synthesis Kit (cat no. K16215; Thermo Fisher Scientific, Inc.) in accordance with the manufacturer's protocols. FastStart™ Universal SYBR® Green (cat no. 4913914001; Roche Diagnostics) was used for qPCR analysis, and the reactions were performed according to a two-step method, with the following thermocycling conditions: 50˚C for 2 min and 95˚C for 10 min; followed 40 cycles of 95˚C for 10 sec and 60˚C for 30 sec. Primers for qPCR were designed as follows: NFATc1 forward, 5'-CCATGAAGTCAGCGGAGGAA-3' and reverse, 5'-GAGGTCTGAAGGTTGTGGCA-3'; and GAPDH forward, 5'-GAAGGTGAAGGTCGGAGTCA-3 and reverse, 5'-TTGAGGTCAATGAAGGGGTC-3'. GAPDH was used as an internal control and the relative expression levels of the target gene were calculated using the 2-∆∆Cq method (17).

Short hairpin RNA (shRNA/sh) knockdown

A lentivirus system was used to knock down NFATc1 expression. The plvx-shRNAs [short hairpin negative control (shCtrl) and plvx-shNFATc1] were obtained from Shanghai Jikai Gene Chemical Technology Co., Ltd. The target sequences of shNFATc1 and shCtrl used in the present study were as follows: shNFATc1, 5'-GAATCCTGAAACTCAGAAA-3'; and shCtrl, 5'-TTCTCCGAACGTGTCACGT-3'. The plasmid backbone used was GV493 which proved by Shanghai Jikai Gene Chemical Technology Co., Ltd. The lentivirus system used was the 3rd system, which included three packaging vectors (Rev, VSV-G and RRE) and one Lenti-X plasmid, carrying the target sequence and the control sequence. The 293T cell line was selected for optimizing lentivirus production. In the experiment, the packing vector (Rev, VSV-G and RRE) and the core plvx-shRNA were packaged with lentivirus in a ratio of 1:2:4:8. Lentiviral particles were collected by filtering with 0.45 µm then using centrifugation at 1,000 x g for 5 min at room temperature. Subsequently, the viruses were used to infect the target A549 (MOI=10) and NCI-H1299 (MOI=5) cells at the ratio of 1:1 for >16 h. The lentiviral transfection efficiency was assessed after 72 h to confirm that the target gene had been knocked down by RT-qPCR. Then 1 µg/ml puromycin was used for selection, and 0.5 µg/ml puromycin was used for maintenance. Time interval between transduction and subsequent experimentation was one week.

Cell proliferation assay

An MTT assay was used to observe and compare the proliferation of the cells. A total of 2x103 A549 and NCI-H1299 cells were plated into 96-well plates. Then the cell proliferation was assessed. Cells were incubated for 4 h in 20 µl 5 mg/ml MTT at 37˚C. The color was then developed by incubating the cells in 100 µl DMSO for 2-3 min, and the absorbance was detected at a wavelength of 490 nm using a microplate reader. Repeat measurements were taken for 5 consecutive days. The results were obtained from three independently performed experiments and calculated.

Wound healing assay

A549 and NCI-H1299 cells in which NFATc1 expression was knocked down were used for the wound healing experiments. After incubation for 48 h at 37˚C, the cells were treated with 0.25% trypsin, counted and plated at a density of 5x106 cells/ml in six-well plates. The cells were then incubated overnight at 37˚C, yielding 100% confluent monolayers for wounding. Wounds were created using a 10 µl pipette tip and images were captured immediately and at 24 h after wounding at 37˚C, the cells were cultured in RPMI-1640 medium with 0.5% FBS. Images were captured using a fluorescence microscope (Olympus Corporation), and cell area was analyzed at 0 and 24 h to calculate the migration rate (%). The plasmid backbone used had a green fluorescence, so images were captured using a fluorescence microscope at the same point. Experiments were performed in triplicate, and each experiment was repeated three times.

Colony formation assay

A549 and NCI-H1299 cells in which NFATc1 expression was knocked down. After incubation for 48 h at 37˚C, the cells were trypsinized with 0.25% trypsin, resuspended in the medium and counted. The cells were then re-seeded (1,000 cells per well) and incubated for a further 2 weeks at 37˚C. When the colonies became visible to the naked eye, the medium was removed from the dishes and the plates were washed once with PBS. Cell immobilization with 4% paraformaldehyde for 10 min at room temperature.

Colonies were then stained with 0.1% (w/v) crystal violet for 6 min at room temperature on a rocking platform. The dishes were subsequently rinsed three times with PBS and air-dried. Images were captured using a camera, and the number of colonies were analyzed using Image J software (National Institutes of Health).

Cell migration and invasion assays

Transwell assays (Corning, Inc.) were used to measure the migration and invasion of the cells. Lentivirus-transfected A549 and NCI-H1299 cells were cultured for 48 h at 37˚C. Before seeding, the Transwell chambers of 24-well plates with 8 µm aperture were soaked with PBS for 5 min (the invasion assay experiments required one more step: 80 µl Matrigel™ was placed in the small chambers, which were incubated in an incubator at 37˚C for 30 min). A total of 105 cells resuspended in RPMI-1640 with no FBS were inoculated into the Transwell chambers of the 24-well plates. A total of 0.7 ml RPMI-1640 medium containing 10% FBS was added to the lower chamber of the 24-well plate, and the plate was incubated at 37˚C for 48 h. Subsequently, a 4% formaldehyde solution (1 ml/well) was added to fix the cells in the wells for 10 min at room temperature, after which time the adhering cells were removed, followed by washing once with PBS. Subsequently, the cells were stained with 0.1% crystal violet (1 ml/well) for 6 min at room temperature, washed three times with PBS and dried. Images were captured using a light microscope (Olympus Corporation), four fields of view were imaged per chamber, and the number of migrating or invading cells were analyzed using Image J software.

Cell cycle and apoptosis

Flow cytometric analysis was performed to assess the effects of NFATc1 on cell cycle progression and apoptosis in A549 and NCI-H1299 cells. For cell cycle analysis, after incubation for 48 h at 37˚C, 3x106 cells (per group) were washed once with PBS and then fixed in 70% ethanol overnight at -20˚C, prior to being stained with propidium iodide buffer (50 mg/ml) in dark on ice for 30 min. The numbers of cells were detected by flow cytometry (BD Accuri™ C6 Plus; BD Biosciences) and analyzed using Cell Quest software (version 5.1; BD Biosciences).

For the detection of apoptosis, after incubation for 48 h at 37˚C, 1x106 cells were washed with PBS and then once in 1X binding buffer. A total of 5 µl allophycocyanin-conjugated Annexin V (cat. no. 88-8007-74; Invitrogen; Thermo Fisher Scientific, Inc.) was added to the cells and incubated for 15 min at room temperature, after washing and resuspension in 1X binding buffer. The numbers of apoptotic cells were detected by flow cytometry (BD Accuri™ C6 Plus; BD Biosciences) and analyzed using Cell Quest software (version 5.1; BD Biosciences).

Western blot analysis

Lentivirus-transfected A549 and NCI-H1299 cells were harvested using RIPA lysis buffer (cat. no. P0013B; Beyotime Institute of Biotechnology) supplemented with protease and phosphatase inhibitors. The cell lysates were incubated on ice for 30 min to allow for complete homogenization to take place. After having centrifuged the lysates at 12,000 x g at 4˚C for 10 min, the proteins in the supernatant were collected and quantified using a BCA protein kit (cat. no. P0010S; Beyotime Institute of Biotechnology). A total of 50-100 µg protein were separated by 10 or 15% SDS-PAGE and then transferred onto PVDF microporous membranes. The blots were blocked in 5% skimmed milk for 1 h at room temperature, followed by incubation with primary antibodies against ERK (cat. no. 9107; 1:2,000; Cell Signaling Technology, Inc.), E-cadherin (cat. no. 14472; 1:500; Cell Signaling Technology, Inc.), phosphorylated (p)-ERK (cat. no. 4376; 1:1,000; Cell Signaling Technology, Inc.), N-cadherin (cat. no. ab18203; 1:500; Abcam), Bax (cat. no. ab32503; 1:2,000; Abcam), p38 (cat. no. 8690; 1:3,000; Cell Signaling Technology, Inc.), cleaved caspase-3 (cat. no. 9664; 1:500; Cell Signaling Technology, Inc.), p-p38 (cat. no. 4631; 1:500; Cell Signaling Technology, Inc.), c-Myc (cat. no. ab32072; 1:1,000; Abcam), CDK4 (cat. no. ab137675; 1:1,000; Abcam), NFAT2 (cat. no. ab2796; 1:1,000; Abcam) and GAPDH (cat. no. ab37168; 1:5,000; Abcam) at 4˚C with gentle shaking overnight. The next day, after washing the membranes five or six times (5-10 min per wash) with TBS-T (0.05% Tween-20), the blots were incubated with the corresponding HRP-conjugated secondary antibodies (HRP-Goat anti Rabbit; cat. no. AS1107; 1:10,000; Wuhan Aspen Biotechnology, Co., Ltd.; HRP-Goat anti Mouse; cat. no. AS1106; 1:10,000; Wuhan Aspen Biotechnology, Co., Ltd.) at room temperature for 1 h. After washing again and incubating the membranes with BeyoECL Plus (cat. no. P0018S, Beyotime Institute of Biotechnology), the blots were visualized using an ECL imaging system, and the relative protein levels were calculated using ImageLab software (version 5.2.1; Bio-Rad Laboratories, Inc.). The levels of the protein of interest were normalized against those of GAPDH.

Statistical analysis

The data were analyzed using SPSS 22.0 software (IBM Corp.). All experiments were repeated at least three times. The measured data are presented as the mean ± standard deviation. Comparisons of three groups of samples were made using one-way ANOVA followed by Dunnett's test, whereas comparisons of two groups of samples were analyzed using an unpaired Student's t test. The MTT results were analyzed by two-way ANOVA followed by Sidak's multiple comparisons test. P<0.05 was considered to indicate a statistically significant difference.

Results

Downregulation of NFATc1 expression in lung cancer cells by lentivirus infection

First, the expression levels of the transcription factor NFATc1 in the Cancer and adjacent tissues of lung cancer were examined. The results of both immunohistochemistry (Fig. 1A) and western blot analysis (Fig. 1B) demonstrated that NFATc1 expression was markedly increased in the lung cancer tissues compared with in normal lung tissues. Subsequent experiments revealed that NFATc1 expression was upregulated in A549 and NCI-H1299 cells compared with H1975 cells, but the difference between A549 and H1975 cells was not significant (Fig. 1C). The present study aimed to elucidate the mechanistic role of NFATc1 in lung cancer. Therefore, NFATc1 expression was knocked down to explore its function of the gene. The two high NFATc1-expressing cell lines (A549 and NCI-H1299) were selected for the subsequent experiments. Compared with those in the shCtrl group, the mRNA (Fig. 1D) and protein (Fig. 1E) expression levels of NFATc1 in both the A549 and NCI-H1299 cell lines were significantly decreased following lentivirus infection. After verifying the efficiency of NFATc1 knockdown, this shNFATc1-encoding lentivirus was used for the subsequent experiments.

Figure 1

NFATc1 expression in tissues and construction NFATc1 knockdown cells. (A) Immunohistochemical staining and (B) western blot analysis were used to detect NFATc1 expression in NT and LCT. (C) The relative mRNA and protein expression levels of NFATc1 in H1975, A549 and NCI-H1299 cells were quantified by RT-qPCR (the bar chart) and western blot analysis (the image). The cell lines transfected with lentivirus containing shCtrl or shNFATc1. (D) mRNA and (E) protein expression levels of NFATc1 in A549 and NCI-H1299 cells were quantified by RT-qPCR and western blot analysis, respectively. GAPDH was used as the internal control. *P<0.05, **P<0.01 and ***P<0.001 vs. NCI-H1299 or shCtrl; ****P<0.0001 vs. NT. Ctrl, control; LCT, lung cancer tissue; NFATc1, nuclear factor of activated T cells c1; NT, normal tissue; RT-qPCR, reverse transcription-quantitative PCR; sh, short hairpin RNA.

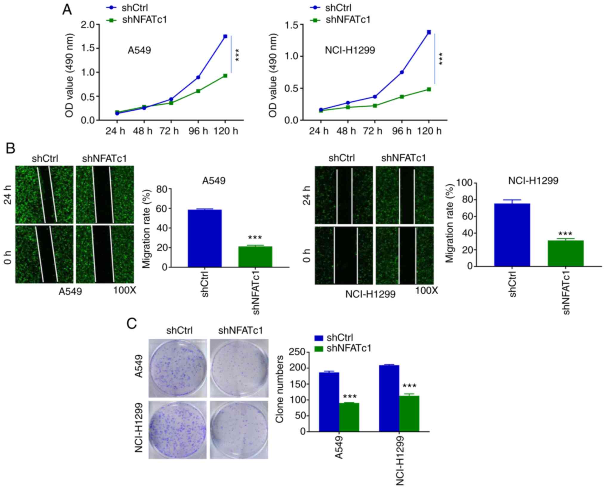
Knockdown of NFATc1 inhibits the proliferation and colony formation of lung cancer cells

After NFATc1 knockdown, the proliferation of the lung cancer cells was investigated. In these experiments, cell viability was recorded for once per day for 5 days. Over the course of the first 3 days, differences in cell viability were not readily detectable. However, after 3 days, the differences could be observed more easily. When compared with that in the shCtrl group, NFATc1 knockdown caused significant inhibition of the proliferation of A549 (from the third day) and NCI-H1299 cells (from the second day) (Fig. 2A). Subsequently, wound healing experiments were performed. The gap was found to be wider in the shNFATc1 group compared with in the shCtrl group, irrespective of whether A549 or NCI-H1299 cells were used (Fig. 2B). Similarly, the cell colony numbers in the shNFATc1 group were significantly lower compared with those in the shCtrl group for both cell lines (Fig. 2C).

Figure 2

Knockdown of NFATc1 inhibits the proliferation and colony formation of A549 and NCI-H1299 cells. (A) MTT and (B) wound healing assays (magnification, x100) were performed to assess the proliferation rates in the shCtrl and shNFATc1 groups of both cell lines. (C) Colony formation assays were performed in the shNFATc1 and shCtrl groups of both cell lines. ***P<0.001 vs. shCtrl. Ctrl, control; NFATc1, nuclear factor of activated T cells c1; sh, short hairpin RNA; OD, optical density.

Knockdown of NFATc1 inhibits cell migration and invasion of lung cancer cells

Transwell migration and invasion assays were subsequently used to assess the effect of NFATc1 on cell migration and invasion. The number of migrated cells in the shNFATc1 group was found to be significantly decreased compared with that in the shCtrl group (Fig. 3A). Furthermore, to assess the invasive capability of the cells, these Transwell experiments were repeated after Matrigel coating. The number of invasive cells in the shNFATc1 group was likewise found to be significantly lower compared with that in the shCtrl group (Fig. 3B).

Figure 3

Knockdown of NFATc1 inhibits cell migration and invasion in lung cancer cells. Cell (A) migration (magnification, x100) and (B) invasion (magnification, x100) were examined for the shCtrl and shNFATc1 groups for both cell lines to detect the effect of knockdown of NFATc1 expression. ***P<0.001 vs. shCtrl. Ctrl, control; NFATc1, nuclear factor of activated T cells c1; sh, short hairpin RNA.

Knockdown of NFATc1 promote apoptosis and inhibits the cell cycle progression in lung cancer cells

The effect of NFATc1 on apoptosis in lung cancer cells was explored. The number of apoptotic cells was significantly increased following NFATc1 knockdown compared with in the shCtrl group (Fig. 4A). Changes in the cell cycle were subsequently investigated. NFATc1 knockdown resulted in a significant increase in the percentage of cells at G1 phase and a significant decrease in the percentage of cells at the S and G2/M phases, compared with those in the shCtrl group (Fig. 4B). This suggest that knockdown of NFATc1 expression in A549 and NCI-H1299 cells led to cell arrest at the G1 phase, where the cells were unable to pass through the G1/S checkpoint.

Figure 4

Knockdown of NFATc1 induces cell apoptosis and leads to cell cycle arrest in lung cancer cells. (A) Flow cytometry results revealing that the apoptotic rate of the shNFATc1 group was higher compared with that in the shCtrl group. (B) Flow cytometry was used to assess changes in the cell cycle. Knockdown of NFATc1 expression resulted in the arrest of the cells at the G1/S phase. **P<0.01, ***P<0.001 vs. shCtrl. Ctrl, control; NFATc1, nuclear factor of activated T cells c1; sh, short hairpin RNA.

Knockdown of NFATc1 expression induces cell apoptosis and inhibits the MAPK and EMT signaling pathways in lung cancer cells

Western blotting revealed that knockdown of NFATc1 led to a significant increase in the protein expression levels of Bax and cleaved caspase-3, while the expression levels of CDK4 and c-Myc were significantly decreased, compared with those in the shCtrl group (Fig. 5A). Furthermore, the expression levels of EMT signaling pathway markers were detected. Knockdown of NFATc1 expression caused a significant increase in the protein expression levels of E-cadherin, whereas the protein expression levels of N-cadherin were significantly decreased, compared with those in the shCtrl group (Fig. 5B). The effects of knockdown of NFATc1 expression on the MAPK signaling pathway were subsequently examined. The protein expression levels of p-ERK/ERK and p-P38/p38 in the shNFATc1 group were found to be reduced compared with those in the shCtrl group (Fig. 5C).

Figure 5

Knockdown of NFATc1 expression induces cell apoptosis whilst inhibiting the MAPK and epithelial-to-mesenchymal transition signaling pathways in lung cancer cells. (A) Protein expression levels of Bax, cleaved caspase-3, CDK4 and c-Myc in both cell lines were examined by western blot analysis. GAPDH was used as the loading control. (B) Protein expression levels of E-cadherin and N-cadherin were examined by western blotting. GAPDH was used as the loading control. (C) Protein expression levels of ERK and p38, along with their corresponding phosphorylation levels were detected by western blotting. GAPDH was used as the loading control. *P<0.05, **P<0.01 and ***P<0.001 vs. shCtrl. Ctrl, control; NFATc1, nuclear factor of activated T cells c1; p-, phosphorylated; sh, short hairpin RNA.

Discussion

NFATc1 is an important transcription factor and a previous study has been performed to assess its role in lymphocytes, NFATc1 are dispensable for inflammatory reactivity but are required for effector differentiation in T cells (18). Accumulating evidence has demonstrated that NFATc1 can mediate important regulatory roles in mammalian tissues and in various types of malignant tumor cells (19). At present, lung cancer is one of the most commonly occurring malignant tumors, which has the highest mortality rate worldwide. Even after the patients have been treated with the standard therapies, the survival rate continues to remain low, with a poor prognosis (5,6). Therefore, the aim of the present study was to assess whether NFATc1 can serve a role as a therapeutic biomarker. NFATc1 has been previously shown to regulate the expression of DNA damage-induced apoptosis suppressor in both pancreatic cancer and lung cancer cells (20). Furthermore, NFATc1 exerts an important role in the activation of cytotoxic functions in T cells (21). Based on these findings, it was hypothesized that NFATc1 may also be a suitable biomarker for lung cancer, providing a theoretical basis for its diagnosis and treatment.

In the present study, a series of experiments revealed that NFATc1 protein expression could be decreased at least for periods up to 48 h, where knockdown of NFATc1 expression led to the inhibition of the proliferation, invasion and migration of lung cancer cells. In breast cancer and ovarian cells, similar results were obtained (14,22). Following the inhibition of NFATc1 activity, cell proliferation and survival rates were markedly inhibited (14,23). The abnormal expression of NFATc1 may lead to changes in the morphology of cells to enhance the invasive ability of the cells in lung cancer and breast cancer (24). In addition, NFATc1 has been previously revealed to promote urothelial tumorigenesis (25) and bladder cancer cell proliferation (26). The extent of apoptosis and cell cycle progression was also analyzed after the lentiviral transfection in the lung cancer cells for 48 h. Although this time period of transfection may have been too short to observe unequivocal results, compared with that in the shCtrl group, the shNFATc1 group exhibited an increase in the apoptotic rate. In liver cancer cells, knockdown of NFATc1 expression resulted in the blockade of the cell cycle at the G1/S phase (27), a result that was consistent with the present findings in lung cancer cells.

In urinary tract urothelial carcinoma (UUTUC), a marked increase in NFATc1 expression was observed when compared with that in the nonneoplastic urothelium (28). In addition, a strong NFATc1 expression was markedly associated with poorer outcomes for patients with UUTUC (28). NFATc1 is a central regulator of pancreatic cancer cell plasticity, it can mediate NFATc1/Sox2 signaling, which holds therapeutic promise in patients with differentiated and metastatic pancreatic cancer (29). Considering these observations, it is likely that NFATc1 serves a key role in a variety of cancer types.

It has been extensively reported that NFATc1 serves an important role in numerous signal transduction pathways, including those associated with apoptosis, EMT and the MAPK signaling pathway connected with tumorigenesis and development (30,31). In addition, a previous study revealed that NFATc1 can upregulate c-Myc expression through activation of the ERK/p38 MAPK signaling pathway in ovarian cancer (32). In addition, NFATc1 was demonstrated to be recruited to the promoter of cyclooxygenase 2 (COX-2) and enhanced COX-2 transcriptional activation (33). The expression levels of COX-2 are increased in various types of tumors, including glioblastoma multiforme (34). MMP-2 and MMP-9 were decreased in the NFATc1-silenced cells (35). Another study previously demonstrated that NFATc1 regulate cell proliferation, migration and invasion by inhibiting c-Myc and pyruvate kinase M2 expression in prostate cancer (36). c-Myc is a proto-oncogene that serves key roles in a range of tumors and may be regulated by NFATc1 activity. In the present study, it was demonstrated that silencing NFATc1 expression led to the inhibition of migration and invasion by lung cancer cells. In addition, EMT was activated and cell apoptosis was promoted, findings that were consistent with those of a study by He and Lu (37).

The MAPK/ERK signaling pathway serves an important role in cell proliferation, differentiation, migration and apoptosis (38). The ERK family of proteins mainly participate in the processes of proliferation and differentiation, whereas the p38 MAPK family not only have an influence on inflammation and the stress response but can also regulate the normal process of apoptosis (39). The protein expression levels of ERK and p38 may not change during the time when either cells or osteosarcoma are treated with drugs (40,41). However, if the mRNA expression of certain components is altered, then the expression levels of the ERK and p38 proteins may also be affected by the components in the MAPK/ERK signaling pathway, leading to changes in the expression levels of ERK and p38. Yang et al (42) found that the protein levels of ERK, p-ERK, p38 and p-p38 were all decreased when the activation of aquaporin 5 was inhibited in human glioma cells. Upon overexpressing NFATc1 in the SKOV3 and CaOV3 ovarian cancer cell lines, the phosphorylation levels of ERK1/2 and p38 were found to be increased (16). In the present study, it was demonstrated that silencing NFATc1 not only reduced p-ERK/ERK and p-P38/p38 protein ratio.

Overall, based on the experiments performed in the present study, it was demonstrated that NFATc1 serves a key role in the proliferation of lung cancer. NFATc1 was also found to be involved in the regulation of the MAPK signaling pathway, thereby serving a key role in lung cancer cell signaling. However, there were number of limitations associated with the present study. Only NFATc1 was knocked down to explore its function. It is necessary to perform the associated overexpression experiments to further substantiate these conclusions. Therefore, overexpression experiments should form part of the future studies in lung cancer. Other experiments in the future should include in vivo assays to obtain further confirmatory evidence. Through a more detailed study of the underlying mechanism of NFATc1 and its role in lung cancer, these studies may provide a potential therapeutic, treatment and target biomarker of lung cancer.

Acknowledgements

Not applicable.

Funding

Funding: The present study was supported by The Fundamental Research Funds for the Provincial Universities (grant nos. 2018-KYYWF-0539 and 2020-KYYWF-1469) and Scientific Research Subject of Heilongjiang Health Committee (grant no. 2019-061).

Availability of data and materials

The datasets used and/or analyzed during the current study are available from the corresponding author on reasonable request.

Authors' contributions

FR, KZ and LC guarantee the integrity of the entire study. FR, KZ and LC conceived and designed the study, and defined the intellectual content. YW, FZ and SP performed the literature research. KZ, FZ and SP performed the clinical studies. FR, KZ and YW performed the experimental studies. FR, KZ, YW, FZ and SP performed data acquisition and analysis. KZ, YW and FZ performed statistical analysis. FR and KZ performed manuscript preparation and editing. LC reviewed the manuscript. FR and LC confirm the authenticity of all the raw data. All authors have read and approved the final manuscript.

Ethics approval and consent to participate

The present study was approved by the Medical Ethics Committee of the Harbin Medical University Cancer Hospital (approval no. KY2021-33; Harbin, China). The patients and their families provided written informed consent for the use of specimens for the present study.

Patient consent for publication

Not applicable.

Competing interests

The authors declare that they have no competing interests.

References

1 

Miller KD, Nogueira L, Devasia T, Mariotto AB, Yabroff KR, Jemal A, Kramer J and Siegel RL: Cancer treatment and survivorship statistics, 2022. CA Cancer J Clin. 72:409–436. 2022.PubMed/NCBI View Article : Google Scholar

2 

Hage R, de la Rivière AB, Seldenrijk CA and van den Bosch JM: Update in pulmonary carcinoid tumors: A review article. Ann Surg Oncol. 10:697–704. 2003.PubMed/NCBI View Article : Google Scholar

3 

Viale PH: The American cancer society's facts & figures: 2020 edition. J Adv Pract Oncol. 11:135–136. 2020.PubMed/NCBI View Article : Google Scholar

4 

Collins LG, Haines C, Perkel R and Enck RE: Lung cancer: Diagnosis and management. Am Fam Physician. 75:56–63. 2007.PubMed/NCBI

5 

Miller KD, Nogueira L, Mariotto AB, Rowland JH, Yabroff KR, Alfano CM, Jemal A, Kramer JL and Siegel RL: Cancer treatment and survivorship statistics, 2019. CA Cancer J Clin. 69:363–385. 2019.PubMed/NCBI View Article : Google Scholar

6 

Herbst RS, Morgensztern D and Boshoff C: The biology and management of non-small cell lung cancer. Nature. 553:446–454. 2018.PubMed/NCBI View Article : Google Scholar

7 

Zhao Q, Wang X, Liu Y, He A and Jia R: NFATc1: Functions in osteoclasts. Int J Biochem Cell Biol. 42:576–579. 2010.PubMed/NCBI View Article : Google Scholar

8 

Qin JJ, Nag S, Wang W, Zhou J, Zhang WD, Wang H and Zhang R: NFAT as cancer target: Mission possible? Biochim Biophys Acta. 1846:297–311. 2014.PubMed/NCBI View Article : Google Scholar

9 

Liang Q, Wang Y, Lu Y, Zhu Q, Xie W, Tang N, Huang L, An T, Zhang D, Yan A, et al: RANK promotes colorectal cancer migration and invasion by activating the Ca2+-calcineurin/NFATC1-ACP5 axis. Cell Death Dis. 12(336)2021.PubMed/NCBI View Article : Google Scholar

10 

Jiang W, Rixiati Y, Huang H, Shi Y, Huang C and Jiao B: Asperolide A prevents bone metastatic breast cancer via the PI3K/AKT/mTOR/c-Fos/NFATc1 signaling pathway. Cancer Med. 9:8173–8185. 2020.PubMed/NCBI View Article : Google Scholar

11 

Song J, Zou D, Zhao X, Chen Y, Lv F, Wang S, Sui D, Han Q, Yang C, Wang X, et al: Bufalin inhibits human diffuse large B-cell lymphoma tumorigenesis by inducing cell death through the Ca2+/NFATC1/cMYC pathway. Carcinogenesis. 42:303–314. 2021.PubMed/NCBI View Article : Google Scholar

12 

Klein-Hessling S, Muhammad K, Klein M, Pusch T, Rudolf R, Flöter J, Qureischi M, Beilhack A, Vaeth M, Kummerow C, et al: NFATc1 controls the cytotoxicity of CD8+ T cells. Nat Commun. 8(511)2017.PubMed/NCBI View Article : Google Scholar

13 

Jauliac S, López-Rodriguez C, Shaw LM, Brown LF, Rao A and Toker A: The role of NFAT transcription factors in integrin-mediated carcinoma invasion. Nat Cell Biol. 4:540–544. 2002.PubMed/NCBI View Article : Google Scholar

14 

Li L, Duan Z, Yu J and Dang HX: NFATc1 regulates cell proliferation, migration, and invasion of ovarian cancer SKOV3 cells in vitro and in vivo. Oncol Rep. 36:918–928. 2016.PubMed/NCBI View Article : Google Scholar

15 

Baumgart S, Chen NM, Siveke JT, König A, Zhang JS, Singh SK, Wolf E, Bartkuhn M, Esposito I, Heßmann E, et al: Inflammation-induced NFATc1-STAT3 transcription complex promotes pancreatic cancer initiation by KrasG12D. Cancer Discov. 4:688–701. 2014.PubMed/NCBI View Article : Google Scholar

16 

Xu W, Gu J, Ren Q, Shi Y, Xia Q and Wang J, Wang S, Wang Y and Wang J: NFATC1 promotes cell growth and tumorigenesis in ovarian cancer up-regulating c-Myc through ERK1/2/p38 MAPK signal pathway. Tumour Biol. 37:4493–4500. 2016.PubMed/NCBI View Article : Google Scholar

17 

Livak KJ and Schmittgen TD: Analysis of relative gene expression data using real-time quantitative PCR and the 2(-Delta Delta C(T)) method. Methods. 25:402–408. 2001.PubMed/NCBI View Article : Google Scholar

18 

Peng SL, Gerth AJ, Ranger AM and Glimcher LH: NFATc1 and NFATc2 together control both T and B cell activation and differentiation. Immunity. 14:13–20. 2001.PubMed/NCBI View Article : Google Scholar

19 

Kawahara T, Kashiwagi E, Ide H, Li Y, Zheng Y, Ishiguro H and Miyamoto H: The role of NFATc1 in prostate cancer progression: Cyclosporine A and tacrolimus inhibit cell proliferation, migration, and invasion. Prostate. 75:573–584. 2015.PubMed/NCBI View Article : Google Scholar

20 

Im JY, Lee KW, Won KJ, Kim BK, Ban HS, Yoon SH, Lee YJ, Kim YJ, Song KB and Won M: NFATc1 regulates the transcription of DNA damage-induced apoptosis suppressor. Data Brief. 5:975–980. 2015.PubMed/NCBI View Article : Google Scholar

21 

Heim L, Friedrich J, Engelhardt M, Trufa DI, Geppert CI, Rieker RJ, Sirbu H and Finotto S: NFATc1 promotes antitumoral effector functions and memory CD8+ T-cell differentiation during non-small cell lung cancer development. Cancer Res. 78:3619–3633. 2018.PubMed/NCBI View Article : Google Scholar

22 

Zhou L and Xie X: RNA-binding protein CELF2 inhibits breast cancer cell invasion and angiogenesis by downregulating NFATc1. Exp Ther Med. 22(898)2021.PubMed/NCBI View Article : Google Scholar

23 

Buchholz M, Schatz A, Wagner M, Michl P, Linhart T, Adler G, Gress TM and Ellenrieder V: Overexpression of c-myc in pancreatic cancer caused by ectopic activation of NFATc1 and the Ca2+/calcineurin signaling pathway. EMBO J. 25:3714–3724. 2006.PubMed/NCBI View Article : Google Scholar

24 

Oikawa T, Nakamura A, Onishi N, Yamada T, Matsuo K and Saya H: Acquired expression of NFATc1 downregulates E-cadherin and promotes cancer cell invasion. Cancer Res. 73:5100–5109. 2013.PubMed/NCBI View Article : Google Scholar

25 

Kawahara T, Kashiwagi E, Li Y, Zheng Y, Miyamoto Y, Netto GJ, Ishiguro H and Miyamoto H: Cyclosporine A and tacrolimus inhibit urothelial tumorigenesis. Mol Carcinog. 55:161–169. 2016.PubMed/NCBI View Article : Google Scholar

26 

Kawahara T, Kashiwagi E, Ide H, Li Y, Zheng Y, Miyamoto Y, Netto GJ, Ishiguro H and Miyamoto H: Cyclosporine A and tacrolimus inhibit bladder cancer growth through down-regulation of NFATc1. Oncotarget. 6:1582–1593. 2015.PubMed/NCBI View Article : Google Scholar

27 

Xu S, Shu P, Zou S, Shen X, Qu Y, Zhang Y, Sun K and Zhang J: NFATc1 is a tumor suppressor in hepatocellular carcinoma and induces tumor cell apoptosis by activating the FasL-mediated extrinsic signaling pathway. Cancer Med. 7:4701–4717. 2018.PubMed/NCBI View Article : Google Scholar

28 

Kawahara T, Inoue S, Fujita K, Mizushima T, Ide H, Yamaguchi S, Fushimi H, Nonomura N and Miyamoto H: NFATc1 expression as a prognosticator in urothelial carcinoma of the upper urinary tract. Transl Oncol. 10:318–323. 2017.PubMed/NCBI View Article : Google Scholar

29 

Singh SK, Chen NM, Hessmann E, Siveke J, Lahmann M, Singh G, Voelker N, Vogt S, Esposito I, Schmidt A, et al: Antithetical NFATc1-Sox2 and p53-miR200 signaling networks govern pancreatic cancer cell plasticity. EMBO J. 34:517–530. 2015.PubMed/NCBI View Article : Google Scholar

30 

Saitoh M: Involvement of partial EMT in cancer progression. J Biochem. 164:257–264. 2018.PubMed/NCBI View Article : Google Scholar

31 

Kim EK and Choi EJ: Pathological roles of MAPK signaling pathways in human diseases. Biochim Biophys Acta. 1802:396–405. 2010.PubMed/NCBI View Article : Google Scholar

32 

Wang S, Kang X, Cao S, Cheng H, Wang D and Geng J: Calcineurin/NFATc1 pathway contributes to cell proliferation in hepatocellular carcinoma. Dig Dis Sci. 57:3184–3188. 2012.PubMed/NCBI View Article : Google Scholar

33 

Iñiguez MA, Martinez-Martinez S, Punzón C, Redondo JM and Fresno M: An essential role of the nuclear factor of activated T cells in the regulation of the expression of the cyclooxygenase-2 gene in human T lymphocytes. J Biol Chem. 275:23627–23635. 2000.PubMed/NCBI View Article : Google Scholar

34 

Qiu J, Shi Z and Jiang J: Cyclooxygenase-2 in glioblastoma multiforme. Drug Discov Today. 22:148–156. 2017.PubMed/NCBI View Article : Google Scholar

35 

Wang L, Wang Z, Li J, Zhang W, Ren F and Yue W: NFATc1 activation promotes the invasion of U251 human glioblastoma multiforme cells through COX-2. Int J Mol Med. 35:1333–1340. 2015.PubMed/NCBI View Article : Google Scholar

36 

Liu Y, Liang T, Qiu X, Ye X, Li Z, Tian B and Yan D: Down-regulation of Nfatc1 suppresses proliferation, migration, invasion, and warburg effect in prostate cancer cells. Med Sci Monit. 25:1572–1581. 2019.PubMed/NCBI View Article : Google Scholar

37 

He W and Lu J: MiR-338 regulates NFATc1 expression and inhibits the proliferation and epithelial-mesenchymal transition of human non-small-cell lung cancer cells. Mol Genet Genomic Med. 8(e1091)2020.PubMed/NCBI View Article : Google Scholar

38 

Sun Y, Liu WZ, Liu T, Feng X, Yang N and Zhou HF: Signaling pathway of MAPK/ERK in cell proliferation, differentiation, migration, senescence and apoptosis. J Recept Signal Transduct Res. 35:600–604. 2015.PubMed/NCBI View Article : Google Scholar

39 

Kim EK and Choi EJ: Compromised MAPK signaling in human diseases: An update. Arch Toxicol. 89:867–882. 2015.PubMed/NCBI View Article : Google Scholar

40 

Lalkovicova M, Horvathova F, Sulla I, Mihalik J and Danielisova V: Effects of low and high deprenyl dose on antioxidant enzyme activities in the adult rat brain. Gen Physiol Biophys. 36:83–90. 2017.PubMed/NCBI View Article : Google Scholar

41 

Lin H, Hao Y, Wan X, He J and Tong Y: Baicalein inhibits cell development, metastasis and EMT and induces apoptosis by regulating ERK signaling pathway in osteosarcoma. J Recept Signal Transduct Res. 40:49–57. 2020.PubMed/NCBI View Article : Google Scholar

42 

Yang J, Zhang JN, Chen WL, Wang GS, Mao Q, Li SQ, Xiong WH, Lin YY, Ge JW, Li XX, et al: Effects of AQP5 gene silencing on proliferation, migration and apoptosis of human glioma cells through regulating EGFR/ERK/p38 MAPK signaling pathway. Oncotarget. 8:38444–38455. 2017.PubMed/NCBI View Article : Google Scholar

Related Articles

  • Abstract
  • View
  • Download
  • Twitter
Copy and paste a formatted citation
Spandidos Publications style
Ren F, Zhu K, Wang Y, Zhou F, Pang S and Chen L: Proliferation, apoptosis and invasion of human lung cancer cells are associated with NFATc1. Exp Ther Med 25: 49, 2023.
APA
Ren, F., Zhu, K., Wang, Y., Zhou, F., Pang, S., & Chen, L. (2023). Proliferation, apoptosis and invasion of human lung cancer cells are associated with NFATc1. Experimental and Therapeutic Medicine, 25, 49. https://doi.org/10.3892/etm.2022.11748
MLA
Ren, F., Zhu, K., Wang, Y., Zhou, F., Pang, S., Chen, L."Proliferation, apoptosis and invasion of human lung cancer cells are associated with NFATc1". Experimental and Therapeutic Medicine 25.1 (2023): 49.
Chicago
Ren, F., Zhu, K., Wang, Y., Zhou, F., Pang, S., Chen, L."Proliferation, apoptosis and invasion of human lung cancer cells are associated with NFATc1". Experimental and Therapeutic Medicine 25, no. 1 (2023): 49. https://doi.org/10.3892/etm.2022.11748
Copy and paste a formatted citation
x
Spandidos Publications style
Ren F, Zhu K, Wang Y, Zhou F, Pang S and Chen L: Proliferation, apoptosis and invasion of human lung cancer cells are associated with NFATc1. Exp Ther Med 25: 49, 2023.
APA
Ren, F., Zhu, K., Wang, Y., Zhou, F., Pang, S., & Chen, L. (2023). Proliferation, apoptosis and invasion of human lung cancer cells are associated with NFATc1. Experimental and Therapeutic Medicine, 25, 49. https://doi.org/10.3892/etm.2022.11748
MLA
Ren, F., Zhu, K., Wang, Y., Zhou, F., Pang, S., Chen, L."Proliferation, apoptosis and invasion of human lung cancer cells are associated with NFATc1". Experimental and Therapeutic Medicine 25.1 (2023): 49.
Chicago
Ren, F., Zhu, K., Wang, Y., Zhou, F., Pang, S., Chen, L."Proliferation, apoptosis and invasion of human lung cancer cells are associated with NFATc1". Experimental and Therapeutic Medicine 25, no. 1 (2023): 49. https://doi.org/10.3892/etm.2022.11748
Follow us
  • Twitter
  • LinkedIn
  • Facebook
About
  • Spandidos Publications
  • Careers
  • Cookie Policy
  • Privacy Policy
How can we help?
  • Help
  • Live Chat
  • Contact
  • Email to our Support Team