Spandidos Publications Logo
  • About
    • About Spandidos
    • Aims and Scopes
    • Abstracting and Indexing
    • Editorial Policies
    • Reprints and Permissions
    • Job Opportunities
    • Terms and Conditions
    • Contact
  • Journals
    • All Journals
    • Oncology Letters
      • Oncology Letters
      • Information for Authors
      • Editorial Policies
      • Editorial Board
      • Aims and Scope
      • Abstracting and Indexing
      • Bibliographic Information
      • Archive
    • International Journal of Oncology
      • International Journal of Oncology
      • Information for Authors
      • Editorial Policies
      • Editorial Board
      • Aims and Scope
      • Abstracting and Indexing
      • Bibliographic Information
      • Archive
    • Molecular and Clinical Oncology
      • Molecular and Clinical Oncology
      • Information for Authors
      • Editorial Policies
      • Editorial Board
      • Aims and Scope
      • Abstracting and Indexing
      • Bibliographic Information
      • Archive
    • Experimental and Therapeutic Medicine
      • Experimental and Therapeutic Medicine
      • Information for Authors
      • Editorial Policies
      • Editorial Board
      • Aims and Scope
      • Abstracting and Indexing
      • Bibliographic Information
      • Archive
    • International Journal of Molecular Medicine
      • International Journal of Molecular Medicine
      • Information for Authors
      • Editorial Policies
      • Editorial Board
      • Aims and Scope
      • Abstracting and Indexing
      • Bibliographic Information
      • Archive
    • Biomedical Reports
      • Biomedical Reports
      • Information for Authors
      • Editorial Policies
      • Editorial Board
      • Aims and Scope
      • Abstracting and Indexing
      • Bibliographic Information
      • Archive
    • Oncology Reports
      • Oncology Reports
      • Information for Authors
      • Editorial Policies
      • Editorial Board
      • Aims and Scope
      • Abstracting and Indexing
      • Bibliographic Information
      • Archive
    • Molecular Medicine Reports
      • Molecular Medicine Reports
      • Information for Authors
      • Editorial Policies
      • Editorial Board
      • Aims and Scope
      • Abstracting and Indexing
      • Bibliographic Information
      • Archive
    • World Academy of Sciences Journal
      • World Academy of Sciences Journal
      • Information for Authors
      • Editorial Policies
      • Editorial Board
      • Aims and Scope
      • Abstracting and Indexing
      • Bibliographic Information
      • Archive
    • International Journal of Functional Nutrition
      • International Journal of Functional Nutrition
      • Information for Authors
      • Editorial Policies
      • Editorial Board
      • Aims and Scope
      • Abstracting and Indexing
      • Bibliographic Information
      • Archive
    • International Journal of Epigenetics
      • International Journal of Epigenetics
      • Information for Authors
      • Editorial Policies
      • Editorial Board
      • Aims and Scope
      • Abstracting and Indexing
      • Bibliographic Information
      • Archive
    • Medicine International
      • Medicine International
      • Information for Authors
      • Editorial Policies
      • Editorial Board
      • Aims and Scope
      • Abstracting and Indexing
      • Bibliographic Information
      • Archive
  • Articles
  • Information
    • Information for Authors
    • Information for Reviewers
    • Information for Librarians
    • Information for Advertisers
    • Conferences
  • Language Editing
Spandidos Publications Logo
  • About
    • About Spandidos
    • Aims and Scopes
    • Abstracting and Indexing
    • Editorial Policies
    • Reprints and Permissions
    • Job Opportunities
    • Terms and Conditions
    • Contact
  • Journals
    • All Journals
    • Biomedical Reports
      • Information for Authors
      • Editorial Policies
      • Editorial Board
      • Aims and Scope
      • Abstracting and Indexing
      • Bibliographic Information
      • Archive
    • Experimental and Therapeutic Medicine
      • Information for Authors
      • Editorial Policies
      • Editorial Board
      • Aims and Scope
      • Abstracting and Indexing
      • Bibliographic Information
      • Archive
    • International Journal of Epigenetics
      • Information for Authors
      • Editorial Policies
      • Editorial Board
      • Aims and Scope
      • Abstracting and Indexing
      • Bibliographic Information
      • Archive
    • International Journal of Functional Nutrition
      • Information for Authors
      • Editorial Policies
      • Editorial Board
      • Aims and Scope
      • Abstracting and Indexing
      • Bibliographic Information
      • Archive
    • International Journal of Molecular Medicine
      • Information for Authors
      • Editorial Policies
      • Editorial Board
      • Aims and Scope
      • Abstracting and Indexing
      • Bibliographic Information
      • Archive
    • International Journal of Oncology
      • Information for Authors
      • Editorial Policies
      • Editorial Board
      • Aims and Scope
      • Abstracting and Indexing
      • Bibliographic Information
      • Archive
    • Medicine International
      • Information for Authors
      • Editorial Policies
      • Editorial Board
      • Aims and Scope
      • Abstracting and Indexing
      • Bibliographic Information
      • Archive
    • Molecular and Clinical Oncology
      • Information for Authors
      • Editorial Policies
      • Editorial Board
      • Aims and Scope
      • Abstracting and Indexing
      • Bibliographic Information
      • Archive
    • Molecular Medicine Reports
      • Information for Authors
      • Editorial Policies
      • Editorial Board
      • Aims and Scope
      • Abstracting and Indexing
      • Bibliographic Information
      • Archive
    • Oncology Letters
      • Information for Authors
      • Editorial Policies
      • Editorial Board
      • Aims and Scope
      • Abstracting and Indexing
      • Bibliographic Information
      • Archive
    • Oncology Reports
      • Information for Authors
      • Editorial Policies
      • Editorial Board
      • Aims and Scope
      • Abstracting and Indexing
      • Bibliographic Information
      • Archive
    • World Academy of Sciences Journal
      • Information for Authors
      • Editorial Policies
      • Editorial Board
      • Aims and Scope
      • Abstracting and Indexing
      • Bibliographic Information
      • Archive
  • Articles
  • Information
    • For Authors
    • For Reviewers
    • For Librarians
    • For Advertisers
    • Conferences
  • Language Editing
Login Register Submit
  • This site uses cookies
  • You can change your cookie settings at any time by following the instructions in our Cookie Policy. To find out more, you may read our Privacy Policy.

    I agree
Search articles by DOI, keyword, author or affiliation
Search
Advanced Search
presentation
Experimental and Therapeutic Medicine
Join Editorial Board Propose a Special Issue
Print ISSN: 1792-0981 Online ISSN: 1792-1015
Journal Cover
January-2023 Volume 25 Issue 1

Full Size Image

Sign up for eToc alerts
Recommend to Library

Journals

International Journal of Molecular Medicine

International Journal of Molecular Medicine

International Journal of Molecular Medicine is an international journal devoted to molecular mechanisms of human disease.

International Journal of Oncology

International Journal of Oncology

International Journal of Oncology is an international journal devoted to oncology research and cancer treatment.

Molecular Medicine Reports

Molecular Medicine Reports

Covers molecular medicine topics such as pharmacology, pathology, genetics, neuroscience, infectious diseases, molecular cardiology, and molecular surgery.

Oncology Reports

Oncology Reports

Oncology Reports is an international journal devoted to fundamental and applied research in Oncology.

Experimental and Therapeutic Medicine

Experimental and Therapeutic Medicine

Experimental and Therapeutic Medicine is an international journal devoted to laboratory and clinical medicine.

Oncology Letters

Oncology Letters

Oncology Letters is an international journal devoted to Experimental and Clinical Oncology.

Biomedical Reports

Biomedical Reports

Explores a wide range of biological and medical fields, including pharmacology, genetics, microbiology, neuroscience, and molecular cardiology.

Molecular and Clinical Oncology

Molecular and Clinical Oncology

International journal addressing all aspects of oncology research, from tumorigenesis and oncogenes to chemotherapy and metastasis.

World Academy of Sciences Journal

World Academy of Sciences Journal

Multidisciplinary open-access journal spanning biochemistry, genetics, neuroscience, environmental health, and synthetic biology.

International Journal of Functional Nutrition

International Journal of Functional Nutrition

Open-access journal combining biochemistry, pharmacology, immunology, and genetics to advance health through functional nutrition.

International Journal of Epigenetics

International Journal of Epigenetics

Publishes open-access research on using epigenetics to advance understanding and treatment of human disease.

Medicine International

Medicine International

An International Open Access Journal Devoted to General Medicine.

Journal Cover
January-2023 Volume 25 Issue 1

Full Size Image

Sign up for eToc alerts
Recommend to Library

  • Article
  • Citations
    • Cite This Article
    • Download Citation
    • Create Citation Alert
    • Remove Citation Alert
    • Cited By
  • Similar Articles
    • Related Articles (in Spandidos Publications)
    • Similar Articles (Google Scholar)
    • Similar Articles (PubMed)
  • Download PDF
  • Download XML
  • View XML

  • Supplementary Files
    • Supplementary_Data.pdf
Article Open Access

Identification of a transcription factor‑cyclin family genes network in lung adenocarcinoma through bioinformatics analysis and validation through RT‑qPCR

  • Authors:
    • Xiaodong Yang
    • Yongjia Zhou
    • Haibo Ge
    • Zhongxian Tian
    • Peiwei Li
    • Xiaogang Zhao
  • View Affiliations / Copyright

    Affiliations: Department of Thoracic Surgery, The Second Hospital of Shandong University, Jinan, Shandong 250021, P.R. China, Institute of Medical Sciences, Cheeloo College of Medicine, Shandong University, Jinan, Shandong 250100, P.R. China, Key Laboratory of Chest Cancer, The Second Hospital of Shandong University, Jinan, Shandong 250021, P.R. China
    Copyright: © Yang et al. This is an open access article distributed under the terms of Creative Commons Attribution License.
  • Article Number: 63
    |
    Published online on: December 9, 2022
       https://doi.org/10.3892/etm.2022.11762
  • Expand metrics +
Metrics: Total Views: 0 (Spandidos Publications: | PMC Statistics: )
Metrics: Total PDF Downloads: 0 (Spandidos Publications: | PMC Statistics: )
Cited By (CrossRef): 0 citations Loading Articles...

This article is mentioned in:



Abstract

Lung adenocarcinoma (LUAD) is the predominant pathological subtype of lung cancer, which is the most prevalent and lethal malignancy worldwide. Cyclins have been reported to regulate the physiology of various types of tumors by controlling cell cycle progression. However, the key roles and regulatory networks associated with the majority of the cyclin family members in LUAD remain unclear. In total, 556 differentially expressed genes were screened from the GSE33532, GSE40791 and GSE19188 mRNA microarray datasets by R software. Subsequently, protein‑protein interaction network containing 499 nodes and 4,311 edges, in addition to a significant module containing 76 nodes and 2,631 edges, were extracted through the MCODE plug‑in of Cytoscape. A total of four cyclin family genes [cyclin (CCNA2, CCNB1, CCNB2 and CCNE2] were then found in this module. Further co‑expression analysis and associated gene prediction revealed forkhead box M1 (FOXM1), the common transcription factor of CCNB2, CCNB1 and CCNA2. In addition, using GEPIA database, it was found that the high expression of these four genes were simultaneously associated with poorer prognosis in patients with LUAD. Experimentally, it was proved that these four hub genes were highly expressed in LUAD cell lines (Beas‑2B and H1299) and LUAD tissues through qPCR, western blot analysis and immunohistochemical studies. The diagnostic value of these 4 hub genes in LUAD was analyzed by logistic regression, CCNA2 was deleted, following which a nomogram diagnostic model was constructed accordingly. The area under the curve values of CCNB1, CCNB2 and FOXM1 diagnostic models were calculated to be 0.92, 0.91 and 0.96 in the training set (Combined dataset of GSE33532, GSE40791 and GSE19188) and two validation sets (GSE10072 and GSE75037), respectively. To conclude, data from the present study suggested that the FOXM1/cyclin (CCNA2, CCNB1 and/or CCNB2) axis may serve a regulatory role in the development and prognosis of LUAD. Specifically, CCNB1, CCNB2 and FOXM1 have potential as diagnostic markers and/or therapeutic targets for LUAD treatment.

Introduction

Lung cancer is the most prevalent and lethal malignancy in the world, with lung adenocarcinoma (LUAD) being the predominant pathological subtype (1). Despite significant advances in early diagnostic and therapeutic approaches, the 5-year overall survival (OS) rate remains <20% (2). Platinum-based chemotherapy is currently the most important adjuvant therapy for patients with advanced lung cancer (3). However, adverse reactions and drug resistance limit the ultimate efficacy of chemotherapy (4). Therefore, novel strategies are in demand to supplement conventional therapeutic strategies (5). Over the past decade, knowledge on the molecular features of cancer has been steadily accumulating thanks to advances in genomic technology (6). Consequently, the preferred treatment strategy for advanced non-small cell lung cancer is shifting from traditional histopathology-based chemotherapy to individualized and precise treatment regimens based on oncogenic factors (7). Although the biomarkers and therapeutic targets previously identified have contributed to the diagnosis and treatment of LUAD, a demand remains for novel genetic data for optimizing treatment protocols due to its biological complexity and poor prognosis (8). To explore common biomarkers associated with cancer that can be used for treatment, diagnosis and assessment of prognosis, large quantities of cancer microarray and high-throughput sequence data has been reported and become available over recent years (8,9). In addition, to overcome the limitations caused by small sample sizes, differential platform data and standards, bioinformatics are becoming increasingly popular in the field of cancer biology, which have yielded valuable information (8).

Cyclins are a class of proteins that control cell cycle progression by activating CDK enzymes (10). The cyclin gene family is comprised of 31 members according to the HUGO Gene Nomenclature Committee (https://www.genenames.org/data/genegroup/#!/group/473). Through bioinformatics technology, it was found that certain genes in certain cyclin families are significantly overexpressed in LUAD, but there is a lack of further experiments to verify their expression and specific molecular mechanisms (11). Although numerous studies have previously reported that cyclins serve important roles in the development of a variety of tumors (12,13), the specific genes in the cyclin family that are associated with the development of LUAD remain largely unexplored.

Based on the RNA microarray data of GSE33532, GSE40791 and GSE19188, the present study used bioinformatics methods to search for differentially expressed genes (DEGs) between LUAD and adjacent normal lung tissue. A protein-protein interaction (PPI) network was then established to screen for key genes enriched in the cyclin gene family. Online databases were implemented to validate the expression, PPI and clinical relevance of the hub genes. The purpose of the present study was to search for genes in the cyclin family that are associated with LUAD in addition to their potential upstream regulators. It is anticipated that this information could reveal potential targets for subsequent experimental validation.

Materials and methods

Microarray data source

In the present study, the microarray datasets were searched and downloaded from Gene Expression Omnibus (GEO) using the following criteria: i) Choose Affymetrix array under GPL570 platform; ii) the tissue source was from human LUAD samples and adjacent normal samples; and iii) study containing ≥20 LUAD and 20 normal samples. Finally, three datasets based on the GPL570 platform were selected, namely GSE19188, GSE33532 and GSE40791. Specifically, GSE19188 included 40 LUAD samples and 65 adjacent normal lung tissue samples (14), whereas GSE33532 included 40 LUAD samples and 20 adjacent normal lung tissue samples (15). GSE40791 included 94 LUAD samples and 100 adjacent normal lung tissue samples (16).

Microarray data analysis

The gene expression matrix and associated annotation files of the three aforementioned datasets were downloaded from the GEO database before the probe matrix in the expression profiling following the array was converted into a gene matrix through ‘affy’ package of R software (17). Under the R environment (version 4.0.3; https://www.r-project.org/), using the ‘affy’ package (17), the raw gene expression matrix was background corrected and normalized and the ‘limma’ package (18) was used to screen out the DEGs between the LUAD and normal samples |log2 fold change|>1 and P<0.05 were applied as the threshold for this screen.

Screening DEGs using robust rank aggregation (RRA) analysis

The RRA method is a tool that can be used for integrating data from multiple microarray studies with minimal inconsistencies to robustly identify DEGs (19,20). First, a list of the upregulated DEGs and downregulated DEGs by fold change in expression between the LUAD and normal samples was obtained from each dataset. Using the ‘RRA’ package (19), all lists of ranked genes from each dataset were integrated. Genes with an adjusted score <0.05 were significant DEGs.

Gene ontology (GO) and Kyoto encyclopedia of genes and genomes (KEGG) enrichment analysis

Enrichment analysis of GO and KEGG has been extensively utilized for deciphering microarray data to further understanding into the biological functions of each gene (21). In the present study, the ‘ClusterProfiler’ package (22) was used to analyze the GO and KEGG enrichment of the DEGs under the R environment (version 4.0.3).

PPI network establishment and module identification

Using the Search Tool for the Retrieval of Interacting Genes/Proteins (STRING; https://cn.string-db.org/, version 11.5) (23), a PPI network of DEGs was constructed to predict interactions among the proteins. A comprehensive score threshold ≥0.4 was considered to indicate a statistically significant interaction. In addition, the Cytoscape software (version 6.3; http://www.cytoscape.org/) (24) was used to further analyze and visualize the PPI network. Within Cytoscape, the ‘NetworkAnalyzer’ plugin was used to analyze the PPI network, whereas the ‘MCODE’ plugin was used to screen the functional module (25,26). The parameters set for screening the function module were as follows: MCODE score >5; degree cut-off=2; node score cut-off=0.2; Max depth=100; and k-score=2.

Screening for hub genes through co-expression and external databases

The enriched gene family was selected according to the gene module screened by Cytoscape. An expression correlation matrix was then made for the family genes in the three datasets, before genes with high positive correlation (R>0.6; P<0.05) were selected to be key genes according to Pearson's methods.

Subsequently, three datasets (GSE33532, GSE40791 and GSE19188) and the Gene Set Cancer Analysis (GSCA; http://bioinfo.life.hust.edu.cn/GSCA/#/) database were utilized to verify the expression of the key genes. The Gene Expression Profiling Interactive Analysis (GEPIA; http://gepia.cancer-pku.cn/index.html) database was used to assess the correlation in the expression of key genes, which genes that sufficiently correlate with each other (R>0.7; P<0.001) were selected as hub genes (27). The BioCarta (https://maayanlab.cloud/Harmonizome/) database was used to screen for the commonly predicted upstream transcription factors of the hub genes (28). Key genes in the cyclin family and their predicted upstream transcription factors were the ultimate hub genes of the present study.

Identifying and analyzing the hub genes

In the present study, the UALCAN database (http://ualcan.path.uab.edu/) (29) was used to compare the expression of hub genes in LUAD samples and normal samples, in addition to assessing the association between the expression of hub genes and tumor stage and prognosis of patients with LUAD. In addition, the GEPIA database was used for the OS analysis of hub genes to explore their prognostic values (27).

Cells and cell culture

The LUAD cell line Beas-2B was cultured in high-glucose DMEM medium (cat. no. 23-10-013-CV; Corning, Inc.), the LUAD cell line A549 was cultured in high-glucose F12K medium (cat. no. 21127022; Thermo Fisher Scientific, Inc.), and the human bronchial epithelial cell line 16-HBE and LUAD cell line H1299 cell line were cultured in high-glucose RPMI-1640 medium (cat. no. 10-040-CV; Corning, Inc.). All mediums contained 10% FBS (cat. no. 10091148; Gibco; Thermo Fisher Scientific, Inc.), 100 U/ml penicillin and 100 µg/ml streptomycin and cells were incubated routinely in a cell incubator containing 5% CO2 at 37˚C. The three cell lines were purchased from FuHeng Cell Center (https://www.fudancell.com/). Cells at logarithmic growth phrases were used for subsequent experiments.

Reverse transcription-quantitative PCR (RT-qPCR)

According to the manufacturer's protocol, the TRIzol® reagent (cat. no. 15596026; Invitrogen; Thermo Fisher Scientific, Inc.) to isolate total RNA from the 16-HBE, A549, Beas-2B and H1299 cells. Reverse transcription was performed using super script first strand synthesis system cat. no. 18080051; Invitrogen; Thermo Fisher Scientific, Inc.) with oligo (DT) 20 primer and 5.0 µg RNA to synthesize the first strand of cDNA. Using GAPDH as the endogenous control, the primers were synthesized by Beijing Tsingke Biotechnology Co., Ltd. Primer sequences are provided in Table SI. Master qPCR mix (2X TSINGKE® SYBR Green I; cat. no. 4367659; Invitrogen; Thermo Fisher Scientific, Inc.) was used to detect mRNAs level according to the manufacturer's protocol (initial denaturation: 95˚C for 3 min; followed by 40 cycles of denaturation at 95˚C for 10 sec, annealing at 55˚C for 10 sec and extension at 72˚C for 30 sec.). Application of the 2-ΔΔCq method was used to calculate the relative expression level of mRNA (30).

Western blot analysis

The protein samples lysate for western blot were collected from 16-HBE, Beas-2B, A549 and H1299 cell lines with RIPA lysis buffer (cat. no. P0013B; Beyotime Institute of Biotechnology) containing protease inhibitor cocktail. Concentrations of protein samples were detected using the BCA Protein Assay Kit (cat. no. A53225; Thermo Fisher Scientific, Inc.) and 20 µg protein lysate was loaded in 10% SDS-PAGE gel respectively and transferred to PVDF membrane (Bio-Rad Laboratories, Inc.). After blocking in 5% non-fat milk dissolved in TBST buffer for 60 min at room temperature, the membranes were washed 3 times by TBST containing 1% Tween 20 (cat. no. P1379; Sigma-Aldrich; Merck KGaA) and then incubated with the following 5% BSA-diluted (cat. no. ST2254; Beyotime Institute of Biotechnology) primary antibodies: CCNA2 (1:1,000; cat. no. 18202-1-AP), CCNB1 (1:1,000; cat. 28603-1-AP), CCNB2 (1:1,000; cat. no. 21644-1-AP; all from ProteinTech Group, Inc.) and ACTB (1:10,000; cat. no. AC026; Abclonal Biotech Co., Ltd.) for 6-8 h at 4˚C; the HRP-linked secondary antibodies (1:20,000; cat. no. SA00001-2; ProteinTech Group, Inc.) were used to probe the primary antibodies for 1 h at room temperature. Finally, the immunoreactive protein bands were visualized by ECL kit (cat. no. WBKLS0500; MilliporeSigma), and the images were obtained by scanning using a fluorescence imager (Typhoon FLA 7000; Cytiva). The quantification of blot bands was calculated using ImageJ (Version. 1.52; National Institutes of Health).

Immunohistochemistry of hub genes

In total, 10 pairs of LUAD and adjacent normal tissues were collected from the Second Hospital of Shandong University (Jinan, China) from 2021/01/01 to 2021/12/31, with complete pathological data. The age of the patients was 61.2±6.3 years, including 4 women and 6 men. The present study was approved [approval no. KYLL-2020(KJ)P-0099] by the Medical Ethics Committee of the Second Hospital of Shandong University (Jinan, China). Written informed consent was obtained from all participants. The human LUAD specimens were formalin-fixed and paraffin-embedded for 24 h at 4˚C and cut into 4-µm thin slices. The IHC staining kit (cat. no. PV-6000; ZSGB-BIO) was used for the experiment according to the manufacturer's instructions. DAB (cat. no. ZLI-9017; ZSGB-BIO) was used for staining (37˚C for 90 sec). The final immunostaining images were obtained using a NanoZoomer Digital Pathology scanner (NanoZoomer S60; Hamamatsu Photonics K.K.). Protein expression was analyzed by calculating the integrated optical density (IOD/area) of each stained region using Image-Pro Plus version 6.0 (Media Cybernetics, Inc.).

Diagnostic model and evaluation of hub genes

To evaluate the diagnostic efficacy of the hub genes for LUAD, the three data sets GSE33532, GSE40791 and GSE19188 were combined. The raw expression data were then normalized by Affy package (17) using robust multi-array average (RMA), before the inter-batch differences were removed and the data were integrated into a large expression matrix. The percentage of normal tissue in all samples was calculated, and the cut-off value was selected according to the percentage of normal tissue in the sample. Those whose expression value was higher than the cut-off value were regarded as high expression samples, and those whose expression value was lower than the cut-off value were regarded as low expression samples. The expression of samples was converted from numerical variables to factor variables for subsequent analysis. This integrated expression matrix was used as the training set. To verify the diagnostic efficacy, two external datasets were also selected, namely GSE10072(31) and GSE75037(32) for external data validation. GSE10072 belongs to the same GPL570 platform as the three datasets used for the training set. The raw data of GSE10072 were analyzed after RMA normalization. By contrast, the GSE75037 dataset belongs to the GPL6884 platform. To verify the applicability of the data from other platforms, the matrix expression data from this dataset were chosen for analysis. The training set contains 179 LUAD samples and 185 normal tissue samples in total. The external validation set GSE10072 contains 58 LUAD samples and 49 normal tissue samples. The external validation set GSE75037 contains 83 LUAD samples and 83 normal tissue samples.

MASS package (33) and glm function (34) were used for forward stepwise logistic regression analysis of hub gene, and the appropriate genes were selected and included into the effect variables. Then glm function was used to conduct logistic regression analysis on the key genes included in the effect variables. Finally, rms package (35) was used to construct nomograph of regression analysis results.

A ROC curve for this model was constructed using the ‘pROC package’ (36). ROC curves were generated for the training set and two validation sets to distinguish patients with LUAD from healthy individuals. Area under the ROC curve (AUC) and confidence intervals were calculated to assess the predictive values of the selected hub genes for LUAD diagnosis. Finally, the diagnostic efficacy of the nomograms was evaluated further and validated using calibration plots and decision curve analysis (DCA) plots through rms package (35).

Statistical analysis

Statistical comparisons were performed using SPSS 25.0 (IBM Corp.). The Pearson correlation coefficient between cyclin family genes was calculated using R (https://www.R-project.org/). In the GEPIA database, Pearson's method was used to analyze the expression correlation between hub genes in TCGA datasets. GEPIA used the Kaplan-Meier method to estimate the OS associated with gene expression levels. GEPIA uses the Mantel-Cox test for hypothesis testing. The cox proportional hazard ratio and the 95% confidence interval information are shown in the survival plot. One-way ANOVA was used to analyze whether the results of western blotting and RT-qPCR were statistically different. In the multiple comparisons post hoc test, Dunnett's test was used to compare the non-small cell lung cancer cell lines A549, Beas-2B and H1299 with the control cell line 16-HBE, respectively. In the results of immunohistochemical study, paired t-test was used to analyze whether the staining results of hub gene in normal adjacent tissues and tumor tissues were statistically different. The significance of the difference between the two groups was estimated by UALCAN using the t-test, but the statistical analysis method used for the comparison of multiple groups was not described. P<0.05 was considered to indicate a statistically significant difference.

Results

Analysis of LUAD microarray data

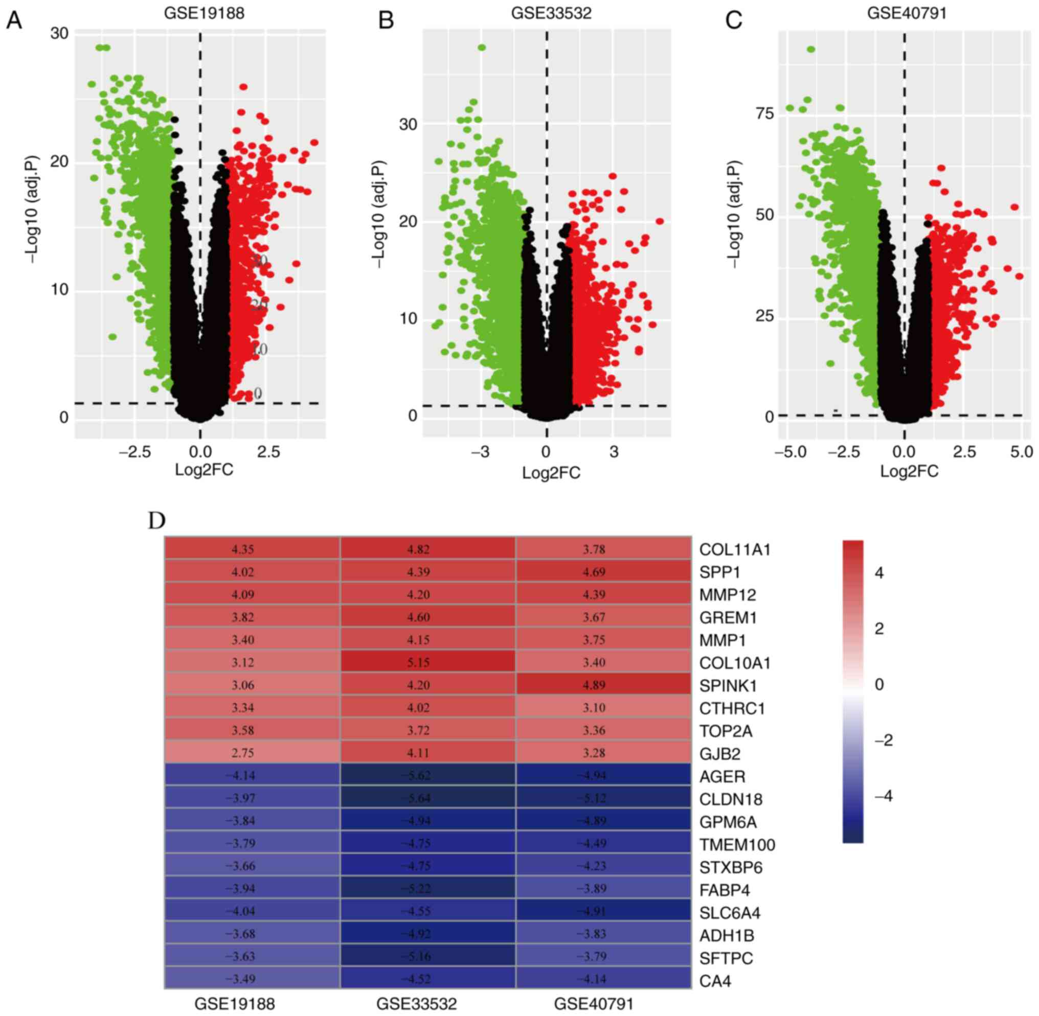
In the present study, GSE19188, GSE33532 and GSE40791 were included for analysis, with a total of 179 LUAD samples and 185 normal samples. These three microarray datasets were first standardized by quantiles to mitigate individual differences among samples. A total of 1,883, 3,079 and 2,258 DEGs were screened from the GSE19188, GSE33532 and GSE40791 datasets, respectively (Fig. 1A-C).

Figure 1

Volcano plots of the three microarray datasets. Differentially expressed genes of LUAD and normal samples in (A) GSE19188, (B) GSE33532 and (C) GSE40791. Red points represent upregulated genes, whilst green points represent downregulated genes. Black points represent genes with no significant difference in expression. (D) Heatmap of the top 10 up- and downregulated genes according to robust rank aggregation analysis. Red and blue represent genes with higher and lower expression levels in patients with LUAD, respectively. LUAD, lung adenocarcinoma.

RRA-integrated analysis and identification of DEGs

The RRA method assumes that the number of ranked each gene is known (19). The smaller the RRA score, the higher the gene ranks in term of the credibility of differential expression. Finally, 556 significant DEGs were screened by the integrated analysis, including 203 significantly upregulated genes and 353 significantly downregulated genes. A heatmap containing the top 10 up- and downregulated genes is shown in Fig. 1D.

Functional and pathway enrichment analysis of the DEGs

GO analysis revealed that biological processes of the significant DEGs were associated with the cell cycle, including ‘mitotic nuclear division’, ‘extracellular matrix organization’, ‘extracellular structure organization’, ‘mitotic sister chromatid segregation’ and ‘chromosome segregation’ (Fig. 2A). Significantly enriched cellular components included ‘collagen-containing extracellular matrix’, ‘condensed chromosome’ and ‘centromeric region’ (Fig. 2B). In addition, the molecular functions that were significantly enriched include ‘extracellular matrix structural constituent’, ‘glycosaminoglycan binding’ and ‘growth factor binding’ (Fig. 2C). KEGG analysis revealed that DEGs were significantly enriched in ‘ECM-receptor interaction’, ‘protein digestion and absorption’, ‘cell cycle’ and ‘cell adhesion molecules’ (Fig. 2D).

Figure 2

GO and pathway enrichment analysis of differentially expressed genes in lung adenocarcinoma. Top 10 GO terms in (A) biological processes, (B) cellular components, (C) molecular function and (D) Kyoto Encyclopedia of Genes and Genomes pathways. GO, gene ontology.

PPI network of DEGs and module identification

A total of 499 nodes and 4,311 edges were found in the PPI network (Fig. 3A). Using the ‘Networkanalyzer’ plugin, the basic parameters of the PPI network were obtained, where the clustering coefficient was 0.342, the network density was 0.035 and the network centralization was 0.147. Using the Cytoscape plugin ‘MCODE’, the most critical module was acquired from the PPI network, which contains 76 nodes and 2631 edges (Fig. 3B). The most significantly enriched pathway for module 1 is cell cycle (Fig. 3C).

Figure 3

PPI network and the most significant module formed by the DEGs in lung adenocarcinoma. (A) PPI network of DEGs. (B) The most significant module from the PPI network, containing 76 differentially expressed genes. (C) The most significantly enriched pathway for module 1. Red represents genes with higher expression levels, whilst blue represents genes with lower expression levels. Yellow representσ the pathway of the cell circle. PPI, protein-protein interaction; DEGs, differentially expressed genes.

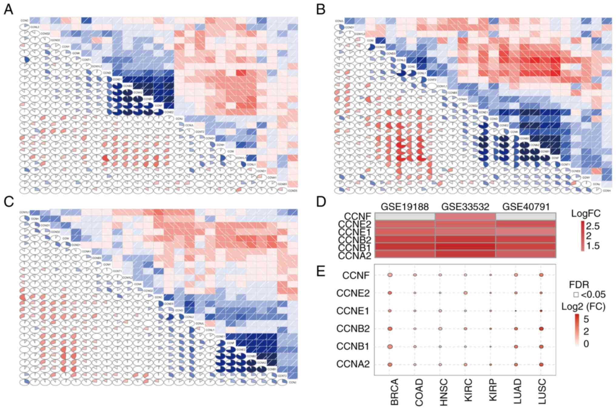
Screening for key genes in the cyclin family

A total of four cyclin family genes (CCNA2, CCNB1, CCNB2 and CCNE2) were clustered in module 1. To analyze the cyclin family genes, a cyclin family gene expression correlation matrix was made for the three datasets. The results revealed that CCNE1, CCNE2, CCNB1, CCNB2, CCNA2 and CCNF correlated with each other (Fig. 4A-C). The expression of six cyclin family genes was then analyzed in the three datasets: CCNE1, CCNE2, CCNB1, CCNB2 and CCNA2 were all highly expressed in the three data sets, while CCNF was only highly expressed in GSE33532, while there was no significant difference in the other two data sets (Fig. 4D). The expression profile of CCNE1, CCNE2, CCNB1, CCNB2, CCNA2 and CCNF was subsequently analyzed in various tumors using the GSCA database. It was found that the expression of most if not all the genes examined were upregulated in multiple human tumors, including LUAD, breast and colon cancer (Fig. 4E).

Figure 4

Cyclin family gene expression profile. Correlation matrix of the expression levels of all genes in the cyclin family in the (A) GSE19188, (B) GSE33532 and (C) GSE40791 datasets. (D) Expression of sex cyclin family genes (CCNE1, CCNE2, CCNB1, CCNB2, CCNA2 and CCNF) in the three datasets. (E) Expression of sex cyclin family genes in various tumors according to the Gene Set Cancer Analysis database. BRCA, breast invasive carcinoma; COAD, colon adenocarcinoma; HNSC, head and neck squamous cell carcinoma; KIRC, kidney renal clear cell carcinoma; KIRP, kidney renal papillary cell carcinoma; LUAD, lung adenocarcinoma; LUSC, lung squamous cell carcinoma.

Analysis of hub gene co-expression

To investigate the correlation in the expression of the six cyclin family genes, the GEPIA online tool was used to obtain the Pearson's rank coefficient results among these genes. According to the pairwise gene expression correlation analysis, GEPIA revealed significant positive correlation among CCNB1, CCNB2 and CCNA2 expression (Fig. 5A-C). The BioCarta database was next used to screen for possible upstream transcription factors of CCNB2, CCNB1 and CCNA2. FOXM1 was predicted to be their common upstream transcription factor. In addition, FOXM1 was also found to be an upregulated gene clustered in module 1 (Fig. 3B). According to the GEPIA database, FOXM1 also appeared to be a co-expressed gene with the three cyclins (Fig. 5D-F). Therefore, these four genes were chosen to be hub genes for further verification.

Figure 5

Correlation in the expression of the hub genes. Correlations between (A) CCNB2-CCNA2, (B) CCNB1-CCNA2 and (C) CCNB1-CCNB2 are significant (R>0.75; P<0.001). Correlation between Forkhead box M1 and (D) CCNA2, (E) CCNB1 and (F) CCNB2 in lung adenocarcinoma was revealed by GEPIA (R=0.76, 0.74 and 0.73 respectively). CCN, cyclin.

Expression of hub genes and their prognostic value

The UALCAN database is based on The Cancer Genome Atlas data (29). Therefore, this online tool was used to assess the expression profile of the hub genes. The expression of these hub genes was found to be higher in the LUAD samples compared with that in the normal samples (Fig. 6A-D). The association between hub gene expression and tumor stage was next assessed (Fig. 6E-H). All four hub genes were revealed to be expressed in tumors of different stages, but the levels were higher in advanced LUAD compared with those in their early-stage counterparts. The GEPIA website was next used to assess the prognostic value of these hub genes in the clinical setting, where a total of 240 patients with LUAD were included from the database available for overall survival (OS) analysis. Higher expression of all these hub genes was associated with more unfavorable OS among patients with LUAD (Fig. 6I-L).

Figure 6

Expression levels of hub genes and patient prognosis. (A-D) Identifying the expression levels of the hub genes in LUAD using UALCAN. (E-H) Association between hub gene expression and adenocarcinoma tumor stage. (I-L) Survival curves comparing the prognosis of patients with high and low expression levels of hub genes in LUAD according to the GEPIA database. *P<0.05, **P<0.01 and ***P<0.001. LUAD, lung adenocarcinoma.

Validation of hub gene expression in vitro

RT-qPCR was used to verify the mRNA expression levels of these genes in the cell lines. The results showed that the mRNA expression of the hub genes was significantly higher in the two non-small cell lung cancer cell lines Beas-2B and H1299 compared with human bronchial epithelial cell line 16-HBE, and the expression of four hub genes was upregulated in A549 cell line, in which there was a significantly high expression in CCNB1 and CCNB2 (Fig. 7A-D, Table SII, Table SIII, Table SIV and Table SV). Subsequently, western blotting revealed that the CCNA2, CCNB1 and CCNB2 were also highly expressed in the three non-small cell lung cancer cell lines A549, Beas-2B and H1299 compared with human bronchial epithelial cell line 16-HBE (Fig. 7E, Table SVI, Table SVII and Table SVIII). According to the immunohistochemistry staining images of the hub genes in 10 pairs of human LUAD tissues and adjacent normal tissues, their expression in tumors was found to be significantly higher compared with that in the adjacent normal tissues (Fig. 7F-G).

Figure 7

Expression of hub genes in LUAD cells and tissues. The expression levels of (A) CCNA2, (B) CCNB1, (C) CCNB2 and (D) FOXM1 mRNA in the non-small cell lung cancer cell lines A549, Beas-2B and H1299 and the control cell line 16-HBE were validated by reverse transcription-quantitative PCR. (E) Western blot analysis was used to detect the expression of CCNA2, CCNB1 and CCNB2 in LUAD cell lines; ACTB was used as loading control. Each column represents the mean ± SD from independent experiment. (F) Immunohistochemistry was used to analyze the expression of hub genes in LUAD and adjacent normal tissues (magnification, x200; scale bar, 100 µm). (G) Image-Pro Plus version 6.0 was used to calculate the integral optical density/area and analyze the hub gene protein expression level. Statistical analysis of results in panels A-E was performed using one-way ANOVA, and comparisons between groups were performed using Dunnett's test. Statistical analysis of results in panel F was performed using t-test. *P<0.05, **P<0.01, ***P<0.001 and ****P<0.0001 compared with 16-HBE. LUAD, lung adenocarcinoma; CCN, cyclin.

Diagnostic model and evaluation of hub genes

The diagnostic efficacy of all hub genes was assessed by constructing multi-factorial logistic regression models from the training set, where CCNB1, CCNB2 and FOXM1 were statistically significant (Table SIX). CCNB1, CCNB2 and FOXM1 were analyzed further after their inclusion as possible effect variables (Table SX). All hub genes were found to be statistically significant.

Since the expression levels of CCNB1, CCNB2 and FOXM1 appeared to be predictors of LUAD, the nomogram plots were constructed to assess their diagnostic efficacy (Fig. 8A). ROC analysis was subsequently applied to evaluate the potential diagnostic value of these hub genes in LUAD. The results showed that CCNB1, CCNB2 and FOXM1 had AUC values of 0.92 (95% confidence interval=0.89-0.95) in the training set, 0.91 (95% confidence interval=0.86-0.97) in the GSE10072 validation set for the diagnosis of LUAD and 0.96 (95% confidence interval=0.93-0.99) in the GSE75037 validation set (Fig. 8B). This suggested that CCNB1, CCNB2 and FOXM1 are viable biomarkers for LUAD diagnosis (Fig. 8B). The calibration plot also revealed consistent predictive accuracy for the diagnosis of LUAD using the hub genes (Fig. 8C). DCA plot results revealed that clinical benefit could be obtained by developing clinical strategies based on this nomogram (Fig. 8D).

Figure 8

Nomogram construction and evaluation. (A) Nomogram constructed using CCNB1, CCNB2 and FOXM1 expression. Red dots represent the outcome values of one of the samples and the predicted results in the Nomogram. (B) Receiver operating characteristic curves and area under the curve values of the diagnostic model in the training set (yellow line), validation set GSE10072 (green line) and the validation set GSE75037 (red line). (C) Calibration curves for the nomogram, where the prediction curves were close to the ideal curve and the Hosmer-Lemeshow test was ~1, suggesting consistency for the detection of lung adenocarcinoma for the hub genes used. (D) Decision curve analysis graph. The gray line represents the hypothesis that all lesions are malignant (full treatment option). The solid black line represents the hypothesis that all lesions are benign (no treatment option). The black dashed line represents the decision to treat benign or malignant based on the fitted model. The results show that using the nomogram designed to predict malignancy increases the benefit of developing a treatment plan over treating all (gray solid line) or no treatment (black solid line).

Discussion

Dysregulation in cell cycle control can lead to tumor progression. Cyclins are cell cycle regulators that are associated with numerous types of cancer (12,13). However, it remains unclear the role and possible regulatory mechanism of cyclins in LUAD.

In the present study, expression profiling and functional enrichment analysis revealed that four significant DEGs, namely CCNA2, CCNB1, CCNB2 and CCNE2, were highly expressed in module 1. An expression correlation matrix containing 31 cyclin family genes in three datasets also showed that six genes (CCNE1, CCNE2, CCNB1, CCNB2, CCNA2 and CCNF) are significantly co-expressed. Further analysis of their expression in the datasets and pan-tumor data demonstrated that they were significantly overexpressed in a variety of tumors, such as breast cancer and colon cancer. Further co-expression analysis also revealed that the correlation among the expression levels of CCNA2, CCNB1 and CCNB2 was particularly striking. In addition, FOXM1 was predicted to be their upstream transcription factor according to the BioCarta database, where the co-expression results reported significant co-expression between FOXM1 and the three cyclin family genes. Since further study revealed that FOXM1 was also enriched in module 1, it was included as one of the hub genes for further analysis and validation.

Using online databases, the high expression of hub genes was found in LUAD. Furthermore, the expression of CCNA2, CCNB1, CCNB2 and FOXM1 was found to be higher in patients with advanced LUAD compared with that with early-stage LUAD. Kaplan-Meier analysis revealed that patients with higher levels of hub gene expression had poorer prognoses, suggesting that they are viable prognostic indicators of LUAD. In terms of biological function, the hub genes were enriched in the cell cycle, DNA damage, DNA repair, invasion and proliferation according to the single-cell pan-tumor function enrichment study. These results may provide phenotypic directions for further experimental verification. On protein level, results from immunohistochemical analysis also confirmed the higher protein expression levels of hub genes in LUAD compared with those in normal tissues. To validate the results on a cellular level, the mRNA and protein expression of these hub genes were found to be upregulated in the cancer cell lines Beas-2B and H1299 compared with those in the control cell line 16-HBE. Immunohistochemistry results also showed that the hub genes are expressed highly in LUAD tissues.

The protein encoded by CCNB1 is a mitosis-associated regulatory protein (37). It functions as a controller of mitosis entry (38). CCNB1 recombines with Cdk1, which divides the nuclear envelope to allow the mitotic spindle to enter the chromosome. The role of CCNB1 is to facilitate entry from the G2 phase to the M phase (39). CCNB1 overexpression can lead to uncontrolled cell proliferation by binding Cdk1(40). Previous studies have shown that the expression level of CCNB1 was increased in a variety of solid tumors, including breast and colorectal, where the survival rate of patients with cancer with higher CCNB1 expression was lower (41). In pituitary adenomas, the upregulated CCNB1 expression has been reported to serve an important role in the pathological development of the disease, suggesting that it can be used as a marker to evaluate tumor invasiveness (42). In another study, Chen et al (43) previously revealed that higher expression levels of CCNB1 promoted the proliferation, migration and invasion of gastric cancer cells (43). In terms of the mechanism, inhibiting the expression of CCNB1 can inhibit the proliferation of pancreatic cancer cells through the p53 signaling pathway (44).

CCNB2 is a B-type cyclin (45). Qian et al (46) previously found that the higher expression of CCNB2 is associated with the progression and poor prognosis of non-small-cell lung cancer (46). In addition, CCNB2 has been reported to be expressed highly in bladder cancer, where inhibiting CCNB2 expression can inhibit tumor invasion and metastasis (47). CCNB2 was also revealed to affect the CCNB2/polo-like kinase pathway to promote cell proliferation and migration in hepatocellular carcinoma (48). In another recent study, Wang et al (49) found that microRNA-335-5p may be a negative upstream regulator of CCNB2 to inhibit the proliferation of LUAD cells.

CCNA2 belongs to a highly conserved cyclin family (50). CCNA2 has been found to be expressed highly in pancreatic cancer, where its expression levels were positively associated with tumor stage and poorer prognosis (51). In non-small-cell lung cancer, higher expression levels of CCNA2 have been proposed to be a biomarker of poor prognosis (52). In addition, higher expression of CCNA2 in patients with stage I non-small-cell lung cancer may indicate a worse prognosis and higher recurrence rates (53). Mechanistically, tanshinone has been shown to inhibit the progression of LUAD by regulating the expression of CCNA2(54). Several bioinformatics studies also previously revealed that CCNA2 is a potential therapeutic target and prognostic marker of breast and gastric tumors (55,56).

FOXM1 is a member of the FOX transcription factor family that serves an important role in cell proliferation, differentiation and survival (57,58). Several studies have shown that higher expression levels of FOXM1 are closely associated with poorer prognosis in small cell lung cancer (58,59). In terms of mechanism, FOXM1 can regulate cell cycle progression and improve the invasiveness of bladder cancer (60). Furthermore, FOXM1 can be indirectly recruited to the homologous region element of the cell cycle gene through the Myb-MuvB complex, which enables it to specifically control the expression of CCNB1 and CCNB2 during the G2/M phase of the cell cycle (61). A previous study showed that higher expression of FOXM1 can increase the expression of CCNB1, where FOXM1 mainly mediates its biological function through inhibiting the activation of the p53 pathway by recruiting CBP/P300(62). Chai et al (63) previously found that the FOXM1/CCNB1 axis can promote the proliferation of liver cancer cells, which can be reversed by blocking this axis.

Nomograms have been widely applied for predicting prognosis and outcome in a clinical setting by combining multiple risk factors (35). In the present study, CCNB1, CCNB2 and FOXM1 were found to be predictors of LUAD. By combining the variables, a nomogram was then plotted. This nomogram appeared to be effective for in malignancy prediction with an AUC of 0.92, where it yielded superior findings in both external validation datasets, with AUCs of 0.91 and 0.96 for GSE10072 and GSE75037, respectively.

In the training set and validation set, all the AUC values of the present diagnostic model were >0.9. Therefore, according to this nomogram, the diagnostic evaluation of LUAD based on the expression levels of CCNB1, CCNB2 and FOXM1 yielded high accuracy and specificity. These three genes therefore have potential as biomarkers for the diagnosis of LUAD.

However, many limitations remain associated with the present study. Although the present study found that the higher expression of CCNB1, CCNB2 and CCNA2 is associated with poorer prognosis in LUAD, high expression of other cyclin family genes (CCNA2, CCNB1, CCNE1, CCNF and CCNJL) was associated with superior prognosis in colon cancer (64). Therefore, the prognostic impact of using the expression of genes in the cyclin family will likely be dependent on the type of tumors, which remains a topic of further study. In addition, the specific mechanistic role of these four hub genes on LUAD remain to be verified by in vitro or in vivo experiments.

In conclusion, in the present study bioinformatics analysis identified that FOXM1, CCNB1, CCNB2 and CCNA2 have hub genes that may the important for the development and prognosis of LUAD. In addition, the expression of these hub genes was found to be increased in Beas-2B and H1299 cell lines compared with those in the control cell line 16-HBE. Therefore, CCNB1, CCNB2 and FOXM1 may have potential diagnostic and prognostic value for LUAD in the future.

Supplementary Material

Primer pairs of 4 hub genes.
Multiple comparisons test results of reverse transcription-quantitative PCR for cyclin A2.
Multiple comparisons test results of reverse transcription-quantitative PCR for cyclin B1.
Multiple comparisons test results of reverse transcription-quantitative PCR for cyclin B2.
Multiple comparisons test results of reverse transcription-quantitative PCR for FOXM1.
Multiple comparisons test results of western blot analysis for cyclin A2.
Multiple comparisons test results of western blot analysis for cyclin B1.
Multiple comparisons test results of western blot analysis for cyclin B2.
Multi-factorial logistic regression of CCNB2, CCNB1, CCNA2 and FOXM1.
multi-factorial logistic regression of CCNB2, CCNB1 and FOXM1

Acknowledgements

Not applicable.

Funding

Funding: No funding was received.

Availability of data and materials

The data generated and/or analyzed during the current study are available in the GEO database under accession number (GSE19188, GSE33532, GSE40791, GSE10072 and GSE75037) or at the following URLs: https://www.ncbi.nlm.nih.gov/geo/query/acc.cgi?acc=GSE19188; https://www.ncbi.nlm.nih.gov/geo/query/acc.cgi?acc=GSE33532; https://www.ncbi.nlm.nih.gov/geo/query/acc.cgi?acc=GSE40791; https://www.ncbi.nlm.nih.gov/geo/query/acc.cgi?acc=GSE10072; https://www.ncbi.nlm.nih.gov/geo/query/acc.cgi?acc=GSE75037.

Authors' contributions

XZ and XY confirm the authenticity of all the raw data. XZ provided the funding support of the study and designed this project. XY wrote the manuscript, and analyzed and interpreted the data. HG and ZT organized all the figures and interpreted data. YZ and PL performed tissue culture, RT-qPCR and western blot experiments, and revised the manuscript, figures and table. All authors read and approved the final manuscript.

Ethics approval and consent to participate

The present study was approved [approval no. KYLL-2020(KJ)P-0099] by the Medical Ethics Committee of the Second Hospital of Shandong University (Jinan, China). Written informed consent was obtained from all participants.

Patient consent for publication

Not applicable.

Competing interests

The authors declare that they have no competing interests.

References

1 

Torre LA, Siegel RL and Jemal A: Lung cancer statistics. Adv Exp Med Biol. 893:1–19. 2016.PubMed/NCBI View Article : Google Scholar

2 

Boolell V, Alamgeer M, Watkins DN and Ganju V: The evolution of therapies in non-small cell lung cancer. Cancers (Basel). 7:1815–1846. 2015.PubMed/NCBI View Article : Google Scholar

3 

Zenke Y, Tsuboi M, Chiba Y, Tsujino K, Satouchi M, Sawa K, Shimizu J, Daga H, Fujimoto D, Mori M, et al: Effect of second-generation vs third-generation chemotherapy regimens with thoracic radiotherapy on unresectable stage III non-small-cell lung cancer: 10-year follow-up of a WJTOG0105 phase 3 randomized clinical trial. JAMA Oncol. 7:904–909. 2021.PubMed/NCBI View Article : Google Scholar

4 

Min HY and Lee HY: Mechanisms of resistance to chemotherapy in non-small cell lung cancer. Arch Pharm Res. 44:146–164. 2021.PubMed/NCBI View Article : Google Scholar

5 

Lu X, Zhou D, Hou B, Liu QX, Chen Q, Deng XF, Yu ZB, Dai JG and Zheng H: Dichloroacetate enhances the antitumor efficacy of chemotherapeutic agents via inhibiting autophagy in non-small-cell lung cancer. Cancer Manag Res. 10:1231–1241. 2018.PubMed/NCBI View Article : Google Scholar

6 

Zhang Z, Zhang C, Yang Z, Zhang G, Wu P, Luo Y, Zeng Q, Wang L, Xue Q, Zhang Y, et al: m6A regulators as predictive biomarkers for chemotherapy benefit and potential therapeutic targets for overcoming chemotherapy resistance in small-cell lung cancer. J Hematol Oncol. 14(190)2021.PubMed/NCBI View Article : Google Scholar

7 

Pang Z, Chen X, Wang Y, Wang Y, Yan T, Wan J and Du J: Comprehensive analyses of the heterogeneity and prognostic significance of tumor-infiltrating immune cells in non-small-cell lung cancer: Development and validation of an individualized prognostic model. Int Immunopharmacol. 86(106744)2020.PubMed/NCBI View Article : Google Scholar

8 

Riess JW, Gandara DR, Frampton GM, Madison R, Peled N, Bufill JA, Dy GK, Ou SI, Stephens PJ, McPherson JD, et al: Diverse EGFR exon 20 insertions and co-occurring molecular alterations identified by comprehensive genomic profiling of NSCLC. J Thorac Oncol. 13:1560–1568. 2018.PubMed/NCBI View Article : Google Scholar

9 

Zhang F, Wang J, Ma M, Xu Y, Lu X and Wei S: Genomic alteration profiles of lung cancer and their relationship to clinical features and prognosis value using individualized genetic testing. J Thorac Dis. 13:5007–5015. 2021.PubMed/NCBI View Article : Google Scholar

10 

Jirawatnotai S, Dalton S and Wattanapanitch M: Role of cyclins and cyclin-dependent kinases in pluripotent stem cells and their potential as a therapeutic target. Semin Cell Dev Biol. 107:63–71. 2020.PubMed/NCBI View Article : Google Scholar

11 

Gong K, Zhou H, Liu H, Xie T, Luo Y, Guo H, Chen J, Tan Z, Yang Y and Xie L: Identification and integrate analysis of key biomarkers for diagnosis and prognosis of non-small cell lung cancer based on bioinformatics analysis. Technol Cancer Res Treat. 20(15330338211060202)2021.PubMed/NCBI View Article : Google Scholar

12 

Thoma OM, Neurath MF and Waldner MJ: Cyclin-dependent kinase inhibitors and their therapeutic potential in colorectal cancer treatment. Front Pharmacol. 12(757120)2021.PubMed/NCBI View Article : Google Scholar

13 

Susanti NMP and Tjahjono DH: Cyclin-dependent kinase 4 and 6 inhibitors in cell cycle dysregulation for breast cancer treatment. Molecules. 26(4462)2021.PubMed/NCBI View Article : Google Scholar

14 

Hou J, Aerts J, den Hamer B, van Ijcken W, den Bakker M, Riegman P, van der Leest C, van der Spek P, Foekens JA, Hoogsteden HC, et al: Gene expression-based classification of non-small cell lung carcinomas and survival prediction. PLoS One. 5(e10312)2010.PubMed/NCBI View Article : Google Scholar

15 

Quek K, Li J, Estecio M, Zhang J, Fujimoto J, Roarty E, Little L, Chow CW, Song X, Behrens C, et al: DNA methylation intratumor heterogeneity in localized lung adenocarcinomas. Oncotarget. 8:21994–22002. 2017.PubMed/NCBI View Article : Google Scholar

16 

Zhang Y, Foreman O, Wigle DA, Kosari F, Vasmatzis G, Salisbury JL, van Deursen J and Galardy PJ: USP44 regulates centrosome positioning to prevent aneuploidy and suppress tumorigenesis. J Clin Invest. 122:4362–4374. 2012.PubMed/NCBI View Article : Google Scholar

17 

Gautier L, Cope L, Bolstad BM and Irizarry RA: Affy-analysis of Affymetrix GeneChip data at the probe level. Bioinformatics. 20:307–315. 2004.PubMed/NCBI View Article : Google Scholar

18 

Ritchie ME, Phipson B, Wu D, Hu Y, Law CW, Shi W and Smyth GK: limma powers differential expression analyses for RNA-sequencing and microarray studies. Nucleic Acids Res. 43(e47)2015.PubMed/NCBI View Article : Google Scholar

19 

Kolde R, Laur S, Adler P and Vilo J: Robust rank aggregation for gene list integration and meta-analysis. Bioinformatics. 28:573–580. 2012.PubMed/NCBI View Article : Google Scholar

20 

Yan S, Wang W, Gao G, Cheng M, Wang X, Wang Z, Ma X, Chai C and Xu D: Key genes and functional coexpression modules involved in the pathogenesis of systemic lupus erythematosus. J Cell Physiol. 233:8815–8825. 2018.PubMed/NCBI View Article : Google Scholar

21 

Sherman BT, Hao M, Qiu J, Jiao X, Baseler MW, Lane HC, Imamichi T and Chang W: DAVID: A web server for functional enrichment analysis and functional annotation of gene lists (2021 update). Nucleic Acids Res. 50 (W1):W216–W221. 2022.PubMed/NCBI View Article : Google Scholar : (Epub ahead of print).

22 

Yu G, Wang LG, Han Y and He QY: clusterProfiler: An R package for comparing biological themes among gene clusters. OMICS. 16:284–287. 2012.PubMed/NCBI View Article : Google Scholar

23 

Szklarczyk D, Morris JH, Cook H, Kuhn M, Wyder S, Simonovic M, Santos A, Doncheva NT, Roth A, Bork P, et al: The STRING database in 2017: Quality-controlled protein-protein association networks, made broadly accessible. Nucleic Acids Res. 45 (D1):D362–D368. 2017.PubMed/NCBI View Article : Google Scholar

24 

Shannon P, Markiel A, Ozier O, Baliga NS, Wang JT, Ramage D, Amin N, Schwikowski B and Ideker T: Cytoscape: A software environment for integrated models of biomolecular interaction networks. Genome Res. 13:2498–2504. 2003.PubMed/NCBI View Article : Google Scholar

25 

Bader GD and Hogue CW: An automated method for finding molecular complexes in large protein interaction networks. BMC Bioinformatics. 4(2)2003.PubMed/NCBI View Article : Google Scholar

26 

Assenov Y, Ramírez F, Schelhorn SE, Lengauer T and Albrecht M: Computing topological parameters of biological networks. Bioinformatics. 24:282–284. 2008.PubMed/NCBI View Article : Google Scholar

27 

Tang Z, Li C, Kang B, Gao G, Li C and Zhang Z: GEPIA: A web server for cancer and normal gene expression profiling and interactive analyses. Nucleic Acids Res. 45 (W1):W98–W102. 2017.PubMed/NCBI View Article : Google Scholar

28 

Rouillard AD, Gundersen GW, Fernandez NF, Wang Z, Monteiro CD, McDermott MG and Ma'ayan A: The harmonizome: A collection of processed datasets gathered to serve and mine knowledge about genes and proteins. Database (Oxford). 2016(baw100)2016.PubMed/NCBI View Article : Google Scholar

29 

Chandrashekar DS, Bashel B, Balasubramanya SAH, Creighton CJ, Ponce-Rodriguez I, Chakravarthi BVSK and Varambally S: UALCAN: A Portal for facilitating tumor subgroup gene expression and survival analyses. Neoplasia. 19:649–658. 2017.PubMed/NCBI View Article : Google Scholar

30 

Livak KJ and Schmittgen TD: Analysis of relative gene expression data using real-time quantitative PCR and the 2(-Delta Delta C(T)) method. Methods. 25:402–408. 2001.PubMed/NCBI View Article : Google Scholar

31 

Landi MT, Dracheva T, Rotunno M, Figueroa JD, Liu H, Dasgupta A, Mann FE, Fukuoka J, Hames M, Bergen AW, et al: Gene expression signature of cigarette smoking and its role in lung adenocarcinoma development and survival. PLoS One. 3(e1651)2008.PubMed/NCBI View Article : Google Scholar

32 

Girard L, Rodriguez-Canales J, Behrens C, Thompson DM, Botros IW, Tang H, Xie Y, Rekhtman N, Travis WD, Wistuba II, et al: An expression signature as an aid to the histologic classification of non-small cell lung cancer. Clin Cancer Res. 22:4880–4889. 2016.PubMed/NCBI View Article : Google Scholar

33 

Venables WN and Ripley BD: Modern applied statistics with S. 4th edition. Statistics and Computing, 2002.

34 

Dobson AJ: An introduction to generalized linear models, second edition. Chapman & Hall/crc, 2001.

35 

Harrell FE Jr: Regression modeling strategies: With applications to linear models, logistic regression, and survival analysis. Springer, 2010.

36 

Robin X, Turck N, Hainard A, Tiberti N, Lisacek F, Sanchez JC and Müller M: pROC: An open-source package for R and S+ to analyze and compare ROC curves. BMC Bioinformatics. 12(77)2011.PubMed/NCBI View Article : Google Scholar

37 

Eichhorn JM, Kothari A and Chambers TC: Cyclin B1 overexpression induces cell death independent of mitotic arrest. PLoS One. 9(e113283)2014.PubMed/NCBI View Article : Google Scholar

38 

Gavet O and Pines J: Progressive activation of CyclinB1-Cdk1 coordinates entry to mitosis. Dev Cell. 18:533–543. 2010.PubMed/NCBI View Article : Google Scholar

39 

Chang CC, Hung CM, Yang YR, Lee MJ and Hsu YC: Sulforaphane induced cell cycle arrest in the G2/M phase via the blockade of cyclin B1/CDC2 in human ovarian cancer cells. J Ovarian Res. 6(41)2013.PubMed/NCBI View Article : Google Scholar

40 

Chu R, Terrano DC and Chambers TC: Cdk1/cyclin B plays a key role in mitotic arrest-induced apoptosis by phosphorylation of Mcl-1, promoting its degradation and freeing Bak from sequestration. Biochem Pharmacol. 83:199–206. 2012.PubMed/NCBI View Article : Google Scholar

41 

Ye C, Wang J, Wu P, Li X and Chai Y: Prognostic role of cyclin B1 in solid tumors: A meta-analysis. Oncotarget. 8:2224–2232. 2017.PubMed/NCBI View Article : Google Scholar

42 

Zhao P, Zhang P, Hu W, Wang H, Yu G, Wang Z, Li C, Bai J and Zhang Y: Upregulation of cyclin B1 plays potential roles in the invasiveness of pituitary adenomas. J Clin Neurosci. 43:267–273. 2017.PubMed/NCBI View Article : Google Scholar

43 

Chen EB, Qin X, Peng K, Li Q, Tang C, Wei YC, Yu S, Gan L and Liu TS: HnRNPR-CCNB1/CENPF axis contributes to gastric cancer proliferation and metastasis. Aging (Albany NY). 11:7473–4791. 2019.PubMed/NCBI View Article : Google Scholar

44 

Zhang H, Zhang X, Li X, Meng WB, Bai ZT, Rui SZ, Wang ZF, Zhou WC and Jin XD: Effect of CCNB1 silencing on cell cycle, senescence, and apoptosis through the p53 signaling pathway in pancreatic cancer. J Cell Physiol. 234:619–631. 2018.PubMed/NCBI View Article : Google Scholar

45 

Sarafan-Vasseur N, Lamy A, Bourguignon J, Le Pessot F, Hieter P, Sesboüé R, Bastard C, Frébourg T and Flaman JM: Overexpression of B-type cyclins alters chromosomal segregation. Oncogene. 21:2051–2057. 2002.PubMed/NCBI View Article : Google Scholar

46 

Qian X, Song X, He Y, Yang Z, Sun T, Wang J, Zhu G, Xing W and You C: CCNB2 overexpression is a poor prognostic biomarker in Chinese NSCLC patients. Biomed Pharmacother. 74:222–227. 2015.PubMed/NCBI View Article : Google Scholar

47 

Lei CY, Wang W, Zhu YT, Fang WY and Tan WL: The decrease of cyclin B2 expression inhibits invasion and metastasis of bladder cancer. Urol Oncol. 34:237.e1–e10. 2016.PubMed/NCBI View Article : Google Scholar

48 

Li R, Jiang X, Zhang Y, Wang S, Chen X, Yu X, Ma J and Huang X: Cyclin B2 overexpression in human hepatocellular carcinoma is associated with poor prognosis. Arch Med Res. 50:10–17. 2019.PubMed/NCBI View Article : Google Scholar

49 

Wang X, Xiao H, Wu D, Zhang D and Zhang Z: miR-335-5p regulates cell cycle and metastasis in lung adenocarcinoma by targeting CCNB2. Onco Targets Ther. 13:6255–6263. 2020.PubMed/NCBI View Article : Google Scholar

50 

Lees EM and Harlow E: Sequences within the conserved cyclin box of human cyclin A are sufficient for binding to and activation of cdc2 kinase. Mol Cell Biol. 13:1194–1201. 1993.PubMed/NCBI View Article : Google Scholar

51 

Jiang P, Zhang M, Gui L and Zhang K: Expression patterns and prognostic values of the cyclin-dependent kinase 1 and cyclin A2 gene cluster in pancreatic adenocarcinoma. J Int Med Res. 48(300060520930113)2020.PubMed/NCBI View Article : Google Scholar

52 

Brcic L, Heidinger M, Sever AZ, Zacharias M, Jakopovic M, Fediuk M, Maier A, Quehenberger F, Seiwerth S and Popper H: Prognostic value of cyclin A2 and B1 expression in lung carcinoids. Pathology. 51:481–486. 2019.PubMed/NCBI View Article : Google Scholar

53 

Ko E, Kim Y, Cho EY, Han J, Shim YM, Park J and Kim DH: Synergistic effect of Bcl-2 and cyclin A2 on adverse recurrence-free survival in stage I non-small cell lung cancer. Ann Surg Oncol. 20:1005–1012. 2013.PubMed/NCBI View Article : Google Scholar

54 

Li Z, Zhang Y, Zhou Y, Wang F, Yin C, Ding L and Zhang S: Tanshinone IIA suppresses the progression of lung adenocarcinoma through regulating CCNA2-CDK2 complex and AURKA/PLK1 pathway. Sci Rep. 11(23681)2021.PubMed/NCBI View Article : Google Scholar

55 

Wang Y, Zhong Q, Li Z, Lin Z, Chen H and Wang P: Integrated profiling identifies CCNA2 as a potential biomarker of immunotherapy in breast cancer. Onco Targets Ther. 14:2433–2448. 2021.PubMed/NCBI View Article : Google Scholar

56 

Lee Y, Lee CE, Oh S, Kim H, Lee J, Kim SB and Kim HS: Pharmacogenomic analysis reveals CCNA2 as a predictive biomarker of sensitivity to polo-like kinase I inhibitor in gastric cancer. Cancers (Basel). 12(1418)2020.PubMed/NCBI View Article : Google Scholar

57 

Priller M, Pöschl J, Abrão L, von Bueren AO, Cho YJ, Rutkowski S, Kretzschmar HA and Schüller U: Expression of FoxM1 is required for the proliferation of medulloblastoma cells and indicates worse survival of patients. Clin Cancer Res. 17:6791–6801. 2011.PubMed/NCBI View Article : Google Scholar

58 

Liu B, Su F, Lin R, Teng H and Ju Y: Overexpression of forkhead box M1 is associated poor survival in patients with nonsmall cell lung cancer. J Cancer Res Ther. 14 (Suppl):S1121–S1123. 2018.PubMed/NCBI View Article : Google Scholar

59 

Liang SK, Hsu CC, Song HL, Huang YC, Kuo CW, Yao X, Li CC, Yang HC, Hung YL, Chao SY, et al: FOXM1 is required for small cell lung cancer tumorigenesis and associated with poor clinical prognosis. Oncogene. 40:4847–4858. 2021.PubMed/NCBI View Article : Google Scholar

60 

Yi L, Wang H, Li W, Ye K, Xiong W, Yu H and Jin X: The FOXM1/RNF26/p57 axis regulates the cell cycle to promote the aggressiveness of bladder cancer. Cell Death Dis. 12(944)2021.PubMed/NCBI View Article : Google Scholar

61 

Chen X, Müller GA, Quaas M, Fischer M, Han N, Stutchbury B, Sharrocks AD and Engeland K: The forkhead transcription factor FOXM1 controls cell cycle-dependent gene expression through an atypical chromatin binding mechanism. Mol Cell Biol. 33:227–236. 2013.PubMed/NCBI View Article : Google Scholar

62 

Li S, Liu N, Piao J, Meng F and Li Y: CCNB1 expedites the progression of cervical squamous cell carcinoma via the regulation by FOXM1. Onco Targets Ther. 13:12383–12395. 2020.PubMed/NCBI View Article : Google Scholar

63 

Chai N, Xie HH, Yin JP, Sa KD, Guo Y, Wang M, Liu J, Zhang XF, Zhang X, Yin H, et al: FOXM1 promotes proliferation in human hepatocellular carcinoma cells by transcriptional activation of CCNB1. Biochem Biophys Res Commun. 500:924–929. 2018.PubMed/NCBI View Article : Google Scholar

64 

Li J, Zhou L, Liu Y, Yang L, Jiang D, Li K, Xie S, Wang X and Wang S: Comprehensive analysis of cyclin family gene expression in colon cancer. Front Oncol. 11(674394)2021.PubMed/NCBI View Article : Google Scholar

Related Articles

  • Abstract
  • View
  • Download
  • Twitter
Copy and paste a formatted citation
Spandidos Publications style
Yang X, Zhou Y, Ge H, Tian Z, Li P and Zhao X: Identification of a transcription factor‑cyclin family genes network in lung adenocarcinoma through bioinformatics analysis and validation through RT‑qPCR. Exp Ther Med 25: 63, 2023.
APA
Yang, X., Zhou, Y., Ge, H., Tian, Z., Li, P., & Zhao, X. (2023). Identification of a transcription factor‑cyclin family genes network in lung adenocarcinoma through bioinformatics analysis and validation through RT‑qPCR. Experimental and Therapeutic Medicine, 25, 63. https://doi.org/10.3892/etm.2022.11762
MLA
Yang, X., Zhou, Y., Ge, H., Tian, Z., Li, P., Zhao, X."Identification of a transcription factor‑cyclin family genes network in lung adenocarcinoma through bioinformatics analysis and validation through RT‑qPCR". Experimental and Therapeutic Medicine 25.1 (2023): 63.
Chicago
Yang, X., Zhou, Y., Ge, H., Tian, Z., Li, P., Zhao, X."Identification of a transcription factor‑cyclin family genes network in lung adenocarcinoma through bioinformatics analysis and validation through RT‑qPCR". Experimental and Therapeutic Medicine 25, no. 1 (2023): 63. https://doi.org/10.3892/etm.2022.11762
Copy and paste a formatted citation
x
Spandidos Publications style
Yang X, Zhou Y, Ge H, Tian Z, Li P and Zhao X: Identification of a transcription factor‑cyclin family genes network in lung adenocarcinoma through bioinformatics analysis and validation through RT‑qPCR. Exp Ther Med 25: 63, 2023.
APA
Yang, X., Zhou, Y., Ge, H., Tian, Z., Li, P., & Zhao, X. (2023). Identification of a transcription factor‑cyclin family genes network in lung adenocarcinoma through bioinformatics analysis and validation through RT‑qPCR. Experimental and Therapeutic Medicine, 25, 63. https://doi.org/10.3892/etm.2022.11762
MLA
Yang, X., Zhou, Y., Ge, H., Tian, Z., Li, P., Zhao, X."Identification of a transcription factor‑cyclin family genes network in lung adenocarcinoma through bioinformatics analysis and validation through RT‑qPCR". Experimental and Therapeutic Medicine 25.1 (2023): 63.
Chicago
Yang, X., Zhou, Y., Ge, H., Tian, Z., Li, P., Zhao, X."Identification of a transcription factor‑cyclin family genes network in lung adenocarcinoma through bioinformatics analysis and validation through RT‑qPCR". Experimental and Therapeutic Medicine 25, no. 1 (2023): 63. https://doi.org/10.3892/etm.2022.11762
Follow us
  • Twitter
  • LinkedIn
  • Facebook
About
  • Spandidos Publications
  • Careers
  • Cookie Policy
  • Privacy Policy
How can we help?
  • Help
  • Live Chat
  • Contact
  • Email to our Support Team