Spandidos Publications Logo
  • About
    • About Spandidos
    • Aims and Scopes
    • Abstracting and Indexing
    • Editorial Policies
    • Reprints and Permissions
    • Job Opportunities
    • Terms and Conditions
    • Contact
  • Journals
    • All Journals
    • Oncology Letters
      • Oncology Letters
      • Information for Authors
      • Editorial Policies
      • Editorial Board
      • Aims and Scope
      • Abstracting and Indexing
      • Bibliographic Information
      • Archive
    • International Journal of Oncology
      • International Journal of Oncology
      • Information for Authors
      • Editorial Policies
      • Editorial Board
      • Aims and Scope
      • Abstracting and Indexing
      • Bibliographic Information
      • Archive
    • Molecular and Clinical Oncology
      • Molecular and Clinical Oncology
      • Information for Authors
      • Editorial Policies
      • Editorial Board
      • Aims and Scope
      • Abstracting and Indexing
      • Bibliographic Information
      • Archive
    • Experimental and Therapeutic Medicine
      • Experimental and Therapeutic Medicine
      • Information for Authors
      • Editorial Policies
      • Editorial Board
      • Aims and Scope
      • Abstracting and Indexing
      • Bibliographic Information
      • Archive
    • International Journal of Molecular Medicine
      • International Journal of Molecular Medicine
      • Information for Authors
      • Editorial Policies
      • Editorial Board
      • Aims and Scope
      • Abstracting and Indexing
      • Bibliographic Information
      • Archive
    • Biomedical Reports
      • Biomedical Reports
      • Information for Authors
      • Editorial Policies
      • Editorial Board
      • Aims and Scope
      • Abstracting and Indexing
      • Bibliographic Information
      • Archive
    • Oncology Reports
      • Oncology Reports
      • Information for Authors
      • Editorial Policies
      • Editorial Board
      • Aims and Scope
      • Abstracting and Indexing
      • Bibliographic Information
      • Archive
    • Molecular Medicine Reports
      • Molecular Medicine Reports
      • Information for Authors
      • Editorial Policies
      • Editorial Board
      • Aims and Scope
      • Abstracting and Indexing
      • Bibliographic Information
      • Archive
    • World Academy of Sciences Journal
      • World Academy of Sciences Journal
      • Information for Authors
      • Editorial Policies
      • Editorial Board
      • Aims and Scope
      • Abstracting and Indexing
      • Bibliographic Information
      • Archive
    • International Journal of Functional Nutrition
      • International Journal of Functional Nutrition
      • Information for Authors
      • Editorial Policies
      • Editorial Board
      • Aims and Scope
      • Abstracting and Indexing
      • Bibliographic Information
      • Archive
    • International Journal of Epigenetics
      • International Journal of Epigenetics
      • Information for Authors
      • Editorial Policies
      • Editorial Board
      • Aims and Scope
      • Abstracting and Indexing
      • Bibliographic Information
      • Archive
    • Medicine International
      • Medicine International
      • Information for Authors
      • Editorial Policies
      • Editorial Board
      • Aims and Scope
      • Abstracting and Indexing
      • Bibliographic Information
      • Archive
  • Articles
  • Information
    • Information for Authors
    • Information for Reviewers
    • Information for Librarians
    • Information for Advertisers
    • Conferences
  • Language Editing
Spandidos Publications Logo
  • About
    • About Spandidos
    • Aims and Scopes
    • Abstracting and Indexing
    • Editorial Policies
    • Reprints and Permissions
    • Job Opportunities
    • Terms and Conditions
    • Contact
  • Journals
    • All Journals
    • Biomedical Reports
      • Information for Authors
      • Editorial Policies
      • Editorial Board
      • Aims and Scope
      • Abstracting and Indexing
      • Bibliographic Information
      • Archive
    • Experimental and Therapeutic Medicine
      • Information for Authors
      • Editorial Policies
      • Editorial Board
      • Aims and Scope
      • Abstracting and Indexing
      • Bibliographic Information
      • Archive
    • International Journal of Epigenetics
      • Information for Authors
      • Editorial Policies
      • Editorial Board
      • Aims and Scope
      • Abstracting and Indexing
      • Bibliographic Information
      • Archive
    • International Journal of Functional Nutrition
      • Information for Authors
      • Editorial Policies
      • Editorial Board
      • Aims and Scope
      • Abstracting and Indexing
      • Bibliographic Information
      • Archive
    • International Journal of Molecular Medicine
      • Information for Authors
      • Editorial Policies
      • Editorial Board
      • Aims and Scope
      • Abstracting and Indexing
      • Bibliographic Information
      • Archive
    • International Journal of Oncology
      • Information for Authors
      • Editorial Policies
      • Editorial Board
      • Aims and Scope
      • Abstracting and Indexing
      • Bibliographic Information
      • Archive
    • Medicine International
      • Information for Authors
      • Editorial Policies
      • Editorial Board
      • Aims and Scope
      • Abstracting and Indexing
      • Bibliographic Information
      • Archive
    • Molecular and Clinical Oncology
      • Information for Authors
      • Editorial Policies
      • Editorial Board
      • Aims and Scope
      • Abstracting and Indexing
      • Bibliographic Information
      • Archive
    • Molecular Medicine Reports
      • Information for Authors
      • Editorial Policies
      • Editorial Board
      • Aims and Scope
      • Abstracting and Indexing
      • Bibliographic Information
      • Archive
    • Oncology Letters
      • Information for Authors
      • Editorial Policies
      • Editorial Board
      • Aims and Scope
      • Abstracting and Indexing
      • Bibliographic Information
      • Archive
    • Oncology Reports
      • Information for Authors
      • Editorial Policies
      • Editorial Board
      • Aims and Scope
      • Abstracting and Indexing
      • Bibliographic Information
      • Archive
    • World Academy of Sciences Journal
      • Information for Authors
      • Editorial Policies
      • Editorial Board
      • Aims and Scope
      • Abstracting and Indexing
      • Bibliographic Information
      • Archive
  • Articles
  • Information
    • For Authors
    • For Reviewers
    • For Librarians
    • For Advertisers
    • Conferences
  • Language Editing
Login Register Submit
  • This site uses cookies
  • You can change your cookie settings at any time by following the instructions in our Cookie Policy. To find out more, you may read our Privacy Policy.

    I agree
Search articles by DOI, keyword, author or affiliation
Search
Advanced Search
presentation
Experimental and Therapeutic Medicine
Join Editorial Board Propose a Special Issue
Print ISSN: 1792-0981 Online ISSN: 1792-1015
Journal Cover
February-2023 Volume 25 Issue 2

Full Size Image

Sign up for eToc alerts
Recommend to Library

Journals

International Journal of Molecular Medicine

International Journal of Molecular Medicine

International Journal of Molecular Medicine is an international journal devoted to molecular mechanisms of human disease.

International Journal of Oncology

International Journal of Oncology

International Journal of Oncology is an international journal devoted to oncology research and cancer treatment.

Molecular Medicine Reports

Molecular Medicine Reports

Covers molecular medicine topics such as pharmacology, pathology, genetics, neuroscience, infectious diseases, molecular cardiology, and molecular surgery.

Oncology Reports

Oncology Reports

Oncology Reports is an international journal devoted to fundamental and applied research in Oncology.

Experimental and Therapeutic Medicine

Experimental and Therapeutic Medicine

Experimental and Therapeutic Medicine is an international journal devoted to laboratory and clinical medicine.

Oncology Letters

Oncology Letters

Oncology Letters is an international journal devoted to Experimental and Clinical Oncology.

Biomedical Reports

Biomedical Reports

Explores a wide range of biological and medical fields, including pharmacology, genetics, microbiology, neuroscience, and molecular cardiology.

Molecular and Clinical Oncology

Molecular and Clinical Oncology

International journal addressing all aspects of oncology research, from tumorigenesis and oncogenes to chemotherapy and metastasis.

World Academy of Sciences Journal

World Academy of Sciences Journal

Multidisciplinary open-access journal spanning biochemistry, genetics, neuroscience, environmental health, and synthetic biology.

International Journal of Functional Nutrition

International Journal of Functional Nutrition

Open-access journal combining biochemistry, pharmacology, immunology, and genetics to advance health through functional nutrition.

International Journal of Epigenetics

International Journal of Epigenetics

Publishes open-access research on using epigenetics to advance understanding and treatment of human disease.

Medicine International

Medicine International

An International Open Access Journal Devoted to General Medicine.

Journal Cover
February-2023 Volume 25 Issue 2

Full Size Image

Sign up for eToc alerts
Recommend to Library

  • Article
  • Citations
    • Cite This Article
    • Download Citation
    • Create Citation Alert
    • Remove Citation Alert
    • Cited By
  • Similar Articles
    • Related Articles (in Spandidos Publications)
    • Similar Articles (Google Scholar)
    • Similar Articles (PubMed)
  • Download PDF
  • Download XML
  • View XML
Article Open Access

MicroRNA‑143‑3p levels are reduced in the peripheral blood of patients with gestational diabetes mellitus and influences pancreatic β‑cell function and viability

  • Authors:
    • Cairu Liu
    • Haiqin Feng
    • Lina Zhang
    • Yiran Guo
    • Jinjin Ma
    • Liping Yang
  • View Affiliations / Copyright

    Affiliations: Department of Gynecology, Handan Central Hospital, Handan, Hebei 056000, P.R. China, Department of Teaching, Handan Central Hospital, Handan, Hebei 056000, P.R. China
    Copyright: © Liu et al. This is an open access article distributed under the terms of Creative Commons Attribution License.
  • Article Number: 81
    |
    Published online on: December 30, 2022
       https://doi.org/10.3892/etm.2022.11780
  • Expand metrics +
Metrics: Total Views: 0 (Spandidos Publications: | PMC Statistics: )
Metrics: Total PDF Downloads: 0 (Spandidos Publications: | PMC Statistics: )
Cited By (CrossRef): 0 citations Loading Articles...

This article is mentioned in:



Abstract

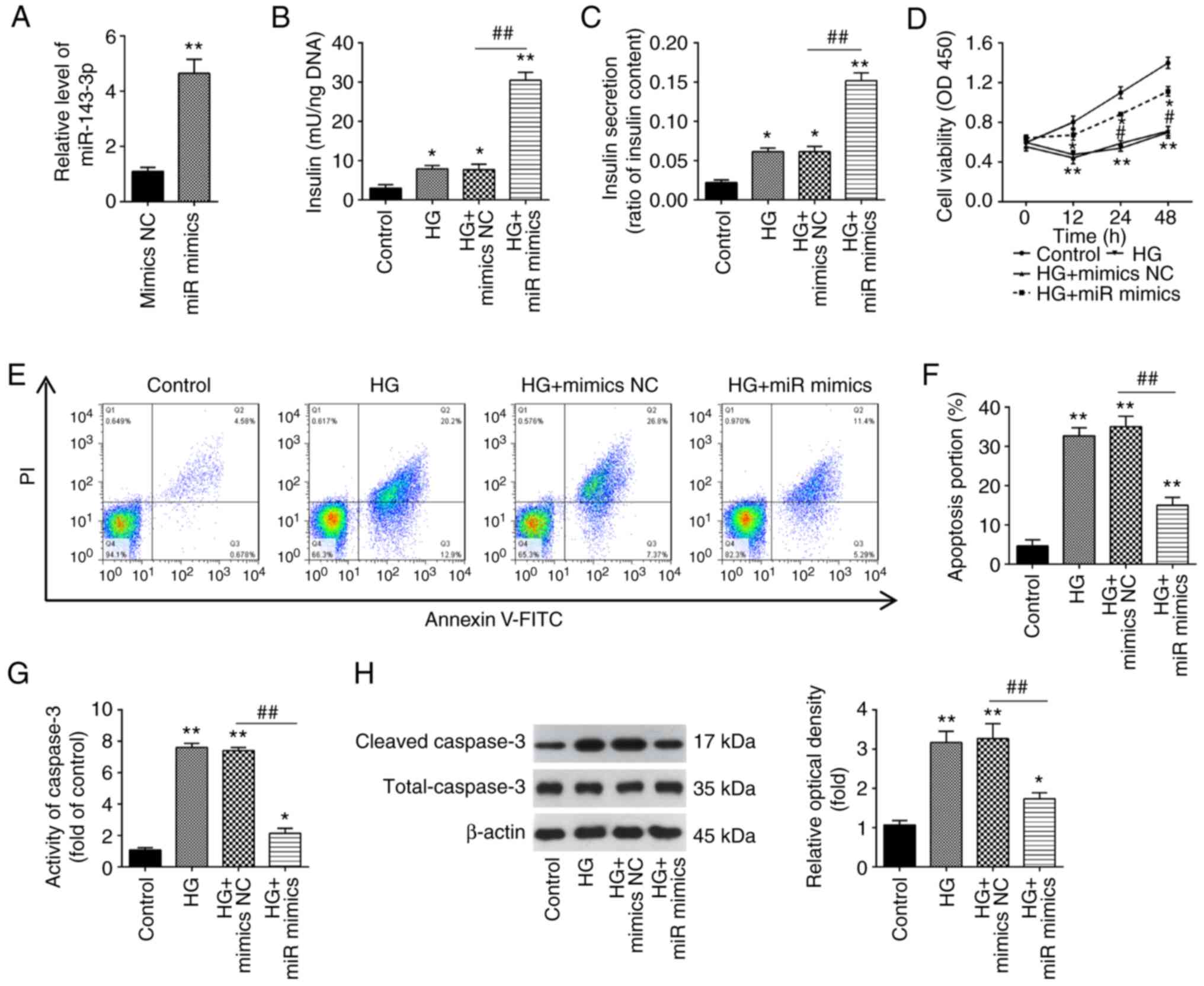
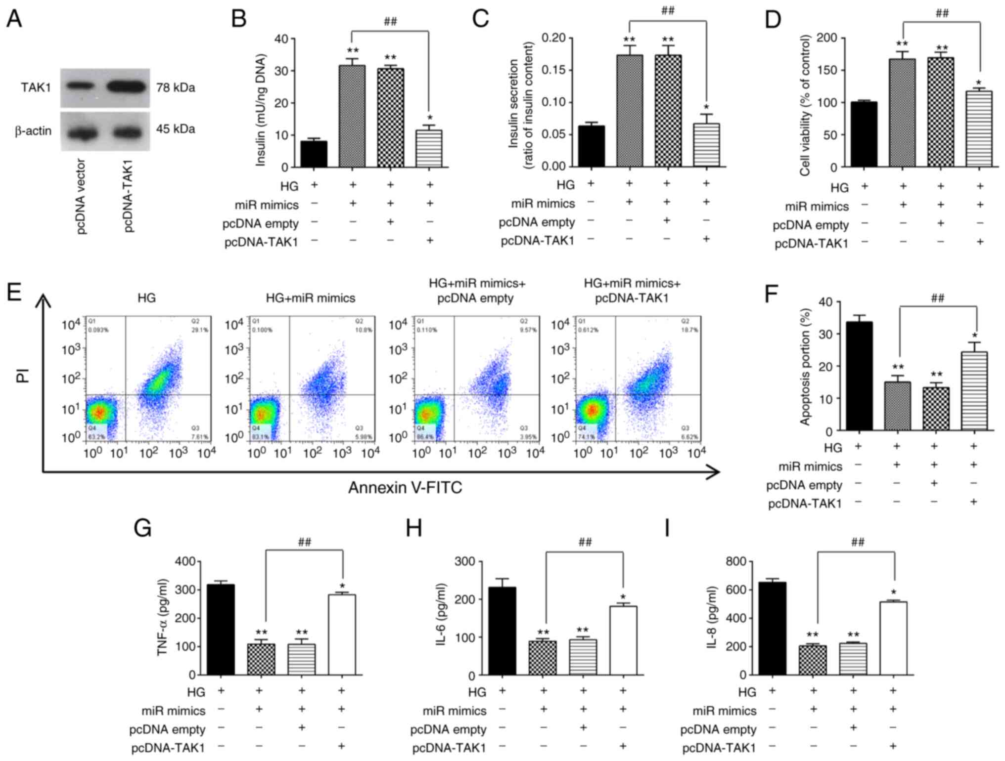
Pancreatic β‑cell dysfunction has been demonstrated to mediate key roles in the pathogenesis of gestational diabetes mellitus (GDM). Accumulating evidence has supported the functional involvement of microRNAs (miRNAs) in various types of diabetes, including GDM. However, the detailed biological effect of miRNAs in pancreatic β‑cell dysfunction remains poorly understood. In the present study, microarray data of miRNAs in the blood plasma of patients with GDM were retrieved from the Gene Expression Omnibus dataset under the accession number GSE98043. Reverse transcription‑quantitative PCR (RT‑qPCR) was performed to measure the expression levels of miR‑143‑3p in the blood plasma isolated from 30 female patients with GDM women and 30 healthy female individuals. Subsequently, murine pancreatic β‑cell line, MIN6 cells were treated with high glucose (HG) to construct in vitro cell models of GDM. miR‑143‑3p in HG‑treated MIN6 cells was overexpressed or knocked down using miR‑143‑3p mimics and miR‑143‑3p inhibitor. Cell viability, insulin secretion and proinflammatory cytokine production were examined using CCK‑8 and ELISA, respectively Cell apoptosis was measured by flow cytometry assay. The protein expression levels of proteins involved in the TAK1/NF‑κB pathway were also assessed using western blot. The levels of miR‑143‑3p were found to be markedly lower in samples from patients with GDM, which were in turn negatively correlated with blood glucose levels. Overexpression of miR‑143‑3p in MIN6 cells significantly reversed HG‑induced cell apoptosis and impairments in cell viability and insulin secretion. In addition, miR‑143‑3p overexpression attenuated HG‑induced proinflammatory cytokine production by MIN6 cells. Subsequently, TGFβ‑activated kinase 1 (TAK1), an upstream regulator of the NF‑κB pathway, was found to be a direct target of miR‑143‑3p in pancreatic β cells through luciferase assays and western blot. Overexpression of TAK1 was revealed to abolish the curative effects of miR‑143‑3p on insulin secretion, cell viability and inflammatory response in HG‑treated MIN6 cells. In addition, miR‑143‑3p could inactivate the NF‑κB pathway by inhibiting TAK1 expression. Collectively, these results suggest that miR‑143‑3p levels are downregulated in the peripheral blood of patients with GDM. Therefore, miR‑143‑3p overexpression may serve as a method for preventing pancreatic β cell dysfunction by inhibiting the TAK1/NF‑κB pathway.
View Figures

Figure 1

Figure 2

Figure 3

Figure 4

Figure 5

Figure 6

View References

1 

Boulton A: Strengthening the international diabetes federation (IDF). Diabetes Res Clin Pract. 160(108029)2020.PubMed/NCBI View Article : Google Scholar

2 

Zhu WW, Yang HX, Wang C, Su RN, Feng H and Kapur A: High prevalence of gestational diabetes mellitus in beijing: Effect of maternal birth weight and other risk factors. Chin Medical J (Engl). 130:1019–1025. 2017.PubMed/NCBI View Article : Google Scholar

3 

Bellamy L, Casas JP, Hingorani AD and Williams D: Type 2 diabetes mellitus after gestational diabetes: A systematic review and meta-analysis. Lancet. 373:1773–1779. 2009.PubMed/NCBI View Article : Google Scholar

4 

Alejandro EU, Mamerto TP, Chung G, Villavieja A, Gaus NL, Morgan E and Pineda-Cortel MRB: Gestational diabetes mellitus: A harbinger of the vicious cycle of diabetes. Int J Mol Sci. 21(5003)2020.PubMed/NCBI View Article : Google Scholar

5 

Diagnostic criteria and classification of hyperglycaemia first detected in pregnancy: A World Health Organization Guideline. Diabetes Res Clin Pract. 103:341–363. 2014.PubMed/NCBI View Article : Google Scholar

6 

Samuel VT and Shulman GI: The pathogenesis of insulin resistance: Integrating signaling pathways and substrate flux. J Clin Invest. 126:12–22. 2016.PubMed/NCBI View Article : Google Scholar

7 

Ebner M, Lucic I, Leonard TA and Yudushkin I: PI(3,4,5)P3 Engagement restricts Akt activity to cellular membranes. Mol Cell. 65:416–431.e6. 2017.PubMed/NCBI View Article : Google Scholar

8 

Ashcroft FM and Rorsman P: Diabetes mellitus and the β cell: The last ten years. Cell. 148:1160–1171. 2012.PubMed/NCBI View Article : Google Scholar

9 

Prieto D, Contreras C and Sanchez A: Endothelial dysfunction, obesity and insulin resistance. Curr Vasc Pharmacol. 12:412–426. 2014.PubMed/NCBI View Article : Google Scholar

10 

McGarry JD and Dobbins RL: Fatty acids, lipotoxicity and insulin secretion. Diabetologia. 42:128–138. 1999.PubMed/NCBI View Article : Google Scholar

11 

Donath MY, Schumann DM, Faulenbach M, Ellingsgaard H, Perren A and Ehses JA: Islet inflammation in type 2 diabetes: From metabolic stress to therapy. Diabetes Care. 31 (Suppl 2):S161–S164. 2008.PubMed/NCBI View Article : Google Scholar

12 

Weir GC, Marselli L, Marchetti P, Katsuta H, Jung MH and Bonner-Weir S: Towards better understanding of the contributions of overwork and glucotoxicity to the beta-cell inadequacy of type 2 diabetes. Diabetes Obes Metab. 11 (Suppl 4):S82–S90. 2009.PubMed/NCBI View Article : Google Scholar

13 

Busch AK, Cordery D, Denyer GS and Biden TJ: Expression profiling of palmitate- and oleate-regulated genes provides novel insights into the effects of chronic lipid exposure on pancreatic beta-cell function. Diabetes. 51:977–987. 2002.PubMed/NCBI View Article : Google Scholar

14 

Bartel DP: MicroRNAs: Target recognition and regulatory functions. Cell. 136:215–233. 2009.PubMed/NCBI View Article : Google Scholar

15 

Shukla GC, Singh J and Barik S: MicroRNAs: Processing, maturation, target recognition and regulatory functions. Mol Cell Pharmacol. 3:83–92. 2011.PubMed/NCBI

16 

Ma J, Wang J, Liu Y, Wang C, Duan D, Lu N, Wang K, Zhang L, Gu K, Chen S, et al: Comparisons of serum miRNA expression profiles in patients with diabetic retinopathy and type 2 diabetes mellitus. Clinics (Sao Paulo). 72:111–115. 2017.PubMed/NCBI View Article : Google Scholar

17 

Sebastiani G, Guarino E, Grieco GE, Formichi C, Poggi CD, Ceccarelli E and Dotta F: Circulating microRNA (miRNA) expression profiling in plasma of patients with gestational diabetes mellitus reveals upregulation of miRNA miR-330-3p. Front Endocrinol (Lausanne). 8(345)2017.PubMed/NCBI View Article : Google Scholar

18 

Zhao C, Dong J, Jiang T, Shi Z, Yu B, Zhu Y, Chen D, Xu J, Huo R, Dai J, et al: Early second-trimester serum miRNA profiling predicts gestational diabetes mellitus. PLoS One. 6(e23925)2011.PubMed/NCBI View Article : Google Scholar

19 

Collares CV, Evangelista AF, Xavier DJ, Rassi DM, Arns T, Foss-Freitas MC, Foss MC, Puthier D, Sakamoto-Hojo ET, Passos GA and Donadi EA: Identifying common and specific microRNAs expressed in peripheral blood mononuclear cell of type 1, type 2, and gestational diabetes mellitus patients. BMC Res Notes. 6(491)2013.PubMed/NCBI View Article : Google Scholar

20 

Du H, Yin Z, Zhao Y, Li H, Dai B, Fan J, He M, Nie X, Wang CY, Wang DW and Chen C: miR-320a induces pancreatic beta cells dysfunction in diabetes by inhibiting MafF. Mol Ther Nucleic Acids. 26:444–457. 2021.PubMed/NCBI View Article : Google Scholar

21 

Fan L, Shan A, Su Y, Cheng Y, Ji H, Yang Q, Lei Y, Liu B, Wang W, Ning G, et al: MiR-221/222 inhibit insulin production of pancreatic beta-cells in mice. Endocrinology. 161(bqz027)2020.PubMed/NCBI View Article : Google Scholar

22 

Wang P, Wang H, Li C, Zhang X, Xiu X, Teng P and Wang Z: Dysregulation of microRNA-657 influences inflammatory response via targeting interleukin-37 in gestational diabetes mellitus. J Cell Physiol. 234:7141–7148. 2019.PubMed/NCBI View Article : Google Scholar

23 

Wang P and Wang Z, Liu G, Jin C, Zhang Q, Man S and Wang Z: MiR-657 promotes macrophage polarization toward M1 by targeting FAM46C in gestational diabetes mellitus. Mediators Inflamma. 2019(4851214)2019.PubMed/NCBI View Article : Google Scholar

24 

Zheng Y, Wang Z, Tu Y, Shen H, Dai Z, Lin J and Zhou Z: miR-101a and miR-30b contribute to inflammatory cytokine-mediated beta-cell dysfunction. Lab Invest. 95:1387–1397. 2015.PubMed/NCBI View Article : Google Scholar

25 

Zhang H, Luan S, Xiao X, Lin L, Zhao X and Liu X: Silenced microRNA-222 suppresses inflammatory response in gestational diabetes mellitus mice by promoting CXCR4. Life Sci. 266(118850)2021.PubMed/NCBI View Article : Google Scholar

26 

Wang F, Li Z, Zhao M, Ye W, Wu H, Liao Q, Bu S and Zhang Y: Circulating miRNAs miR-574-5p and miR-3135b are potential metabolic regulators for serum lipids and blood glucose in gestational diabetes mellitus. Gynecol Endocrinol. 37:665–671. 2021.PubMed/NCBI View Article : Google Scholar

27 

Smyth GK: Linear models and empirical bayes methods for assessing differential expression in microarray experiments. Stat Appl Genet Mol Biol. 3(Article3)2004.PubMed/NCBI View Article : Google Scholar

28 

Weinert LS: International association of diabetes and pregnancy study groups recommendations on the diagnosis and classification of hyperglycemia in pregnancy: Comment to the international association of diabetes and pregnancy study groups consensus panel. Diabetes Care. 33(e97): author reply e98. 2010.PubMed/NCBI View Article : Google Scholar

29 

International Association of Diabetes and Pregnancy Study Groups Consensus Panel. Metzger BE, Gabbe SG, Persson B, Buchanan TA, Catalano PA, Damm P, Dyer AR, de Leiva A, Hod M, et al: International association of diabetes and pregnancy study groups recommendations on the diagnosis and classification of hyperglycemia in pregnancy. Diabetes Care. 33:676–682. 2010.PubMed/NCBI View Article : Google Scholar

30 

Zhao H and Tao S: MiRNA-221 protects islet beta cell function in gestational diabetes mellitus by targeting PAK1. Biochem Biophys Res Commun. 520:218–224. 2019.PubMed/NCBI View Article : Google Scholar

31 

Livak KJ and Schmittgen TD: Analysis of relative gene expression data using real-time quantitative PCR and the 2(-Delta Delta C(T)) method. Methods. 25:402–408. 2001.PubMed/NCBI View Article : Google Scholar

32 

Wen J, Han S, Cui M and Wang Y: [Retracted] long noncoding RNA MCM3APAS1 drives ovarian cancer progression via the microRNA1433p/TAK1 axis. Oncol Rep. 46(178)2021.PubMed/NCBI View Article : Google Scholar

33 

Wei L, Cao C, Ma X, Wang X, Wang M and Zhang P: Elevated serum and urine MiR-429 contributes to the progression of gestational diabetes mellitus. Clin Lab. 67:10.7754/Clin.Lab.2020.200909. 2021.PubMed/NCBI View Article : Google Scholar

34 

Wen J and Bai X: miR-520h Inhibits cell survival by targeting mTOR in gestational diabetes mellitus. Acta Biochim Pol. 68:65–70. 2021.PubMed/NCBI View Article : Google Scholar

35 

Muralimanoharan S, Maloyan A and Myatt L: Mitochondrial function and glucose metabolism in the placenta with gestational diabetes mellitus: Role of miR-143. Clin Sci (Lond). 130:931–941. 2016.PubMed/NCBI View Article : Google Scholar

36 

Zhang JT, Cai QY, Ji SS, Zhang HX, Wang YH, Yan HT and Yang XJ: Decreased miR-143 and increased miR-21 placental expression levels are associated with macrosomia. Mol Med Rep. 13:3273–3280. 2016.PubMed/NCBI View Article : Google Scholar

37 

Wang Y, Li H, Shi Y, Wang S, Xu Y, Li H and Liu D: miR-143-3p impacts on pulmonary inflammatory factors and cell apoptosis in mice with mycoplasmal pneumonia by regulating TLR4/MyD88/NF-kappaB pathway. Biosci Rep. 40(BSR20193419)2020.PubMed/NCBI View Article : Google Scholar

38 

Tu H, Chen D, Cai C, Du Q, Lin H, Pan T, Sheng L, Xu Y, Teng T, Tu J, et al: microRNA-143-3p attenuated development of hepatic fibrosis in autoimmune hepatitis through regulation of TAK1 phosphorylation. J Cell Mol Med. 24:1256–1267. 2020.PubMed/NCBI View Article : Google Scholar

39 

Hajifaraji M, Jahanjou F, Abbasalizadeh F, Aghamohammadzadeh N, Abbasi MM and Dolatkhah N: Effect of probiotic supplements in women with gestational diabetes mellitus on inflammation and oxidative stress biomarkers: A randomized clinical trial. Asia Pac J Clin Nutr. 27:581–591. 2018.PubMed/NCBI View Article : Google Scholar

40 

Sha H, Zeng H, Zhao J and Jin H: Mangiferin ameliorates gestational diabetes mellitus-induced placental oxidative stress, inflammation and endoplasmic reticulum stress and improves fetal outcomes in mice. Eur J Pharmacol. 859(172522)2019.PubMed/NCBI View Article : Google Scholar

41 

Zhang Y, Qu L, Ni H, Wang Y, Li L, Yang X, Wang X and Hou Y: Expression and function of lncRNA MALAT1 in gestational diabetes mellitus. Adv Clin Exp Med. 29:903–910. 2020.PubMed/NCBI View Article : Google Scholar

42 

Kuzmicki M, Telejko B, Wawrusiewicz-Kurylonek N, Lipinska D, Pliszka J, Wilk J, Zielinska A, Skibicka J, Szamatowicz J, Kretowski A and Gorska M: The expression of genes involved in NF-kappaB activation in peripheral blood mononuclear cells of patients with gestational diabetes. Eur J Endocrinol. 168:419–427. 2013.PubMed/NCBI View Article : Google Scholar

43 

Elliott HR, Sharp GC, Relton CL and Lawlor DA: Epigenetics and gestational diabetes: A review of epigenetic epidemiology studies and their use to explore epigenetic mediation and improve prediction. Diabetologia. 62:2171–2178. 2019.PubMed/NCBI View Article : Google Scholar

44 

Chen SH, Liu XN and Peng Y: MicroRNA-351 eases insulin resistance and liver gluconeogenesis via the PI3K/AKT pathway by inhibiting FLOT2 in mice of gestational diabetes mellitus. J Cell Mol Med. 23:5895–5906. 2019.PubMed/NCBI View Article : Google Scholar

45 

Pfeiffer S, Sanchez-Lechuga B, Donovan P, Halang L, Prehn JHM, Campos-Caro A, Byrne MM and López-Tinoco C: Circulating miR-330-3p in late pregnancy is associated with pregnancy outcomes among lean women with GDM. Sci Rep. 10(908)2020.PubMed/NCBI View Article : Google Scholar

46 

Fu S, Fu S, Ma X, Yang X and Ling J: miR8755p regulates IR and inflammation via targeting TXNRD1 in gestational diabetes rats. Mol Med Rep. 23(303)2021.PubMed/NCBI View Article : Google Scholar

47 

Hromadnikova I, Kotlabova K, Dvorakova L and Krofta L: Diabetes mellitus and cardiovascular risk assessment in mothers with a history of gestational diabetes mellitus based on postpartal expression profile of microRNAs associated with diabetes mellitus and cardiovascular and cerebrovascular diseases. Int J Mol Sci. 21(2437)2020.PubMed/NCBI View Article : Google Scholar

48 

Yu B, Zhao Y, Zhang H, Xie D, Nie W and Shi K: Inhibition of microRNA-143-3p attenuates myocardial hypertrophy by inhibiting inflammatory response. Cell Biol Int. 42:1584–1593. 2018.PubMed/NCBI View Article : Google Scholar

49 

Cai XJ, Huang LH, Zhu YK and Huang YJ: LncRNA OIP5AS1 aggravates house dust miteinduced inflammatory responses in human bronchial epithelial cells via the miR1433p/HMGB1 axis. Mol Med Rep. 22:4509–4518. 2020.PubMed/NCBI View Article : Google Scholar

50 

Lin X, Du Y, Lu W, Gui W, Sun S, Zhu Y, Wang G, Eserberg DT, Zheng F, Zhou J, et al: CircRNF111 protects against insulin resistance and lipid deposition via regulating miR-143-3p/IGF2R axis in metabolic syndrome. Front Cell Dev Biol. 9(663148)2021.PubMed/NCBI View Article : Google Scholar

51 

Ajibade AA, Wang HY and Wang RF: Cell type-specific function of TAK1 in innate immune signaling. Trends Immunol. 34:307–316. 2013.PubMed/NCBI View Article : Google Scholar

52 

Delaney JR and Mlodzik M: TGF-beta activated kinase-1: New insights into the diverse roles of TAK1 in development and immunity. Cell Cycle. 5:2852–2855. 2006.PubMed/NCBI View Article : Google Scholar

53 

Fan Y, Yu Y, Mao R, Zhang H and Yang J: TAK1 Lys-158 but not Lys-209 is required for IL-1beta-induced Lys63-linked TAK1 polyubiquitination and IKK/NF-κB activation. Cell Signal. 23:660–665. 2011.PubMed/NCBI View Article : Google Scholar

54 

Hayden MS and Ghosh S: Shared principles in NF-kappaB signaling. Cell. 132:344–362. 2008.PubMed/NCBI View Article : Google Scholar

55 

Karin M and Ben-Neriah Y: Phosphorylation meets ubiquitination: The control of NF-[kappa]B activity. Ann Rev Immunol. 18:621–663. 2000.PubMed/NCBI View Article : Google Scholar

56 

Lee JH, Lee JH and Rane SG: TGF-β signaling in pancreatic islet β cell development and function. Endocrinology. 162(bqaa233)2021.PubMed/NCBI View Article : Google Scholar

57 

Ardestani A and Maedler K: The hippo signaling pathway in pancreatic β-cells: Functions and regulations. Endocr Rev. 39:21–35. 2018.PubMed/NCBI View Article : Google Scholar

Related Articles

  • Abstract
  • View
  • Download
  • Twitter
Copy and paste a formatted citation
Spandidos Publications style
Liu C, Feng H, Zhang L, Guo Y, Ma J and Yang L: MicroRNA‑143‑3p levels are reduced in the peripheral blood of patients with gestational diabetes mellitus and influences pancreatic β‑cell function and viability. Exp Ther Med 25: 81, 2023.
APA
Liu, C., Feng, H., Zhang, L., Guo, Y., Ma, J., & Yang, L. (2023). MicroRNA‑143‑3p levels are reduced in the peripheral blood of patients with gestational diabetes mellitus and influences pancreatic β‑cell function and viability. Experimental and Therapeutic Medicine, 25, 81. https://doi.org/10.3892/etm.2022.11780
MLA
Liu, C., Feng, H., Zhang, L., Guo, Y., Ma, J., Yang, L."MicroRNA‑143‑3p levels are reduced in the peripheral blood of patients with gestational diabetes mellitus and influences pancreatic β‑cell function and viability". Experimental and Therapeutic Medicine 25.2 (2023): 81.
Chicago
Liu, C., Feng, H., Zhang, L., Guo, Y., Ma, J., Yang, L."MicroRNA‑143‑3p levels are reduced in the peripheral blood of patients with gestational diabetes mellitus and influences pancreatic β‑cell function and viability". Experimental and Therapeutic Medicine 25, no. 2 (2023): 81. https://doi.org/10.3892/etm.2022.11780
Copy and paste a formatted citation
x
Spandidos Publications style
Liu C, Feng H, Zhang L, Guo Y, Ma J and Yang L: MicroRNA‑143‑3p levels are reduced in the peripheral blood of patients with gestational diabetes mellitus and influences pancreatic β‑cell function and viability. Exp Ther Med 25: 81, 2023.
APA
Liu, C., Feng, H., Zhang, L., Guo, Y., Ma, J., & Yang, L. (2023). MicroRNA‑143‑3p levels are reduced in the peripheral blood of patients with gestational diabetes mellitus and influences pancreatic β‑cell function and viability. Experimental and Therapeutic Medicine, 25, 81. https://doi.org/10.3892/etm.2022.11780
MLA
Liu, C., Feng, H., Zhang, L., Guo, Y., Ma, J., Yang, L."MicroRNA‑143‑3p levels are reduced in the peripheral blood of patients with gestational diabetes mellitus and influences pancreatic β‑cell function and viability". Experimental and Therapeutic Medicine 25.2 (2023): 81.
Chicago
Liu, C., Feng, H., Zhang, L., Guo, Y., Ma, J., Yang, L."MicroRNA‑143‑3p levels are reduced in the peripheral blood of patients with gestational diabetes mellitus and influences pancreatic β‑cell function and viability". Experimental and Therapeutic Medicine 25, no. 2 (2023): 81. https://doi.org/10.3892/etm.2022.11780
Follow us
  • Twitter
  • LinkedIn
  • Facebook
About
  • Spandidos Publications
  • Careers
  • Cookie Policy
  • Privacy Policy
How can we help?
  • Help
  • Live Chat
  • Contact
  • Email to our Support Team