Spandidos Publications Logo
  • About
    • About Spandidos
    • Aims and Scopes
    • Abstracting and Indexing
    • Editorial Policies
    • Reprints and Permissions
    • Job Opportunities
    • Terms and Conditions
    • Contact
  • Journals
    • All Journals
    • Oncology Letters
      • Oncology Letters
      • Information for Authors
      • Editorial Policies
      • Editorial Board
      • Aims and Scope
      • Abstracting and Indexing
      • Bibliographic Information
      • Archive
    • International Journal of Oncology
      • International Journal of Oncology
      • Information for Authors
      • Editorial Policies
      • Editorial Board
      • Aims and Scope
      • Abstracting and Indexing
      • Bibliographic Information
      • Archive
    • Molecular and Clinical Oncology
      • Molecular and Clinical Oncology
      • Information for Authors
      • Editorial Policies
      • Editorial Board
      • Aims and Scope
      • Abstracting and Indexing
      • Bibliographic Information
      • Archive
    • Experimental and Therapeutic Medicine
      • Experimental and Therapeutic Medicine
      • Information for Authors
      • Editorial Policies
      • Editorial Board
      • Aims and Scope
      • Abstracting and Indexing
      • Bibliographic Information
      • Archive
    • International Journal of Molecular Medicine
      • International Journal of Molecular Medicine
      • Information for Authors
      • Editorial Policies
      • Editorial Board
      • Aims and Scope
      • Abstracting and Indexing
      • Bibliographic Information
      • Archive
    • Biomedical Reports
      • Biomedical Reports
      • Information for Authors
      • Editorial Policies
      • Editorial Board
      • Aims and Scope
      • Abstracting and Indexing
      • Bibliographic Information
      • Archive
    • Oncology Reports
      • Oncology Reports
      • Information for Authors
      • Editorial Policies
      • Editorial Board
      • Aims and Scope
      • Abstracting and Indexing
      • Bibliographic Information
      • Archive
    • Molecular Medicine Reports
      • Molecular Medicine Reports
      • Information for Authors
      • Editorial Policies
      • Editorial Board
      • Aims and Scope
      • Abstracting and Indexing
      • Bibliographic Information
      • Archive
    • World Academy of Sciences Journal
      • World Academy of Sciences Journal
      • Information for Authors
      • Editorial Policies
      • Editorial Board
      • Aims and Scope
      • Abstracting and Indexing
      • Bibliographic Information
      • Archive
    • International Journal of Functional Nutrition
      • International Journal of Functional Nutrition
      • Information for Authors
      • Editorial Policies
      • Editorial Board
      • Aims and Scope
      • Abstracting and Indexing
      • Bibliographic Information
      • Archive
    • International Journal of Epigenetics
      • International Journal of Epigenetics
      • Information for Authors
      • Editorial Policies
      • Editorial Board
      • Aims and Scope
      • Abstracting and Indexing
      • Bibliographic Information
      • Archive
    • Medicine International
      • Medicine International
      • Information for Authors
      • Editorial Policies
      • Editorial Board
      • Aims and Scope
      • Abstracting and Indexing
      • Bibliographic Information
      • Archive
  • Articles
  • Information
    • Information for Authors
    • Information for Reviewers
    • Information for Librarians
    • Information for Advertisers
    • Conferences
  • Language Editing
Spandidos Publications Logo
  • About
    • About Spandidos
    • Aims and Scopes
    • Abstracting and Indexing
    • Editorial Policies
    • Reprints and Permissions
    • Job Opportunities
    • Terms and Conditions
    • Contact
  • Journals
    • All Journals
    • Biomedical Reports
      • Information for Authors
      • Editorial Policies
      • Editorial Board
      • Aims and Scope
      • Abstracting and Indexing
      • Bibliographic Information
      • Archive
    • Experimental and Therapeutic Medicine
      • Information for Authors
      • Editorial Policies
      • Editorial Board
      • Aims and Scope
      • Abstracting and Indexing
      • Bibliographic Information
      • Archive
    • International Journal of Epigenetics
      • Information for Authors
      • Editorial Policies
      • Editorial Board
      • Aims and Scope
      • Abstracting and Indexing
      • Bibliographic Information
      • Archive
    • International Journal of Functional Nutrition
      • Information for Authors
      • Editorial Policies
      • Editorial Board
      • Aims and Scope
      • Abstracting and Indexing
      • Bibliographic Information
      • Archive
    • International Journal of Molecular Medicine
      • Information for Authors
      • Editorial Policies
      • Editorial Board
      • Aims and Scope
      • Abstracting and Indexing
      • Bibliographic Information
      • Archive
    • International Journal of Oncology
      • Information for Authors
      • Editorial Policies
      • Editorial Board
      • Aims and Scope
      • Abstracting and Indexing
      • Bibliographic Information
      • Archive
    • Medicine International
      • Information for Authors
      • Editorial Policies
      • Editorial Board
      • Aims and Scope
      • Abstracting and Indexing
      • Bibliographic Information
      • Archive
    • Molecular and Clinical Oncology
      • Information for Authors
      • Editorial Policies
      • Editorial Board
      • Aims and Scope
      • Abstracting and Indexing
      • Bibliographic Information
      • Archive
    • Molecular Medicine Reports
      • Information for Authors
      • Editorial Policies
      • Editorial Board
      • Aims and Scope
      • Abstracting and Indexing
      • Bibliographic Information
      • Archive
    • Oncology Letters
      • Information for Authors
      • Editorial Policies
      • Editorial Board
      • Aims and Scope
      • Abstracting and Indexing
      • Bibliographic Information
      • Archive
    • Oncology Reports
      • Information for Authors
      • Editorial Policies
      • Editorial Board
      • Aims and Scope
      • Abstracting and Indexing
      • Bibliographic Information
      • Archive
    • World Academy of Sciences Journal
      • Information for Authors
      • Editorial Policies
      • Editorial Board
      • Aims and Scope
      • Abstracting and Indexing
      • Bibliographic Information
      • Archive
  • Articles
  • Information
    • For Authors
    • For Reviewers
    • For Librarians
    • For Advertisers
    • Conferences
  • Language Editing
Login Register Submit
  • This site uses cookies
  • You can change your cookie settings at any time by following the instructions in our Cookie Policy. To find out more, you may read our Privacy Policy.

    I agree
Search articles by DOI, keyword, author or affiliation
Search
Advanced Search
presentation
Experimental and Therapeutic Medicine
Join Editorial Board Propose a Special Issue
Print ISSN: 1792-0981 Online ISSN: 1792-1015
Journal Cover
March-2023 Volume 25 Issue 3

Full Size Image

Sign up for eToc alerts
Recommend to Library

Journals

International Journal of Molecular Medicine

International Journal of Molecular Medicine

International Journal of Molecular Medicine is an international journal devoted to molecular mechanisms of human disease.

International Journal of Oncology

International Journal of Oncology

International Journal of Oncology is an international journal devoted to oncology research and cancer treatment.

Molecular Medicine Reports

Molecular Medicine Reports

Covers molecular medicine topics such as pharmacology, pathology, genetics, neuroscience, infectious diseases, molecular cardiology, and molecular surgery.

Oncology Reports

Oncology Reports

Oncology Reports is an international journal devoted to fundamental and applied research in Oncology.

Experimental and Therapeutic Medicine

Experimental and Therapeutic Medicine

Experimental and Therapeutic Medicine is an international journal devoted to laboratory and clinical medicine.

Oncology Letters

Oncology Letters

Oncology Letters is an international journal devoted to Experimental and Clinical Oncology.

Biomedical Reports

Biomedical Reports

Explores a wide range of biological and medical fields, including pharmacology, genetics, microbiology, neuroscience, and molecular cardiology.

Molecular and Clinical Oncology

Molecular and Clinical Oncology

International journal addressing all aspects of oncology research, from tumorigenesis and oncogenes to chemotherapy and metastasis.

World Academy of Sciences Journal

World Academy of Sciences Journal

Multidisciplinary open-access journal spanning biochemistry, genetics, neuroscience, environmental health, and synthetic biology.

International Journal of Functional Nutrition

International Journal of Functional Nutrition

Open-access journal combining biochemistry, pharmacology, immunology, and genetics to advance health through functional nutrition.

International Journal of Epigenetics

International Journal of Epigenetics

Publishes open-access research on using epigenetics to advance understanding and treatment of human disease.

Medicine International

Medicine International

An International Open Access Journal Devoted to General Medicine.

Journal Cover
March-2023 Volume 25 Issue 3

Full Size Image

Sign up for eToc alerts
Recommend to Library

  • Article
  • Citations
    • Cite This Article
    • Download Citation
    • Create Citation Alert
    • Remove Citation Alert
    • Cited By
  • Similar Articles
    • Related Articles (in Spandidos Publications)
    • Similar Articles (Google Scholar)
    • Similar Articles (PubMed)
  • Download PDF
  • Download XML
  • View XML
Article Open Access

FOXF1 attenuates TGF‑β1‑induced bronchial epithelial cell injury by inhibiting CDH11‑mediated Wnt/β‑catenin signaling

  • Authors:
    • Qin Chen
    • Xing Liao
    • Ling Lin
    • Ling Wu
    • Qiuyu Tang
  • View Affiliations / Copyright

    Affiliations: Department of Pediatrics, Fujian Children's Hospital (Fujian Branch of Shanghai Children's Medical Center), College of Clinical Medicine for Obstetrics & Gynecology and Pediatrics, Fujian Medical University, Fuzhou, Fujian 350000, P.R. China
    Copyright: © Chen et al. This is an open access article distributed under the terms of Creative Commons Attribution License.
  • Article Number: 103
    |
    Published online on: January 20, 2023
       https://doi.org/10.3892/etm.2023.11802
  • Expand metrics +
Metrics: Total Views: 0 (Spandidos Publications: | PMC Statistics: )
Metrics: Total PDF Downloads: 0 (Spandidos Publications: | PMC Statistics: )
Cited By (CrossRef): 0 citations Loading Articles...

This article is mentioned in:



Abstract

Forkhead box F1 (FOXF1) has been reported to be associated with lung development. However, the role of FOXF1 in asthma is still not fully understood. In the present study, the biological role and the potential mechanism of FOXF1 was explored in transforming growth factor β1 (TGF‑β1)‑induced bronchial epithelial cell injury. Reverse transcription‑quantitative PCR and western blotting were performed to detect the expression levels of FOXF1 and cadherin (CDH) 11 in TGF‑β1‑induced bronchial epithelial cells. Proliferation, apoptosis and inflammation were assessed using Cell Counting Kit‑8 assay, flow cytometry, western blotting and ELISA. Fibrosis and epithelial‑mesenchymal transition (EMT) were evaluated using immunofluorescence and western blotting. The expression levels of the proteins involved in the Wnt/β‑catenin pathway were detected by western blotting. The results indicated that FOXF1 expression was downregulated, while CDH11 expression was upregulated in TGF‑β1‑treated BEAS‑2B cells. FOXF1 overexpression promoted proliferation, inhibited induction of apoptosis and suppressed the inflammatory response of BEAS‑2B cells exposed to TGF‑β1. In addition, FOXF1 overexpression restrained TGF‑β1‑induced bronchial epithelial fibrosis and EMT and inhibited the activation of the Wnt/β‑catenin pathway. CDH11 overexpression reversed the effects of FOXF1 overexpression on proliferation, apoptosis, fibrosis, EMT and inflammation by regulating the Wnt/β‑catenin pathway. Collectively, the results of the present study suggested that FOXF1 regulated TGF‑β1‑induced BEAS‑2B cell injury by inhibiting CDH11‑mediated Wnt/β‑catenin signaling. This may provide a novel therapeutic strategy for the treatment of asthma.

Introduction

Asthma, also known as bronchial asthma, is a common chronic airway inflammatory disease. It is characterized by reversible airflow obstruction, airway inflammation, persistent airway hyperresponsiveness and airway remodeling and the release of inflammatory mediators that can cause tissue damage and airway dysfunction (1-3). Asthma is a globally significant non-communicable disease with major public health consequences for both children and adults and high morbidity and mortality (4). Pediatric asthma, also known as pediatric bronchial asthma, is the most common chronic disease noted in children worldwide and its mortality has reached a high level with a mortality rate ranging from 0-0.7 per 100,000 individuals in children (5). An increasing trend of this disease has been noted in recent years (6,7). Therefore, it is important to explore the molecular mechanisms involved in pediatric asthma and develop more effective and feasible strategies for this disease.

The forkhead box (FOX) transcription factor family is composed of a group of evolutionarily conserved transcriptional regulators that play an important role in embryonic growth and development and maintaining cellular homeostasis (8-10). FOXF1, a member of the FOX family of transcription factors, has been previously shown to be important for lung development, homeostasis, and injury responses (11,12). It has been reported that haploinsufficiency of FOXF1 leads to severe lung malformations and suppresses the development of pulmonary capillaries during both embryonic and early postnatal periods (13). In addition, heterozygous deletions and point mutations in the FOXF1 gene locus were observed in >40% of patients with alveolar-capillary dysplasia and misalignment of pulmonary veins (14). An additional study reported that endothelial-specific deletion of both FOXF1 alleles causes notable inflammatory cell infiltration, pulmonary edema and pulmonary hemorrhage in adult mice (15). Although the key role of FOXF1 in the development of lung injury has been established, the molecular mechanisms regulated by FOXF1 during asthma remain unclear. Therefore, the present study aimed to explore the expression levels of FOXF1 in asthma and the mechanisms by which FOXF1 influences the development of this disease.

Materials and methods

Cell culture and treatment

The human bronchial epithelial cell line BEAS-2B was purchased from the American Type Culture Collection. The cells were cultured in DMEM containing 10% FBS, 1% penicillin/streptomycin in an incubator at 37˚C in the presence of 5% CO2 for 24 h. Subsequently, BEAS-2B cells were stimulated with 10 ng/ml TGF-β1 for 24 h at 37˚C. LiCl (β-catenin activator; 20 mM; Sigma-Aldrich; Merck KGaA) was used to treat the cells for 3 h at 37˚C. Untreated cells were regarded as the control group.

Cell transfection

FOXF1-specific pcDNA overexpression vector (pcDNA-FOXF1; 20 µg), cadherin (CDH) 11-specific pcDNA overexpression vector (pcDNA-CDH11; 20 µg), and the corresponding negative control (pcDNA3.1; 20 µg) were synthesized by Suzhou GenePharma Co., Ltd. These recombinant plasmids were transfected into BEAS-2B cells using Lipofectamine® 2000 (Invitrogen; Thermo Fisher Scientific, Inc.) for 48 h at 37˚C according to the manufacturer's protocols. Cells were collected after 48 h transfection for the following experiments.

Cell Counting Kit-8 (CCK-8) assay

BEAS-2B cell viability was evaluated using the CCK-8 assay. The transfected cells were seeded into 96-well plates at a density of 5x104 cells/ml and cultured in DMEM with 10% FBS at 37˚C. A total of 10 µl CCK-8 solution (Sangon Biotech Co., Ltd.) was added to each well following 24, 48 and 72 h of culture and incubated for 2 h. The absorbance was measured at 450 nm with a microplate reader (Bio-Rad Laboratories, Inc.).

Flow cytometry

Apoptosis was detected by the FITC Annexin V/propidium iodide (PI) Apoptosis Detection Kit I (Guangzhou RiboBio Co., Ltd.). Briefly, the cells were collected by centrifugation (1,000 x g for 5 min) at room temperature, washed with precooled PBS at 4˚C and re-suspended in binding buffer (Guangzhou RiboBio Co., Ltd.). The cells were incubated with 5 µl Annexin V-FITC (20 µg/ml) at room temperature for 15 min and with 10 µl PI (10 mg/ml) in a dark room for 5 min at room temperature. Apoptotic cells were subsequently analyzed using a BD FACS Calibur flow cytometer (BD Biosciences) and FlowJo software (v10.4; FlowJo LLC) was used for apoptosis analysis.

ELISA analysis

The cell supernatants of BEAS-2B cells were collected. The concentration levels of tumor necrosis factor-α (TNF-α), interleukin (IL)-6 and IL-1β in each group were measured using Human TNF-alpha Quantikine ELISA kit (cat. no. DTA00D), Human IL-6 Quantikine ELISA kit (cat. no. D6050) and Human IL-1 beta/IL-1F2 Quantikine ELISA kit (cat. no. DLB50) (R&D Systems, Inc.), respectively. The optical density of each well was assayed at 450 nm using a microplate spectrophotometer.

Reverse transcription-quantitative PCR (RT-qPCR)

Total RNA was extracted from BEAS-2B cells using the TRIzol® reagent (Invitrogen; Thermo Fisher Scientific, Inc.) in accordance with the manufacturer's protocols. The quality and concentration of RNA were detected using NanoDrop 2000 (Thermo Fisher Scientific) at 260 and 280 nm. Reverse transcription of first-strand cDNAs was performed using PrimeScript RT Master Mix (Perfect Real Time; Takara Bio, Inc.) according to the manufacturer's instructions. cDNA amplification was performed by RT-qPCR using the SYBR Premix Ex Taq™ II kit (Takara Bio, Inc.). The following thermocycling conditions were used for qPCR: Pre-denaturation at 95˚C for 1 min, followed by 40 cycles of denaturation at 95˚C for 15 sec, annealing at 60˚C for 40 sec and extension at 72˚C for 15 sec. The primer sequences for PCR are: FOXF1, forward 5'-GCCATCCAGAGTTCACCCAC-3', and reverse 5'-GAAGCCGAGCCCGTTCAT-3'; CDH11, forward 5'-GGGTTGCCCAAGCTTAATGG-3', and reverse 5'-TTTGATGTCTTTGCGGGGGA-3'; GAPDH, forward 5'-GGGAAACTGTGGCGTGAT-3', and reverse 5'-GAGTGGGTGTCGCTGTTGA-3'. The results were normalized to the expression levels of GAPDH and were measured using the 2-ΔΔCq method (16).

Immunofluorescence staining

The collected BEAS-2B cells were fixed in 4% polyoxymethylene for 1 h at room temperature and permeabilized with 0.5% Triton X-100 for 10 min at room temperature. Following blocking with 2% BSA for 1 h at room temperature, cells were incubated with an anti-alpha smooth muscle actin primary antibody (α-SMA; 1:500; cat. no. ab32575; Abcam) at 4˚C overnight. Subsequently, the secondary antibody (1:400; cat. no. ab150077; Abcam) was added and incubated for 1 h at room temperature. The cells were subsequently counterstained with DAPI (Beyotime Institute of Biotechnology) for 10 min at 37˚C and examined using a confocal microscope.

Western blotting

The total protein was extracted from the cells using RIPA buffer (Hunan Auragene Biotechnology Co., Ltd.). The BCA Protein Assay kit (Beijing Dingguo Changsheng Biotechnology Co., Ltd.) was used to detect the protein concentration according to the manufacturer's protocols. An equal amount of protein (60 µg/lane) was loaded on 8% SDS-polyacrylamide gels and subsequently transferred to a pure nitrocellulose blotting membrane (Pall Life Sciences). Following blocking with 5% non-fat milk in 0.1% Tris-buffered saline with 0.1% Tween-20 for 1 h at room temperature, the membranes were incubated with primary antibodies at 4˚C overnight for the following proteins: FOXF1 (cat. no. ab168383), Bcl-2 (cat. no. ab32124), Bax (cat. no. ab32503), poly(ADP ribose) polymerase (PARP; cat. no. ab191217), cleaved PARP (cat. no. ab32064), α-SMA (cat. no. ab108531), fibronectin (cat. no. ab2413), collagen IV (cat. no. ab6586), E-cadherin (cat. no. ab40772), N-cadherin (cat. no. ab76011), vimentin (cat. no. ab92547), CDH11 (cat. no. ab151302) (all 1:1,000), β-catenin (1:5,000; cat. no. ab32572), c-Myc (1:1,000; cat. no. ab32072), c-jun (1:1,000; cat. no. ab40766), and β-actin (1:1,000; cat. no. ab8227) (all Abcam). The membranes were washed and incubated with horseradish peroxidase-labeled secondary antibody (Cell Signaling Technology, Inc.) for 1 h at room temperature. Finally, bands were visualized using an enhanced chemiluminescence detection system (Merck KGaA) and immunoreactivity was detected using Image J software (version 1.49; National Institutes of Health).

Statistical analysis

Statistical analysis was conducted using SPSS 22.0 (IBM Corp.) and GraphPad Prism 6 (GraphPad Software, Inc.). The unpaired Student's t-test was used for the comparison between two groups. The differences among multiple groups were analyzed using one-way ANOVA with a post hoc Bonferroni multiple comparison test. The data are presented as mean ± standard deviation of three independent experiments. P<0.05 was considered to indicate a statistically significant difference.

Results

TGF-β1 induces downregulation of FOXF1 expression in BEAS-2B cells

To explore the role of FOXF1 in bronchial epithelial cells, the expression levels of FOXF1 were initially investigated in untreated and TGF-β1-treated BEAS-2B cells. RT-qPCR and western blotting indicated a significant decrease in both mRNA and protein expression levels of FOXF1 in TGF-β1-treated BEAS-2B cells compared with the corresponding levels observed in the control cells (Fig. 1). To conclude, FOXF1 expression was low in TGF-β1-treated BEAS-2B cells.

Figure 1

TGF-β1 reduces the FOXF1 expression in BEAS-2B cells. (A) mRNA and (B) protein expression levels of FOXF1 in BEAS-2B cells were detected using reverse transcription-quantitative PCR and western blotting, respectively. ***P<0.001. FOXF1, forkhead box F1; TGF-β1, transforming growth factor β1.

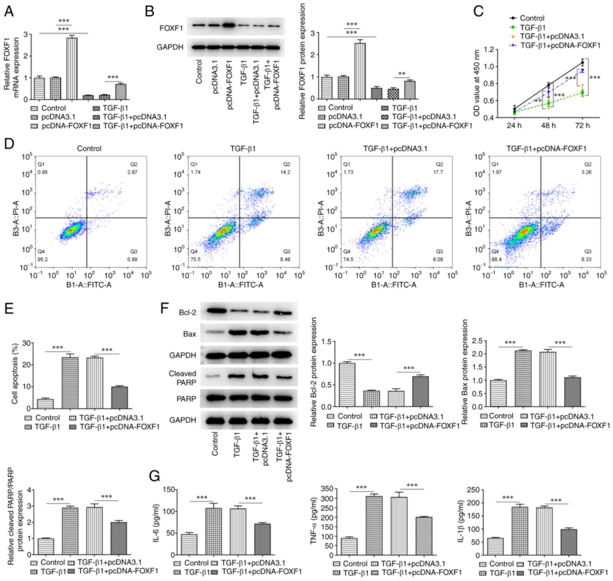
Upregulation of FOXF1 expression reduces TGF-β1-induced damage and release of inflammatory factors in BEAS-2B cells

To investigate the roles of FOXF1 in proliferation, apoptosis and inflammation in BEAS-2B cells, FOXF1 was overexpressed in untreated and TGF-β1-treated BEAS-2B cells. The transfection efficiency was evaluated using RT-qPCR and western blotting, which revealed that FOXF1 expression was significant increased following transfection of pcDNA-FOXF1 compared with transfection control (Fig. 2A and B). Subsequently, the CCK-8 assay was used to assess proliferation. The results indicated that TGF-β1 treatment significantly inhibited proliferation in BEAS-2B cells compared with the control group; whereas overexpression of FOXF1 significantly promoted proliferation in TGF-β1-treated BEAS-2B cells compared with the TGF-β1 + pcDNA3.1 negative control cells (Fig. 2C). Furthermore, TGF-β1 treatment significantly increased the apoptotic rate of BEAS-2B cells compared with the control, while the apoptotic rate of TGF-β1-treated BEAS-2B cells transfected with pcDNA-FOXF1 was significantly reduced compared with the transfection control (Fig. 2D and E). In addition, TGF-β1 treatment significantly reduced Bcl-2 expression and significantly enhanced the expression levels of Bax and PARP compared with the control group. Whereas a significant increase in Bcl-2 and significant decreases of Bax and cleaved-PARP expression were observed after transfection with pcDNA-FOXF1 compared with the TGF-β1 + pcDNA3.1 group (Fig. 2F). In addition, FOXF1 overexpression significantly suppressed the levels of IL-6, TNF-α and IL-1β in TGF-β1-treated BEAS-2B cells compared with TGF-β1 + pcDNA3.1- treated cells (Fig. 2G). Overall, FOXF1 alleviated TGF-β1-stimulated viability injury and apoptosis in BEAS-2B cells.

Figure 2

Upregulation of FOXF1 reduces TGF-β1-induced damage and release of inflammatory factors in BEAS-2B cells. (A) mRNA and (B) protein expression level of FOXF1 in TGF-β1-treated BEAS-2B cells were detected using reverse transcription-quantitative PCR and western blotting, respectively. (C) Cell Counting Kit-8 assay was used to assess proliferation. Flow cytometry was carried out to (D) identify and (E) quantify apoptosis in TGF-β1-treated BEAS-2B cells transfected with pcDNA-FOXF1. (F) Western blotting was performed to detect the protein expression level of Bcl-2, Bax, PARP and cleaved PARP. (G) Levels of IL-6, TNF-α and IL-1β were detected using ELISA. **P<0.01 and ***P<0.001. FOXF1, forkhead box F1; TGF-β1, transforming growth factor β1; PI, propidium iodide; FITC-A, FITC-Annexin-V; PARP, poly(ADP ribose) polymerase; IL, interleukin; TNF-α, tumor necrosis factor-α.

Upregulation of FOXF1 inhibits fibrosis and epithelial-mesenchymal transition (EMT) in TGF-β1-treated BEAS-2B cells

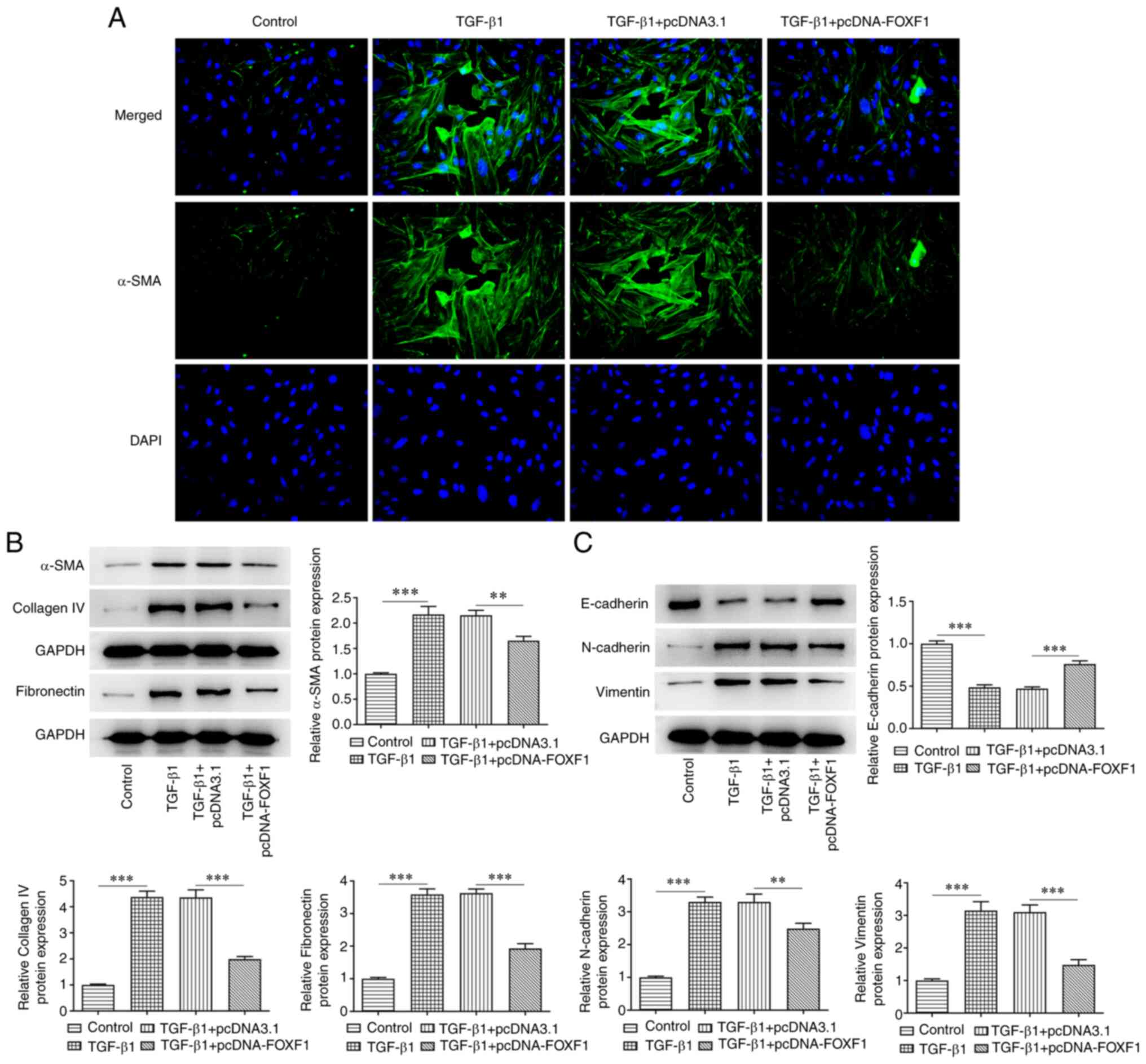
The biological role of FOXF1 was investigated with regard to the induction of BEAS-2B cell fibrosis and EMT. Treatment of the cells with TGF-β1 markedly enhanced the relative fluorescence intensity of α-SMA in BEAS-2B cells, which was subsequently reduced following FOXF1 overexpression (Fig. 3A). Moreover, TGF-β1 treatment contributed to significantly increased levels of α-SMA, fibronectin and collagen IV compared with the control group; while FOXF1 overexpression exhibited significant reversal of the expression of these same markers compared with the TGF-β1 + pcDNA3.1 group (Fig. 3B). Furthermore, compared with the control group, significantly decreased levels of E-cadherin and significantly increased levels of N-cadherin and vimentin were observed in TGF-β1-treated BEAS-2B cells. FOXF1 overexpression was again able to significantly reverse the effects of TGF-β1 treatment on BEAS-2B cells compared with the TGF-β1 + pcDNA3.1 group (Fig. 3C). In summary, FOXF1 suppressed TGF-β1-elicited fibrosis and EMT in BEAS-2B cells.

Figure 3

Upregulation of FOXF1 suppresses TGF-β1-induced BEAS-2B cell fibrosis and epithelial-mesenchymal transition. (A) Immunofluorescence was used to detect the expression of α-SMA (magnification, 200x). (B) Western blotting was performed to detect the protein expression level of α-SMA, fibronectin and collagen IV. (C) The levels of E-cadherin, N-cadherin and vimentin were assessed using western blotting. **P<0.01, ***P<0.001. FOXF1, forkhead box F1; TGF-β1, transforming growth factor β1; α-SMA, smooth muscle α-actin.

FOXF1 regulates the Wnt/β-catenin signaling pathway by inhibiting CDH11 expression

The mechanism underlying the regulatory role of FOXF1 in TGF-β1-treated BEAS-2B cells was investigated. As presented in Fig. 4A and B, TGF-β1 treatment of the cells significantly enhanced the levels of CDH11 compared with the control group; whereas, FOXF1 overexpression led to a significant reduction of CDH11 levels in TGF-β1-treated BEAS-2B cells compared with the TGF-β1 + pcDNA3.1 group. Subsequently, CDH11 was overexpressed in untreated and TGF-β1-treated BEAS-2B cells. The transfection efficiency was evaluated using RT-qPCR and western blotting and CDH11 expression was significantly increased in transfected cells compared with the controls (Fig. 4C and D). Western blotting analysis indicated that TGF-β1 treatment significantly increased the expression levels of β-catenin, c-Myc, and c-Jun in BEAS-2B cells compared with the control group. FOXF1 overexpression reversed the effects of TGF-β1 on β-catenin levels in TGF-β1 + pcDNA-FOXF1 group compared with TGF-β1 + pcDNA3.1 group, though minimal changes were noted to the expression levels of c-Myc and c-Jun. However, CDH11 overexpression significantly reversed the effects of FOXF1 overexpression on the expression levels of β-catenin, c-Myc and c-jun (Fig. 4E). Collectively, FOXF1 down-regulated CDH11 to inactivate Wnt/β-catenin signaling.

Figure 4

FOXF1 regulates the Wnt/β-catenin signaling by inhibition of CDH11. (A) mRNA and (B) protein expression level of CDH11 in TGF-β1-induced BEAS-2B cells transfected with pcDNA-FOXF1 were detected using RT-qPCR and western blotting, respectively. (C) mRNA and (D) protein expression level of CDH11 in TGF-β1-induced BEAS-2B cells transfected with pcDNA-CDH11 were detected using RT-qPCR and western blotting, respectively. (E) Levels of β-catenin, c-Myc and c-JUN in TGF-β1-induced BEAS-2B cells transfected with pcDNA-FOXF1 with or without pcDNA-CDH11. *P<0.05, **P<0.01, ***P<0.001. FOXF1, forkhead box F1; TGF-β1, transforming growth factor β1; CDH11, cadherin 11; RT-qPCR, reverse transcription-quantitative PCR.

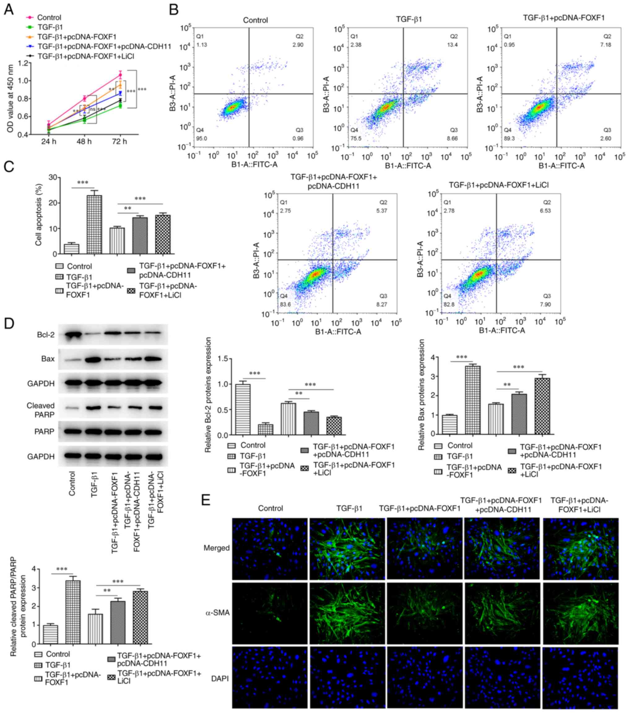
FOXF1 inhibits CDH11-mediated Wnt/β-catenin signaling in TGF-β1-treated BEAS-2B cells

The CCK-8 assay revealed that CDH11 overexpression and LiCl treatment significantly reduced the optical density values of TGF-β1-treated BEAS-2B cells transfected with the FOXF1 overexpression plasmid compared with the TGF-β1 + pcDNA-FOXF1 group (Fig. 5A). Moreover, a significant increase was noted in the apoptotic rate of TGF-β1-treated BEAS-2B cells co-transfected with pcDNA-FOXF1 and pcDNA-CDH11 or treated with LiCl compared with that in cells transfected with pcDNA-FOXF1 alone (Fig. 5B and C). In addition, western blotting indicated that pcDNA-CDH11 and LiCl treatment significantly reversed the effects of FOXF1 overexpression on the protein expression levels of Bcl-2, Bax, and cleaved PARP/PARP in TGF-β1-treated BEAS-2B cells compared with cells transfected with pcDNA-FOXF1 alone (Fig. 5D). Furthermore, pcDNA-CDH11 and treatment with LiCl markedly enhanced the relative fluorescence intensity of α-SMA in BEAS-2B cells following decreased fluorescence after transfection with the FOXF1 overexpression vector (Fig. 5E). In agreement with these findings, it was observed that the previously significantly downregulated expression levels of α-SMA, fibronectin and collagen IV were significantly elevated in TGF-β1-treated BEAS-2B cells overexpressing FOXF1 following transfection with pcDNA-CDH11 and treatment with LiCl compared with cells transfected with pcDNA-FOXF1 alone (Fig. 6A). Furthermore, the significantly increased levels of E-cadherin and the significantly reduced levels of N-cadherin and vimentin noted in TGF-β1-treated BEAS-2B cells overexpressing FOXF1 were significantly reversed following transfection with pcDNA-CDH11 and treatment with LiCl compared with cells transfected with pcDNA-FOXF1 alone (Fig. 6B). The latter treatments significantly increased the levels of IL-6, TNF-α and IL-1β in TGF-β1-treated BEAS-2B cells transfected with the FOXF1 overexpression plasmid (Fig. 6C). Overall, CDH11 elevation of activation of Wnt/β-catenin signaling reversed the impacts of FOXF1 on TGF-β1-treated BEAS-2B cells.

Figure 5

FOXF1 reduces TGF-β1-induced BEAS-2B cell injury by inhibiting CDH11-mediated Wnt/β-catenin signaling. (A) Cell Counting Kit-8 assay was used to detect cell proliferation. Flow cytometry was performed to (B) identify and (C) quantify apoptosis. (D) Western blotting was performed to detect the protein expression level of Bcl-2, Bax, PARP and cleaved PARP. (E) Immunofluorescence was used to detect the expression of α-SMA (magnification, 200x). **P<0.01, ***P<0.001. FOXF1, forkhead box F1; TGF-β1, transforming growth factor β1; OD, optical density; PI, propidium iodide; FITC-A, FITC-Annexin-V; PARP, poly(ADP ribose) polymerase; α-SMA, smooth muscle α-actin.

Figure 6

FOXF1 reduces TGF-β1-induced BEAS-2B cell fibrosis, epithelial-mesenchymal transition and inflammation by inhibiting CDH11-mediated Wnt/β-catenin signaling. (A) Western blotting was performed to detect the protein levels of α-SMA, fibronectin and collagen IV. (B) Protein expression levels of E-cadherin, N-cadherin and vimentin were assessed using western blotting. (C) Levels of IL-6, TNF-α and IL-1β were detected using ELISA. *P<0.05, **P<0.01, ***P<0.001. FOXF1, forkhead box F1; TGF-β1, transforming growth factor β1; CDH11, cadherin 11; α-SMA, smooth muscle α actin; IL, interleukin; TNF-α, tumor necrosis factor-α.

Discussion

Asthma is a chronic airway inflammatory disease, with children being mainly susceptible to the disease (17). The release of inflammatory mediators can cause tissue damage and airway dysfunction (18). Various types of medical treatments are available for childhood asthma; however, their efficacy remains unsatisfactory (19-21). In the present study, a mechanism of action of asthma was examined that demonstrated FOXF1 may attenuate TGF-β1-induced bronchial epithelial cell injury by inhibiting CDH11-mediated Wnt/β-catenin signaling.

FOXF1 plays an important role in regulating lung development and lung injury (22). A previous study has shown that FOXF1 stimulates pulmonary angiogenesis and alveolation during recovery from neonatal hyperoxia injury (23). In addition, FOXF1 maintains endothelial barrier function and prevents edema following lung injury (15). A previous study has shown that FOXF1 protects against BEAS-2B apoptosis and oxidative stress induced by paraquat (22). Therefore, it is speculated that FOXF1 is involved in the regulation of airway epithelial cell injury induced by asthma. In the present study, TGF-β1 treatment induced the downregulation of FOXF1 expression in BEAS-2B cells and FOXF1 overexpression reduced TGF-β1-induced apoptosis by increasing Bcl-2 expression, reducing the levels of Bax and cleaved PARP and inhibiting the release of inflammatory factors IL-6, TNF-α and IL-1β. In addition, FOXF1 overexpression suppressed the production of α-SMA, fibronectin and collagen IV to reduce TGF-β1-induced fibrosis; it also limited EMT by enhancing the expression of E-cadherin while decreasing the levels of N-cadherin and vimentin. These findings are in line with previous results demonstrating that the FOXF1 transcription factor can promote lung regeneration following partial pneumonectomy and can induce fetal lung mesenchymal cell proliferation and promote lung morphogenesis (24,25).

CDH11 is a member of the cadherin family of proteins, with its gene located on chromosome 16q22.1(26). Previous studies have reported that CDH11 serves key roles in the occurrence and development of several diseases, including tumors and arthritis (27,28). Wang et al (29) demonstrated that microRNA-451a suppresses airway remodeling by regulating CDH11 in an allergic asthma model in neonatal mice. In addition, FOXF1 transcription factor has been demonstrated to inhibit CDH11 expression (30). It also inhibits pulmonary fibrosis by blocking CDH2-CDH11 cadherin conversion in myofibroblasts (30). In the current study, it was revealed that TGF-β1 treatment increased CDH11 expression in BEAS-2B cells, whereas FOXF1 overexpression downregulated CDH11 expression following TGF-β1 stimulation. Furthermore, FOXF1 ameliorated TGF-β1-triggered viability injury, apoptosis, fibrosis and EMT in BEAS-2B cells. CDH11 overexpression reversed the effects of FOXF1 overexpression in TGF-β1-treated BEAS-2B cells. These data indicated that FOXF1might function in TGF-β1-treated BEAS-2B cells by regulating CDH11.

CDH11 has been revealed to induce cancer cell apoptosis, suppress cell motility and invasion and inhibit cancer progression via the Wnt/β-catenin pathway (31). It has also been shown to be a key upstream regulator of the Wnt/β-catenin pathway (31). Dong et al (32) reported that upregulation of CDH11 in osteoarthritis activates the Wnt/β-catenin pathway. Huang et al (33) demonstrated that vitamin D alleviates airway remodeling in asthma by downregulating the expression levels of the Wnt/β-catenin pathway proteins Wnt5a and β-catenin. Furthermore, Yang et al (34) revealed that curcumin reduces lung inflammation in a mouse model of asthma via the Wnt/β-catenin signaling pathway. In the present study, TGF-β1 treatment significantly increased the expression levels of β-catenin, c-Myc and c-Jun in BEAS-2B cells. Also, the reduced β-catenin, c-Myc, and c-Jun expression levels imposed by FOXF1 in TGF-β1-treated BEAS-2B cells were reversed by CDH11. Moreover, FOXF1 ameliorated TGF-β1-triggered viability injury, apoptosis, fibrosis and EMT in BEAS-2B cells, which were restored by the activation of Wnt/β-catenin signaling, which suggested that the Wnt/β-catenin pathway regulated the biological response of TGF-β1-treated BEAS-2B cells via the subsequent regulation of FOXF1/CDH11.

In summary, the results of the present study suggested that FOXF1 overexpression increased BEAS-2B cell proliferation and repressed apoptosis and inflammation. In addition, overexpression of FOXF1 was demonstrated to reduce fibrosis and EMT in TGF-β1-treated BEAS-2B cells. These protective effects may rely on the regulation of the CDH11-mediated Wnt/β-catenin pathway, which may provide a novel fundamental insight into the pathogenesis of asthma and may be useful in developing therapeutic strategies for the treatment of pediatric asthma. Limitations of the present study included the use of only one cell line and the use of an in vitro experiment to explore the role of FOXF1. It is necessary to investigate these effects in an in vivo asthma model to support the conclusions of the current study.

Acknowledgements

Not applicable.

Funding

Funding: No funding was received.

Availability of data and materials

All data generated and/or analyzed during this study are included in this published article.

Authors' contributions

QC and QT designed the study, drafted and revised the manuscript. XL, LL and LW analyzed the data and searched the literature. All authors performed the experiments. All authors read and approved the final manuscript. QC and QT confirm the authenticity of all the raw data.

Ethics approval and consent to participate

Not applicable.

Patient consent for publication

Not applicable.

Competing interests

The authors declare that they have no competing interests.

References

1 

Ntontsi P, Photiades A, Zervas E, Xanthou G and Samitas K: Genetics and epigenetics in asthma. Int J Mol Sci. 22(2412)2021.PubMed/NCBI View Article : Google Scholar

2 

Mims JW: Asthma: Definitions and pathophysiology. Int Forum Allergy Rhinol. 5 (Suppl 1):S2–S6. 2015.PubMed/NCBI View Article : Google Scholar

3 

Sockrider M and Fussner L: What is asthma? Am J Respir Crit Care Med. 202:P25–P26. 2020.PubMed/NCBI View Article : Google Scholar

4 

Jones TL, Neville DM and Chauhan AJ: Diagnosis and treatment of severe asthma: A phenotype-based approach. Clin Med (Lond). 18:S36–S40. 2018.PubMed/NCBI View Article : Google Scholar

5 

Serebrisky D and Wiznia AL: Pediatric asthma: A global epidemic. Ann Glob Health. 85(6)2019.PubMed/NCBI View Article : Google Scholar

6 

Devonshire AL and Kumar R: Pediatric asthma: Principles and treatment. Allergy Asthma Proc. 40:389–392. 2019.PubMed/NCBI View Article : Google Scholar

7 

Azmeh R, Greydanus DE, Agana MG, Dickson CA, Patel DR, Ischander MM and Lloyd RD Jr: Update in pediatric asthma: Selected issues. Dis Mon. 66(100886)2020.PubMed/NCBI View Article : Google Scholar

8 

Jonsson H and Peng SL: Forkhead transcription factors in immunology. Cell Mol Life Sci. 62:397–409. 2005.PubMed/NCBI View Article : Google Scholar

9 

Herman L, Todeschini AL and Veitia RA: Forkhead transcription factors in health and disease. Trends Genet. 37:460–475. 2021.PubMed/NCBI View Article : Google Scholar

10 

Maiese K: Forkhead transcription factors: Formulating a FOXO target for cognitive loss. Curr Neurovasc Res. 14:415–420. 2017.PubMed/NCBI View Article : Google Scholar

11 

Braeuer RR, Walker NM, Misumi K, Mazzoni-Putman S, Aoki Y, Liao R, Vittal R, Kleer GG, Wheeler DS, Sexton JZ, et al: Transcription factor FOXF1 identifies compartmentally distinct mesenchymal cells with a role in lung allograft fibrogenesis. J Clin Invest. 131(e14734)2021.PubMed/NCBI View Article : Google Scholar

12 

Milewski D, Shukla S, Gryder BE, Pradhan A, Donovan J, Sudha P, Vallabh S, Pyros A, Xu Y, Barski A, et al: FOXF1 is required for the oncogenic properties of PAX3-FOXO1 in rhabdomyosarcoma. Oncogene. 40:2182–2199. 2021.PubMed/NCBI View Article : Google Scholar

13 

Mahlapuu M, Ormestad M, Enerbäck S and Carlsson P: The forkhead transcription factor Foxf1 is required for differentiation of extra-embryonic and lateral plate mesoderm. Development. 128:155–166. 2001.PubMed/NCBI View Article : Google Scholar

14 

Stankiewicz P, Sen P, Bhatt SS, Storer M, Xia Z, Bejjani BA, Ou Z, Wiszniewska J, Driscoll DJ, Maisenbacher MK, et al: Genomic and genic deletions of the FOX gene cluster on 16q24.1 and inactivating mutations of FOXF1 cause alveolar capillary dysplasia and other malformations. Am J Hum Genet. 84:780–791. 2009.PubMed/NCBI View Article : Google Scholar

15 

Cai Y, Bolte C, Le T, Goda C, Xu Y, Kalin TV and Kalinichenko VV: FOXF1 maintains endothelial barrier function and prevents edema after lung injury. Sci Signal. 9(ra40)2016.PubMed/NCBI View Article : Google Scholar

16 

Livak KJ and Schmittgen TD: Analysis of relative gene expression data using real-time quantitative PCR and the 2(-Delta Delta C(T)) method. Methods. 25:402–408. 2001.PubMed/NCBI View Article : Google Scholar

17 

Gans MD and Gavrilova T: Understanding the immunology of asthma: Pathophysiology, biomarkers, and treatments for asthma endotypes. Paediatr Respir Rev. 36:118–127. 2020.PubMed/NCBI View Article : Google Scholar

18 

Padem N and Saltoun C: Classification of asthma. Allergy Asthma Proc. 40:385–388. 2019.PubMed/NCBI View Article : Google Scholar

19 

Abul MH and Phipatanakul W: Severe asthma in children: Evaluation and management. Allergol Int. 68:150–157. 2019.PubMed/NCBI View Article : Google Scholar

20 

Hoch HE, Houin PR and Stillwell PC: Asthma in children: A brief review for primary care providers. Pediatr Ann. 48:e103–e109. 2019.PubMed/NCBI View Article : Google Scholar

21 

Guilbert TW, Bacharier LB and Fitzpatrick AM: Severe asthma in children. J Allergy Clin Immunol Pract. 2:489–500. 2014.PubMed/NCBI View Article : Google Scholar

22 

Zheng F, Liu T, Zhu J, Xie Y, Wu L and Lin Z: FoxF1 protects rats from paraquat-evoked lung injury following HDAC2 inhibition via the microRNA-342/KLF5/IκB/NF-κB p65 axis. Exp Cell Res. 395(112208)2020.PubMed/NCBI View Article : Google Scholar

23 

Bolte C, Ustiyan V, Ren X, Dunn AW, Pradhan A, Wang G, Kolesnichenko OA, Deng Z, Zhang Y, Shi D, et al: Nanoparticle delivery of proangiogenic transcription factors into the neonatal circulation inhibits alveolar simplification caused by hyperoxia. Am J Respir Crit Care Med. 202:100–111. 2020.PubMed/NCBI View Article : Google Scholar

24 

Bolte C, Flood HM, Ren X, Jagannathan S, Barski A, Kalin TV and Kalinichenko VV: FOXF1 transcription factor promotes lung regeneration after partial pneumonectomy. Sci Rep. 7(10690)2017.PubMed/NCBI View Article : Google Scholar

25 

Ustiyan V, Bolte C, Zhang Y, Han L, Xu Y, Yutzey KE, Zorn AM, Kalin TV, Shannon JM and Kalinichenko VV: FOXF1 transcription factor promotes lung morphogenesis by inducing cellular proliferation in fetal lung mesenchyme. Dev Biol. 443:50–63. 2018.PubMed/NCBI View Article : Google Scholar

26 

Ruan W, Pan R, Shen X, Nie Y and Wu Y: CDH11 promotes liver fibrosis via activation of hepatic stellate cells. Biochem Biophys Res Commun. 508:543–549. 2019.PubMed/NCBI View Article : Google Scholar

27 

Yang Z, Yan C, Yu Z, He C, Li J, Li C, Yan M, Liu B, Wu Y and Zhu Z: Downregulation of CDH11 promotes metastasis and resistance to paclitaxel in gastric cancer cells. J Cancer. 12:65–75. 2021.PubMed/NCBI View Article : Google Scholar

28 

Assefnia S, Dakshanamurthy S, Auvil JM, Hampel C, Anastasiadis PZ, Kallakury B, Uren A, Foley DW, Brown ML, Shapiro L, et al: Cadherin-11 in poor prognosis malignancies and rheumatoid arthritis: Common target, common therapies. Oncotarget. 5:1458–1474. 2014.PubMed/NCBI View Article : Google Scholar

29 

Wang T, Zhou Q and Shang Y: MiRNA-451a inhibits airway remodeling by targeting Cadherin 11 in an allergic asthma model of neonatal mice. Int Immunopharmacol. 83(106440)2020.PubMed/NCBI View Article : Google Scholar

30 

Black M, Milewski D, Le T, Ren X, Xu Y, Kalinichenko VV and Kalin TV: FOXF1 inhibits pulmonary fibrosis by preventing CDH2-CDH11 cadherin switch in myofibroblasts. Cell Rep. 23:442–458. 2018.PubMed/NCBI View Article : Google Scholar

31 

Chen X, Xiang H, Yu S, Lu Y and Wu T: Research progress in the role and mechanism of Cadherin-11 in different diseases. J Cancer. 12:1190–1199. 2021.PubMed/NCBI View Article : Google Scholar

32 

Dong J, Li L, Fang X and Zang M: Exosome-encapsulated microRNA-127-3p released from bone marrow-derived mesenchymal stem cells alleviates osteoarthritis through regulating CDH11-mediated Wnt/β-catenin pathway. J Pain Res. 14:297–310. 2021.PubMed/NCBI View Article : Google Scholar

33 

Huang Y, Wang L, Jia XX, Lin XX and Zhang WX: Vitamin D alleviates airway remodeling in asthma by down-regulating the activity of Wnt/β-catenin signaling pathway. Int Immunopharmacol. 68:88–94. 2019.PubMed/NCBI View Article : Google Scholar

34 

Yang X, Lv JN, Li H, Jiao B, Zhang QH, Zhang Y, Zhang J, Liu YQ, Zhang M, Shan H, et al: Curcumin reduces lung inflammation via Wnt/β-catenin signaling in mouse model of asthma. J Asthma. 54:335–340. 2017.PubMed/NCBI View Article : Google Scholar

Related Articles

  • Abstract
  • View
  • Download
  • Twitter
Copy and paste a formatted citation
Spandidos Publications style
Chen Q, Liao X, Lin L, Wu L and Tang Q: FOXF1 attenuates TGF‑β1‑induced bronchial epithelial cell injury by inhibiting CDH11‑mediated Wnt/β‑catenin signaling. Exp Ther Med 25: 103, 2023.
APA
Chen, Q., Liao, X., Lin, L., Wu, L., & Tang, Q. (2023). FOXF1 attenuates TGF‑β1‑induced bronchial epithelial cell injury by inhibiting CDH11‑mediated Wnt/β‑catenin signaling. Experimental and Therapeutic Medicine, 25, 103. https://doi.org/10.3892/etm.2023.11802
MLA
Chen, Q., Liao, X., Lin, L., Wu, L., Tang, Q."FOXF1 attenuates TGF‑β1‑induced bronchial epithelial cell injury by inhibiting CDH11‑mediated Wnt/β‑catenin signaling". Experimental and Therapeutic Medicine 25.3 (2023): 103.
Chicago
Chen, Q., Liao, X., Lin, L., Wu, L., Tang, Q."FOXF1 attenuates TGF‑β1‑induced bronchial epithelial cell injury by inhibiting CDH11‑mediated Wnt/β‑catenin signaling". Experimental and Therapeutic Medicine 25, no. 3 (2023): 103. https://doi.org/10.3892/etm.2023.11802
Copy and paste a formatted citation
x
Spandidos Publications style
Chen Q, Liao X, Lin L, Wu L and Tang Q: FOXF1 attenuates TGF‑β1‑induced bronchial epithelial cell injury by inhibiting CDH11‑mediated Wnt/β‑catenin signaling. Exp Ther Med 25: 103, 2023.
APA
Chen, Q., Liao, X., Lin, L., Wu, L., & Tang, Q. (2023). FOXF1 attenuates TGF‑β1‑induced bronchial epithelial cell injury by inhibiting CDH11‑mediated Wnt/β‑catenin signaling. Experimental and Therapeutic Medicine, 25, 103. https://doi.org/10.3892/etm.2023.11802
MLA
Chen, Q., Liao, X., Lin, L., Wu, L., Tang, Q."FOXF1 attenuates TGF‑β1‑induced bronchial epithelial cell injury by inhibiting CDH11‑mediated Wnt/β‑catenin signaling". Experimental and Therapeutic Medicine 25.3 (2023): 103.
Chicago
Chen, Q., Liao, X., Lin, L., Wu, L., Tang, Q."FOXF1 attenuates TGF‑β1‑induced bronchial epithelial cell injury by inhibiting CDH11‑mediated Wnt/β‑catenin signaling". Experimental and Therapeutic Medicine 25, no. 3 (2023): 103. https://doi.org/10.3892/etm.2023.11802
Follow us
  • Twitter
  • LinkedIn
  • Facebook
About
  • Spandidos Publications
  • Careers
  • Cookie Policy
  • Privacy Policy
How can we help?
  • Help
  • Live Chat
  • Contact
  • Email to our Support Team