Spandidos Publications Logo
  • About
    • About Spandidos
    • Aims and Scopes
    • Abstracting and Indexing
    • Editorial Policies
    • Reprints and Permissions
    • Job Opportunities
    • Terms and Conditions
    • Contact
  • Journals
    • All Journals
    • Oncology Letters
      • Oncology Letters
      • Information for Authors
      • Editorial Policies
      • Editorial Board
      • Aims and Scope
      • Abstracting and Indexing
      • Bibliographic Information
      • Archive
    • International Journal of Oncology
      • International Journal of Oncology
      • Information for Authors
      • Editorial Policies
      • Editorial Board
      • Aims and Scope
      • Abstracting and Indexing
      • Bibliographic Information
      • Archive
    • Molecular and Clinical Oncology
      • Molecular and Clinical Oncology
      • Information for Authors
      • Editorial Policies
      • Editorial Board
      • Aims and Scope
      • Abstracting and Indexing
      • Bibliographic Information
      • Archive
    • Experimental and Therapeutic Medicine
      • Experimental and Therapeutic Medicine
      • Information for Authors
      • Editorial Policies
      • Editorial Board
      • Aims and Scope
      • Abstracting and Indexing
      • Bibliographic Information
      • Archive
    • International Journal of Molecular Medicine
      • International Journal of Molecular Medicine
      • Information for Authors
      • Editorial Policies
      • Editorial Board
      • Aims and Scope
      • Abstracting and Indexing
      • Bibliographic Information
      • Archive
    • Biomedical Reports
      • Biomedical Reports
      • Information for Authors
      • Editorial Policies
      • Editorial Board
      • Aims and Scope
      • Abstracting and Indexing
      • Bibliographic Information
      • Archive
    • Oncology Reports
      • Oncology Reports
      • Information for Authors
      • Editorial Policies
      • Editorial Board
      • Aims and Scope
      • Abstracting and Indexing
      • Bibliographic Information
      • Archive
    • Molecular Medicine Reports
      • Molecular Medicine Reports
      • Information for Authors
      • Editorial Policies
      • Editorial Board
      • Aims and Scope
      • Abstracting and Indexing
      • Bibliographic Information
      • Archive
    • World Academy of Sciences Journal
      • World Academy of Sciences Journal
      • Information for Authors
      • Editorial Policies
      • Editorial Board
      • Aims and Scope
      • Abstracting and Indexing
      • Bibliographic Information
      • Archive
    • International Journal of Functional Nutrition
      • International Journal of Functional Nutrition
      • Information for Authors
      • Editorial Policies
      • Editorial Board
      • Aims and Scope
      • Abstracting and Indexing
      • Bibliographic Information
      • Archive
    • International Journal of Epigenetics
      • International Journal of Epigenetics
      • Information for Authors
      • Editorial Policies
      • Editorial Board
      • Aims and Scope
      • Abstracting and Indexing
      • Bibliographic Information
      • Archive
    • Medicine International
      • Medicine International
      • Information for Authors
      • Editorial Policies
      • Editorial Board
      • Aims and Scope
      • Abstracting and Indexing
      • Bibliographic Information
      • Archive
  • Articles
  • Information
    • Information for Authors
    • Information for Reviewers
    • Information for Librarians
    • Information for Advertisers
    • Conferences
  • Language Editing
Spandidos Publications Logo
  • About
    • About Spandidos
    • Aims and Scopes
    • Abstracting and Indexing
    • Editorial Policies
    • Reprints and Permissions
    • Job Opportunities
    • Terms and Conditions
    • Contact
  • Journals
    • All Journals
    • Biomedical Reports
      • Information for Authors
      • Editorial Policies
      • Editorial Board
      • Aims and Scope
      • Abstracting and Indexing
      • Bibliographic Information
      • Archive
    • Experimental and Therapeutic Medicine
      • Information for Authors
      • Editorial Policies
      • Editorial Board
      • Aims and Scope
      • Abstracting and Indexing
      • Bibliographic Information
      • Archive
    • International Journal of Epigenetics
      • Information for Authors
      • Editorial Policies
      • Editorial Board
      • Aims and Scope
      • Abstracting and Indexing
      • Bibliographic Information
      • Archive
    • International Journal of Functional Nutrition
      • Information for Authors
      • Editorial Policies
      • Editorial Board
      • Aims and Scope
      • Abstracting and Indexing
      • Bibliographic Information
      • Archive
    • International Journal of Molecular Medicine
      • Information for Authors
      • Editorial Policies
      • Editorial Board
      • Aims and Scope
      • Abstracting and Indexing
      • Bibliographic Information
      • Archive
    • International Journal of Oncology
      • Information for Authors
      • Editorial Policies
      • Editorial Board
      • Aims and Scope
      • Abstracting and Indexing
      • Bibliographic Information
      • Archive
    • Medicine International
      • Information for Authors
      • Editorial Policies
      • Editorial Board
      • Aims and Scope
      • Abstracting and Indexing
      • Bibliographic Information
      • Archive
    • Molecular and Clinical Oncology
      • Information for Authors
      • Editorial Policies
      • Editorial Board
      • Aims and Scope
      • Abstracting and Indexing
      • Bibliographic Information
      • Archive
    • Molecular Medicine Reports
      • Information for Authors
      • Editorial Policies
      • Editorial Board
      • Aims and Scope
      • Abstracting and Indexing
      • Bibliographic Information
      • Archive
    • Oncology Letters
      • Information for Authors
      • Editorial Policies
      • Editorial Board
      • Aims and Scope
      • Abstracting and Indexing
      • Bibliographic Information
      • Archive
    • Oncology Reports
      • Information for Authors
      • Editorial Policies
      • Editorial Board
      • Aims and Scope
      • Abstracting and Indexing
      • Bibliographic Information
      • Archive
    • World Academy of Sciences Journal
      • Information for Authors
      • Editorial Policies
      • Editorial Board
      • Aims and Scope
      • Abstracting and Indexing
      • Bibliographic Information
      • Archive
  • Articles
  • Information
    • For Authors
    • For Reviewers
    • For Librarians
    • For Advertisers
    • Conferences
  • Language Editing
Login Register Submit
  • This site uses cookies
  • You can change your cookie settings at any time by following the instructions in our Cookie Policy. To find out more, you may read our Privacy Policy.

    I agree
Search articles by DOI, keyword, author or affiliation
Search
Advanced Search
presentation
Experimental and Therapeutic Medicine
Join Editorial Board Propose a Special Issue
Print ISSN: 1792-0981 Online ISSN: 1792-1015
Journal Cover
March-2023 Volume 25 Issue 3

Full Size Image

Sign up for eToc alerts
Recommend to Library

Journals

International Journal of Molecular Medicine

International Journal of Molecular Medicine

International Journal of Molecular Medicine is an international journal devoted to molecular mechanisms of human disease.

International Journal of Oncology

International Journal of Oncology

International Journal of Oncology is an international journal devoted to oncology research and cancer treatment.

Molecular Medicine Reports

Molecular Medicine Reports

Covers molecular medicine topics such as pharmacology, pathology, genetics, neuroscience, infectious diseases, molecular cardiology, and molecular surgery.

Oncology Reports

Oncology Reports

Oncology Reports is an international journal devoted to fundamental and applied research in Oncology.

Experimental and Therapeutic Medicine

Experimental and Therapeutic Medicine

Experimental and Therapeutic Medicine is an international journal devoted to laboratory and clinical medicine.

Oncology Letters

Oncology Letters

Oncology Letters is an international journal devoted to Experimental and Clinical Oncology.

Biomedical Reports

Biomedical Reports

Explores a wide range of biological and medical fields, including pharmacology, genetics, microbiology, neuroscience, and molecular cardiology.

Molecular and Clinical Oncology

Molecular and Clinical Oncology

International journal addressing all aspects of oncology research, from tumorigenesis and oncogenes to chemotherapy and metastasis.

World Academy of Sciences Journal

World Academy of Sciences Journal

Multidisciplinary open-access journal spanning biochemistry, genetics, neuroscience, environmental health, and synthetic biology.

International Journal of Functional Nutrition

International Journal of Functional Nutrition

Open-access journal combining biochemistry, pharmacology, immunology, and genetics to advance health through functional nutrition.

International Journal of Epigenetics

International Journal of Epigenetics

Publishes open-access research on using epigenetics to advance understanding and treatment of human disease.

Medicine International

Medicine International

An International Open Access Journal Devoted to General Medicine.

Journal Cover
March-2023 Volume 25 Issue 3

Full Size Image

Sign up for eToc alerts
Recommend to Library

  • Article
  • Citations
    • Cite This Article
    • Download Citation
    • Create Citation Alert
    • Remove Citation Alert
    • Cited By
  • Similar Articles
    • Related Articles (in Spandidos Publications)
    • Similar Articles (Google Scholar)
    • Similar Articles (PubMed)
  • Download PDF
  • Download XML
  • View XML
Article Open Access

Knockdown of NCAPG promotes the apoptosis and inhibits the invasion and migration of triple‑negative breast cancer MDA‑MB‑231 cells via regulation of EGFR/JAK/STAT3 signaling

  • Authors:
    • Juanyun Li
    • Jialu Zheng
    • Baohang Lin
    • Hao Sun
    • Shan Lu
    • Dandan Wang
    • Hongjun Huo
  • View Affiliations / Copyright

    Affiliations: Department of Thyroid, Breast and Vascular Surgery, Shenzhen Longgang Central Hospital, Shenzhen, Guangdong 518116, P.R. China
    Copyright: © Li et al. This is an open access article distributed under the terms of Creative Commons Attribution License.
  • Article Number: 119
    |
    Published online on: February 1, 2023
       https://doi.org/10.3892/etm.2023.11818
  • Expand metrics +
Metrics: Total Views: 0 (Spandidos Publications: | PMC Statistics: )
Metrics: Total PDF Downloads: 0 (Spandidos Publications: | PMC Statistics: )
Cited By (CrossRef): 0 citations Loading Articles...

This article is mentioned in:



Abstract

Triple‑negative breast cancer (TNBC) is the most aggressive subtype of breast cancer and the treatment options are extremely limited. Non‑SMC condensing I complex subunit G (NCAPG) expression is upregulated in TNBC, but its specific regulatory mechanism in TNBC has not been previously reported. The expression levels of NCAPG in TNBC were analyzed using data obtained from the UALCAN database. RT‑qPCR and western blotting were used to detect the expression of NCAPG in various breast cancer cell lines. The expression of NCAPG was knocked down, and cell viability was then detected using a CCK‑8 assay, apoptosis was detected using a TUNEL assay, and the expression of the apoptosis‑related proteins Bcl‑2, Bax and Bad were detected by western blotting. Wound healing and Transwell assays were used to assess migration and invasion. Western blotting was also used to determine the expression levels of migration and invasion‑related proteins MMP2 and MMP9, as well as EGFR/JAK/STAT3 pathway‑related proteins. Following exogenous treatment with EGF and the JAK/STAT3 signaling pathway agonist colivelin, cell viability, apoptosis, invasion and migration were assessed. The expression of NCAPG in TNBC MDA‑MB‑231 cells was significantly increased. Inhibition of NCAPG inhibited the activity, promoted apoptosis, and inhibited the invasion and migration of TNBC MDA‑MB‑231 cells, potentially via regulation of the EGFR/JAK/STAT3 signaling pathway. In conclusion, downregulation of NCAPG can promote apoptosis and inhibit invasion and migration of TNBC MDA‑MB‑231 cells via EGFR/JAK/STAT3 signaling.

Introduction

Triple-negative breast cancer (TNBC) is a type of breast cancer in which estrogen receptor (ER), progesterone receptor (PR) and human epidermal growth factor-2 (HER-2) expression is absent (1). TNBC accounts for ~20% of all breast cancer cases, is characterized by a high recurrence rate and high rate of metastasis, and is difficult to treat (2). TNBC is the most common malignant tumor in women, and its incidence and death rates are increasing annually, and worryingly, the age of onset is decreasing meaning a larger number of younger individuals are being diagnosed with TNBC (3).

Non-SMC condensin I complex subunit G (NCAPG) is a protein related to cell proliferation and division, and it participates in the occurrence and development of several types of cancer (4). A previous study found that NCAPG was associated with a poorer prognosis in breast cancer patients. Compared with non-TNBC, the expression levels of NCAPG in TNBC is higher, and knockdown of its expression was found to cause cell cycle arrest in MCF-7 cells (5). Meanwhile, studies also found that NCAPG expression is upregulated in TNBC through microarray analysis where it was found to be associated with a poorer prognosis, suggesting that NCAPG may serve as a potential biomarker of TNBC (6,7). Moreover, NCAPG expression has been shown to be upregulated in trastuzumab-resistant HER2-positive breast cancer cells, and it enhanced the drug resistance of HER2-positive breast cancer cells via activation of the SRC/STAT3 signaling pathway (8). However, there are no studies on the related mechanism of NCAPG action in TNBC cells.

It was found that NCAPG silencing reduced epidermal growth factor receptor (EGFR) expression in hepatocellular carcinoma (9). This suggests that NCAPG can affect the development of cancer by regulating the expression of EGFR. EGFR is a glycoprotein receptor on the cell membrane, which can promote the growth and proliferation of tumor cells. In TNBC, EGFR was found to promote the development of TNBC through JAK/STAT3 signaling (10).

Therefore, it was hypothesized that downregulation of NCAPG affects the development of TNBC cells through EGFR/JAK/STAT3 signaling. Our study provides a theoretical basis for the targeted treatment of TNBC.

Materials and methods

Cell culture

Normal mammary epithelial MCF-10A cells, luminal A human breast cancer MCF-7 cells, luminal B human breast cancer BT-474 cells, HER2+ breast cancer HCC1954 cells and TNBC MDA-MB-231 cells were obtained from The Cell Bank of Type Culture Collection of The Chinese Academy of Sciences and were cultured in DMEM supplemented with 10% FBS and 1% penicillin-streptomycin solution at 37˚C in a humidified incubator supplied with 5% CO2.

RT-qPCR

Total RNA from the cells was extracted using TRIzol® (Invitrogen; Thermo Fisher Scientific, Inc.) according to the manufacturer's protocol. Total RNA from each sample was reverse transcribed to single-stranded cDNA, which was next used for qPCR. The mRNA expression levels of NCAPG were detected using a SYBR Premix Ex Taq kit (Takara Bio, Inc.). The thermocycling conditions for qPCR were as follows: 95˚C in a 20-µl reaction volume for 10 min, followed by 40 cycles at 95˚C for 15 sec, 60˚C for 30 sec and 72˚C for 30 sec. The fold changes were calculated using the 2-ΔΔCq method (11). The sequences were as follows: NCAPG forward: 5'-TCCACATAGAGAAGAATGATGCTGA-3' and reverse: 5'-GCAAACACGGGGAAGAACAC-3'; GAPDH forward: 5'-AATGGGCAGCCGTTAGGAAA-3' and reverse: 5'-GCGCCCAATACGACCAAATC-3'.

Western blot assay

RIPA lysis buffer was used to extract the total proteins from the cells, and the protein concentration was quantified using a BCA kit (Beyotime Institute of Biotechnology) according to the manufacturer's instructions. A total of 30 µg protein/lane was loaded on a 10% SDS-gel, resolved using SDS-PAGE and transferred to a PVDF (Roche Diagnostics GmbH). The membranes were blocked with 5% nonfat milk for 1 h at room temperature, and then incubated with the corresponding primary antibodies anti-NCAPG (1:800, ab70350, Abcam), anti-Bcl-2 (1:1,000, ab32124, Abcam), anti-Bax (1:1,000, ab182733, Abcam), anti-Bad (1:1,000, ab32445, Abcam), anti-MMP2 (1:1,000, ab92536, Abcam), anti-MMP9 (1:1,000, ab76003, Abcam), anti-p-EGFG (1:1,000, ab40815, Abcam), anti-EGFR (1:1,000, ab52894 Abcam), anti-p-JAK1 (1:1,000, ab138005, Abcam), anti-JAK1 (1:800, ab133666, Abcam), anti-STAT3 (1:1,000, ab68153, Abcam), anti-p-STAT3 (1:1,000, ab76315, Abcam), anti-GAPDH (1:1,000, ab9485, Abcam) overnight at 4˚C. The following day, the membranes were incubated with goat anti-rabbit IgG H&L (HRP)-conjugated secondary antibodies (1:5,000, ab7090, Abcam) for 1 h at room temperature. The expression levels of the different proteins were detected using enhanced chemiluminescence reagent (Bio-Rad Laboratories, Inc.). The data were analyzed using ImageJ version 1.46 (National Institutes of Health).

Cell transfection

Short hairpin RNA NCAPG#1 (sh-NCAPG#1), sh-NCAPG#2 and the control adenovirus vector (sh-NC) were obtained from GeneCopoeia, Inc. For transfections, the cells were seeded into 6-well plates for 24 h, and then transfected according to the manufacturer's instructions. Two human shRNA-NCAPG sequences were as follows: sh-NCAPG#1: CCGGGCTATGCAGAAGCATCTTCTTCTCGAGAAGAAGATGCTTCTGCATAGCTTTTTTG and sh-NCAPG#2: CCGGCGGGCAGTGTTATCATGTATTCTCGAGAATACATGATAACACTGCCCGTTTTTTG. sh-NC is as follows: CAACAAGATGAAGAGCACCAA. After determining the optimal transfection efficiency, cells were divided into a control group, sh-NC group and sh-NCAPG group. Then, 50 ng/ml EGF (exogenous EGFR agonist) and 2 µM colivelin (JAK/STAT3 signaling pathway agonist) were added, and the transfected cells were divided into a control, sh-NC and sh-NCAPG, sh-NCAPG+EGF and sh-NCAPG+ colivelin group.

Cell viability assay

The cell viability was measured using a CCK-8 assay (Dojindo Molecular Technologies, Inc.). Briefly, after treatment of the cells as above, 10 µl CCK-8 solution was added and cells were incubated for 2 h. Cell viability was measured at an absorbance wavelength of 450 nm (optical density) using a microplate reader (Bio-Rad Laboratories, Inc.).

TUNEL assay

A TUNEL staining kit (Beyotime Institute of Biotechnology) was used to detect cell apoptosis according to the manufacturer's instructions. TUNEL solution was then added to stain the nucleus. Different areas of the sample were randomly selected and captured under a fluorescence microscope (Olympus Corporation, magnification, x200) to count the number of TUNEL-positive cells.

Wound healing assay

Cells were seeded into 6-well plates in serum-free DMEM. When the cells reached 80-90% confluence, a 10-µl pipette tip was used to produce a wound in the monolayer at the bottom of the plate. The wound width was then measured at 0 and 24 h on a light microscope (magnification, x200). The cell migration rate was calculated as follows: (Initial width-final width)/Initial width.

Transwell invasion assay

Cell suspensions (100 µl) were added to the upper chambers of the Transwell inserts coated with Matrigel™ (50 mg/l; 1:8 diluted solution; BD Biosciences) and 600 µl supplemented medium was added to the lower chambers. After incubation for 24 h, the membrane was fixed with 4% paraformaldehyde for 15 min and sequentially stained with 0.1% crystal violet solution for 30 min (all at room temperature). The inside of the membrane was gently wiped with a cotton swab to remove any cells that had not migrated. Finally, the number of cells that had migrated were counted under a light microscope (magnification 200).

Database

The UALCAN database (ualcan.path.uab.edu/) was used to analyze the expression levels of NCAPG.

Statistical analysis

All data are presented as the mean ± standard deviation and were analyzed using GraphPad Prism version 6.0 (GraphPad Software, Inc.). A Student's t-test was used for comparisons between two groups, and a one-way ANOVA followed by Tukey's post hoc test was used for comparisons between multiple groups. P<0.05 was considered to indicate a statistically significant difference.

Results

NCAPG expression is upregulated in TNBC MDA-MB-231 cells

UALCAN database analysis showed that the expression of NCAPG was significantly increased in TNBC patients compared with healthy patients (Fig. 1A and B). RT-qPCR and western blot analysis were used to detect the expression of NCAPG in various breast cancer cell lines. The results showed that the expression of NCAPG was significantly increased in MCF-7, BT-474, HCC1954, and MDA-MB-231 cells compared with the MCF-10A cells (Fig. 1C and D). The above results indicated that NCAPG had higher expression in the TNBC cell line. Thus, MDA-MB-231 cells were selected for the following experiments.

Figure 1

The expression of NCAPG is upregulated in TNBC MDA-MB-231 cells. (A and B) The expression level of NCAPG was analyzed by UALCAN database. ***P<0.001 vs. the normal tissues. The expression level of NCAPG in cells was analyzed by (C) RT-qPCR and (D) western blot analysis. ***P<0.001 vs. the MCF-10A cell line. NCAPG, non-SMC condensin I complex subunit G; TNBC, triple-negative breast cancer.

Knockdown of NCAPG promotes apoptosis of TNBC MDA-MB-231 cells

The interference plasmid of NCAPG was constructed, and the transfection efficiency was detected by RT-qPCR and western blotting. Compared with the sh-NC group, the expression of NCAPG in the sh-NCAPG#1 and sh-NCAPG#2 groups was significantly decreased, and the transfection efficiency of the sh-NCAPG#2 group was the better of the two, thus it was selected for the subsequent experiments (Fig. 2A and B). CCK-8 analysis showed that cell viability in the sh-NCAPG group was significantly decreased compared with that in the sh-NC group (Fig. 2C). TUNEL staining and western blotting analysis showed that compared with the sh-NC group, apoptosis was significantly increased in the sh-NCAPG group, and this was accompanied by decreased expression of Bcl-2 and increased expression of Bax and Bad (Fig. 2D-F).

Figure 2

Downregulation of NCAPG promotes the apoptosis of TNBC MDA-MB-231 cells. The expression level of NCAPG in cells was analyzed by (A) RT-qPCR and (B) western blot analysis after cell transfection. (C) CCK-8 kit was used to detect the cell viability. (D) TUNEL assay was used to detect the cell apoptosis. (E) Statistical analysis of apoptosis. (F) Apoptosis-related proteins were detected by western blot analysis. **P<0.01, ***P<0.001 vs. sh-NC. NCAPG, non-SMC condensin I complex subunit G; TNBC, triple-negative breast cancer.

Knockdown of NCAPG inhibits migration and invasion of TNBC MDA-MB-231 cells

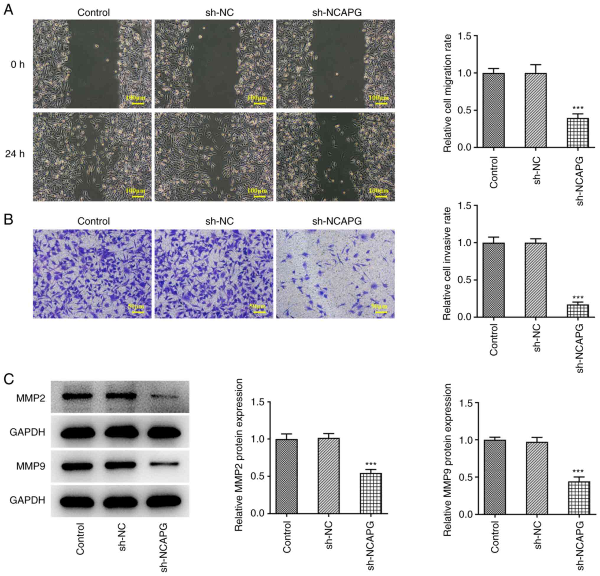
Wound healing and Transwell assays were used to assess the migration and invasion of TNBC cells, and the results showed that compared with the sh-NC group, the migration and invasion of the sh-NCAPG group was significantly decreased (Fig. 3A and B). Western blotting was used to detect the expression of matrix metalloproteinase (MMP)2 and MMP9, and the results showed that the expression of MMP2 and MMP9 in the sh-NCAPG group were significantly decreased compared with the sh-NC group (Fig. 3C).

Figure 3

Downregulation of NCAPG inhibits the migration and invasion of TNBC MDA-MB-231 cells. (A) Wound healing and (B) Transwell assay were used to assess cell invasion and migration. (C) MMP2 and MMP9 proteins were detected by western blot analysis. ***P<0.001 vs. sh-NC. NCAPG, non-SMC condensin I complex subunit G; TNBC, triple-negative breast cancer; MMP, matrix metalloproteinase.

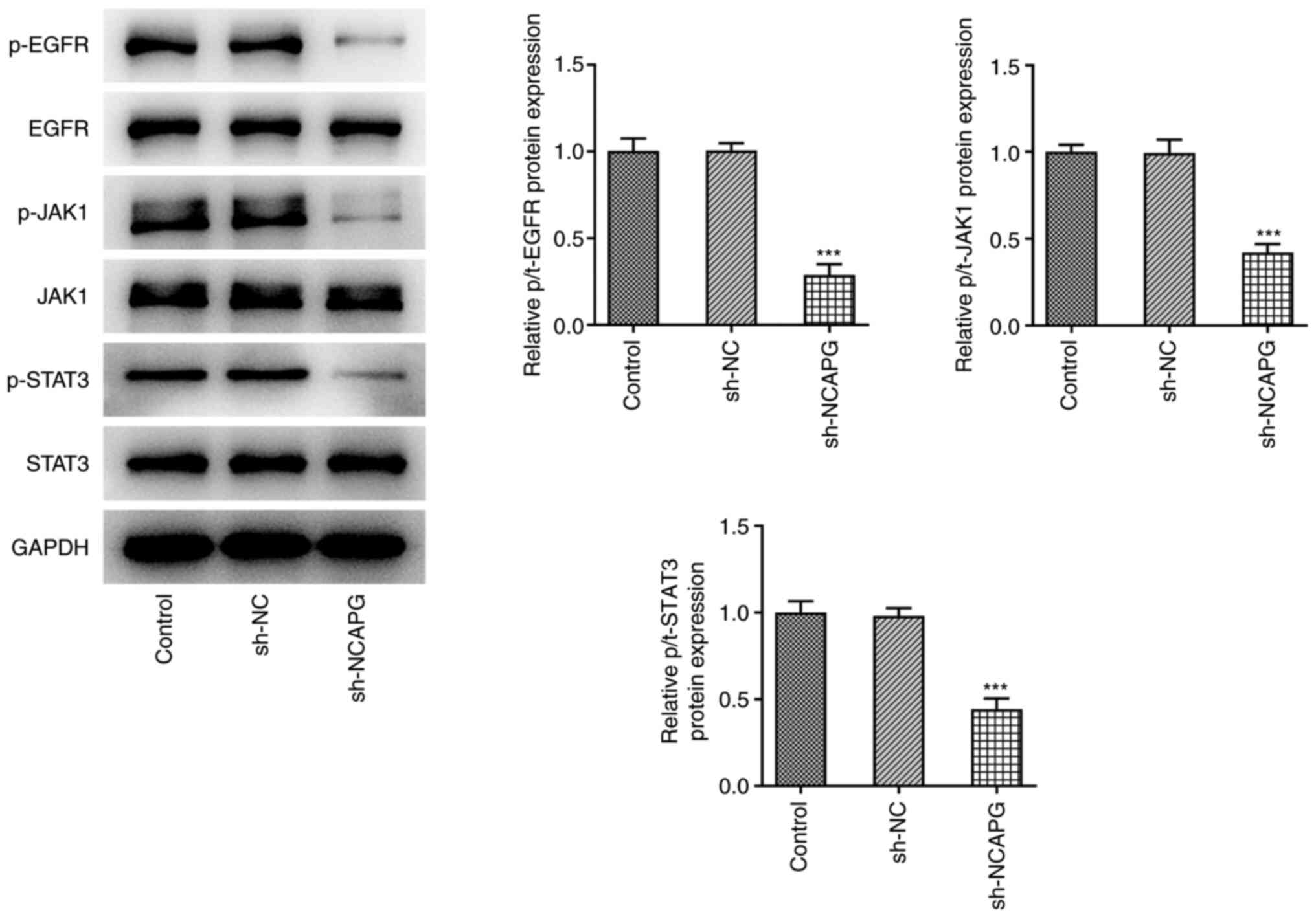
Activation of EGFR/JAK/STAT3 signaling reduces the effect of the knockdown of NCAPG on the apoptosis of TNBC cells

The expression levels of the EGFR/JAK/STAT3 signaling pathway-related proteins were detected by western blotting, and the results showed that the expression of phosphorylated (p-)EGFR, phosphorylated Janus kinase 1 (p-JAK1), and phosphorylated signal transducer and activator of transcription 3 (p-STAT3) were significantly decreased in the sh-NCAPG group compared with the sh-NC group (Fig. 4). Subsequently, after the addition of EGF and colivelin, the expression of p-EGFR was increased as detected by western blot analysis compared with the sh-NCAPG group (Fig. 5A). CCK-8 results showed that relative to the sh-NC group, cell viability in the sh-NCAPG group was significantly reduced. Moreover, cell activity was significantly increased in the sh-NCAPG+ EGF and sh-NCAPG+colivelin groups compared with the sh-NCAPG group (Fig. 5B). TUNEL and western blotting results showed that compared with the sh-NCAPG group, apoptosis was significantly decreased in the sh-NCAPG+ EGF and sh-NCAPG+colivelin groups, and this was accompanied by increased Bcl-2 expression, and decreased Bax and Bad expression (Fig. 5C and D).

Figure 4

Downregulation of NCAPG inhibits EGFR/JAK1/STAT3 signaling in TNBC MDA-MB-231 cells. EGFR/JAK1/STAT3 signaling-related proteins were detected by western blot analysis. ***P<0.001 vs. sh-NC. NCAPG, non-SMC condensin I complex subunit G; TNBC, triple-negative breast cancer; EGFR, epidermal growth factor receptor; JAK1, Janus kinase 1; STAT3, signal transducer and activator of transcription 3; p-, phosphorylated.

Figure 5

Activation of EGFR/JAK1/STAT3 signaling reduces the promoting effect of the downregulation of NCAPG on apoptosis of TNBC MDA-MB-231 cells. (A) Western blot assay was used to detect the expression of p-EGFR and EGFR. ***P<0.001 vs. control; ###P<0.001 vs. sh-NCAPG. (B) CCK-8 kit was used to detect cell viability. (C) TUNEL assay was used to detect cell apoptosis. (D) Apoptosis-related proteins were detected by western blot analysis. **P<0.01, ***P<0.001 vs. sh-NC; #P<0.05, ##P<0.01, ###P<0.001 vs. sh-NCAPG. NCAPG, non-SMC condensin I complex subunit G; TNBC, triple-negative breast cancer; EGFR, epidermal growth factor receptor; JAK1, Janus kinase 1; STAT3, signal transducer and activator of transcription 3; p-, phosphorylated.

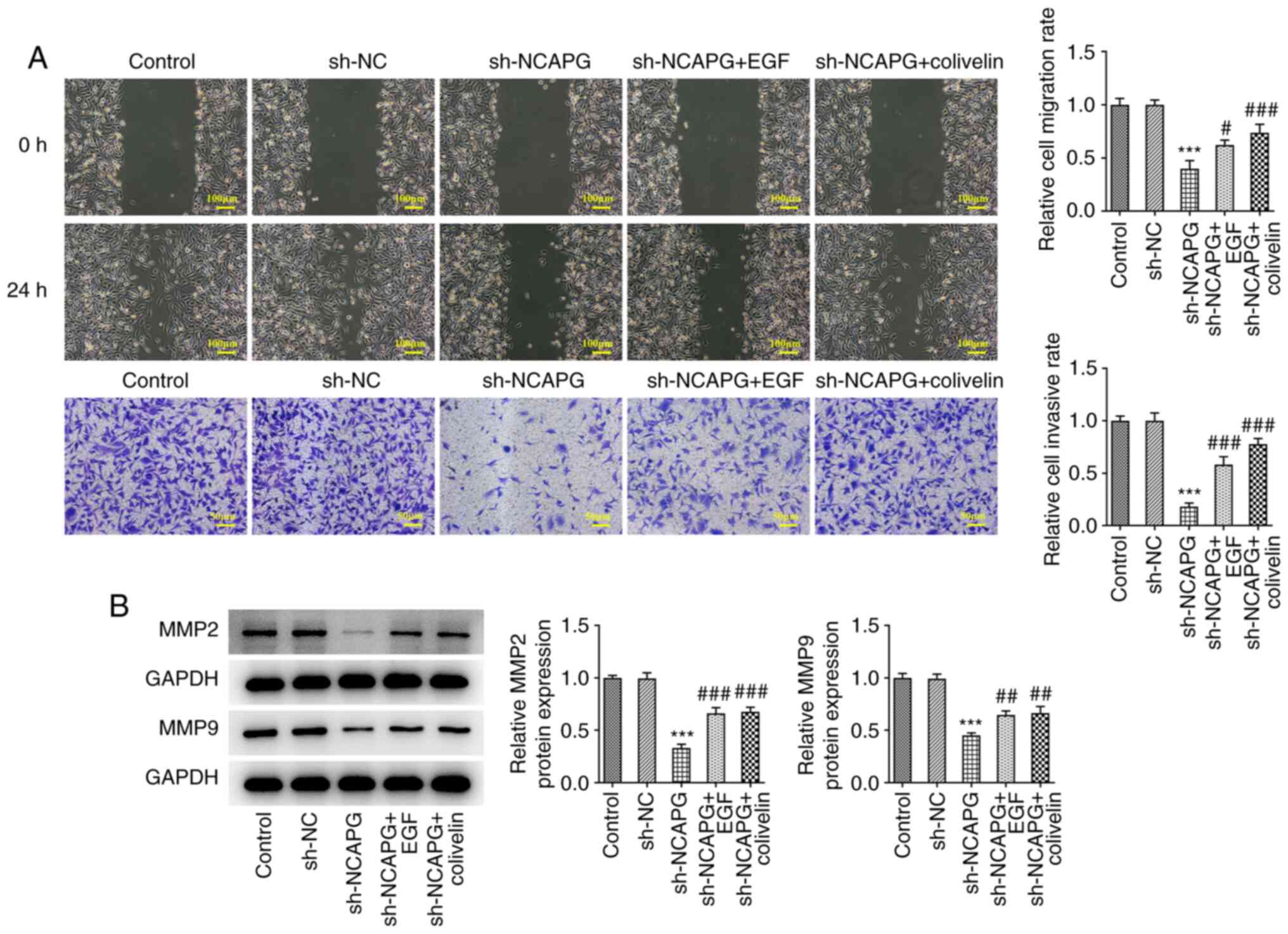
Activation of EGFR/JAK/STAT3 signaling reduces the inhibitory effect of knockdown of NCAPG on invasion and migration of TNBC MDA-MB-231 cells

Wound healing and Transwell assays showed that EGFR/JAK/STAT3 signal activation significantly increased the invasion and migration of cells (Fig. 6A), and the expression of MMP2 and MMP9 in cells was significantly increased (Fig. 6B) compared to the sh-NCAPG group.

Figure 6

The activation of EGFR/JAK1/STAT3 signaling reduces the inhibitory effect of the downregulation of NCAPG on the invasion and migration of TNBC MDA-MB-231 cell. (A) Wound healing and Transwell assays were used to assess cell invasion and migration. (B) MMP2 and MMP9 proteins were detected by western blot analysis. ***P<0.001 vs. sh-NC; #P<0.05, ##P<0.01, ###P<0.001 vs. sh-NCAPG. NCAPG, non-SMC condensin I complex subunit G; TNBC, triple-negative breast cancer; EGFR, epidermal growth factor receptor; JAK1, Janus kinase 1; STAT3, signal transducer and activator of transcription 3; MMP, matrix metalloproteinase.

Discussion

At present, with the continuous in-depth research on the pathogenic mechanisms underlying the development and progression of triple-negative breast cancer (TNBC), several targeted drugs have been discovered (12). However, due to the heterogeneity of TNBC and acquisition of drug resistance, the clinical effects of targeted drugs for TNBC is not always significant (13). Therefore, there is an urgent need to identify novel effective targets for early screening, prognosis assessment and treatment of TNBC.

Through UALCAN database analysis, we found that non-SMC condensin I complex subunit G (NCAPG) expression was significantly elevated in TNBC. This is consistent with the results screened out by Zeng et al (14) through microarray analysis. A previous study showed that the protein expression levels of NCAPG were significantly increased in 16 different types of tumors, and upregulated expression of NCAPG was significantly correlated with a poor survival rate in liver cancer, breast cancer, lung cancer and ovarian cancer, amongst others (4). NCAPG has also been shown to be significantly associated with a poor prognosis in TNBC (7). Additionally, it has been shown that NCAPG promotes hepatocellular carcinoma proliferation and reduces apoptosis through the PI3K/AKT signaling pathway in hepatocellular carcinoma cells (15). In lung cancer, NCAPG promotes lung cancer cell proliferation and migration through the TGF-β signaling pathway (16). However, the mechanism by which NCAPG is upregulated in TNBC has not been determined, nor have the downstream effects of its upregulation. In the present study, it was shown that the expression of NCAPG in breast cancer cells, including MCF-7, BT-474, HCC1954 and MDA-MB-231 cells, was significantly increased. After NCAPG expression was inhibited, the activity of MDA-MB-231 cells was decreased, apoptosis was increased, and invasion and migration were significantly decreased. These results showed that downregulation of NCAPG expression inhibited the malignant phenotype of TNBC MDA-MB-231 cells.

Subsequently, the downstream regulatory mechanisms of NCAPG in TNBC MDA-MB-231 cells were explored. It was previously shown that NCAPG silencing in hepatoma cells inhibited cell proliferation and promoted cell apoptosis by reducing the expression of epidermal growth factor receptor (EGFR) (9). In human lung adenocarcinoma, mutations in the EGFR kinase domain mediate signal transducer and activator of transcription 3 (STAT3) activation through interleukin (IL)-6 production (17). EGFR silencing in vivo can significantly inhibit the growth of breast cancer cells by regulating the Janus kinase (JAK)/STAT3 signaling pathway (10). Therefore, whether NCAPG could regulate EGFR and its downstream JAK/STAT3 signaling pathway was assessed. It was shown that EGFR/JAK/STAT3 signaling pathway activity was inhibited after NCAPG inhibition. EGFR/JAK/STAT3 signaling pathway activators can reverse the effects of NCAPG on proliferation, invasion, migration and apoptosis of TNBC MDA-MB-231 cells. These results suggest that downregulation/knockdown of NCAPG promotes apoptosis and inhibits invasion and migration of TNBC MDA-MB-231 cells through EGFR/JAK/STAT3 signaling.

There are also certain limitations to the present study. We only assessed the expression of NCAPG in TNBC MDA-MB-231 cells, which will be verified in more breast cancer cell lines in future experiments. In addition, we only examined our findings in cell experiments and did not verify our results in animal experiments. We will further verify our experimental results in animal experiments in the future.

In conclusion, the results of the present study showed that knockdown of NCAPG promoted apoptosis and inhibited invasion and migration of TNBC MDA-MB-231 cells, and this was achieved through NCAPG-mediated regulation of EGFR/JAK/STAT3 signaling.

Acknowledgements

Not applicable.

Funding

Funding: No funding was received.

Availability of data and materials

The datasets generated and/or analyzed during the present study are available from the corresponding author on reasonable request.

Authors' contributions

JL, JZ and BL conceived and designed the study. JL, HS, SL and DW performed experiments. BL and HH wrote the paper. JL, JZ, HS and HH reviewed and edited the manuscript. Data acquisition and analysis were performed by JL and HH. JL and SL confirm the authenticity of all the raw data. All authors have read and approved the final manuscript.

Ethics approval and consent to participate

Not applicable.

Consent for publication

Not applicable.

Competing interests

The authors declare that they have no competing interests.

References

1 

Sporikova Z, Koudelakova V, Trojanec R and Hajduch M: Genetic markers in triple-negative breast cancer. Clin Breast Cancer. 18:e841–e850. 2018.PubMed/NCBI View Article : Google Scholar

2 

Eroles P, Bosch A, Perez-Fidalgo JA and Lluch A: Molecular biology in breast cancer: Intrinsic subtypes and signaling pathways. Cancer Treat Rev. 38:698–707. 2012.PubMed/NCBI View Article : Google Scholar

3 

Ferlay J, Soerjomataram I, Dikshit R, Eser S, Mathers C, Rebelo M, Parkin DM, Forman D and Bray F: Cancer incidence and mortality worldwide: Sources, methods and major patterns in GLOBOCAN 2012. Int J Cancer. 136:E359–E386. 2015.PubMed/NCBI View Article : Google Scholar

4 

Xiao C, Gong J, Jie Y, Cao J, Chen Z, Li R, Chong Y, Hu B and Zhang Q: NCAPG is a promising therapeutic target across different tumor types. Front Pharmacol. 11(387)2020.PubMed/NCBI View Article : Google Scholar

5 

Dong M, Xu T, Cui X, Li H, Li X and Xia W: NCAPG upregulation mediated by four microRNAs combined with activation of the p53 signaling pathway is a predictor of poor prognosis in patients with breast cancer. Oncol Lett. 21(323)2021.PubMed/NCBI View Article : Google Scholar

6 

Chen J, Qian X, He Y, Han X and Pan Y: Novel key genes in triple-negative breast cancer identified by weighted gene co-expression network analysis. J Cell Biochem. 120:16900–16912. 2019.PubMed/NCBI View Article : Google Scholar

7 

Xiao X, Zhang Z, Luo R, Peng R, Sun Y, Wang J and Chen X: Identification of potential oncogenes in triple-negative breast cancer based on bioinformatics analyses. Oncol Lett. 21(363)2021.PubMed/NCBI View Article : Google Scholar

8 

Jiang L, Ren L, Chen H, Pan J, Zhang Z, Kuang X, Chen X, Bao W, Lin C, Zhou Z, et al: NCAPG confers trastuzumab resistance via activating SRC/STAT3 signaling pathway in HER2-positive breast cancer. Cell Death Dis. 11(547)2020.PubMed/NCBI View Article : Google Scholar

9 

Liu K, Li Y, Yu B, Wang F, Mi T and Zhao Y: Silencing non-SMC chromosome-associated polypeptide G inhibits proliferation and induces apoptosis in hepatocellular carcinoma cells. Can J Physiol Pharmacol. 96:1246–1254. 2018.PubMed/NCBI View Article : Google Scholar

10 

Song X, Liu Z and Yu Z: EGFR promotes the development of triple negative breast cancer through JAK/STAT3 signaling. Cancer Manag Res. 12:703–717. 2020.PubMed/NCBI View Article : Google Scholar

11 

Livak KJ and Schmittgen TD: Analysis of relative gene expression data using real-time quantitative PCR and the 2(-Delta Delta C(T)) method. Methods. 25:402–408. 2001.PubMed/NCBI View Article : Google Scholar

12 

Lyons TG: Targeted therapies for triple-negative breast cancer. Curr Treat Options Oncol. 20(82)2019.PubMed/NCBI View Article : Google Scholar

13 

Yin L, Duan JJ, Bian XW and Yu SC: Triple-negative breast cancer molecular subtyping and treatment progress. Breast Cancer Res. 22(61)2020.PubMed/NCBI View Article : Google Scholar

14 

Zeng X, Shi G, He Q and Zhu P: Screening and predicted value of potential biomarkers for breast cancer using bioinformatics analysis. Sci Rep. 11(20799)2021.PubMed/NCBI View Article : Google Scholar

15 

Gong C, Ai J, Fan Y, Gao J, Liu W, Feng Q, Liao W and Wu L: NCAPG promotes the proliferation of hepatocellular carcinoma through PI3K/AKT signaling. Onco Targets Ther. 12:8537–8552. 2019.PubMed/NCBI View Article : Google Scholar

16 

Wu Y, Lin Y, Pan J, Tu X, Xu Y, Li H and Chen Y: NCAPG promotes the progression of lung adenocarcinoma via the TGF-β signaling pathway. Cancer Cell Int. 21(443)2021.PubMed/NCBI View Article : Google Scholar

17 

Gao SP, Mark KG, Leslie K, Pao W, Motoi N, Gerald WL, Travis WD, Bornmann W, Veach D, Clarkson B and Bromberg JF: Mutations in the EGFR kinase domain mediate STAT3 activation via IL-6 production in human lung adenocarcinomas. J Clin Invest. 117:3846–3856. 2007.PubMed/NCBI View Article : Google Scholar

Related Articles

  • Abstract
  • View
  • Download
  • Twitter
Copy and paste a formatted citation
Spandidos Publications style
Li J, Zheng J, Lin B, Sun H, Lu S, Wang D and Huo H: Knockdown of NCAPG promotes the apoptosis and inhibits the invasion and migration of triple‑negative breast cancer MDA‑MB‑231 cells via regulation of EGFR/JAK/STAT3 signaling. Exp Ther Med 25: 119, 2023.
APA
Li, J., Zheng, J., Lin, B., Sun, H., Lu, S., Wang, D., & Huo, H. (2023). Knockdown of NCAPG promotes the apoptosis and inhibits the invasion and migration of triple‑negative breast cancer MDA‑MB‑231 cells via regulation of EGFR/JAK/STAT3 signaling. Experimental and Therapeutic Medicine, 25, 119. https://doi.org/10.3892/etm.2023.11818
MLA
Li, J., Zheng, J., Lin, B., Sun, H., Lu, S., Wang, D., Huo, H."Knockdown of NCAPG promotes the apoptosis and inhibits the invasion and migration of triple‑negative breast cancer MDA‑MB‑231 cells via regulation of EGFR/JAK/STAT3 signaling". Experimental and Therapeutic Medicine 25.3 (2023): 119.
Chicago
Li, J., Zheng, J., Lin, B., Sun, H., Lu, S., Wang, D., Huo, H."Knockdown of NCAPG promotes the apoptosis and inhibits the invasion and migration of triple‑negative breast cancer MDA‑MB‑231 cells via regulation of EGFR/JAK/STAT3 signaling". Experimental and Therapeutic Medicine 25, no. 3 (2023): 119. https://doi.org/10.3892/etm.2023.11818
Copy and paste a formatted citation
x
Spandidos Publications style
Li J, Zheng J, Lin B, Sun H, Lu S, Wang D and Huo H: Knockdown of NCAPG promotes the apoptosis and inhibits the invasion and migration of triple‑negative breast cancer MDA‑MB‑231 cells via regulation of EGFR/JAK/STAT3 signaling. Exp Ther Med 25: 119, 2023.
APA
Li, J., Zheng, J., Lin, B., Sun, H., Lu, S., Wang, D., & Huo, H. (2023). Knockdown of NCAPG promotes the apoptosis and inhibits the invasion and migration of triple‑negative breast cancer MDA‑MB‑231 cells via regulation of EGFR/JAK/STAT3 signaling. Experimental and Therapeutic Medicine, 25, 119. https://doi.org/10.3892/etm.2023.11818
MLA
Li, J., Zheng, J., Lin, B., Sun, H., Lu, S., Wang, D., Huo, H."Knockdown of NCAPG promotes the apoptosis and inhibits the invasion and migration of triple‑negative breast cancer MDA‑MB‑231 cells via regulation of EGFR/JAK/STAT3 signaling". Experimental and Therapeutic Medicine 25.3 (2023): 119.
Chicago
Li, J., Zheng, J., Lin, B., Sun, H., Lu, S., Wang, D., Huo, H."Knockdown of NCAPG promotes the apoptosis and inhibits the invasion and migration of triple‑negative breast cancer MDA‑MB‑231 cells via regulation of EGFR/JAK/STAT3 signaling". Experimental and Therapeutic Medicine 25, no. 3 (2023): 119. https://doi.org/10.3892/etm.2023.11818
Follow us
  • Twitter
  • LinkedIn
  • Facebook
About
  • Spandidos Publications
  • Careers
  • Cookie Policy
  • Privacy Policy
How can we help?
  • Help
  • Live Chat
  • Contact
  • Email to our Support Team