Spandidos Publications Logo
  • About
    • About Spandidos
    • Aims and Scopes
    • Abstracting and Indexing
    • Editorial Policies
    • Reprints and Permissions
    • Job Opportunities
    • Terms and Conditions
    • Contact
  • Journals
    • All Journals
    • Oncology Letters
      • Oncology Letters
      • Information for Authors
      • Editorial Policies
      • Editorial Board
      • Aims and Scope
      • Abstracting and Indexing
      • Bibliographic Information
      • Archive
    • International Journal of Oncology
      • International Journal of Oncology
      • Information for Authors
      • Editorial Policies
      • Editorial Board
      • Aims and Scope
      • Abstracting and Indexing
      • Bibliographic Information
      • Archive
    • Molecular and Clinical Oncology
      • Molecular and Clinical Oncology
      • Information for Authors
      • Editorial Policies
      • Editorial Board
      • Aims and Scope
      • Abstracting and Indexing
      • Bibliographic Information
      • Archive
    • Experimental and Therapeutic Medicine
      • Experimental and Therapeutic Medicine
      • Information for Authors
      • Editorial Policies
      • Editorial Board
      • Aims and Scope
      • Abstracting and Indexing
      • Bibliographic Information
      • Archive
    • International Journal of Molecular Medicine
      • International Journal of Molecular Medicine
      • Information for Authors
      • Editorial Policies
      • Editorial Board
      • Aims and Scope
      • Abstracting and Indexing
      • Bibliographic Information
      • Archive
    • Biomedical Reports
      • Biomedical Reports
      • Information for Authors
      • Editorial Policies
      • Editorial Board
      • Aims and Scope
      • Abstracting and Indexing
      • Bibliographic Information
      • Archive
    • Oncology Reports
      • Oncology Reports
      • Information for Authors
      • Editorial Policies
      • Editorial Board
      • Aims and Scope
      • Abstracting and Indexing
      • Bibliographic Information
      • Archive
    • Molecular Medicine Reports
      • Molecular Medicine Reports
      • Information for Authors
      • Editorial Policies
      • Editorial Board
      • Aims and Scope
      • Abstracting and Indexing
      • Bibliographic Information
      • Archive
    • World Academy of Sciences Journal
      • World Academy of Sciences Journal
      • Information for Authors
      • Editorial Policies
      • Editorial Board
      • Aims and Scope
      • Abstracting and Indexing
      • Bibliographic Information
      • Archive
    • International Journal of Functional Nutrition
      • International Journal of Functional Nutrition
      • Information for Authors
      • Editorial Policies
      • Editorial Board
      • Aims and Scope
      • Abstracting and Indexing
      • Bibliographic Information
      • Archive
    • International Journal of Epigenetics
      • International Journal of Epigenetics
      • Information for Authors
      • Editorial Policies
      • Editorial Board
      • Aims and Scope
      • Abstracting and Indexing
      • Bibliographic Information
      • Archive
    • Medicine International
      • Medicine International
      • Information for Authors
      • Editorial Policies
      • Editorial Board
      • Aims and Scope
      • Abstracting and Indexing
      • Bibliographic Information
      • Archive
  • Articles
  • Information
    • Information for Authors
    • Information for Reviewers
    • Information for Librarians
    • Information for Advertisers
    • Conferences
  • Language Editing
Spandidos Publications Logo
  • About
    • About Spandidos
    • Aims and Scopes
    • Abstracting and Indexing
    • Editorial Policies
    • Reprints and Permissions
    • Job Opportunities
    • Terms and Conditions
    • Contact
  • Journals
    • All Journals
    • Biomedical Reports
      • Information for Authors
      • Editorial Policies
      • Editorial Board
      • Aims and Scope
      • Abstracting and Indexing
      • Bibliographic Information
      • Archive
    • Experimental and Therapeutic Medicine
      • Information for Authors
      • Editorial Policies
      • Editorial Board
      • Aims and Scope
      • Abstracting and Indexing
      • Bibliographic Information
      • Archive
    • International Journal of Epigenetics
      • Information for Authors
      • Editorial Policies
      • Editorial Board
      • Aims and Scope
      • Abstracting and Indexing
      • Bibliographic Information
      • Archive
    • International Journal of Functional Nutrition
      • Information for Authors
      • Editorial Policies
      • Editorial Board
      • Aims and Scope
      • Abstracting and Indexing
      • Bibliographic Information
      • Archive
    • International Journal of Molecular Medicine
      • Information for Authors
      • Editorial Policies
      • Editorial Board
      • Aims and Scope
      • Abstracting and Indexing
      • Bibliographic Information
      • Archive
    • International Journal of Oncology
      • Information for Authors
      • Editorial Policies
      • Editorial Board
      • Aims and Scope
      • Abstracting and Indexing
      • Bibliographic Information
      • Archive
    • Medicine International
      • Information for Authors
      • Editorial Policies
      • Editorial Board
      • Aims and Scope
      • Abstracting and Indexing
      • Bibliographic Information
      • Archive
    • Molecular and Clinical Oncology
      • Information for Authors
      • Editorial Policies
      • Editorial Board
      • Aims and Scope
      • Abstracting and Indexing
      • Bibliographic Information
      • Archive
    • Molecular Medicine Reports
      • Information for Authors
      • Editorial Policies
      • Editorial Board
      • Aims and Scope
      • Abstracting and Indexing
      • Bibliographic Information
      • Archive
    • Oncology Letters
      • Information for Authors
      • Editorial Policies
      • Editorial Board
      • Aims and Scope
      • Abstracting and Indexing
      • Bibliographic Information
      • Archive
    • Oncology Reports
      • Information for Authors
      • Editorial Policies
      • Editorial Board
      • Aims and Scope
      • Abstracting and Indexing
      • Bibliographic Information
      • Archive
    • World Academy of Sciences Journal
      • Information for Authors
      • Editorial Policies
      • Editorial Board
      • Aims and Scope
      • Abstracting and Indexing
      • Bibliographic Information
      • Archive
  • Articles
  • Information
    • For Authors
    • For Reviewers
    • For Librarians
    • For Advertisers
    • Conferences
  • Language Editing
Login Register Submit
  • This site uses cookies
  • You can change your cookie settings at any time by following the instructions in our Cookie Policy. To find out more, you may read our Privacy Policy.

    I agree
Search articles by DOI, keyword, author or affiliation
Search
Advanced Search
presentation
Experimental and Therapeutic Medicine
Join Editorial Board Propose a Special Issue
Print ISSN: 1792-0981 Online ISSN: 1792-1015
Journal Cover
March-2023 Volume 25 Issue 3

Full Size Image

Sign up for eToc alerts
Recommend to Library

Journals

International Journal of Molecular Medicine

International Journal of Molecular Medicine

International Journal of Molecular Medicine is an international journal devoted to molecular mechanisms of human disease.

International Journal of Oncology

International Journal of Oncology

International Journal of Oncology is an international journal devoted to oncology research and cancer treatment.

Molecular Medicine Reports

Molecular Medicine Reports

Covers molecular medicine topics such as pharmacology, pathology, genetics, neuroscience, infectious diseases, molecular cardiology, and molecular surgery.

Oncology Reports

Oncology Reports

Oncology Reports is an international journal devoted to fundamental and applied research in Oncology.

Experimental and Therapeutic Medicine

Experimental and Therapeutic Medicine

Experimental and Therapeutic Medicine is an international journal devoted to laboratory and clinical medicine.

Oncology Letters

Oncology Letters

Oncology Letters is an international journal devoted to Experimental and Clinical Oncology.

Biomedical Reports

Biomedical Reports

Explores a wide range of biological and medical fields, including pharmacology, genetics, microbiology, neuroscience, and molecular cardiology.

Molecular and Clinical Oncology

Molecular and Clinical Oncology

International journal addressing all aspects of oncology research, from tumorigenesis and oncogenes to chemotherapy and metastasis.

World Academy of Sciences Journal

World Academy of Sciences Journal

Multidisciplinary open-access journal spanning biochemistry, genetics, neuroscience, environmental health, and synthetic biology.

International Journal of Functional Nutrition

International Journal of Functional Nutrition

Open-access journal combining biochemistry, pharmacology, immunology, and genetics to advance health through functional nutrition.

International Journal of Epigenetics

International Journal of Epigenetics

Publishes open-access research on using epigenetics to advance understanding and treatment of human disease.

Medicine International

Medicine International

An International Open Access Journal Devoted to General Medicine.

Journal Cover
March-2023 Volume 25 Issue 3

Full Size Image

Sign up for eToc alerts
Recommend to Library

  • Article
  • Citations
    • Cite This Article
    • Download Citation
    • Create Citation Alert
    • Remove Citation Alert
    • Cited By
  • Similar Articles
    • Related Articles (in Spandidos Publications)
    • Similar Articles (Google Scholar)
    • Similar Articles (PubMed)
  • Download PDF
  • Download XML
  • View XML
Article Open Access

FNDC5 and AKR1B10 inhibit the proliferation and metastasis of adrenocortical carcinoma cells by regulating AMPK/mTOR pathway

  • Authors:
    • Danyan Chen
    • Rongxi Huang
    • Fang Ren
    • Hongman Wang
    • Chengjian Wang
    • Yu Zhang
  • View Affiliations / Copyright

    Affiliations: Department of Endocrinology, Chongqing General Hospital, University of Chinese Academy of Sciences, Chongqing 401147, P.R. China, Department of Emergency, Chongqing General Hospital, University of Chinese Academy of Sciences, Chongqing 401147, P.R. China
    Copyright: © Chen et al. This is an open access article distributed under the terms of Creative Commons Attribution License.
  • Article Number: 136
    |
    Published online on: February 13, 2023
       https://doi.org/10.3892/etm.2023.11835
  • Expand metrics +
Metrics: Total Views: 0 (Spandidos Publications: | PMC Statistics: )
Metrics: Total PDF Downloads: 0 (Spandidos Publications: | PMC Statistics: )
Cited By (CrossRef): 0 citations Loading Articles...

This article is mentioned in:



Abstract

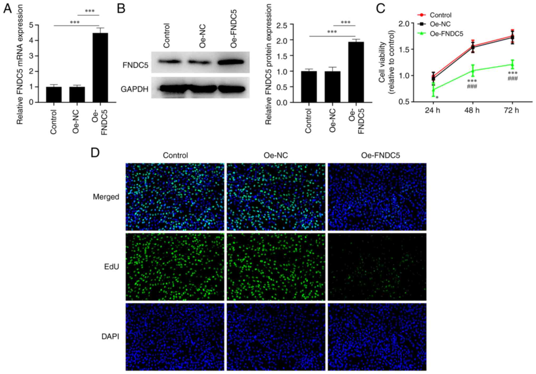
Being a rare malignancy, adrenocortical carcinoma (ACC) exhibits aggressiveness and poor prognosis. Fibronectin type III domain‑containing protein 5 (FNDC5) is a transmembrane protein involved in multiple types of cancer. Aldo‑keto reductase family 1 member B10 (AKR1B10) has a suppressive role in ACC. The present study aimed to investigate the role of FNDC5 in ACC cells as well as its mechanisms related to AKR1B10. The Gene Expression Profiling Interactive Analysis database predicted FNDC5 expression in tumour tissue of patients suffering from ACC and the overall survival rate. Western blotting as well as reverse transcription‑quantitative PCR were used for the examination of the transfection efficiency of FNDC5‑overexpression vector (Oe‑FNDC5) and small interfering (si)RNA against AKR1B10. Cell Counting Kit‑8 was employed for the assessment of cell viability. The proliferation, migration and invasion of the transfected cells were assessed by 5‑ethynyl‑2'‑deoxyuridine staining, wound healing and Transwell assays. Additionally, cell apoptosis was evaluated by flow cytometry and caspase‑3 activity was determined by ELISA. The levels of epithelial‑mesenchymal transition‑ and 5'‑AMP‑activated protein kinase (AMPK)/mTOR signalling pathway‑associated proteins were assessed by western blotting. The interaction between FNDC5 and AKR1B10 was confirmed by co‑immunoprecipitation. FNDC5 levels in ACC tissue were reduced compared with normal tissue. After overexpressing FNDC5, proliferation, migration and invasion of NCI‑H295R cells were suppressed, while cell apoptosis was promoted. FNDC5 interacted with AKR1B10 and AKR1B10 knockdown promoted proliferation, migration and invasion while inhibiting the apoptosis of NCI‑H295R cells transfected with si‑AKR1B10. The AMPK/mTOR signalling pathway was activated by FNDC5 overexpression, which was subsequently suppressed by AKR1B10 knockdown. Collectively, FNDC5 overexpression inhibited proliferation, migration and invasion while promoting apoptosis of NCI‑H295R cells via triggering the AMPK/mTOR signalling pathway. These effects were counteracted by AKR1B10 knockdown.
View Figures

Figure 1

Figure 2

Figure 3

Figure 4

Figure 5

Figure 6

Figure 7

Figure 8

View References

1 

Vaidya A, Nehs M and Kilbridge K: Treatment of adrenocortical carcinoma. Surg Pathol Clin. 12:997–1006. 2019.PubMed/NCBI View Article : Google Scholar

2 

Kerkhofs TM, Verhoeven RH, Van der Zwan JM, Dieleman J, Kerstens MN, Links TP, Van de Poll-Franse LV and Haak HR: Adrenocortical carcinoma: A population-based study on incidence and survival in the Netherlands since 1993. Eur J Cancer. 49:2579–2586. 2013.PubMed/NCBI View Article : Google Scholar

3 

Edge SB and Compton CC: The American joint committee on cancer: The 7th edition of the AJCC cancer staging manual and the future of TNM. Ann Surg Oncol. 17:1471–1474. 2010.PubMed/NCBI View Article : Google Scholar

4 

Fassnacht M, Dekkers OM, Else T, Baudin E, Berruti A, de Krijger R, Haak HR, Mihai R, Assie G and Terzolo M: european society of endocrinology clinical practice guidelines on the management of adrenocortical carcinoma in adults, in collaboration with the european network for the study of adrenal tumors. Eur J Endocrinol. 179:G1–G46. 2018.PubMed/NCBI View Article : Google Scholar

5 

Kiesewetter B, Riss P, Scheuba C, Mazal P, Kretschmer-Chott E, Haug A and Raderer M: Management of adrenocortical carcinoma: are we making progress? Ther Adv Med Oncol. 13(17588359211038409)2021.PubMed/NCBI View Article : Google Scholar

6 

Giménez-Dejoz J, Weber S, Fernández-Pardo Á, Möller G, Adamski J, Porté S, Parés X and Farrés J: Engineering aldo-keto reductase 1B10 to mimic the distinct 1B15 topology and specificity towards inhibitors and substrates, including retinoids and steroids. Chem Biol Interact. 307:186–194. 2019.PubMed/NCBI View Article : Google Scholar

7 

Chen D, Shen Z, Cheng X, Wang Q, Zhou J, Ren F, Sun Y, Wang H and Huang R: Homeobox A5 activates p53 pathway to inhibit proliferation and promote apoptosis of adrenocortical carcinoma cells by inducing Aldo-Keto reductase family 1 member B10 expression. Bioengineered. 12:1964–1975. 2021.PubMed/NCBI View Article : Google Scholar

8 

Oughtred R, Stark C, Breitkreutz BJ, Rust J, Boucher L, Chang C, Kolas N, O'Donnell L, Leung G, McAdam R, et al: The BioGRID interaction database: 2019 update. Nucleic Acids Res. 47:D529–D541. 2019.PubMed/NCBI View Article : Google Scholar

9 

Komolka K, Albrecht E, Schering L, Brenmoehl J, Hoeflich A and Maak S: Locus characterization and gene expression of bovine FNDC5: Is the myokine irisin relevant in cattle? PLoS One. 9(e88060)2014.PubMed/NCBI View Article : Google Scholar

10 

Zhu T, Zhang W, Zhang Y, Lu E, Liu H, Liu X, Yin S and Zhang P: Irisin/FNDC5 inhibits the epithelial-mesenchymal transition of epithelial ovarian cancer cells via the PI3K/Akt pathway. Arch Gynecol Obstet. 306:841–850. 2022.PubMed/NCBI View Article : Google Scholar

11 

Huang CW, Chang YH, Lee HH, Wu JY, Huang JX, Chung YH, Hsu ST, Chow LP, Wei KC and Huang FT: Irisin, an exercise myokine, potently suppresses tumor proliferation, invasion, and growth in glioma. FASEB J. 34:9678–9693. 2020.PubMed/NCBI View Article : Google Scholar

12 

Fan GH, Zhu TY and Huang J: FNDC5 promotes paclitaxel sensitivity of non-small cell lung cancers via inhibiting MDR1. Cell Signal. 72(109665)2020.PubMed/NCBI View Article : Google Scholar

13 

Cheng G, Xu D, Chu K, Cao Z, Sun X and Yang Y: The effects of MiR-214-3p and Irisin/FNDC5 on the biological behavior of osteosarcoma cells. Cancer Biother Radiopharm. 35:92–100. 2020.PubMed/NCBI View Article : Google Scholar

14 

Liu J, Song N, Huang Y and Chen Y: Irisin inhibits pancreatic cancer cell growth via the AMPK-mTOR pathway. Sci Rep. 8(15247)2018.PubMed/NCBI View Article : Google Scholar

15 

Livak KJ and Schmittgen TD: Analysis of relative gene expression data using real-time quantitative PCR and the 2(-Delta Delta C(T)) method. Methods. 25:402–408. 2001.PubMed/NCBI View Article : Google Scholar

16 

Boström P, Wu J, Jedrychowski MP, Korde A, Ye L, Lo JC, Rasbach KA, Boström EA, Choi JH, Long JZ, et al: A PGC1-α-dependent myokine that drives brown-fat-like development of white fat and thermogenesis. Nature. 481:463–468. 2012.PubMed/NCBI View Article : Google Scholar

17 

Aydin S, Kuloglu T, Ozercan MR, Albayrak S, Aydin S, Bakal U, Yilmaz M, Kalayci M, Yardim M, Sarac M, et al: Irisin immunohistochemistry in gastrointestinal system cancers. Biotech Histochem. 91:242–250. 2016.PubMed/NCBI View Article : Google Scholar

18 

Kuloglu T, Celik O, Aydin S, Hanifi Ozercan I, Acet M, Aydin Y, Artas G, Turk A, Yardim M, Ozan G, et al: Irisin immunostaining characteristics of breast and ovarian cancer cells. Cell Mol Biol (Noisy-le-grand). 62:40–44. 2016.PubMed/NCBI

19 

Kong G, Jiang Y, Sun X, Cao Z, Zhang G, Zhao Z, Zhao Y, Yu Q and Cheng G: Irisin reverses the IL-6 induced epithelial-mesenchymal transition in osteosarcoma cell migration and invasion through the STAT3/Snail signaling pathway. Oncol Rep. 38:2647–2656. 2017.PubMed/NCBI View Article : Google Scholar

20 

Shao L, Li H, Chen J, Song H, Zhang Y, Wu F, Wang W, Zhang W, Wang F, Li H and Tang D: Irisin suppresses the migration, proliferation, and invasion of lung cancer cells via inhibition of epithelial-to-mesenchymal transition. Biochem Biophys Res Commun. 485:598–605. 2017.PubMed/NCBI View Article : Google Scholar

21 

Gannon NP, Vaughan RA, Garcia-Smith R, Bisoffi M and Trujillo KA: Effects of the exercise-inducible myokine irisin on malignant and non-malignant breast epithelial cell behavior in vitro. Int J Cancer. 136:E197–E202. 2015.PubMed/NCBI View Article : Google Scholar

22 

Altay DU, Keha EE, Karagüzel E, Menteşe A, Yaman SO and Alver A: The diagnostic value of FNDC5/Irisin in renal cell cancer. Int Braz J Urol. 44:734–739. 2018.PubMed/NCBI View Article : Google Scholar

23 

Wozniak S, Nowinska K, Chabowski M and Dziegiel P: Significance of Irisin (FNDC5) expression in colorectal cancer. In Vivo. 36:180–188. 2022.PubMed/NCBI View Article : Google Scholar

24 

Cebulski K, Nowińska K, Jablońska K, Romanowicz H, Smolarz B, Dzięgiel P and Podhorska-Okołów M: Expression of Irisin/FNDC5 in breast cancer. Int J Mol Sci. 23(3530)2022.PubMed/NCBI View Article : Google Scholar

25 

Liu H, Zhao L, Wang M, Yang K, Jin Z, Zhao C and Shi G: FNDC5 causes resistance to sorafenib by activating the PI3K/Akt/Nrf2 pathway in hepatocellular carcinoma cells. Front Oncol. 12(852095)2022.PubMed/NCBI View Article : Google Scholar

26 

Shao X, Wu J, Yu S, Zhou Y and Zhou C: AKR1B10 inhibits the proliferation and migration of gastric cancer via regulating epithelial-mesenchymal transition. Aging (Albany NY). 13:22298–22314. 2021.PubMed/NCBI View Article : Google Scholar

27 

Yao Y, Wang X, Zhou D, Li H, Qian H, Zhang J, Jiang L, Wang B, Lin Q and Zhu X: Loss of AKR1B10 promotes colorectal cancer cells proliferation and migration via regulating FGF1-dependent pathway. Aging (Albany NY). 12:13059–13075. 2020.PubMed/NCBI View Article : Google Scholar

28 

Ren P, Ren X, Cheng L and Xu L: Frankincense, pine needle and geranium essential oils suppress tumor progression through the regulation of the AMPK/mTOR pathway in breast cancer. Oncol Rep. 39:129–137. 2018.PubMed/NCBI View Article : Google Scholar

29 

Plews RL, Mohd Yusof A, Wang C, Saji M, Zhang X, Chen CS, Ringel MD and Phay JE: A novel dual AMPK activator/mTOR inhibitor inhibits thyroid cancer cell growth. J Clin Endocrinol Metab. 100:E748–E756. 2015.PubMed/NCBI View Article : Google Scholar

30 

Yue W, Zheng X, Lin Y, Yang CS, Xu Q, Carpizo D, Huang H, DiPaola RS and Tan XL: Metformin combined with aspirin significantly inhibit pancreatic cancer cell growth in vitro and in vivo by suppressing anti-apoptotic proteins Mcl-1 and Bcl-2. Oncotarget. 6:21208–21224. 2015.PubMed/NCBI View Article : Google Scholar

Related Articles

  • Abstract
  • View
  • Download
  • Twitter
Copy and paste a formatted citation
Spandidos Publications style
Chen D, Huang R, Ren F, Wang H, Wang C and Zhang Y: FNDC5 and AKR1B10 inhibit the proliferation and metastasis of adrenocortical carcinoma cells by regulating AMPK/mTOR pathway. Exp Ther Med 25: 136, 2023.
APA
Chen, D., Huang, R., Ren, F., Wang, H., Wang, C., & Zhang, Y. (2023). FNDC5 and AKR1B10 inhibit the proliferation and metastasis of adrenocortical carcinoma cells by regulating AMPK/mTOR pathway. Experimental and Therapeutic Medicine, 25, 136. https://doi.org/10.3892/etm.2023.11835
MLA
Chen, D., Huang, R., Ren, F., Wang, H., Wang, C., Zhang, Y."FNDC5 and AKR1B10 inhibit the proliferation and metastasis of adrenocortical carcinoma cells by regulating AMPK/mTOR pathway". Experimental and Therapeutic Medicine 25.3 (2023): 136.
Chicago
Chen, D., Huang, R., Ren, F., Wang, H., Wang, C., Zhang, Y."FNDC5 and AKR1B10 inhibit the proliferation and metastasis of adrenocortical carcinoma cells by regulating AMPK/mTOR pathway". Experimental and Therapeutic Medicine 25, no. 3 (2023): 136. https://doi.org/10.3892/etm.2023.11835
Copy and paste a formatted citation
x
Spandidos Publications style
Chen D, Huang R, Ren F, Wang H, Wang C and Zhang Y: FNDC5 and AKR1B10 inhibit the proliferation and metastasis of adrenocortical carcinoma cells by regulating AMPK/mTOR pathway. Exp Ther Med 25: 136, 2023.
APA
Chen, D., Huang, R., Ren, F., Wang, H., Wang, C., & Zhang, Y. (2023). FNDC5 and AKR1B10 inhibit the proliferation and metastasis of adrenocortical carcinoma cells by regulating AMPK/mTOR pathway. Experimental and Therapeutic Medicine, 25, 136. https://doi.org/10.3892/etm.2023.11835
MLA
Chen, D., Huang, R., Ren, F., Wang, H., Wang, C., Zhang, Y."FNDC5 and AKR1B10 inhibit the proliferation and metastasis of adrenocortical carcinoma cells by regulating AMPK/mTOR pathway". Experimental and Therapeutic Medicine 25.3 (2023): 136.
Chicago
Chen, D., Huang, R., Ren, F., Wang, H., Wang, C., Zhang, Y."FNDC5 and AKR1B10 inhibit the proliferation and metastasis of adrenocortical carcinoma cells by regulating AMPK/mTOR pathway". Experimental and Therapeutic Medicine 25, no. 3 (2023): 136. https://doi.org/10.3892/etm.2023.11835
Follow us
  • Twitter
  • LinkedIn
  • Facebook
About
  • Spandidos Publications
  • Careers
  • Cookie Policy
  • Privacy Policy
How can we help?
  • Help
  • Live Chat
  • Contact
  • Email to our Support Team