Spandidos Publications Logo
  • About
    • About Spandidos
    • Aims and Scopes
    • Abstracting and Indexing
    • Editorial Policies
    • Reprints and Permissions
    • Job Opportunities
    • Terms and Conditions
    • Contact
  • Journals
    • All Journals
    • Oncology Letters
      • Oncology Letters
      • Information for Authors
      • Editorial Policies
      • Editorial Board
      • Aims and Scope
      • Abstracting and Indexing
      • Bibliographic Information
      • Archive
    • International Journal of Oncology
      • International Journal of Oncology
      • Information for Authors
      • Editorial Policies
      • Editorial Board
      • Aims and Scope
      • Abstracting and Indexing
      • Bibliographic Information
      • Archive
    • Molecular and Clinical Oncology
      • Molecular and Clinical Oncology
      • Information for Authors
      • Editorial Policies
      • Editorial Board
      • Aims and Scope
      • Abstracting and Indexing
      • Bibliographic Information
      • Archive
    • Experimental and Therapeutic Medicine
      • Experimental and Therapeutic Medicine
      • Information for Authors
      • Editorial Policies
      • Editorial Board
      • Aims and Scope
      • Abstracting and Indexing
      • Bibliographic Information
      • Archive
    • International Journal of Molecular Medicine
      • International Journal of Molecular Medicine
      • Information for Authors
      • Editorial Policies
      • Editorial Board
      • Aims and Scope
      • Abstracting and Indexing
      • Bibliographic Information
      • Archive
    • Biomedical Reports
      • Biomedical Reports
      • Information for Authors
      • Editorial Policies
      • Editorial Board
      • Aims and Scope
      • Abstracting and Indexing
      • Bibliographic Information
      • Archive
    • Oncology Reports
      • Oncology Reports
      • Information for Authors
      • Editorial Policies
      • Editorial Board
      • Aims and Scope
      • Abstracting and Indexing
      • Bibliographic Information
      • Archive
    • Molecular Medicine Reports
      • Molecular Medicine Reports
      • Information for Authors
      • Editorial Policies
      • Editorial Board
      • Aims and Scope
      • Abstracting and Indexing
      • Bibliographic Information
      • Archive
    • World Academy of Sciences Journal
      • World Academy of Sciences Journal
      • Information for Authors
      • Editorial Policies
      • Editorial Board
      • Aims and Scope
      • Abstracting and Indexing
      • Bibliographic Information
      • Archive
    • International Journal of Functional Nutrition
      • International Journal of Functional Nutrition
      • Information for Authors
      • Editorial Policies
      • Editorial Board
      • Aims and Scope
      • Abstracting and Indexing
      • Bibliographic Information
      • Archive
    • International Journal of Epigenetics
      • International Journal of Epigenetics
      • Information for Authors
      • Editorial Policies
      • Editorial Board
      • Aims and Scope
      • Abstracting and Indexing
      • Bibliographic Information
      • Archive
    • Medicine International
      • Medicine International
      • Information for Authors
      • Editorial Policies
      • Editorial Board
      • Aims and Scope
      • Abstracting and Indexing
      • Bibliographic Information
      • Archive
  • Articles
  • Information
    • Information for Authors
    • Information for Reviewers
    • Information for Librarians
    • Information for Advertisers
    • Conferences
  • Language Editing
Spandidos Publications Logo
  • About
    • About Spandidos
    • Aims and Scopes
    • Abstracting and Indexing
    • Editorial Policies
    • Reprints and Permissions
    • Job Opportunities
    • Terms and Conditions
    • Contact
  • Journals
    • All Journals
    • Biomedical Reports
      • Information for Authors
      • Editorial Policies
      • Editorial Board
      • Aims and Scope
      • Abstracting and Indexing
      • Bibliographic Information
      • Archive
    • Experimental and Therapeutic Medicine
      • Information for Authors
      • Editorial Policies
      • Editorial Board
      • Aims and Scope
      • Abstracting and Indexing
      • Bibliographic Information
      • Archive
    • International Journal of Epigenetics
      • Information for Authors
      • Editorial Policies
      • Editorial Board
      • Aims and Scope
      • Abstracting and Indexing
      • Bibliographic Information
      • Archive
    • International Journal of Functional Nutrition
      • Information for Authors
      • Editorial Policies
      • Editorial Board
      • Aims and Scope
      • Abstracting and Indexing
      • Bibliographic Information
      • Archive
    • International Journal of Molecular Medicine
      • Information for Authors
      • Editorial Policies
      • Editorial Board
      • Aims and Scope
      • Abstracting and Indexing
      • Bibliographic Information
      • Archive
    • International Journal of Oncology
      • Information for Authors
      • Editorial Policies
      • Editorial Board
      • Aims and Scope
      • Abstracting and Indexing
      • Bibliographic Information
      • Archive
    • Medicine International
      • Information for Authors
      • Editorial Policies
      • Editorial Board
      • Aims and Scope
      • Abstracting and Indexing
      • Bibliographic Information
      • Archive
    • Molecular and Clinical Oncology
      • Information for Authors
      • Editorial Policies
      • Editorial Board
      • Aims and Scope
      • Abstracting and Indexing
      • Bibliographic Information
      • Archive
    • Molecular Medicine Reports
      • Information for Authors
      • Editorial Policies
      • Editorial Board
      • Aims and Scope
      • Abstracting and Indexing
      • Bibliographic Information
      • Archive
    • Oncology Letters
      • Information for Authors
      • Editorial Policies
      • Editorial Board
      • Aims and Scope
      • Abstracting and Indexing
      • Bibliographic Information
      • Archive
    • Oncology Reports
      • Information for Authors
      • Editorial Policies
      • Editorial Board
      • Aims and Scope
      • Abstracting and Indexing
      • Bibliographic Information
      • Archive
    • World Academy of Sciences Journal
      • Information for Authors
      • Editorial Policies
      • Editorial Board
      • Aims and Scope
      • Abstracting and Indexing
      • Bibliographic Information
      • Archive
  • Articles
  • Information
    • For Authors
    • For Reviewers
    • For Librarians
    • For Advertisers
    • Conferences
  • Language Editing
Login Register Submit
  • This site uses cookies
  • You can change your cookie settings at any time by following the instructions in our Cookie Policy. To find out more, you may read our Privacy Policy.

    I agree
Search articles by DOI, keyword, author or affiliation
Search
Advanced Search
presentation
Experimental and Therapeutic Medicine
Join Editorial Board Propose a Special Issue
Print ISSN: 1792-0981 Online ISSN: 1792-1015
Journal Cover
April-2023 Volume 25 Issue 4

Full Size Image

Sign up for eToc alerts
Recommend to Library

Journals

International Journal of Molecular Medicine

International Journal of Molecular Medicine

International Journal of Molecular Medicine is an international journal devoted to molecular mechanisms of human disease.

International Journal of Oncology

International Journal of Oncology

International Journal of Oncology is an international journal devoted to oncology research and cancer treatment.

Molecular Medicine Reports

Molecular Medicine Reports

Covers molecular medicine topics such as pharmacology, pathology, genetics, neuroscience, infectious diseases, molecular cardiology, and molecular surgery.

Oncology Reports

Oncology Reports

Oncology Reports is an international journal devoted to fundamental and applied research in Oncology.

Experimental and Therapeutic Medicine

Experimental and Therapeutic Medicine

Experimental and Therapeutic Medicine is an international journal devoted to laboratory and clinical medicine.

Oncology Letters

Oncology Letters

Oncology Letters is an international journal devoted to Experimental and Clinical Oncology.

Biomedical Reports

Biomedical Reports

Explores a wide range of biological and medical fields, including pharmacology, genetics, microbiology, neuroscience, and molecular cardiology.

Molecular and Clinical Oncology

Molecular and Clinical Oncology

International journal addressing all aspects of oncology research, from tumorigenesis and oncogenes to chemotherapy and metastasis.

World Academy of Sciences Journal

World Academy of Sciences Journal

Multidisciplinary open-access journal spanning biochemistry, genetics, neuroscience, environmental health, and synthetic biology.

International Journal of Functional Nutrition

International Journal of Functional Nutrition

Open-access journal combining biochemistry, pharmacology, immunology, and genetics to advance health through functional nutrition.

International Journal of Epigenetics

International Journal of Epigenetics

Publishes open-access research on using epigenetics to advance understanding and treatment of human disease.

Medicine International

Medicine International

An International Open Access Journal Devoted to General Medicine.

Journal Cover
April-2023 Volume 25 Issue 4

Full Size Image

Sign up for eToc alerts
Recommend to Library

  • Article
  • Citations
    • Cite This Article
    • Download Citation
    • Create Citation Alert
    • Remove Citation Alert
    • Cited By
  • Similar Articles
    • Related Articles (in Spandidos Publications)
    • Similar Articles (Google Scholar)
    • Similar Articles (PubMed)
  • Download PDF
  • Download XML
  • View XML
Article Open Access

ERBB3 mediates the PI3K/AKT/mTOR pathway to alter the epithelial‑mesenchymal transition in cervical cancer and predict immunity filtration outcome

  • Authors:
    • Xiaoyue Yang
    • Weipei Zhu
  • View Affiliations / Copyright

    Affiliations: Department of Obstetrics and Gynecology, The Second Affiliated Hospital of Soochow University, Suzhou, Jiangsu 215000, P.R. China
    Copyright: © Yang et al. This is an open access article distributed under the terms of Creative Commons Attribution License [CC BY 4.0].
  • Article Number: 146
    |
    Published online on: February 15, 2023
       https://doi.org/10.3892/etm.2023.11845
  • Expand metrics +
Metrics: Total Views: 0 (Spandidos Publications: | PMC Statistics: )
Metrics: Total PDF Downloads: 0 (Spandidos Publications: | PMC Statistics: )
Cited By (CrossRef): 0 citations Loading Articles...

This article is mentioned in:



Abstract

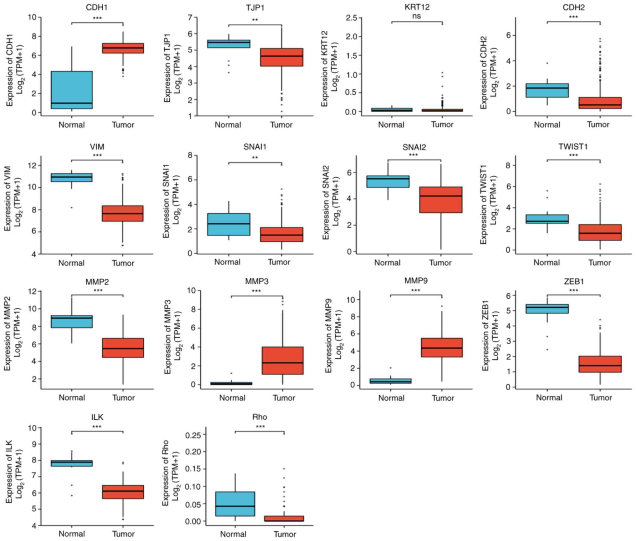
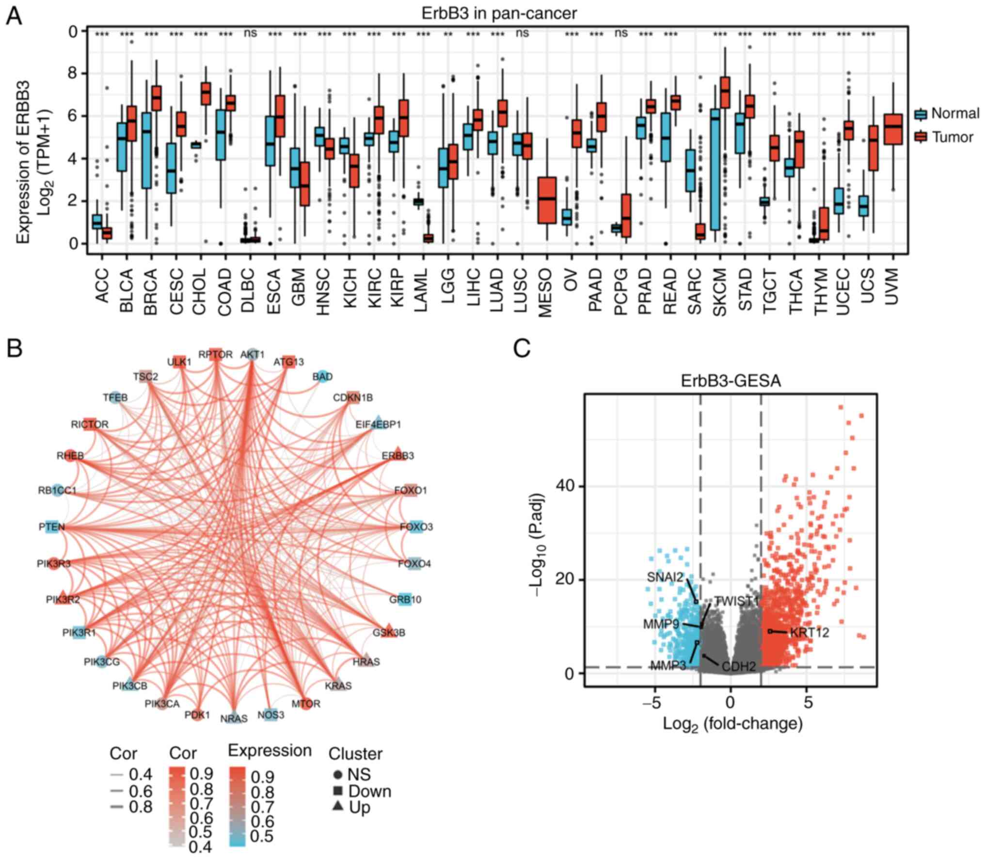
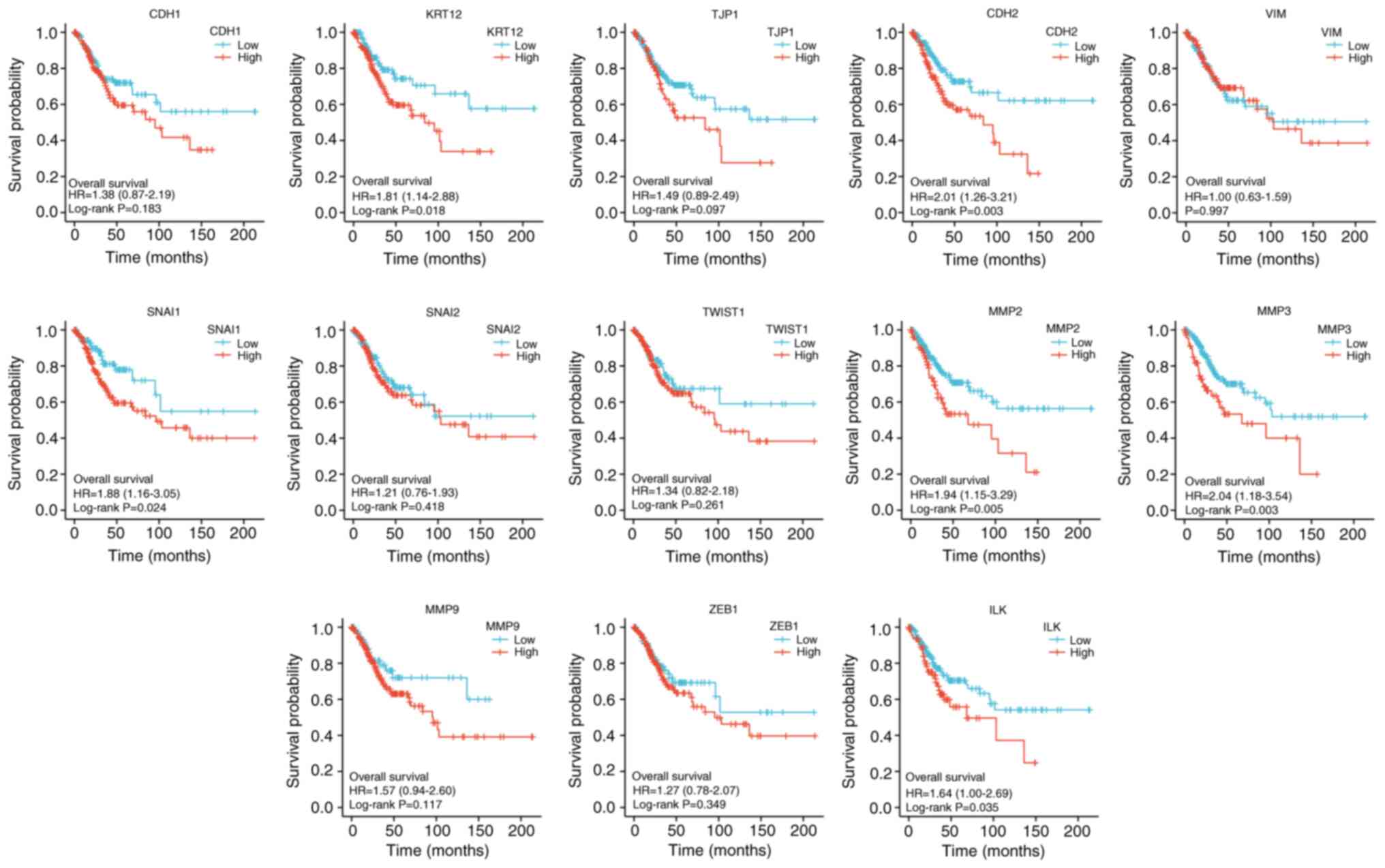
Cervical cancer is the fourth most common cancer among women worldwide, and the prognosis of advanced/recurrent cervical cancer remains poor. Metastasis and invasion of this type of cancer are closely associated with the tumor microenvironment. Studying the complex interactions between tumor progression and immune cells or stromal cells can provide new insights into treatment for patients with aggressive tumor, recurrence and drug resistance. In the present study, a bioinformatics method (Gene Expression Profiling Interactive Analysis, differentially expressed genes, Gene Ontology, Kyoto Encyclopedia of Genes and Genomes, protein‑protein interactions and survival analysis) was used to explore the mRNA and protein level discrepancy gene signature of ERBB3 via the PI3K/AKT/mTOR pathway from the speculation in immuno‑oncology and experimental verification of different cervical cancer cell lines. The high expression of ERBB3 in cervical cancer tissues (especially HPV‑positive and adenocarcinoma‑related) promoted the activation of the PI3K/AKT/mTOR pathway. The increased expression of MMP9 changed the macrophage infiltration in the tumor microenvironment and affected prognosis of patients with cervical cancer. In conclusion, the present study identified 14 EMT‑related genes and 30 genes involved in the PI3K/AKT/mTOR pathway in cervical cancer, and they might provide novel clues for future treatment. The MMP family may be a notable factor associated with tumor cells and immune cells.
View Figures

Figure 1

Figure 2

Figure 3

Figure 4

Figure 5

Figure 6

Figure 7

Figure 8

Figure 9

Figure 10

Figure 11

Figure 12

Figure 13

Figure 14

Figure 15

View References

1 

Cohen PA, Jhingran A, Oaknin A and Denny L: Cervical cancer. Lancet. 393:169–182. 2019.PubMed/NCBI View Article : Google Scholar

2 

Yugawa T and Kiyono T: Molecular mechanisms of cervical carcinogenesis by high-risk human papillomaviruses: Novel functions of E6 and E7 oncoproteins. Rev Med Virol. 19:97–113. 2009.PubMed/NCBI View Article : Google Scholar

3 

Zhang L, Wu J, Ling MT, Zhao L and Zhao KN: The role of the PI3K/Akt/mTOR signalling pathway in human cancers induced by infection with human papillomaviruses. Mol Cancer. 14(87)2015.PubMed/NCBI View Article : Google Scholar

4 

Bossler F, Hoppe-Seyler K and Hoppe-Seyler F: PI3K/AKT/mTOR signaling regulates the virus/host cell crosstalk in HPV-positive cervical cancer cells. Int J Mol Sci. 20(2188)2019.PubMed/NCBI View Article : Google Scholar

5 

Shi X, Wang J, Lei Y, Cong C, Tan D and Zhou X: Research progress on the PI3K/AKT signaling pathway in gynecological cancer. Mol Med Rep. 19:4529–4535. 2019.PubMed/NCBI View Article : Google Scholar

6 

Senga SS and Grose RP: Hallmarks of cancer-the new testament. Open Biol. 11(200358)2021.PubMed/NCBI View Article : Google Scholar

7 

O'Donnell JS, Teng MWL and Smyth MJ: Cancer immunoediting and resistance to T cell-based immunotherapy. Nat Rev Clin Oncol. 16:151–167. 2019.PubMed/NCBI View Article : Google Scholar

8 

Fukumura D, Kloepper J, Amoozgar Z, Duda DG and Jain RK: Enhancing cancer immunotherapy using antiangiogenics: Opportunities and challenges. Nat Rev Clin Oncol. 15:325–340. 2018.PubMed/NCBI View Article : Google Scholar

9 

Aiello NM and Kang Y: Context-dependent EMT programs in cancer metastasis. J Exp Med. 216:1016–1026. 2019.PubMed/NCBI View Article : Google Scholar

10 

Taki M, Abiko K, Ukita M, Murakami R, Yamanoi K, Yamaguchi K, Hamanishi J, Baba T, Matsumura N and Mandai M: Tumor immune microenvironment during epithelial-mesenchymal transitionthe review of the loop between EMT and immunosuppression. Clin Cancer Res. 27:4669–4679. 2021.PubMed/NCBI View Article : Google Scholar

11 

Dongre A, Rashidian M, Reinhardt F, Bagnato A, Keckesova Z, Ploegh HL and Weinberg RA: Epithelial-to-mesenchymal transition contributes to immunosuppression in breast carcinomas. Cancer Res. 77:3982–3989. 2017.PubMed/NCBI View Article : Google Scholar

12 

Hoxhaj G and Manning BD: The PI3K-AKT network at the interface of oncogenic signalling and cancer metabolism. Nat Rev Cancer. 20:74–88. 2020.PubMed/NCBI View Article : Google Scholar

13 

Coussy F, El Botty R, Lavigne M, Gu C, Fuhrmann L, Briaux A, de Koning L, Dahmani A, Montaudon E, Morisset L, et al: Combination of PI3K and MEK inhibitors yields durable remission in PDX models of PIK3CA-mutated metaplastic breast cancers. J Hematol Oncol. 13(13)2020.PubMed/NCBI View Article : Google Scholar

14 

Li M, Liu F, Zhang F, Zhou W, Jiang X, Yang Y, Qu K, Wang Y, Ma Q, Wang T, et al: Genomic ERBB2/ERBB3 mutations promote PD-L1-mediated immune escape in gallbladder cancer: a whole-exome sequencing analysis. Gut. 68:1024–1033. 2019.PubMed/NCBI View Article : Google Scholar

15 

Ross JS, Fakih M, Ali SM, Elvin JA, Schrock AB, Suh J, Vergilio JA, Ramkissoon S, Severson E, Daniel S, et al: Targeting HER2 in colorectal cancer: The landscape of amplification and short variant mutations in ERBB2 and ERBB3. Cancer. 124:1358–1373. 2018.PubMed/NCBI View Article : Google Scholar

16 

Van Lengerich B, Agnew C, Puchner EM, Huang B and Jura N: EGF and NRG induce phosphorylation of HER3/ERBB3 by EGFR using distinct oligomeric mechanisms. Proc Natl Acad Sci USA. 114:E2836–E2845. 2017.PubMed/NCBI View Article : Google Scholar

17 

Sithanandam G and Anderson LM: The ERBB3 receptor in cancer and cancer gene therapy. Cancer Gene Ther. 15:413–448. 2008.PubMed/NCBI View Article : Google Scholar

18 

Moghbeli M, Makhdoumi Y, Delgosha MS, Aarabi A, Dadkhah E, Memar B, Abdollahi A and Abbaszadegan MR: ErbB1 and ErbB3 co-over expression as a prognostic factor in gastric cancer. Biol Res. 52(2)2008.PubMed/NCBI View Article : Google Scholar

19 

Shi DM, Li LX, Bian XY, Shi XJ, Lu LL, Zhou HX, Pan TJ, Zhou J, Fan J and Wu WZ: miR-296-5p suppresses EMT of hepatocellular carcinoma via attenuating NRG1/ERBB2/ERBB3 signaling. J Exp Clin Cancer Res. 37(294)2018.PubMed/NCBI View Article : Google Scholar

20 

Vivian J, Rao AA, Nothaft FA, Ketchum C, Armstrong J, Novak A, Pfeil J, Narkizian J, Deran AD, Musselman-Brown A, et al: Toil enables reproducible, open source, big biomedical data analyses. Nat Biotechnol. 35:314–316. 2017.PubMed/NCBI View Article : Google Scholar

21 

Yang J, Antin P, Berx G, Blanpain C, Brabletz T, Bronner M, Campbell K, Cano A, Casanova J, Christofori G, et al: EMT International Association (TEMTIA). Guidelines and definitions for research on epithelial-mesenchymal transition. Nat Rev Mol Cell Biol. 21:341–352. 2020.PubMed/NCBI View Article : Google Scholar

22 

Den Boon JA, Pyeon D, Wang SS, Horswill M, Schiffman M, Sherman M, Zuna RE, Wang Z, Hewitt SM, Pearson R, et al: Molecular transitions from papillomavirus infection to cervical precancer and cancer: Role of stromal estrogen receptor signaling. Proc Natl Acad Sci USA. 112:E3255–E3264. 2015.PubMed/NCBI View Article : Google Scholar

23 

Scotto L, Narayan G, Nandula SV, Arias-Pulido H, Subramaniyam S, Schneider A, Kaufmann AM, Wright JD, Pothuri B, Mansukhani M and Murty VV: Identification of copy number gain and overexpressed genes on chromosome arm 20q by an integrative genomic approach in cervical cancer: Potential role in progression. Genes Chromosomes Cancer. 47:755–765. 2008.PubMed/NCBI View Article : Google Scholar

24 

Edgar R, Domrachev M and Lash AE: Gene expression omnibus: NCBI gene expression and hybridization array data repository. Nucleic Acids Res. 30:207–210. 2002.PubMed/NCBI View Article : Google Scholar

25 

Barrett T, Wilhite SE, Ledoux P, Evangelista C, Kim IF, Tomashevsky M, Marshall KA, Phillippy KH, Sherman PM, Holko M, et al: NCBI GEO: Archive for functional genomics data sets-update. Nucleic Acids Res. 41:D991–D995. 2013.PubMed/NCBI View Article : Google Scholar

26 

Smyth GK: Limma: Linear models for microarray data. Bioinformatics and computational biology solutions using R and Bioconductor. Springer, New York, NY, 2005. 397-420.

27 

Gu Z, Eils R and Schlesner M: Complex heatmaps reveal patterns and correlations in multidimensional genomic data. Bioinformatics. 32:2847–2849. 2016.PubMed/NCBI View Article : Google Scholar

28 

Bindea G, Mlecnik B, Tosolini M, Kirilovsky A, Waldner M, Obenauf AC, Angell H, Fredriksen T, Lafontaine L, Berger A, et al: Spatiotemporal dynamics of intratumoral immune cells reveal the immune landscape in human cancer. Immunity. 39:782–795. 2013.PubMed/NCBI View Article : Google Scholar

29 

Walter W, Sánchez-Cabo F and Ricote M: GOplot: An R package for visually combining expression data with functional analysis. Bioinformatics. 31:2912–2914. 2015.PubMed/NCBI View Article : Google Scholar

30 

Kanehisa M, Araki M, Goto S, Hattori M, Hirakawa M, Itoh M, Katayama T, Kawashima S, Okuda S, Tokimatsu T and Yamanishi Y: KEGG for linking genomes to life and the environment. Nucleic Acids Res. 36(Database issue):D480–D484. 2007.PubMed/NCBI View Article : Google Scholar

31 

Yu G, Wang LG, Han Y and He QY: clusterProfiler: An R package for comparing biological themes among gene clusters. OMICS. 16:284–287. 2012.PubMed/NCBI View Article : Google Scholar

32 

Livak KJ and Schmittgen TD: Analysis of relative gene expression data using real-time quantitative PCR and the 2(-Delta Delta C(T)) method. Methods. 25:402–408. 2001.PubMed/NCBI View Article : Google Scholar

33 

Lanczky A and Gyorffy B: Web-based survival analysis tool tailored for medical research (KMplot): Development and implementation. J Med Internet Res. 23(e27633)2021.PubMed/NCBI View Article : Google Scholar

34 

Liu J, Lichtenberg T, Hoadley KA, Poisson LM, Lazar AJ, Cherniack AD, Kovatich AJ, Benz CC, Levine DA, Lee AV, et al: An integrated TCGA pan-cancer clinical data resource to drive high-quality survival outcome analytics. Cell. 173:400–416.e11. 2018.PubMed/NCBI View Article : Google Scholar

35 

Goel AL and Wu SM: Determination of ARL and a contour nomogram for CUSUM charts to control normal mean. Technometrics. 13:221–230. 1971.

36 

Han H, Cho JW, Lee S, Yun A, Kim H, Bae D, Yang S, Kim CY, Lee M, Kim E, et al: TRRUST v2: An expanded reference database of human and mouse transcriptional regulatory interactions. Nucleic Acids Res. 46:D380–D386. 2018.PubMed/NCBI View Article : Google Scholar

37 

R Core Team: A language and environment for statistical computing. R Foundation for Statistical Computing, Vienna, 2013. http://www.R-project.org/.

38 

Jeppson H and Hofmann H: Generalized Mosaic Plots in the ggplot2 Framework: Exploratory analysis of high-dimensional data with visual tools 17, 2021. https://rdrr.io/cran/ggmosaic/.

39 

Csardi G and Nepusz T: The igraph software package for complex network research. InterJournal Complex Systems. 1695:1–9. 2006.

40 

Gustavsson EK, Zhang D, Reynolds RH, et al: ggtranscript: an R package for the visualization and interpretation of transcript isoforms using ggplot2. Bioinformatics. 38(15):3844–3846. 2022.PubMed/NCBI View Article : Google Scholar

41 

Kassambara A, Kosinski M and Biecek P: Package ‘survminer’. Drawing Survival Curves using ‘ggplot2’(R package version 03 1), 2017.

42 

Cancer Genome Atlas Research Network. Integrated genomic and molecular characterization of cervical cancer. Nature. 543:378–384. 2017.PubMed/NCBI View Article : Google Scholar

43 

Yang X, Chen Y, Li M and Zhu W: ERBB3 methylation and immune infiltration in tumor microenvironment of cervical cancer. Sci Rep. 12(8112)2022.PubMed/NCBI View Article : Google Scholar

44 

Soto D, Song C and McLaughlin-Drubin ME: Epigenetic alterations in human papillomavirus-associated cancers. Viruses. 9(248)2017.PubMed/NCBI View Article : Google Scholar

45 

Senapati R, Senapati NN and Dwibedi B: Molecular mechanisms of HPV mediated neoplastic progression. Infect Agent Cancer. 11(59)2016.PubMed/NCBI View Article : Google Scholar

46 

Narisawa-Saito M and Kiyono T: Basic mechanisms of high-risk human papillomavirus-induced carcinogenesis: Roles of E6 and E7 proteins. Cancer Sci. 98:1505–1511. 2007.PubMed/NCBI View Article : Google Scholar

47 

Martinez-Zapien D, Ruiz FX, Poirson J, Mitschler A, Ramirez J, Forster A, Cousido-Siah A, Masson M, Pol SV, Podjarny A, et al: Structure of the E6/E6AP/p53 complex required for HPV-mediated degradation of p53. Nature. 529:541–545. 2016.PubMed/NCBI View Article : Google Scholar

48 

Karamanou K, Franchi M, Vynios D and Brézillon S: Epithelial-to-mesenchymal transition and invadopodia markers in breast cancer: Lumican a key regulator. Semin Cancer Biol. 62:125–133. 2020.PubMed/NCBI View Article : Google Scholar

49 

Yang HL, Thiyagarajan V, Shen PC, Mathew DC, Lin KY, Liao JW and Hseu YC: Anti-EMT properties of CoQ0 attributed to PI3K/AKT/NFKB/MMP-9 signaling pathway through ROS-mediated apoptosis. J Exp Clin Cancer Res. 38(186)2019.PubMed/NCBI View Article : Google Scholar

50 

Mao X, Xu J, Wang W, Liang C, Hua J, Liu J, Zhang B, Meng Q, Yu X and Shi S: Crosstalk between cancer-associated fibroblasts and immune cells in the tumor microenvironment: New findings and future perspectives. Mol Cancer. 20(131)2021.PubMed/NCBI View Article : Google Scholar

51 

Looi CK, Chung FFL, Leong CO, Wong SF, Rosli R and Mai SW: Therapeutic challenges and current immunomodulatory strategies in targeting the immunosuppressive pancreatic tumor microenvironment. J Exp Clin Cancer Res. 38(162)2019.PubMed/NCBI View Article : Google Scholar

52 

Cheng YQ, Wang SB, Liu JH, Jin L, Liu Y, Li CY, Su YR, Liu YR, Sang X, Wan Q, et al: Modifying the tumour microenvironment and reverting tumour cells: New strategies for treating malignant tumours. Cell Prolif. 53(e12865)2020.PubMed/NCBI View Article : Google Scholar

53 

Li D and Wu M: Pattern recognition receptors in health and diseases. Signal Transduct Target Ther. 6(291)2021.PubMed/NCBI View Article : Google Scholar

54 

Mendes F, Domingues C, Rodrigues-Santos P, Abrantes AM, Gonçalves AC, Estrela J, Encarnação J, Pires AS, Laranjo M, Alves V, et al: The role of immune system exhaustion on cancer cell escape and anti-tumor immune induction after irradiation. Biochim Biophys Acta. 1865:168–175. 2016.PubMed/NCBI View Article : Google Scholar

55 

Liu Y and Cao X: Immunosuppressive cells in tumor immune escape and metastasis. J Mol Med (Berl). 94:509–522. 2016.PubMed/NCBI View Article : Google Scholar

56 

Che Y, Yang Y, Suo J, An Y and Wang X: Induction of systemic immune responses and reversion of immunosuppression in the tumor microenvironment by a therapeutic vaccine for cervical cancer. Cancer Immunol Immunother. 69:2651–2664. 2020.PubMed/NCBI View Article : Google Scholar

57 

Jayshree RS: The immune microenvironment in human papilloma virus-induced cervical lesions-evidence for estrogen as an immunomodulator. Front Cell Infect Microbiol. 11(649815)2021.PubMed/NCBI View Article : Google Scholar

58 

Welters MJ, van der Sluis TC, van Meir H, Loof NM, van Ham VJ, van Duikeren S, Santegoets SJ, Arens R, de Kam ML, Cohen AF, et al: Vaccination during myeloid cell depletion by cancer chemotherapy fosters robust T cell responses. Sci Transl Med. 8(334ra52)2016.PubMed/NCBI View Article : Google Scholar

59 

Todd RW, Roberts S, Mann CH, Luesley DM, Gallimore PH and Steele JC: Human papillomavirus (HPV) type 16-specific CD8+ T cell responses in women with high grade vulvar intraepithelial neoplasia. Int J Cancer. 108:857–862. 2004.PubMed/NCBI View Article : Google Scholar

60 

Torres-Poveda K, Bahena-Román M, Madrid-González C, Burguete-García AI, Bermúdez-Morales VH, Peralta-Zaragoza O and Madrid-Marina V: Role of IL-10 and TGF-β1 in local immunosuppression in HPV-associated cervical neoplasia. World J Clin Oncol. 5:753–763. 2014.PubMed/NCBI View Article : Google Scholar

61 

Kalathil SG and Thanavala Y: High immunosuppressive burden in cancer patients: A major hurdle for cancer immunotherapy. Cancer Immunol Immunother. 65:813–819. 2016.PubMed/NCBI View Article : Google Scholar

62 

Huang YK, Wang M, Sun Y, Di Costanzo N, Mitchell C, Achuthan A, Hamilton JA, Busuttil RA and Boussioutas A: Macrophage spatial heterogeneity in gastric cancer defined by multiplex immunohistochemistry. Nat Commun. 10(3928)2019.PubMed/NCBI View Article : Google Scholar

63 

Zhang Y and Zhang Z: The history and advances in cancer immunotherapy: Understanding the characteristics of tumor-infiltrating immune cells and their therapeutic implications. Cell Mol Immunol. 17:807–821. 2020.PubMed/NCBI View Article : Google Scholar

64 

Chao MP, Weissman IL and Majeti R: The CD47-SIRPα pathway in cancer immune evasion and potential therapeutic implications. Curr Opin Immunol. 24:225–232. 2012.PubMed/NCBI View Article : Google Scholar

65 

Feng M, Jiang W, Kim BYS, Zhang CC, Fu YX and Weissman IL: Phagocytosis checkpoints as new targets for cancer immunotherapy. Nat Rev Cancer. 19:568–586. 2019.PubMed/NCBI View Article : Google Scholar

66 

Oronsky B, Carter C, Reid T, Brinkhaus F and Knox SJ: Just eat it: A review of CD47 and SIRP-α antagonism. Semin Oncol. 47:117–124. 2020.PubMed/NCBI View Article : Google Scholar

67 

Li Z, Li Y, Gao J, Fu Y, Hua P, Jing Y, Cai M, Wang H and Tong T: The role of CD47-SIRPα immune checkpoint in tumor immune evasion and innate immunotherapy. Life Sci. 273(119150)2021.PubMed/NCBI View Article : Google Scholar

68 

Huang CY, Ye ZH, Huang MY and Lu JJ: Regulation of CD47 expression in cancer cells. Transl Oncol. 13(100862)2020.PubMed/NCBI View Article : Google Scholar

69 

Yang H, Shao R, Huang H, Wang X, Rong Z and Lin Y: Engineering macrophages to phagocytose cancer cells by blocking the CD47/SIRPα axis. Cancer Med. 8:4245–4253. 2019.PubMed/NCBI View Article : Google Scholar

70 

Braicu EI, Gasimli K, Richter R, Nassir M, Kümmel S, Blohmer JU, Yalcinkaya I, Chekerov R, Ignat I, Ionescu A, et al: Role of serum VEGFA, TIMP2, MMP2 and MMP9 in monitoring response to adjuvant radiochemotherapy in patients with primary cervical cancer-results of a companion protocol of the randomized NOGGO-AGO phase III clinical trial. Anticancer Res. 34:385–391. 2014.PubMed/NCBI

71 

Riani M, Le Jan S, Plée J, Durlach A, Le Naour R, Haegeman G, Bernard P and Antonicelli F: Bullous pemphigoid outcome is associated with CXCL10-induced matrix metalloproteinase 9 secretion from monocytes and neutrophils but not lymphocytes. J Allergy Clin Immunol. 139:863–872.e3. 2017.PubMed/NCBI View Article : Google Scholar

72 

Yi W, Tu MJ, Liu Z, Zhang C, Batra N, Yu AX and Yu AM: Bioengineered miR-328-3p modulates GLUT1-mediated glucose uptake and metabolism to exert synergistic antiproliferative effects with chemotherapeutics. Acta Pharm Sin B. 10:159–170. 2020.PubMed/NCBI View Article : Google Scholar

73 

Vasconcelos RC, de Oliveira Moura JM, Junior VLB, da Silveira ÉJ and de Souza LB: Immunohistochemical expression of GLUT-1, GLUT-3, and carbonic anhydrase IX in benign odontogenic lesions. J Oral Pathol Med. 45:712–717. 2016.PubMed/NCBI View Article : Google Scholar

74 

Cheng SC, Quintin J, Cramer RA, Shepardson KM, Saeed S, Kumar V, Giamarellos-Bourboulis EJ, Martens JH, Rao NA, Aghajanirefah A, et al: mTOR- and HIF-1α-mediated aerobic glycolysis as metabolic basis for trained immunity. Science. 345(1250684)2014.PubMed/NCBI View Article : Google Scholar

75 

Giovanelli P, Sandoval TA and Cubillos-Ruiz JR: Dendritic cell metabolism and function in tumors. Trends Immunol. 40:699–718. 2019.PubMed/NCBI View Article : Google Scholar

76 

Kim IS and Zhang XHF: One microenvironment does not fit all: Heterogeneity beyond cancer cells. Cancer Metastasis Rev. 35:601–629. 2016.PubMed/NCBI View Article : Google Scholar

77 

Sobral-Leite M, Salomon I, Opdam M, Kruger DT, Beelen KJ, van der Noort V, van Vlierberghe RLP, Blok EJ, Giardiello D, Sanders J, et al: Cancer-immune interactions in ER-positive breast cancers: PI3K pathway alterations and tumor-infiltrating lymphocytes. Breast Cancer Res. 21(90)2019.PubMed/NCBI View Article : Google Scholar

78 

Rivera LB, Meyronet D, Hervieu V, Frederick MJ, Bergsland E and Bergers G: Intratumoral myeloid cells regulate responsiveness and resistance to antiangiogenic therapy. Cell Rep. 11:577–591. 2015.PubMed/NCBI View Article : Google Scholar

79 

Lambertz U, Silverman JM, Nandan D, McMaster WR, Clos J, Foster LJ and Reiner NE: Secreted virulence factors and immune evasion in visceral leishmaniasis. J Leukoc Biol. 91:887–899. 2012.PubMed/NCBI View Article : Google Scholar

80 

Crane CA, Panner A, Murray JC, Wilson SP, Xu H, Chen L, Simko JP, Waldman FM, Pieper RO and Parsa AT: PI (3) kinase is associated with a mechanism of immunoresistance in breast and prostate cancer. Oncogene. 28:306–312. 2009.PubMed/NCBI View Article : Google Scholar

81 

Bahrami A, Hasanzadeh M, Hassanian SM, ShahidSales S, Ghayour-Mobarhan M, Ferns GA and Avan A: The potential value of the PI3K/Akt/mTOR signaling pathway for assessing prognosis in cervical cancer and as a target for therapy. J Cell Biochem. 118:4163–4169. 2017.PubMed/NCBI View Article : Google Scholar

82 

Chai J, Modak C, Mouazzen W, Narvaez R and Pham J: Epithelial or mesenchymal: Where to draw the line? Biosci Trends. 4:130–142. 2010.PubMed/NCBI

83 

Gerber TS, Ridder DA, Schindeldecker M, Weinmann A, Duret D, Breuhahn K, Galle PR, Schirmacher P, Roth W, Lang H and Straub BK: Constitutive occurrence of E: N-cadherin heterodimers in adherens junctions of hepatocytes and derived tumors. Cells. 11(2507)2022.PubMed/NCBI View Article : Google Scholar

84 

Deshmukh AP, Vasaikar SV, Tomczak K, Tripathi S, den Hollander P, Arslan E, Chakraborty P, Soundararajan R, Jolly MK, Rai K, et al: Identification of EMT signaling cross-talk and gene regulatory networks by single-cell RNA sequencing. Proc Natl Acad Sci USA. 118(e2102050118)2021.PubMed/NCBI View Article : Google Scholar

85 

Suarez-Carmona M, Lesage J, Cataldo D and Gilles C: EMT and inflammation: Inseparable actors of cancer progression. Mol Oncol. 11:805–823. 2017.PubMed/NCBI View Article : Google Scholar

Related Articles

  • Abstract
  • View
  • Download
  • Twitter
Copy and paste a formatted citation
Spandidos Publications style
Yang X and Zhu W: ERBB3 mediates the PI3K/AKT/mTOR pathway to alter the epithelial‑mesenchymal transition in cervical cancer and predict immunity filtration outcome. Exp Ther Med 25: 146, 2023.
APA
Yang, X., & Zhu, W. (2023). ERBB3 mediates the PI3K/AKT/mTOR pathway to alter the epithelial‑mesenchymal transition in cervical cancer and predict immunity filtration outcome. Experimental and Therapeutic Medicine, 25, 146. https://doi.org/10.3892/etm.2023.11845
MLA
Yang, X., Zhu, W."ERBB3 mediates the PI3K/AKT/mTOR pathway to alter the epithelial‑mesenchymal transition in cervical cancer and predict immunity filtration outcome". Experimental and Therapeutic Medicine 25.4 (2023): 146.
Chicago
Yang, X., Zhu, W."ERBB3 mediates the PI3K/AKT/mTOR pathway to alter the epithelial‑mesenchymal transition in cervical cancer and predict immunity filtration outcome". Experimental and Therapeutic Medicine 25, no. 4 (2023): 146. https://doi.org/10.3892/etm.2023.11845
Copy and paste a formatted citation
x
Spandidos Publications style
Yang X and Zhu W: ERBB3 mediates the PI3K/AKT/mTOR pathway to alter the epithelial‑mesenchymal transition in cervical cancer and predict immunity filtration outcome. Exp Ther Med 25: 146, 2023.
APA
Yang, X., & Zhu, W. (2023). ERBB3 mediates the PI3K/AKT/mTOR pathway to alter the epithelial‑mesenchymal transition in cervical cancer and predict immunity filtration outcome. Experimental and Therapeutic Medicine, 25, 146. https://doi.org/10.3892/etm.2023.11845
MLA
Yang, X., Zhu, W."ERBB3 mediates the PI3K/AKT/mTOR pathway to alter the epithelial‑mesenchymal transition in cervical cancer and predict immunity filtration outcome". Experimental and Therapeutic Medicine 25.4 (2023): 146.
Chicago
Yang, X., Zhu, W."ERBB3 mediates the PI3K/AKT/mTOR pathway to alter the epithelial‑mesenchymal transition in cervical cancer and predict immunity filtration outcome". Experimental and Therapeutic Medicine 25, no. 4 (2023): 146. https://doi.org/10.3892/etm.2023.11845
Follow us
  • Twitter
  • LinkedIn
  • Facebook
About
  • Spandidos Publications
  • Careers
  • Cookie Policy
  • Privacy Policy
How can we help?
  • Help
  • Live Chat
  • Contact
  • Email to our Support Team