Spandidos Publications Logo
  • About
    • About Spandidos
    • Aims and Scopes
    • Abstracting and Indexing
    • Editorial Policies
    • Reprints and Permissions
    • Job Opportunities
    • Terms and Conditions
    • Contact
  • Journals
    • All Journals
    • Oncology Letters
      • Oncology Letters
      • Information for Authors
      • Editorial Policies
      • Editorial Board
      • Aims and Scope
      • Abstracting and Indexing
      • Bibliographic Information
      • Archive
    • International Journal of Oncology
      • International Journal of Oncology
      • Information for Authors
      • Editorial Policies
      • Editorial Board
      • Aims and Scope
      • Abstracting and Indexing
      • Bibliographic Information
      • Archive
    • Molecular and Clinical Oncology
      • Molecular and Clinical Oncology
      • Information for Authors
      • Editorial Policies
      • Editorial Board
      • Aims and Scope
      • Abstracting and Indexing
      • Bibliographic Information
      • Archive
    • Experimental and Therapeutic Medicine
      • Experimental and Therapeutic Medicine
      • Information for Authors
      • Editorial Policies
      • Editorial Board
      • Aims and Scope
      • Abstracting and Indexing
      • Bibliographic Information
      • Archive
    • International Journal of Molecular Medicine
      • International Journal of Molecular Medicine
      • Information for Authors
      • Editorial Policies
      • Editorial Board
      • Aims and Scope
      • Abstracting and Indexing
      • Bibliographic Information
      • Archive
    • Biomedical Reports
      • Biomedical Reports
      • Information for Authors
      • Editorial Policies
      • Editorial Board
      • Aims and Scope
      • Abstracting and Indexing
      • Bibliographic Information
      • Archive
    • Oncology Reports
      • Oncology Reports
      • Information for Authors
      • Editorial Policies
      • Editorial Board
      • Aims and Scope
      • Abstracting and Indexing
      • Bibliographic Information
      • Archive
    • Molecular Medicine Reports
      • Molecular Medicine Reports
      • Information for Authors
      • Editorial Policies
      • Editorial Board
      • Aims and Scope
      • Abstracting and Indexing
      • Bibliographic Information
      • Archive
    • World Academy of Sciences Journal
      • World Academy of Sciences Journal
      • Information for Authors
      • Editorial Policies
      • Editorial Board
      • Aims and Scope
      • Abstracting and Indexing
      • Bibliographic Information
      • Archive
    • International Journal of Functional Nutrition
      • International Journal of Functional Nutrition
      • Information for Authors
      • Editorial Policies
      • Editorial Board
      • Aims and Scope
      • Abstracting and Indexing
      • Bibliographic Information
      • Archive
    • International Journal of Epigenetics
      • International Journal of Epigenetics
      • Information for Authors
      • Editorial Policies
      • Editorial Board
      • Aims and Scope
      • Abstracting and Indexing
      • Bibliographic Information
      • Archive
    • Medicine International
      • Medicine International
      • Information for Authors
      • Editorial Policies
      • Editorial Board
      • Aims and Scope
      • Abstracting and Indexing
      • Bibliographic Information
      • Archive
  • Articles
  • Information
    • Information for Authors
    • Information for Reviewers
    • Information for Librarians
    • Information for Advertisers
    • Conferences
  • Language Editing
Spandidos Publications Logo
  • About
    • About Spandidos
    • Aims and Scopes
    • Abstracting and Indexing
    • Editorial Policies
    • Reprints and Permissions
    • Job Opportunities
    • Terms and Conditions
    • Contact
  • Journals
    • All Journals
    • Biomedical Reports
      • Information for Authors
      • Editorial Policies
      • Editorial Board
      • Aims and Scope
      • Abstracting and Indexing
      • Bibliographic Information
      • Archive
    • Experimental and Therapeutic Medicine
      • Information for Authors
      • Editorial Policies
      • Editorial Board
      • Aims and Scope
      • Abstracting and Indexing
      • Bibliographic Information
      • Archive
    • International Journal of Epigenetics
      • Information for Authors
      • Editorial Policies
      • Editorial Board
      • Aims and Scope
      • Abstracting and Indexing
      • Bibliographic Information
      • Archive
    • International Journal of Functional Nutrition
      • Information for Authors
      • Editorial Policies
      • Editorial Board
      • Aims and Scope
      • Abstracting and Indexing
      • Bibliographic Information
      • Archive
    • International Journal of Molecular Medicine
      • Information for Authors
      • Editorial Policies
      • Editorial Board
      • Aims and Scope
      • Abstracting and Indexing
      • Bibliographic Information
      • Archive
    • International Journal of Oncology
      • Information for Authors
      • Editorial Policies
      • Editorial Board
      • Aims and Scope
      • Abstracting and Indexing
      • Bibliographic Information
      • Archive
    • Medicine International
      • Information for Authors
      • Editorial Policies
      • Editorial Board
      • Aims and Scope
      • Abstracting and Indexing
      • Bibliographic Information
      • Archive
    • Molecular and Clinical Oncology
      • Information for Authors
      • Editorial Policies
      • Editorial Board
      • Aims and Scope
      • Abstracting and Indexing
      • Bibliographic Information
      • Archive
    • Molecular Medicine Reports
      • Information for Authors
      • Editorial Policies
      • Editorial Board
      • Aims and Scope
      • Abstracting and Indexing
      • Bibliographic Information
      • Archive
    • Oncology Letters
      • Information for Authors
      • Editorial Policies
      • Editorial Board
      • Aims and Scope
      • Abstracting and Indexing
      • Bibliographic Information
      • Archive
    • Oncology Reports
      • Information for Authors
      • Editorial Policies
      • Editorial Board
      • Aims and Scope
      • Abstracting and Indexing
      • Bibliographic Information
      • Archive
    • World Academy of Sciences Journal
      • Information for Authors
      • Editorial Policies
      • Editorial Board
      • Aims and Scope
      • Abstracting and Indexing
      • Bibliographic Information
      • Archive
  • Articles
  • Information
    • For Authors
    • For Reviewers
    • For Librarians
    • For Advertisers
    • Conferences
  • Language Editing
Login Register Submit
  • This site uses cookies
  • You can change your cookie settings at any time by following the instructions in our Cookie Policy. To find out more, you may read our Privacy Policy.

    I agree
Search articles by DOI, keyword, author or affiliation
Search
Advanced Search
presentation
Experimental and Therapeutic Medicine
Join Editorial Board Propose a Special Issue
Print ISSN: 1792-0981 Online ISSN: 1792-1015
Journal Cover
April-2023 Volume 25 Issue 4

Full Size Image

Sign up for eToc alerts
Recommend to Library

Journals

International Journal of Molecular Medicine

International Journal of Molecular Medicine

International Journal of Molecular Medicine is an international journal devoted to molecular mechanisms of human disease.

International Journal of Oncology

International Journal of Oncology

International Journal of Oncology is an international journal devoted to oncology research and cancer treatment.

Molecular Medicine Reports

Molecular Medicine Reports

Covers molecular medicine topics such as pharmacology, pathology, genetics, neuroscience, infectious diseases, molecular cardiology, and molecular surgery.

Oncology Reports

Oncology Reports

Oncology Reports is an international journal devoted to fundamental and applied research in Oncology.

Experimental and Therapeutic Medicine

Experimental and Therapeutic Medicine

Experimental and Therapeutic Medicine is an international journal devoted to laboratory and clinical medicine.

Oncology Letters

Oncology Letters

Oncology Letters is an international journal devoted to Experimental and Clinical Oncology.

Biomedical Reports

Biomedical Reports

Explores a wide range of biological and medical fields, including pharmacology, genetics, microbiology, neuroscience, and molecular cardiology.

Molecular and Clinical Oncology

Molecular and Clinical Oncology

International journal addressing all aspects of oncology research, from tumorigenesis and oncogenes to chemotherapy and metastasis.

World Academy of Sciences Journal

World Academy of Sciences Journal

Multidisciplinary open-access journal spanning biochemistry, genetics, neuroscience, environmental health, and synthetic biology.

International Journal of Functional Nutrition

International Journal of Functional Nutrition

Open-access journal combining biochemistry, pharmacology, immunology, and genetics to advance health through functional nutrition.

International Journal of Epigenetics

International Journal of Epigenetics

Publishes open-access research on using epigenetics to advance understanding and treatment of human disease.

Medicine International

Medicine International

An International Open Access Journal Devoted to General Medicine.

Journal Cover
April-2023 Volume 25 Issue 4

Full Size Image

Sign up for eToc alerts
Recommend to Library

  • Article
  • Citations
    • Cite This Article
    • Download Citation
    • Create Citation Alert
    • Remove Citation Alert
    • Cited By
  • Similar Articles
    • Related Articles (in Spandidos Publications)
    • Similar Articles (Google Scholar)
    • Similar Articles (PubMed)
  • Download PDF
  • Download XML
  • View XML
Article Open Access

Tranilast reduces cardiomyocyte injury induced by ischemia‑reperfusion via Nrf2/HO‑1/NF‑κB signaling

  • Authors:
    • Wei Wang
    • Qifeng Shen
  • View Affiliations / Copyright

    Affiliations: Quality Management Office, Zhejiang Sian International Hospital, Jiaxing, Zhejiang 314000, P.R. China, Department of Cardiovascular Diseases, Zhejiang Sian International Hospital, Jiaxing, Zhejiang 314000, P.R. China
    Copyright: © Wang et al. This is an open access article distributed under the terms of Creative Commons Attribution License.
  • Article Number: 160
    |
    Published online on: February 22, 2023
       https://doi.org/10.3892/etm.2023.11859
  • Expand metrics +
Metrics: Total Views: 0 (Spandidos Publications: | PMC Statistics: )
Metrics: Total PDF Downloads: 0 (Spandidos Publications: | PMC Statistics: )
Cited By (CrossRef): 0 citations Loading Articles...

This article is mentioned in:



Abstract

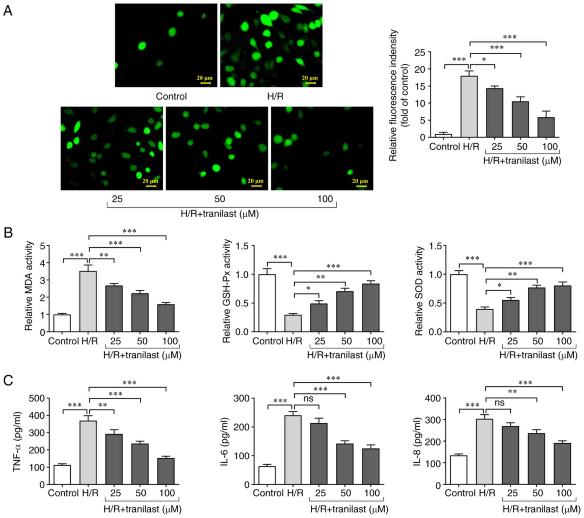
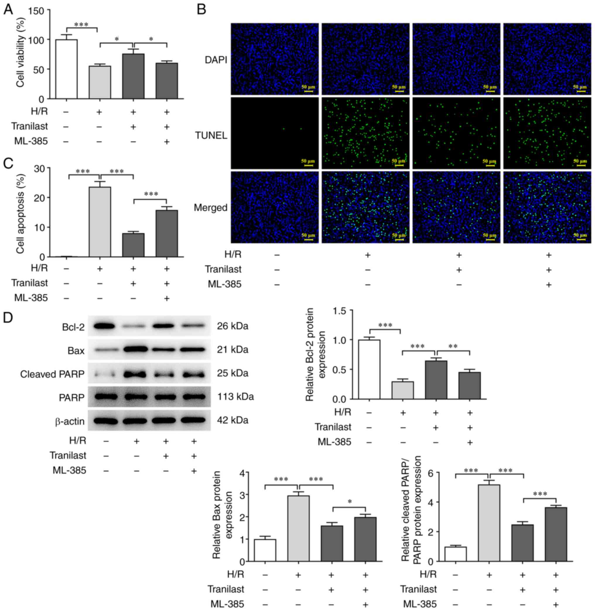
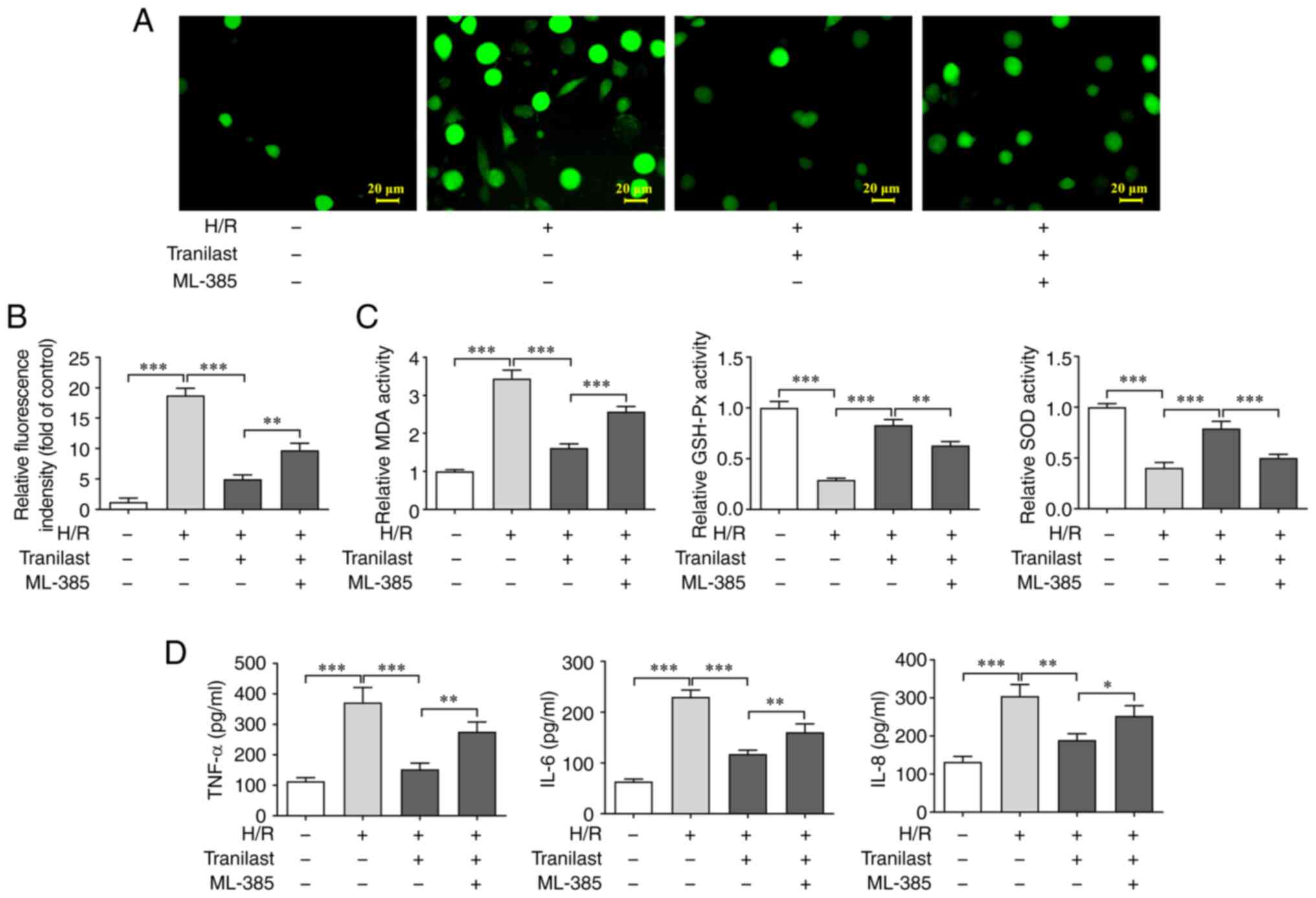
Tranilast, a synthetic derivative of a tryptophan metabolite, can be used to treat heart diseases. However, the specific mechanism underlying the effect of tranilast on ischemia‑reperfusion (I/R) injury‑induced cardiomyocyte apoptosis remains unclear. Therefore, the present study aimed to determine if tranilast could attenuate I/R‑induced cardiomyocyte injury. A hypoxia/reoxygenation (H/R) model of H9c2 cardiomyocytes was established to simulate I/R‑induced cardiomyocyte injury. The viability, apoptosis, inflammation and oxidative stress in H/R‑induced H9c2 cells following treatment with tranilast were evaluated by Cell Counting Kit‑8 and TUNEL assay. Commercially available kits were used to detect the levels of inflammatory markers and oxidative stress indicators. In addition, the expression levels of the apoptosis‑ and nuclear factor erythroid 2‑related factor 2 (Nrf2)/heme oxygenase‑1 (HO‑1)/NF‑κB signalling pathway‑associated proteins were detected by western blotting. The levels of reactive oxygen species were determined using 2',7'‑dichlorofluorescin diacetate assay kit. The viability of H9c2 cells was decreased following induction with H/R. However, treatment with tranilast increased viability while decreasing apoptosis, oxidative stress and inflammatory response in H/R‑induced H9c2 cells by activating Nrf2/HO‑1/NF‑κB signalling. Furthermore, treatment with ML‑385, an Nrf2 inhibitor, reversed the effects of tranilast on H/R‑induced H9c2 cells. In conclusion, the results of the present study suggested that tranilast could attenuate I/R‑induced cardiomyocyte injury via the Nrf2/HO‑1/NF‑κB signalling pathway.
View Figures

Figure 1

Figure 2

Figure 3

Figure 4

Figure 5

View References

1 

Kang IS and Kwon K: Potential application of biomimetic exosomes in cardiovascular disease: Focused on ischemic heart disease. BMB Rep. 55:30–38. 2022.PubMed/NCBI View Article : Google Scholar

2 

Chang J, Li B, Li J and Sun Y: The effects of age, period, and cohort on mortality from ischemic heart disease in China. Int J Environ Res Public Health. 14(50)2017.PubMed/NCBI View Article : Google Scholar

3 

Pop D, Dădârlat A, Zdrenghea M, Zdrenghea DT and Sitar-Tăut AV: Evolution of cardiovascular risk factors and ischemic heart disease in an elderly urban Romanian population over the course of 1 year. Clin Interv Aging. 8:1497–1503. 2013.PubMed/NCBI View Article : Google Scholar

4 

Al-Herz W and Babiker F: Acute intravenous infusion of immunoglobulins protects against myocardial ischemia-reperfusion injury through inhibition of caspase-3. Cell Physiol Biochem. 42:2295–2306. 2017.PubMed/NCBI View Article : Google Scholar

5 

Wu XY, Miao L, Zheng R and Fan GW: Research progress of myocardial ischemia-reperfusion injury. J Clin Pharmacol. 32(1043)2016.(In Chinese).

6 

Isaji M, Aruga N, Naito J and Miyata H: Inhibition by tranilast of collagen accumulation in hypersensitive granulomatous inflammation in vivo and of morphological changes and functions of fibroblasts in vitro. Life Sci. 55:Pl287–P1292. 1994.PubMed/NCBI View Article : Google Scholar

7 

Sun M and Hou M: Research progress of clinical application of Trinistast. Chin J Dermatovenereology Integr Trad Western Med. 17:87–90. 2018.(In Chinese).

8 

Osman S, Raza A, Al-Zaidan L, Inchakalody VP, Merhi M, Prabhu KS, Abdelaziz N, Hydrose S, Uddin S and Dermime S: Anti-cancer effects of Tranilast: An update. Biomed Pharmacother. 141(111844)2021.PubMed/NCBI View Article : Google Scholar

9 

Pfab T and Hocher B: Tranilast and hypertensive heart disease: Further insights into mechanisms of an anti-inflammatory and anti-fibrotic drug. J Hypertens. 22:883–886. 2004.PubMed/NCBI View Article : Google Scholar

10 

Zhan C, Bai N, Zheng M, Wang Y, Wang Y, Zhang L, Li J, Li G, Zhao H, Liu G, et al: Tranilast prevents doxorubicin-induced myocardial hypertrophy and angiotensin II synthesis in rats. Life Sci. 267(118984)2021.PubMed/NCBI View Article : Google Scholar

11 

Li X, Liu J and Shang X: Effect of tranilast on myocardial fibrosis in diabetes rats through TGF-β/Smad pathway. Minerva Med. 112:153–154. 2021.PubMed/NCBI View Article : Google Scholar

12 

Zhuo Y and Zhuo J: Tranilast treatment attenuates cerebral ischemia-reperfusion injury in rats through the inhibition of inflammatory responses mediated by NF-κB and PPARs. Clin Transl Sci. 12:196–202. 2019.PubMed/NCBI View Article : Google Scholar

13 

Qu D, Guo H and Xu Y: Effects of tranilast on inflammasome and macrophage phenotype in a mouse model of myocardial infarction. J Interferon Cytokine Res. 41:102–110. 2021.PubMed/NCBI View Article : Google Scholar

14 

Li Y, Li Q, Zhang O, Guan X, Xue Y, Li S, Zhuang X, Zhou B and Miao G: miR-202-5p protects rat against myocardial ischemia reperfusion injury by downregulating the expression of Trpv2 to attenuate the Ca2+ overload in cardiomyocytes. J Cell Biochem. 120:13680–13693. 2019.PubMed/NCBI View Article : Google Scholar

15 

Ma W, Li C, Yin S, Liu J, Gao C, Lin Z, Huang R, Huang J and Li Z: Novel role of TRPV2 in promoting the cytotoxicity of H2O2-mediated oxidative stress in human hepatoma cells. Free Radic Biol Med. 89:1003–1013. 2015.PubMed/NCBI View Article : Google Scholar

16 

Liu K, Wang F, Wang S, Li WN and Ye Q: Mangiferin attenuates myocardial ischemia-reperfusion injury via MAPK/Nrf-2/HO-1/NF-κB in vitro and in vivo. Oxid Med Cell Longev. 2019(7285434)2019.PubMed/NCBI View Article : Google Scholar

17 

Zhuang T, Li S, Yi X, Guo S, Wang Y, Chen J, Liu L, Jian Z, Gao T, Kang P and Li C: Tranilast directly targets NLRP3 to protect melanocytes from keratinocyte-derived IL-1β under oxidative stress. Front Cell Dev Biol. 8(588)2020.PubMed/NCBI View Article : Google Scholar

18 

Wen C, Xie G, Zeng P, Huang LF and Chen CY: Tranilast inhibits myocardial fibrosis in mice with viral myocarditis. Zhongguo Dang Dai Er Ke Za Zhi. 18:446–454. 2016.PubMed/NCBI View Article : Google Scholar : (In Chinese).

19 

Pae HO, Jeong SO, Koo BS, Ha HY, Lee KM and Chung HT: Tranilast, an orally active anti-allergic drug, up-regulates the anti-inflammatory heme oxygenase-1 expression but down-regulates the pro-inflammatory cyclooxygenase-2 and inducible nitric oxide synthase expression in RAW264.7 macrophages. Biochem Biophys Res Commun. 371:361–365. 2008.PubMed/NCBI View Article : Google Scholar

20 

Chen S, Wang Y, Pan Y, Liu Y, Zheng S, Ding K, Mu K, Yuan Y, Li Z, Song H, et al: Novel role for tranilast in regulating NLRP3 ubiquitination, vascular inflammation, and atherosclerosis. J Am Heart Assoc. 9(e015513)2020.PubMed/NCBI View Article : Google Scholar

21 

Shiota N, Kovanen PT, Eklund KK, Shibata N, Shimoura K, Niibayashi T, Shimbori C and Okunishi H: The anti-allergic compound tranilast attenuates inflammation and inhibits bone destruction in collagen-induced arthritis in mice. Br J Pharmacol. 159:626–635. 2010.PubMed/NCBI View Article : Google Scholar

22 

Tan SM, Zhang Y, Cox AJ, Kelly DJ and Qi W: Tranilast attenuates the up-regulation of thioredoxin-interacting protein and oxidative stress in an experimental model of diabetic nephropathy. Nephrol Dial Transplant. 26:100–110. 2011.PubMed/NCBI View Article : Google Scholar

23 

Jian J, Xuan F, Qin F and Huang R: The antioxidant, anti-inflammatory and anti-apoptotic activities of the bauhinia championii flavone are connected with protection against myocardial ischemia/reperfusion injury. Cell Physiol Biochem. 38:1365–1375. 2016.PubMed/NCBI View Article : Google Scholar

24 

Hu R, Chen ZF, Yan J, Li QF, Huang Y, Xu H, Zhang XP and Jiang H: Endoplasmic reticulum stress of neutrophils is required for ischemia/reperfusion-induced acute lung injury. J Immunol. 195:4802–4809. 2015.PubMed/NCBI View Article : Google Scholar

25 

Sani M, Ghanem-Boughanmi N, Gadacha W, Sebai H, Boughattas NA, Reinberg A and Ben-Attia M: Malondialdehyde content and circadian variations in brain, kidney, liver, and plasma of mice. Chronobiol Int. 24:671–685. 2007.PubMed/NCBI View Article : Google Scholar

26 

da Cunha MJ, da Cunha AA, Loureiro SO, Machado FR, Schmitz F, Kolling J, Marques EP and Wyse ATS: Experimental lung injury promotes changes in oxidative/nitrative status and inflammatory markers in cerebral cortex of rats. Mol Neurobiol. 52:1590–1600. 2015.PubMed/NCBI View Article : Google Scholar

27 

Treviño S, Aguilar-Alonso P, Flores Hernandez JA, Brambila E, Guevara J, Flores G, Lopez-Lopez G, Muñoz-Arenas G, Morales-Medina JC, Toxqui V, et al: A high calorie diet causes memory loss, metabolic syndrome and oxidative stress into hippocampus and temporal cortex of rats. Synapse. 69:421–433. 2015.PubMed/NCBI View Article : Google Scholar

28 

Wang H, Zhou H, Duan X, Jotwani R, Vuddaraju H, Liang S, Scott DA and Lamont RJ: Porphyromonas gingivalis-induced reactive oxygen species activate JAK2 and regulate production of inflammatory cytokines through c-Jun. Infect Immun. 82:4118–4126. 2014.PubMed/NCBI View Article : Google Scholar

29 

Sundd P, Gladwin MT and Novelli EM: Pathophysiology of sickle cell disease. Annu Rev Pathol. 14:263–292. 2019.PubMed/NCBI View Article : Google Scholar

30 

Wang T, Chen C, Yang L, Zeng Z and Zhao M: Role of Nrf2/HO-1 signal axis in the mechanisms for oxidative stress-relevant diseases. Zhong Nan Da Xue Xue Bao Yi Xue Ban. 44:74–80. 2019.PubMed/NCBI View Article : Google Scholar

31 

Cheng L, Jin Z, Zhao R, Ren K, Deng C and Yu S: Resveratrol attenuates inflammation and oxidative stress induced by myocardial ischemia-reperfusion injury: Role of Nrf2/ARE pathway. Int J Clin Exp Med. 8:10420–10428. 2015.PubMed/NCBI

32 

Konrad FM, Knausberg U, Höne R, Ngamsri KC and Reutershan J: Tissue heme oxygenase-1 exerts anti-inflammatory effects on LPS-induced pulmonary inflammation. Mucosal Immunol. 9:98–111. 2016.PubMed/NCBI View Article : Google Scholar

33 

Dong S, Xu S, Hou X, Luo D, Chen J and Liu X: Anti-inflammatory and anti-oxidative protective effects of Nrf2 activation on AGEs-induced hippocampal damage in rats. Stroke Nerv Dis. 24:388–392. 2017.

34 

Kono H, Nakagawa K, Morita S, Shinoda K, Mizuno R, Kikuchi E, Miyajima A, Umezawa K and Oya M: Effect of a novel nuclear factor-κB activation inhibitor on renal ischemia-reperfusion injury. Transplantation. 96:863–870. 2013.PubMed/NCBI View Article : Google Scholar

Related Articles

  • Abstract
  • View
  • Download
  • Twitter
Copy and paste a formatted citation
Spandidos Publications style
Wang W and Shen Q: Tranilast reduces cardiomyocyte injury induced by ischemia‑reperfusion via Nrf2/HO‑1/NF‑κB signaling. Exp Ther Med 25: 160, 2023.
APA
Wang, W., & Shen, Q. (2023). Tranilast reduces cardiomyocyte injury induced by ischemia‑reperfusion via Nrf2/HO‑1/NF‑κB signaling. Experimental and Therapeutic Medicine, 25, 160. https://doi.org/10.3892/etm.2023.11859
MLA
Wang, W., Shen, Q."Tranilast reduces cardiomyocyte injury induced by ischemia‑reperfusion via Nrf2/HO‑1/NF‑κB signaling". Experimental and Therapeutic Medicine 25.4 (2023): 160.
Chicago
Wang, W., Shen, Q."Tranilast reduces cardiomyocyte injury induced by ischemia‑reperfusion via Nrf2/HO‑1/NF‑κB signaling". Experimental and Therapeutic Medicine 25, no. 4 (2023): 160. https://doi.org/10.3892/etm.2023.11859
Copy and paste a formatted citation
x
Spandidos Publications style
Wang W and Shen Q: Tranilast reduces cardiomyocyte injury induced by ischemia‑reperfusion via Nrf2/HO‑1/NF‑κB signaling. Exp Ther Med 25: 160, 2023.
APA
Wang, W., & Shen, Q. (2023). Tranilast reduces cardiomyocyte injury induced by ischemia‑reperfusion via Nrf2/HO‑1/NF‑κB signaling. Experimental and Therapeutic Medicine, 25, 160. https://doi.org/10.3892/etm.2023.11859
MLA
Wang, W., Shen, Q."Tranilast reduces cardiomyocyte injury induced by ischemia‑reperfusion via Nrf2/HO‑1/NF‑κB signaling". Experimental and Therapeutic Medicine 25.4 (2023): 160.
Chicago
Wang, W., Shen, Q."Tranilast reduces cardiomyocyte injury induced by ischemia‑reperfusion via Nrf2/HO‑1/NF‑κB signaling". Experimental and Therapeutic Medicine 25, no. 4 (2023): 160. https://doi.org/10.3892/etm.2023.11859
Follow us
  • Twitter
  • LinkedIn
  • Facebook
About
  • Spandidos Publications
  • Careers
  • Cookie Policy
  • Privacy Policy
How can we help?
  • Help
  • Live Chat
  • Contact
  • Email to our Support Team