Spandidos Publications Logo
  • About
    • About Spandidos
    • Aims and Scopes
    • Abstracting and Indexing
    • Editorial Policies
    • Reprints and Permissions
    • Job Opportunities
    • Terms and Conditions
    • Contact
  • Journals
    • All Journals
    • Oncology Letters
      • Oncology Letters
      • Information for Authors
      • Editorial Policies
      • Editorial Board
      • Aims and Scope
      • Abstracting and Indexing
      • Bibliographic Information
      • Archive
    • International Journal of Oncology
      • International Journal of Oncology
      • Information for Authors
      • Editorial Policies
      • Editorial Board
      • Aims and Scope
      • Abstracting and Indexing
      • Bibliographic Information
      • Archive
    • Molecular and Clinical Oncology
      • Molecular and Clinical Oncology
      • Information for Authors
      • Editorial Policies
      • Editorial Board
      • Aims and Scope
      • Abstracting and Indexing
      • Bibliographic Information
      • Archive
    • Experimental and Therapeutic Medicine
      • Experimental and Therapeutic Medicine
      • Information for Authors
      • Editorial Policies
      • Editorial Board
      • Aims and Scope
      • Abstracting and Indexing
      • Bibliographic Information
      • Archive
    • International Journal of Molecular Medicine
      • International Journal of Molecular Medicine
      • Information for Authors
      • Editorial Policies
      • Editorial Board
      • Aims and Scope
      • Abstracting and Indexing
      • Bibliographic Information
      • Archive
    • Biomedical Reports
      • Biomedical Reports
      • Information for Authors
      • Editorial Policies
      • Editorial Board
      • Aims and Scope
      • Abstracting and Indexing
      • Bibliographic Information
      • Archive
    • Oncology Reports
      • Oncology Reports
      • Information for Authors
      • Editorial Policies
      • Editorial Board
      • Aims and Scope
      • Abstracting and Indexing
      • Bibliographic Information
      • Archive
    • Molecular Medicine Reports
      • Molecular Medicine Reports
      • Information for Authors
      • Editorial Policies
      • Editorial Board
      • Aims and Scope
      • Abstracting and Indexing
      • Bibliographic Information
      • Archive
    • World Academy of Sciences Journal
      • World Academy of Sciences Journal
      • Information for Authors
      • Editorial Policies
      • Editorial Board
      • Aims and Scope
      • Abstracting and Indexing
      • Bibliographic Information
      • Archive
    • International Journal of Functional Nutrition
      • International Journal of Functional Nutrition
      • Information for Authors
      • Editorial Policies
      • Editorial Board
      • Aims and Scope
      • Abstracting and Indexing
      • Bibliographic Information
      • Archive
    • International Journal of Epigenetics
      • International Journal of Epigenetics
      • Information for Authors
      • Editorial Policies
      • Editorial Board
      • Aims and Scope
      • Abstracting and Indexing
      • Bibliographic Information
      • Archive
    • Medicine International
      • Medicine International
      • Information for Authors
      • Editorial Policies
      • Editorial Board
      • Aims and Scope
      • Abstracting and Indexing
      • Bibliographic Information
      • Archive
  • Articles
  • Information
    • Information for Authors
    • Information for Reviewers
    • Information for Librarians
    • Information for Advertisers
    • Conferences
  • Language Editing
Spandidos Publications Logo
  • About
    • About Spandidos
    • Aims and Scopes
    • Abstracting and Indexing
    • Editorial Policies
    • Reprints and Permissions
    • Job Opportunities
    • Terms and Conditions
    • Contact
  • Journals
    • All Journals
    • Biomedical Reports
      • Information for Authors
      • Editorial Policies
      • Editorial Board
      • Aims and Scope
      • Abstracting and Indexing
      • Bibliographic Information
      • Archive
    • Experimental and Therapeutic Medicine
      • Information for Authors
      • Editorial Policies
      • Editorial Board
      • Aims and Scope
      • Abstracting and Indexing
      • Bibliographic Information
      • Archive
    • International Journal of Epigenetics
      • Information for Authors
      • Editorial Policies
      • Editorial Board
      • Aims and Scope
      • Abstracting and Indexing
      • Bibliographic Information
      • Archive
    • International Journal of Functional Nutrition
      • Information for Authors
      • Editorial Policies
      • Editorial Board
      • Aims and Scope
      • Abstracting and Indexing
      • Bibliographic Information
      • Archive
    • International Journal of Molecular Medicine
      • Information for Authors
      • Editorial Policies
      • Editorial Board
      • Aims and Scope
      • Abstracting and Indexing
      • Bibliographic Information
      • Archive
    • International Journal of Oncology
      • Information for Authors
      • Editorial Policies
      • Editorial Board
      • Aims and Scope
      • Abstracting and Indexing
      • Bibliographic Information
      • Archive
    • Medicine International
      • Information for Authors
      • Editorial Policies
      • Editorial Board
      • Aims and Scope
      • Abstracting and Indexing
      • Bibliographic Information
      • Archive
    • Molecular and Clinical Oncology
      • Information for Authors
      • Editorial Policies
      • Editorial Board
      • Aims and Scope
      • Abstracting and Indexing
      • Bibliographic Information
      • Archive
    • Molecular Medicine Reports
      • Information for Authors
      • Editorial Policies
      • Editorial Board
      • Aims and Scope
      • Abstracting and Indexing
      • Bibliographic Information
      • Archive
    • Oncology Letters
      • Information for Authors
      • Editorial Policies
      • Editorial Board
      • Aims and Scope
      • Abstracting and Indexing
      • Bibliographic Information
      • Archive
    • Oncology Reports
      • Information for Authors
      • Editorial Policies
      • Editorial Board
      • Aims and Scope
      • Abstracting and Indexing
      • Bibliographic Information
      • Archive
    • World Academy of Sciences Journal
      • Information for Authors
      • Editorial Policies
      • Editorial Board
      • Aims and Scope
      • Abstracting and Indexing
      • Bibliographic Information
      • Archive
  • Articles
  • Information
    • For Authors
    • For Reviewers
    • For Librarians
    • For Advertisers
    • Conferences
  • Language Editing
Login Register Submit
  • This site uses cookies
  • You can change your cookie settings at any time by following the instructions in our Cookie Policy. To find out more, you may read our Privacy Policy.

    I agree
Search articles by DOI, keyword, author or affiliation
Search
Advanced Search
presentation
Experimental and Therapeutic Medicine
Join Editorial Board Propose a Special Issue
Print ISSN: 1792-0981 Online ISSN: 1792-1015
Journal Cover
April-2023 Volume 25 Issue 4

Full Size Image

Sign up for eToc alerts
Recommend to Library

Journals

International Journal of Molecular Medicine

International Journal of Molecular Medicine

International Journal of Molecular Medicine is an international journal devoted to molecular mechanisms of human disease.

International Journal of Oncology

International Journal of Oncology

International Journal of Oncology is an international journal devoted to oncology research and cancer treatment.

Molecular Medicine Reports

Molecular Medicine Reports

Covers molecular medicine topics such as pharmacology, pathology, genetics, neuroscience, infectious diseases, molecular cardiology, and molecular surgery.

Oncology Reports

Oncology Reports

Oncology Reports is an international journal devoted to fundamental and applied research in Oncology.

Experimental and Therapeutic Medicine

Experimental and Therapeutic Medicine

Experimental and Therapeutic Medicine is an international journal devoted to laboratory and clinical medicine.

Oncology Letters

Oncology Letters

Oncology Letters is an international journal devoted to Experimental and Clinical Oncology.

Biomedical Reports

Biomedical Reports

Explores a wide range of biological and medical fields, including pharmacology, genetics, microbiology, neuroscience, and molecular cardiology.

Molecular and Clinical Oncology

Molecular and Clinical Oncology

International journal addressing all aspects of oncology research, from tumorigenesis and oncogenes to chemotherapy and metastasis.

World Academy of Sciences Journal

World Academy of Sciences Journal

Multidisciplinary open-access journal spanning biochemistry, genetics, neuroscience, environmental health, and synthetic biology.

International Journal of Functional Nutrition

International Journal of Functional Nutrition

Open-access journal combining biochemistry, pharmacology, immunology, and genetics to advance health through functional nutrition.

International Journal of Epigenetics

International Journal of Epigenetics

Publishes open-access research on using epigenetics to advance understanding and treatment of human disease.

Medicine International

Medicine International

An International Open Access Journal Devoted to General Medicine.

Journal Cover
April-2023 Volume 25 Issue 4

Full Size Image

Sign up for eToc alerts
Recommend to Library

  • Article
  • Citations
    • Cite This Article
    • Download Citation
    • Create Citation Alert
    • Remove Citation Alert
    • Cited By
  • Similar Articles
    • Related Articles (in Spandidos Publications)
    • Similar Articles (Google Scholar)
    • Similar Articles (PubMed)
  • Download PDF
  • Download XML
  • View XML

  • Supplementary Files
    • Supplementary_Data.pdf
Article Open Access

Exosomal miR‑152‑5p/ARHGAP6/ROCK axis regulates apoptosis and fibrosis in cardiomyocytes

  • Authors:
    • Shaoyuan Chen
    • Yulang Huang
    • Rongzhi Liu
    • Zixiang Lin
    • Bihan Huang
    • Wen Ai
    • Jianjun He
    • Yulan Gao
    • Peiyi Xie
  • View Affiliations / Copyright

    Affiliations: Department of Cardiology, Huazhong University of Science and Technology Union Shenzhen Hospital, Shenzhen, Guangdong 518052, P.R. China, Department of Cardiology, Shenzhen Qianhai Shekou Free Trade Zone Hospital, Shenzhen, Guangdong 518067, P.R. China, First Clinical Department, Guangdong Medical University, Zhanjiang, Guangdong 524002, P.R. China
    Copyright: © Chen et al. This is an open access article distributed under the terms of Creative Commons Attribution License.
  • Article Number: 165
    |
    Published online on: February 28, 2023
       https://doi.org/10.3892/etm.2023.11864
  • Expand metrics +
Metrics: Total Views: 0 (Spandidos Publications: | PMC Statistics: )
Metrics: Total PDF Downloads: 0 (Spandidos Publications: | PMC Statistics: )
Cited By (CrossRef): 0 citations Loading Articles...

This article is mentioned in:



Abstract

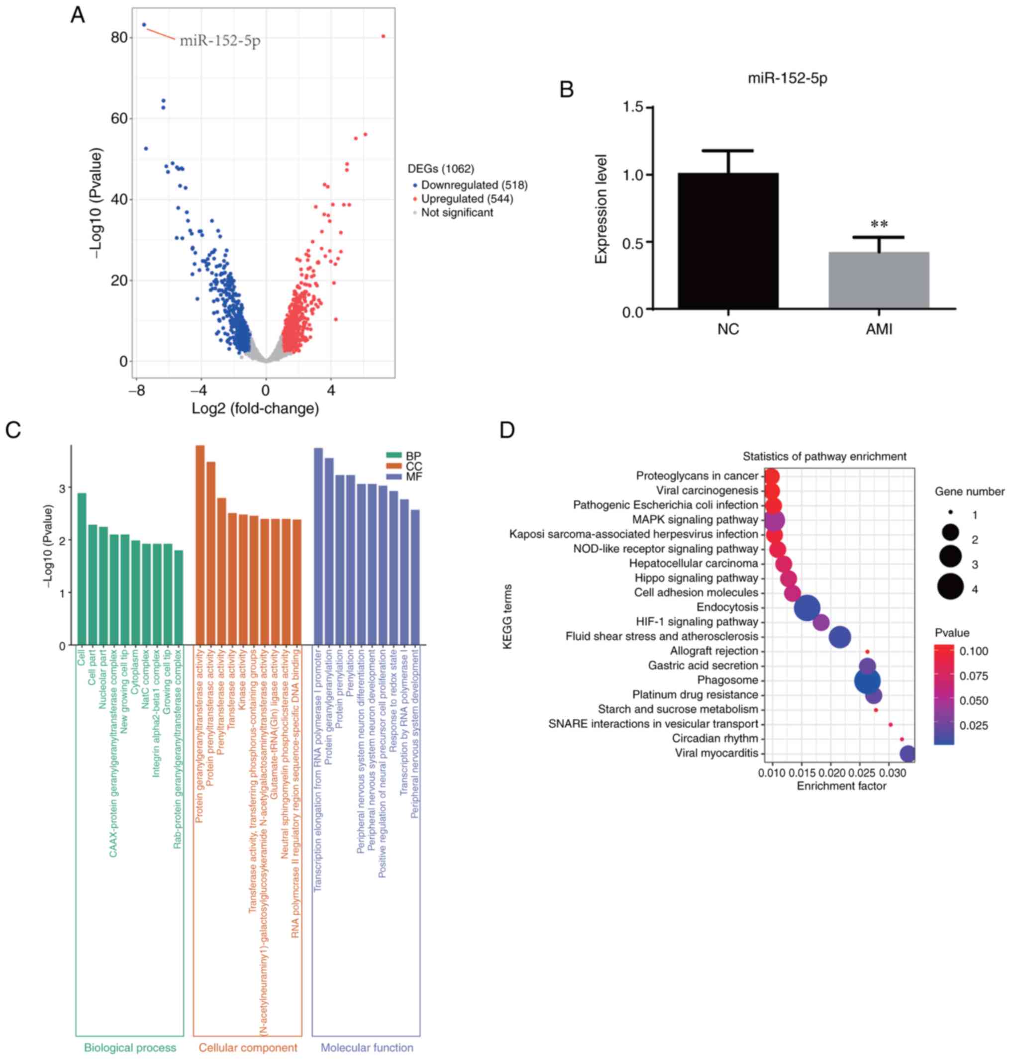
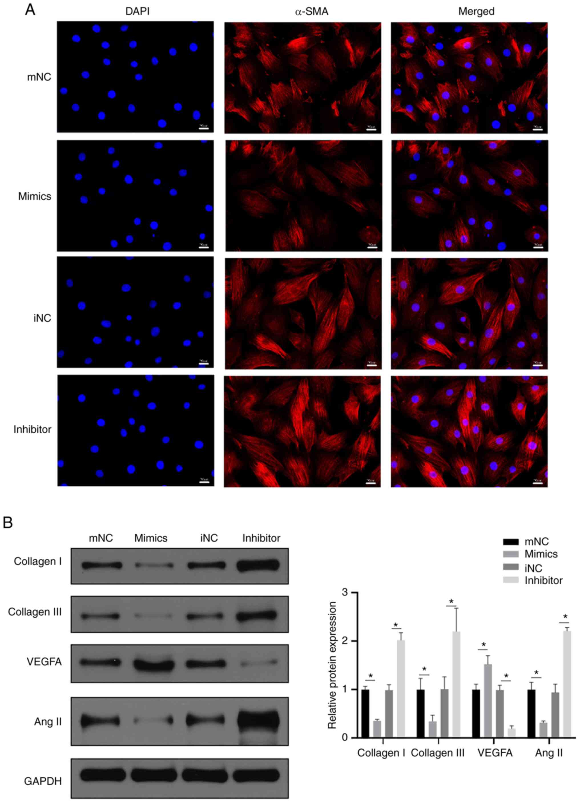
Acute myocardial infarction (AMI) is a fatal cardiovascular disease with a high mortality rate. The discovery of effective biomarkers is crucial for the diagnosis and treatment of AMI. In the present study, miRNA sequencing and reverse transcription‑quantitative polymerase chain reaction techniques revealed that the expression of exosome derived miR‑152‑5p was significantly downregulated in patients with AMI compared with healthy controls. A series of functional validation experiments were then performed using H9c2 cardiomyocytes. Following transfection of the cardiomyocytes using an miR‑152‑5p inhibitor, immunofluorescence staining of a‑smooth muscle actin revealed a marked increase in fibrosis. Western blotting revealed that the expression levels of the apoptotic protein Bax, TNF‑α and collagen‑associated proteins were significantly increased, whereas those of the apoptosis‑inhibiting factor Bcl‑2 and vascular endothelial growth factor A were significantly decreased. Furthermore, the binding of Rho GTPase‑activating protein 6 (ARHGAP6) to miR‑152‑5p was predicted using an online database and verified using a dual‑luciferase reporter gene assay. The transfection of cardiomyocytes with miR‑152‑5p mimics was found to inhibit the activation of ARHGAP6 and Rho‑associated coiled‑coil containing kinase 2 (ROCK2). These results suggest that miR‑152‑5p targets ARHGAP6 through the ROCK signaling pathway to inhibit AMI, which implies that miR‑152‑5p may be a diagnostic indicator and potential target for treatment of myocardial infarction.
View Figures

Figure 1

Figure 2

Figure 3

Figure 4

Figure 5

Figure 6

View References

1 

Livak KJ and Schmittgen TD: Analysis of relative gene expression data using real-time quantitative PCR and the 2(-Delta Delta C(T)) method. Methods. 25:402–408. 2001.PubMed/NCBI View Article : Google Scholar

2 

Benjamin EJ, Muntner P, Alonso A, Bittencourt MS, Callaway CW, Carson AP, Chamberlain AM, Chang AR, Cheng S, Das SR, et al: Heart disease and stroke statistics-2019 update: A report from the American heart association. Circulation. 139:e56–e528. 2019.PubMed/NCBI View Article : Google Scholar

3 

Bennett S, Ravindran R, Duckett S, Cubukcu A, Jones H and Kwok CS: Acute coronary syndrome secondary to cardiac infiltration and coronary occlusion of chronic lymphocytic leukemia-a case report. J Cardiol Cases. 23:257–260. 2020.PubMed/NCBI View Article : Google Scholar

4 

Fath AR, Aglan A, Varkoly KS, Eldaly AS, Beladi RN, Forlemu A, Mihyawi N, Solsi A, Israr S and Lucas AR: Distinct coagulopathy with myocardial injury and pulmonary embolism in COVID-19. J Investig Med High Impact Case Rep. 9(23247096211019559)2021.PubMed/NCBI View Article : Google Scholar

5 

Zhang X, Shao C, Cheng S, Zhu Y and Liang B: Effect of Guanxin V in animal model of acute myocardial infarction. BMC Complement Med Ther. 21(72)2021.PubMed/NCBI View Article : Google Scholar

6 

Galiuto L, DeMaria AN and Iliceto S: Microvascular damage during myocardial ischemia-reperfusion: Pathophysiology, clinical implications and potential therapeutic approach evaluated by myocardial contrast echocardiography. Ital Heart J. 1:108–116. 2000.PubMed/NCBI

7 

Li M, Tang X, Liu X, Cui X, Lian M, Zhao M, Peng H and Han X: Targeted miR-21 loaded liposomes for acute myocardial infarction. J Mater Chem B. 8:10384–10391. 2020.PubMed/NCBI View Article : Google Scholar

8 

Peacock WF, Baumann BM, Rivers EJ, Davis TE, Handy B, Jones CW, Hollander JE, Limkakeng AT, Mehrotra A, Than M, et al: Using sex-specific cutoffs for high-sensitivity cardiac troponin T to diagnose acute myocardial infarction. Acad Emerg Med. 28:463–466. 2021.PubMed/NCBI View Article : Google Scholar

9 

Joyce DP, Kerin MJ and Dwyer RM: Exosome-encapsulated microRNAs as circulating biomarkers for breast cancer. Int J Cancer. 139:1443–1448. 2016.PubMed/NCBI View Article : Google Scholar

10 

Wang J, Li X, Wu X, Wang Z, Zhang C, Cao G and Yan T: Expression profiling of exosomal miRNAs derived from the peripheral blood of kidney recipients with DGF using high-throughput sequencing. Biomed Res Int. 2019(1759697)2019.PubMed/NCBI View Article : Google Scholar

11 

Chen G, Wang M, Ruan Z, Zhu L and Tang C: Mesenchymal stem cell-derived exosomal miR-143-3p suppresses myocardial ischemia-reperfusion injury by regulating autophagy. Life Sci. 280(119742)2021.PubMed/NCBI View Article : Google Scholar

12 

Long R, Gao L, Li Y, Li G, Qin P, Wei Z, Li D, Qian C, Li J and Yang G: M2 macrophage-derived exosomes carry miR-1271-5p to alleviate cardiac injury in acute myocardial infarction through down-regulating SOX6. Mol Immunol. 136:26–35. 2021.PubMed/NCBI View Article : Google Scholar

13 

Aonuma T, Moukette B, Kawaguchi S, Barupala NP, Sepulveda MN, Corr C, Tang Y, Liangpunsakul S, Payne RM, Willis MS and Kim IM: Cardiomyocyte microRNA-150 confers cardiac protection and directly represses proapoptotic small proline-rich protein 1A. JCI Insight. 6(e150405)2021.PubMed/NCBI View Article : Google Scholar

14 

El Fatimy R, Boulaassafre S, Bouchmaa N, El Khayari A, Vergely C, Malka G and Rochette L: The emerging role of miRNA-132/212 cluster in neurologic and cardiovascular diseases: Neuroprotective role in cells with prolonged longevity. Mech Ageing Dev. 199(111566)2021.PubMed/NCBI View Article : Google Scholar

15 

Eulalio A, Mano M, Dal Ferro M, Zentilin L, Sinagra G, Zacchigna S and Giacca M: Functional screening identifies miRNAs inducing cardiac regeneration. Nature. 492:376–381. 2012.PubMed/NCBI View Article : Google Scholar

16 

Henning RJ: Cardiovascular exosomes and MicroRNAs in cardiovascular physiology and pathophysiology. J Cardiovasc Transl Res. 14:195–212. 2021.PubMed/NCBI View Article : Google Scholar

17 

Wang X, Tian L and Sun Q: Diagnostic and prognostic value of circulating miRNA-499 and miRNA-22 in acute myocardial infarction. J Clin Lab Anal. 34:2410–2417. 2020.PubMed/NCBI View Article : Google Scholar

18 

Guo M, Li R, Yang L, Zhu Q, Han M, Chen Z, Ruan F, Yuan Y, Liu Z, Huang B, et al: Evaluation of exosomal miRNAs as potential diagnostic biomarkers for acute myocardial infarction using next-generation sequencing. Ann Transl Med. 9(219)2021.PubMed/NCBI View Article : Google Scholar

19 

You W, Zhang X, Ji M, Yu Y, Chen C, Xiong Y, Liu Y, Sun Y, Tan C, Zhang H, et al: MiR-152-5p as a microRNA passenger strand special functions in human gastric cancer cells. Int J Biol Sci. 14:644–653. 2018.PubMed/NCBI View Article : Google Scholar

20 

Chen X, Huang F, Liu Y, Liu S and Tan G: Exosomal miR-152-5p and miR-3681-5p function as potential biomarkers for ST-segment elevation myocardial infarction. Clinics (Sao Paulo). 77(100038)2022.PubMed/NCBI View Article : Google Scholar

21 

Pacary E, Tixier E, Coulet F, Roussel S, Petit E and Bernaudin M: Crosstalk between HIF-1 and ROCK pathways in neuronal differentiation of mesenchymal stem cells, neurospheres and in PC12 neurite outgrowth. Mol Cell Neurosci. 35:409–423. 2007.PubMed/NCBI View Article : Google Scholar

22 

Zhou H, Sun Y, Zhang L, Kang W, Li N and Li Y: The RhoA/ROCK pathway mediates high glucose-induced cardiomyocyte apoptosis via oxidative stress, JNK, and p38MAPK pathways. Diabetes Metab Res Rev. 34(e3022)2018.PubMed/NCBI View Article : Google Scholar

23 

Huang L, Li Q, Wen R, Yu Z, Li N, Ma L and Feng W: Rho-kinase inhibitor prevents acute injury against transient focal cerebral ischemia by enhancing the expression and function of GABA receptors in rats. Eur J Pharmacol. 797:134–142. 2017.PubMed/NCBI View Article : Google Scholar

24 

Yang T, Fang F, Chen Y, Ma J, Xiao Z, Zou S, Zheng N, Yan D, Liao S, Chen S, et al: Elevated plasma interleukin-37 playing an important role in acute coronary syndrome through suppression of ROCK activation. Oncotarget. 8:9686–9695. 2017.PubMed/NCBI View Article : Google Scholar

25 

Okamoto R, Li Y, Noma K, Hiroi Y, Liu PY, Taniguchi M, Ito M and Liao JK: FHL2 prevents cardiac hypertrophy in mice with cardiac-specific deletion of ROCK2. FASEB J. 27:1439–1449. 2013.PubMed/NCBI View Article : Google Scholar

26 

Amin F, Ahmed A, Feroz A, Khaki PSS, Khan MS, Tabrez S, Zaidi SK, Abdulaal WH, Shamsi A, Khan W and Bano B: An update on the association of protein kinases with cardiovascular diseases. Curr Pharm Des. 25:174–183. 2019.PubMed/NCBI View Article : Google Scholar

27 

Prakash SK, Paylor R, Jenna S, Lamarche-Vane N, Armstrong DL, Xu B, Mancini MA and Zoghbi HY: Functional analysis of ARHGAP6, a novel GTPase-activating protein for RhoA. Hum Mol Genet. 9:477–488. 2000.PubMed/NCBI View Article : Google Scholar

28 

Chang DL, Wei W, Yu ZP and Qin CK: miR-152-5p inhibits proliferation and induces apoptosis of liver cancer cells by up-regulating FOXO expression. Pharmazie. 72:338–343. 2017.PubMed/NCBI View Article : Google Scholar

29 

Zong DD, Liu XM, Li JH, Long YJ, Ouyang RY and Chen Y: LncRNA-CCAT1/miR-152-5p is involved in CSE-induced inflammation in HBE cells via regulating ERK signaling pathway. Res Sq, 2021.

30 

Duisters RF, Tijsen AJ, Schroen B, Leenders JJ, Lentink V, van der Made I, Herias V, van Leeuwen RE, Schellings MW, Barenbrug P, et al: miR-133 and miR-30 regulate connective tissue growth factor: Implications for a role of microRNAs in myocardial matrix remodeling. Circ Res. 104:170–178, 6p. 2009.PubMed/NCBI View Article : Google Scholar

31 

Chen Y, Zhao Y, Chen W, Xie L, Zhao ZA, Yang J, Chen Y, Lei W and Shen Z: MicroRNA-133 overexpression promotes the therapeutic efficacy of mesenchymal stem cells on acute myocardial infarction. Stem Cell Res Ther. 8(268)2017.PubMed/NCBI View Article : Google Scholar

32 

Frangogiannis NG: Cardiac fibrosis. Cardiovasc Res. 117:1450–1488. 2021.PubMed/NCBI View Article : Google Scholar

33 

Cheng C, Xu DL, Liu XB, Bi SJ and Zhang J: MicroRNA-145-5p inhibits hypoxia/reoxygenation-induced apoptosis in H9c2 cardiomyocytes by targeting ROCK1. Exp Ther Med. 22(796)2021.PubMed/NCBI View Article : Google Scholar

34 

Yin Y, Lv L and Wang W: Expression of miRNA-214 in the sera of elderly patients with acute myocardial infarction and its effect on cardiomyocyte apoptosis. Exp Ther Med. 17:4657–4662. 2019.PubMed/NCBI View Article : Google Scholar

35 

Kurose H: Cardiac fibrosis and fibroblasts. Cells. 10(1716)2021.PubMed/NCBI View Article : Google Scholar

36 

Komatsu M, Ichikawa H, Chiwaki F, Sakamoto H, Komatsuzaki R, Asaumi M, Tsunoyama K, Fukagawa T, Matsushita H, Boku N, et al: ARHGAP-RhoA signaling provokes homotypic adhesion-triggered cell death of metastasized diffuse-type gastric cancer. Oncogene. 41:4779–4794. 2022.PubMed/NCBI View Article : Google Scholar

37 

Li Y, Decker S, Yuan ZA, Denbesten PK, Aragon MA, Jordan-Sciutto K, Abrams WR, Huh J, McDonald C, Chen E, et al: Effects of sodium fluoride on the actin cytoskeleton of murine ameloblasts. Arch Oral Biol. 50:681–688. 2005.PubMed/NCBI View Article : Google Scholar

38 

Loirand G: Rho kinases in health and disease: From basic science to translational research. Pharmacol Rev. 67:1074–1095. 2015.PubMed/NCBI View Article : Google Scholar

39 

Julian L and Olson MF: Rho-associated coiled-coil containing kinases (ROCK): Structure, regulation, and functions. Small GTPases. 5(e29846)2014.PubMed/NCBI View Article : Google Scholar

40 

Streets AJ, Prosseda PP and Ong AC: Polycystin-1 regulates ARHGAP35-dependent centrosomal RhoA activation and ROCK signaling. JCI Insight. 5(e135385)2020.PubMed/NCBI View Article : Google Scholar

41 

Rao VP and Epstein DL: Rho GTPase/Rho kinase inhibition as a novel target for the treatment of glaucoma. BioDrugs. 21:167–177. 2007.PubMed/NCBI View Article : Google Scholar

42 

Sharifi M, Nazarinia D, Ramezani F, Azizi Y, Naderi N and Aboutaleb N: Necroptosis and RhoA/ROCK pathways: Molecular targets of Nesfatin-1 in cardioprotection against myocardial ischemia/reperfusion injury in a rat model. Mol Biol Rep. 48:2507–2518. 2021.PubMed/NCBI View Article : Google Scholar

Related Articles

  • Abstract
  • View
  • Download
  • Twitter
Copy and paste a formatted citation
Spandidos Publications style
Chen S, Huang Y, Liu R, Lin Z, Huang B, Ai W, He J, Gao Y and Xie P: Exosomal miR‑152‑5p/ARHGAP6/ROCK axis regulates apoptosis and fibrosis in cardiomyocytes. Exp Ther Med 25: 165, 2023.
APA
Chen, S., Huang, Y., Liu, R., Lin, Z., Huang, B., Ai, W. ... Xie, P. (2023). Exosomal miR‑152‑5p/ARHGAP6/ROCK axis regulates apoptosis and fibrosis in cardiomyocytes. Experimental and Therapeutic Medicine, 25, 165. https://doi.org/10.3892/etm.2023.11864
MLA
Chen, S., Huang, Y., Liu, R., Lin, Z., Huang, B., Ai, W., He, J., Gao, Y., Xie, P."Exosomal miR‑152‑5p/ARHGAP6/ROCK axis regulates apoptosis and fibrosis in cardiomyocytes". Experimental and Therapeutic Medicine 25.4 (2023): 165.
Chicago
Chen, S., Huang, Y., Liu, R., Lin, Z., Huang, B., Ai, W., He, J., Gao, Y., Xie, P."Exosomal miR‑152‑5p/ARHGAP6/ROCK axis regulates apoptosis and fibrosis in cardiomyocytes". Experimental and Therapeutic Medicine 25, no. 4 (2023): 165. https://doi.org/10.3892/etm.2023.11864
Copy and paste a formatted citation
x
Spandidos Publications style
Chen S, Huang Y, Liu R, Lin Z, Huang B, Ai W, He J, Gao Y and Xie P: Exosomal miR‑152‑5p/ARHGAP6/ROCK axis regulates apoptosis and fibrosis in cardiomyocytes. Exp Ther Med 25: 165, 2023.
APA
Chen, S., Huang, Y., Liu, R., Lin, Z., Huang, B., Ai, W. ... Xie, P. (2023). Exosomal miR‑152‑5p/ARHGAP6/ROCK axis regulates apoptosis and fibrosis in cardiomyocytes. Experimental and Therapeutic Medicine, 25, 165. https://doi.org/10.3892/etm.2023.11864
MLA
Chen, S., Huang, Y., Liu, R., Lin, Z., Huang, B., Ai, W., He, J., Gao, Y., Xie, P."Exosomal miR‑152‑5p/ARHGAP6/ROCK axis regulates apoptosis and fibrosis in cardiomyocytes". Experimental and Therapeutic Medicine 25.4 (2023): 165.
Chicago
Chen, S., Huang, Y., Liu, R., Lin, Z., Huang, B., Ai, W., He, J., Gao, Y., Xie, P."Exosomal miR‑152‑5p/ARHGAP6/ROCK axis regulates apoptosis and fibrosis in cardiomyocytes". Experimental and Therapeutic Medicine 25, no. 4 (2023): 165. https://doi.org/10.3892/etm.2023.11864
Follow us
  • Twitter
  • LinkedIn
  • Facebook
About
  • Spandidos Publications
  • Careers
  • Cookie Policy
  • Privacy Policy
How can we help?
  • Help
  • Live Chat
  • Contact
  • Email to our Support Team